化学品毒性分类
- 格式:doc
- 大小:742.00 KB
- 文档页数:13
化学品毒性分级标准化学品毒性分级是指根据化学品的毒性程度,将化学品分为不同的毒性等级,以便对其进行有效的管理和控制。
化学品毒性分级标准是在化学品安全管理领域中非常重要的一项工作,它能够帮助人们更好地了解化学品的危害程度,从而采取相应的防护措施,保障人们的生命安全和健康。
首先,我们来了解一下化学品毒性分级的基本原则。
化学品毒性分级是根据化学品对人体的危害程度和对环境的影响程度来划分的,通常包括急性毒性、慢性毒性、致癌性、致突变性、致畸性等方面的评价。
在进行毒性分级时,需要考虑到化学品的物理性质、化学性质、毒理学特性等多个方面的因素,综合评定其毒性等级。
其次,我们来看一下化学品毒性分级的具体标准。
在国际上,常用的化学品毒性分级标准包括欧洲化学品代理商协会(ECHA)的毒性标签、美国环保署(EPA)的毒性分类、国际劳工组织(ILO)的毒性标准等。
这些标准通常将化学品分为高毒、中毒、低毒等不同的毒性等级,同时还会对其具体的毒性特征进行详细描述,以便人们更好地了解化学品的危害程度。
此外,化学品毒性分级还需要考虑到不同人群的敏感程度。
比如,对于儿童、老年人、孕妇等特殊人群,其对化学品的敏感程度可能会有所不同,因此在进行毒性分级时,需要对不同人群的敏感程度进行充分考虑,以便更好地保护他们的健康。
最后,化学品毒性分级的结果将直接影响到化学品的使用和管理。
根据化学品的毒性等级,人们可以采取相应的防护措施,比如佩戴防护装备、加强通风换气、严格控制接触时间等,以减少化学品对人体的危害。
同时,政府部门和相关机构也可以根据化学品的毒性等级,制定相应的管理措施和应急预案,以确保化学品的安全使用和管理。
综上所述,化学品毒性分级标准是化学品安全管理中的重要工作,它能够帮助人们更好地了解化学品的危害程度,从而采取有效的防护措施,保障人们的生命安全和健康。
在今后的工作中,我们需要不断完善化学品毒性分级标准,提高其科学性和准确性,以更好地服务于化学品安全管理的需要。
危险化学品的毒性一、常有化学品的毒性分级我国对职业性接触毒物危害程度分级拟订了国家标准 (GB5044-85) ,依据化学品的急性毒性试验、急性中毒发病状况、慢性中毒生病状况、慢性中毒结果、致癌性和车间最高允许浓度等依照 ( 见表 1) ,对我国接触的 56 种常有毒性化学品的危害程度进行了分级( 见表 2) 。
表 1职业性接触毒物危害程度依照分级指标I(极度危害)II(高度危害)III(中度危害)IV(轻度危害)吸入 LC50( mg/cm 3 )<200 200~2000 200~20000 >20000危害中<100 100~500 500~2500 >2500 经皮 LD50 ( mg/kg )毒经口 LD50 ( mg/kg )<25 25~500 500~5000 >5000易发生中毒,还没有急性中急性中毒发病状况可发生中毒偶可发生中毒毒,但有急性结果严重影响生病率较高偶有中毒病例慢性中毒生病状况生病率高(≥<5%或症状发发生或症状发无慢性中毒而5%)生率高(≥生率较高(≥有慢性影响20%)10%)离开后持续进离开接触后,离开后可恢离开后可自行慢性中毒结果复,不致严重恢复,无不良展或不可以治愈可基本治愈结果结果致癌性人体致癌物可疑人体致癌实验动物致癌无致癌性物物最高允许浓度( mg/m 3 )< 0.1 0.1~1.0 1.0~10 >10 表 2职业性接触毒物危害程度分级及其行业举例级别毒物名称行业举例汞及其化合物汞冶炼、汞齐法生成氯碱苯含苯粘胶剂的生产和使用光(制皮鞋)砷及其无机化合物砷矿开采和冶炼、含砷金属矿(铜、锡)的开采和冶炼I 级(极度危氯乙烯聚氯乙烯树脂生产害)铬酸盐、重铬酸盐铬酸盐和重铬酸盐生产黄磷黄磷生产铍及其化合物铍冶炼、铍化合物的制造对硫磷对硫磷生产及储运II级(高度危害)III级(中度危害)羧基镍羧基镍制造八氟异丁烯二氟 - 氯甲烷裂解及其残液办理氯甲醚双氯甲醚、一氯甲醚生产、离子互换树脂制造锰及其无机化合物锰矿开采和冶炼、锰铁和锰钢冶炼、高锰焊条制造氰化物氰化钠制造、有机玻璃制造三硝基甲苯三硝基甲苯制作和军械加工生产铅及其化合物铅的冶炼、蓄电池制造二硫化碳二硫化碳制作、粘胶纤维制造氯液氯烧碱生产、食盐电解丙烯腈丙烯腈制造、聚丙烯腈制造四氯化碳四氯化碳制造硫化氢硫化染料制造甲醛酚醛和尿醛树脂生产苯胺苯胺生产氟化氢电解铝、五氯酚钠生产五氯酚及其钠盐五氯酚、五氯酚钠生产铬及其化合物铬冶炼、铬化合物的生产敌百虫敌百虫生产、储运氯丙烯环氧氯丙烷制造、丙烯磺酸钠生产钒及其化合物钒铁矿开采和冶炼溴甲烷溴甲烷制造硫酸二甲酯硫酸二甲酯的制造、储运金属镍镍矿的开采和冶炼甲苯二异氰酸酯聚氨酯塑料生产环氧氯化烷环氧氯化烷生产砷化氢含砷有色金属矿的冶炼敌敌畏敌敌畏的生产和储运光气光气制造氯丁二烯氯丁二烯制造、聚合一氧化碳煤气制造、高炉炼铁、炼焦硝基苯硝基苯生产苯乙烯苯乙烯制造、玻璃钢制造甲醇甲醇生产硝酸硝酸制造、储运硫酸硫酸制造、储运盐酸盐酸制造、储运甲苯甲苯制造二甲苯喷漆三氯乙烯三氯乙烯制造、金属冲洗二甲基甲酰胺二甲基甲酰胺制造、顺丁橡胶的合成六氟丙烯六氟丙烯制造苯酚酚树脂生产、苯酚生产氮氧化物硝酸制造溶剂汽油橡胶制品(轮胎、胶鞋等)生产丙酮丙酮生产IV 级(轻度危烧碱生产、制造氢氧化钠害)四氟乙烯聚全氟乙烯生产氨氨制造、氮肥生产二、实验室空气的安全性化学品的毒性能够经过皮肤汲取、消化道汲取及呼吸道汲取等三种方式对人体健康产生危害。
有毒化学品分类标准
根据国际上通用的标准,有毒化学品通常被分为以下几类:
1. 急性毒性化学品,这类化学品具有极强的毒性,即使接触到极小剂量也可能对人体造成严重伤害甚至致命。
这些化学品通常被标记为“剧毒”或“高毒”。
2. 亚急性毒性化学品,这类化学品的毒性虽然没有急性毒性那么强,但长期接触或吸入也会对人体造成危害。
这些化学品通常被标记为“亚急性毒性”。
3. 慢性毒性化学品,这类化学品对人体的影响通常是在长期接触后才会显现出来,但一旦发作,其危害程度可能是致命的。
这些化学品通常被标记为“慢性毒性”。
4. 致突变性化学品,这类化学品具有致突变性,即可能导致遗传物质突变,增加患癌症的风险。
这些化学品通常被标记为“致突变性”。
5. 致畸性化学品,这类化学品具有致畸性,即可能导致胎儿畸
形或发育异常。
这些化学品通常被标记为“致畸性”。
根据这些分类标准,人们可以更加清晰地了解化学品的毒性和
危害程度,从而采取相应的防护措施和应对措施,以保护自己和周
围的环境。
同时,这些标准也为相关部门和机构制定相关法规和政
策提供了科学依据,促进了化学品安全管理和环境保护工作的开展。
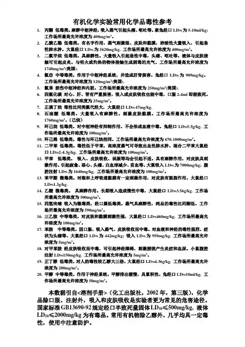
有机化学实验常用化学品毒性参考1.丙酮低毒类。
麻醉中枢神经,吸入蒸气引起头痛、呕吐等。
家兔经口LD50为5-10ml/kg;工作场所最高允许浓度为400mg/m3。
2.乙酸乙酯低毒类。
有名字作用,蒸气刺激眼、皮肤和黏膜,持续性大量吸入,引起急性肺水肿。
大鼠经口LD50为5620mg/kg. 工作场所最高允许浓度为400mg/m3。
3.二氯甲烷低毒类。
具麻醉性。
大量吸入引起急性中毒,头痛、呕吐等。
液体与皮肤接触可引起皮炎。
与明火或灼热的物体接触生成剧毒的光气。
工作场所最高允许浓度为1740mg/m3(美国).4.氯仿中等毒类。
作用于中枢神经系统,并造成肝肾损害。
兔经口LD50为909mg/kg。
工作场所最高允许浓度为120mg/m3(美国).5.氯苯损伤中枢神经和内脏。
工作场所最高允许浓度为250mg/m3(美国).6.四氯化碳对心、肝、肾有严重损害,吸入或皮肤吸收也能中毒,口服2-4ml即能致死。
工作场所最高允许浓度为25mg/m3。
7.正溴丁烷毒性比同类氯代烃大,大鼠经口LD50 47mg/kg.8.石油醚低毒类。
大量吸入有麻醉性。
刺激皮肤黏膜。
工作场所最高允许浓度为1760mg/m3。
(己烷)9.环己烷低毒类。
对中枢神经有抑制作用。
不会形成血液中毒。
兔经口LD505.5g/kg. 工作场所最高允许浓度为100mg/m3。
10.环己烯低毒类。
毒性与环己烷相同。
工作场所最高允许浓度为670-1000mg/m3。
11.二甲苯低毒类。
毒性低于甲苯,高浓度蒸气可导致出血性肺水肿。
混合二甲苯大鼠经口LD502-4.3g/kg. 工作场所最高允许浓度为100mg/m3。
12.甲苯低毒类。
吸入、皮肤吸收、误服等均会引起不适。
具有麻醉作用,对皮肤具刺激作用。
引起疲惫、恶心、头痛、白血球减少、贫血等。
大鼠吸入LD50为7000mg/kg; 腹腔注射LD50为1640mg/kg. 工作场所最高允许浓度为100mg/m3。
化学品毒性分类艾晓欣摘要本文主要介绍危险化学品的毒性分级以及在不同规范中的对比关键词化学品毒性苯的毒性1、概述化学品,系指工业用和民用的化学原料、中间体、产品等单分子化合物、聚合物以及不同化学物组成的混合剂与产品。
不包括法律、法规已有规定的食品、食品添加剂、化妆品、药品等。
毒性,指外源化学物质与机体接触或进入体内的易感部位后,能引起损害作用的相对能力,或简称为损伤生物体的能力。
也可简单表述为,外源化学物在一定条件下损伤生物体的能。
在目前国内现行规范中危险化学品毒性的定义在不同规范中有时会有不同的解释,这就要求设计人员熟知各规范的要求,以及各规范的应用领域,从而使我们的设计能够满足规范要求。
2、相关术语(1)急性吸入毒性:实验动物短时间(24h内)持续吸入一种可吸入性受试样品后,在短期内出现的健康损害效应。
(2)半数致死浓度(LC50):指在一定时间内经呼吸道吸入受试样品后引起受试动物发生死亡概率为50%的浓度。
以单位体积空气中受试样品的质量(mg/m)来表示。
(3)急性经皮毒性:实验动物短时间(24h内)经皮肤接触受试样品后,在短期内出现的健康损害效应。
(4)急性经口毒性:一次或在24h内多次经口给予实验动物受试样品后,动物在短期内出现的健康损害效应。
(5)半数致死剂量(LD50):在一定时间内经口或经皮给予受试样品后,使受试动物发生死亡概率为50%的剂量。
以单位体重接受受试样品的质量(mg/kg bw或g/kg bw)来表示。
(6)皮肤刺激性:皮肤涂敷受试样品后局部产生的可逆性炎性变化。
(7)皮肤腐蚀性:皮肤涂敷受试样品后局部引起的不可逆组织损伤。
(8)眼刺激性:眼球表面接触受试样品后产生的可逆性炎性变化。
(9)眼腐蚀性:眼球表面接触受试样品后引起的不可逆性组织损伤。
(10)皮肤致敏(过敏性接触性皮炎):皮肤对一种物质产生的免疫源性皮肤反应。
对于人类这种反应可能以瘙痒、红斑、丘疹、水疱、融合水疱为特征。
国内外有关化学品急性毒性分级标准以下为收集到的国内外有关化学品急性毒性分级的一些标准。
从这些分级标准可以看出,各标准之间无论是分级还是界限值都有较大差别,这给化学品的国际贸易和化学品危险信息的传递带来了障碍和困难。
为消除分级标准之间的差别,建立协调、统一的化学品分级标准,由国际劳工组织(ILO)、经济合作与发展组织(OECD)以及联合国危险货物运输专家委员会(TDG)三个国际组织共同提出框架草案,建立了全球化学品统一分类与标签制度(GHS)。
2002年9月在约翰内斯堡召开的“联合国可持续发展世界首脑会议”提出:各国应在2008年全面实施GHS?。
为适应国际化学品分类统一的这种必然趋势,结合国内化学品管理的实际需要,《剧毒目录》在剧毒化学品判定标准上参照了GHS?的急性毒性分级标准。
表1GHS关于化学品急性毒性分级标准注:1)1h数值气体和蒸气除2,粉尘和雾除4;2)某些受试化学品在试验染毒时呈气液相混合状态(有气溶胶),而有些则接近气相,如为后者按气体分级界限分级(ppm)表2TDG第14修订版关于危险货物急性毒性判定标准*LC50(4h)×4=LC50(1h)表3世界卫生组织关于化学品急性毒性分级标准注:上述标准出处是WHO/IPCS.TheUser’sManualfortheIPCSHealthandSafetyGu ides,1996.表4世界卫生组织关于农药危险性分级标准注:上述标准出处是TheWHORecommendedClassificationofPesticidesbyHazardan dGuidelinestoClassification1990-1991.表5欧盟化学品急性毒性分级标准注:上述标准出处是欧盟理事会《关于统一危险物质分类、包装与标志法律法规指令(2000/33/EEC)》.表6美国国家标准协会(ANSI)化学品急性毒性分级标准注:上述标准出处是USOccupationalandHealthAdministration“hazardcommunicat ionstandard”,February1994.表7美国环保局的急性毒性分类标准effectstestguidelinesOPPTS870.1000acutetoxicitytesting-Back ground表8日本有毒物质和有害物质急性毒性分级标准注:日本国立医药品食品卫生研究所网站,2005/06/23表9化学品毒性鉴定技术规范急性毒性分级标准毒性指标剧毒高毒中等毒低毒经口LD50(mg/kg)<5 5~50~>500 吸入LC50(mg/m3)<20 20~200~>2000 经皮LD50(mg/kg)<20 20~200~>2000 注:引用《工业化学品毒性鉴定规范及实验方法》表10中国农业部农药产品毒性分级标准注:上述标准出处是《农药登记毒理学试验方法(GB15670-1995)》表11《危险货物运输包装类别划分原则(GB/T15098-94)》一级毒害品(剧毒品)急性毒性分类标准出处:铁道部《危险货物运输包装类别划分原则(GB/T15098-94)》,1994年表12《危险货物运输包装类别划分原则(GB/T15098-94)》二级毒害品(有毒品)急性毒性分类标准出处:铁道部《危险货物运输包装类别划分原则(GB/T15098-94)》,1994年。
简述危险化学品分类危险化学品是指具有毒性、腐蚀性、爆炸性、易燃性、放射性、感染性等特性的化学物质,它们可能对人体健康、环境和财产造成危害。
为了更好地管理和控制危险化学品,国际上通常将其分为不同的类别。
本文将简要介绍危险化学品的分类。
1. 毒性化学品:毒性化学品是指对人体健康具有毒性的化学物质。
根据其对人体的影响程度,毒性化学品又可分为高毒、中毒和低毒三类。
高毒化学品对人体的毒性较高,摄入或接触后可能导致严重的健康问题甚至死亡;中毒化学品对人体的毒性较中等,接触后可能引起一定的健康问题;低毒化学品对人体的毒性较低,接触后一般不会对健康造成严重影响。
2. 腐蚀性化学品:腐蚀性化学品是指具有腐蚀性的化学物质,它们能够对金属、非金属和有机物质造成腐蚀破坏。
根据其腐蚀性的程度,腐蚀性化学品又可分为强腐蚀性和一般腐蚀性两类。
强腐蚀性化学品能够迅速破坏物体的组织结构,造成严重的腐蚀伤害;一般腐蚀性化学品腐蚀性较弱,但长期接触也会造成一定的损害。
3. 爆炸性化学品:爆炸性化学品是指在一定条件下能够发生爆炸反应并释放大量能量的化学物质。
根据其爆炸性的程度,爆炸性化学品又可分为高爆炸性、中爆炸性和低爆炸性三类。
高爆炸性化学品在一定条件下会迅速爆炸,释放出大量的热能和气体;中爆炸性化学品的爆炸性较中等,需要一定的条件才能发生爆炸;低爆炸性化学品的爆炸性较低,需要高温或其他外界因素的刺激才能引发爆炸。
4. 易燃化学品:易燃化学品是指在一定条件下容易燃烧的化学物质。
根据其易燃性的程度,易燃化学品又可分为高易燃、中易燃和低易燃三类。
高易燃化学品在常温下即可燃烧,容易引发火灾;中易燃化学品需要较高的温度才能燃烧;低易燃化学品需要较高的温度和其他条件才能引燃。
5. 放射性化学品:放射性化学品是指具有放射性的化学物质,它们能够通过放射性衰变释放出放射性粒子或射线。
放射性化学品对人体和环境具有辐射危害,可能引发放射性污染和放射病。
化学品的毒性与安全使用化学品是现代工业中必不可缺的元素,可以被用于生产各种产品。
但是,我们必须承认化学品也带来了巨大的安全隐患,因为没有正确使用化学品可能会对我们的健康和环境造成危害。
化学品的毒性分类化学品具有不同的毒性,这要视乎该化学品的种类、浓度和使用方法。
毒性的种类一般分为依剂量毒性、急性毒性和慢性毒性。
其中,依剂量毒性是指摄入或吸入的化学品剂量越大,人体所产生的副作用也会越大;急性毒性是指摄入或吸入化学品后,人体在短时间内产生的明显异样反应;慢性毒性则是指慢慢积累在体内,产生的慢性损伤。
因此,我们必须以极其谨慎的态度处理任何化学品。
化学品的安全使用化学品具备潜在的危害性,但是通过遵守正确的使用规程,可以避免遭遇不必要的风险。
以下是一些化学品安全使用的指南:1. 面对任何化学品,都要严格遵守操作规范。
务必保持清洁和有序。
2. 了解每一种化学品的化学成分、危害性和特征。
3. 使用或申请化学品时,先了解相应的安全措施。
只有当您完全了解和掌握安全规范,才可以开始使用化学品。
4. 操作化学品时,一定要戴上必须的防护装备,如手套、护目镜、口罩等。
5. 发生任何事故时,应该立刻向专业机构寻求帮助,同时采取紧急措施以保护自己和其他人。
化学品的存储妥善地储存化学品非常重要,存储不当会产生严重后果。
不恰当的储存方式可能会导致爆炸、火灾、化学品泄漏或中毒等危险。
在存储化学品时,还要注意以下事项:1. 储存化学品的房间一定要透气,通风和照明可以防止化学品气味和吸入危险气体。
2. 通过标志或标签来辨识储存的化学品,并根据规定分类存储不同的化学品。
3. 每个化学品都应该单独存放,避免混淆和化学反应。
4. 光线和温度会影响化学品的性质,因此应该避免储存在阳光下或太阳直射的地方,同时储存在干燥阴凉的位置。
结论化学品的毒性很大程度上取决于使用时是否遵循操作规范,因此要高度重视化学品安全使用规范。
执行完整和正确的安全程序可以减少潜在风险,降低事故的发生可能。
危险化学品的分类1. 毒性化学品:具有对人体、动物或者环境具有毒性的化学品。
这类化学品被分为不同的毒性级别,包括致命、严重毒性、急性毒性、潜在毒性等级别。
2. 腐蚀性化学品:具有腐蚀生物组织、金属等性质的化学品,对人体和环境有危害。
3. 爆炸性化学品:在一定条件下能够发生爆炸的化学品,对人员和环境造成重大危害。
4. 易燃化学品:在常温下易于燃烧的化学品,具有易燃、易爆、易燃性等性质。
5. 放射性化学品:具有放射性的化学品,对人体和环境造成辐射危害。
此外,根据国际上的相关标准和法律法规,危险化学品还可以根据其具体的危险性质和用途进行更详细的分类。
例如,根据联合国《关于危险货物运输的建议》的相关规定,危险货物被分为九个类别,包括爆炸品、气体、易燃液体、易燃固体、氧化剂、毒性物质、腐蚀品、放射性物质和其它危险品。
在日常生活和工作中,正确识别和分类危险化学品是非常重要的,可以帮助人们更好地了解并采取相应的安全防护措施,确保化学品的使用和储存不会对人员和环境造成危害。
同时,相关的法律法规和标准也规定了对不同类别危险化学品的储存、运输和处理要求,以保障人员和环境的安全。
危险化学品分类是为了更好地管理和控制化学品的使用和储存,以及对人员和环境造成的危害。
除了根据化学品的危险性质进行分类,还可以根据化学品的用途、毒性级别等进行更细致的分类。
在国际上,许多国家都有针对危险化学品的分类标准和法规,并对危险化学品的生产、储存、运输和处理等方面做出了相关规定,以确保化学品的安全使用和管理。
危险化学品的分类对于化学品生产企业、使用单位以及相关管理部门都非常重要。
通过对化学品的分类,可以确保生产企业正确标识化学品的危险性质,为使用单位提供准确的安全技术说明书和使用方法,以及对危险化学品的正确处理和储存方法。
同时,对危险化学品进行分类还可以帮助管理部门更好地进行监管和安全管理,推动相关立法和监管措施的完善,从而保障人员和环境的安全。
化学品毒性分类————————————————————————————————作者:————————————————————————————————日期:化学品毒性分类艾晓欣摘要本文主要介绍危险化学品的毒性分级以及在不同规范中的对比关键词化学品毒性苯的毒性1、概述化学品,系指工业用和民用的化学原料、中间体、产品等单分子化合物、聚合物以及不同化学物组成的混合剂与产品。
不包括法律、法规已有规定的食品、食品添加剂、化妆品、药品等。
毒性,指外源化学物质与机体接触或进入体内的易感部位后,能引起损害作用的相对能力,或简称为损伤生物体的能力。
也可简单表述为,外源化学物在一定条件下损伤生物体的能。
在目前国内现行规范中危险化学品毒性的定义在不同规范中有时会有不同的解释,这就要求设计人员熟知各规范的要求,以及各规范的应用领域,从而使我们的设计能够满足规范要求。
2、相关术语(1)急性吸入毒性:实验动物短时间(24h内)持续吸入一种可吸入性受试样品后,在短期内出现的健康损害效应。
(2)半数致死浓度(LC50):指在一定时间内经呼吸道吸入受试样品后引起受试动物发生死亡概率为50%的浓度。
以单位体积空气中受试样品的质量(mg/m)来表示。
(3)急性经皮毒性:实验动物短时间(24h内)经皮肤接触受试样品后,在短期内出现的健康损害效应。
(4)急性经口毒性:一次或在24h内多次经口给予实验动物受试样品后,动物在短期内出现的健康损害效应。
(5)半数致死剂量(LD50):在一定时间内经口或经皮给予受试样品后,使受试动物发生死亡概率为50%的剂量。
以单位体重接受受试样品的质量(mg/kg bw或g/kgbw)来表示。
(6)皮肤刺激性:皮肤涂敷受试样品后局部产生的可逆性炎性变化。
(7)皮肤腐蚀性:皮肤涂敷受试样品后局部引起的不可逆组织损伤。
(8)眼刺激性:眼球表面接触受试样品后产生的可逆性炎性变化。
(9)眼腐蚀性:眼球表面接触受试样品后引起的不可逆性组织损伤。
危险化学品分类及其危险特性范本危险化学品是指具有毒性、腐蚀性、易燃性、爆炸性、放射性、感染性等危害特性的化学物质。
根据其危险特性和危害程度的不同,危险化学品可以分为不同的分类。
下面将详细介绍几种常见的危险化学品分类及其危险特性。
1. 毒性化学品分类:毒性化学品是指对人体健康具有毒性作用的化学物质。
根据其毒性程度的不同,毒性化学品可以分为高毒、中毒和低毒三类。
高毒化学品对人体的致死量很小,甚至只需吸入微量就可致死。
中毒化学品对人体的致死量较高,但仍然对人体有较大的毒害作用。
低毒级别的化学品对人体的毒性较小,但仍然需要小心使用。
常见的高毒化学品有氢氰酸、氢氟酸等;常见的中毒化学品有苯、酒精、氯仿等;常见的低毒化学品有食用香精、食用染料等。
2. 腐蚀性化学品分类:腐蚀性化学品是指具有对人体组织或其他物质具有腐蚀性质的化学物质。
根据其腐蚀性程度的不同,腐蚀性化学品可以分为强腐蚀性和普通腐蚀性两类。
强腐蚀性化学品能迅速破坏人体组织,造成严重的化学灼伤。
普通腐蚀性化学品腐蚀作用较弱,但仍然会对人体或其他物质产生一定的腐蚀性作用。
常见的强腐蚀性化学品有浓硫酸和浓碱溶液等;常见的普通腐蚀性化学品有稀硫酸、稀碱溶液等。
3. 易燃化学品分类:易燃化学品是指在常温常压下容易燃烧或在与空气、水等接触时产生易燃气体的化学物质。
根据其燃烧性程度的不同,易燃化学品可以分为高度易燃、可燃和极易燃三类。
常见的高度易燃化学品有丙酮、乙醚等;常见的可燃化学品有酒精、汽油等;常见的极易燃化学品有氢气、甲烷等。
4. 爆炸性化学品分类:爆炸性化学品是指在一定条件下能发生爆炸或剧烈反应的化学物质。
根据其爆炸性质的不同,爆炸性化学品可以分为高度爆炸性、明火即爆和冲击或摩擦即爆三类。
常见的高度爆炸性化学品有TNT(三硝基甲苯)、雷酸等;常见的明火即爆化学品有乙炔、硝化棉等;常见的冲击或摩擦即爆化学品有过氧化物、硝酸酯等。
5. 放射性化学品分类:放射性化学品是指具有放射性特性的化学物质。
化学品毒性分类艾晓欣摘要本文主要介绍危险化学品的毒性分级以及在不同规范中的对比关键词化学品毒性苯的毒性1、概述化学品,系指工业用和民用的化学原料、中间体、产品等单分子化合物、聚合物以及不同化学物组成的混合剂与产品。
不包括法律、法规已有规定的食品、食品添加剂、化妆品、药品等。
毒性,指与机体接触或进入体内的易感部位后,能引起损害作用的相对能力,或简称为损伤生物体的能力。
也可简单表述为,外源化学物在一定条件下损伤生物体的能。
在目前国内现行规范中危险化学品毒性的定义在不同规范中有时会有不同的解释,这就要求设计人员熟知各规范的要求,以及各规范的应用领域,从而使我们的设计能够满足规范要求。
2、相关术语(1)急性吸入毒性:实验动物短时间(24h内)持续吸入一种可吸入性受试样品后,在短期内出现的健康损害效应。
(2)半数致死浓度(LC50):指在一定时间内经呼吸道吸入受试样品后引起受试动物发生死亡概率为50%的浓度。
以单位体积空气中受试样品的质量(mg/m)来表示。
(3)急性经皮毒性:实验动物短时间(24h内)经皮肤接触受试样品后,在短期内出现的健康损害效应。
(4)急性经口毒性:一次或在24h内多次经口给予实验动物受试样品后,动物在短期内出现的健康损害效应。
(5)半数致死剂量(LD50):在一定时间内经口或经皮给予受试样品后,使受试动物发生死亡概率为50%的剂量。
以单位体重接受受试样品的质量(mg/kgbw或g/kgbw)来表示。
(6)皮肤刺激性:皮肤涂敷受试样品后局部产生的可逆性炎性变化。
(7)皮肤腐蚀性:皮肤涂敷受试样品后局部引起的不可逆组织损伤。
(8)眼刺激性:眼球表面接触受试样品后产生的可逆性炎性变化。
(9)眼腐蚀性:眼球表面接触受试样品后引起的不可逆性组织损伤。
(10)皮肤致敏(过敏性接触性皮炎):皮肤对一种物质产生的免疫源性皮肤反应。
对于人类这种反应可能以瘙痒、红斑、丘疹、水疱、融合水疱为特征。
动物的反应不同,可能只见到皮肤红斑和水肿。
危险化学品的毒性
一、常见化学品的毒性分级
我国对职业性接触毒物危害程度分级制定了国家标准(GB5044-85),根据化学品的急性毒性试验、急性中毒发病状况、慢性中毒患病情况、慢性中毒后果、致癌性和车间最高容许浓度等依据(见表1),对我国接触的56种常见毒性化学品的危害程度进行了分级(见表2)。
表1 职业性接触毒物危害程度依据
表2 职业性接触毒物危害程度分级及其行业举例
二、实验室空气的安全性
化学品的毒性可以通过皮肤吸收、消化道吸收及呼吸道吸收等三种方式对人体健康产生危害。
掌握正确的操作方法,避免误接触及误食等能使前两种方式的中毒几率降到最低。
而对于通过呼吸道吸收的毒物(也是最广的),由于看不见,摸不着而往往容易对身体造成伤害。
因此,一方面应从改进生产、实验等方式(规程)来降低有害物质在空气中的浓度;另一方面,个人对此也应引起重视,该戴防护罩的地方必须戴,不必戴防护罩的地方也应保持空气新鲜,我国于l979年发布了车间空气卫生标准(见表3),规定了毒物的最高容许浓度,由此可以了解些常见化学品的毒性大小,以便引起足够的重视。
表3 车间空气中毒物的最高容许浓度
注:有“(皮)”标记者为除经呼吸道吸收外,尚易经皮肤吸收的有毒物质。
化学品毒性及其危害防范在现代化社会中,我们不可避免地与各种各样的化学品接触。
然而,我们也不能否认这些化学品往往带着一定的毒性,给我们的生命和健康带来巨大的威胁。
本文将探讨化学品毒性及其危害防范的相关问题。
一、化学品毒性的类型1. 急性毒性急性毒性是指化学品在短时间内(如数小时或数天)对于人体危害,直接对人体产生损伤或引起毒性反应。
急性毒性的毒性表现为:刺激性粘膜(如眼睛和呼吸道),中枢神经系统中毒和肝脾等。
常见的化学品如氨气、酸、碱等都具有急性毒性。
2. 慢性毒性慢性毒性是指长期接触化学品后所造成的慢性中毒症状,如慢性肝肾中毒、血红蛋白病、白血病、肺硬化、未知的过敏反应等。
在慢性毒性的表现拟定上,需要记录接触化学品的时间和剂量等相关信息。
二、化学品的危害防范1.良好的个人防护工作时需要预防化学品对身体的损害。
最基本的方法是穿戴防护服、戴手套、有效防护眼鼻等五官的接触以及戴上防护面罩等。
在处理化学品的操作中,要遵循安全操作规程,避免直接吸入有毒气体、灰尘或接触有毒皮肤刺激等。
2.危险品标识在化学品的日常使用中,需加强对危险品标识的防范,并要求生产厂家在化学品出厂前为其配备标识。
在这个标识中包含有化学品的危险等级、命名、含量、使用方法等信息。
此外,在化学品运输过程中,需要通过了解车载信息、阅读相关标识等手段,加强防范化学品的污染和危害。
3.应急措施当工作人员出现急事故时,需马上行动,尽快找到急救箱、呼吸器等必要物资。
对重症伤者可以及时救治而避免出现生命危险。
在工作过程中还需加强与消防、环保等部门的配合与沟通。
三、化学品毒性的监管1.化学品生产厂家生产化学品的厂家需要遵守国家有关法规,在产品出厂前对产品进行质检,防止质量出现问题,导致污染和危害。
2. 计量检测部门计量检测部门在检测过程中,需要采用合理的检测方法和标准,确保化学品的质量和安全性。
3. 政府联合部门政府各部门需要制定生产、销售、使用化学品的各种政策法规,加强化学品管理,避免污染和危害。
简述危险化学品分类危险化学品是指在生产、储存、运输、使用过程中,具有毒性、腐蚀性、易燃性、爆炸性等性质,可能对人体、动植物和环境造成危害的化学物质。
为了更好地管理和控制危险化学品,国际上通常将其分为不同的类别,以便进行统一的标识和管理。
下面将对危险化学品的分类进行简要概述。
1. 毒性物质毒性物质是指对人体、动植物或环境具有毒性的化学物质。
根据毒性的程度,毒性物质又可分为剧毒物质、有毒物质和有害物质。
剧毒物质指对人体具有极高毒性的化学物质,如氰化物和砒霜;有毒物质指对人体具有一定毒性的化学物质,如一些农药和化肥;有害物质指对人体具有一定危害性的化学物质,如废弃药品和废弃农药。
2. 腐蚀性物质腐蚀性物质是指具有腐蚀性的化学物质,能够破坏生物组织、金属、混凝土等材料。
根据其腐蚀性的程度,可将腐蚀性物质分为强酸、强碱和其他腐蚀性物质。
强酸和强碱具有极强的腐蚀性,如硫酸和氢氧化钠;其他腐蚀性物质则具有一定的腐蚀性,如某些有机溶剂。
3. 易燃物质易燃物质是指在一定条件下能够燃烧或在接触火源时能够自燃的化学物质。
根据其燃烧性的程度,易燃物质可分为易燃液体、易燃固体和易燃气体。
易燃液体包括汽油、酒精等;易燃固体包括火柴等;易燃气体包括丙烷、氢气等。
4. 爆炸品爆炸品是指在一定条件下能够发生爆炸的化学物质。
根据其爆炸性的程度,爆炸品可分为高爆炸物质、中爆炸物质和低爆炸物质。
高爆炸物质具有极高的爆炸性,如雷汞、三硝基甲苯等;中爆炸物质具有一定的爆炸性,如三硝基甲酯等;低爆炸物质则具有较低的爆炸性,如黑火药等。
5. 氧化剂和还原剂氧化剂是指能够与其他物质产生氧化反应并释放氧气的化学物质,具有助燃作用。
还原剂则是指能够与其他物质产生还原反应并释放电子的化学物质。
氧化剂和还原剂在一定条件下能够引发火灾或爆炸,因此需要特殊管理。
6. 其他危险化学品除了以上几类常见的危险化学品外,还存在一些其他类别的危险化学品。
例如,放射性物质具有辐射性,对人体和环境具有较大危害;腐败性物质会产生刺激性气味,并对环境产生污染;压缩气体在高压下具有爆炸的危险等。
毒性级别的划分标准毒性级别是指化学品对人体或环境的危害程度的分类。
根据毒性的不同,化学品可以被划分为不同的毒性级别,以便于进行安全使用和管理。
毒性级别的划分标准是非常重要的,它直接关系到人们的生命安全和环境保护。
下面将对毒性级别的划分标准进行详细介绍。
一、急性毒性和慢性毒性。
急性毒性是指化学品一次或短期接触所引起的毒性效应,通常包括对皮肤、眼睛和呼吸道的刺激,以及对神经系统、肝脏、肾脏等器官的急性损害。
慢性毒性是指长期或反复接触所引起的毒性效应,通常包括致癌、致突变、致畸等效应。
二、毒性级别的划分。
根据毒性的不同,化学品的毒性级别通常被划分为高毒、中毒和低毒三个级别。
具体划分标准如下:1. 高毒,对人体具有极强的毒性,一次接触即可引起严重的急性中毒反应,甚至危及生命。
例如剧毒药物、高毒农药等。
2. 中毒,对人体具有一定的毒性,一次接触可能引起中等程度的急性中毒反应,长期接触可能引起慢性毒性效应。
例如一些常见的化工原料、某些农药等。
3. 低毒,对人体具有较弱的毒性,一般需要较大剂量的接触才能引起急性中毒反应,长期接触也不会引起明显的慢性毒性效应。
例如一些日常生活中的化学制品、食品添加剂等。
三、毒性级别的划分依据。
毒性级别的划分主要依据包括以下几个方面:1. 急性毒性试验结果,通过动物急性毒性试验,确定化学品的LD50值(半数致死量)来判断其毒性级别。
2. 慢性毒性试验结果,通过动物慢性毒性试验,确定化学品的致癌、致突变、致畸等效应来判断其毒性级别。
3. 人体暴露情况,根据人体接触化学品后的中毒症状和毒性效应来判断其毒性级别。
4. 累积毒性情况,根据化学品在人体内的累积情况来判断其毒性级别。
四、毒性级别的标识和管理。
根据毒性级别的不同,化学品在生产、储存、运输和使用过程中需要进行不同的标识和管理:1. 高毒化学品应在储存和使用过程中严格控制,采取严格的防护措施,确保人员的安全。
2. 中毒化学品也需要进行相应的标识和管理,以防止中毒事故的发生。
毒性分级标准毒性分级标准是指根据化学品对人体的危害程度,将化学品分为不同的毒性级别,以便于对其进行有效的管理和控制。
毒性分级标准的制定对于保护人体健康和环境安全具有重要意义。
下面将介绍化学品毒性分级标准的相关内容。
首先,毒性分级标准主要包括急性毒性和慢性毒性两个方面。
急性毒性是指化学品短期内对人体健康造成的危害,通常通过口服、吸入或皮肤接触等途径引起。
而慢性毒性则是指长期暴露于化学品环境中对人体健康产生的潜在危害,例如长期暴露于有毒化学品的工作环境中可能引发慢性中毒等。
其次,根据国际上的相关标准,化学品的毒性通常被分为五个级别,分别是特别毒性、高毒性、中毒性、低毒性和无毒性。
特别毒性化学品是指极其危险的化学品,对人体健康具有极强的毒性,接触后可能导致严重的健康损害甚至死亡。
高毒性化学品对人体也具有很强的毒性,接触后可能导致严重的健康问题。
中毒性化学品对人体的毒性较高,接触后可能引起不同程度的健康损害。
低毒性化学品对人体的毒性较小,接触后通常不会引起严重的健康问题。
而无毒性化学品则是指对人体基本无害的化学品。
此外,根据毒性分级标准,对不同级别的化学品在生产、运输、储存和使用过程中采取了相应的管理措施。
对于特别毒性和高毒性化学品,通常需要采取严格的防护措施,确保人员在接触时不会受到伤害。
对于中毒性化学品,也需要采取一定的防护措施,以减少人员接触后可能产生的危害。
而对于低毒性和无毒性化学品,通常可以采取一般的防护措施即可,不会对人体健康造成重大威胁。
综上所述,毒性分级标准对于化学品的安全管理和控制具有重要的意义。
通过对化学品毒性的准确评估和分级,可以有效地保护人体健康和环境安全,减少化学品可能带来的危害。
因此,各行各业都应加强对化学品毒性分级标准的学习和应用,确保化学品的安全使用和管理,为人们的健康和生活安全保驾护航。
化学品毒性分类艾晓欣摘要本文主要介绍危险化学品的毒性分级以及在不同规范中的对比关键词化学品毒性苯的毒性1、概述化学品,系指工业用和民用的化学原料、中间体、产品等单分子化合物、聚合物以及不同化学物组成的混合剂与产品。
不包括法律、法规已有规定的食品、食品添加剂、化妆品、药品等。
毒性,指外源化学物质与机体接触或进入体内的易感部位后,能引起损害作用的相对能力,或简称为损伤生物体的能力。
也可简单表述为,外源化学物在一定条件下损伤生物体的能。
在目前国内现行规范中危险化学品毒性的定义在不同规范中有时会有不同的解释,这就要求设计人员熟知各规范的要求,以及各规范的应用领域,从而使我们的设计能够满足规范要求。
2、相关术语(1)急性吸入毒性:实验动物短时间(24h内)持续吸入一种可吸入性受试样品后,在短期内出现的健康损害效应。
(2)半数致死浓度(LC50):指在一定时间内经呼吸道吸入受试样品后引起受试动物发生死亡概率为50%的浓度。
以单位体积空气中受试样品的质量(mg/m)来表示。
(3)急性经皮毒性:实验动物短时间(24h内)经皮肤接触受试样品后,在短期内出现的健康损害效应。
(4)急性经口毒性:一次或在24h内多次经口给予实验动物受试样品后,动物在短期内出现的健康损害效应。
(5)半数致死剂量(LD50):在一定时间内经口或经皮给予受试样品后,使受试动物发生死亡概率为50%的剂量。
以单位体重接受受试样品的质量(mg/kg bw或g/kg bw)来表示。
(6)皮肤刺激性:皮肤涂敷受试样品后局部产生的可逆性炎性变化。
(7)皮肤腐蚀性:皮肤涂敷受试样品后局部引起的不可逆组织损伤。
(8)眼刺激性:眼球表面接触受试样品后产生的可逆性炎性变化。
(9)眼腐蚀性:眼球表面接触受试样品后引起的不可逆性组织损伤。
(10)皮肤致敏(过敏性接触性皮炎):皮肤对一种物质产生的免疫源性皮肤反应。
对于人类这种反应可能以瘙痒、红斑、丘疹、水疱、融合水疱为特征。
动物的反应不同,可能只见到皮肤红斑和水肿。
(11)亚急性经口毒性:实验动物在14~28天内,每日经口接触受试样品后所引起的健康损害效应。
(12)亚急性经皮毒性:实验动物在14~28天内,每日经皮接触受试样品后所引起的健康损害效应。
(13)亚急性吸入毒性:实验动物在14~28天内,每日经呼吸道接触受试样品后所引起的健康损害效应。
(14)致突变性:受试样品引起原核或真核细胞、或实验动物遗传物质发生结构和/或数量改变的效应。
(15)免疫毒性:受试样品引起机体免疫功能抑制或异常增强的效应。
(16)神经毒性:受试样品对神经系统功能或结构的损害效应。
(17)亚慢性经口毒性:实验动物在其部分生存期(不超过10%寿命期)内,每日经口接触受试样品后所引起的健康损害效应。
(18)亚慢性经皮毒性:实验动物在其部分生存期(不超过10%寿命期)内,每日经皮接触受试样品后所引起的健康损害效应。
(19)亚慢性吸入毒性:实验动物在其部分生存期(不超过10%寿命期)内,每日经呼吸道接触受试样品后所引起的健康损害效应。
(20)蓄积毒性:受试样品在体内蓄积引起的有害效应,蓄积有两种形式:(1)物质蓄积,即长期反复接触受试样品时,由于吸收速度超过消除速度导致的该物质在体内逐渐增多;(2)功能蓄积,即受试样品虽然在体内的代谢和排出速度较快,但其造成的损伤恢复慢,在前一次的损伤未恢复前又发生新的损伤,如此残留损伤的累积称为功能蓄积。
(21)致畸性:受试样品在胚胎发育期引起胎仔永久性结构和功能异常的效应。
(22)生殖毒性:受试样品对亲代繁殖功能或能力的影响和/或对子代生长发育的损害效应。
(23)生长发育毒性:妊娠动物接触受试样品而引起的子代在出生以前、围产期和出生以后所显现出的机体缺陷或功能障碍。
(24)慢性毒性:实验动物在其正常生命期的大部分时间内接触受试样品所引起的健康损害效应。
(25)致癌作用:受试样品引起肿瘤发生率和/或类型增加、潜伏期缩短的效应。
(26)职业接触限值(OEL):是职业性有害因素的接触限制量值,指劳动者在职业活动过程中长期反复接触对机体不引起急性或慢性有害健康影响的容许接触水平。
(27)最高容许浓度(MAC):指工作地点、在一个工作日内、任何时间均不应超过的有毒化学物的浓度。
3、各规范中对毒性的规定3.1《化学物质毒性全书》《化学物质毒性全书》分别介绍了29大类3000余种化学物质的特性,在该书中,将化学物质的毒性分为5个级别,分别为剧毒、高度、中等毒、低毒、微毒。
详见表3-1。
表3-1 化学物质的急性毒性分级3.2《职业性接触毒物危害程度分级》GB5044-85《职业性接触毒物危害程度分级》将职业性接触毒物分为4个等级,分为极度危害、高度危害、中度危害和轻度危害。
详见附表3-2。
该规范对我国接触的56种常见毒物的危害程度进行了分级,具体物质的分级可详见规范中描述。
在此规范中以苯为例,被划为极度危害介质,行业举例为“含苯粘合剂的生产和使用(制皮鞋)”。
但是规范的4.2章节也有如下补充“对接触同一毒物的其他行业(表中未列出的)危害程度,可根据车间中毒物浓度、中毒患病率、接触时间的长短、划定级别。
凡车间中毒物浓度经常达到《工业企业设计卫生标准》中所规定的最高允许浓度值,而其患病率或症状发生率低于本分级标准中的相应值,可降低一级”因此化工行业标准对苯、丙烯腈、二硫化碳和氟化氢等四种介质的分类可以与GB5044不同。
这在下面的章节中将有所描述。
3.3《职业性接触毒物危害程度分级》GBZ230-2010本标准在GB5044-85《职业性接触毒物危害程度分级》的基础上首次进行修改。
其主要修改如下:➢依据联合国全球化学品统一分类及标记协调制度的急性毒性分级标准,修订原急性毒性分级标准。
➢依据国际癌症研究机构致癌性分类,修订了原致癌性分级标准。
➢把原急性中毒发病状况、慢性中毒发病状况和慢性中毒后果3项指标整合为实际危害后果与预后1项指标,并明确定义和分级标准➢增加了指标权重和按照毒物危害指数进行分级原则。
➢把我国政府的产业政策列为直接直接分级的参考依据。
➢删除了毒物非固有特性的指标,即最高允许浓度。
本标准将职业性接触毒物分为5个等级,分为极度危害、高度危害、中度危害和轻度危害、轻微危害。
详见附表3-3。
物质的毒性需要根据毒物的性质确定危害分值和权重系统后进行计算,然后根据定量分析的结果值进行分级。
仍以苯为例,计算结果如下:由此可见在最新的GBZ230中苯的毒性应为高度毒性。
3.4《压力容器中化学介质毒性危害和爆炸危险程度分类》HG20660-2000本标准旨在化工压力容器使用过储存的化学介质(包括原料、成品、半成品、中间体、反应体、反应副产物和杂志等)的毒性危害和爆炸危险程度进行分类,并据以确定压力容器的类别和致密性、密封性技术要求。
化学介质的毒性危害程度是以GB5044所规定的六项分级指标(详见附表3-2)为基础进行分类的。
所以该标准中对介质毒性的规定与GB5044-85基本一致,在确定压力容器的类别和致密性、密封性技术要求时应参考此规范。
在本规范中有备注说明需注意“当毒性程度分类用于确定压力容器密封性、致密性技术要求时,四氯化碳、邻甲苯胺、苯应列为毒性程度为高度危害化学介质,氯乙烯,α-萘胺应列为毒性程度为极度危害化学介质。
”所以在本规范中苯被划为中毒毒性,而在确定压力容器密封性、致密性技术要求时苯应列为毒性程度为高度危害化学介质。
3.5《石油化工金属管道工程施工质量验收规范》GB50517-2010本规范中管道输送介质毒性的分级详见附表3-4。
在本规范中将介质毒物分为4个等级,分为极度危害、高度危害、中度危害和轻度危害。
在此规范中以苯为例,被划为极度危害介实际上是与高度危害相当的。
3.6《石油化工剧毒、可燃介质管道工程施工及验收规范》SH3501-2011本规范中管道输送介质毒性的分级与《石油化工金属管道工程施工质量验收规范》中的规定相一致,将介质毒物分为4个等级,分别为极度危害、高度危害、中度危害和轻度危害,可详见附表3-4。
在该表中苯被划为极度危害介质,但是在该规范的条文说明中明确苯也可以划为高度危害介质。
条文说明原文如下:“对接触同一毒物的其他行业(表中未列出的)危害程度,可根据车间中毒物浓度、中毒患病率、接触时间的长短、划定级别。
凡车间中毒物浓度经常达到《工业企业设计卫生标准》中所规定的最高允许浓度值,而其患病率或症状发生率低于本分级标准中的相应值,可降低一级。
因此化工行业标准对苯、丙烯腈、二硫化碳和氟化氢等四种介质的分类可以与GB5044不同。
光气(碳酰氯)则因GB5044中未列入,因而根据HG20660-2000将其从原来SH3501-2002规定的高度危害改为极度危害介质。
”本规范中介质的毒性危害程度分级基本遵照TSG D0001-2009和GB5044-85的规定,但根据毒性介质分级原则,考虑石油化工行业特点,将极度危害和高度危害介质作了适当调整。
详见附表3-5。
所以以苯为例,在石化行业,其与高度危害介质归为一类,在本规范中苯的毒性实际是高度危害。
3.7《压力管道安全技术监察规程-工业管道》TSG D0001-2009本规范中规定压力管道中介质毒性程度的分级应当符合GB5044-1985《职业性接触毒物危害程度分级》的规定,以急性毒性、急性中毒发病状况、慢性中毒患病状况、慢性中毒后果、致癌性和最高容许浓度等六项指标为基础的定级标准,详见附表3-6所示。
在规范中还有如下描述:(1)压力管道的中介质的毒性危害程度包括极度危害、高度危害以及中毒危害三个级别。
(2)介质毒性危害程度的级别应当不低于以急性毒性和最高允许浓度两项指标分别确定的最高危害程度级别。
(3)如果以急性中毒发病状况、慢性中毒患病状况、慢性中毒后果和致癌性四项指标确定的介质毒性危害程度明显高于(2)中确定的危害程度级别时,应当根据压力管道具体工况,综合分析,全面权衡,适当提高介质的毒性危害程度级别。
3.8《高毒物品名录》卫法监发[2003]142号本名录是根据《中华人民共和国职业病防治法》和《使用有毒物品作业场所劳动保护条例》的规定,由卫生部组织制定的。
主要应用于职业病防护领域,在安全设施设计专篇和职业病防护设施设计专篇的审查过程中也会用到。
详见附表3-7 。
苯亦出现在此目录中。
3.9《剧毒化学品目录》2005年5月公安部公布了《剧毒化学品购买和公路运输许可证件管理办法》。
本办法所称剧毒化学品,按照国务院安全生产监督管理部门会同国务院公安、环保、卫生、质检、交通部门确定并公布的剧毒化学品目录执行。
中华人民共和国国务院令第591号《危险化学品安全管理条例》中也对剧毒化学品的购买、运输等进行了规定。