航空服务专业教学计划
- 格式:doc
- 大小:53.50 KB
- 文档页数:3
空乘专业的学习计划与措施一、专业介绍空中乘务员是飞机上的航空服务人员,主要负责为旅客提供安全性、舒适性和便利性的服务。
他们需要具备良好的沟通能力、团队合作能力和处理突发情况的能力。
空中乘务员需要在飞行前进行严格的培训和考核,才能获得工作资格。
二、学习计划1. 第一阶段:基础理论学习在第一阶段,我将主要学习与航空业务相关的基础理论知识,包括航空安全知识、空中服务礼仪、危机处理技能等。
我将深入学习飞行原理、航空器构造和基本设备使用等专业知识,以及相关法规和常用术语。
通过系统的学习,为自己的未来职业生涯打下坚实的基础。
2. 第二阶段:模拟实训在第二阶段,我将进行模拟机训练。
通过这一阶段的训练,我将学会如何处理空中紧急情况、包括火灾、气压下降等,以及如何正确地为旅客提供服务。
同时,我将学习如何操作紧急设备,比如滑梯、救生艇等。
通过模拟实训,我将更好地掌握处理突发情况的技能,为今后的工作做好准备。
3. 第三阶段:实践培训在第三阶段,我将进行实际的航空服务培训。
我将跟随资深空中乘务员,参与真实的飞行任务。
在实践中,我将学会如何应对各种常见问题,包括旅客的不满、服务设施的故障等。
通过实践培训,我将掌握真实场景下的工作技能,提高自己的服务水平。
4. 第四阶段:专业素质提升在第四阶段,我将进行专业素质提升的培训。
我将参与各类公开课程、讲座等,进一步了解航空业务的最新发展和行业动态,同时,我也将继续提升自己的外语水平和沟通能力。
通过这一阶段的培训,我将不断提升自己的专业素质,以适应航空业务的发展需求。
三、学习措施1. 认真学习理论课程我将认真学习各种理论课程,包括航空安全知识、服务礼仪、危机处理技能等。
我将主动参与课堂讨论,与老师和同学们积极交流,加深对知识的理解,提高学习效果。
2. 努力进行模拟实训在模拟机训练阶段,我将全神贯注地投入训练中,认真观察和模拟各种紧急情况的处理流程。
我将虚心向教练请教,积极参与训练,力求熟练掌握各项操作技能。
航空服务专业教学指导计划一、教学目标1.掌握航空服务基本理论与知识,了解航空服务行业的发展现状和趋势;2.培养学生的航空服务技能,包括机场服务、航空安全、客户管理等方面的技能;3.培养学生的团队合作能力、沟通能力以及解决问题的能力;4.培养学生的职业素养,包括积极的工作态度、高效的工作方法以及良好的职业道德。
二、教材与教具1.主要教材:《航空服务学》、《航空运输经济学》、《航空服务英语》等;2.补充教材:《航空安全管理》、《航空公司运营管理》等;3.教具:幻灯片、视频资料、模拟场景等。
三、教学内容1.航空服务概论1.1航空服务的定义与特点;1.2航空服务行业的发展历程和现状;1.3航空服务行业的趋势与挑战。
2.机场服务管理2.1机场服务的组织与管理;2.2机场安全管理与应急处理;2.3机场客户服务与旅客信息管理。
3.航空安全管理3.1航空安全的重要性与现状;3.2航空安全管理的基本原则与方法;3.3航空安全事件的应对与处理。
4.航班服务管理4.1航班服务的流程与要求;4.2乘务员的工作职责与技能;4.3客舱服务的管理与改进。
5.航空公司运营管理5.1航空市场与航空运输经济;5.2航空公司的组织架构与管理模式;5.3航空公司的运营策略与竞争优势。
6.航空服务英语6.1基本航空术语与表达;6.2客户服务英语与沟通技巧;6.3航空行业职业英语。
四、教学方法1.理论教学相结合:通过幻灯片、教材讲解等方式传授航空服务的基本理论与知识;2.实践教学相结合:通过模拟场景、实地考察等方式培养学生的实际操作能力;3.学案教学相结合:通过学案的设计,启发学生思考,培养学生的自主学习能力;4.小组讨论相结合:通过小组讨论,提升学生的团队合作与沟通能力。
五、评价方法1.平时成绩评价主要包括学生的课堂参与、作业质量以及实践操作能力;2.期末考试评价主要包括学生对航空服务理论与知识的掌握程度、问题解决能力以及综合运用能力。
航空服务专业(空中乘务方向)教学计划、职业与岗位分析 (一)就业前景我国民航业的快速发展, 为航空服务专业人才带来了多样化的职业机遇。
目前, 世界政治力量对比有利于保持国际环境的总体稳定, 经济全球化趋势深入发展, 世界航空运输自由 化、区域化、联盟化、低成本化趋势继续加强。
中国经济仍将处于新的较快增长期,旅游业 和货物贸易将快速增长。
特别是北京奥运会等重大国际活动的举办, 海峡两岸经济技术文化 交流的不断增加,都有利于中国民航业的发展。
据航空运输协会预测,中国将会成为民航业中发展最快、潜力最大的国家,未来 10 年 间,中国将需要2400 架新飞机,成为全球第二大航空市场。
航空企业数量变得越来越多, 急需一批懂得航空服务业务的新生力量。
另外, 近几年随着国内民航市场进一步开放, 国外 各大航空公司也纷纷进驻中国,各大外资航空公司、民营航空公司(根据 “东星航空三年发 展规划 ”,到 20XX 年该公司将达到 10架飞机的较大机队规模,空中乘务员需要近200 人)、民航业衍生的航空服务企业等都急需大量的外向型基层管理人才和操作型人才。
今年 2 月,湖北武汉的东星航空公司刚刚招了 60 名空姐,南航湖北分公司又大规模招 聘,随即国际航联也招聘国际空姐。
最近,东航、上航等航空公司向社会公开招聘空乘的新 闻也不绝于耳。
20XX 年是民营航空公司的元年,出现了以奥凯、春秋、鹰联、东星为代表 的民营航空公司,这也增加了对航服人才的需求。
142 家,吞吐量为 100 万人次以上的机场有 42 个。
各家机场建机场吞吐量的扩容、 民营航空公司的进入, 都带来了对人才的需求。
(二) 职业特点与岗位分析 本专业主要培养航空公司所需要的空乘人员。
空中乘务也就是我们常说的 “空姐”、“空 哥”,主要指能在航空公司从事空中服务工作的专业人员,要求有一定英语或其他语种的听 说能力, 具备一定社交礼仪知识, 了解空防与安全、 气象知识、 医疗常识与急救、 客舱服务、 民航旅客运输等知识。
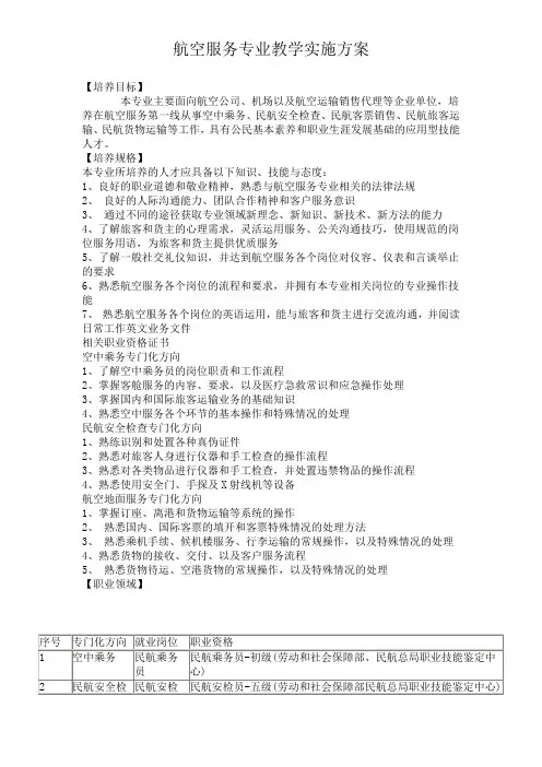
【培养目标】本专业主要面向航空公司、机场以及航空运输销售代理等企业单位,培养在航空服务第一线从事空中乘务、民航安全检查、民航客票销售、民航旅客运输、民航货物运输等工作,具有公民基本素养和职业生涯发展基础的应用型技能人才。
【培养规格】本专业所培养的人才应具备以下知识、技能与态度:1、良好的职业道德和敬业精神,熟悉与航空服务专业相关的法律法规2、良好的人际沟通能力、团队合作精神和客户服务意识3、通过不同的途径获取专业领域新理念、新知识、新技术、新方法的能力4、了解旅客和货主的心理需求,灵活运用服务、公关沟通技巧,使用规范的岗位服务用语,为旅客和货主提供优质服务5、了解一般社交礼仪知识,并达到航空服务各个岗位对仪容、仪表和言谈举止的要求6、熟悉航空服务各个岗位的流程和要求,并拥有本专业相关岗位的专业操作技能7、熟悉航空服务各个岗位的英语运用,能与旅客和货主进行交流沟通,并阅读日常工作英文业务文件相关职业资格证书空中乘务专门化方向1、了解空中乘务员的岗位职责和工作流程2、掌握客舱服务的内容、要求,以及医疗急救常识和应急操作处理3、掌握国内和国际旅客运输业务的基础知识4、熟悉空中服务各个环节的基本操作和特殊情况的处理民航安全检查专门化方向1、熟练识别和处置各种真伪证件2、熟悉对旅客人身进行仪器和手工检查的操作流程3、熟悉对各类物品进行仪器和手工检查,并处置违禁物品的操作流程4、熟悉使用安全门、手探及X射线机等设备航空地面服务专门化方向1、掌握订座、离港和货物运输等系统的操作2、熟悉国内、国际客票的填开和客票特殊情况的处理方法3、熟悉乘机手续、候机楼服务、行李运输的常规操作,以及特殊情况的处理4、熟悉货物的接收、交付、以及客户服务流程5、熟悉货物待运、空港货物的常规操作,以及特殊情况的处理【职业领域】(一)德育课程(共180学时)1、职业生涯与规划(36学时)本课程是学校学生必修的一门德育课程,本课程以邓小平理论和“三个代表”重要思想为指导,深入贯彻落实科学发展观旨在对学生进行职业道德教育与职业指导。
【培养目标】本专业主要面向航空公司、机场以及航空运输销售代理等企业单位,培养在航空服务第一线从事空中乘务、民航安全检查、民航客票销售、民航旅客运输、民航货物运输等工作,具有公民基本素养和职业生涯发展基础的应用型技能人才。
【培养规格】本专业所培养的人才应具备以下知识、技能与态度:1、良好的职业道德和敬业精神,熟悉与航空服务专业相关的法律法规2、良好的人际沟通能力、团队合作精神和客户服务意识3、通过不同的途径获取专业领域新理念、新知识、新技术、新方法的能力4、了解旅客和货主的心理需求,灵活运用服务、公关沟通技巧,使用规范的岗位服务用语,为旅客和货主提供优质服务5、了解一般社交礼仪知识,并达到航空服务各个岗位对仪容、仪表和言谈举止的要求6、熟悉航空服务各个岗位的流程和要求,并拥有本专业相关岗位的专业操作技能7、熟悉航空服务各个岗位的英语运用,能与旅客和货主进行交流沟通,并阅读日常工作英文业务文件相关职业资格证书空中乘务专门化方向1、了解空中乘务员的岗位职责和工作流程2、掌握客舱服务的内容、要求,以及医疗急救常识和应急操作处理3、掌握国内和国际旅客运输业务的基础知识4、熟悉空中服务各个环节的基本操作和特殊情况的处理民航安全检查专门化方向1、熟练识别和处置各种真伪证件2、熟悉对旅客人身进行仪器和手工检查的操作流程3、熟悉对各类物品进行仪器和手工检查,并处置违禁物品的操作流程4、熟悉使用安全门、手探及X射线机等设备航空地面服务专门化方向1、掌握订座、离港和货物运输等系统的操作2、熟悉国内、国际客票的填开和客票特殊情况的处理方法3、熟悉乘机手续、候机楼服务、行李运输的常规操作,以及特殊情况的处理4、熟悉货物的接收、交付、以及客户服务流程5、熟悉货物待运、空港货物的常规操作,以及特殊情况的处理【职业领域】(一)德育课程(共180学时)1、职业生涯与规划(36学时)本课程是学校学生必修的一门德育课程,本课程以邓小平理论和“三个代表”重要思想为指导,深入贯彻落实科学发展观旨在对学生进行职业道德教育与职业指导。
2024年民航专业年度教学计划一、教学目标和要求1.1 教学目标通过本教学计划,旨在培养高素质、适应时代发展需要的民航专业人才,具备扎实的理论知识和实践能力,并具备良好的职业道德素养。
1.2 教学要求学生应具备较好的自学能力和团队合作精神。
通过理论和实践结合的教学方式,提高学生的问题解决和创新能力,培养学生的实践应用能力。
二、教学安排2.1 学期划分本学年按照秋季学期和春季学期进行划分,每学期15周。
2.2 课程设置本专业的课程设置包括专业基础课程、专业核心课程和实践课程。
A. 专业基础课程包括:数学、物理、英语、计算机应用基础、管理学基础等。
B. 专业核心课程包括:飞机设计原理、航空气动力学、飞行力学、飞机系统等。
C. 实践课程包括:飞行实训、模拟仿真训练等。
2.3 实践教学安排为提高学生的实践能力,将设置一系列实践教学环节,包括:实习、实训和社会实践等。
2.4 教学方法针对民航专业的特点,课堂教学将注重理论与实践相结合,以案例分析和问题导向为主要教学方法。
实验课程将采用小组合作、实验报告撰写和演示等方式进行。
三、教学内容3.1 专业基础课程针对专业基础课程,教学内容主要包括:1) 数学:微积分、线性代数、概率统计等;2) 物理:力学、电磁学、光学等;3) 英语:听说读写等;4) 计算机应用基础:计算机操作系统、数据库原理等;5) 管理学基础:基本管理理论和方法、组织行为学等。
3.2 专业核心课程针对专业核心课程,教学内容主要包括:1) 飞机设计原理:航空设计的基本原理、飞机结构设计及材料选型等;2) 航空气动力学:空气动力学原理、航空器气流特性等;3) 飞行力学:飞行物体的力学特性、飞行控制等;4) 飞机系统:航空器性能特点、飞机系统组成与原理等。
3.3 实践课程针对实践课程,教学内容主要包括:1) 飞行实训:通过飞行模拟器和真实飞机,进行飞行基本操作的训练;2) 模拟仿真训练:使用民航仿真软件,进行航班动态模拟和操作训练。
航空服务专业教学计划一、航空服务专业人才培养计划(一)、专业名称航空服务(二)、入学要求初中毕业生及同等学力者(三)、基本学制(四)、培养目标本专业主要为民航、港口服务业或高等艺术院校培养和输送合格的后备人才。
本专业的毕业生应具备良好的职业道德,较高的文化素养,掌握基本专业知识和技能的应用型人才。
本专业旨在培养与我国社会主义现代化建设要求相适应,热爱祖国,初步树立科学的世界观和为人民服务的思想,具有为民族振兴而奋斗的理想。
养成严谨的学习态度和工作作风,遵纪守法,团结合作,具备较好的道德修养,健康的心理素质和良好的行为习惯。
初步了解人文学科的知识,具有较系统的基础英语和听、说、读、写基本技能,具备民航服务的基本知识和基本技能。
身体健康,积极向上,能正确对待困难挫折的健康心理。
具有高雅的坐、立、行走姿态和健美体形。
掌握化妆美容的基本技能,努力将自己塑造得高雅、纯真、大方,努力使身体状况达到或保持《民航空中乘务员体格检查鉴定标准》规定的各项要求。
(五)、人才规格本专业毕业生应具备有以下职业素养(职业道德和产业文化素养)、专业知识和技能:(1)职业素养1.职业道德基本知识2.职业守则(1)遵守法律、法规和有关规定(2)爱岗敬业、法规和有关规定(3)严格执行工作程序、具有高度的责任心(4)工作认真负责,具有高度的责任感和良好的团队合作精神(5)刻苦学习,钻研业务,努力提高技术文化素质。
(2)专业知识和技能1掌握空乘职业礼仪、动作礼仪、仪容仪表、规范服务礼仪、行为礼仪、相关空乘常识。
2掌握航空生理基础知识、常见疾病预防、航空飞行心理保健、飞行员的营养要求、航空卫生法规、旅游3突发疾病急救服务、飞行突发情况现场急救、空中意外应急求生措施、乘客常见病症处理案例4掌握民航服务心理学导论、民航服务与知觉个性需要动机、民航服务的组织管理、民航服务过程中的旅客需求心理及服务。
5掌握中国航空运输地理概述、中国的航空区划、中国的国际航线、中国的国内航线。
空乘教师学期教学工作计划一、教学目标作为一名空乘教师,我的教学目标是帮助学生掌握航空服务技能和专业知识,提高他们的服务意识和沟通能力。
通过教学,培养学生的职业素养和团队合作精神,使他们具备成为一名合格空乘人员的能力。
二、教学内容1. 航空服务理论课程- 飞机知识和机型介绍- 航空法规和安全规范- 机上服务流程和标准2. 航空服务实践课程- 服务礼仪和沟通技巧- 安全紧急情况处理- 乘客服务和问题应对三、教学方法1. 结合案例教学,让学生通过实际案例了解航空服务的重要性和实践操作技巧。
2. 采用互动式教学,通过讨论和小组活动,激发学生的学习兴趣,增强他们的团队协作和沟通能力。
3. 联合航空公司或相关部门进行实地教学,让学生亲身体验航空服务工作环境和流程。
四、教学安排1. 每周开设两节理论课,包括讲座、课堂讨论和案例分析等形式。
2. 每周安排一次实践课,进行模拟机舱服务、紧急情况演练等实际操作。
3. 安排专题讲座和行业交流活动,邀请航空公司的相关人员和空乘人员进行经验分享。
五、教学评估1. 采用定期测试和作业考核的形式,考察学生对航空服务理论和实践的掌握情况。
2. 每学期进行一次综合考核,包括模拟实际飞行服务流程和乘客应对情况的考核。
3. 结合课堂表现和实践操作,评定学生的综合素质和能力水平。
六、教学创新1. 引入新颖的教学案例和模拟实验,让学生从实际情况中学习和提高。
2. 创新教学内容和方式,根据航空服务行业的发展动态,及时更新和调整教学内容。
3. 培养学生的创新意识和实践能力,鼓励他们在空乘服务领域进行自主创新和探索。
七、教学实施1. 通过教学资源的整合和合作,提高教学质量和效果。
2. 加强教师团队建设,提升教师的专业水平和教学能力。
3. 积极开展学生实习和实践活动,拓宽教学视野和培养学生的实际操作技能。
八、教学成果1. 学生能够熟练掌握航空服务理论和实践技能,具备成为一名合格空乘人员的能力。
2. 提高学生的服务意识和沟通能力,培养他们的团队协作精神和职业素养。
空乘教师学期教学工作计划一、教学目标本学期我将以培养学生的空乘服务能力和具备应变能力为目标,通过专业课程的教学,帮助学生掌握航空服务相关知识和技能,培养他们的综合素质,为他们未来的职业发展打下良好的基础。
二、教学内容本学期的教学内容主要包括空中服务程序、客舱安全救生知识、客舱服务礼仪、航空英语等方面。
具体来说,我将通过课堂讲解、实际操作和模拟演练等教学方式,让学生掌握以下内容:1. 空中服务程序:包括乘务员的基本工作要求、空中服务流程、乘客接待与照顾等内容。
2. 客舱安全救生知识:包括飞机紧急情况处理、应急装备使用、客舱安全管理等方面的内容。
3. 客舱服务礼仪:包括乘务员的形象管理、服务态度、礼仪技巧等方面的培训。
4. 航空英语:包括常用英语口语表达、常见对话情景、航空专业术语等内容。
三、教学方法为了提高教学效果,我将采用多种教学方法:1. 课堂讲解:通过讲解基本知识点,加深学生对理论知识的理解。
2. 实际操作:利用模拟机模拟飞行环境,让学生实际操作飞机设备和应急装备,增强学生的实际操作能力。
3. 模拟演练:组织学生进行模拟客舱服务和紧急情况演练,培养学生应对紧急情况的能力。
4. 互动讨论:鼓励学生参与课堂讨论,分享经验和观点,激发学生的学习兴趣。
四、教学安排本学期我将分为理论教学和实践教学两个部分进行教学安排:1. 理论教学:每周安排2次理论课,每次2小时,内容包括空中服务程序、客舱安全救生知识、客舱服务礼仪、航空英语等方面的教学。
2. 实践教学:每周安排1次实践课,每次2小时,包括实际操作和模拟演练。
五、教学考核为了评估学生的学习成果,我将采取多种考核方式:1. 课堂测试:每周进行一次课堂测试,考察学生对当周学习内容的掌握情况。
2. 实际操作考核:每月安排一次实际操作考核,检验学生实际操作能力。
3. 期末考试:学期末进行综合考试,考察学生对整个学期学习内容的掌握情况。
六、教学资源为保证教学效果,我将积极争取和利用各种教学资源:1. 教材教辅:采用权威的空乘服务教材及教学资源,为学生提供全面、系统的学习材料。
航空服务专业人才培养方案(中职)为全面贯彻党的教育方针,更好地适应吉林市社会发展和经济建设需要,本着以服务为宗旨,以就业为导向,以能力为本位的教学指导思想,根据教育部《关于制定中等职业学校教学计划的原则意见》,结合行业要求和吉林市中等职业学校实际情况,特制定本实施性教学计划。
一、专业名称专业名称:航空服务(空中乘务)二、招生对象及学制招生对象:本专业招收初中毕业生或具有同等学历者(体检符合航空乘务岗位标准)学制:三年制三、专业培养目标及人才培养的知识、能力、素质结构(一)专业培养目标本专业培养德、智、体全面发展的,具有扎实的文化基础知识、航空服务专业理论知识和基本操作技能的,能从事空中服务、机场地面服务部分岗位(货运、安检、票务)和旅游服务及导游服务相关基层管理工作的,可持续发展的高素质劳动者和中初级专门人才。
(二)人才培养的知识、能力、素质结构1、知识结构(1)了解民航基本情况,掌握民航客运服务、货运服务及行李运输、空港及候机楼客运服务的基本常识和服务程序。
(2)掌握现代航空服务及旅游管理的基本知识。
(3)掌握必须的旅游历史、地理、文学知识。
(4)掌握旅游职业道德规范和礼貌礼仪常识。
(5)了解客舱服务心理学的基本知识。
(6)了解航空服务专业应必备的专业技能和相关知识。
(7)掌握计算机操作以及文字编辑与处理的基本知识。
(8)掌握行业有关法规及国际规范。
2、能力结构(1)具有航空旅客运输、货物运输服务岗位应有的英语听、说、读、写能力和计算机应用能力。
(2)具有在本岗位工作中运用相关法律的能力。
(3)具有空港事务处理、客票销售中的定座和其他处理能力。
(4)具有从事航空地面服务的基本技能,具有良好的服务意识和较强的应变能力,初步具有空港紧急情况处置能力。
(5)具有在服务业中较规范的人际交往和公关能力。
(6)具有人际交往、团队合作能力。
(7)具有较强的自学与获取新知识的能力。
3、素质结构(1)德、智、体、美全面发展,具有良好的道德素养。
航空服务人员培训教学计划一、教学目标本教学计划旨在培养优秀的航空服务人员,要求学员能够掌握必要的服务技能、专业知识和沟通能力,为航空旅客提供优质的服务体验。
具体目标如下:1.掌握航空服务基本知识:包括民航基本常识、航空规章制度、机场布局及相关常识等。
2.掌握乘务服务技能:包括礼仪仪容、语言表达、服务技巧等。
3.掌握应急处理技能:包括突发事件处理、危险品处理、医疗急救等。
4.提升沟通能力:包括语言能力、应变能力、客户沟通技巧等。
5.加强团队协作能力:包括与同事的协作、协助其他部门的工作等。
6.提升服务意识:包括乘客至上、服务至上、维护公司形象等。
二、教学内容1.航空服务基本知识-民航基本常识:包括民航发展历程、行业地位、发展现状等。
-航空规章制度:包括航空安全法规、客舱服务规章、应急处理规定等。
-机场布局及相关常识:包括机场布局、机场服务设施、机场服务流程等。
2.乘务服务技能-礼仪仪容:包括形象管理、仪表仪态、着装礼仪等。
-语言表达:包括语言表达技巧、口头表达能力、听说能力等。
-服务技巧:包括乘务礼仪、食品服务、饮料服务等。
3.应急处理技能-突发事件处理:包括紧急疏散、安全指令传达、疏散滑道操作等。
-危险品处理:包括危险品防范知识、危险品处理流程等。
-医疗急救:包括基本急救知识、药品使用、应急医疗设备操作等。
4.沟通能力-语言能力:包括英语口语、外语应用能力、语言表达能力等。
-应变能力:包括应变能力训练、突发事件处理能力等。
-客户沟通技巧:包括乘客服务技巧、问题处理技巧、投诉处理技巧等。
5.团队协作能力-与同事的协作:包括乘务组协作、机组协作等。
-协助其他部门的工作:包括与地勤、机务、运行等部门的协作。
6.服务意识-乘客至上:包括乘客权益保障、乘客需求优先等。
-服务至上:包括服务质量控制、服务效率优化等。
-维护公司形象:包括形象管理、企业文化宣传、公司价值观宣传等。
三、教学方法1.理论讲解:通过课堂讲解、讲座等形式,向学员传授知识和技能。
2024民航专业教学计划一、培养目标民航专业教学计划旨在培养具备民航运输和空中交通管理方面的基础知识和技能,能够从事民航运输、机场管理、航空安全管理等方面工作的复合型人才。
通过本计划的学习,学生将掌握民航运输和空中交通管理领域的基本理论和实际操作技能,具备较强的综合素质和创新能力,为民航事业的快速发展提供人才支持。
二、课程体系民航专业教学计划设置科学、合理的课程体系,主要包括通识教育课程、专业基础课程、专业核心课程和实践环节。
通识教育课程:包括思想政治理论、大学英语、计算机基础等,旨在培养学生的人文素养和基本技能。
专业基础课程:包括航空法律法规、民航概论、机场运营与管理等,旨在帮助学生了解民航领域的基本知识和理论。
专业核心课程:包括民航运输管理、空中交通管理、航空安全管理等,旨在深入培养学生掌握民航运输和空中交通管理的核心技能。
实践环节:包括实验、课程设计、实习等,旨在提高学生的实际操作能力和解决问题的能力。
三、师资力量民航专业拥有一支高水平的师资队伍,其中包括多名民航领域的知名专家和教授。
教师团队具有丰富的教学经验和科研成果,注重培养学生的实际操作能力和创新能力,积极推动教学改革和课程建设。
同时,学校还聘请了一批来自民航企业的专业人士担任兼职教师,为学生提供更加贴近实际的行业知识和经验。
四、教学设施为了保障教学质量,学校建设了先进的教学设施和实验条件。
其中包括各类航空模拟器、机场管理实验室、航空电子实验室等,这些设施可以满足学生在学习过程中的各种需求,提高学习效果和实践能力。
同时,学校还积极开展与民航企业的合作,建立校外实习基地,为学生提供更加广阔的实践平台和就业机会。
五、就业前景随着民航事业的快速发展,民航专业毕业生的就业前景非常广阔。
毕业生可以在国内外航空公司、机场、空管局等单位从事运输、客货代理、机场管理等方面的工作。
同时,也可以在政府机构、民航管理部门、航空安全管理部门等单位从事政策制定、安全管理等方面的工作。
民航服务学教学计划一、教学目标1.了解民航服务学的基本概念、基本理论和基本知识;2.掌握民航服务学的操作技能;3.培养学生具备良好的民航服务意识和服务态度;4.培养学生拥有较强的团队合作精神和应对突发情况的能力。
二、教学内容1.民航服务学的基本概念和发展历程a.民航服务学的定义和范畴;b.民航服务学的研究内容和方法;c.民航服务学的发展历程。
2.民航服务学的基本理论a.客户服务理论和方法;b.服务质量管理理论和方法;c.现代信息技术在民航服务中的应用。
3.民航服务的基本知识a.民航服务的法律法规;b.典型航空公司的服务模式;c.空中安全和旅客应急处置。
4.民航服务操作技能a.旅客接待和服务的基本流程;b.安全检查和行李管理;c.签证和机票代理服务;d.紧急情况下的应急处置。
5.团队合作和突发情况应对能力的培养a.小组活动和案例分析;b.模拟训练和角色扮演;c.紧急事件处理演练。
三、教学方法1.理论教学与实践相结合:a.讲授民航服务学的基本理论和知识;b.组织实地考察和实习,让学生了解实际操作过程。
2.案例研究和讨论:a.安排学生阅读并分析典型案例;b.组织学生进行小组讨论,促进思维碰撞。
3.模拟训练和角色扮演:a.设置场景,模拟真实的民航服务环境;b.要求学生扮演不同角色,进行实际操作。
4.个性化辅导:a.针对学生的不同情况,进行个别辅导;b.鼓励学生提问和互相交流,积极参与教学活动。
四、教学评价方法1.课堂问答:通过提问和回答的方式,测试学生对知识的掌握程度。
2.课后作业:布置相关的书面作业,检测学生对理论知识的理解和运用能力。
3.实践考察:组织学生参观实际的民航服务场所,并要求学生撰写观察报告。
4.综合评价:将学生在课堂表现、作业完成情况、实践考察等方面进行综合评价。
五、教学进度安排1.第一周:导论,介绍民航服务学的基本概念和发展历程。
3.第三周:服务质量管理理论和方法,组织学生进行小组讨论。
航空服务专业教学计划一、专业背景和学科基础航空服务专业的学科基础包括但不限于航空运输概论、航空安全与服务、航空法规、航空心理学、航空服务管理等。
在本科教育阶段,学生需要具备一定的学科背景和理论基础。
教师将通过讲授相关课程、案例分析、模拟实验等教学形式,帮助学生建立并巩固这些基础知识,为后续专业开展打下基础。
二、专业核心课程1.航空运输服务管理该课程是航空服务专业的核心课程之一,主要包括航空公司与客户关系管理、航空服务质量管理、票务管理、航空服务技能培养等内容。
通过该课程的学习,学生将掌握航空公司运输服务的全过程管理技能,包括客户关系维护、服务质量提升等方面的知识和技能。
2.航空安全与服务本课程旨在培养学生具备航空安全管理和服务能力。
学生将通过学习航空安全与服务的基本理论知识、模拟实战演练等方式,了解航空安全管理的基本原则和常见风险,并能够熟练运用航空服务技能解决实际问题。
3.航空法规航空法规是航空服务专业的基础课程之一,在该课程中,学生将学习航空领域的法律法规及国际公约,了解航空运输市场的法律规定和行业自律制度,培养具备航空法律意识和法律素养的能力。
4.航空心理学航空心理学课程主要包含航空心理学理论、航空心理素质培养及航空心理疾病防治等内容。
学生通过学习航空心理学课程,将了解航空领域心理学的基本理论和知识,提高与乘客沟通能力,培养航空服务人员的心理素质。
三、专业实践1.实训航空服务专业实训是培养学生实际操作能力和综合素质的重要环节。
学校将与航空公司、机场等相关单位合作,提供真实航空服务环境下的实训场地和设备。
通过实训,学生将能够掌握航空服务的各项操作技能,并具备处理突发事件的应对能力。
2.实习实习是航空服务专业的重要组成部分。
学生将有机会在航空公司、机场、旅行社等相关单位进行实习,亲身体验和参与实际航班服务流程,提升实际操作能力和工作经验。
四、专业课程评估方法为了全面评估学生的学习成果,航空服务专业将采用多种教学评估方法,包括但不限于课堂测试、课程论文、实训考核、实习成绩绩点等,以确保学生掌握了相关基础理论知识和实际操作技能。
空乘专业教学计划(共8篇)第1篇:空乘专业一、专业介绍培养具有良好政治素质、文化素质、专业素质和身体素质,精通国内外航空服务业务,能够熟练掌握所学专业技能,具备较高外语水平、团结协作能力、灵活应变能力,为顾客提供优质服务,适合民用航空事业需求与发展的空乘、地勤等领域的高级服务和管理人才。
该专业为全日制艺术类本科,学制四年。
学校备有计算机房、模拟客舱、化妆训练室、形体训练室、机模陈列室和CBT 教学软件等国内先进的教学设施设备。
开设主要课程:管理学原理、旅游学概论、民俗与宗教、中国历史文化、中国民航发展史、民航服务礼仪、民航服务英语、民航客舱设备操作实务、民航客舱服务与管理、民航客舱安全管理、民航乘务员基础教程等。
学生通过文化与专业知识的学习,接受空乘服务、英语、计算机等方面的技能训练,能够熟练地运用专业技能为顾客提供优质服务,同时通过专业实习环节培养学生的综合素质,使学生成为文化素养高、专业技能强的高级空乘、地勤人员。
根据教育部的有关规定,学生学业期满,成绩合格,颁发山西师范大学普通高等教育全日制本科毕业证书,符合学士学位授予条件的学生可获山西师范大学颁发的学士学位证书。
二、就业方向学生毕业后可推荐到国际及国内各大航空公司担任民航乘务员、民航安全员或从事安检、VIP服务、值机、票务、海乘、路乘等工作,也可推荐到政府部门、企事业单位、空乘院校、旅游行业从事管理、文秘、教师等工作。
三、招生计划2021年面向山西省计划招生人数200名。
(详见各省、市、自治区招生主管部门公布计划)。
四、报考须知1.所有拟报考我校播音与主持艺术(空乘与礼仪方向)专业的考生,必须参加我校组织的艺术类专业考试(面试和体检),获得专业考试合格证后方可填报该专业志愿。
2.凡报考我校播音与主持艺术(空乘与礼仪方向)专业的考生,必须参加2021年普通高校招生全国统一考试(文化课考试)。
五、报考条件1.报考对象为艺术类考生,并符合教育部2021年普通高等学校招生工作规定的报考条件;2.五官端正、身材匀称、身体裸露部位无明显疤痕;3.男生身高175cm~185cm,女生身高162cm~175cm;4.年龄不超过二十周岁,即1992年1月1日以后出生。
航空服务专业教学计划一、航空服务专业人才培养计划(一)、专业名称航空服务(二)、入学要求初中毕业生及同等学力者(三)、基本学制(四)、培养目标本专业主要为民航、港口服务业或高等艺术院校培养和输送合格的后备人才。
本专业的毕业生应具备良好的职业道德,较高的文化素养,掌握基本专业知识和技能的应用型人才。
本专业旨在培养与我国社会主义现代化建设要求相适应,热爱祖国,初步树立科学的世界观和为人民服务的思想,具有为民族振兴而奋斗的理想。
养成严谨的学习态度和工作作风,遵纪守法,团结合作,具备较好的道德修养,健康的心理素质和良好的行为习惯。
初步了解人文学科的知识,具有较系统的基础英语和听、说、读、写基本技能,具备民航服务的基本知识和基本技能。
身体健康,积极向上,能正确对待困难挫折的健康心理。
具有高雅的坐、立、行走姿态和健美体形。
掌握化妆美容的基本技能,努力将自己塑造得高雅、纯真、大方,努力使身体状况达到或保持《民航空中乘务员体格检查鉴定标准》规定的各项要求。
(五)、人才规格本专业毕业生应具备有以下职业素养(职业道德和产业文化素养)、专业知识和技能:(1)职业素养1.职业道德基本知识2.职业守则(1)遵守法律、法规和有关规定(2)爱岗敬业、法规和有关规定(3)严格执行工作程序、具有高度的责任心(4)工作认真负责,具有高度的责任感和良好的团队合作精神(5)刻苦学习,钻研业务,努力提高技术文化素质。
(2)专业知识和技能1掌握空乘职业礼仪、动作礼仪、仪容仪表、规范服务礼仪、行为礼仪、相关空乘常识。
2掌握航空生理基础知识、常见疾病预防、航空飞行心理保健、飞行员的营养要求、航空卫生法规、旅游3突发疾病急救服务、飞行突发情况现场急救、空中意外应急求生措施、乘客常见病症处理案例4掌握民航服务心理学导论、民航服务与知觉个性需要动机、民航服务的组织管理、民航服务过程中的旅客需求心理及服务。
5掌握中国航空运输地理概述、中国的航空区划、中国的国际航线、中国的国内航线。
航空服务专业学习计划引言随着航空业的迅速发展,航空服务专业逐渐成为备受关注的学科之一。
航空服务专业旨在培养学生成为具有出色服务意识和专业素养的航空服务人员,为国际航空交通事业复兴和发展做出贡献。
本文将就如何制定一份完善的航空服务专业学习计划进行探讨,并提出相应的建议。
一、学习计划的设定航空服务专业是一个具有挑战性和复杂性的学科,学生需要在多个学科领域内进行学习,如航空基础知识、服务管理、国际业务、安全管理等。
因此,为了提高学生的学习效率和成绩,我们需要定制一份详细的学习计划。
1.明确学习目标首先,我们需要明确学习目标,确定我们的学习重点和方向。
航空服务专业的核心是服务理念和专业知识,因此我们要明确我们的目标是成为一名具备良好服务意识和专业素养的航空服务人员。
我们需要努力提高专业素养、服务意识和团队合作能力,成为一个全面发展的人才。
2.制定详细的学习计划在明确了学习目标后,我们需要制定详细的学习计划,包括每门课程的学习内容和学习方法。
航空服务专业的课程涵盖了诸多方面的知识,如航空基础知识、空乘服务管理、客舱安全管理、国际航空运输、服务品质管理等。
我们需要根据自己的实际情况和目标,制定合理的学习计划,并严格执行。
3.合理安排学习时间在制定学习计划时,我们还需要合理安排学习时间。
航空服务专业通常有较多的实践课程和实习实践环节,因此我们需要根据学习计划安排实践时间,并确保有足够的自习和复习时间。
在安排学习时间时,我们要充分考虑学习科目的难度和自己的学习能力,不要盲目追求数量和密集度。
二、学习方法的选择学习计划不仅包括学习内容和时间安排,还需要选择合适的学习方法。
航空服务专业是一个实践性较强的学科,因此我们需要灵活运用各种学习方法,提高学习效率。
1.课堂学习课堂学习是学习航空服务专业的基础,我们需要认真听讲,积极参与课堂互动,思考和解答问题。
同时,我们还需要做好课堂作业和复习,巩固所学知识,为以后的实践课程和实习实践做好准备。
宜宾县高场职中旅游服务与管理专业
航空服务方向专业实施性教学计划
(2014年•试行•简版)
一、培养目标与业务范围
(一) 培养目标
培养适应社会主义现代化建设需要,具有过硬的政治思想素质、较高的文化修养、熟练的英语交际能力、较强的服务意识和专业技能,本专业是培养航空地勤服务人员的专业人才,通过职业技能的培训,使学生掌握必要的文化知识和必备的专业理论,较系统的了解民航概论、旅客、行李、货物运输、国际国内航线及航空运输服务管理的基本理论、基本知识、基本技能。
能够胜任民用航空器客舱服务及机场服务、高铁服务与管理工作的技能型专门人才。
(二) 业务范围
本专业毕业生主要面向机场和民航运输、高铁运输服务部门,从事机场、候机楼、宾馆、地铁、高铁等地面服务工作及飞机空中乘务工作。
二、知识、能力结构及要求
(一) 知识结构及要求
1. 掌握民航运输有关法规及国际公约的基本知识;
2. 掌握客运、货运及行李运输的基本知识;
3. 掌握候机楼客运服务、空中服务的基本常识、程序及职责;
4. 了解服务和公关心理学的基本知识。
(二) 能力结构及要求
1. 具有从事地面服务、空中乘务工作的能力;
2. 具有航空服务工作所需的英语听说能力;
3. 具有良好的服务意识和较强的应变能力
(三)岗位职业技能和考核指标:
国家计算机等级考试一级、普通话二乙、国家英语二级
三、课程设置
1.课程设置的指导思想:
(1)课程设置,按照技术应用能力、职业素质培养为主线和“实用、实践”的原则设置课程和精选内容。
(2)三个加强:加强基础理论知识学习,加强英语和计算机应用能力训练,加强专业技术能力培养。
(3)“必需”和“够用”原则,即课程的内容应反映专业培养目标所“必需”和“够用”的基本知识,加强课程的实用性和实效性。
2.专业主干课程:民航服务英语、形体训练、空乘服务、礼仪、安检服务等。
3.文化课:语文、数学、政治、英语、计算机基础5门课程;
4.职业素质课:航空礼仪、艺术欣赏、专业化形象、形体训练、书法5种课程。
5.专业课:因专业不同而开设不同课程,总体原则公共文化课与专业课并重、专业基础理论课和专业实习操作同步。
(详细情况见附表)。