公司末位淘汰制度之欧阳家百创编
- 格式:doc
- 大小:18.01 KB
- 文档页数:4
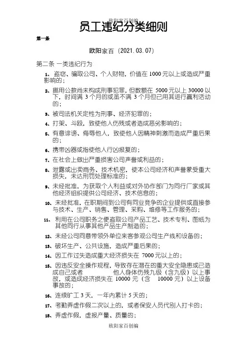
欧阳家百创编员工违纪分类细则第一条欧阳家百(2021.03.07)第二条一类违纪行为1、盗窃、骗取公司、个人财物,价值在1000元以上或造成严重影响的;2、挪用公款尚未构成刑事犯罪,但数额在5000元以上30000以下,时间满3个月的或虽不满3个月但已用其进行赢利活动的;3、被司法机关定性为刑事、经济犯罪的;4、打架、斗殴,致使他人伤残或者造成恶劣影响的;5、有意诽谤、侮辱他人,致使他人因精神刺激而造成严重后果的;6、携带凶器或指使他人行凶报复的;7、在社会上做出严重损害公司声誉或利益的;8、泄露或出卖商务、技术机密,使本公司经济和声誉蒙受重大损失,未达刑罚处理标准的;9、未经批准,为获取个人利益或对外协作部门为同行厂家或其他经济组织提供公司经济、技术信息的;10、未经批准,在职期间到公司有同业竞争的企业提供或直接参与技术、生产、销售、管理、采购、维修等工作服务的;11、利用在公司职务之便盗取公司产品工艺、技术专利、图纸为其他同行从事其他产品生产制造的;12、未经公司同意带领外单位来客参观公司生产线和设备的;13、破坏生产、公共设施,造成严重后果的;14、因工作过失造成重大经济损失在7000元以上的;15、因违反安全操作规程,导致存在潜在的重大安全隐患或已造成自己或者他人身体伤残九级(含九级)以上事故,或造成经济损失在10000元(含10000元)以上设备事故的;16、连续旷工3天,一年内累计5天的;17、考勤弄虚作假二次以上的,或者保安人员代别人打卡的;18、弄虚作假,虚报产量、质量的;19、罢工或者煽动他人消极怠工,严重干扰、影响正常工作、生产次序的;20、拒不服从岗位调整,并连续一天(含一天)以上不到指定岗位上班的;21、一年内被以二类行政违纪处分两次(含两次)以上的;22、公司认定的重大违纪事件的;23、全职员工在其他企业兼职的;24、未经允许利用公司资源,私自外购外销公司或变相经营公司相同相近产品,给公司造成损失的;25、携带火种进入公司禁止带入的区域;26、在禁烟区吸烟的;27、携带手机进入作业区的;28、再次违反《网络管理及计算机使用规定》的;29、违反《就餐规定》二次及以上的人员;30、严重违反岗位工作职责,不履行工作职责,经过三次以上教育不予改正的。
奖惩制度总则第一条、目的:为了保障公司各项规章制度的执行,促进公司全体员工奋发向上,共同创建一个规范、有序的优良现代企业,特制定本办法。
第二条、适用范围:公司的全体人员。
第三条、本办法所称的奖励分为三种:先进生产(工作)者、记功、晋级。
给予上述奖励时,可以发给一次性奖金。
第四条、本办法所称的惩处分七种:警告、记过、记大过、降级、撤职、留用察看、开除。
两次警告等于记过,两次记过等于一次记大过。
两次受到记大过处分,必须给予降级、撤职、留用察看或开除处罚。
第五条、受到留用察看的员工,本公司可给予30天至180天的考察期限,经考察仍然不符合本公司要求的,予以开除。
第六条、被本公司开除者,本公司将不给予任何补偿。
对该员工造成本公司损失的,该员工还应赔偿本公司损失。
第七条、员工未经公司书面批准连续旷工二天(含二天)以上或一个月内旷工累积达三天(含三天)以上,视为该员工自动离职。
不论该员工工作时间多长,本公司均不给予任何补偿。
同时,本公司还有权追究该员工的违约责任及造成公司损失的责任。
第一节奖励第八条、对于有下列表现之一的职工,可以给予先进生产(工作)者、记功或晋级的奖励:1、遵纪守法,听从指挥,互相协作;2、热爱本职工作,热心服务,技能优秀,业绩突出;3、工作认真负责,保质保量地完成任务;4、积极培养人才,成绩突出的;5、服务满三年以上,考绩优良,未曾旷工或受处分的;6、积极向公司提出合理化发建议,其建议被公司采纳,经实施确实有效的;7、维护公司利益和荣誉,保护公共财产,防止事故发生与挽回经济损失确实有功的;8、坚持业余自学,不断提高业务水平,在公司任职期内,获得本科以上文凭或其它专业证书的;9、维护公司规章制度,对各种违纪行为敢于制止、批评、揭发的;10、对生产技术、环境改善或者管理制度提出具体的改善方案,经采用具有显著成效的;11、节省物料或者对废物利用具有显著成效;12、遇到灾变勇于负责,并处置得当的;13、代表公司参加对外竞赛,成绩优异的;14、在技术上或者加工工具上作出重大改善的;15、遇到意外事故或者灾变,奋不顾身极力抢救,因而使公司减少损失的;16、研究改善生产设备,有特殊功绩的;17、维护公司重大利益,竭尽全力避免重大损失的;18、有其它重大功绩,足为其它员工楷模的。
公司末位淘汰制度范本末位淘汰管理办法一、实施目的为实现公司内部职工动态管理,逐步建立和完善能上能下、能进能出的用人机制,优化职工队伍结构,提升职工整体素质,促进职工合理流动,结合公司实际,经公司讨论决定,在公司实行末位淘汰工作,特制订本办法。
二、末位淘汰考核的程序公司根绝末位淘汰比例和在职职工总数,拟定末位淘汰名额,并对末位淘汰员工进行专业知识和综合考核。
(一)专业知识。
考试试卷从公司题库抽取。
(二)综合考核。
主要是从工作成绩、工作能力和工作态度三个反面进行。
1、门店店长考核(占总分的____%)2、区域经理考核(占总分的____%)3、人资部考核(占总分的____%)行政人资部汇总专业知识考试得分以及三方考核人综合得分,确定末位人员。
三、淘汰措施凡被确定为末位的人员视个人表现,公司将对其采取留岗察看、降薪、待岗、辞退等处理方式。
1、留岗察看。
专业知识不合格、综合评价合格。
第1页第一次被确定为末位的,留岗察看____个月,本人要写出书面承诺书,努力改进工作,一个月满后进行二次考核,考核合格,继续试用;考核不合格公司根据具体情况给予调岗或者降薪处理。
2、降薪或者调岗:专业知识合格,综合评价不合格连续二次作为末位淘汰对象的,降低技能工资的____%。
由部门负责人与其进行诫勉谈话,指出存在的问题,限期改正,必要时调整工作岗位。
3、辞退:专业知识不合格、综合评价不合格期满考核不合格未能上岗、严重违反公司规章制度、本人申请辞职等的末位淘汰对象,符合公司有关辞职辞退条件的,依法进行辞职辞退处理。
第2页公司末位淘汰制度范本(二)末位淘汰管理办法一、实施目的为实现公司内部职工动态管理,逐步建立和完善能上能下、能进能出的用人机制,优化职工队伍结构,提升职工整体素质,促进职工合理流动,结合公司实际,经公司讨论决定,在公司实行末位淘汰工作,特制订本办法。
二、末位淘汰考核的程序公司根绝末位淘汰比例和在职职工总数,拟定末位淘汰名额,并对末位淘汰员工进行专业知识和综合考核。
公司末位淘汰制度范本末位淘汰管理办法一、实施目的为实现公司内部职工动态管理,逐步建立和完善能上能下、能进能出的用人机制,优化职工队伍结构,提升职工整体素质,促进职工合理流动,结合公司实际,经公司讨论决定,在公司实行末位淘汰工作,特制订本办法。
二、末位淘汰考核的程序公司根绝末位淘汰比例和在职职工总数,拟定末位淘汰名额,并对末位淘汰员工进行专业知识和综合考核。
(一)专业知识。
考试试卷从公司题库抽取。
(二)综合考核。
主要是从工作成绩、工作能力和工作态度三个反面进行。
1、门店店长考核(占总分的____%)2、区域经理考核(占总分的____%)3、人资部考核(占总分的____%)行政人资部汇总专业知识考试得分以及三方考核人综合得分,确定末位人员。
三、淘汰措施凡被确定为末位的人员视个人表现,公司将对其采取留岗察看、降薪、待岗、辞退等处理方式。
1、留岗察看。
专业知识不合格、综合评价合格。
第1页第一次被确定为末位的,留岗察看____个月,本人要写出书面承诺书,努力改进工作,一个月满后进行二次考核,考核合格,继续试用;考核不合格公司根据具体情况给予调岗或者降薪处理。
2、降薪或者调岗:专业知识合格,综合评价不合格连续二次作为末位淘汰对象的,降低技能工资的____%。
由部门负责人与其进行诫勉谈话,指出存在的问题,限期改正,必要时调整工作岗位。
3、辞退:专业知识不合格、综合评价不合格期满考核不合格未能上岗、严重违反公司规章制度、本人申请辞职等的末位淘汰对象,符合公司有关辞职辞退条件的,依法进行辞职辞退处理。
第2页公司末位淘汰制度范本(二)末位淘汰管理办法一、实施目的为实现公司内部职工动态管理,逐步建立和完善能上能下、能进能出的用人机制,优化职工队伍结构,提升职工整体素质,促进职工合理流动,结合公司实际,经公司讨论决定,在公司实行末位淘汰工作,特制订本办法。
二、末位淘汰考核的程序公司根绝末位淘汰比例和在职职工总数,拟定末位淘汰名额,并对末位淘汰员工进行专业知识和综合考核。
公司末位淘汰制度范文末位淘汰管理办法一、实施目的为实现公司内部职工动态管理,逐步建立和完善能上能下、能进能出的用人机制,优化职工队伍结构,提升职工整体素质,促进职工合理流动,结合公司实际,经公司讨论决定,在公司实行末位淘汰工作,特制订本办法。
二、末位淘汰考核的程序公司根绝末位淘汰比例和在职职工总数,拟定末位淘汰名额,并对末位淘汰员工进行专业知识和综合考核。
(一)专业知识。
考试试卷从公司题库抽取。
(二)综合考核。
主要是从工作成绩、工作能力和工作态度三个反面进行。
1、门店店长考核(占总分的____%)2、区域经理考核(占总分的____%)3、人资部考核(占总分的____%)行政人资部汇总专业知识考试得分以及三方考核人综合得分,确定末位人员。
三、淘汰措施凡被确定为末位的人员视个人表现,公司将对其采取留岗察看、降薪、待岗、辞退等处理方式。
1、留岗察看。
专业知识不合格、综合评价合格。
第1页第一次被确定为末位的,留岗察看____个月,本人要写出书面承诺书,努力改进工作,一个月满后进行二次考核,考核合格,继续试用;考核不合格公司根据具体情况给予调岗或者降薪处理。
2、降薪或者调岗:专业知识合格,综合评价不合格连续二次作为末位淘汰对象的,降低技能工资的____%。
由部门负责人与其进行诫勉谈话,指出存在的问题,限期改正,必要时调整工作岗位。
3、辞退:专业知识不合格、综合评价不合格期满考核不合格未能上岗、严重违反公司规章制度、本人申请辞职等的末位淘汰对象,符合公司有关辞职辞退条件的,依法进行辞职辞退处理。
第2页公司末位淘汰制度范文(2)第一章概述1.1 基本原则本公司为了保持组织的竞争力和高效运作,决定实施末位淘汰制度。
该制度旨在鼓励员工提高工作能力和表现,同时淘汰业绩不佳的员工,以确保资源的合理利用和员工队伍的优化。
1.2 适用范围本制度适用于公司所有的全职员工。
1.3 目标本制度的目标是促进员工的成长和发展,提高整体工作业绩,确保公司的长期发展和可持续竞争优势。
企业管理理念企业管理理念1、优秀的职员:忠于公司最后职业忠于人格。
2、增强品质意识,强化安全观念。
3、只有步入国际标准的轨道,才有无限延伸的空间。
4、质量--价值与尊严的起点。
5、累积点滴改善,迈向完美品质。
6、生产绿色产品,节约地球资源。
7、革除马虎之心,提升产品品质。
8、抓住不落实的事+追究不落实的人=落实9、以质量求生存,以质量求发展,向质量要效益。
10、优质建设,以ISO为基。
11、清洁-拥有清爽明亮的工作环境12、好的员工--想公事,做实事,不出事。
13、体系有效运行,销售蒸蒸日上。
14、质量就是效益。
15、要么自我革自我的命,要么市场革你的命16、办公室松弛体操17、清扫-扫走旧观念,扫出新天地18、贯彻ISO标准,树企业新形象。
19、团结1条心,石头变成金。
20、观念的超越才是真正的超越。
21、ISO认证,企业二次创业捷径。
22、品质态度--坚持原则,实现优质。
得过且过,品质不妥。
23、人的差异化,管理的标准化24、手连手,发扬优质精神。
25、厕所卫生要注意,干净清洁常持续26、主动承担职责,用心解决问题,上级青睐于你,同事向你看齐。
27、每一天自我检讨,品质自然更好!28、ISO,企业打开全球化市场的金钥匙。
29、推动全员品质活动,提高全员工作十七。
30、质量出效益,点滴成江河。
31、建质量效益之路,创质量效益之业。
32、整理-腾出更大的空间33、品质——成功之轮。
34、工作三要素:职责人时限结果35、加强沟通与交流,促进支持与合作36、S--减少浪费,降低成本,气氛融洽,工作规范,提升品质,安全保证。
37、上下沟通达共识,左右协调求进步。
38、会而必议,议而必决,决而必行,行而必果39、宁愿事前检查,不可事后返工。
40、质量是企业永恒的主题。
41、先处理重要的事,后处理紧迫的事。
42、累积点滴改善,迈向完美品质。
43、工作要简化,不好简单化44、长风破浪终有时,质量效益兴鸿业。
公司末位淘汰制度模版末位淘汰管理办法一、实施目的为实现公司内部职工动态管理,逐步建立和完善能上能下、能进能出的用人机制,优化职工队伍结构,提升职工整体素质,促进职工合理流动,结合公司实际,经公司讨论决定,在公司实行末位淘汰工作,特制订本办法。
二、末位淘汰考核的程序公司根绝末位淘汰比例和在职职工总数,拟定末位淘汰名额,并对末位淘汰员工进行专业知识和综合考核。
(一)专业知识。
考试试卷从公司题库抽取。
(二)综合考核。
主要是从工作成绩、工作能力和工作态度三个反面进行。
1、门店店长考核(占总分的____%)2、区域经理考核(占总分的____%)3、人资部考核(占总分的____%)行政人资部汇总专业知识考试得分以及三方考核人综合得分,确定末位人员。
三、淘汰措施凡被确定为末位的人员视个人表现,公司将对其采取留岗察看、降薪、待岗、辞退等处理方式。
1、留岗察看。
专业知识不合格、综合评价合格。
第1页第一次被确定为末位的,留岗察看____个月,本人要写出书面承诺书,努力改进工作,一个月满后进行二次考核,考核合格,继续试用;考核不合格公司根据具体情况给予调岗或者降薪处理。
2、降薪或者调岗:专业知识合格,综合评价不合格连续二次作为末位淘汰对象的,降低技能工资的____%。
由部门负责人与其进行诫勉谈话,指出存在的问题,限期改正,必要时调整工作岗位。
3、辞退:专业知识不合格、综合评价不合格期满考核不合格未能上岗、严重违反公司规章制度、本人申请辞职等的末位淘汰对象,符合公司有关辞职辞退条件的,依法进行辞职辞退处理。
第2页公司末位淘汰制度模版(2)是一种管理工具,它可以帮助公司在需要进行人员优化时进行公正、透明的决策。
下面是一个关于公司末位淘汰制度的模版,其中包括一些重要的要素和步骤。
一、概述公司末位淘汰制度旨在通过评估员工绩效和贡献来决定是否进行人员优化。
这个制度的目标是通过公平、透明的方式来选择公司中绩效较差的员工,并为公司创造更好的竞争力和可持续发展。
公司末位淘汰制度模板末位淘汰管理办法一、实施目的为实现公司内部职工动态管理,逐步建立和完善能上能下、能进能出的用人机制,优化职工队伍结构,提升职工整体素质,促进职工合理流动,结合公司实际,经公司讨论决定,在公司实行末位淘汰工作,特制订本办法。
二、末位淘汰考核的程序公司根绝末位淘汰比例和在职职工总数,拟定末位淘汰名额,并对末位淘汰员工进行专业知识和综合考核。
(一)专业知识。
考试试卷从公司题库抽取。
(二)综合考核。
主要是从工作成绩、工作能力和工作态度三个反面进行。
1、门店店长考核(占总分的____%)2、区域经理考核(占总分的____%)3、人资部考核(占总分的____%)行政人资部汇总专业知识考试得分以及三方考核人综合得分,确定末位人员。
三、淘汰措施凡被确定为末位的人员视个人表现,公司将对其采取留岗察看、降薪、待岗、辞退等处理方式。
1、留岗察看。
专业知识不合格、综合评价合格。
第1页第一次被确定为末位的,留岗察看____个月,本人要写出书面承诺书,努力改进工作,一个月满后进行二次考核,考核合格,继续试用;考核不合格公司根据具体情况给予调岗或者降薪处理。
2、降薪或者调岗:专业知识合格,综合评价不合格连续二次作为末位淘汰对象的,降低技能工资的____%。
由部门负责人与其进行诫勉谈话,指出存在的问题,限期改正,必要时调整工作岗位。
3、辞退:专业知识不合格、综合评价不合格期满考核不合格未能上岗、严重违反公司规章制度、本人申请辞职等的末位淘汰对象,符合公司有关辞职辞退条件的,依法进行辞职辞退处理。
第2页公司末位淘汰制度模板(二)第一章总则第一条为加强干部队伍建设,全面准确评价干部业绩,进一步推动领导干部能上能下,形成有效的竞争机制,结合公司实际,特制定本制度。
第二条干部末位淘汰,指在日常干部考察交流调整基础上,结合年度绩效考核、民主测评和民主评议进行的优胜劣汰机制。
第三条本制度适用于公司所属各级领导干部。
第二章考核评价原则第四条干部年度考核末位淘汰要坚持如下原则:1、突出业绩考核,用数据和事实说话的原则;2、从严要求、严格考核的原则;3、绩效考核与个人履行岗位职责的考核相结合的原则;4、主管领导考核和群众评议相结合的原则;5、按干部管理权限和业务所属关系逐级考核的原则。
公司末位淘汰制度第一章总则第一条为加带班矿长队伍建设,全面准确评价带班矿长业绩,进一步推动带班矿长能上能下,形成有效的竞争机制,结合公司实际,特制定本制度。
第二条带班矿长末位淘汰,指在日常带班下井工作基础上,结合年度绩效考核、民主测评和民主评议进行的优胜劣汰机制。
第三条本制度适用于公司所属南北采区带班矿长。
第二章考核评价原则第四条带班矿长考核末位淘汰要坚持如下原则:1、突出业绩考核,用数据和事实说话的原则;2、从严要求、严格考核的原则;3、绩效考核与个人履行岗位职责的考核相结合的原则;4、主管领导考核和群众评议相结合的原则;5、按干部管理权限和业务所属关系逐级考核的原则。
第三章考核评价内容第五条带班矿长年度考核评价以业绩为主,“德、能、勤、绩”全面考核。
1、德。
政策水平、坚持原则、遵章守纪、联系员工、廉洁自律。
2、能。
决策筹划、组织指挥、开拓创新、知人善任、业务能力。
3、勤。
精神状态、深入实际、勇挑重担、求真务实、工作效率。
4、绩。
完成指标、管理创新、业务成果、工作质量、工作特色。
第四章考核评价方法第六条分别赋予德、能、勤、绩四个方面0.2、0.2、0.15、0.45的权重系数,德、能、勤、绩四个方面评价指标,每项评价指标分为a、b、c、d四个档次,赋予相应的分值进行量化评价,a档为____分,b档为____分,c档为____分,d档为____分。
第七条综合评价分数依据上级(单位正职指上级分管领导、副职指本单位党政正职)、同级(指班子全体成员)、下级(含职工代表)民主测评的结果确定。
上级、同级、下级民主测评结果按o.5、0.3、0.2的权重系数参与计算。
第五章考核评价的组织和程序第八条带班矿长年度考核评价按管理权限,在各级领导下,由人力资源科牵头,有关职能部门参加,具体实施年度考核评价工作。
第九条带班矿长年度考核按照个人述职、民主测评和民主评议、人力资源科分析确认、报公司高层审定,依序进行。
第十条个人述职。
1公司员工奖惩制度欧阳歌谷(2021.02.01)第一章总则第一条为了使员工明确奖惩考核的标准、依据和方法,使奖惩公开、公平、公正,从而更好地规范公司及员工的行为,特制订本规定。
第二条本规定为配合《公司考核管理制度》《员工考勤和劳动纪律管理制度》的配套文件,对于公司业务开展中涉及的重大问题或影响效果在较长时期内存在的行为予以规范。
第三条奖励的目的在于既要使员工得到心理及物质上的满足,又要达到激励员工勤恳工作,奋发向上,争取更好业绩的目的。
第四条惩戒的目的在于既要促使员工达到并保持应有的工作水准,又要保障公司和员工共同利益和长远利益。
第五条本规定适用于悠然集团全体员工。
第二章奖惩的原则第六条公司对员工的基本要求包括:公司的各项规章制度、1员工的岗位描述、工作目标和临时工作任务。
公员工的日常行为要接受月度的考核评价,其分值将决定员工的工资水平。
第七条员工的表现较大地超过公司对员工的基本要求,或者其行为可以在较长时期内为企业带来收益,除在当期考评得分上予以反映外,还可以通过奖励的形式予以表彰,以起到宣传、鼓励的推动作用。
第八条员工的表现达不到公司对员工的基本要求,根据情节不同,均要给予相应惩戒。
第九条处罚和过失单必须及时通达本人,本人有向上级申诉的权利。
第十条下属的行为应予处罚,而其直接管理者没有处罚的,管理者承担责任过失,人力资源管理部门可以下达责任过失单。
第十一条有功必奖,有过必罚;依法管理,执法必严;奖罚面前,人人平等。
第三章奖惩职责第十二条各部门负责人负责本部门奖惩工作的提出。
第十三条部门负责人负责审批员工500元以下的奖惩决定。
第十四条COO负责公司奖/罚工作的落实、决定复核与复议。
第十五条总经理负责公司全体员工记过与记功(含)以上、奖罚1单次金额超过500元或涉及晋/降级(薪、职)的决定的审批。
第四章奖励第十六条奖励的方法有经济奖励、行政奖励和荣誉奖励三种:(一)经济奖励包括加薪、奖金、奖品等。
2021.01.011. 目的欧阳引擎(2021.01.01)为保证长春博超汽车零部件股份有限公司(以下简称公司)产品质量满足顾客要求,实现公司年度质量目标,确保公司质量体系有效运行,不断提高公司的质量管理水平,特制定本制度.2. 适用范围本制度规定了公司质量责任及质量奖惩管理程序、质量奖励、质量处罚原则。
本制度适用于公司及分(子)公司质量及产品质量的考核。
3. 职责3.1各类人员质量责任的确定主要依据公司有关文件规定(如《部门职责》、《岗位职责》﹑程序文件、第三层次文件等)及其它管理规定、规章制度。
3.2责任追究将遵循谁主管,谁负责;谁损失,谁承担的原则。
当质量责任无法界定时,相关各方均应承担同等责任。
3.3要求各单位及分(子)公司根据承担的业务工作范围,落实各岗位人员质量职责与权限。
3.4相关单位根据本单位主管的业务范围(具体参照公司质量管理体系文件的规定),参照本制度施行管理。
其职责分工如下:3.4.1与实物质量、工艺纪律、二/三方审核及质量体系等有关方面的奖惩,由质保部负责并组织落实;3.4.2其他情况可参照本制度施行。
2021.01.013.5对产品实物质量和质量体系改进项目,填写《质量改进项目立项表》,由归口管理部门领导会签、总经理批准;项目实施完成后应填写《质量改进项目评估表》,由专家委员会成员进行评审,总经理批准。
3.6对于质量处罚,由责任单位落实责任人并以书面形式报主管单位审核,责任不能落实到位的,由责任单位领导承担。
4. 流程/程序质量奖惩流程如下a )质量奖励流程见图1;b2021.01.014.1对于处罚方式为“待岗或解除劳动合同”的,由人力资源部门下达书面通知。
4.2质量奖励原则依据公司质量指标完成情况、质量控制情况、持续改进、合理化建议取得的效果、二/三方审核情况,对涉及的单位及个人进行奖励,奖励形式包括:口头表扬、通报表扬、经济奖励等。
表1 质量奖励明细表4.3.1依据内部日常(工艺纪律)检查/管理中发现的问题、主机厂反馈的质量问题/质量事故、未出厂产品的质量问题、零公里问题、三包退货产品鉴定、二/三方审核存在的问题等,对涉及的责任单位及责任者按其问题类别、经济损失额大小等进行处罚,详见附录A 中的表A.1《质量处罚明细表》2021.01.014.3.2处罚形式包括:经济处罚、通报批评、离岗、解除劳动合同等。
公司员工末位淘汰管理制度1、目的:通过实施员工末位淘汰激活公司人力资源,点燃员工工作激情,提升组织绩效,建立良好的员工进退机制,为优秀营业员工提供良好的发展平台和发展空间。
2、适用范围:本制度适用于××有限公司全体员工,不包括实习生和试用期人员。
3、淘汰机制及评定依据:3.1员工末位淘汰实施积分制,对全体员工进行实时打分月底积累,连续两月月末积分排名最后者实施淘汰。
4、末位淘汰积分依据:4.1考核自2015年5月1日起执行,每月考核一次。
4.2考核具体涵盖业绩表现和工作表现两个方面,考核评分共计100分。
4.3淘汰积分的具体标准参考公司各部门员工PKI考核标准,综管部负责各部门员工的工作表现,各部门主管/经理对各部门员工的业绩方面做出评价。
考核确保可操作、有公信力。
5、员工进退机制:5.1综合整月的各部门员工的评分表现,各部门主管需在每月25日前向综管部提起人力资源信息报备流程,在月末确认需淘汰人员名单,经总经理批准后,进行公示,综管部可进行补员招聘。
5.2在月末确定需淘汰人员人选,经各部门经理审核,总经理审批后,实施淘汰。
予以解除劳动关系。
6、员工申述管理:6.1在公示后三日内,当事人对公示内容有异议,需提起书面申述申请逐级解决,无书面异议的,视为认同公示结果,服从公司安排。
6.2本制度最终解释权归公司所有。
7、本制度自2015年5月1日起执行。
8、下附×有限公司各部门员工PKI考核表。
易网-网店产品销售人员KPI考核姓名:对内职位:所属部门:直接领导:考核时间:考核内容考核项权指标描评价标评依销售根据部门月度销售计划分解而来公式实际销月44元销售额指标个人月度销售额指标完成--公式过平均每场会议回__个,到__33次数家。
本月上____次-×次-1公式非工作原因导致自己未出勤出1次情×未打卡次-次,无故未打卡本月最核心个人成长点:□邀约能□挖需求、谈项个□逼单收订全□其成(请在里打√是否以乐观、正面的角度处理事情,是否背后传播负面的息,是否给团队和公司以正面的影响(包括公司企业文化乐认可度责任做任何事情能否有一份责任心,当成自己的事执对于公司和部门安排的事是否能不找任何借口100执行(包括公司制度、培训及会议制度的执行情况等)评分人点评(必填)合计评分评分人签字:事业部负责人:人力资源部:(盖章)总裁办:本人确认:甘肃易网——运营KPI考核表考核时间:直接领导:所属部门:姓名:对内职位:本人签字:评分人签字:事业部负责人:人事部:总裁办:易网平台运营部客服专员KPI考核表姓名:对内职位:所属部门:直接领导:考核时间:依评分人签字:部门负责人:事业部负责人:人事部:(盖章)总裁办:本人确认:易网项目——美工KPI考核表考核时间:直接领导:所属部门:姓名:对内职位:本人签字:评分人签字:事业部负责人:总裁办:人事部:易网项目——采编KPI考核表考核时间:直接领导:所属部门:姓名:对内职位:总裁办:人事部:事业部负责人:评分人签字:本人签字:易网出纳KPI考核表姓名:对内职位:所属部门:直接领导:专管领导:集团财务总监考核时间:考核内容总经理:本人确认:易网分公司行政前台KPI考核表姓名:对内职位:所属部门:直接领导:考核时间:考核内容合计分数:):评分人点评(必填事业部负责人:评分人签字:总裁办:人力资源部:(盖章)本人确认:。
公司末位淘汰制度范本末位淘汰管理办法一、实施目的为实现公司内部职工动态管理,逐步建立和完善能上能下、能进能出的用人机制,优化职工队伍结构,提升职工整体素质,促进职工合理流动,结合公司实际,经公司讨论决定,在公司实行末位淘汰工作,特制订本办法。
二、末位淘汰考核的程序公司根绝末位淘汰比例和在职职工总数,拟定末位淘汰名额,并对末位淘汰员工进行专业知识和综合考核。
(一)专业知识。
考试试卷从公司题库抽取。
(二)综合考核。
主要是从工作成绩、工作能力和工作态度三个反面进行。
1、门店店长考核(占总分的____%)2、区域经理考核(占总分的____%)3、人资部考核(占总分的____%)行政人资部汇总专业知识考试得分以及三方考核人综合得分,确定末位人员。
三、淘汰措施凡被确定为末位的人员视个人表现,公司将对其采取留岗察看、降薪、待岗、辞退等处理方式。
1、留岗察看。
专业知识不合格、综合评价合格。
第1页第一次被确定为末位的,留岗察看____个月,本人要写出书面承诺书,努力改进工作,一个月满后进行二次考核,考核合格,继续试用;考核不合格公司根据具体情况给予调岗或者降薪处理。
2、降薪或者调岗:专业知识合格,综合评价不合格连续二次作为末位淘汰对象的,降低技能工资的____%。
由部门负责人与其进行诫勉谈话,指出存在的问题,限期改正,必要时调整工作岗位。
3、辞退:专业知识不合格、综合评价不合格期满考核不合格未能上岗、严重违反公司规章制度、本人申请辞职等的末位淘汰对象,符合公司有关辞职辞退条件的,依法进行辞职辞退处理。
第2页公司末位淘汰制度范本(二)第一章总则第一条为加带班矿长队伍建设,全面准确评价带班矿长业绩,进一步推动带班矿长能上能下,形成有效的竞争机制,结合公司实际,特制定本制度。
第二条带班矿长末位淘汰,指在日常带班下井工作基础上,结合年度绩效考核、民主测评和民主评议进行的优胜劣汰机制。
第三条本制度适用于公司所属南北采区带班矿长。
1. 目的欧阳家百(2021.03.07)为保证长春博超汽车零部件股份有限公司(以下简称公司)产品质量满足顾客要求,实现公司年度质量目标,确保公司质量体系有效运行,不断提高公司的质量管理水平,特制定本制度.2. 适用范围本制度规定了公司质量责任及质量奖惩管理程序、质量奖励、质量处罚原则。
本制度适用于公司及分(子)公司质量及产品质量的考核。
3. 职责3.1各类人员质量责任的确定主要依据公司有关文件规定(如《部门职责》、《岗位职责》﹑程序文件、第三层次文件等)及其它管理规定、规章制度。
3.2责任追究将遵循谁主管,谁负责;谁损失,谁承担的原则。
当质量责任无法界定时,相关各方均应承担同等责任。
3.3要求各单位及分(子)公司根据承担的业务工作范围,落实各岗位人员质量职责与权限。
3.4相关单位根据本单位主管的业务范围(具体参照公司质量管理体系文件的规定),参照本制度施行管理。
其职责分工如下:3.4.1与实物质量、工艺纪律、二/三方审核及质量体系等有关方面的奖惩,由质保部负责并组织落实;3.4.2其他情况可参照本制度施行。
3.5对产品实物质量和质量体系改进项目,填写《质量改进项目立项表》,由归口管理部门领导会签、总经理批准;项目实施完成后应填写《质量改进项目评估表》,由专家委员会成员进行评审,总经理批准。
3.6对于质量处罚,由责任单位落实责任人并以书面形式报主管单位审核,责任不能落实到位的,由责任单位领导承担。
4. 流程/程序质量奖惩流程如下a)质量奖励流程见图1;b4.1对于处罚方式为“待岗或解除劳动合同”的,由人力资源部门下达书面通知。
4.2质量奖励原则依据公司质量指标完成情况、质量控制情况、持续改进、合理化建议取得的效果、二/三方审核情况,对涉及的单位及个人进行奖励,奖励形式包括:口头表扬、通报表扬、经济奖励等。
表1 质量奖励明细表4.3.1依据内部日常(工艺纪律)检查/管理中发现的问题、主机厂反馈的质量问题/质量事故、未出厂产品的质量问题、零公里问题、三包退货产品鉴定、二/三方审核存在的问题等,对涉及的责任单位及责任者按其问题类别、经济损失额大小等进行处罚,详见附录A 中的表A.1《质量处罚明细表》4.3.2处罚形式包括:经济处罚、通报批评、离岗、解除劳动合同等。
公司末位淘汰制度范文末位淘汰管理办法一、实施目的为实现公司内部职工动态管理,逐步建立和完善能上能下、能进能出的用人机制,优化职工队伍结构,提升职工整体素质,促进职工合理流动,结合公司实际,经公司讨论决定,在公司实行末位淘汰工作,特制订本办法。
二、末位淘汰考核的程序公司根绝末位淘汰比例和在职职工总数,拟定末位淘汰名额,并对末位淘汰员工进行专业知识和综合考核。
(一)专业知识。
考试试卷从公司题库抽取。
(二)综合考核。
主要是从工作成绩、工作能力和工作态度三个反面进行。
1、门店店长考核(占总分的____%)2、区域经理考核(占总分的____%)3、人资部考核(占总分的____%)行政人资部汇总专业知识考试得分以及三方考核人综合得分,确定末位人员。
三、淘汰措施凡被确定为末位的人员视个人表现,公司将对其采取留岗察看、降薪、待岗、辞退等处理方式。
1、留岗察看。
专业知识不合格、综合评价合格。
第1页第一次被确定为末位的,留岗察看____个月,本人要写出书面承诺书,努力改进工作,一个月满后进行二次考核,考核合格,继续试用;考核不合格公司根据具体情况给予调岗或者降薪处理。
2、降薪或者调岗:专业知识合格,综合评价不合格连续二次作为末位淘汰对象的,降低技能工资的____%。
由部门负责人与其进行诫勉谈话,指出存在的问题,限期改正,必要时调整工作岗位。
3、辞退:专业知识不合格、综合评价不合格期满考核不合格未能上岗、严重违反公司规章制度、本人申请辞职等的末位淘汰对象,符合公司有关辞职辞退条件的,依法进行辞职辞退处理。
第2页公司末位淘汰制度范文(二)第一章总则第一条为加强干部队伍建设,全面准确评价干部业绩,进一步推动领导干部能上能下,形成有效的竞争机制,结合公司实际,特制定本制度。
第二条干部末位淘汰,指在日常干部考察交流调整基础上,结合年度绩效考核、民主测评和民主评议进行的优胜劣汰机制。
第三条本制度适用于公司所属各级领导干部。
第二章考核评价原则第四条干部年度考核末位淘汰要坚持如下原则:1、突出业绩考核,用数据和事实说话的原则;2、从严要求、严格考核的原则;3、绩效考核与个人履行岗位职责的考核相结合的原则;4、主管领导考核和群众评议相结合的原则;5、按干部管理权限和业务所属关系逐级考核的原则。
对领导班子工作的意见及建议1、领导班子成绩(1)、领导班子整体政治素质高,在职工中树立了较好的形象。
(2)、领导班子有较强的团队精神,班子成员分工明确,相互沟通协调较好,在重大问题决策问题上,是通过董事会、股东大会讨论决定,严格执行了重大问题集体讨论制度。
充分体现集体力量,班子的团结统一。
(3)、领导班子思路清晰,战略发展明确,特别是行业竞争如此激烈的情况下,我们今天的不断发展壮大,跟领导班子的努力分不开。
(4)、领导班子敬业心、责任心强,经常无休息日,尽心尽职为企业发展作贡献,不计个人得失。
(5)、领导班子改革创新意识强,能正确面对新的环境形势、大胆探索创新思路,制定合理的年度计划目标,促进了企业发展。
(6)、领导班子在廉洁自律方面,能以身作则,严格要求,自觉贯彻党风廉正建设责任制,有效的防止了腐败行为的发生,口碑良好。
2、个人建议(1)、建议更多了解些基层的工作情况,帮助基层扫清障碍,切实有效解决工作中的实际困难。
(2)、建议在培养年轻领导成员上应加大力度。
加强对管理人才、专业人才的培训,提高高管人员和中层管理人员的意识和知识。
(3)、建议对党员教育形式多样化,让更多的党员走出去学习,接受教育提高党员的思想素质,真正发挥共产党员的先锋模范作用。
(4)、建议领导层加大对职工教育及管理,特别是各实体中层干部的现场管理十分重要,要培训他们,让他们学会管理。
(5)、对职称考试和国家技术考试可否采取一些明显的鼓励措施,这样可以调动广大员工的学习精神和工作积极性。
(6)、建议针对一些工作量小的部门或岗位采用一定的末位淘汰机制,以调动工作积极性。
(7)、建议一些可以公开的重大决策、公司未来规划等通告广大职工,让职工在工作中有明确的方向和动力,也可无形中提高工作的积极性。
末位淘汰管理办法欧阳歌谷(2021.02.01)一、实施目的为完善公司用人机制,优化职工队伍结构,结合公司实际,在公司实行末位淘汰工作,特制订本办法。
二、实施范围公司所有在职员工。
三、组织领导成立末位淘汰工作领导小组,负责对此项工作进行组织领导。
1、组长:总经理。
负责最终决策工作。
2、组员:财务经理。
负责领导组织工作、综合考核工作。
四、末位淘汰的比例末位淘汰比例:员工总数的5%,约为3人。
五、末位淘汰考核的程序(一)基层员工1、基层员工的评定工作由部门负责人进行考核2、根据公司当月各部门绩效考核分值进行综合末位排名。
3、根据公司月度绩效考核分值进行年度综合末位排名。
4、当打分出现并列时,由考核小组及部门负责人确认淘汰人员。
(二)管理层员工1、管理层员工的评定工作由基层员工与考核小组人员进行考核,其所占分数比例为各占50%。
2、将参照月度管理层考核标准及参数进行评测。
2、根据公司半年度及年度考核分值确定综合排名。
3、当打分出现并列时,由总经理确认淘汰人员六、淘汰措施(一)基层员工凡被确定为末位的人员视个人表现,公司将对其采取留岗察看、停薪待岗、辞退等处理方式。
1、月度考核(1)、留岗察看。
连续两个月都在后三名的,留岗察看1个月,本人要写出书面检查材料,分析落后原因。
由部门负责人与其进行诫勉谈话,指出存在的问题,限期改正,必要时调整工作岗位。
(2)、停薪待岗。
留岗查看后仍排在后三名,进行待岗处理。
待岗期间不发工资,员工将在家进行自我反省和矫正培训(矫正培训资料由所在部门提供)。
(3)、辞退。
在待岗期间,期满考核不合格,公司将对其作辞退处理。
2、年度考核(1)、年度综合评定将根据各月度的平均考核分值进行评测,综合评分值后三名的员工,将进行停薪待岗处理,待岗期间不发工资,员工将在家进行自我反省和矫正培训(矫正培训资料由所在部门提供)。
(2)、辞退。
在待岗期间,期满考核不合格,公司将对其作辞退处理。
(二)管理层员工1、月度考核(1)降薪处理。
末位淘汰管理办法
欧阳家百(2021.03.07)
一、实施目的
为完善公司用人机制,优化职工队伍结构,结合公司实际,在公司实行末位淘汰工作,特制订本办法。
二、实施范围
公司所有在职员工。
三、组织领导
成立末位淘汰工作领导小组,负责对此项工作进行组织领导。
1、组长:总经理。
负责最终决策工作。
2、组员:财务经理。
负责领导组织工作、综合考核工作。
四、末位淘汰的比例
末位淘汰比例:员工总数的5%,约为3人。
五、末位淘汰考核的程序
(一)基层员工
1、基层员工的评定工作由部门负责人进行考核
2、根据公司当月各部门绩效考核分值进行综合末位排名。
3、根据公司月度绩效考核分值进行年度综合末位排名。
4、当打分出现并列时,由考核小组及部门负责人确认淘汰人员。
(二)管理层员工
1、管理层员工的评定工作由基层员工与考核小组人员进行考核,其所占分数比例为各占50%。
2、将参照月度管理层考核标准及参数进行评测。
2、根据公司半年度及年度考核分值确定综合排名。
3、当打分出现并列时,由总经理确认淘汰人员
六、淘汰措施
(一)基层员工
凡被确定为末位的人员视个人表现,公司将对其采取留岗察看、停薪待岗、辞退等处理方式。
1、月度考核
(1)、留岗察看。
连续两个月都在后三名的,留岗察看1个月,本人要写出书面检查材料,分析落后原因。
由部门负责人与其进行诫勉谈话,指出存在的问题,限期改正,必要时调整工作岗位。
(2)、停薪待岗。
留岗查看后仍排在后三名,进行待岗处理。
待岗期间不发工资,员工将在家进行自我反省和矫正培训(矫正培训资料由所在部门提供)。
(3)、辞退。
在待岗期间,期满考核不合格,公司将对其作辞退处理。
2、年度考核
(1)、年度综合评定将根据各月度的平均考核分值进行评测,综合评分值后三名的员工,将进行停薪待岗处理,待岗期间不发工资,员工将在家进行自我反省和矫正培训(矫正培训资料由所在部门提供)。
(2)、辞退。
在待岗期间,期满考核不合格,公司将对其作辞退处理。
(二)管理层员工
1、月度考核
(1)降薪处理。
三个月为一期,三个月内综合排名垫底的将作降薪处理,(降薪将参考岗位工资的情况而定,)并对自己的不足进行自查自纠,写出书面整改意见。
2、半年度考核
(1)降职处理。
降薪处理后,通过月度考核综合排名仍是最后一名,将作降职处理。
(2)降职处理后将参照的基层员工的考核标准进行综合评定。
七、其他
1、待岗期间或处于试用期的员工不参与末位淘汰考核。
2、评议人要本着实事求是的原则。
在评议过程中不准拉帮结伙、打击报复、人为划线。
八、附则
1、本办法由公司行政部负责解释、修订。
2、本办法自公司批准发布之日起执行。