绩效工资核算表1
- 格式:xls
- 大小:15.50 KB
- 文档页数:2
绩效工资核算方法义务教育阶段教师工资制度的改革已经成为全球的热点。
美国作为较早实施绩效工资制度的国家,从最初的绩效计划的尝试到如今形成较为完备的、多样化的绩效工资方案,期间经历了多次的改革和完善。
下面店铺来告诉你绩效工资核算公式,希望能帮到你。
绩效工资核算公式一、绩效考核得分1、绩效考核计算公式=KPI绩效(50﹪)+360度考核(30﹪)+ 个人行为鉴定20﹪2、绩效换算比例:KPI绩效总计100分占50﹪;360度考核总计200分占百分的30﹪;个人行为鉴定总计占20﹪。
二、绩效奖金计算方式1、月度绩效奖金计算方法:每月从个人该月基本工资中提取10%为个人奖金基准金额,按实际达成效果之优劣核算奖金金额;计算方法:个人绩效奖金=该月基本薪资*10%*部门系数*个人考核等级系数.2、年度绩效奖金计算方法:计算公式为:年终奖金=(系数*连续工作月数*基本工资)/12*评分百分率(系数由公司管理委员会根据年度利润报告而定).3、在公司任期不满1年者,其年终奖考核以连续工作月数计发三、如何列出考核项目的计算公式1、倒扣型计算方式及其应用2、统计型计算方式及其应用3、比例型计算方式及其应用4、经验型计算公式四、个人绩效分值的计算为使员工工作绩效相互间具有可比性,以便有效地实施奖惩,通常采用绩效分值计算法,评估员工个人工作绩效完成情况。
个人绩效分值计算公式为:个人绩效分值=∑(KPIi绩效分值×KPIi权重)×KPI总权重+∑(工作目标完成分值×权重)×工作目标总权重五、绩效奖金=管理单元综合考核系数×个人考核系数×奖金基数六、如果员工绩效工资要与部门业绩挂钩,则绩效工资首先需要根据部门考核成绩在部门间进行一次分配,然后再根据员工考核情况在部门内进行二次分配。
(一)部门绩效工资分配(一次分配)部门月度绩效工资总额=公司可分配月度绩效工资总额/[∑(部门加权价值×部门月度考核系数)]×某部门加权价值×该部门月度考核系数+某部门月度奖罚金额(二)员工绩效工资分配(二次分配)员工月度实得绩效工资=部门可分配月度绩效工资总额/[∑(员工岗位价值系数×该岗位员工人数×员工月度考核系数)]×某岗位价值系数×该岗位员工月度考核系数+某员工月度奖罚金额该方案中,考虑不同部门和不同岗位的工作价值不同,需要用到部门加权价值系数和员工岗位价值系数。
XXXX公司公司绩效考核及提成(奖)核算办法2020公司绩效考核及提成(奖)核算办法为促进员工的积极主动性,明确公司绩效考核标准,完善薪资及奖金提成制度,有效提高员工及公司的整体业绩,经公司研究决定,就销售部和市场部的薪金结构、考核标准及提成核算办法明确如下:一、薪金结构根据《销售部绩效考核细则》,销售部员工工资=基本学历工资+岗位工资+福利+年底销售提成奖。
根据《市场部绩效考核方案》,市场部职位可分为:临床推广、应用专员、应用助理,市场部员工工资=基本学历工资+绩效工资+福利+年终奖。
(一)基本学历工资为员工入职公司后,依照公司确定的工资额度,即高中学历1300元/月、大专学历1430元/月、本科学历1560元/月,此工资将根据员工的工龄适当予以调整,每工龄年度上浮10%。
(二)绩效工资1、销售部岗位工资:销售岗位2000元/月×当月的绩效考核分数。
2、市场部(1)临床推广绩效工资=岗位工资(1500元/月)×绩效考核评分。
(2)应用专员绩效工资=岗位工资(1500元/月)×绩效考核评分。
(3)应用助理绩效工资=等级工资+驻岗津贴。
(三)福利员工工资中所指的福利主要是报销员工的交通补贴、餐补、电话费用等。
(四)年终奖根据《市场部绩效及薪资调整方案》、《XXXX年终奖提成方案》,销售部与市场部个人年终奖金结构如下:1、销售部各销售人员开发的新项目,按十二个月实际销售额予以2%提成;奖金可于年终按实际销售月份及金额结算,次年余月满,一次性结清。
其核算标准为:销售个人提成=新项目年销售额×2%其中,销售代表:业绩提成奖个人所得部分+销售提成奖。
2、市场部(1)临床推广根据临床推广人员年绩效考核情况,对其业务区域内年销售额增长20%以上部分进行奖金提成。
(2)应用专员其年终奖为业绩提成奖个人所得部分。
(3)应用助理其年终奖为业务提成奖进个人所得部分。
二、绩效考核及标准(一)绩效考核形式:1、考核分为试用(转正)考核、月度考核、季度考核、年度考核及专项考核。
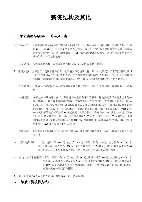
薪资结构及其他一.薪资类型与结构:总共分三类A.包薪薪资:公司各级管理人员,其工作时间为不定时制,每月按4天给予休息假期,亦即只要每月出勤满26天(或25天,当月为5个星期天的情况)的工作时间则其当月的薪资为全薪,国家法定节假日放假不扣工资,加班则按1︰1.5的比例给予计算加班费,其余时间的值班不予计算加班费,公司包住包吃。
工资结构:按实际出勤天数(或实际出勤天数+法定假日放假或出勤)核算。
B.计时薪资:公司生产一线的非计件员工,基本情况与包薪的一样,唯一不同的是其在非节假日的正班8小时工作时间以外的加班有加班费,加班费按照正班底薪的1.2倍算。
所有计时员工的住宿与伙食补助均按照出勤天数给予计算,但是,最高不超过每月的伙食与住宿补助标准。
工资结构:正班底薪(按实际出勤天数或实际出勤天数+法定假日放假)+加班费+住宿补助+伙食补助C.计件薪资:公司生产一线的计件员工,其薪资得来主要为计件的形式,这是公司为了体现多劳多得的企业精神而让利与各工友的管理举措,其不分节假日与非节假日,非节假日正班8小时以外的加班亦无加班费,只有在经过部长级以上人员确认过的时间方会给予计时补助,属加班时间需计时的则一样按1︰1.5的标准给予计算计时补助。
对于月计件工资总和在2500以上2800元以下的人员工厂给予30元的奖励,对于月计件工资总和在2800以上3300元以下的工厂给予60元的奖励,对于月计件工资总和在3300元以上的工厂给予100元的奖励,印刷部的同事奖励工资标准在此标准上加300元,如别的部门的奖励标准为2500,则印刷部门同事需有2800元才能给予60元的奖励。
工资结构:计件工资+计时补助工资(计件工资里面已包含住宿与伙食补助,所以计件员工无伙食与住宿补助)D.正班底薪标准: 车间一线职工为1450元; 技工为1800元; 班组长级为2000元; 主任级为2400元; 倉库、司机及办公室人员为1650元; 部门经理或部长为2800元; 部门经理级以上为3500元。
一、计提:非经营人员计提的绩效工资总额=非经营人员岗位工资总额×绩效工资总额控制比例×绩效考核系数绩效考核系数=绩效考核得分÷100绩效考核得分=(实现利润额完成率×40%+企业营业额完成率×30%+经营中标额完成率×10%)×100+安全质量情况考评分×20%二、考核分配:员工绩效工资=员工岗位工资系数×考核系数×绩效工资基数考核系数=考核得分÷100绩效工资基数=岗位工资总额÷绩效分配总系数养老金:单位20%,个人8%;失业金:单位2%,个人1%,住房公积金:单位10%,个人10%,医保金:单位7.5%,个人2%,生育保险:单位0.7%,工伤保险1.2% 工会经费:按工资总额的2%计提。
二、绩效奖金计算方式1、月度绩效奖金计算方法:每月从个人该月基本工资中提取10%为个人奖金基准金额,按实际达成效果之优劣核算奖金金额;计算方法:个人绩效奖金=该月基本薪资*10%*部门系数*个人考核等级系数.2、年度绩效奖金计算方法:计算公式为:年终奖金=(系数*连续工作月数*基本工资)/12*评分百分率3、在公司任期不满1年者,其年终奖考核以连续工作月数计发绩效考核常用计算公式一、绩效考核得分1、绩效考核计算公式=KPI绩效(50﹪)+360度考核(30﹪)+ 个人行为鉴定20﹪2、绩效换算比例:KPI绩效总计100分占50﹪;360度考核总计200分占百分的30﹪;个人行为鉴定总计占20﹪。
四、个人绩效分值的计算为使员工工作绩效相互间具有可比性,以便有效地实施奖惩,通常采用绩效分值计算法,评估员工个人工作绩效完成情况。
个人绩效分值计算公式为:个人绩效分值=∑(KPIi绩效分值×KPIi权重)×KPI总权重+∑(工作目标完成分值×权重)×工作目标总权重五、绩效奖金=管理单元综合考核系数×个人考核系数×奖金基数六、如果员工绩效工资要与部门业绩挂钩,则绩效工资首先需要根据部门考核成绩在部门间进行一次分配,然后再根据员工考核情况在部门内进行二次分配。
以下是一份工资绩效表的范本,用于参考:公司名称:XXXX有限公司员工姓名:XXX员工工号:XXXX部门:XXXX部门职位:XXXX职位日期:XXXX年XX月序号项目权重评分得分1 出勤 10% 95/100 9.52 工作态度 15% 90/100 13.53 工作质量 30% 88/100 26.44 团队合作 20% 92/100 18.45 自我提升 15% 85/100 12.756 工作效率 10% 90/100 9总得分:89.55评语:XXX在过去一段时间的工作中表现出色。
他/她出勤率非常高,是个非常值得信赖的员工,对工作十分认真负责。
XXX工作态度积极,乐于助人,对待同事和客户始终友善。
他/她在工作质量方面始终保持高标准,对待工作兢兢业业,注重细节。
团队合作能力也很强,善于与他人合作完成任务。
XXX积极参与自我提升,主动学习新知识和技能,不断提高自己的专业能力。
工作效率方面,XXX能够快速高效地完成工作,并且对于工作中遇到的问题能够迅速解决。
总体评价为优秀,希望他/她能够继续保持良好的工作表现。
经理签字:________________________以上是一份工资绩效表的范本。
根据公司的具体情况和要求,可以对各项评分指标进行调整和修改。
下面是对表中各项评分指标的相关参考内容:1.出勤:评估员工的出勤情况,包括迟到、早退、请假次数等。
按照出勤率给出评分,如95/100。
2.工作态度:评估员工对待工作的态度和热情,包括工作积极性、主动性、对工作的投入程度等。
可结合员工的回馈和同事的评价进行评分。
3.工作质量:评估员工的工作质量,包括准确性、完整性、效率等方面。
可根据具体工作进行评分,如完成的任务数量、客户满意度等。
4.团队合作:评估员工与团队合作的能力,包括与同事的合作关系、共同完成项目的能力等。
可根据团队评价进行评分。
5.自我提升:评估员工主动学习和提升自己的能力,包括参加培训、进修、自主学习等方面。
绩效考核评分标准・绩效工资标准【各位读友,本文仅供参考,望各位读者知悉,如若喜欢或者需要本文,可点击下载下载本文,谢谢!】祝大家工作顺利】工资绩效发放标准尤卡员工薪资发放标准为了规范公司薪资模块,提高工作态度,有效提升员工的敬业精神,并使员工的工资核算做到有法可依,结合我公司实际情况,特制定本标准。
一、拓展部1. 拓展部经理工作职责:除了拓展店面外,还肩负管理整个拓展团队,如配合人事部做员工招聘、入职,配合财务部做员工绩效考核等等。
薪资标准:底薪3000元/月。
餐补500元/月、话补200元/月、住宿60元/ 天、交通费实报实销。
拓展部经理由拓展部内部提拔上岗,无需试用!拓展店面提成:10平方至15平方奖励2000元;15平方至30平方奖励3000元;50平方以上奖励3500元,以上提成需拓展店面正式营业后和工资一起发放。
并享受所拓展店面的5%盈利分红,年底结算。
薪酬核算方式如下:月薪=底薪+提成+补助年底奖金=所拓店铺年净利润*5%年薪=月薪*12+年底奖金2. 拓展专员:工作职责:根据公司对店面的要求,合理的拓展店面,试用期三个月,试用期内只需完成一家店面即可转正。
薪资标准:试用期底薪1500元/月, 转正底薪2000元/月。
餐补500元/月、话补200元/月、住宿60元/天、交通费实报实销。
拓展店面提成:10平方至15平方奖励2000元;15平方至30平方奖励3000元;50平方以上奖励3500元,以上提成需拓展店面正式营业后和工资一起发放。
并享受所拓展店面的5%盈利分红,年底结算。
薪酬核算方式如下:月薪=底薪+提成+补助年底奖金=所拓店铺年净利润*5% 年薪=月薪*12+年底奖金二、营业部1. 区域经理工作职责:在上级的领导和监督下定期完成量化的工作要求,并能独立处理和解决所负责的任务;参与制定销售目标计划;拓展开发新的店铺,核定租房价格,填报开店申请,由公司确认后签订房屋租赁合同;配合店内设计装修;招券新店员;下单至米购部筹备开店前的设备、物料清单;负责办理相关经营证件;办理新店验收手续;管理所辖区域内各店的销售和技术培训,按公司要求上报店面销售情况,做好日常店面管理工作。
绩效与薪酬管理思考之一:两种绩效系数计算方法的比较“员工工资=基本工资+岗位工资×公司系数×部门系数×个人绩效系数”,这种计算绩效的公式在不少公司的绩效工资的计算方案上频频出现,但是,这种计算方法到底是否足够的科学与合理呢下面简要做一分析;1、对公式设计的分析;公式的前半部分基本工资影响员工心理保健,但并不直接影响员工在具体工作上的行为,员工在具体工作上的行为受绩效管理指标的影响,绩效工资是对员工在绩效管理指标所指示的方向上所做出努力而进行的一种强化;后半部分是岗位绩效工资,从公式上看,是按岗位的不同制定绩效工资的不同标准,再乘以绩效系数,而这个绩效系数综合考虑了三方面因素,即分公司绩效系数、部门绩效系数和员工个人的绩效系数,在处理上采取了相乘的方法;2、绩效系数不同设计方法的比较;1相乘法;从后半部分岗位绩效工资的计算方法来看,这种相乘会带来放大效应,对员工来说是不公平的;举例来说,假设由于市场某种因素影响,分公司所有部门的员工的业绩全部降为额定工作目标的90%,这相应就使各部门和整个分公司的业绩降为额定的90%,那么这种绩效的变化对员工的影响应该是使其绩效工资同步降为原来的90%才合理,但是由于采取连乘法,降幅被不合理地大大放大了,达到%;因为根据公平原理,绩效工资应设计成与员工个人绩效的变化大致成正比方才公平;但是,刚才的举例过于理想化,在实践中不同部门的业绩增减水平是不一样的,如果有的部门超额完成指标,有的部门刚才完成,而有的部门没有完成额定指标,则分配情况与传统的按业绩分配典型的实践模式比如无差别的计件工资制、提成工资制就不一样,前者会带来众人划桨开大船,大家协力奔小康的团队效应,而后者则会出现各行其是,不互相配合扶持甚至互相拆台,只消满足个人绩效达标而已;2加权法;如果绩效工资在计算上不完全将其与个人的业绩完成情况直接挂钩,而是综合考虑多方面因素,将企业、部门与员工个人的利益相统一的话,采取加权的方法是可以达成这个目标的,但是仍然是要以员工个人的业绩为主要的绩效工资评定依据,比如企业或分公司、事业部绩效系数、部门绩效系数和个人绩效系数的权重比分别为1:2:7或2:2:6,具体如何区分权重要看各方面在具体的绩效的取得上相应的贡献到底是多少,而不能完全地出于制约而采取人为强制的绩效捆绑这种不公平的做法;如果能够根据实际情况比较合理地设置好不同绩效系数的权重,这样虽然所得报酬并不完全符合员工努力程度,但是大体上从员工个人角度看仍然是公平的符合“公平原理”的精神,而采取连乘法计算绩效系数则不然,由于乘积法相对加权法具有放大效应,从员工个人来看,并不是十分的公平的;综上所述,在绩效系数的计算上,相乘法比较激进,实施起来有一定风险,它一般只适用于团队成员力量比较平均、团队成员有发展潜力的情况,在此情况下,团队成员间会发生良性互动,互相扶持,从而在个人已往管理环境条件下能取得的业绩的基础上,获得进一步的提高,并由绩效奖励获得行为强化;而加权法比较温和,在适用上没有什么特别的人员素质方面的要求;若以管理学上大家所熟知的公平原理来判断,由于公平原理是基于员工个人投入产出角度与他人的投入产出进行社会比较来判断是否公平,故相乘法相对比较偏离该理论的精神,从个人角度上来讲不符合公平的有关要求,而加权法相对更符合公平原理的有关要求;资料1一家中小型企业的薪酬方案原文地址:作者:一家中小型企业最近拟出了自己的一套薪酬方案,正准备实施.首先拟订这套薪酬方案的原则是:保障基本生活的同时,充分调动各位员工的积极性和创造性,鼓励个人努力奋斗,强调团结协作,促使公司和所有员工共同进步,发展.其次方案的依据是:根据公司,部门,个人的考核结果,每月进行一次工资核算.这套方案的特点:强调个人努力与团结协作的统一性;工作报酬和工作奖惩的统一性;员工个人命运与公司命运一体化;不强调资历,只看重现实的工作表现;定量评价与定性分析相结合;业绩考核与工资待遇,奖惩相互依存,考核是客观依据,待遇,奖惩是结果.这样将逐步使公司的管理走上"法制化"轨道,避免"人治",主观臆猜等造成的不良后果.在公司这个大家庭中,对事不对人,使各位员工身感公正,合理,科学,积极进取,促进公司,员工共同进步.这套方案制定的方法是:1根据对各工作岗位的职责分析,和每位员工面谈,确定每个人的基本工资额和岗位工资额;2根据公司,部门,个人的考核结果,确定公司,部门及个人业绩系数;3按以下方案确定各位员工的工资额,并按此发放.员工工资=基本工资+岗位工资×公司系数×部门系数×个人绩效系数问题:这套方案是否合理可行请你用所学的人力资源管理<>薪酬理论来分析.资料2什么叫绩效系数百度什么叫绩效系数:房地产E网湖北博盈投资股份有限公司部门及员工绩效考评管理制度:1、绩效系数绩效考核结果转化为绩效系数,实现其调节工资分配的功能;部门绩效系数和个人绩效系数均定义为百分制考核结果取百分率;其中部门长的个人绩效系数为工作目标考核结果与各类专项考核结果取百分率的连乘积;2、部门工资计算方法部门工资=基本工资总额+年功工资总额+全勤奖总额+岗位技能工资总额+绩效工资总额×部门绩效系数=∑部门员工工资3、部门负责人工资计算方法部门长工资=基本工资+年功工资+全勤奖+岗位技能工资+绩效工资×部门绩效系数×个人绩效系数4、员工工资计算方法员工工资=基本工资+年功工资+全勤奖+∑岗位技能工资+绩效工资×部门绩效系数×个人岗、效工资和×个人绩效系数÷∑部门个人岗、效工资和×个人绩效系数“个人岗、效工资和” = 岗位技能工资+绩效工资资料3绩效考核常用公式百度文库:一、绩效考核得分1、绩效考核计算公式=KPI绩效50﹪+360度考核30﹪+个人行为鉴定20﹪2、绩效换算比例:KPI绩效总计100分占50﹪;360度考核总计200分占百分的30﹪;个人行为鉴定总计占20﹪;二、绩效奖金计算方式1、月度绩效奖金计算方法:每月从个人该月基本工资中提取10%为个人奖金基准金额,按实际达成效果之优劣核算奖金金额;计算方法:个人绩效奖金=该月基本薪资10%部门系数个人考核等级系数.2 、年度绩效奖金计算方法:计算公式为:年终奖金=系数连续工作月数基本工资/12评分百分率系数由公司管理委员会根据年度利润报告而定.3、在公司任期不满1年者,其年终奖考核以连续工作月数计发三、如何列出考核项目的计算公式1、倒扣型计算方式及其应用2、统计型计算方式及其应用3、比例型计算方式及其应用4、经验型计算公式四、个人绩效分值的计算为使员工工作绩效相互间具有可比性,以便有效地实施奖惩,通常采用绩效分值计算法,评估员工个人工作绩效完成情况;个人绩效分值计算公式为:个人绩效分值=∑KPIi绩效分值×KPIi权重×KPI总权重+∑工作目标完成分值×权重×工作目标总权重五、绩效奖金=管理单元综合考核系数×个人考核系数×奖金基数六、关于二次分配的问题如果员工绩效工资要与部门业绩挂钩,则绩效工资首先需要根据部门考核成绩在部门间进行一次分配,然后再根据员工考核情况在部门内进行二次分配;一部门绩效工资分配一次分配部门月度绩效工资总额=公司可分配月度绩效工资总额/∑部门加权价值×部门月度考核系数×某部门加权价值×该部门月度考核系数+某部门月度奖罚金额二员工绩效工资分配二次分配员工月度实得绩效工资=部门可分配月度绩效工资总额/∑员工岗位价值系数×该岗位员工人数应删去×员工月度考核系数×某岗位价值系数×该岗位员工月度考核系数+某员工月度奖罚金额该方案中,考虑不同部门和不同岗位的工作价值不同,需要用到部门加权价值系数和员工岗位价值系数;其中,部门加权价值系数=∑该部门员工岗位价值系数×该岗位员工人数,岗位价值系数需要通过岗位评价产生,而岗位评价是薪酬体系设计的核心基础工作之一薪酬体系需要根据岗位价值系数进行岗位工资定级,不属考核体系的范畴;未做专门评价之前,可采用“岗位价值系数=员工工资÷人均工资”来计算;如果公司认为现有员工工资额度以及据此计算的价值系数均不合理的话,则需要通过重新进行薪资设计加以解决;在该方案中,公司将绩效工资首先分配到部门,再由部门分配到员工;同前面的方案相比,员工的绩效工资不但与公司总的经营效益和员工自己的考核系数有关,同时也与部门业绩有关,幅度也要大得多;且绩效工资总额完全可控,并能自动将绩效差的员工的绩效工资直接转移到绩效好的员工,员工的绩效工资不可明确预知;在此基础上考虑将部门经理与员工的考核和绩效工资分开进行;通常,部门经理均是与员工一起分配奖金,这样容易导致部门经理在考核员工和处理个人利益时左右为难;那么,将部门经理的考核和分配放到公司层,使之与员工考核和分配分开,可以让部门经理的利益与员工利益分开,有利于部门经理客观公正、放开手脚来管理、评价和考核员工;该方案中,公司需要从每月可分配的绩效工资总额中拿出一定比例a%的额度作为部门经理的绩效工资来分配;另外100-a%再在员工中进行分配;七、分数虚高的纠偏我的考虑是把部门绩效得分作为参照,部门平均分低于此得分的,则证明评分偏低,系数就会大于1;部门平均分高于此得分的,则证明评分偏高,系数就小于1;通过部门绩效系数,用以调整部门间评分尺度不一的现象,且符合组织绩效与个人绩效相结合的思路; 说明:个人绩效最终折合成整体组织绩效,乘以组织分值即为个人薪酬,值得注意的是,转化成上一级的组织绩效是最好用权重分配法找出单元组织绩效的综合系数去折合,另外分值最好与企业效益挂钩,按比例增减;八、绩效差异调整绩效考核的目的是为了能客观、公平地反应员工的工作差异,以促进员工工作业绩的提升;绩效考核是一项复杂而细致的工作,在实施的过程中,由于种种因素的影响,会导致考核结果的偏差,从而影响考核的效果;下面,笔者将就考核之中的部门间非绩效差异及其调整办法做简要的介绍;部门间非绩效差异主要有两种,一种是由于考核指标本身难易程度设置的不同而带来的,比如公司一些主营业务部门的指标多为量化,且要求较为严格,而其他部门则多为定性指标,考核要求相对简单;另一种则是由于各部门经理对考核尺度的理解和把握不一造成的,比如某个部门经理对员工考核要求很严格,而另外一个部门的经理对员工考核要求不高;有观点认为,为调整部门之间绩效指标难易程度差异而带来的绩效差异,在绩效指标设置的过程中应该在部门之间考虑综合平衡;但笔者以为,由于各部门工作具有特殊性,很难找到平衡的标准,若强求平衡还会导致对某些部门工作要求的降低,不利于工作改进;为简便并且有效解决这一问题,可以采用以下方法:1方法一:在指标设置的时候,加设“完成难度”这一项指标,并赋予一定的权重;比如,公司对销售人员考核指标的设置比较严格,难以完成,而对后勤人员的考核比较宽松;在这种情况下销售人员“完成难度”一项就可以得到较高的分数,而后勤人员得分较低,从而使总体得分更为客观;2方法二:这种方法是将“完成难度”以“难度系数”的形式单独设立,与考核的结果相乘,来进行修正;比如,某个员工的考核得分为80分,其指标完成的难度系数为,则其最终得分为80=96分;也可以考虑将每一项目标指标都设置“难度系数”;经过上述调整,可以避免员工或部门为了提高考核成绩而故意压低考核指标达成难度的现象,并有利于促进员工不断改进工作,向高难度的目标挑战;调整由于各部门经理对考核尺度的理解和把握不一造成的非绩效差异主要有以下几种办法:1方法一:设立公司的整体绩效基准分可以是全体员工绩效考核的平均数,对各部门的考核均值和员工的考核得分进行部门差异调整,具体如下:设公司整体绩效基准分为A,如员工绩效考核实际得分为B,该员工所在部门绩效考核平均分为C.则部门差异分及为D=C-A,根据部门差异调整员工绩效考核得分为B1=B-D,员工绩效考核系数可以相应的定为B2= B1/A.这种调整方法是假定部门绩效均维持在一致的水平上,使部门间绩效相尽的员工考核得分接近,而部门内部则仍保持原由的业绩差异结构;示例:某员工甲,绩效考核得分为90分,部门考核平均分为80分,公司基准分为75分,则该员工调整后得分为B1=B-D=B-C-A=90-80-75=85分;其绩效考核系数可确定为B2= B1/A=85/75=.与甲同部门的员工乙,绩效考核得分为80分,则调整后考核得分为:B1=80-80-75=75分,其绩效考核系数为B2=B1/A=75/75=1.与甲不同部门的但业绩相近的员工丙,由于部门经理对考核标准把握比较严格,绩效考核得分为80分,其所在部门的平均分为70分,则调整后考核得分为:B1=80-70-75=85分,其绩效考核系数为B2= B1/A=85/75=.2方法二:在实行部门考核的公司,为了体现部门绩效与员工绩效的一致性,还可以按以下办法进行调整:第一,可将部门绩效赋予一定的权重作为员工考核的指标;比如设部门考核在员工考核中占有20%的比重,那么调整后的员工考核得分应为:调整后考核得分=实际得分80%+部门考核得分20%对于部门经理等一些在本部门中发挥关键作用的岗位,可以适当加大部门考核得分的比重;第二,可采用员工考核得分加部门修正值的办法修正;调整后考核得分=员工考核得分+部门修正值部门修正值=部门考核得分-部门员工考核平均得分如果公司的岗位评价比较完善,那么部门修正值可以按加权平均计算,即:部门修正值=部门考核得分-Σ部门员工考核得分员工岗位系数/Σ部门员工岗位系数第三,可将部门考核得分转化为系数,对员工考核进行修正:调整后考核得分=员工考核得分部门修正系数比如,可将考核得分超过85分的部门列为优秀部门,并将该部门员工的考核按照的系数修正;如果该部门员工实际考核得分为80分,则修正后得分应为96分;部门经理的调节程度可以高于普通员工,以体现责任重者要承受高风险,享受高激励;比如,当普通员工的考核系数为时,部门经理为;当部门绩效不佳,普通员工调节系数为时,部门经理为.3方法三:通过考核流程的优化可降低部门间非绩效差异;员工考核可以在部门考核结束,并且部门考核结果得到确认后进行;由于部门的业绩是通过部门内员工的工作努力而获得的,部门经理在对下属员工进行考核时,就可根据本部门的考核结果来掌握尺度;在本部门业绩优秀时,可适当提高部门内员工的考核得分,当部门业绩较差时,可适当压低部门内员工的考核得分;这样,也可以使员工绩效与部门绩效保持一致性;资料4绩效考核中的几种计分方法介绍作者:来源:中华品牌管理网王小刚战略绩效专家、融汇企业管理顾问有限公司首席管理顾问、MBA;个人专着:企业薪酬管理最佳实践、战略绩效管理最佳实践、大学生求职实战指导;的计分方式主要是根据指标的计算公式得出的结果,赋予的分值;常用的考核指标的计分方法有五种:层差法、减分法、比率法、非此即彼法和说明法;下面分别介绍这几种计分方法;1、层差法层差法是将考核结果分为几个层次,实际执行结果落在哪个层次内,该层次所对应的分数即为考核的分数;例如:人员周期=用人单位提出用人申请经确认的时间到员工入职到位的时间段; 如果设定的最低完成时间为30日,期望完成时间为25日;招聘周期指标在考核中所占有的权重为15%,即15分,假设计分方式可以分为三种:a、25日以内完成,得15分;b、25~30日之间完成,得10分;c、30日以后完成,得0分;2、减分法减分法是针对标准分进行减扣而不进行加分的方法;在执行指标过程中当发现有异常情况时,就按照一定的标准扣分,如果没有异常则得到满分;例如:某公司中心承担了重大设计失误和技术问题处理投诉两个指标;所占权重都为10%, 指标名称指标定义计算公式权重重大设计失误对于单个订单由于技术原因造成材料、工时损失的金额大于2000的订单数当月单个订单损失金额大于2000元的订单数每发生1次,减少5% 10%现场技术问题处理投诉由生管部统计各制造部对于现场技术问题处理情况的投诉,填写现场技术问题处理投诉单产生投诉次数每发生1次,减少5% 10%3、比率法比率法就是用指标的实际完成值除以计划值或标准值,计算出百分比,然后乘以指标的权重分数,得到该指标的实际考核分数;计算公式:a/b100%相应的分数;a为实际完成值,b为计划值或者标准值例如:的招聘计划完成率=实际招聘人数/计划招聘人数如果招聘计划完成率在本季度中占有20%的权重,即20分,的分数为:招聘计划完成率204、非此即彼法非此即彼法是指结果只有几个可能性,不存在中间状态; 例如:信息部是负责公司一级流程发布计划达成率;假如季度指标中所占的权重为10%,即10分,由于每个部门的流程不会很多,门也许只有8个流程,门也许只有7个流程,故信息部所统计的每个季度完成的流程数量不会很高,所以该指标的最低要求为100%,计算时,只有两个结果,100%完成,没有完成;假如是100%完成,得10分;假如没有100%完成,得0分;5、说明法说明法:无法用以上几种方法考核时所使用的一种方法;说明法主要是需要对考核结果可能出现的几种情况进行说明,并设定每一种情况所对应的计分方法;例如:员工调查及分析指标就可以用说明法来计分;假如该指标为某岗位的20%,则四项分值分别为:2分、8分、4分、6分;六位老总分别针对四项内容分别打分,将六位老总对四项打分之和即为最后得分;员工调查及分析包括四项内容:1、员工满意度调查体系的设计;2、员工满意度调查的实施;3、员工满意度调查及分析报告;4、相应的改善建议;公司总经理、业务副总、运营副总、副总、品保副总、技术副总等六人打分值之和/6;具体:1员工满意度调查体系的设计,4月份完成;占10%2首次员工满意度调查,5月10日之前完成,今后每季度一次;占40%3首次员工满意度调查分析报告提交,5月30日,今后每季度一次;占20% 4相应的改善建议,提交总经理办公会,通过的决议及改善事项交行政部督办,本项对建议的质量评分;占30%资料5让年终奖发得更“精确”作者:来源:中国人力资源开发网转眼又到年终了,通常在企业中都有发放年终奖金的习惯,年终奖对大家来说可谓是爱恨交加,然而年终奖金的发放需要考虑哪些因素才能使得奖金的发放更为合理这是时下每个企业都要考虑的问题;实践中,企业在设计年终奖金分配方案的时候,应该综合考虑组织、团队和个人三个层面的贡献和绩效来设计奖金分配系统;即基于组织、团队整体绩效及个人绩效的年终奖金分配方案;奖金分配方案有两种:封闭式和开放式;实施方案主要包括五个步骤;封闭式年终奖金分配方案步骤一:确定企业奖金包;根据企业的整体经济效益确定可以发放的奖金,常用确定公司奖金包的方式有三种;第一种方式是采取企业的利润为基数,在组织和员工之间分享总利润的一定比例;举例:某公司年终的利润额为1000万,按照规定提取10%的比例作为员工的年终奖金发放;如下表所示;第二种方式是采用累进分享比例的方法,即规定若干个利润段,在不同的利润段采用不同的分享比例,利润越高提取比例也越高;举例:某公司规定利润额的达标值为300万,300万利润以内分享比例为6%,在300万到800万之间分享比例为12%,800万到1500万之间的分享比例为16%,1500万以上的分享比例为22%.如下表所示;第三种方式是采取按照利润率分段来分享的一种方法,即规定若干利润率段,利润率越高表明公司盈利的能力强,利润率分段越高则提取的净利润比例也越高;举例:某公司利润率在%以内的,则不发放奖金;当公司的利润率处于%~%之间时,则提取净利润的8%来发放奖金;当公司的利润率处于%~%之间时,则提取净利润的10%来发放奖金;以此类推;步骤二:确定企业各部门战略贡献系数和部门绩效系数;部门战略贡献系数是表明企业各部门对企业的战略贡献的差异,需要企业对各部门的战略贡献能力进行评价;考虑到部门之间的协作与团结,尽量不要将各部门战略贡献系数差别太大;比如:通过对各部门的战略贡献能力进行评价,可以将组织内的各部门战略贡献系数界定在~之间,战略贡献系数变动单位为.通常各部门的战略贡献系数跟企业所处的商业周期、企业战略、企业经营重点、企业文化、企业所处的行业、企业营销模式、企业核心人力资本等因素有关;举例:某企业各部门战略贡献系数;。
目标换算
问题解答:
1、个人预估工资指个人总工资(含提成、奖金)(非个人底薪)。
2、团队预估工资指团队总工资。
(前期只发管理人员奖金,要预留全员奖金)。
3、个人预估工资的倍数根据职位高低设定。
如:员工1倍、主管3倍、经理5倍、副总8倍。
4、“增涨基数”不是简单的根据去年实绩数来定,而是参考去年实绩数,可以上下调整。
(高速增涨期间要往。
经过1年实施阿米巴内部费用最小化后,费用下降空间不再如原先空间大时,要下调目标基数。
)
公式说明
员奖金)。
经理5倍、副总8倍。
数,可以上下调整。
(高速增涨期间要往上调除自然增涨原因,下滑期要下调目标基数间大时,要下调目标基数。
)。
事业单位绩效工资考核表本文是()策划频道为大家整理的《事业单位绩效工资考核表》,供大家学习参考。
事业单位奖励性绩效工资分配方案及考核办法事业单位绩效工资考核表第一篇奖励性绩效工资分配方案根据**市人社局、市财政局《关于**市市直其他事业单位实施绩效工资实施方案的通知》文件精神,为了充分调动事业单位干部职工工作积极性,发挥绩效工资的激励导向作用,结合我站实际,经****办公会议研究,制定本方案。
一、指导思想坚持以邓小平理论和“三个代表”重要思想为指导,贯彻落实科学发展观,充分体现工作量与实际贡献,建立符合事业单位工作人员收入的分配制度,完善体现人才价值的分配激励机制,进一步激发广大干部职工的工作积极性和创造性,促进环保事业健康发展。
二、实施范围****在岗、在编的正式工作人员。
三、绩效工资的构成及分配比例事业单位绩效工资分为基础性绩效工资和奖励性绩效工资两部分。
其中基础性绩效工资为市人社局、市财政局确定的绩效工资水平的70%,奖励性绩效工资由绩效工资水平的30%和清理规范后的津贴补贴构成,具体数额为市人社局、市财政局核定的绩效工资总额中扣除基础性绩效工资以外的部分。
人均奖励性绩效工资按照“多劳多得、不劳不得、优绩优酬”和“公平、公正、公开”的原则进行分配,与绩效考核挂钩,根据绩效考核情况发放。
四、奖励性绩效工资档次划分办法按照市人社局、市财政局有关文件要求,在核定的奖励性绩效工资总额内,奖励性绩效工资分为基础工作量奖和超额工作量奖。
(一)基础工作量奖根据****人均水平测算,拟定奖励性绩效工资中一部分作为基础工作量奖,职工在完成规定的本质任务后领取与个人岗位相对应的基础工作量奖。
基础工作量奖基数定为**元,不同岗位执行不同的系数。
具体标准如下表所示:奖励性绩效工资中扣除以上基础工作量奖以外的部分全部作为超额工作量奖发放。
(二)超额工作量奖职工在完成本职工作的前提下,对超额完成工作部分发放超额工作量奖,具体按照以下标准执行:五、绩效考核**成立绩效工资工作目标考核领导小组,绩效工资工作目标考核领导小组由站长任组长,副站长和站长助理任副组长,成员由各科室主任和职工代表组成。
薪酬管理制度一、目的为了使公司薪酬绩效制度更为规范合理,根据岗位价值与员工工作绩效表现,本着客观评价,按劳分配的原则回报员工为公司做的贡献,特制定本薪酬绩效制度.二、原则1、因岗定薪;岗位薪资水平根据岗位价值进行核定,并根据任职者能力在岗位薪资等级范围内进行调整.2、内部平衡原则:根据岗位价值及个人能力核定薪资,保证内部公平及平衡.三、薪酬标准1、公司薪资除有特殊约定外,均采用月薪制。
2、薪资构成=基本工资+岗位工资+工龄奖+全勤奖+绩效奖金+提成(销售岗)+年终奖励3、薪资标准表4、销售提成核算方法:四、流程及权限1、新员工入职定薪、员工薪资调整流程及权限:2、薪资核发流程及权限3、薪资核算及发放说明1)每月5日前统计确认上月考勤数据、销售提成数据;2)每月10日前统计确认上月绩效考核分数;3)销售业绩指标以当月签订销售合同的实际回款作为考核依据,由销售部门负责人提供相关数据,财务会计负责统计,综合部负责审核;4)各部门专业指标达成数据由各部门提供,综合部负责审核;5)离职员工需完成交接,归还公司所有资产、物品及工作资料后方可最后一个月的薪资,否则薪资暂扣,待交接完成后再行发放。
4、特殊情况说明1、员工因特殊原因(如病假、产假等)连续休假超过30天以上者,当月薪资予以发放基本工资金额;2、员工薪资属于个人隐私和公司机密,所有员工薪资保密,任何情况下不得对内、对外泄露公司的薪资福利待遇具体细节和金额,严禁相互打听、对比、讨论他人的工资。
绩效管理制度一、目的1、根据公司经营发展需求,设立考核目标与工作绩效挂钩的绩效考评制度,以绩效结果为导向,评定员工工作成果与执行效果,加强员工的目标导向和责任意识;2、充分掌握每位员工的工作执行和工作绩效情况,对员工为企业所做的贡献做出公平、公正、的评价,并确定与之相适应的待遇、奖惩和职位;3、充分调动员工工作的积极性和创造性,做到人尽其才,才尽其用;4、促进企业人力资源的合理开发和利用,提高企业的经济利益,保证企业健康快速地发展;二、范围1、公司正式聘用后的在职售后支持岗员工,一律适用本制度,销售部门与前端部门单独制定考核制度;2、售后支持岗员工是:工程部、设计部、财务部、综合行政部所有员工。
4、旷工1天扣除3天全部工资74.19×3=222.57元,旷工半天扣除1.5天全部工资74.19×1.5=111.28元。
74.19元,请半天的事假扣除半天的工资37.09元;每月事假不能超过3天。
45.16元,请半天的事假扣除半天的工资22.58元;每月事假不能超过3天。
2、请一天的病假扣除当天一天的工资45.16元,请半天的病假扣除半天的工资22.58元;病假不发工资,特殊情况的除外。
3、迟到一分钟扣5元。
4、旷工1天扣除3天全部工资45.16×3=135.48元,旷工半天扣除1.5天全部工资45.16×1.5=67.74元。
2、请一天的病假损失64.51元,请半天的病假损失32.25元;病假不发工资,特殊情况的除外。
3、迟到一分钟扣5元。
4、旷工1天扣除3天全部工资64.51×3=193.53元,旷工半天扣除1.5天全部工资64.51×1.5=96.76元。
64.51元,请半天的事假扣除半天的工资32.25元;每月事假不能超过3天。
2、请一天的病假扣除当天一天的工资64.51元,请半天的病假扣除半天的工资32.25元;病假不发工资,特殊情况的除外。
3、迟到一分钟扣5元。
4、旷工1天扣除3天全部工资64.51×3=135.48元,旷工半天扣除1.5天全部工资64.51×1.5=67.74元。
3、迟到一分钟扣5元。
4、旷工1天扣除3天全部工资54.83×3=164.49元,旷工半天扣除1.5天全部工资54.83×1.5=82.24元。
相关事项:1、请一天的事假扣除当天一天的工资54.83元,请半天的事假扣除半天的工资27.41元;每月事假不能超过3天。
45.16元,请半天的事假扣除半天的工资22.58元;每月事假不能超过3天。
2、请一天的病假扣除当天一天的工资45.16元,请半天的病假扣除半天的工资22.58元;病假不发工资,特殊情况的除外。
表一:雨润集团级档工资表(单位,薪点,1薪点=人民币1元)一、非生产性人员薪酬模式:出勤工资+超勤工资+绩效奖金+工龄工资+补贴(一)、员工所得出勤工资为日考勤薪点乘以周一至周五正常工作的出勤天数,日考薪点标准见雨润集团级档工资表(二)超勤天数是员工在国家规定的工作日之外的工作天数,包括周一至周五正常工作出勤外的周六、周日工作出勤及国家法定假日的工作出勤;(三)员工在周六、周日工作所得超勤工资为日考勤薪点乘以周六、周日超勤天数乘以2,员工在法定假日工作的超勤工资为日考勤薪点乘以法定假日超勤天数乘以3;(四)非生产性员工每周一般最多核算一天超勤工资,特殊情况下需另行核算超勤工资的,须经部门总经理审批同意后方可核算;(五)周一至周五员工未出勤工作,由当月周六、周日工作出勤予以弥补,相应周六、周日工作出勤不核算为超勤;(六)法定节假日休假享受正常的出勤工资;(七)带薪假期(婚假、丧假、年假等)休假,享受相应的出勤工资及超勤工资;(八)病假期间出勤工资=(当地最低工资标准*80%)*病假天数/26;(九)旷工按未出勤天数核减发放月度出勤工资、超勤工资及绩效奖金。
二、非生产性人员月度绩效奖金按以下方式核算:1、绩效奖金依据绩效考核结果发放,实际所得月度绩效奖金为该员工所属级档绩效奖金定额乘以绩效完成率。
2、除试用期、病假、带薪假期(婚假、丧假、年假)外,如员工当月出勤小于等于15天,则不核算绩效奖金,该月绩效奖金为零。
3、月度绩效奖金最少为零,不能为负数。
三、工龄工资、补贴依据员工所属单位的相关制度执行。
四、试用期员工绩效奖金、考勤工资均依据实际出勤核算、发放,其中:(一)试用期员工在国家规定工作日之外工作出勤,经调休后仍有超勤天数的核算超勤工资。
(二)试用期员工绩效奖金=试用期绩效奖金定额×当月实际出勤总天数/26。
工资核算示例:表一XX公司非生产人员工资表李芹总经办28 24 22 1 1 61614036080%28800 1044如上表中李芹的工资,李芹的工资标准为1200元,法定出勤天数(正常出勤天数)为22天,双休日超勤天数为1天,法定假日超勤天数为1天,李芹的工资核算如下:1、李芹的工资标准为1200元,从《雨润集团级档工资表》中可以看出参考总额为1200元对应的日薪点为28元,绩效奖金薪点定额为360元。
员工绩效工资表格模板
说明:
1.序号:员工的序号,方便管理和查找。
2.员工姓名:员工的姓名。
3.职位:员工在公司中的职位。
4.基本工资:员工的基本月薪。
5.绩效工资:根据员工的绩效表现而定的工资部分。
这通常与员工的工作目标、任务完成
情况、绩效评估等因素挂钩。
6.绩效奖金:基于员工特别出色的绩效表现而给予的额外奖金。
7.总工资:基本工资、绩效工资和绩效奖金的总和,即员工该月应得的总收入。
请注意,这只是一个简单的模板,您可能需要根据公司的实际情况、绩效评估标准和薪酬政策进行调整。
例如,您可以添加更多的列,如考勤情况、加班工资、社保公积金扣除等,以更全面地反映员工的薪酬情况。