专卖罚没卷烟入网销售实施管理办法
- 格式:doc
- 大小:40.50 KB
- 文档页数:3
ⅩⅩⅩⅩ区烟草专卖局先行登记保存卷烟、罚没卷烟管理暂行办法各县烟草专卖局、各中心、机关各科室:为规范我市各级烟草专卖管理部门对暂扣卷烟和罚没卷烟的管理,防止国有资产流失,严格执行《ⅩⅩⅩⅩ区烟草专卖局先行登记保存卷烟、罚没卷烟管理暂行办法》,现结合我局实际,特制定以下规定:一、各单位专卖管理所、稽查大队在查处案件后,要在24小时内将暂扣物品移交区域物流配送部,并填写暂扣物品移交清单(一式两份)。
二、物流配送部作好入库登记,并在移交清单签字,交回专卖管理所、稽查大队存案卷备查(留存案卷)。
三、各专卖管理所、稽查大队将案卷移交专卖监督管理办公室处理,如作出罚没决定的,由专卖监督管理办公室将罚没卷烟入库通知书(一式两份,一份留存,一份交物流配送部)和罚没物质收据(其中一联)交物流配送部;如作出退回暂扣物品决定的,则填写暂扣物品发还清单(一式两份),经主管专卖副局长签字后,交当事人一份、另一份存档。
四、物流配送部根据专卖管理部门作出的不同决定,属罚没的则依据罚没物质收据和通知书,将其列入罚没物品报表,并填写专卖物品移交清单在当月内将物品移交至市公司物流中心;属退还的则根据当事人执发还物品清单办理退还手续,并将其列入退还物品报表五、物流中心收到各区域配送部移交的物品后在每一移交单签字(盖章)并于每月按单位分别列入罚没物品报表(分真、假、霉变、劣质项目),并在下月3日前将报表抄送专卖、营销、财务三部门。
六、属假冒、霉变、劣质烟草制品的,物流中心则于每季度制作报表后三日内将其移交专卖监督管理办公室负责销毁,由专卖监督管理办公室填写违法物品销毁记录表,并在三日内抄送物流中心。
七、属真品卷烟或有价值的烟叶的,则由物流中心填写罚没烟草专卖品收购凭据,交由专卖、营销、财务三部门审核,经公司领导签字后由公司按当地批发价70%进行收购,在营销中心将其汇总后将品种、数量、及处理价格报区局(公司)审批后,进入分销系统定点销售。
罚没卷烟管理办法(试行)(二○○七年九月二十四日国烟专〔2007〕413号)第一章总则第一条为加强对罚没卷烟的管理,规范罚没卷烟的处理程序,根据《中华人民共和国烟草专卖法》,《中华人民共和国烟草专卖法实施条例》及相关法律法规,制定本办法.第二条本办法所称罚没卷烟,是指烟草专卖局依法收购或没收的,以及其他执法机关移送烟草专卖局处理的真品卷烟(含雪茄烟,下同).本办法所称涉案卷烟,是指执法机关依法立案查处的卷烟,包括依法收购或没收的真品卷烟,以及依法查获的假冒商标卷烟.第三条本办法适用于各级烟草专卖局和参与罚没卷烟处理的烟草企业.其他执法机关移送烟草专卖局处理罚没卷烟,依照本办法执行.第二章涉案卷烟保管第四条烟草专卖局负责涉案卷烟的保管,设立专门仓库,指定专人负责并建立涉案卷烟台账等保管制度.涉案卷烟在结案前应当分案管理和单独封存.第五条涉案卷烟的保管入库,由案件经办者向仓库保管者进行实物交接,确认无误后办理涉案卷烟入库手续.第六条涉案卷烟的保管出库包括鉴别检验出库,发还出库,指定收购(拍卖)出库,销毁出库等. 第七条涉案卷烟的鉴别检验出库必须凭涉案卷烟委托鉴别检验书办理手续.发还出库必须凭先行登记保存物品发还清单办理手续.指定收购(拍卖)出库必须凭罚没卷烟指定收购书办理手续.销毁出库必须凭违法物品销毁记录表办理手续.第八条仓库保管人员每月对涉案卷烟的出入库情况进行核对和账务处理.专卖管理部门定期对涉案卷烟的库存进行清查盘点,保证账物相符.第三章涉案卷烟鉴别检验第九条涉案卷烟必须进行真假烟鉴别和卷烟质量检验.第十条省级以上烟草质量检测部门及其委托的机构依据《烟草产品鉴别检验管理办法》(国烟科[2006]894号)及有关规定对涉案卷烟进行鉴别检验.第十一条对涉案卷烟进行鉴别检验后,质量检测部门必须出具专门的鉴别检验报告.第十二条经鉴别为真品的涉案卷烟,依法需对其收购或没收的,结案后进入罚没卷烟处理程序.经鉴别检验为假冒商标卷烟或无法准确辨别真伪以及已丧失吸食价值的卷烟,由烟草专卖局集中销毁处理.第四章罚没卷烟处理程序第十三条罚没卷烟应当采用变价处理或拍卖方式纳入流通渠道.第十四条罚没卷烟的变价处理实行属地原则,由查处案件或接受其他执法机关委托的烟草专卖局所在地的地市级烟草公司购进后纳入流通渠道.第十五条依法购进罚没卷烟是卷烟商业企业的责任.卷烟商业企业根据烟草专卖局出具的指定收购书必须购进罚没卷烟.第十六条卷烟商业企业购进的罚没卷烟确实在当地不能销售的,经中国卷烟销售公司或省级烟草公司批准可以进行商商交易.地市级公司之间通过卷烟交易平台签订罚没卷烟购销合同,进行罚没卷烟的商商交易.罚没卷烟所在地有权签发准运证的专卖部门依据购销合同办理准运手续.第十七条罚没卷烟的拍卖应由国家烟草专卖局批准设立的烟草拍卖行进行,持有特种烟草专卖经营企业许可证的地市级烟草公司可以参加竞拍.第十八条委托烟草拍卖行拍卖罚没卷烟的,由办理案件的烟草专卖局或其他执法机关向烟草拍卖行提交罚没卷烟委托拍卖函,行政处罚决定书(刑事判决书),鉴别检验报告等相关文书. 拍卖成交后,烟草拍卖行与买受企业签订烟草专卖品拍卖成交确认书.罚没卷烟所在地有权签发准运证的专卖部门依据拍卖成交确认书办理准运手续.第十九条烟草专卖局对罚没卷烟的查处应当建立相应的案件卷宗,未建立案卷的罚没卷烟不得委托卷烟商业企业购进或烟草拍卖行拍卖.其他执法部门向烟草专卖局移交罚没卷烟的,应提交罚没卷烟委托处理函,行政处罚决定书(刑事判决书),鉴别检验报告等相关文书.第二十条卷烟商业企业购进罚没卷烟后,应登录国家烟草专卖局行业卷烟生产经营决策管理系统进行商业入库处理.罚没卷烟入库不进行扫码,在行业卷烟生产经营决策管理系统中设置单独业务模块进行专门管理.第二十一条商业入库的罚没卷烟使用行业卷烟生产经营管理决策系统的统一产品代码,国内没有相同牌号的罚没卷烟,新增的产品代码由省级烟草专卖局通过行业卷烟生产经营管理决策系统报送国家烟草专卖局进行即时系统维护.第二十二条卷烟商业企业购进或竞买的罚没卷烟,必须通过销售系统入网销售.第五章罚没卷烟处理价格第二十三条依法收购的罚没卷烟,商业购进价格按照统一批发价格的70%计算.统一批发价格目录中没有该牌号卷烟的,按目录中同类卷烟的平均批发价格的70%计算.依法收购的罚没卷烟如果有包装破损,出厂时间超过两年等情况,可以酌情降低购进价格,但不得低于统一批发价的50%.第二十四条依法没收的罚没卷烟和其他执法部门移交的罚没卷烟,商业企业的购进价格不得低于统一批发价格的60%.统一批发价格目录中没有该牌号卷烟的,按目录中同类卷烟的平均批发价格的60%计算.依法没收的罚没卷烟如果有包装破损,出厂时间超过两年等情况,可以酌情降低购进价格,但不得低于统一批发价的50%.第二十五条烟草拍卖行拍卖罚没卷烟的拍卖底价,参照没收的罚没卷烟的商业购进价格,由烟草拍卖行和执法机关协商确定.第二十六条卷烟商业企业销售罚没卷烟,可以在统一批发价格的基础上降低5%—10%的幅度.有包装破损,出厂时间超过两年等情况的罚没卷烟,可以酌情放宽降价幅度,但降低幅度不得超过统一批发价格的20%.第六章罚没卷烟财务管理第二十七条烟草专卖局对违法当事人依法收购卷烟的变价款,返还当事人.烟草专卖局对违法当事人予以行政处罚的罚款及没收卷烟的变价款或拍卖款,构成罚没收入. 第二十八条罚没收入应严格执行"收支两条线"管理,及时足额上缴同级财政,任何单位和个人不得坐支,截留和挪用.其他执法机关委托烟草专卖局处理的罚没卷烟,变价款或拍卖款交由该委托机关上缴财政. 第二十九条购进罚没卷烟的商业企业应当依法对罚没卷烟进行相关税项缴纳并建立购进罚没卷烟的相应台账和管理制度.第三十条烟草专卖局在处理涉案卷烟中产生的仓储保管,卷烟运输,鉴别检验等费用在办案经费中进行列支,纳入预算管理.第七章监督检查第三十一条罚没卷烟管理实行定期统计报告制度,下级烟草专卖局定期向上级烟草专卖局报告罚没卷烟的案件查处,仓储保管,销毁处理,变价处理与拍卖情况.省级烟草专卖局通过国家烟草专卖局专卖监督管理司的MIS系统报告罚没卷烟管理情况.第三十二条各级烟草专卖局建立罚没卷烟管理的监督检查制度.查处卷烟违法案件的烟草专卖局要定期组织相关部门对罚没卷烟管理情况进行检查;地市级烟草专卖局要每季度对辖区内罚没卷烟管理情况进行检查,省级烟草专卖局每年对罚没卷烟的管理进行专项抽查.第三十三条对违规处理罚没卷烟,管理不规范的单位要进行通报批评并依据《烟草行业行政处分暂行规定》(国烟监[1999]33号),《违反行政事业性收费和罚没收入收支两条线管理规定行政处分暂行规定》(国务院令第281号)等对直接责任人和负有领导责任的人员给予相应的行政处分.第八章附则第三十四条本办法自发布之日起施行.第三十五条本办法由国家烟草专卖局负责解释.。
罚没卷烟管理办法(试行)第一章总则第一条为加强对罚没卷烟的管理,规范罚没卷烟的处理程序,根据《中华人民共和国烟草专卖法》、《中华人民共和国烟草专卖法实施条例》及相关法律法规,制定本办法。
第二条本办法所称罚没卷烟,是指烟草专卖局依法收购或没收的,以及其他执法机关移送烟草专卖局处理的真品卷烟(含雪茄烟,下同)。
本办法所称涉案卷烟,是指执法机关依法立案查处的卷烟,包括依法收购或没收的真品卷烟,以及依法查获的假冒商标卷烟。
第三条本办法适用于各级烟草专卖局和参与罚没卷烟处理的烟草企业。
其他执法机关移送烟草专卖局处理罚没卷烟,依照本办法执行。
第二章涉案卷烟保管第四条烟草专卖局负责涉案卷烟的保管,设立专门仓库,指定专人负责并建立涉案卷烟台账等保管制度。
涉案卷烟在结案前应当分案管理和单独封存。
第五条涉案卷烟的保管入库,由案件经办者向仓库保管者进行实物交接,确认无误后办理涉案卷烟入库手续。
第六条涉案卷烟的保管出库包括鉴别检验出库、发还出库、指定收购(拍卖)出库、销毁出库等。
第七条涉案卷烟的鉴别检验出库必须凭涉案卷烟委托鉴别检验书办理手续。
发还出库必须凭先行登记保存物品发还清单办理手续。
指定收购(拍卖)出库必须凭罚没卷烟指定收购书办理手续。
销毁出库必须凭违法物品销毁记录表办理手续。
第八条仓库保管人员每月对涉案卷烟的出入库情况进行核对和账务处理.专卖管理部门定期对涉案卷烟的库存进行清查盘点,保证账物相符。
第三章涉案卷烟鉴别检验第九条涉案卷烟必须进行真假烟鉴别和卷烟质量检验.第十条省级以上烟草质量检测部门及其委托的机构依据《烟草产品鉴别检验管理办法》(国烟科[2006]894号)及有关规定对涉案卷烟进行鉴别检验。
第十一条对涉案卷烟进行鉴别检验后,质量检测部门必须出具专门的鉴别检验报告。
第十二条经鉴别为真品的涉案卷烟,依法需对其收购或没收的,结案后进入罚没卷烟处理程序。
经鉴别检验为假冒商标卷烟或无法准确辨别真伪以及已丧失吸食价值的卷烟,由烟草专卖局集中销毁处理.第四章罚没卷烟处理程序第十三条罚没卷烟应当采用变价处理或拍卖方式纳入流通渠道。
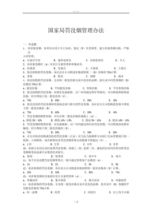
国家局罚没烟管理办法一、单选题1.对涉案卷烟,各单位应设立专门仓库,指定(D)负责保管,建立涉案卷烟台帐,严格出入库管理。
A.行政许可员 B.案件处理员 C.法制监督员 D.专人2.对涉案卷烟在(A)应实行分案管理和单独封存。
A.结案前 B.结案后 C.立案前 D.立案后3.依法收购的罚没卷烟,各区县分公司购进价格按照统一(B)价格的70%计算。
A.零售 B.批发 C.调拨 D.成本4.依法收购的罚没卷烟,全市统一批发价格目录中没有的品牌,按目录中同类卷烟的(B)价格的70%计算。
A.批发价格 B.平均批发价格 C.零售价格 D.平均零售价格5.依法收购的罚没卷烟,如果有包装破损、出厂时间超过两年等情况,可以酌情降低购进价格,但不得低于统一批发价的(C)。
A.70% B.60% C.50% D.40%6.依法没收的罚没卷烟和其他执法部门移交的罚没卷烟,各区县分公司的购进价格不得低于统一批发价格的(B)。
A.70% B.60% C.50% D.40%7.罚没卷烟的销售价格,可以在统一批发价格的基础上(A)。
A.降低5%—10% B.降低10%—15% C.提高5%—10% D.提高10%—15% 8.罚没卷烟的销售价格,有包装破损、出厂时间超过两年的罚没卷烟,可以酌情放宽降价幅度,但不得低于统一批发价格的(D)。
A.70% B.50% C.30% D.20%9.对全市依法收购或没收的罚没卷烟(正品)应当由当地烟草专卖部门交由营销部门统一收购,入网销售,每次销售给各罚没卷烟零售点的数量不得超过(C)。
A.1件 B.2件 C.3件 D.5件10.各级专卖局应及时处理罚没卷烟,原则上(D)处理一次,避免因长时间存放导致罚没卷烟霉变而造成不必要的经济损失。
A.每周 B.每季度 C.每半年 D.每月11.每个区县设置罚没卷烟零售点一般不超过零售客户总数的(A)。
A.1% B.2% C.3% D.5%12.依法收购的罚没卷烟,各区县分公司购进价格按照统一批发价格的(D)计算。
国家烟草专卖局、国家工商行政管理局、公安部、海关总署关于扣留、没收的非法进口卷烟处理问题的通知文章属性•【制定机关】国家烟草专卖局,国家工商行政管理总局(已撤销),公安部,中华人民共和国海关总署•【公布日期】1995.03.10•【文号】国烟专[1995]第7号•【施行日期】1995.03.10•【效力等级】部门规范性文件•【时效性】现行有效•【主题分类】正文国家烟草专卖局国家工商行政管理局公安部海关总署关于扣留、没收的非法进口卷烟处理问题的通知(1995年3月10日国烟专[1995]第7号)各省、自治区、直辖市及重庆、大连市烟草专卖局、工商行政管理局、公安厅(局)、直属海关:为了贯彻实施《关于严厉打击卷烟走私整顿卷烟市场的通告》(以下简称《通告》),根据《中华人民共和国烟草专卖法》、《通告》和国家其他有关规定,现对扣留、没收的非法进口卷烟处理中的有关事项通知如下:一、各执法部门扣留的非法进口卷烟,应就近封存,从查获地运往封存地时,可凭执法部门开具的《扣留凭单》运输。
二、执法部门没收的非法进口卷烟,应委托国家烟草专卖局设立或授权的烟草拍卖行和省级人民政府指定并经国家烟草专卖局认可的拍卖行公开拍卖。
首批拍卖行应于本通知下发之日起30日内对外公布。
三、各执法部门应及时向拍卖行提供没收的非法进口卷烟数量、品种、规格、质量,以便组织拍卖。
拍卖行应在拍卖的15日前发布公告或通知。
公告或通知应包括以下内容:1.拍卖日期、地点;2.拍卖物的名称、规格、数量、质量;3.竞买人条件;4.拍卖方式。
拍卖底价由拍卖委托人提供。
四、竞买人必须持有国家烟草专卖局核发的《处理罚没走私卷烟定点企业(批发)》证照和工商行政管理机关核发的营业执照,不受省(自治区、直辖市)行政区划限制。
五、拍卖行在扣除拍卖手续费后,应将拍卖款全部返还原没收单位。
拍卖手续费标准由地方政府核定,一般不得高于成交额的3%。
六、在尚未设立本《通知》第二条所规定的拍卖行的省、自治区和直辖市,各执法部门没收的非法进口卷烟,可交由当地“定点企业(批发)”收购处理,其价格原则上不低于当地市场零售价的70%。
专卖罚没卷烟入网销售实施管理办法安顺市烟草专卖局(公司)综合管理体系文件专卖罚没卷烟入网销售实施管理办法文件编号:ASYC/ZH-QD-YX-25版本:B/0受控标识:控制文件编制:卷烟营销中心审核:谢正仁批准:胡茂强2010年 10月 18日发布 2010年 10月 18日实施1.0 目的加强罚没卷烟的管理,统一和规范处理程序,确保罚没卷烟顺畅纳入流通渠道。
2.0 适用范围适用于安顺市烟草公司罚没真品卷烟入网销售的管理。
3.0 职责3.1各县(区)分公司认真填交;3.2营销中心、物流中心核实接收入库;3.3各县(区)分公司实行罚没卷烟销售的归口管理。
4.0罚没卷烟移交卷烟营销中心根据各县(区)局(分公司)专卖执法部门移交的《省局关于涉案卷烟进行估价的回复》、《贵州省烟草质量鉴别检验报告》、《移交清单》,将罚没卷烟移交物流中心仓库入库录入,并按不低于统一批发价格目录中对应的批发价格的60%录入卷烟营销管理系统。
5.0罚没卷烟销售罚没卷烟的销售实行属地原则,由查处的所在县(区)分公司进行销售。
5.1销售价格5.1.1有包装破损、出厂时间超过两年的罚没卷烟,需酌情降价的,由卷烟营销中心行文报省局请示,待批复后再执行。
5.1.2无以上情况的一律按全省统一批发价格销售。
5.2选户投放5.2.1移交罚没卷烟的各县(区)分公司在各区域内选择零售户定点销售,并将零售户名单及分配销售罚没卷烟数量报卷烟营销中心内部专卖管理监督办公室内管员和市局专卖科。
5.2.2内管员根据名单安排好投放时间,通知采供部货源管理员进行维护,同时通知订单部主任安排订货。
5.3监督检查5.3.1本着消费者利益、国家利益至上的原则,各县(区)分公司要对所选择投放罚没卷烟的零售客户实行监督,适时跟踪,出现异常情况,应及时逐级上报。
5.3.2卷烟营销中心和市局专卖科将不定期的进行检查。
罚没卷烟管理办法(试行)第一章总则第一条为加强对罚没卷烟的管理,规范罚没卷烟的处理程序,根据《中华人民共和国烟草专卖法》、《中华人民共和国烟草专卖法实施条例》及相关法律法规,制定本办法。
第二条本办法所称罚没卷烟,是指烟草专卖局依法收购或没收的,以及其他执法机关移送烟草专卖局处理的真品卷烟(含雪茄烟,下同)。
本办法所称涉案卷烟,是指执法机关依法立案查处的卷烟,包括依法收购或没收的真品卷烟,以及依法查获的假冒商标卷烟。
第三条本办法适用于各级烟草专卖局和参与罚没卷烟处理的烟草企业。
其他执法机关移送烟草专卖局处理罚没卷烟,依照本办法执行。
第二章涉案卷烟保管第四条烟草专卖局负责涉案卷烟的保管,设立专门仓库,指定专人负责并建立涉案卷烟台账等保管制度。
涉案卷烟在结案前应当分案管理和单独封存。
第五条涉案卷烟的保管入库,由案件经办者向仓库保管者进行实物交接,确认无误后办理涉案卷烟入库手续。
第六条涉案卷烟的保管出库包括鉴别检验出库、发还出库、指定收购(拍卖)出库、销毁出库等。
第七条涉案卷烟的鉴别检验出库必须凭涉案卷烟委托鉴别检验书办理手续。
发还出库必须凭先行登记保存物品发还清单办理手续。
指定收购(拍卖)出库必须凭罚没卷烟指定收购书办理手续。
销毁出库必须凭违法物品销毁记录表办理手续。
第八条仓库保管人员每月对涉案卷烟的出入库情况进行核对和账务处理。
专卖管理部门定期对涉案卷烟的库存进行清查盘点,保证账物相符。
第三章涉案卷烟鉴别检验第九条涉案卷烟必须进行真假烟鉴别和卷烟质量检验。
第十条省级以上烟草质量检测部门及其委托的机构依据《烟草产品鉴别检验管理办法》(国烟科[2006]894号)及有关规定对涉案卷烟进行鉴别检验。
第十一条对涉案卷烟进行鉴别检验后,质量检测部门必须出具专门的鉴别检验报告。
第十二条经鉴别为真品的涉案卷烟,依法需对其收购或没收的,结案后进入罚没卷烟处理程序。
经鉴别检验为假冒商标卷烟或无法准确辨别真伪以及已丧失吸食价值的卷烟,由烟草专卖局集中销毁处理。
国家烟草专卖局关于罚没烟叶的管理办法(试行)国烟法〔〕950号国家烟草专卖局关于罚没烟叶的管理办法(试行)国烟法〔〕950号国家烟草专卖局关于罚没烟叶的管理办法(试行)国烟法〔〕950号第一章总则第一条为加强对罚没烟叶的管理,规范罚没烟叶的处理程序,维护国家利益,根据《中华人民共和国烟草专卖法》、《中华人民共和国烟草专卖法实施条例》及其相关法律法规,制定本办法。
第二条本办法所称罚没烟叶,是指烟草专卖局依法罚款收购或没收的烟叶、其他行政执法部门或司法部门移送处理的罚没烟叶。
罚没的复烤烟叶、烟丝、烟草薄片、烟梗、烟棒、烟沫适用本办法。
第三条本办法适用于所有处罚烟叶违法案件的烟草专卖局、接受委托处理涉案烟叶的烟草专卖局和参与罚没烟叶处理的烟草拍卖行和烟草。
第二章仓储保管第四条烟草专卖局对本机关处罚的涉案烟叶和接受委托处理的罚没烟叶,指定辖区内有烟叶仓储条件的烟草保管。
第五条被指定保管罚没烟叶的烟草,对罚没烟叶应专库保管,专人负责,建立专门的罚没烟叶管理台账。
第六条对先行登记保存的涉案烟叶应当场加贴封条,注明票据号码并由案件经办人和当事人签名。
烟叶仓库保管员在入库交接时,应认真核对,确保封条完好无损后办理交接手续,向案件经办人出具涉案烟叶入库单。
第七条未结案的涉案烟叶,实行分案管理和单独封存,仓库保管人员不得单独启封或与其他非涉案烟叶集中存放。
需要抽取样品的罚没烟叶,由案件经办人员、仓库保管员、案件当事人共同启封。
第八条罚没烟叶应根据管理台账办理出库手续,确保办案手续完备,程序合法,不得违反办案程序提前出库进行处理。
第九条罚没烟叶的出库包括发还出库、委托收购(拍卖)出库、检测出库、销毁出库。
发还出库必须凭办理案件部门的《先行登记保存物品发还清单》办理出库手续。
委托收购(拍卖)出库必须凭办理案件部门的《罚没烟叶委托收购书》办理出库手续。
检测出库必须凭办理案件部门的《罚没烟叶委托检测书》办理出库手续。
销毁出库必须凭办理案件部门的《违法物品销毁记录表》办理出库手续。
国家烟草专卖局关于切实加强烟草专卖罚没收入管理的通知制定机关国家烟草专卖局公布日期1998.06.18施行日期1998.06.18文号主题类别专卖、专营,财政其他规定效力等级部门规范性文件时效性现行有效正文:---------------------------------------------------------------------------------------------------------------------------------------------------- 国家烟草专卖局关于切实加强烟草专卖罚没收入管理的通知(1998年6月18日)各省、自治区、直辖市及大连、深圳市烟草专卖局,国家烟草专卖局驻南方、西南特派员办事处:为进一步贯彻《中共中央办公厅、国务院办公厅关于对行政性收费、罚没收入实行预算管理的规定》(中办发[1993]19号),严肃财经纪律和财务制度,加强对烟草专卖罚没收入的管理,现将有关规定重申如下:一、烟草专卖罚没收入范围为各级烟草专卖局依据《烟草专卖法》及其《实施条例》,实施处罚所取得的罚没款及没收物资的折价款。
凡越权自行设立的罚没项目应一律取消。
二、各级烟草专卖局应严格执行“收支两条线”的原则,罚没收入及时足额上缴同级财政部门,不得拖欠、截留、坐支、挪用、私分;不得将罚没收入与本部门的经费划拨和职工的奖金、福利挂钩;不得下达罚没收入指标。
三、加大对烟草专卖罚没收入的管理力度,建立健全内部管理和核算制度。
凡未建立罚没收入单独帐号的,应尽快建立,严禁与其它帐号混用;罚没收入应由本级财务部门指定专人负责管理,专卖机构已有财务人员的,应定期向财务部门报送财务报表。
四、各级烟草专卖局应严格遵守财政部关于“办案费用补助”开支范围的规定,即:1.按规定发给案件告发人的奖励费和发给协助破案单位的奖励费;2.扣留和罚没物资的运输、仓储、整理等费用;3.侦缉调查补助费,包括侦破、调研、审理案件的差旅费、办案专业会议等补助费;4.办案专用车、船的燃料及修理费,通讯、侦察等器材的修理费;5.办案业务费补助,包括办案宣传费、大宗文件资料印刷费,化验鉴定等补助费;6.其他费用补助,包括分给联合办案单位的办案补助费,告发、告密人接待费,按规定发给第一线执法人员的一次性奖金,以及同级财政机关批准列支的其他特殊开支。
国家烟草专卖局关于严厉打击卷烟走私整顿卷烟市场的通告(96)正文:---------------------------------------------------------------------------------------------------------------------------------------------------- 国家烟草专卖局关于严厉打击卷烟走私整顿卷烟市场的通告(1996年10月14日)为维护国家和消费者利益,进一步严厉打击卷烟走私的违法犯罪活动,整顿卷烟市场,保护民族卷烟工业和经营者的合法权益,特通告如下:一、企业、事业单位和机关、团体或者个人走私卷烟或非法收购、运输、邮寄、贩卖、窝藏走私卷烟的,依照国家有关法律、法规严肃惩处。
二、走私卷烟构成犯罪的,移送司法机关依法追究刑事责任;不构成犯罪的,由执法部门依法没收其走私货物和违法所得,可并处罚款。
三、凡在境在内跨省(区、市)运输进口卷烟,必须持有国家烟草专卖局开具的准运证;省(区、市)内运输必须持有省级烟草专卖局开具的准运证。
无准运证运输(不含海关监管的烟草制品)的,由执法部门予以没收,并处罚款,依法没收其运输工具。
四、凡经营合法进口卷烟的单位,必须持有烟草专卖部门核发的特种烟草专卖经营企业许可证;经营查没的非法进口卷烟,必须持有国家烟草专卖局统一制定、核发或授权省级烟草专卖局核发的“处理罚没走私卷烟定点企业”证照,并按规定渠道进货。
擅自经营的单位和个人,由执法部门没收其非法经营货物,并处货值5倍以下罚款,情节严重的,工商行政管理部门可依法吊销其营业执照。
五、企业、事业单位和机关、团体或者个人为走私、贩私活动提供藏匿、运输和邮寄等便利条件的,由执法部门没收违法所得,可并处违法所得2倍以下罚款;无违法所得的,视情节轻重处以罚款。
六、各执法部门查没的非法进口卷烟,应交国家烟草专卖局设立或授权的烟草拍卖行,由烟草拍卖行拍卖给持有“处理罚没走私卷烟定点企业”(批发)证照的单位;定点(批发)企业只能批发给持有“处理罚没走私卷烟定点企业”(零售)证照的单位。
国家烟草专卖局关于印发涉案卷烟价格管理规定的通知正文:----------------------------------------------------------------------------------------------------------------------------------------------------国家烟草专卖局关于印发涉案卷烟价格管理规定的通知国烟计〔2011〕73号各省级局(公司):为贯彻落实《最高人民法院最高人民检察院关于办理非法生产、销售烟草专卖品等刑事案件具体应用法律若干问题的解释》(法释〔2010〕7号)要求,现将修订后的《涉案卷烟价格管理规定》印发给你们,请认真执行并将执行中出现的问题及时报国家局。
同时,2006年1月19日印发的《烟草专卖执法过程中涉案卷烟价格管理暂行规定》(国烟计〔2006〕67号)废止,2007年9月24日印发的《罚没卷烟管理办法(试行)》(国烟专〔2007〕413号)中有关涉案卷烟价格管理的规定废止。
国家烟草专卖局2011年2月15日涉案卷烟价格管理规定第一章总则第一条根据《中华人民共和国烟草专卖法》及其实施条例、《中华人民共和国行政处罚法》、《中华人民共和国拍卖法》以及《最高人民法院、最高人民检察院关于办理非法生产、销售烟草专卖品等刑事案件具体应用法律若干问题的解释》及其他有关法律法规,现制订《涉案卷烟价格管理规定》(以下简称《规定》)。
第二条本规定所指涉案卷烟(含雪茄烟,下同)包括:各级烟草专卖局或其他执法机关依法查获的真品卷烟和假冒伪劣卷烟。
涉案卷烟价格管理包括涉案卷烟价格证明、收购价格、拍卖价格、销售价格和管理监督等内容。
第三条国家烟草专卖局价格职能管理部门负责全国烟草专卖执法过程中涉案卷烟价格管理工作。
各省级烟草专卖局须成立由价格主管部门牵头,专卖、销售、财务、法规等有关部门参加的涉案卷烟价格管理小组,负责本省(区、市)涉案卷烟价格管理工作。
罚没烟叶管理办法一、概述罚没烟叶管理办法旨在规范对非法烟草制品的罚没烟叶的处理与管理,以保障社会公共利益和烟草行业的健康发展。
二、背景罚没烟叶是指非法生产、销售烟草制品的行为被查处后,涉案的烟草制品被依法没收并转交相关部门管理。
罚没烟叶的管理对于打击烟草黑市以及保障合法烟草生产经营者的权益至关重要。
三、罚没烟叶的处理与管理1. 暂时封存罚没烟叶在处理前需要进行暂时封存,以确保其安全和完整性。
具体的封存方式包括专用的封存仓库或安全密封柜,并确保该场所安全、防火、防盗。
2. 拍卖处置罚没烟叶暂时封存满一定期限后,由相关部门组织拍卖处置。
拍卖的方式可以是线上或线下,以达到对罚没烟叶的合理价值回收和资源再利用的目的。
3. 标准化包装罚没烟叶在拍卖前需要进行标准化包装,以确保其交易安全和商品价值的体现。
标准化包装包括外包装设计、标识、防伪特征等,需要符合相关行业规定,并经过认证机构的检测和鉴定。
4. 稽查与监管为防止罚没烟叶流入市场,相关部门应加强对拍卖环节的稽查与监管。
对参与拍卖的买家进行资质审查,确保其符合相关法律法规的规定,防止罚没烟叶通过非法途径再次进入市场。
四、罚没烟叶的利用与发展1. 研发技术通过加大对罚没烟叶的利用研发,提升其附加值与产品差异化,推动利用技术与装备的创新发展。
可通过与科研机构、高校等合作,开展烟叶资源高效利用的科研项目,推动烟叶产业的绿色发展。
2. 发展循环经济将罚没烟叶作为循环经济的资源,推动烟叶产业向循环经济模式转型。
通过加强烟叶废弃物的回收利用,降低资源消耗和环境污染,提高资源利用效率和经济效益。
3. 扶持烟叶产业将罚没烟叶的利润用于扶持合法烟叶生产商和培育优质烟叶产业。
相关部门可以设立专项基金,用于支持、引导烟农改种高质量烟叶,提升烟草行业整体竞争力和可持续发展水平。
五、罚没烟叶管理的挑战与对策1. 安全管理由于罚没烟叶价值较高,管理过程中容易引发安全问题。
应建立健全的安全制度和安全管理措施,规范管理人员操作流程,并加强安全培训和监督。
违反烟草专卖罚没款政策如何规定的违反烟草专卖罚没款政策是指违法违规经营烟草业务而被相关部门处罚并被责令缴纳罚款的行为。
烟草专卖罚没款政策规定了违法违规烟草经营行为的种类、处罚金额和缴纳罚款的程序等方面的内容。
在中国,烟草专卖罚没款政策主要由烟草专卖管理部门制定和执行。
根据相关政策文件的规定,以下是违反烟草专卖罚没款政策的一些常见违规行为:1.非法销售烟草制品:包括未取得烟草专卖许可证或者在没有经过许可的场所、网络上销售烟草制品等。
2.未按规定的价格销售烟草制品:没有按照国家烟草专卖部门指导价和零售价销售烟草制品。
3.违规销售儿童烟草制品:指销售给未满18周岁的人群和烟草制品吸食的广告误导、误导认识烟草制品和销售与相关活动中的儿童烟草制品。
4.非法生产、加工烟草制品:指未获得烟草专卖生产许可证擅自生产、加工烟草制品。
5.非法运输烟草制品:指未取得运输许可证或者违反相关规定运输烟草制品。
6.非法进口烟草制品:指未经许可证擅自进口烟草制品。
7.违法使用或转让烟草专卖许可证:抵押、转让、出租、借、销售等违反规定使用或者出售许可证。
根据不同的违规行为,相关部门会进行相应的处罚和罚款。
烟草专卖罚没款的金额根据违反烟草专卖法律法规的严重程度而定,可以分为轻微罚款、一般罚款和重大罚款。
此外,管理部门还规定了缴纳罚款的程序。
一般来说,被处罚的经营者应在收到罚单后,限定时间内缴纳罚款。
罚款金额根据情况决定,通常可以通过银行转账或者现金缴纳。
总之,违反烟草专卖罚没款政策的行为会受到相应的法律法规的处罚。
这些政策的制定旨在保护公共健康和严厉打击非法烟草经营行为,以维护市场秩序和社会稳定。
某某区烟草专卖局罚没物品管理制度一、根据《烟草专卖法》《专卖法实施条例》及《行政处罚法》等有关法律、法规的要求,专卖稽查中队对于在市场检查中发现的涉嫌违法的行为,经局负责人批准需要对涉案证据采取先行登记保存措施的,各稽查中队必须于当日将保存物品移交专卖库房统一保存,并履行入库手续,相互签字认可。
除高坝稽查中队、石洞稽查中队在结案前自行保管的除外。
二、根据有关法律、法规,对查获的丧失吸食价值的卷烟和假冒伪劣卷烟,根据市局要求,在结案后按月集中交市烟草专卖局指定地点统一保管。
查获真品卷烟,个案在5万支(含)以上,统一交市烟草专卖局(公司)物流中心保管,物流中心凭质检报告和《罚没烟草专卖品移交单》验货入库。
经过对证据的研究,确定不能证明当事人存在违法行为的,应解除登记保存措施的,要及时制作先行登记物品发还清单,专卖库房依据清单内容将物品发还当事人,并由领取人和经办人签字认可。
三、根据有关法律、法规,对当事人做出罚款处罚的,当事人需根据要求将罚款交到指定银行后,凭交款回执,由专卖库房依据先行登记物品发还清单内容将先行登记物品发还当事人,并由领取人和经办人签字认可。
四、依法罚没的物品,经查对核实后,应当向当事人开具罚没物品清单。
罚没物品清单应当与罚没票据同时使用。
罚没物品清单一式三份,一份交当事人,一份附卷,一份交本部门罚没物品保管人员。
五、仓库保管人员对接管的先行登记保存物品和罚没物品必须建立《先行登记保存物品和罚没物品保管登记表》,按照品牌、数量进行登记、造册,并采取有效措施防止霉变,并保证安全,防盗、防火、防丢失。
罚没物品应当分案管理,通过鉴定后正品烟草专卖品应与假冒烟草专卖品分开妥善保管。
六、专卖库房实行专库专用,专人管理。
专卖库房管理员全面负责专卖库的日常管理工作,要求做到涉案物品堆放整齐、井然有序,同时搞好卫生工作。
七、仓库保管人员每月对涉案罚没物品的在库、出库、入库情况进行实物核对。
专卖管理部门定期对涉案罚没物品的库存进行实物清查盘点、账务核对,保证账、物相符。
罚没烟叶管理办法一、总则为加强罚没烟叶的管理,规范罚没烟叶的处理流程,防止罚没烟叶流入非法渠道,根据相关法律法规和政策规定,结合实际情况,制定本办法。
本办法适用于各级烟草专卖行政主管部门依法查处的罚没烟叶的管理。
二、罚没烟叶的定义与范围罚没烟叶是指烟草专卖行政主管部门在执法过程中依法没收的烟叶,包括违法收购、运输、储存、销售的烟叶,以及假冒伪劣烟叶等。
三、罚没烟叶的保管罚没烟叶应当设立专门的仓库进行保管,并建立健全保管制度。
仓库应当具备防火、防潮、防虫、防盗等设施,确保罚没烟叶的安全。
负责保管罚没烟叶的人员应当认真履行职责,对入库的罚没烟叶进行清点、登记,建立详细的库存台账。
定期对罚没烟叶进行盘点,确保账物相符。
如发现罚没烟叶有损坏、丢失等情况,应及时报告并查明原因。
四、罚没烟叶的处理方式(一)销毁对于变质、无法使用或者存在严重质量问题的罚没烟叶,应当依法予以销毁。
销毁工作应当在烟草专卖行政主管部门的监督下进行,并制作销毁记录。
(二)拍卖对于质量合格、可以使用的罚没烟叶,可以按照相关规定进行拍卖。
拍卖应当遵循公开、公平、公正的原则,委托具有资质的拍卖机构进行。
(三)定向销售在特定情况下,经上级烟草专卖行政主管部门批准,可以将罚没烟叶定向销售给有资质的烟草企业。
五、罚没烟叶处理的程序(一)提出处理申请根据罚没烟叶的实际情况,由相关部门提出处理申请,说明处理方式和理由。
(二)审核批准烟草专卖行政主管部门对处理申请进行审核,按照规定的权限进行批准。
(三)实施处理根据批准的处理方式,组织实施罚没烟叶的处理工作。
在处理过程中,应当严格遵守相关法律法规和程序要求。
(四)结果备案处理工作完成后,将处理结果进行备案,包括处理的数量、方式、收入等情况。
六、罚没烟叶收入的管理罚没烟叶处理所得收入应当全额上缴国库,纳入财政预算管理。
严禁截留、挪用或者私分罚没烟叶收入。
七、监督检查烟草专卖行政主管部门应当加强对罚没烟叶管理工作的监督检查,定期对罚没烟叶的保管、处理情况进行检查,发现问题及时纠正。
烟草罚没物品管理措施烟草罚没物品管理措施1. 简介烟草罚没物品是指由于非法烟草交易、走私或其他犯罪行为而被扣押或罚没的烟草及其相关物品。
在许多国家,烟草罚没物品管理措施被制定出来,以确保这些物品能够得到合理的管理和处理。
本文将介绍烟草罚没物品管理的一些常见措施和实践。
2. 烟草罚没物品管理措施的目的烟草罚没物品管理措施的目的是确保烟草罚没物品的合法性、安全性和有效性的管理。
这些措施旨在防止烟草罚没物品再次流入黑市,同时保护公众安全和利益。
3. 烟草罚没物品管理的常见措施3.1. 扣押仓库管理扣押仓库是指专门用于存放烟草罚没物品的设施。
这些仓库通常由执法机构或相关部门负责管理。
管理措施包括但不限于:- 安全设施:扣押仓库应配备适当的安全设施,例如监控摄像头、报警系统和访客登记制度,以确保扣押物品的安全。
- 记录管理:对于每一批次进入和离开仓库的烟草罚没物品,应有详细的记录和清单,包括物品数量、品牌、型号等信息。
3.2. 烟草罚没物品销毁烟草罚没物品销毁是指将烟草罚没物品彻底销毁,以防止其进入市场流通。
销毁措施包括但不限于:- 物理销毁:对于烟草制品,可以采用破碎、压碎或其他物理方法进行销毁,以确保其无法再次使用。
- 化学销毁:对于含有危险化学品的烟草罚没物品,可以使用合适的化学方法进行销毁,以确保不对环境和公众造成危害。
3.3. 熔毁或回收熔毁或回收是指将烟草罚没物品进行再利用或再次加工。
这些措施可以减少资源浪费,并为社会创造价值。
常见的熔毁或回收措施包括但不限于:- 金属回收:烟草制品中可能含有金属或金属合金,可以通过回收和加工再利用这些金属。
- 纸张回收:烟草包装中常使用纸张,可以将其回收再造纸。
4. 管理措施的重要性烟草罚没物品管理措施的重要性不可低估。
合理有效地管理烟草罚没物品有以下几个方面的重要性:- 防止黑市流入:合理管理烟草罚没物品可以防止其再次进入黑市,从而减少非法交易和相关犯罪活动的发生。
安顺市烟草专卖局(公司)
综合管理体系文件
专卖罚没卷烟入网销售实施管理办法
文件编号:ASYC/ZH-QD-YX-25
版本:B/0
受控标识:
控制文件
编制:卷烟营销中心审核:谢正仁批准:胡茂强2010年 10月 18日发布 2010年 10月 18日实施
1.0 目的
加强罚没卷烟的管理,统一和规范处理程序,确保罚没卷烟顺畅纳入流通渠道。
2.0 适用范围
适用于安顺市烟草公司罚没真品卷烟入网销售的管理。
3.0 职责
3.1各县(区)分公司认真填交;
3.2营销中心、物流中心核实接收入库;
3.3各县(区)分公司实行罚没卷烟销售的归口管理。
4.0罚没卷烟移交
卷烟营销中心根据各县(区)局(分公司)专卖执法部门移交的《省局关于涉案卷烟进行估价的回复》、《贵州省烟草质量鉴别检验报告》、《移交清单》,将罚没卷烟移交物流中心仓库入库录入,并按不低于统一批发价格目录中对应的批发价格的60%录入卷烟营销管理系统。
5.0罚没卷烟销售
罚没卷烟的销售实行属地原则,由查处的所在县(区)分公司进行销售。
5.1销售价格
5.1.1有包装破损、出厂时间超过两年的罚没卷烟,需酌情降价的,由卷烟营销中心行文报省局请示,待批复后再执行。
5.1.2无以上情况的一律按全省统一批发价格销售。
5.2选户投放
5.2.1移交罚没卷烟的各县(区)分公司在各区域内选择零售户定点销售,并将零售户名单及分配销售罚没卷烟数量报卷烟营销中心内部专卖管理监督办公室内管员和市局专卖科。
5.2.2内管员根据名单安排好投放时间,通知采供部货源管理员进行维护,同时通知订单部主任安排订货。
5.3监督检查
5.3.1本着消费者利益、国家利益至上的原则,各县(区)分公司要对所选择投放罚没卷烟的零售客户实行监督,适时跟踪,出现异常情况,应及时逐级上报。
5.3.2卷烟营销中心和市局专卖科将不定期的进行检查。