毕业生就业协议书填写注意事项
- 格式:doc
- 大小:20.00 KB
- 文档页数:2
就业协议书填写规范要求5篇第1篇示例:就业协议书是一种合同协议,用于规范雇主与雇员之间的劳动关系,明确双方的权利和义务。
填写就业协议书时,需要注意以下几点规范要求:1. 标题:在填写就业协议书时,首先要在文件顶部清晰明确地标注“就业协议书”,以便双方确认文件的性质。
2. 双方信息:在协议书中,需要填写雇主和雇员双方的基本信息,包括姓名(法定名称)、注册地址、组织机构代码等。
确保信息真实准确,以避免后期出现纠纷。
3. 就业形式:协议书需要明确规定雇员的就业形式,如全职、兼职、实习等,在协议书中明确约定各种形式的工作要求和薪酬待遇。
4. 薪酬福利:协议书中需要详细说明雇员的薪酬标准、发放方式、绩效奖金、加班工资等,同时还需要说明雇员享有的福利待遇,如养老保险、医疗保险、工伤保险等。
5. 工作内容:协议书中应当详细描述雇员的工作内容和职责,包括日常工作任务、工作时间、岗位职责等,确保双方在工作中明确分工。
6. 试用期规定:如果雇主设定试用期,需在协议书中明确规定试用期的时间、试用期工资、转正条件等内容,以避免后期发生争议。
7. 离职条款:协议书中需要包括离职条款,明确规定双方在解除劳动合同时的程序、注意事项等,确保雇员的权益受到保护。
8. 保密条款:在处理一些敏感信息时,需要在协议书中加入保密条款,明确规定双方对机密信息的保密责任,以保护企业的商业机密。
9. 签字盖章:双方填写完毕后,必须在协议书上亲笔签字,并盖上单位的公章,以表示双方的认可和承诺。
填写就业协议书是一项非常重要的工作,双方必须严格按照规范要求填写,确保协议书的合法性和有效性,避免日后发生纠纷。
希望以上规范要求能帮助大家更好地填写就业协议书,顺利开展工作。
第2篇示例:就业协议书填写规范要求在现代社会中,就业协议书作为雇主与雇员之间的合同文件,具有非常重要的法律意义。
为了明确双方的权利和责任,保障双方的合法权益,就业协议书的填写必须严格规范。
就业协议书填写及注意事项一、每位毕业生有且仅有一套(三份)就业协议书,对应一个代码,不能借用和复印。
二、填写之前请先认真阅读协议书签约须知与签订协议书注意事项,如不认真阅读,出现问题后果自负。
三、填写时必须使用蓝或黑色水笔填写,不得用圆珠笔、铅笔、红色笔书写。
字迹要求清晰、工整,不得涂改,不可有空缺项。
四、协议书填写要求:1、“协议书封面”:用人单位名称一定要认真填写工整,同时一律填写名称的全称。
2、“毕业生情况及意见”栏【政治面貌】如实填写“群众”、“团员”、“预备党员”、“党员”【健康状况】能够填写“良好”、“健康”【毕业时刻】统一填写2011年 6月【家庭住址】填写毕业生家庭所在地即可,按省、市、县、乡(镇)、村格式详细填写XX省XX市XX县 XX街道【身份证号】填写时保证无误511129************【应聘意见】统一填写“我同意到贵单位就业”,并签名XX X及签署日期。
3、“用人单位情况及意见”栏:由用人单位逐项填写完整,并加盖用人单位公章和上级主管部门人事专用公章。
(1)有用人自主权的单位 ( 是指有存放档案的职能,能够晋资、晋职,如大中型企业等国有单位) ,只须在“用人单位意见”一栏加盖单位公章即可。
(2)无用人自主权的单位(是指无存放档案的职能,如股份制、民营、三资企业等非国有单位),须到当地 ( 市) 人事局办理人事代理手续,除“用人单位意见”一栏加盖单位公章外,还须“用人单位上级主管部门意见” 一栏加盖“人事局”或“人才交流中心”公章(3)假如单位为毕业生办理的是人事代理手续,要了解清晰有关人事代理的各项内容,以防日后遇到一些不必要的苦恼。
4、“学校意见”栏:【学校联系人】填写所在班级班主任名字【联系电话】统一填写就业处电话【邮政编码】 614007【院(系、所)意见】统一填写“ 同意”并加盖所在系(部)公章。
5、“备注”一栏:用人单位若无要求,毕业生能够在此项中不填写。
就业协议书填写规范要求5篇篇1甲方(用人单位):____________________(用人单位全称)乙方(毕业生):____________________(毕业生姓名)丙方(学校):____________________(学校全称)鉴于甲方需要招聘乙方从事相关工作,乙方愿意在甲方就业,丙方作为见证和协调方,为保障各方权益,明确责任和义务,特制定本协议并共同遵守。
为确保协议书填写规范、完整,特制定本填写规范要求。
一、总则(一)本协议旨在明确甲乙双方在就业过程中的权利与义务,并作为双方履行约定的依据。
(二)乙方应诚实守信,如实向甲方提供个人信息及求职材料。
(三)甲方应明确岗位职责和工作地点,提供必要的劳动条件及福利待遇。
二、填写规范(一)封面部分1. 甲方填写:用人单位全称、地址、联系方式等基本信息。
2. 乙方填写:毕业生姓名、专业、联系方式等基本信息。
3. 丙方填写:学校全称、地址、联系人及联系方式等。
(二)正文部分1. 双方基本信息要详细填写,确保信息的真实性和准确性。
2. 乙方应聘岗位及职务应明确具体,不得使用模糊性描述。
3. 工作地点应明确到具体城市或区域,如有变动需提前协商。
4. 协议中的工作时间、薪资待遇、福利待遇等应符合国家法律法规及地方政策规定。
5. 甲乙双方关于试用期、培训、保密、竞业限制等条款应明确约定。
6. 协议书应有明确的违约责任和争议解决方式。
(三)签字盖章1. 甲乙双方签字时需注明签字日期。
2. 甲方需加盖单位公章,乙方需亲笔签名。
3. 丙方作为见证方,可加盖学校相关部门的公章。
三、格式要求(一)使用规范的汉字书写,不得使用繁体字或异体字。
(二)字体使用宋体或仿宋体,字号一般使用小四号或五号字。
(三)页面设置上、下、左、右页边距一般不得小于2cm。
(四)协议内容应分条列项,层次清晰,避免大段文字描述。
(五)日期填写应使用阿拉伯数字,年月日齐全。
四、审核与存档(一)乙方在填写完毕后需经丙方审核无误后签字盖章。
《普通高等学校毕业生就业协议书》注意事项第一部分:甲方(用人单位)1、组织机构代码:可以不填。
2、联系人(必填):可以写人事经理或者总经理。
3、联系电话(必填):联系人的手机或者办公室电话。
4、户口迁移地址:省内户口填写“未迁入”(三个字即可),省外户口有迁入的写毕业后的户口去向5、档案接收单位和档案接收地址:若用人单位甲方具备接收档案的资质,则直接填写公司名称和地址,若用人单位甲方不具备接收档案的资质,则委托人事代理机构。
(如:海峡人才市场之类,直接填写海峡人才市场),具体咨询联系人(人事经理或者总经理)。
6、单位类别和单位行业(必填):在选项上打勾。
7、其他部分如实填写(必填)。
第二部分:乙方(毕业生)全部必填1、毕业时间:2012.062、学制:四年3、学历:本科4、学位:学士或双学位5、培养类别:全部在非定向上打勾。
6、联系电话:写自己可以联系得上的电话,最好是手机号码。
7、其他部分如实填写。
第三部分:盖章1、盖章顺序:用人单位→用人单位主管部门或人事机构意见→学校院意见(找教工之家赵主任盖章)→学校毕业生就业工作部门意见(校大礼堂二楼就业指导中心盖章)。
(请务必按照顺序盖章!)2、用人单位主管部门或人事代理机构:所盖的章为第一部分档案接收单位一致。
若用人单位甲方具备接收档案的资质,盖用人单位章;若用人单位甲方不具备接收档案的资质,有委托人事代理机构,如:海峡人才市场等,则盖相应的章,具体咨询联系人(人事经理或者总经理)。
3、学校名称:福建农林大学4、邮政编码:3500025、联系电话:837752656、学校地址:福建金山福建农林大学7、联系人:黄老师第四部分:最后一页1、空格处如有填写,则需盖章和签字,如没有填写,则不需要盖章和签字。
此协议书一式四份,是一样的。
填写完毕并盖章完整后,一份本人保存,一份用人单位保存,二份学校就业指导中心保存。
务必切记:将第二页(包括第一-第三部分的页面的)复印件交给党委办公室,给陈萍老师,作为留档(陈老师这边还需要将信息登陆到公共信息网,才能算手续完整)。
就业协议书的填写注意事项
1. 嘿,填写就业协议书的时候可得仔细了呀!比如个人信息那栏,你可别像写草稿一样随便填啊,万一填错了,那不就麻烦啦!咱得像对待宝贝一样认真填写每一项,姓名、身份证号,一个都不能错哟!就像你精心打扮去见重要的人一样,要一丝不苟!
2. 注意啦!单位信息这部分也不能马虎呀!要搞清楚单位名称、地址是不是准确无误,这可关系到以后的各种事儿呢。
你想想,要是写错了单位信息,那不跟寄错快递一样让人着急嘛!所以一定要反复确认呀。
3. 哎呀呀,协议条款要看清楚哇!那些条条框框可不是摆设,这就好比游戏规则,不遵守怎么能行呢?别到时候稀里糊涂就签了,结果发现有些地方不对劲,那可就傻眼啦。
咱得像读课文一样,一个字一个字看仔细咯!
4. 就业协议书上的签名可不能随便签呀!这可不是闹着玩的,就像盖房子打地基一样重要。
得慎重考虑清楚了再签,要是随随便便签了,反悔都来不及,那可真要哭鼻子啦!一定要想好了再动笔哟。
5. 别忘了填写日期呀,朋友!这日期可不能乱填,不然多奇怪呀,就好比你过生日写错年份一样不合适。
把日期写对了,一切都顺顺当当的。
6. 还有还有,填写完后一定要好好检查一遍呀!这就像考试交卷前检查一样重要。
看看有没有遗漏的地方,有没有错别字之类的。
别觉得麻烦,这可是关乎你的未来呀!认真检查,有错就改,让你的就业协议书完美无缺!
我的观点结论:填写就业协议书真的要特别特别用心,每个细节都不能放过,这样才能为自己的就业之路打下坚实的基础。
毕业生就业协议书填写规定8篇篇1一、总则1. 为明确毕业生、用人单位和学校在毕业生就业工作中的权利和义务,维护双方的合法权益,本着公平、公正、诚实的原则,经毕业生、用人单位及学校三方共同协商,签订本协议。
二、填写规范(一)封面部分填写规定1. 学校名称:应填写全称,与学校的公章一致。
2. 专业名称:填写所学专业的全称。
篇2一、协议目的本协议旨在规范毕业生与用人单位之间的就业行为,明确双方权益与义务,保障毕业生顺利就业。
通过签订本协议,促进双方公正、公平、诚实守信地达成就业意向。
二、填写规定1. 毕业生信息填写:毕业生应准确填写个人信息,包括姓名、性别、出生日期、身份证号码、联系方式等。
如有特殊情况,如在校期间的奖惩情况、实习经历等,也应在相应栏目中详细填写。
2. 用人单位信息填写:用人单位应准确填写单位名称、单位性质、行业领域、法定代表人或负责人姓名及联系方式等信息。
3. 岗位职责及薪酬待遇:双方应明确毕业生的岗位职责、工作内容、工作地点及薪酬待遇等事项。
薪酬待遇应包括基本工资、奖金、津贴、社保等福利待遇。
4. 签订时间:毕业生与用人单位应在双方充分了解并达成共识后,按照相关规定签订本协议。
协议签订时间应明确,并注明具体日期。
5. 违约责任:双方应明确违约责任,包括违约情形、违约金数额及赔偿方式等。
毕业生和用人单位应充分了解协议内容,遵守协议约定。
三、协议内容要求1. 真实准确:毕业生和用人单位应确保所填写的信息真实准确,如有虚假信息,应承担相应责任。
2. 合法合规:协议内容应符合国家法律法规及相关政策规定,不得违反社会公共利益和社会公德。
3. 公平公正:协议的签订应基于公平公正的原则,双方权益与义务应平衡。
四、协议的审查与备案1. 毕业生与用人单位签订本协议后,应在规定时间内交至学校毕业生就业工作部门进行审查。
审查合格的协议予以备案,并作为毕业生就业的依据。
2. 学校毕业生就业工作部门应对协议进行核实,确保其真实有效。
2024年就业协议书填写须知◆用人单位名称:与单位公章一致,不要简写、误写或写别名,否则会造成《就业报到证》办理的错误。
◆用人单位性质:填写单位的经济类型,如独资、三资、国有、民营、私营等。
◆单位机构码:即单位的组织机构代码,法人代码,格式为********_*,凡独立法人单位都有此代码。
外商办事处无此代码者,可委托中介机构(通常为地方人事局或人才交流中心)办理录用手续。
◆档案接收(单位名称,邮政编码,详细地址):请填写清楚用人单位的人事档案保管单位的全称和地址,以便于学生处教育管理科邮寄毕业生档案等材料。
有人事档案保管权的单位可写单位地址;无人事档案保管权的单位应填写其委托保管档案的地址,如某人才市场,人才交流中心或职业介绍所等。
◆专业名称:需填写专业的全称,且务必与学校招生与就业指导中心上报到省就业指导中心的专业名称完全一致,不得误写、简写,以免在毕业生办理报到手续时造成麻烦。
◆落户地址:毕业生在毕业后,户口将迁往的地址。
◆甲乙双方协商成条款填写注意事项:*服务期、见习期等条款,必须明确填写。
*各项福利,违约金等最好注明多少。
若不注明,易引起纠纷。
*甲乙双方可就有关事项协商达成附加条款,如乙方就读国内或国外研究生,或乙方未获毕业证书,或甲方有何特殊的体检要求等均可在协议中写明。
2024年就业协议书填写须知(二)随着时代的变迁和就业形势的改变,填写就业协议书也面临不同的要求和规定。
作为毕业生或求职者,了解并掌握正确填写就业协议书的要点十分重要。
下面是2024年就业协议书填写的须知,希望能为您提供一些帮助。
第一,确定就业协议书的双方信息。
就业协议书是就业双方之间达成的一种法律关系文件,必须明确双方的身份信息和相互联系方式。
填写协议书时应准确填写双方的姓名、性别、身份证号码、联系方式等相关信息。
第二,明确劳动期限和工作地点。
劳动期限是双方就业关系的一个重要方面,要根据双方的实际情况确定合理的劳动期限。
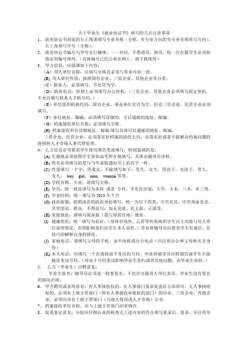
关于毕业生《就业协议书》填写的几点注意事项1、就业协议书封面的左上角请填写专业名称(全称,有专业方向的先专业名称再写方向),右上角填写学号(全称)。
2、就业协议书编号与学号实行捆绑,一一对应,不得借用,换用,每一位在籍学生必须按指定的编号使用。
(具体编号已经公布在网上,请下载使用)3、甲方信息,应强调如下内容:(A)用人单位名称:应填写全称且必须与签章内容一致。
(B) 用人单位性质:按照国有企业、三资企业、其他企业等分类。
(C)联系人:必须填写,不允许为空。
(D)联系电话:原则上必须填写办公座机。
(三资企业、其他企业必须填写固定座机,不允许填写联系人手机号码。
)(E)单位组织机构代码:国有企业,事业单位允许为空。
但是三资企业,民营企业必须填写。
(F)单位地址、邮编:必须填写详细的,可以通邮的地址、邮编。
(G)档案接收单位名称:必须填写全称。
(H) 档案接收单位详细地址、邮编:填写具体可以通邮的地址、邮编。
三资企业、民营企业,必须落实好档案的接收去向,未落实好或者不能解决档案问题的将按转人才市场人事代理处理。
4、乙方信息必须要求学生使用黑色笔迹填写,特别强调的是:(A)生源地必须按照学生参加高考所在地填写,具体由辅导员审核,(B)姓名必须填写的是与当年录取通知书上的名字一样。
(C)性别填写一个字:男或女,不能填写如下:男生,女生,男孩子,女孩子,男人,女人,boy, girl, man, woman等等。
(D)学校名称、专业:请填写全称。
(E)学历:统一规范填写为本科或者专科,不允许出现:大学,大本,三本,本三等。
(F)毕业时间:统一填写为2013年7月(G)政治面貌:按照现在的政治身份填写,统一为以下四类,中共党员,中共预备党员,共青团员,群众。
不得乱写:如无党派、民主派、正派等。
(H)家庭地址:请填写现家庭(指父母居住地)地址。
(I)健康状况:统一填写为良好。
(身体有残疾、乙肝等传染病的学生应主动地与用人单位说明情况,否则影响签约由学生本人承担。
毕业生就业协议书填写规定8篇篇1一、总则(一)目的与意义为规范毕业生与用人单位之间的就业协议书的填写过程,确保双方权益,促进毕业生顺利就业,特制定本规定。
(二)适用范围本规定适用于高校毕业生的就业协议书填写工作,包括与用人单位初步达成的就业意向、双方协商确定的就业条款等内容。
二、填写规定(一)封面填写1. 学校名称:按照学校全称规范填写。
2. 毕业生姓名:填写毕业生本人的真实姓名。
3. 学院、专业、班级:按照毕业时的学院、专业及班级信息填写。
4. 联系方式:填写毕业生本人的联系电话及常用邮箱。
(二)正文内容填写1. 用人单位名称:填写用人单位全称,与营业执照或公章一致。
2. 用人单位性质:填写企业性质,如国有企业、民营企业等。
3. 用人单位地址及联系方式:详细填写用人单位的办公地址及联系电话。
4. 毕业生拟任职务:填写用人单位拟安排毕业生的岗位职务。
5. 协议生效时间:双方约定的协议起始时间。
6. 试用期及转正待遇:具体约定试用期的时间、薪资待遇等。
7. 违约责任:明确双方违约时的责任承担方式及赔偿标准。
8. 其他约定事项:双方协商一致的其他条款,如培训、保密、竞业禁止等。
(三)签署部分1. 毕业生签字:毕业生本人签字确认。
2. 用人单位盖章:用人单位加盖公章或人事部门章。
3. 签约日期:双方签署协议的日期。
三、填写注意事项(一)真实性原则毕业生和用人单位应确保所填写信息的真实性,不得提供虚假信息或隐瞒重要事实。
(二)完整性原则协议书内容应完整,无缺项、漏项。
对于需要双方协商确定的条款,应明确约定。
(三)准确性原则填写时应仔细核对各项信息,确保无误。
特别是联系方式、薪资待遇等关键信息,应准确无误。
(四)合法性原则协议内容应符合国家法律法规和相关政策规定,不得有违法违规内容。
四、附则本规定自发布之日起执行。
如有未尽事宜,由学校毕业生就业工作部门负责解释。
毕业生和用人单位在签订就业协议书时,应遵守本规定。
毕业生就业协议书填写需知7篇篇1一、协议目的及概述本协议旨在明确毕业生与用人单位之间的就业意向和权益保障,确保双方就业过程中的权益得到充分尊重和保护。
本协议为毕业生与用人单位之间的初步约定,作为双方就业意向的正式记录。
二、填写须知1. 毕业生信息:填写真实有效的个人信息,包括姓名、性别、出生日期、身份证号码、联系方式等。
2. 用人单位信息:填写用人单位全称、性质、行业、地址、联系方式等。
3. 应聘职位及描述:明确具体岗位名称、职责描述以及工作职责等。
4. 薪资待遇与福利:包括基本薪资、奖金、津贴、社保等福利待遇,需明确并符合相关法律法规。
5. 工作时间及假期安排:需符合《劳动法》规定的工作时间制度,包括年假、病假等相关假期安排。
6. 培训与发展:用人单位应提供必要的培训机会及职业发展路径描述。
7. 违约责任:明确双方违约情形及相应责任承担方式。
三、重要注意事项1. 真实合法性:毕业生应确保所填写信息的真实性和合法性,一旦发现虚假信息,用人单位有权解除协议并追究相关责任。
2. 审慎选择:毕业生在选择用人单位时,应充分了解用人单位背景、经营状况及工作环境等,做出审慎选择。
3. 双方协商:本协议为双方初步意向,具体内容应根据实际情况进行充分协商,确保协议内容的公平合理。
4. 遵守法律法规:协议内容应符合国家法律法规及相关政策规定,不得违反公共秩序和善良风俗。
5. 保留副本:双方应各自保留一份协议副本,以备日后查阅和维权。
四、协议的生效与履行1. 生效条件:本协议经毕业生和用人单位双方签字或盖章后生效。
2. 履行义务:双方应严格遵守协议约定,履行各自义务。
3. 变更与解除:如需变更或解除协议,应经双方协商一致,并书面确认。
五、争议解决1. 双方在履行本协议过程中发生争议,应首先通过友好协商解决。
2. 若协商不成,任何一方可向当地劳动争议仲裁委员会申请仲裁,对仲裁结果仍有异议的,可依法向人民法院提起诉讼。
毕业生就业协议书填写需知5篇篇1一、引言随着社会发展与高等教育普及,毕业生就业成为重要的民生工程之一。
为保证毕业生顺利就业及合理维护用人单位和毕业生的权益,本毕业生就业协议书的制定至关重要。
以下为毕业生在填写就业协议书时需要注意的事项。
二、协议目的与意义本协议书旨在明确毕业生与用人单位之间的就业意向,保障双方权益,促进毕业生顺利就业,以及合理配置人力资源。
三、填写须知(一)准确信息填写:毕业生需携带本人有效身份证件、学历证书等证明材料,确保所填写信息真实、准确、完整。
包括个人基本信息、专业背景、工作能力、家庭情况等。
若有特殊情况,应特别注明并附上相关证明材料。
(二)就业单位核实:在填写前,毕业生应充分了解用人单位的基本情况,包括单位名称、性质、规模、业务范围等,确保单位信息的真实性和合法性。
(三)岗位描述清晰:毕业生需明确岗位名称、岗位职责、工作地点等关键信息,并与用人单位进行充分沟通,确保岗位描述的准确性和完整性。
(四)薪资待遇明确:双方需就薪资结构、福利待遇等内容达成一致意见,并在协议中明确注明。
薪资结构包括但不限于基本工资、奖金、津贴等。
福利待遇包括但不限于社会保险、住房公积金等。
(五)培训与晋升条款:双方应就入职培训、职业发展、晋升渠道等内容进行约定,确保毕业生的职业成长和发展空间。
(六)协议签订流程:毕业生与用人单位在达成一致意见后,应按照规定的流程签订协议,并在协议上签字盖章。
协议一式三份,毕业生、用人单位及学校各执一份。
四、重要条款提醒(一)违约责任:明确双方违约时的责任承担方式,包括违约金、赔偿损失等。
(二)争议解决方式:约定争议解决的方式,如协商、调解、仲裁或诉讼等。
(三)保密条款:涉及商业秘密或技术秘密的岗位,应约定保密义务及违约责任。
(四)其他附加条款:根据具体情况,双方可约定其他相关条款,如试用期约定等。
五、注意事项(一)审慎选择就业单位,充分了解单位背景及业务范围。
(二)仔细阅读并理解协议条款,如有疑问,及时向学校就业指导部门咨询。
就业协议书填写说明5篇篇1一、前言本协议旨在明确毕业生与用人单位之间的就业意向和权益保障,确保双方充分理解协议内容,共同遵守约定。
本协议为双方建立劳动关系的基础,双方应本着诚信、公平、公正的原则签订本协议。
二、填写说明1. 甲方(用人单位)部分:(1)单位名称:填写用人单位的全称,确保与公章一致。
(2)单位性质:填写用人单位的性质,如企业、事业单位、社会团体等。
(3)单位地址及联系方式:填写详细的单位地址、联系电话、邮政编码等联系方式。
(4)招聘部门及职务:填写具体招聘的部门及职务名称。
(5)岗位职责及要求:详细描述工作岗位的职责、工作内容及任职要求等。
(6)试用期、正式聘用期限及时间安排:明确试用期的时间、薪资待遇及正式聘用后的期限等。
2. 乙方(毕业生)部分:(1)姓名:填写毕业生的全名。
(2)性别:填写毕业生的性别。
(3)民族:填写毕业生的民族。
(4)身份证号:填写毕业生的身份证号码。
(5)学历:填写毕业生的学历,如本科、硕士等。
(6)毕业院校及时间:填写毕业院校的名称及毕业时间。
(7)专业及方向:填写所学的专业及专业方向。
(8)联系方式:填写毕业生的联系电话、电子邮箱等联系方式。
3. 双方约定部分:(1)报到日期及地点:明确毕业生报到的日期及地点。
(2)签约年限及工作安排:明确聘用期限、工作岗位及职责等。
(3)薪资待遇及福利待遇:明确基本工资、奖金、津贴、社保等福利待遇。
(4)违约责任及处理方式:明确双方违约时的责任承担方式及处理办法。
三、注意事项1. 双方在签订本协议前,应充分了解国家的有关法律法规及政策,确保协议内容的合法性和合规性。
2. 双方应本着诚信原则,如实填写协议中的各项内容,确保信息的真实性和准确性。
3. 毕业生在签订本协议前,应充分了解用人单位的情况,包括单位规模、经营状况、工作环境等。
4. 本协议一经签订,双方应严格遵守约定,履行各自的责任和义务。
如一方违约,应承担相应的违约责任。
就业协议书填写规范要求5篇篇1甲方(用人单位):___________________________乙方(毕业生):___________________________丙方(学校):___________________________一、前言本协议旨在规范就业协议书的填写要求,明确各方职责与权益,以确保毕业生顺利就业,维护各方合法权益。
甲、乙、丙三方经友好协商,达成以下协议。
二、填写规范1. 协议书封面(1)用人单位名称:规范填写单位全称,与公章一致。
(2)毕业生姓名:如实填写毕业生本人姓名。
(3)学校名称:规范填写学校全称。
2. 个人信息部分(1)毕业时间:按毕业证书上的时间填写。
(2)专业名称:按照学校专业目录填写,与毕业证书一致。
(3)联系方式:填写本人常用联系方式,包括电话号码和邮箱地址。
3. 用人单位信息部分(1)单位性质:准确填写单位性质,如企业、事业单位等。
(2)单位地址:详细填写单位地址,包括省、市、区及街道等信息。
(3)聘用部门及岗位:明确填写聘用部门及具体岗位名称。
(4)聘用时间:明确填写聘用起始时间。
4. 薪资福利部分(1)月薪:明确填写月薪数额,包括基本工资、奖金等福利待遇。
(2)保险及福利待遇:详细填写保险类型及福利待遇情况。
5. 违约责任(1)明确各方在就业过程中的违约责任,包括违约情况、违约金等。
(2)如有其他特殊约定,可在备注栏注明。
三、填写要求1. 使用规范汉字填写,字迹工整清晰。
不得使用铅笔、圆珠笔等易褪色笔迹填写。
建议使用黑色签字笔或打印。
2. 填写内容必须真实有效,不得有虚假信息。
如有不实,将承担相应法律责任。
3. 协议内容如需修改,应在修改处加盖双方公章或双方签字确认。
未经确认的修改无效。
4. 协议一式三份,甲、乙、丙三方各执一份,具有同等法律效力。
四、其他事项1. 协议书签订后,各方应严格遵守协议约定,履行各自职责。
任何一方不得无故违约,否则应承担违约责任。
毕业生就业协议书填写需知
填写毕业生就业协议书时,需注意以下几点:
1.协议书必须要有双方的姓名、身份证号码等基本信息,并确保其准确性。
毕业生的个人信息需要与身份证或毕业证等证件一致。
2.明确协议的目的和内容。
具体表述就业的岗位、薪资待遇、工作地点、工作时间、试用期、福利待遇等。
需要明确双方对以上内容的共识。
3.考虑到双方的权益保护,协议书可附加有关保险、社保、住房或交通补贴等方面的条款。
以确保毕业生在工作期间享有合法权益。
4.明确违约责任。
就业协议应包含双方违约责任的约定,一旦发生违约行为,应明确责任方应承担的赔偿责任,并注明具体数额。
5.双方签字盖章。
协议书需要由毕业生和用人单位本人亲笔签字,并盖有单位公章。
以确保协议的真实性和合法性。
6.最后一点是,如果有任何疑问或不明确的地方,可以与用人单位沟通,协商解决,确保双方达成一致意见。
填写时,请提前阅读并理解相关法律法规和政策,确保协议书的合法性和有效性。
同时,也需认真对待协议书的填写,确保信息准确无误。
就业协议书,俗称“四联单”是由上海市教委统一发放给应届毕业生的具有固定格式的文书即《上海高校毕业生、毕业研究生就业协议书》。
毕业生和用人单位双方一旦达成就业意向,即可签订。
上海市教委规定,只有签订有效的高校就业协议后,方可顺利办理报到证。
四联单填写注意事项:1、顺序问题:严格按下列3个步骤进行,顺序不能颠倒。
(1) “学生信息栏”由学生本人填写完整并签名;(2) “用人单位栏”中信息必须填写完整,四联单内容必须填写,缺一项内容无法鉴定,若个别单位有补充规定的请另附,单位盖章一定要清晰;(3)最后将四页一并由学院就业指导中心进行鉴定、盖章,学院就业指导中心在以上两项内容空白或不完整的情况下不予以鉴定盖章。
2、若单位与学生签订四联单的附属合同,请一并拿到学院就业指导中心进行鉴定。
3、“单位信息栏”中最重要的是单位的“信息登记号”,学生为2011年的毕业生,则四联单上“单位信息登记号”应为“11”开头的七位阿拉伯数字。
如学生签约上海单位,单位未办理信息登记号的,毕业生将无法打印报到证。
注:用人单位的“信息登记号”每年12月份办理下一年度,所以目前用人单位可以到上海市就业指导中心办理“11年”的用人信息登记了。
4、四联单上所有的空白处都要在签订时填写的,都需要单位填写完整。
高校毕业生就业协议书填写须知项 目注 意 事 项单位填●用人单位名称 与单位的有效印章上的名称一致●用人单位性质 填写单位的经济类型,如独资、合资、国营、私营等●单位机构码 (上海单位,外地单位可不填写)即单位的组织机构代码,法人代码,格式为********-*,凡独立法人单位都有此代码。
外商办事处无此代码者,可委托中介机构办理录用手续。
● 信息登记号(上海单位必须填写) 根据上海普通高校学生就业工作管理办法,上海单位录用应届高校毕业生必须每年到上海高校毕业生就业指导中心(冠生园路401号)或相关指定地点申请一次信息登记号,协议书上必填写信息登记号。
高校就业协议书的填写规范7篇篇1一、概述为了规范高校毕业生就业协议的填写,保障毕业生和用人单位的合法权益,特制定本规范。
本协议是毕业生与用人单位确定就业意向的重要文件,具有法律效力。
双方应本着诚信、公正、公平的原则,认真填写并严格遵守。
二、填写要求1. 毕业生信息:填写毕业生姓名、性别、身份证号、联系电话、电子邮箱等基本信息,确保准确无误。
2. 用人单位信息:填写用人单位名称、性质(国有、民营、外资等)、行业、地址、联系电话、联系人等基本信息,确保真实有效。
3. 双方协商就业信息:(1)就业岗位:填写具体岗位名称及职责描述;(2)薪资待遇:填写基本工资、奖金、津贴、社保等福利待遇;(3)工作时间:填写工作制(全日制、兼职等)、上下班时间等;(4)培训与发展:填写培训机会、晋升渠道等相关内容。
4. 违约责任:明确双方违约情形及违约责任,包括违约金、赔偿损失等。
5. 附加条款:双方可约定其他未尽事宜,如保密协议、竞业禁止等。
三、规范填写流程1. 毕业生和用人单位在就业协议书上签字盖章前,应充分了解彼此情况,明确就业意向。
2. 毕业生所在高校对就业协议书进行审查,确认无误后签字盖章。
3. 毕业生和用人单位持有效就业协议书,按照国家有关规定,办理相关手续。
四、注意事项1. 填写就业协议书时,应使用黑色或蓝色水笔,字迹清晰,不得涂改。
2. 双方在填写过程中应诚实守信,不得隐瞒重要信息或提供虚假信息。
3. 毕业生在签订就业协议书前,应充分了解用人单位的企业文化、经营状况及岗位需求等信息,避免盲目签约。
4. 用人单位在招聘过程中,应遵守国家法律法规及学校相关规定,不得有歧视、虚假招聘等行为。
5. 双方应妥善保管就业协议书,避免遗失或损坏。
如有需要变更或解除协议的情形,应经双方协商一致,并书面确认。
五、法律责任1. 毕业生和用人单位应严格遵守本协议约定,如因一方违约导致损失,应承担相应法律责任。
2. 如有争议,双方应协商解决。
就业协议书,俗称“四联单”是由上海市教委统一发放给应届毕业生的具有固定格式的文书即《上海高校毕业生、毕业研究生就业协议书》。
毕业生和用人单位双方一旦达成就业意向,即可签订。
上海市教委规定,只有签订有效的高校就业协议后,方可顺利办理报到证。
四联单填写注意事项:
1、顺序问题:严格按下列3个步骤进行,顺序不能颠倒。
(1)“学生信息栏”由学生本人填写完整并签名;
(2)“用人单位栏”中信息必须填写完整,四联单内容必须填写,缺一项内容无法鉴定,若个别单位有补充规定的请另附,单位盖章一定要清晰;
(3)最后将四页一并由学院就业指导中心进行鉴定、盖章,学院就业指导中心在以上两项内容空白或不完整的情况下不予以鉴定盖章。
2、若单位与学生签订四联单的附属合同,请一并拿到学院就业指导中心进行鉴定。
3、“单位信息栏”中最重要的是单位的“信息登记号”,学生为2011年的毕业生,则四联单上“单位信息登记号”应为“11”开头的七位阿拉伯数字。
如学生签约上海单位,单位未办理信息登记号的,毕业生将无法打印报到证。
注:用人单位的“信息登记号”每年12月份办理下一年度,所以目前用人单位可以到上海市就业指导中心办理“11年”的用人信息登记了。
4、四联单上所有的空白处都要在签订时填写的,都需要单位填写完整。
高校毕业生就业协议书填写须知。