现金净流量计算例题
- 格式:doc
- 大小:33.50 KB
- 文档页数:2
经营现金净流量计算公式例题全文共四篇示例,供读者参考第一篇示例:经营现金净流量是公司经营活动所产生的现金流入与现金流出的差额。
它是衡量公司长期生存能力和经营效率的重要指标。
通过计算经营现金净流量,我们可以更好地评估公司的经营状况,帮助投资者和管理者做出更明智的决策。
经营现金净流量的计算公式通常是:经营现金净流量= 经营活动净现金流入- 营业成本- 营业税金- 营业费用。
下面我们通过一个例题来演示如何计算经营现金净流量。
假设某公司在某一年度的财务报表中,经营活动净现金流入为100万元,营业成本为50万元,营业税金为10万元,营业费用为20万元。
我们需要计算该公司的经营现金净流量。
根据上面的公式,经营现金净流量= 100 - 50 - 10 - 20 = 20万元。
这意味着该公司在这一年度经营活动产生了20万元的净现金流入。
可以看出,这家公司的经营状况相对较好,能够有效地实现现金流入超过支出,有望保持良好的经营状况。
除了计算经营现金净流量,我们还可以通过比较不同年度的数据和行业平均值来评估公司的经营状况。
如果公司的经营现金净流量逐年下降或低于行业平均值,可能意味着公司面临财务困难或经营不善。
这时管理者就需要采取有效的措施来改善公司的经营状况,避免出现更严重的问题。
第二篇示例:经营现金净流量是公司经营活动所涉及到的现金的流入和流出情况。
净现金流量计算公式通常可以用来评估公司的财务健康状况。
本文将通过一个例题来详细介绍如何计算经营现金净流量。
假设某公司在一年内的财务数据如下:- 销售收入:1000万人民币- 营业成本:400万人民币- 营业税金及附加:20万人民币- 折旧:30万人民币- 货币资金增加额:50万人民币- 应收账款增加额:10万人民币- 应付账款增加额:5万人民币我们需要通过这些数据计算出净利润。
净利润的计算公式为:净利润= 销售收入- 营业成本- 营业税金及附加- 折旧根据上述数据,净利润为:净利润= 1000万- 400万- 20万- 30万= 550万人民币接下来,我们需要计算经营现金净流量。
【例题•计算题】甲汽车租赁公司拟购置一批新车用于出租,现有两种投资方案,相关信息如下:方案一:购买中档轿车100辆,每辆车价格10万元,另需支付车辆价格10%的购置相关税费,每年平均出租300天,日均租金150元/辆,车辆预计使用年限8年,8年后变现价值为0,前5年每年维护费2000元/辆,后3年每年维护费3000元/辆,车辆使用期间每年保险费3500元/辆,其他税费500元/辆。
每年增加付现固定运营成本20.5万元。
方案二:购买大型客车20辆,每辆车价格50万元,另需支付车辆价格10%购置相关税费。
每年平均出租250天,日均租金840元/辆。
车辆可使用年限10年,10后变现价值为0。
前6年每年维护费5000元/辆,后4年每年维护费10000元/辆。
车辆使用期间每年保险费30000元/辆,其他税费5000元/辆。
每年增加付现固定运营成本10万元。
根据税法相关规定,车辆购置相关税费计入车辆原值,采用直线计提折旧,无残值。
等风险投资必要报酬率12%,企业所得税税率25%。
假设购车相关支出发生在年初,每年现金流入、现金流出均发生在年末。
要求:(1)分别估计两个方案的现金流量。
(2)分别计算两个方案的净现值。
(3)分别计算两个方案净现值的等额年金。
(4)假设两个方案都可以无限重置,且是互斥项目,用等额年金法判断甲公司应采用哪个投资方案。
(2019年)【答案】(1)方案一:0时点现金流量=-100×10×(1+10%)=-1100(万元)年折旧=1100/8=137.5(万元)第1-5年营业现金流量=300×150×100/10000×(1-25%)-(2000+3500+500)×100/10000×(1-25%)-20.5×(1-25%)+137.5×25%=311.5(万元)第6-8年营业现金流量=300×150×100/10000×(1-25%)-(3000+3500+500)×100/10000×(1-25%)-20.5×(1-25%)+137.5×25%=304(万元)方案二:0时点现金流量=-20×50×(1+10%)=-1100(万元)年折旧=1100/10=110(万元)第1-6年营业现金流量=250×840×20/10000×(1-25%)-(5000+30000+5000)×20/10000×(1-25%)-10×(1-25%)+110×25%=275(万元)第7-10年营业现金流量=250×840×20/10000×(1-25%)-(10000+30000+5000)×20/10000×(1-25%)-10×(1-25%)+110×25%=267.5(万元)(2)方案一的净现值=311.5×(P/A,12%,5)+304×(P/A,12%,3)×(P/F,12%,5)-1100=437.18(万元)方案二的净现值=275×(P/A,12%,6)+267.5×(P/A,12%,4)×(P/F,12%,6)-1100=442.24(万元)(3)方案一的净现值的等额年金=437.18/(P/A,12%,8)=88.01(万元)方案二的净现值的等额年金=442.24/(P/A,12%,10)=78.27(万元)(4)方案一的等额年金大于方案二,所以应该选择方案一。
可用于计算营业现金净流量的算式计算营业现金净流量所使用的算式是间接法和直接法。
下面将详细介绍这两种方法及其应用。
间接法是一种常用的计算营业现金净流量的方法。
它根据会计利润表和资产负债表的信息来计算现金流量。
下面是间接法的计算公式:净利润+非现金费用(如折旧、摊销)-递延所得税-资产减值损失+股权激励费用-营业收入里与经营活动无关的现金流入+营业支出里与经营活动无关的现金流出-各种涉及到投资和筹资活动的现金流量=经营活动产生的现金流量净额上述公式中,首先计算净利润,然后加上非现金费用,然后扣除递延所得税和资产减值损失,接着加上股权激励费用。
同时,还需要扣除与经营活动无关的现金流入,并加上与经营活动无关的现金流出。
最后,还需要减去所有与投资和筹资活动相关的现金流量,最终得到经营活动产生的现金流量净额。
直接法是另一种计算营业现金净流量的方法。
它直接记录和披露了与经营活动有关的现金流入和现金流出的金额。
下面是直接法的计算公式:+现金销售收入+其他与销售相关的现金流入-现金购买支出-其他与购买相关的现金流出=经营活动产生的现金流量净额上述公式中,首先计算现金销售收入,然后加上其他与销售相关的现金流入。
接着,计算现金购买支出,并减去其他与购买相关的现金流出。
最终得到经营活动产生的现金流量净额。
间接法和直接法两种方法的计算结果应当是一致的。
使用哪种方法取决于公司的会计制度和实际情况。
需要注意的是,这两种方法都是基于会计利润表和资产负债表的信息来计算现金流量,所以准确的财务报表是计算营业现金净流量的前提。
计算营业现金净流量对于企业来说至关重要,它反映了公司的盈利能力和持续经营能力。
通过准确计算和分析营业现金净流量的情况,企业可以更好地评估自身的财务状况,制定合理的财务策略,以实现企业的稳定增长和盈利能力。
营业现金净流量计算的三种方法的推导
1.营业现金净流量=现金流入-现金流出=收入-付现成本-所得税
所得税=(收入-付现成本-非付现成本)*所得税税率
2.营业现金净流量=收入-付现成本-(收入-付现成本-非付现成本)*所得税税率=收入-付现成本-非付现成本+非付现成本-(收入-付现成本-非付现成本)*所得税税率=(收入-付现成本-非付现成本)*(1-所得税税率)+非付现成本=税后营业利润+非付现成本税后营业利润=收入×(1-所得税率)-付现成本×(1-所得税率)-非付现成本×(1-所得税率)
3.营业现金净流量=税后营业利润+非付现成本=收入×(1-所得税率)-付现成本×(1-所得税率)-非付现成本×(1-所得税率)+非付现成本=收入×(1-所得税率)-付现成本×(1-所得税率)-非付现成本*所得税率
1。
【一】ABC公司2012年的现金净流量相关资料如下:单位:万元另:该公司2012年的流动负债、长期负债分别为1000万元、1500万元,支付现金股利280万元,支付利息225万元,2012年到期债务本金为300万元,用于资本性支出500万元,存货增加180万元。
要求:∙(1)根据上述资料做现金流动性分析,尝试从现金净流量的组成来观察分析该公司所处的发展时期和竞争实力。
∙(2)根据上述资料计算1年数据的现金满足支付比率,并分析该公司的支付能力。
【计算分析】:(1)现金到期债务比 = 经营现金净流量/到期债务= 886/300 = 2.95现金流动负债比率 = 经营现金净流量/流动负债= 886/1000×100% = 88.6%现金债务总额比 = 经营现金净流量/全部负债= 886/2500 = 35.44%从现金流动性分析可以看出,该公司的现金债务总额比为35.44%,公司承担债务能力较强。
从现金净流量的组成初步观察结论为:∙①经营活动产生的现金流量净额为正,说明经营活动有一定回笼资金能力,行业中具有一定实力,应结合行业同比得出进一步结论;∙②投资活动产生的现金流量净额为负,投资活动现金流入量小于流出量,初步判断处于成长期间,在加大投资力度,扩大经营规模方面占用一定量的资金;∙③筹资活动产生的现金流量净额为负,筹资活动现金流入量小于流出量,其原因可能是本期筹资速度放慢,筹资理财过程中的资本成本较高所致。
(2)现金满足支付比率 = 营业现金净流量/(资本性支出额+存货增加额+支付现金股利额)=886/(700+200+280)×100%=75.08%现金满足支付比率小于1,说明企业用经营获取的现金无法满足扩充所需资金;需靠外部融资来补充。
【二】甲公司和乙公司均是从事办公自动化设备生产的股份有限公司,甲公司拟收购乙公司。
为此,现需要对乙公司偿债能力、营运能力、盈利能力、发展能力和市场评价等方面进行分析,估算乙公司的市场价值,作为收购决策的参考因素。
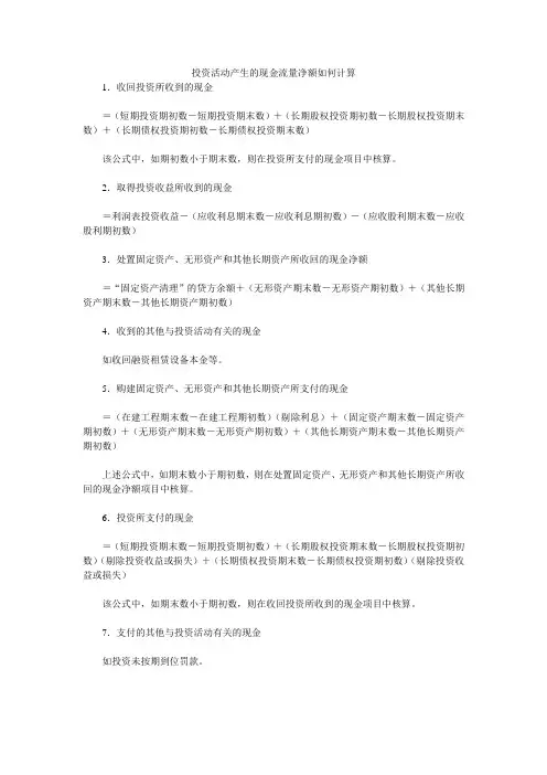
投资活动产生的现金流量净额如何计算
1.收回投资所收到的现金
=(短期投资期初数-短期投资期末数)+(长期股权投资期初数-长期股权投资期末数)+(长期债权投资期初数-长期债权投资期末数)
该公式中,如期初数小于期末数,则在投资所支付的现金项目中核算。
2.取得投资收益所收到的现金
=利润表投资收益-(应收利息期末数-应收利息期初数)-(应收股利期末数-应收股利期初数)
3.处置固定资产、无形资产和其他长期资产所收回的现金净额
=“固定资产清理”的贷方余额+(无形资产期末数-无形资产期初数)+(其他长期资产期末数-其他长期资产期初数)
4.收到的其他与投资活动有关的现金
如收回融资租赁设备本金等。
5.购建固定资产、无形资产和其他长期资产所支付的现金
=(在建工程期末数-在建工程期初数)(剔除利息)+(固定资产期末数-固定资产期初数)+(无形资产期末数-无形资产期初数)+(其他长期资产期末数-其他长期资产期初数)
上述公式中,如期末数小于期初数,则在处置固定资产、无形资产和其他长期资产所收回的现金净额项目中核算。
6.投资所支付的现金
=(短期投资期末数-短期投资期初数)+(长期股权投资期末数-长期股权投资期初数)(剔除投资收益或损失)+(长期债权投资期末数-长期债权投资期初数)(剔除投资收益或损失)
该公式中,如期末数小于期初数,则在收回投资所收到的现金项目中核算。
7.支付的其他与投资活动有关的现金
如投资未按期到位罚款。
第四章书上例题5 : 全部投资现金流量表 单位:万元其中:1、 总成本=经营成本+折旧+贷款利息+维简费+摊销费折旧)(5.15954048.2524.12800万元折旧年限设备残值固定资产投资=-++=-=(说明:建设期贷款利息应计入固定资产,也要折旧)2、利润= 销售收入-销售税金及附加-总成本费用3、 所得税=利润×所得税税率∴3-7年每年总成本分别为:327.1 357.9 348.7 339.5 339.5 3-7年每年利润分别为:121.9 181.1 190.3 199.5 199.5 3-7年每年所得税分别为:30.5 45.3 47.6 49.9 49.9 3-7年每年净利润分别为:91.4 136 142.7 149.6 149.64、计算各年偿债备付率=(折旧+摊销+利息+税后利润)/应付本息∴第3年偿债备付率=(159.5+40+27.56+91.4)/(112.57+27.56) =2.27 第4年偿债备付率=(159.5+40+18.37+136.0)/(112.57+27.56) =2.53第5年偿债备付率=(159.5+40+9.19+142.7)/(112.57+27.56) =2.89附1:等额本金偿还的还本付息表借款还本付息表单位:万元附2:项目总成本费用估算表项目总成本费用估算表附3:项目利润及利润分配表项目利润及利润分配表单位:万元例2 已知如表所示某方案的有关数据,其建设期为2年,生产期为8年,并且各年的收益不同,已知基准回收期为8年,试用投资回收期指标评价方案。
某方案有关数据表解: 静态投资回收期 ()()年46.429.145448.66815=-+-=t P动态投资回收期 ()()年83.411.90322.74715'=-+-=t P第四章书作业5 :借款还本付息表(等额本息还款)单位:万元其中:1、利息计算:其中第1年应计利息=300×50%×8.16%=12.24万元;第2年应计利息=(300+12.24+200×50%)×8.16%=33.64万元;∴投产3年内应还本息=(300+12.24+200+33.64)=545.88万元;∴投产3年内每年等额偿还本息为A=545.88(A/P,8.16%,3)=212.47万元;2、计算折旧与摊销:3-7年每年折旧额=(800+12.24+33.64-40)/5=161.18 万元;3-7年每年摊销额=200/5=40 万元;项目总成本费用估算表其中:流动资金贷款利息=200×8%=16万元;项目利润及利润分配表单位:万元全部投资现金流量表单位:万元∵项目投资财务净现值NPV=176.18万元(所得税后)∴项目盈利能力好计算各年偿债备付率DSCR=(折旧+摊销+利息+税后利润)/应付本息∴第3年偿债备付率=(161.18+40+60.54+65.46)/212.47 =1.54 第4年偿债备付率=(161.18+40+46.84+113.23)/212.47 =1.70第5年偿债备付率=(161.18+40+32.02+124.35)/212.47 =1.68∴由于DSCR>1 ,∴说明项目清偿能力较强。
净现金流量计算公式及例题
净现金流量计算公式为:
净现金流量 = 净利润 + 非现金费用 - 资产减值损失 + 投资
收益 +/- 经营活动中涉及现金的调整项目
其中,非现金费用包括折旧、摊销等费用;资产减值损失指的是对不可收回贷款或应收账款的减值损失;投资收益指的是投资活动所获得的收益;经营活动中涉及现金的调整项目包括应收账款的增加、存货的增加、预付账款的增加等。
以下是一个例题:
某公司年度财务报表中的相关数据如下:
净利润:100,000元
非现金费用:20,000元
资产减值损失:5,000元
投资收益:10,000元
经营活动中涉及现金的调整项目:应收账款增加5,000元,存货减少2,000元,预付账款增加3,000元。
根据以上数据,可以计算出该公司的净现金流量:
净现金流量 = 100,000 + 20,000 - 5,000 + 10,000 + 5,000 - 2,000 + 3,000 = 131,000元
因此,该公司的净现金流量为131,000元。
财会类价值文档精品发布!主表中经营活动产生的现金流量净额的计算 [会计实务,会计实
操]
1、销售商品、提供劳务收到的现金
=利润表中主营业务收入×(1+17%)+利润表中其他业务收入+(应收票据期初余额-应收票据期末余额)+(应收账款期初余额-应收账款期末余额)+(预收账款期末余额-预收账款期初余额)-计提的应收账款坏账准备期末余额
2、收到的税费返还
=(应收补贴款期初余额-应收补贴款期末余额)+补贴收入+所得税本期贷方发生额累计数
3、收到的其他与经营活动有关的现金
=营业外收入相关明细本期贷方发生额+其他业务收入相关明细本期贷方发生额+其他应收款相关明细本期贷方发生额+其他应付款相关明细本期贷方发生额+银行存款利息收入(公式一)
具体操作中,由于是根据两大主表和部分明细账簿编制现金流量表,数据很难精确,该项目留到最后倒挤填列,计算公式是:
收到的其他与经营活动有关的现金(公式二)
=补充资料中“经营活动产生的现金流量净额”-{(1+2)-(4+5+6+7)}
公式二倒挤产生的数据,与公式一计算的结果悬殊不会太大。
4、购买商品、接受劳务支付的现金
=〔利润表中主营业务成本+(存货期末余额-存货期初余额)〕×(1+17%)+其他业务支出(剔除税金)+(应付票据期初余额-应付票据期。
财务管理净现金流量计算财务管理净现金流量计算今天预习了下财务管理这本书,发现有一道少许完整的计算题,能够相对弄明白这现金流量的相关问题已知:甲企业不缴纳营业税和消费税,适用的所得税税率为33%,城建税税率为7%,教育费附加率为3%。
所在行业的基准收益率ic为10%。
该企业拟投资建设一条生产线,现有A和B两个方案可供选择。
资料一:A方案投产后某年的预计营业收入为100万元,该年不包括财务费用的总成本费用为80万元,其中,外购原材料、燃料和动力费为40万元,工资及福利费为23万元,折旧费为12万元,无形资产摊销费为0万元,其他费用为5万元,该年预计应交增值税10.2万元。
资料二:B方案的现金流量如表2所示表2 现金流量表(全部投资)单位:万元数据。
该方案建设期发生的固定资产投资为105万元,其余为无形资产投资,不发生开办费投资。
固定资产的折旧年限为10年,期末预计净残值为10万元,按直线法计提折旧;无形资产投资的摊销期为5年。
建设期资本化利息为5万元。
部分时间价值系数为:(P/A,10%,11)=6.4951,(P/A,10%,1)=0.9091要求:(2007年)在做题目之前,需要理清思路:总成本是含利息,但经营成本不含。
所以得出经=总-折-摊销。
所谓所得税前净现金流量-EBIT+折旧+摊销,那么EBIT其实就是=税前利润+利息。
另外有个概念就是财务管理收入是收付实现制。
值得注意的是付现成本与非付现成本的差异就是折旧与摊销。
那么什么是不含财务费用的总成本,其实就等于=付现成本+非付现成本(包括折旧、摊销)。
在计算利润时候要注意到这是会计的概念,所以是权责发生制。
还有其他小点就没什么了,少许注意,固定资产原值是包含资本化利息的。
投资不分什么税前税后,不用缴纳税金。
在这样的理解基础上,再来看计算题那么就是简单的加减法运算了。
(1)根据资料一计算A方案的下列指标:①该年付现的经营成本;解答:该年付现的经营成本=40+23+5=68(万元)或:该年付现的经营成本=80-12-0=68(万元)②该年营业税金及附加;解答:该年营业税金及附加=10.2×(7%+3%)=1.02(万元)在这道题目中该年不包括财务费用的总成本费用为80万元,那么其中付现成本就是40+23+5=68,非付现可以推出就是80-68=12万元。
绩,则其收益质量高。
补充要求:计算现金营运指数【答案】经营所得现金=2984+4034.5=7018.5(万元)现金营运指数=5857.5/7018.5=0.83现金营运指数小于1,说明收益质量不够好。
【结论】现金营运指数小于1,说明一部分收益尚未取得现金,停留在实物或债权形态;也说明营运资金增加了,企业为取得同样的收益占用了更多的营运资金。
因此,收益质量不够好。
【例题•多选题】现金营运指数是收益质量分析的重要指标,一般而言,现金营运指数小于1,可能的原因包括()。
A.一部分收益尚未取得现金,停留在实物或债权形态B.营运资金减少了C.无息流动负债减少了D.营运资金增加了【答案】ACD【解析】现金营运指数小于1,说明一部分收益尚未取得现金,停留在实物或债权形态;也说明营运资金增加了,企业为取得同样的收益占用了更多的营运资金。
【例题•计算题】丁公司2013年12月31日总资产为600000元,其中流动资产为450000元,非流动资产为150000元;股东权益为400000元。
丁公司年度运营分析报告显示,2013年的存货周转次数为8次,营业成本为500000元,净资产收益率为20%,非经营净收益为-20000元;期末的流动比率为2.5。
【要求】(1)计算2013年存货平均余额;(2)计算2013年年末流动负债;(3)计算2013年净利润;(4)计算2013年经营净收益;(5)计算2013年净收益营运指数。
(2014年)【答案】(1)2013年的存货平均余额=500000/8=62500(元)(2)2013年年末的流动负债=450000/2.5=180000(元)(3)2013年净利润=400000×20%=80000(元)(4)2013年经营净收益=80000-(-20000)=100000(元)(5)2013年的净收益营运指数=100000/80000=1.25。
指标考核总结(一)考察指标的计算(二)考察指标的含义、分析【例题•多选题】在不考虑其他影响因素的情况下,()反映企业偿还债务能力较弱。
什么是净现⾦流量,怎样计算净现⾦流量是现⾦流量表中的⼀个指标,是指⼀定时期内,现⾦及现⾦等价物的流⼊(收⼊)减去流出(⽀出)的余额(净收⼊或净⽀出),反映了企业本期内净增加或净减少的现⾦及现⾦等价物数额。
下⾯店铺⼩编来为你解答,希望对你有所帮助。
⼀、概念在此应注意两点:第⼀,净现⾦流量是同⼀时点(如2007年末)现⾦流⼊量与现⾦流出量之差。
第⼆,净现⾦流量按投资项⽬划分为三类:完整⼯业投资项⽬的净现⾦流量、单纯固定资产项⽬的净现⾦流量和更新改造项⽬的净现⾦流量。
由于利润表所反映的损益信息的固有限制,⽐如,实现的利润并不⼀定已取得现⾦,仍存在收不到现⾦⽽发⽣坏帐的可能性。
另外,利润表受⼈为调节的空间较⼤。
因此,通过编制现⾦流量表,以提供会计报表使⽤者更为全⾯、更为有⽤、更为真实的信息。
举⼀简单的例⼦,某企业实现利润1000万元,现⾦净流量300万元。
可以看出,虽然该企业实现了1000万元的利润,但是现⾦净流⼊却只有300万元,可能性包括有:是有⼤量的应收帐款没有收回,使得企业现⾦没有更多的增加;⼆是企业偿还了⼤量的债务或者购买了⼤量的材料⽽未使⽤,导致现⾦没有随利润的实现⽽增加,但却可能为下⼀期现⾦增加创造了条件;三是企业发⽣对外投资或者归还了银⾏贷款;等等。
通过对现⾦流量表、利润表、资产负债表的分析,可以更清晰地了解企业本期的经营活动情况,更全⾯的评价企业本期的经营活动的质量,有助于报表使⽤⼈做出相关决策。
按照企业⽣产经营活动的不同类型,现⾦净流量可分为:经营活动现⾦净流量;投资活动现⾦净流量;筹资活动现⾦净流量。
⼆、净现⾦流量的计算⽅法净现⾦流量所反映的是企业在⼀定时期内现⾦流⼊和流出的资⾦活动结果。
在数额上它是以收忖实现制为原则的现⾦流⼊量和现⾦流出量的差额。
其基本计算公式为:净现⾦流量=现⾦流⼊量-现⾦流出量。
净现⾦流量有营运型和投资型两类。
1、营运型净现⾦流量是对现有企业常规经营运⾏情况下的现⾦流⼊。
第四章 项目投资(四)净现金流量的计算1.新建项目NCF的计算建设期某年净现金流量=-该年原始投资额运营期某年净现金流量运营期某年所得税前净现金流量=该年息税前利润+该年折旧+该年摊销+该年回收额-该年维持运营投资运营期某年所得税后净现金流量=该年息税前利润×(1-所得税税率)+该年折旧+该年摊销+该年回收额-该年维持运营投资=该年自由现金流量【提示】(1)息税前利润=(营业收入+补贴收入)-不包括利息费用的总成本费用-营业税金及附加)(2)只有终结点有回收额;如果不考虑维持运营投资,回收额为零,则运营期所得税后净现金流量又称为经营净现金流量。
(3)运营期自由现金流量是指投资者可以作为偿还借款利息、本金、分配利润、对外投资等财务活动资金来源的净现金流量。
【例题21·多项选择题】某单纯固定资产投资项目的资金来源为银行借款,按照项目投资假设和简化公式计算运营期某年的净现金流量时,需要考虑的因素有( )。
A.该年因使用该固定资产新增的息税前利润B.该年因使用该固定资产新增的折旧C.该年回收的固定资产净残值D.该年偿还的相关借款本金【答案】ABC【解析】根据简化公式:经营期某年所得税前净现金流量=该年因使用该固定资产新增的息税前利润+该年因使用该固定资产新增的折旧+该年回收的固定资产净残值,可见,正确选项为ABC。
【例题22·单项选择题】某投资项目原始投资额为100万元,使用寿命10年,已知该项目第10年的经营净现金流量为25万元,期满处置固定资产残值收入及回收流动资金共8万元,则该投资项目第10年的净现金流量为( )万元。
A.8B.25C.33D.43【答案】C【解析】该投资项目第10年的净现金流量=经营净现金流量+回收额=25+8=33(万元)。
【例题23·判断题】根据项目投资理论,完整工业项目运营期某年的所得税前净现金流量等于该年的自由现金流量。
( )(2007年)【答案】×【解析】完整工业投资项目的运营期某年所得税后净现金流量=该年息税前利润×(1-所得税税率)+折旧摊销+回收额-维持运营投资=自由现金流量。
一建财务净现值计算例题
净现值是一种用于评估项目投资价值的方法。
它基于现金流量的概念,计算项目的现金流量与投资额之间的差异。
以下是一个一建项目的财务净现值计算例题:
假设一建项目需要投资100万元,持续期为5年。
预计每年的现金流入分别为20万元、30万元、40万元、50万元和60万元。
假设折现率为10%。
现在我们来计算这个项目的净现值:
第一步,计算每年的净现金流量。
净现金流量 = 现金流入 - 现金流出。
因为这个项目没有其他成本,所以现金流出为0。
因此,每年的净现金流量分别为20万元、30万元、40万元、50万元和60万元。
第二步,计算每年的现值。
现值是指未来现金流量在当前时间的价值。
现值 = 现金流量 / (1 + 折现率)^年数。
因此,第一年的现值为18.18万元(20万元 / 1.1),第二年的现值为24.79万元(30万元 / 1.1^2),以此类推,第三年的现值为31.86万元,第四年的现值为39.4万元,第五年的现值为47.4万元。
第三步,计算净现值。
净现值 = 现值之和 - 投资额。
因此,这个项目的净现值为12.24万元(18.18万元 + 24.79万元 + 31.86
万元 + 39.4万元 + 47.4万元 - 100万元)。
根据这个计算例题,我们可以得出结论,这个一建项目的净现值为正数,因此它是一个值得投资的项目。
但是,需要注意的是,净现值只是项目投资价值评估的一种方法,还需要考虑其他因素,如风险、
回报率等。
不考虑所得税的现金净流量计算题【知识】深度解析:不考虑所得税的现金净流量计算题导语:现金净流量是企业经营活动所产生的现金流入和流出的差额,是评估企业经营状况和发展潜力的重要指标。
而在计算现金净流量时,考虑所得税的因素会对结果产生一定影响,但若不考虑所得税,又将对我国企业的财务分析带来哪些影响呢?本文将从广度和深度两个方面,全面评估并论述这一问题。
一、深度探究不考虑所得税的现金净流量计算1. 现金净流量的概念与计算公式现金净流量是指企业在一定时期内,经营活动产生的现金流入和流出的差额。
在计算现金净流量时,可以采用以下公式:现金净流量 = 经营活动现金流入 - 经营活动现金流出2. 市场对于不考虑所得税的现金净流量的看法不考虑所得税的现金净流量能够更直观地反映企业的经营能力和现金运作情况,帮助投资者更好地进行决策。
市场对于该指标的关注度越来越高,投资者往往会更加看重企业的现金流量状况。
3. 不考虑所得税对现金净流量的影响不计入所得税的现金净流量计算,使企业在经营活动中所得税对现金流量的影响被排除。
这意味着该指标能够更真实地展示出企业实际的经营现金流量,有助于减少考虑所得税带来的误导。
二、广度解析:不考虑所得税的现金净流量计算题的实际应用1. 不考虑所得税的现金净流量计算实例假设一家公司在某一年度的经营活动产生的现金流入为100万元,现金流出为80万元。
根据不考虑所得税的现金净流量计算公式,该公司的现金净流量为20万元。
2. 不考虑所得税的现金净流量的优势与劣势优势:通过不计入所得税因素,现金净流量能够更客观地反映企业的经营能力和现金运作情况,帮助企业和投资者进行更有效的决策。
劣势:不考虑所得税的现金净流量无法充分反映企业的税务负担和税收筹划能力,对于涉及税务方面的决策可能存在一定风险。
三、个人观点与理解个人观点:不考虑所得税的现金净流量计算能够更直接、真实地反映企业的经营活动现金流量,有助于评估企业的经营能力和现金运作情况。
B.营业收入-付现成本-所得税C.营业收入-付现成本)×(1-所得税税率)D.营业收入×(1-所得税税率)+非付现成本×所得税税率【答案】AB【解析】营业现金净流量=营业收入-付现成本-所得税=税后营业利润+非付现成本=收入×(1-所得税税率)-付现成本×(1-所得税税率)+非付现成本×所得税税率。
所以,选项A、B正确。
【例题•单选题】某投资项目某年的营业收入为600000元,付现成本为400000元,折旧额为100000元,所得税税率为25%,则该年营业现金净流量为()元。
(2017年)A.250000B.175000C.75000D.100000【答案】B【解析】年营业现金净流量=税后收入-税后付现成本+非付现成本抵税=600000×(1-25%)-400000×(1-25%)+100000×25%=175000(元),或者年营业现金净流量=税后营业利润+非付现成本=(600000-400000-100000)×(1-25%)+100000=175000(元),所以选项B正确。
③终结点回收净现金流量回收垫支的营运资金回收长期资产残值固定资产变现净损益对现金净流量的影响【例题】税法规定账面净残值6000元,最终残值7000元【改题】最终残值为4000教材公式固定资产变现净损益对现金净流量的影响=(账面价值-变价净收入)×所得税税率【提示】如果(账面价值-变价净收入)>0,则意味着发生了变现净损失,可以抵税;如果(账面价值-变价净收入)<0,则意味着发生了变现净收益,应该纳税。
某方案固定资产投资12000元,设备寿命五年,直线法折旧,五年末残值2000元。
另需垫支营运资金3000元。
年收入8000元,付现成本第一年3000元,以后逐年递增400元。
所得税率40%,资金成本10%。
计算该方案现金流量。
初始投资:1.购买资产:-12000
2.垫支营运资金:-3000
则初始投资= -12000-3000 =-15000
第一年:年折旧:(12000-2000)/5=2000 折旧额抵税2000*40%=800
税后年收入:8000*(1-40%)=4800
税后付现成本:3000*(1-40%)=1800
第一年经营现金流量=税后营业收入-税后付现成本+折旧抵税
= 4800-1800+800=3800
第二年经营现金流量=4800-(3000+400)*60%+800=3560
第三年经营现金流量=4800-(3400+400)*60%+800=3320
第四年经营现金流量=4800-(3800+400)*60%+800=3080
第五年经营现金流量=4800-(4200+400)*60%+800=2840
残值收入=2000
收回垫支营运资金=3000
第五年现金流量=2840+2000+3000=7840
计算净现金流量现值:
= -15000+3800*(P/F,10%,1)+3560*(P/F,10%,2)+3320*(P/F,10%,3)+3080*(P/F,10%,4)+7840*(P/F,10%,5)
=-15000+3454.55+2942.15+2494.37+2103.68+4868.02
=862.77
净现值大于零,值得投资。
计算题
1.某投资项目各年的净现金流量如下表(单位:万元)
试用财务内部收益率判断该项目在财务上是否可行(基准收益率为12%)。
答案:
取i1=15%,i2=18%,分别计算其财务净现值,可得
再用内插法计算财务内部收益率FIRR:
由于FIRR大于基准收益率,故该项目在财务上可行。