反光膜级别
- 格式:wps
- 大小:11.00 KB
- 文档页数:1
反光膜等级分类标准反光膜是一种广泛应用于建筑玻璃幕墙、汽车玻璃等领域的光学薄膜材料,其主要功能是在一定波段范围内具有反射、透射和吸收光线的特性。
根据其反射性能和材料特点的不同,反光膜可以分为不同的等级,以满足不同领域的需求。
本文将对反光膜的等级分类标准进行详细介绍。
一、低反射膜。
低反射膜是一种主要用于减少室内外反射光线干扰的薄膜材料。
其主要特点是在可见光波段内具有较低的反射率,能够有效减少玻璃幕墙、车窗等表面的反光现象,提高透光率,改善视野质量。
低反射膜通常适用于需要保持室内外景观通透性和舒适性的场所,如写字楼、商场、住宅等。
二、中反射膜。
中反射膜是介于低反射膜和高反射膜之间的一种产品。
它具有适中的反射率,能够在一定程度上减少室内外的反射光线,同时保持良好的透光性能。
中反射膜广泛应用于办公楼、商业中心、展览馆等建筑玻璃幕墙的防眩光处理,能够有效改善室内采光和视野质量,提高工作和生活舒适度。
三、高反射膜。
高反射膜是一种具有较高反射率的薄膜材料,其主要功能是在一定波段范围内反射大部分光线,减少室内外的热量和紫外线辐射,降低室内温度,保护室内家具和装饰材料不受紫外线的侵害。
高反射膜适用于需要强烈阳光照射的建筑玻璃幕墙、车辆玻璃等场所,能够有效降低空调能耗,提高能源利用效率。
四、超高反射膜。
超高反射膜是一种在高反射膜基础上进一步提高反射率的产品,其主要特点是在可见光波段和红外波段具有极高的反射率,能够有效隔绝室内外热量和紫外线辐射,降低室内温度,提高室内舒适度。
超高反射膜适用于特别需要保持室内凉爽舒适的场所,如热带地区的建筑玻璃幕墙、高端汽车的车窗等。
综上所述,根据反光膜的反射性能和材料特点的不同,可以将其分为低反射膜、中反射膜、高反射膜和超高反射膜四个等级。
不同等级的反光膜适用于不同的场所和需求,能够有效改善室内外的光照和视野质量,提高建筑和车辆的舒适性和能效表现。
在实际应用中,需要根据具体场景和要求选择合适的反光膜等级,以达到最佳的使用效果。
五类反光膜合格证
摘要:
1.反光膜合格证的概述
2.五类反光膜的定义与特点
3.第一类反光膜合格证
4.第二类反光膜合格证
5.第三类反光膜合格证
6.第四类反光膜合格证
7.第五类反光膜合格证
8.反光膜合格证在我国的应用与监管
正文:
反光膜合格证是对反光膜产品质量的一种官方认可,它证明了该产品符合我国相关标准和规定。
反光膜是一种具有反光性能的薄膜,可以提高夜间行驶的安全性。
根据反光膜的反光性能和用途,我国将其分为五类。
1.第一类反光膜:主要用于交通标志和交通安全设施,具有良好的逆反射性能,能够显著提高夜间行驶的安全性。
2.第二类反光膜:主要用于汽车、摩托车等机动车的车身和零部件,能够提高车辆在夜间行驶的识别度,提高行车安全。
3.第三类反光膜:主要用于服装、鞋帽等个人穿着和佩戴物品,能够提高佩戴者在夜间活动时的安全性。
4.第四类反光膜:主要用于广告和装饰领域,具有一定的逆反射性能,能
够提高广告和装饰效果。
5.第五类反光膜:主要用于其他特殊领域,如航空航天、军事等,具有特殊的逆反射性能和用途。
在我国,反光膜合格证的颁发和监管由相关部门负责。
对于五类反光膜产品,必须经过严格的检测和认证,才能获得合格证。
消费者在购买反光膜产品时,应选择具有合格证的产品,以保证产品质量和使用安全。
反光膜简介反光膜是利用光学原理,能把光线逆反射回到光源处的一种特殊结构的PET膜。
由耐候性能良好的薄膜层,微小玻璃珠层,聚焦层,反射层,粘胶层及剥离层构成。
反光膜的主要质量鉴别点:薄膜的材质,玻璃珠的反光系数,布珠率,死珠率,颜色均匀度,耐候性,粘胶层粘性等。
反光膜的级别分为:钻石级、高强级、工程级、经济级。
反光膜主要用于各种公路铁路的导向牌、指示牌,矿山机场安全牌,舞台布景,商标、地名牌、车牌等。
工程级反光膜此系列反光膜的性能属于中华人民共和国交通部部颁JT-T279-1995标准第四级反光膜,是一种耐久的封入式反光膜。
自从20世纪50年代早期以来,该材料一直被成功地用来制作交通标志。
目前,在交通流量小和机动车低速行驶地区,工程级反光膜仍然有着一定的应用。
工程级反光膜适用于一般道路的交通标志,即通常的一级、二级、三级、四级道路和临时使用的标志。
一般分为压敏型和热敏型两种。
采用同类别的油墨使用丝网印刷技术可以制作各类图案。
用途:指路标志;禁止标志,警告标志和指示标志以及普通广告使用的标志。
寿命:一般为3~7年,根据生产厂家的不同。
有些厂家只提供7年的反光膜,7年后的亮度保留值至少为初始亮度值的50%。
有些厂家提供3年、5年、7年的反光膜。
适用的底板:铝板、钢板。
操作温度:一般要求在18摄氏度~28摄氏度。
高强级反光膜此系列反光膜的性能属于中华人民共和国交通部部颁JT-T279-1995标准第三级反光膜,高强级反光膜是一种耐久的密封式反光膜,至少比工程级反光膜亮三倍。
该材料一直被成功地用来制作交通标志。
即使标志在较大角度情况以及光亮地区,高强级反光膜都使标志清晰可见,有效地预告驾驶员前方道路危险情况。
高强级反光膜适用于一般道路的交通标志,即通常的高速公路、一级、二级、三级、四级道路和临时使用的标志。
一般分为压敏型和热敏型两种。
采用同类别的油墨使用丝网印刷技术可以制作各类图案。
用途:指路标志;禁止标志,警告标志和指示标志以及普通广告使用的标志。
反光膜4类膜年限反光膜是一种常见的汽车改装产品,它不仅可以提高车辆的外观,还能有效遮挡阳光和提升驾驶视野。
根据反光膜的材质和性能,可以将其分为四类,每一类的年限也不同。
我们来介绍第一类反光膜,它的年限通常在1到2年之间。
这类膜主要采用普通的塑料材质制成,价格相对较低。
虽然它的耐用性不如其他类别的反光膜,但在短期内仍然能够有效地反射阳光和降低车内温度。
然而,由于材料质量较差,这种膜容易出现起泡、褪色等问题,因此需要定期更换。
第二类反光膜的年限通常在3到5年之间。
这类膜采用较高质量的塑料材料制成,具有更好的耐用性和防褪色能力。
它不仅能够有效地反射阳光和降低车内温度,还能起到一定程度的隐私保护作用。
这种膜的价格适中,是大多数车主的选择。
第三类反光膜的年限通常在5到7年之间。
这类膜采用高质量的聚酯薄膜制成,具有更好的耐用性和防褪色能力。
它不仅能够有效地反射阳光和降低车内温度,还能有效地阻挡紫外线的侵害,保护车内物品不受损坏。
这种膜的价格较高,适合追求高品质的车主选择。
我们来介绍第四类反光膜,它的年限通常在7年以上。
这类膜采用高级的陶瓷材料制成,具有极好的耐用性和防褪色能力。
它不仅能够有效地反射阳光和降低车内温度,还能有效地阻挡紫外线的侵害,保护车内物品不受损坏。
此外,陶瓷膜还具有良好的隐私保护效果,可以有效阻挡他人的窥视。
然而,由于其材料和技术要求较高,价格较为昂贵,适合对品质有较高要求的车主选择。
以上就是反光膜四类膜年限的介绍。
不同类别的反光膜在耐用性、防褪色能力和隐私保护效果上存在差异,车主可以根据自己的需求和预算选择适合的膜型。
在安装反光膜时,建议选择专业的汽车改装店进行安装,以确保膜的质量和效果。
通过合理的选择和使用,反光膜将为您的驾驶带来更好的体验和安全保障。
反光广告反光材料的应用:反光膜喷绘喷画,晶彩格喷绘喷画材料介绍:反光膜、晶彩格、广告级反光膜、高强级反光膜、工程级反光膜、标志牌反光膜、反光车身贴、车身反光膜、反光锥套、反光路锥简介结构和颜色分类反光膜结构图[1]由反光层、底膜、压敏胶及离型层构成,主要色彩有白色、红色、蓝色、黄色、绿色、橙色、荧光黄、棕色等十余种色彩。
用途用反光材料制成的安全防护用品,在一定的光源照射下能产生强烈的反光效果,为黑暗中的行人或夜间作业人员提供最有效、最可靠的安全保障。
反光膜是利用光学原理,能把光线逆反射回到光源处的一种特殊结构的PVC膜。
由耐候性能良好的薄膜层,微小玻璃珠层,聚焦层,反射层,粘胶层及剥离层构成。
质量鉴别反光膜的主要质量鉴别点:薄膜的材质,玻璃珠的反光系数,布珠率,死珠率,颜色均匀度,耐候性,粘胶层粘性等。
反光膜主要用于各种公路铁路的导向牌、指示牌,矿山机场安全牌,舞台布景,商标、地名牌、车牌等。
反光膜的级别分为:钻石级、高强级、工程级、经济级。
结构和颜色分类反光膜结构图[1]由反光层、底膜、压敏胶及离型层构成,主要色彩有白色、红色、蓝色、黄色、绿色、橙色、荧光黄、棕色等十余种色彩。
用途用反光材料制成的安全防护用品,在一定的光源照射下能产生强烈的反光效果,为黑暗中的行人或夜间作业人员提供最有效、最可靠的安全保障。
反光膜是利用光学原理,能把光线逆反射回到光源处的一种特殊结构的PVC膜。
由耐候性能良好的薄膜层,微小玻璃珠层,聚焦层,反射层,粘胶层及剥离层构成。
质量鉴别反光膜的主要质量鉴别点:薄膜的材质,玻璃珠的反光系数,布珠率,死珠率,颜色均匀度,耐候性,粘胶层粘性等。
反光膜主要用于各种公路铁路的导向牌、指示牌,矿山机场安全牌,舞台布景,商标、地名牌、车牌等。
反光膜的级别分为:钻石级、高强级、工程级、经济级。
工程级反光膜此系列反光膜的性能属于中华人民共和国交通部部颁JT-T279-1995标准第四级反光膜,是一种耐久的封入式反光膜。
果园铺反光膜的作用,反光膜是什么材料做的促进果实着色:使下垂果实的顶部和背阴面都能受光,提高树冠中下层和内膛的光照强度,促进果实全面着色,提高果实外观质量。
增加果实含糖量及重量:铺膜树的果实的可溶性物质约为13%,单果重增加了5.7-6.7克。
促进花芽分化:叶片增厚,绿色加深,花芽更饱满。
产出效益较高:品质更高,市场竞争力更高。
一、果园铺反光膜的作用1、促进果实着色(1)铺设反光膜后,会从地面向上反光,使下垂果实的顶部和背阴面都能受光,提高了树冠中下层和内膛的光照强度,使这些部位的果实尤其是果实不易着色的部位(如萼洼、梗洼)充分着色,增加全红果数量,从而达到提高果实外观质量的目的。
(2)经观测,铺膜树的全株平均着色指数约在50%-70%,未铺膜树则仅达到26%-40%,平均着色指数提高了25%-30%。
树冠内膛和下层果实着色指数提高到43.8%-54.3%,全红果和着色面积达3/4以上的果子占全株果数的35%-69%。
2、增加果实含糖量据使用手持糖度仪测定,铺膜树果实可溶性物质约为13%,比对照树高了1%-3%;单果重增加了5.7-6.7克。
3、促进花芽分化铺膜树的叶片会增厚,绿色更深,花芽更饱满,为第二年的增产打好基础。
4、提高产出效益若果园铺反光膜,会使果实的着色更均匀,品质更高,能够极大地提高果子的市场竞争力,获得更高的产出效益。
二、反光膜是什么材料做的1、反光膜是采用特殊的工艺将由玻璃微珠形成的反射层和PVC、PU等高分子材料相结合而形成的一种新颖的反光材料,是安全的防护用品。
2、反光膜在一定的光源照射下能产生强烈的反光效果,给黑暗中的行人或夜间作业人员提供有效、可靠的安全保障。
3、反光膜主要是利用光学原理,把光线逆反射回到光源处的一种特殊结构的PVC膜。
一般由耐候性能良好的薄膜层,微小玻璃珠层,聚焦层,反射层,粘胶层及剥离层构成。
4、反光膜的主要凭借薄膜的材质,玻璃珠的反光系数,布珠率,死珠率,颜色均匀度,耐候性,粘胶层粘性等特征进行质量鉴别。
3M民用级反光膜,3M610系列反光膜3m反光膜材料是利用回归反射原理,把光线从几百米之外,反射到原处的新型材料.从而极大的提高人身安全,为夜间工作和过路人提供了安全保障及寻找方便。
3M超强级反光膜是采用微棱镜(立方晶体)技术制作而成,它的反光亮度是工程级的4倍以上,传统高强级的2倍以上,同是拥有超凡的广角性能独特反光原理及性能。
符合中国国标GB/T 18833-2002二级反光膜的标准,也符合美国ASTM标准的第三类或第四类膜的反光标准。
它还符合并超越了美国ASTM4956-2001,III和IV类反光膜的相关规定。
3M工程级反光膜由内置的光学玻璃珠及透明树脂所构成,具有平整、光滑的外表面。
它主要用于制作垂直曝露设置的反光交通标志及轮廓标,可提供长期的反光性能及耐候性能。
符合JT/T 279-1995《公路交通标志板技术条件》中四级反光膜的标准。
3M民用级反光膜是一种玻璃珠封入式反光膜,背面涂有压敏胶和易剥离背纸,主要用于制作标志以及压敏标签。
即使在完全湿润状态下或者在大角度下,它也可保持良好的反光性能。
符合JT/T 279-1995《公路交通标志板技术条件》中五级反光膜的标准。
3M民用级反光膜610系列符合中华人民共和国行业标准JT/T 279-1995 《公路交通标志板技术条件》中五级反光膜的规定。
3M民用级反光膜610系列是一种玻璃珠封入式反光膜,背面涂有压敏胶和易剥离背纸。
本系列反光膜主要设计用于制作标志以及压敏标签。
即使在完全湿润状态下或者在大角度下,3M610系列反光膜也可也保持它良好的反光性能。
3M610系列反光膜可以进行手工切割或模切;也可以叠在一起用带锯或剪板机进行切割;可以冷切或热切;切割反光膜时,应注意避免反光膜受损。
3M610系列反光膜可利用3M990系列油墨印刷标志,也可以用3M2900系列油墨印刷商业标识。
不推荐使用其它油墨。
对于使用非3M公司油墨,或者使用未被推荐的3M公司油墨,3M公司的不承担任何责任。
反光膜等级标准对照表
以下是一般反光膜等级标准对照表,供您参考:
国际标准:根据国际标准ISO 12647-7,反光膜分为以下等级:
Class 1:最高等级,具有最高的反光性能,适用于要求非常高的专业印刷品。
Class 2:次高等级,适用于大多数常规印刷品。
Class 3:较低等级,适用于一些不要求非常高的印刷品。
美国标准:根据美国标准ASTM D4956,反光膜分为以下等级:
Type I:最高等级,具有最高的反光性能,适用于高速公路和交通标志。
Type II:次高等级,适用于城市道路和一般交通标志。
Type III:较低等级,适用于低速道路和一些非关键的交通标志。
欧洲标准:根据欧洲标准EN 12899-1,反光膜分为以下等级:
RA1:一般等级,适用于城市道路和非关键的交通标志。
RA2:较高等级,适用于高速公路和一般交通标志。
RA3:最高等级,适用于高速公路和重要的交通标志。
请注意,不同国家和地区可能会有自己的反光膜等级标准,以上仅为一般参考。
在选择和使用反光膜时,建议参考当地的法规、标准和要求,以确保符合相关的安全和质量标准。
反光膜等级划分及应用反光膜是一种特殊材料,通过改善光的反射效果,起到减少能量消耗、提高舒适度及安全性的作用。
它广泛应用于建筑、汽车、电子设备等领域。
根据材料的光反射效果、透光率等特点,反光膜可以分为不同等级,并有不同的应用场景。
反光膜的等级划分通常以可见光透过率(Visible Light Transmission, VLT)为基准。
VLT表示光线穿过膜的程度,透过率越高,反射能力越弱。
根据不同需求,反光膜通常分为以下几个等级:1. 高反射型(VL < 25%):透光率较低,反射效果好。
这种等级的反光膜通常被应用于需要良好隐私保护和热阻隔效果的地方,如办公楼、商业大厦、住宅等。
它可以有效地阻挡紫外线和红外线,减少阳光直射带来的热量。
2. 中反射型(VL 25%-40%):透光率适中,反射效果良好。
这种等级的反光膜通常被应用于商业建筑、住宅楼和汽车窗户等地方。
它可以减少阳光直射,降低室内温度,提高室内舒适度。
3. 低反射型(VL > 40%):透光率较高,反射效果较弱。
这种等级的反光膜通常被应用于需要光线透过的地方,如车窗、玻璃帷幕墙等。
它可以减少室内外温差,保持室内温度稳定,提高节能效果。
反光膜的应用也十分广泛。
以下是几个常见的应用场景:1. 建筑领域:反光膜可以应用于建筑外墙、窗户、玻璃帷幕墙等地方。
它可以减少阳光直射,降低室内温度,提高舒适度。
同时,反光膜还可以保护室内家具、地毯等免受紫外线的破坏。
2. 汽车领域:反光膜可以应用于汽车前挡风玻璃和车窗。
它可以减少阳光的直射,降低车内温度,提高驾驶舒适度。
同时,反光膜还可以防止紫外线对驾驶员和乘客的眼睛的伤害,保护视力。
3. 电子设备领域:反光膜可以应用于电子设备的显示屏、触摸屏等地方。
它可以减少外界光线对屏幕的反射,提高屏幕的清晰度和可视性。
4. 安全领域:反光膜可以应用于交通标志、交通设施等地方,提高夜间的可见性和安全性。
它可以使标志和设施在车灯照射下更加醒目,从而减少事故发生的可能性。
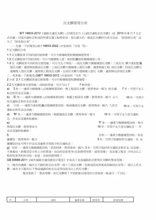
反光膜常用分类B/T 18833-2012《道路交通反光膜》(旧规范名为《公路交通标志反光膜》)在 2013年6 月1日正式实施。
对每天画标志标线的所谓交通工程师来说,变化最大的,就是反光膜的分类方法由 “按级别分类”改为了“按类型分类”。
一、先看一下旧规范(GB/T 18833-2002 )中是如何“分级“的:1反光膜的分类1.1反光膜按其不同的逆反射原理,可分为玻璃珠型和微棱镜型两类。
1.2反光膜按其不同的结构,可分为棱镜埋入型、密封胶囊型和微棱镜型三类。
1.3 反 光膜按其不同的你反射性能,可分为五个等级:一级反光膜为微棱镜型反光膜;二级反光 膜为密封胶囊型反光膜,通常称高强级反光膜;三级反光膜为透镜埋入型反光膜,通常称超工程 级反光膜;四级反光膜为透镜埋入型反光膜,通常称工程级反光膜;五级反光膜为透镜埋入型反 光膜,通常称经济级反光膜。
二、再来看一下新规范(GB/T 18833-2012 )中是如何“分类“的:2分类 2.1反光膜按其逆反射原理,可分为玻璃珠型和微棱镜型。
2.2反光膜按其光度性能、结构和用途,可分为以下 7种类型:a) I 类一一通常为棱镜埋入式玻璃珠型结构,称工程级反光膜,使用寿命一般为 性交通标志和作业区设施;b) U 类一一通常为透镜埋入式玻璃珠型结构,称超工程级反光膜,使用寿命一般为 永久性交通标志和作业区设施;c)川类一一通常为密封胶囊式玻璃珠型结构,称高强级反光膜,使用寿命一般为 久性交通标志和作业区设施;d) W 类一一通常为微棱镜型结构,称超强级反光膜,使用寿命一般为10年,可用于永久性交通标志、作业区设施和轮廓标; e)V 类一一通常为微棱镜型结构,称大角度反光膜,使用寿命为 10年,可用于永久性交通标志、 作业区设施和轮廓标;f)切类一一通常为微棱镜型结构,有金属镀层,使用寿命一般为3年,可用于轮廓标和交通柱,无 金属镀层时也可用于作业区设施和字符较少的交通标志;g) 叫类一一通常为微棱镜型结构,柔性材质,使用寿命一般为 3年,可用于临时性交通标志和作业 区设施。
结构和颜色分类由反光层、底膜、压敏胶及离型层构成,主要色彩有白色、红色、蓝色、黄色、绿色、橙色、荧光黄、棕色等十余种色彩。
质量鉴别反光膜的主要质量鉴别点:薄膜的材质,玻璃珠的反光系数,布珠率,死珠率,颜色均匀度,耐候性,粘胶层粘性等。
反光膜主要用于各种公路铁路的导向牌、指示牌,矿山机场安全牌,舞台布景,商标、地名牌、车牌等。
级别分类反光膜的级别分为:钻石级、高强级、工程级、经济级。
工程级反光膜此系列反光膜的性能属于中华人民共和国交通部部颁JT-T279-1995标准第四级反光膜,是一种耐久的封入式反光膜。
自从20世纪50年代早期以来,该材料一直被成功地用来制作交通标志。
目前,在交通流量小和机动车低速行驶地区,工程级反光膜仍然有着一定的应用。
工程级反光膜适用于一般道路的交通标志,即通常的一级、二级、三级、四级道路和临时使用的标志。
一般分为压敏型和热敏型两种。
采用同类别的油墨使用丝网印刷技术可以制作各类图案。
用途:指路标志;禁止标志,警告标志和指示标志以及普通广告使用的标志。
寿命:一般为3~7年,根据生产厂家的不同。
有些厂家只提供7年的反光膜,7年后的亮度保留值至少为初始亮度值的50%。
有些厂家提供3年、5年、7年的反光膜。
适用的底板:铝板、钢板。
操作温度:一般要求在18℃~28℃。
高强级反光膜此系列反光膜的性能属于中华人民共和国交通部部颁JT-T279-1995标准第三级反光膜,高强级反光膜是一种耐久的密封式反光膜,至少比工程级反光膜亮三倍。
该材料一直被成功地用来制作交通标志。
即使标志在较大角度情况以及光亮地区,高强级反光膜都使标志清晰可见,有效地预告驾驶员前方道路危险情况。
高强级反光膜适用于一般道路的交通标志,即通常的高速公路、一级、二级、三级、四级道路和临时使用的标志。
一般分为压敏型和热敏型两种。
采用同类别的油墨使用丝网印刷技术可以制作各类图案。
用途:指路标志;禁止标志,警告标志和指示标志以及普通广告使用的标志。
交通反光膜等级类别
交通反光膜是一种用于改善夜间车辆可见性的材料。
根据其反光能力强弱,可以将交通反光膜分为以下等级类别:
1. 超高反光膜:反光能力最强的反光膜,适用于高速公路、隧道、桥梁等需要强反光的道路。
2. 高反光膜:反光能力次于超高反光膜,适用于城市主干道、高速公路出口等需要中等反光的道路。
3. 中反光膜:反光能力较弱,适用于低速公路、乡村道路等需要一定反光的道路。
4. 低反光膜:反光能力最弱的反光膜,适用于停车场、小巷、路口等需要少量反光的场所。
除了以上四种等级外,还有一种特殊的交通反光膜——颜色反光膜。
它的反光能力与中反光膜相当,但在昼间时有明显的颜色区分,可以提高驾驶员对道路情况的识别和判断能力。
在选择交通反光膜时,应根据道路类型、交通流量等实际情况进行选择,以便达到最佳的反光效果和交通安全保障效果。
- 1 -。
五类反光膜的标准反光膜,也叫太阳膜或隔热膜,是一种应用于汽车、建筑玻璃上的贴膜。
它通过吸收、反射、散射和传导的方式,减轻热量传递和紫外线辐射,起到调节室内温度、防紫外线等作用。
反光膜的分类标准根据国家标准,反光膜可分为五类:1. 一类反光膜可见光透射率不低于70%,日间可见光反射率不低于8%,夜间可见光反射率不低于20%,红外线抗辐射率不低于50%,紫外线防护率不低于99%。
2. 二类反光膜可见光透射率不低于60%,日间可见光反射率不低于20%,夜间可见光反射率不低于35%,红外线抗辐射率不低于60%,紫外线防护率不低于99%。
3. 三类反光膜可见光透射率不低于50%,日间可见光反射率不低于35%,夜间可见光反射率不低于55%,红外线抗辐射率不低于80%,紫外线防护率不低于99%。
4. 四类反光膜可见光透射率不低于35%,日间可见光反射率不低于50%,夜间可见光反射率不低于60%,红外线抗辐射率不低于90%,紫外线防护率不低于99%。
5. 五类反光膜可见光透射率不低于20%,日间可见光反射率不低于60%,夜间可见光反射率不低于65%,红外线抗辐射率不低于90%,紫外线防护率不低于99%。
反光膜标准解析反光膜标准就是为了对反光膜的质量进行评定和管理。
以下是五类反光膜标准的解析:1. 可见光透射率可见光透射率是指反光膜对可见光的透射能力,其值越高,表示反光膜越透明,对光线的阻拦能力越小。
2. 日间可见光反射率日间可见光反射率是指反光膜对日间可见光的反射能力,其值越高,表示反光膜对光线的阻挡能力越强。
3. 夜间可见光反射率夜间可见光反射率是指反光膜对夜间可见光的反射能力,其值越高,表示反光膜对来自外界的光线反射能力越强。
4. 红外线抗辐射率红外线抗辐射率是指反光膜对红外线的吸收和反射能力,其值越高,表明反光膜对热量的过滤能力越强。
5. 紫外线防护率紫外线防护率是指反光膜对紫外线的过滤能力,其值越高,表明反光膜对有害紫外线的防护能力越强。
波形护栏反光膜规范1. 引言波形护栏反光膜是指应用在道路波形护栏上,具有反光功能的薄膜材料。
它在夜间或低能见度条件下能够反射车辆灯光,提高驾驶员对道路的识别能力,减少事故的发生。
本文档旨在规范波形护栏反光膜的选用、安装和维护,以确保其有效性和安全性。
2. 反光膜分类根据不同的材料和反光效果,反光膜可分为以下几类:2.1 钻石级反光膜钻石级反光膜由钻石级微珠和聚碳酸酯材料组成,反光效果最好,夜间反射率高达80%以上。
它具有良好的耐候性和抗老化能力,能够在不同气候条件下保持长期稳定的反光效果。
2.2 工程级反光膜工程级反光膜由微球级玻璃珠和聚碳酸酯材料组成,反光效果较好,夜间反射率在60%左右。
相比钻石级反光膜,它的耐候性和抗老化能力稍逊,需要定期检查和更换。
2.3 高强度级反光膜高强度级反光膜由高强度级滚珠和聚碳酸酯材料组成,夜间反射率在40%左右。
它适用于一般道路波形护栏,具有一定的反光效果和耐用性。
2.4 普通级反光膜普通级反光膜由普通级滚珠和聚碳酸酯材料组成,夜间反射率较低,仅在20%左右。
它适用于非高速公路等低速道路的波形护栏,但其反光效果较弱,需要加强其他安全措施。
3. 反光膜选用在选用波形护栏反光膜时,需要考虑以下因素:•道路等级和车流量:不同等级的道路和车流量需要选择不同级别的反光膜,以确保反光效果的满足。
•反光强度要求:根据道路的照明情况和需要提醒的驾驶员数量,确定反光膜的反光强度要求。
4. 反光膜安装反光膜的安装应按照以下步骤进行:1.清洁表面:在安装前,应清洁波形护栏的表面,去除积尘和污垢,以确保反光效果的良好。
2.切割反光膜:根据波形护栏的尺寸和形状,切割适合的反光膜形状。
3.粘贴反光膜:将切割好的反光膜粘贴在波形护栏的表面,确保平整和紧密贴合。
4.压实反光膜:使用专用的工具或刮板,将反光膜压实,确保与波形护栏表面的接触紧密。
5.审查和修正:在安装完成后,对反光膜的安装质量进行审查,如有需要,进行修正和调整。
反光膜按其不同的逆反射性能可分为五个等级
一级反光膜为微棱镜型反光膜;
二级反光膜为密封胶囊型反光膜,通常称高强级反光膜;
三级反光膜为透镜埋入型反光膜,通常称超工程级反光膜;
四级反光膜为透镜埋入型反光膜,通常称工程级反光膜;
五级反光膜为透镜埋入型反光膜,通常称经济级反光膜。
避免不必要的混乱,应将原来的分类和叫法取消即:
一级反光膜,通常称钻石一级;二级反光膜,通常称钻石二级;三级反光膜,通常称高强级;四级反光膜,通常称工程级;
五级反光膜,通常称经济级。