高考试题中的对联试题(学生)
- 格式:doc
- 大小:108.50 KB
- 文档页数:2
语文试题对联及答案
一、对联填空题
1. 上联:春风得意马蹄疾
下联:(答案:秋水共长天一色)
2. 上联:书山有路勤为径
下联:(答案:学海无涯苦作舟)
3. 上联:红日初升,其道大光
下联:(答案:河出伏流,一泻汪洋)
二、对联改错题
1. 上联:桃红柳绿春意浓
下联:(原答案:夏雨秋霜冬雪白)改正为:(答案:秋雨冬雪夏风凉)
2. 上联:月落乌啼霜满天
下联:(原答案:江枫渔火对愁眠)改正为:(答案:江枫渔火对愁眠)
3. 上联:风调雨顺国泰民安
下联:(原答案:日丽风和人和年丰)改正为:(答案:日丽风和人和年丰)
三、对联创作题
1. 请根据“春回大地,万物复苏”的上联,创作一个下联。
(答案示例:冬去寒消,百业兴旺)
2. 请根据“山清水秀,风光无限好”的上联,创作一个下联。
(答案示例:鸟语花香,景色更宜人)
3. 请根据“金榜题名,喜气洋洋”的上联,创作一个下联。
(答案示例:银屏映月,清辉皎皎)
四、对联解释题
1. 请解释对联“海内存知己,天涯若比邻”的含义。
(答案:这句对联表达了即使身处遥远的地方,只要心中有知己,就感觉彼此很近,如同邻居一般。
)
2. 请解释对联“明月几时有?把酒问青天”的意境。
(答案:这句对联描绘了诗人在中秋之夜,举杯邀月,感慨时光流转,表达了对美好时光的珍惜和对宇宙奥秘的探索。
)
3. 请解释对联“青山遮不住,毕竟东流去”的寓意。
(答案:这句对联比喻无论遇到什么困难和阻碍,时间的流逝和事物的发展都是不可阻挡的。
)。
高考语文专题练习(五)对联(对仗)1.(2016·泰州一模)除夕那天,父亲让李明贴对联,依次贴在厨房、书房、卧室三处,下列对联对应正确且符合贴对联要求的一组是()①粒米皆从辛苦得,寸薪不是等闲来②厨中妙手调美味,只凭巧手煮清羹③汉石周金鸿文永宝,林风山月雅兴长留④江山万里如画,神州四时皆春⑤菱花光映纱窗晓,杨柳春风拥画图⑥窗前草色侵吟席,帘外花香入睡轩A.②④⑥B.②④⑤C.①③⑤D.①③⑥2.某百货商店开业,老板的朋友送来四副贺联,但其中只有一副适合百货商店。
这副是()A.茅店月明鸡唱早,板桥霜滑马行迟B.五夜早朝声入梦,一江春水暖先知C.生意可人春潮涌,财源似水秋果香D.一楼风月当歌饮,万里溪山带醉看3.下面是昆明大观楼长联中上下联的首句,根据对联特点最恰当的一项是()①注到心头②披襟岸帻③喜茫茫空阔无边④五百里滇池⑤把酒凌虚⑥数千年往事⑦叹滚滚英雄谁在⑧奔来眼底A.上联:③④②⑧下联:⑦⑥⑤①B.上联:④⑧②③下联:⑥①⑤⑦C.上联:④①②⑦下联:⑥⑧⑤③D.上联:⑧④⑤⑦下联:①⑥②③4.(2016·扬州中学检测)下面的八句诗句,可组成四幅题写园林景色的对联,选出上下联组合正确的一项()①水清石出鱼可数②桃花含露柳含烟③石含太古水云气④竹里登楼人不见⑤阑干摇红水摇绿⑥竹带半天风雨声⑦花间觅路鸟先知⑧竹密花深鸟自知A.⑧①/②⑤/③⑥/④⑦B.①⑧/⑤②/⑥③/⑦④C.①⑧/⑤②/③⑥/④⑦D.⑧①/②⑤/⑥③/⑦④5.学校成立若干学生社团,请你从下列选项中选出三幅内容适合的对联,分别送给戏剧社、文学社和摄影小组,以示祝贺。
①现出庐山真面目留住秋水旧丰神②藏古今学术聚天地精华③常向秋山寻妙句又驱春色入毫端④天涯雁寄回文锦水国鱼传尺素书⑤看我非我,我看我,我也非我装谁像谁,谁装谁,谁就像谁戏剧社()文学社()摄影小组()6.(2016·镇江模拟)下列选项中对仗最为工整且得体的对联是()A.商店联:贵客盈门庭似市高朋满座店如春B.春联:春晚迎春春不晚灯节点灯灯红节C.庆“六一儿童节”联:绽蕾花树株株秀破土春笋节节高D.楼联:纵目登阁鸢飞鱼跃千帆发览胜抒怀水木清华万类荣7.下列关于“对联”的表述,正确的一顶是()A.字数限于四言和六言B.上下联讲究对仗和押韵C.只适合在喜庆场合张贴D.常常与书法艺术相结合8.扬州三月美,瘦西湖景最佳。
对联高考试题及答案一、试题1.下列对联中,不符合规则的是:A. 春风吹醒大地春寒雪净洗北国春B. 天涯海角有清光古驿长亭满红尘C. 秋叶落尽山河衰春花开遍世界荣D. 鲲鹏展翅昂然飞鹤立鸡群气宇轻2.下列对联横批的意思与上联最为搭配的是:上联:牛年开运喜迎春横批:A. 财源滚滚B. 红运亨通C. 龙腾虎跃D. 万事如意3.有一组对联,下联给出:“落红不是无情物”,请给出上联:A. 花开可爱春风吹B. 草木凋零雨纷纷C. 天长地久水流长D. 滴水穿石日月明4.下列对联中,字数最接近的一组是:A. 桃李满天下山河共岁月B. 花开花落恩爱弄业成业退亲情深C. 东风送暖百花香初雪皑皑万里白D. 金枝玉叶洪福齐真心真意喜丰年5.下列对联中,上联中的字在下联中与原来位置相同的一组是:A. 山岛千重弄烟雨水云万里画天空B. 心在江南飞翩翩魂萦碧海思悠悠C. 行春不归归又去行忆年年年复年D. 听雨轻吟漫吟鸟听风快意弄飞花二、答案1. 答案:A解析:对联的规则是上下联互为照应,一般采用对仗、反义或意象共生等形式。
选项A中的上下联没有直接的呼应关系,不符合对联的规则。
2. 答案:B解析:题目中上联中提到了牛年、喜迎春,横批应该与春节相关。
而选项B的横批“红运亨通”与春节的喜庆氛围相符,最为搭配。
3. 答案:B解析:下联给出了“落红不是无情物”,为了搭配,上联应该与“落红”相对应。
选项B中的“草木凋零雨纷纷”与“落红”表达的意思相符。
4. 答案:C解析:选项C中的上联“东风送暖百花香”和下联“初雪皑皑万里白”的字数最接近,符合对联的严谨性。
5. 答案:D解析:选项D中上联的字“金枝玉叶洪福齐”在下联中依然保持原来的位置不动,与其他选项中的上下字的位置截然不同,因此D为正确答案。
以上为对联高考试题及答案,希望能对您有所帮助。
高考试题对联及分析题答案高考试题是每年都备受关注的话题,无论是学生、家长还是教育界,都对高考试题有着很大的兴趣。
其中,对联及分析题答案是考生们关注的焦点,因为它们不仅涉及到知识点的掌握,还需要考生具备一定的思考能力和解题技巧。
下面,我们将分析一些高考试题的对联及分析题答案。
首先,让我们看一道语文题目:如下是一道对联题:黑夜傻蛋梦横扇,白昼高楼影倒射。
该对联的正确答案是:“血肉是谁灌,茫茫工程返”。
“黑夜傻蛋梦横扇”这句话暗指黑夜中梦境幻化,蕴含着人们对梦境的思考和想象;而“白昼高楼影倒射”意味着建筑物的影子在白天中倒映,寓意人类文明的发展。
因此,结合这两句话的意义,答案是“血肉是谁灌”,意思是人类的存在与发展,是经历了多少爱的付出、付出了多少努力。
而“茫茫工程返”,则是对人类发展的进一步思考,暗示着我们在努力奋斗中一直在追求一个更为美好的未来。
下面我们再看一道数学分析题:求方程组x+y=5,x-y=3的解。
该题是一道简单的二元一次方程组问题,可以通过联立方程的方法求解。
我们可以将第一个方程变形为x=5-y,然后将其代入第二个方程中,得到(5-y)-y=3,化简得到5-2y=3,继续化简得到-2y=-2,再次化简得到y=1。
将y=1代入第一个方程中,得到x+1=5,进一步得到x=4。
因此,该方程组的解为x=4,y=1。
最后我们来看一道化学题目:在酸性溶液中铝能腐蚀出气态H2,这是因为酸性溶液中的铝能与酸发生反应,生成气体。
该题的答案是“酸性溶液中铝与酸发生反应,生成气体H2”。
这道题目考察了对化学反应的理解和应用能力。
在酸性溶液中,铝能与酸发生还原反应,铝被氧化为Al3+离子,酸被还原为氢气。
因此,我们可以得出这个结论。
通过以上题目的分析,我们可以看出高考试题中的对联和分析题答案都需要考生对知识点的理解和应用能力,需要具备一定的思考和解题技巧。
在备考过程中,考生们应该注重对知识点的掌握,并多做一些相关的练习题,提高自己的解题能力。
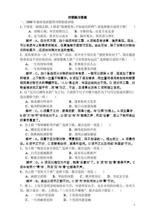
对联练习答案一、2009年湖南卷新题型对联衔接训练1、下面是一副励志联,上联是“临渊羡鱼,不如退而织网”,请选择最合适的下联()A、望梅止渴,何苦煎熬自己B、守株待兔,还是丰衣足食C、走马观花,胜若行云流水D、隔岸观火,莫若前与帮忙解析:A。
在对仗方面,四个选项均较工整,A项略显有诗意,境界高远。
因此,可以考虑与上联意思的联系,在意境等方面进行区别。
由此可知,除了加强对对联知识的积累外,还须知加强对生活的感悟。
2、某班要举办一次“文学沙龙”活动,其中有个项目是“感世事对对子”,现在邀请你参加这个项目的活动,请你根据上联“寸步优游知远近”选择最合适的下联()A、一生坎坷知冷暖B、世事艰辛识人心C、一生坎坷晓高低D、人事沧桑见冷暖解析:C。
四个备选项从对联的知识来考虑,一眼可以排除A项,因其犯了重字的错误,上下联同一位置不能重字。
B项犯了语法错误,同位置词语词类和结构都要相同是对联艺术的精髓所在。
“人心”是名词,与远近结构也不同。
D项对仗工整,对联音律讲究仄超平收,然“暖”为仄,不妥,且语意也没有C项衔接之自然。
3、以“近月江楼听水韵”为上句,下面四个句子中哪个能作为下句写它组成对偶句?选出最恰当的一项()A、临水楼台听涛声B、逢春枯木又发芽C、临风野陌醉花香D、临日山崖观海潮解析:C。
C项属于工对,野是田野,陌是小路。
与“江楼”对得上。
A项犯重字,B项“又”与“听”字词性对不上;D项“日”与“月”都是仄声,而且“合掌”,即上下联所表达的意思重复了。
4、为上联“莺啼柳影琴声戚”选择下联,最合适的一项是()A、蝶恋花丛舞步欢B、蜂鸣花间叫声欢C、燕舞杨枝倩影赞D、虎鸣山澜发雄姿解析:A。
这属于反对型对联,情景相反,但又和谐统一。
相比较之,A项最符合。
B项平仄不对,C项赞是动词,戚是形容词。
D项平仄以及词组“发雄姿”不对。
5、为上联“梅花无意分春色”选择下联,最合适的一项是()A、白雪怎能掩傲骨B、流水有心歌秋声C、柳絮含情传风情D、明月有心照客愁解析:D。
对联欣赏(上仄下平)一、请补写出下联(1)朝霞映窗棂——(2)开卷读美文——(3)月色与灯光辉映——(4)晨曦中书声琅琅——(5)七尺小屋,承载父母殷切希望(1)清音歌盛世(2)清风舞松涛(3)和风吹绿柳(4)风正民心顺(5)东风拂大地(6)丽日当空照(7)冬去山清水秀(8)希望工程播希望(9)满园桃李争春暖(10)要迎着晨光实干(11)山清水秀风光好(12)一身正气操国是(13)振兴中华齐发奋(14)冬雪欲白千里草(15)潇潇春雨润桃李(16)岁月峥嵘须拼搏(17)江南景色千般美(18)学子倾心昌国运(19)青春有限宜珍惜(20)杂志报纸,文理能通天地外A、《子夜》难眠思《故乡》;B、寒尽桃花嫩;C、千山齐唱迎春曲,D、天上明月千里共,人间春色九州同,E、山经春雨清如洗柳坐东风翠欲流二、对联欣赏(对联答案)(1)朝霞映窗棂——晚灯伴书声;(2)开卷读美文——抚琴奏妙音;(3)月色与灯光辉映——天籁共琴声奏鸣;(4)晨曦中书声琅琅——月光下琴音泠泠;(5)七尺小屋,承载父母殷切希望三更灯火,照亮学子锦绣前程。
(1)清音歌盛世/妙笔著华章;(2)清风舞松涛/明月映竹影;(3)和风吹绿柳/时雨润红花;(4)风正民心顺/政通国事安;(5)东风拂大地/政策暖人心;(6)丽日当空照/和风扑面来;(7)冬去山清水秀/春来鸟语花香;(8)希望工程播希望/文明国度创文明;(9)满园桃李争春暖/遍山松柏耐岁寒;(10)要迎着晨光实干/莫面对晚霞叹息;(11)山清水秀风光好/人寿年丰喜事多;(12)一身正气操国是/两袖清风解民忧;(13)振兴中华齐发奋/建设祖国皆争先;(14)冬雪欲白千里草/春晖又红万树花;(15)潇潇春雨润桃李/处处园丁育栋梁;(16)岁月峥嵘须拼搏/年华潇洒莫蹉跎;(17)江南景色千般美/塞北风光万象新;(18)学子倾心昌国运/园丁励志育英才;(19)青春有限宜珍惜/知识无涯应勤奋;(20)杂志报纸,文理能通天地外网络电话,往来仅在须臾间。
高考对联类型训练写对联:一字数相等,内容相关;二词性相同,结构一致;三仄起平收,节奏相应;四前后语序,符合事理。
这是作对联最基本的要求。
高考对联题:一、根据对联知识选择上、下联:1.(2014年北京高考题)上联为“冬尽梅花点点”,下联为【】A万户春柳依依B千家喜气洋洋C春回爆竹声声D春来微风缕缕2.(2014年江苏高考题)下列诗句与“墙头雨细垂纤草”对仗工整的一项是【】A数峰无语立斜阳B水面风回聚落花C蝉曳残声过别枝D楼上春容带雨来二、根据对联知识及要求组合对联3.(2014年山东)用下面的短语组成两副有关春节和端午节的对联。
要求:上下联各为七字,语意连贯,符合节日和对联特点,不得重复使用短语。
门上桃符碧波竞舟江边柳线青艾驱瘴迎春绿十里欢耀眼红千家乐春节:端午节:4.(2009年安徽)将下面的短语组成两副七字对联,并填在相应的横线上。
芝兰绕阶黄牛耕地翠柳迎春桃李满园千里绿春绣锦万山金座凝香新春联上联:下联:教师办公室上联:下联:三、根据对象确定对联归属5.(2010天津)学校成立若干学生社团,请你从下列选项中选出三副内容适合的对联,分别送给戏剧社,文学社和摄影小组,以示祝贺。
(在答题卡相应位置上填写序号)①现出庐山真面目留住秋水旧丰神②藏古今学术聚天地精华③常向秋山寻妙句又驱春色入毫端④天涯雁寄回文锦水国鱼传尺素书⑤看我非我,我看我,我也非我装谁像谁,谁装谁,谁就像谁戏剧社【】文学社【】摄影小组【】6. 以下四副对联分别对应四位文学家,全部正确的一组是①金石文章空八代江山姓氏著千秋②刚正不阿留得正气凌霄汉幽而发愤著成信史照尘寰③何处招魂香草还生三户地当年呵壁湘流应识九歌心④大河百代众浪齐奔淘尽万个英雄汉词苑千载群芳竞秀盛开一枝女儿花A.①韩愈②班固③屈原④苏轼B.①韩愈②司马迁③屈原④李清照C.①欧阳修②司马迁③贾谊④苏轼D.①欧阳修②班固③贾谊④李清照答案:【】7.(2009年浙江)下列对联,最适合祝贺老师70岁寿辰的一联是()A、碧桃献岁宜家受福花甲逢春获寿延年B、为学有宗古稀成庆诲人无倦恩重及门C、乐道安贫音容宛在因材施教手泽犹存D、执掌教坛垂七十载栽培桃李满三千株四、律诗排序。
一、选择题1. 下列对联中,上下联意思相对,且平仄协调的是:A. 上联:春风化雨润桃李下联:硕果累累满枝头B. 上联:书山有路勤为径下联:学海无涯苦作舟C. 上联:梅雪争春未肯降下联:骚人搁笔费评章D. 上联:落霞与孤鹜齐飞下联:秋水共长天一色2. 下列对联中,上下联意境相连,且对仗工整的是:A. 上联:风吹柳絮飘飘舞下联:雨打桃花落落红B. 上联:江山如画难描绘下联:岁月如歌易消磨C. 上联:松柏常青耐岁寒下联:梅花傲雪迎春光D. 上联:碧水东流去无痕下联:青天高挂挂无疆二、填空题3. 请根据以下诗句,完成对联:上联:______ ,______下联:______ ,______(提示:诗句出自唐代王之涣的《登鹳雀楼》)4. 请根据以下诗句,完成对联:上联:______ ,______下联:______ ,______(提示:诗句出自宋代陆游的《秋夜将晓出篱门迎凉有感二首》)三、创作题5. 请以“青春”为主题,创作一副对联。
要求:(1)上下联意境相连,对仗工整;(2)体现青春的活力与梦想;(3)字数不限,注意平仄。
答案:一、选择题1. B2. C二、填空题3. 上联:白日依山尽,黄河入海流下联:欲穷千里目,更上一层楼4. 上联:三万里河东入海,五千仞岳上摩天下联:遗民泪尽胡沙尽,南望王师又一年三、创作题5. (示例)上联:青春如火映碧空,梦想如翼展宏图下联:志在千里勇攀登,心向星辰逐梦行注:以上答案仅供参考,考生可根据自己的理解和创作能力进行调整。
高考语文对联选择题好的,以下是根据您的要求,为高考语文对联选择题设计的40道题目:1. 下列哪个选项最适合作为上联?A. 春水初生B. 秋风扫落叶C. 夏日炎炎D. 冬雪纷飞2. 下列哪个选项最适合作为下联?A. 秋风扫落叶B. 夏日炎炎C. 冬雪纷飞D. 春水初生3. 下列哪个选项最适合作为上联?A. 春光明媚B. 秋月无边C. 夏日炎炎D. 冬雪纷飞4. 下列哪个选项最适合作为下联?A. 秋月无边B. 夏日炎炎C. 冬雪纷飞D. 春光明媚5. 下列哪个选项最适合作为上联?A. 晨曦初露B. 夜幕降临C. 日落西山D. 破晓时分6. 下列哪个选项最适合作为下联?A. 夜幕降临B. 日落西山C. 破晓时分D. 晨曦初露7. 下列哪个选项最适合作为上联?A. 风和日丽B. 雷电交加C. 暴雨倾盆D. 狂风暴雨8. 下列哪个选项最适合作为下联?A. 雷电交加B. 暴雨倾盆C. 狂风暴雨D. 风和日丽9. 下列哪个选项最适合作为上联?A. 江南水乡B. 沙漠孤烟C. 草原风光D. 雪山冰川10. 下列哪个选项最适合作为下联?A. 沙漠孤烟B. 草原风光C. 雪山冰川D. 江南水乡11. 下列哪个选项最适合作为上联?A. 桃红柳绿B. 雪后初晴C. 秋风扫落叶D. 夏日炎炎12. 下列哪个选项最适合作为下联?A. 雪后初晴B. 桃红柳绿C. 秋风扫落叶D. 夏日炎炎13. 下列哪个选项最适合作为上联?A. 海上生明月B. 春眠不觉晓C. 夏日炎炎D. 冬雪纷飞14. 下列哪个选项最适合作为下联?A. 海上生明月B. 春眠不觉晓C. 夏日炎炎D. 冬雪纷飞15. 下列哪个选项最适合作为上联?A. 江山如画B. 夏日炎炎C. 冬雪纷飞D. 秋风扫落叶16. 下列哪个选项最适合作为下联?A. 江山如画B. 夏日炎炎C. 冬雪纷飞D. 秋风扫落叶17. 下列哪个选项最适合作为上联?A. 人生得意须尽欢B. 夏日炎炎C. 冬雪纷飞D. 秋风扫落叶18. 下列哪个选项最适合作为下联?A. 人生得意须尽欢B. 夏日炎炎C. 冬雪纷飞D. 秋风扫落叶19. 下列哪个选项最适合作为上联?A. 读书破万卷B. 夏日炎炎C. 冬雪纷飞D. 秋风扫落叶20. 下列哪个选项最适合作为下联?A. 读书破万卷B. 夏日炎炎C. 冬雪纷飞D. 秋风扫落叶21. 下列哪个选项最适合作为上联?A. 海上生明月B. 夏日炎炎C. 冬雪纷飞D. 秋风扫落叶22. 下列哪个选项最适合作为下联?A. 海上生明月B. 夏日炎炎C. 冬雪纷飞D. 秋风扫落叶23. 下列哪个选项最适合作为上联?A. 江山如画B. 夏日炎炎C. 冬雪纷飞D. 秋风扫落叶24. 下列哪个选项最适合作为下联?A. 江山如画B. 夏日炎炎C. 冬雪纷飞D. 秋风扫落叶25. 下列哪个选项最适合作为上联?A. 人生得意须尽欢B. 夏日炎炎C. 冬雪纷飞D. 秋风扫落叶26. 下列哪个选项最适合作为下联?A. 人生得意须尽欢B. 夏日炎炎C. 冬雪纷飞D. 秋风扫落叶27. 下列哪个选项最适合作为上联?A. 读书破万卷B. 夏日炎炎C. 冬雪纷飞D. 秋风扫落叶28. 下列哪个选项最适合作为下联?A. 读书破万卷B. 夏日炎炎C. 冬雪纷飞D. 秋风扫落叶29. 下列哪个选项最适合作为上联?A. 海上生明月B. 夏日炎炎C. 冬雪纷飞D. 秋风扫落叶30. 下列哪个选项最适合作为下联?A. 海上生明月B. 夏日炎炎C. 冬雪纷飞D. 秋风扫落叶31. 下列哪个选项最适合作为上联?A. 江山如画B. 夏日炎炎C. 冬雪纷飞D. 秋风扫落叶32. 下列哪个选项最适合作为下联?A. 江山如画B. 夏日炎炎C. 冬雪纷飞D. 秋风扫落叶33. 下列哪个选项最适合作为上联?A. 人生得意须尽欢B. 夏日炎炎C. 冬雪纷飞D. 秋风扫落叶34. 下列哪个选项最适合作为下联?A. 人生得意须尽欢B. 夏日炎炎C. 冬雪纷飞D. 秋风扫落叶35. 下列哪个选项最适合作为上联?A. 读书破万卷B. 夏日炎炎C. 冬雪纷飞D. 秋风扫落叶36. 下列哪个选项最适合作为下联?A. 读书破万卷B. 夏日炎炎C. 冬雪纷飞D. 秋风扫落叶37. 下列哪个选项最适合作为上联?A. 海上生明月B. 夏日炎炎C. 冬雪纷飞D. 秋风扫落叶38. 下列哪个选项最适合作为下联?A. 海上生明月B. 夏日炎炎C. 冬雪纷飞D. 秋风扫落叶39. 下列哪个选项最适合作为上联?A. 江山如画B. 夏日炎炎C. 冬雪纷飞D. 秋风扫落叶40. 下列哪个选项最适合作为下联?A. 江山如画B. 夏日炎炎C. 冬雪纷飞D. 秋风扫落叶答案:1-10:A D A D B C B D A D B C 11-20:B C B C A B A D D B D 21-30:D A D A C A C B C A D D 31-40:B D B D C B C A C A D D。
高考语文对联模拟试题一、对联基础知识题1. 对联的起源可以追溯到哪个朝代?A. 唐朝B. 宋朝C. 明朝D. 清朝2. 对联的基本构成是什么?A. 单句B. 双句C. 四句D. 多句3. 对联的上下联要求必须做到哪两点?A. 字数相等,意义相对B. 字数不等,意义相对C. 字数相等,意义相同D. 字数不等,意义相同4. 对联的平仄是指什么?A. 字的笔画数B. 字的声调C. 字的读音D. 字的部首5. 以下哪个不是对联的特点?A. 形式对仗B. 意义相对C. 语言简练D. 内容复杂二、对联鉴赏题阅读以下对联,并回答问题。
上联:春回大地百花开下联:秋至人间硕果累6. 这幅对联描绘了哪个季节的景象?A. 春天B. 秋天C. 冬天D. 夏天7. 对联中的“春回大地”与“秋至人间”分别对应了下联的哪两个词语?A. 百花开,硕果累B. 硕果累,百花开C. 硕果累,春回大地D. 百花开,秋至人间8. 这幅对联体现了对联的哪种特点?A. 形式对仗B. 意义相对C. 语言简练D. 内容复杂9. 根据对联的平仄要求,上联的最后一个字“开”应该是哪个声调?A. 平声B. 仄声C. 轻声D. 去声10. 如果要创作一幅与此对联意义相对的对联,上联可以是:A. 冬去春来雪消融B. 夏日炎炎暑气蒸C. 秋风萧瑟叶落尽D. 月明星稀夜未央三、对联创作题根据所给的上联,创作一个下联,要求字数相等,意义相对,平仄协调。
上联:风和日丽春光好11. 下联创作示例:下联:_____________________________参考答案:一、1. A 2. B 3. A 4. B 5. D二、6. A 7. A 8. B 9. B 10. A三、示例答案:月朗星稀秋夜明【注】对联创作题的答案不唯一,只要符合对联的基本要求即可。
通过对联基础知识题、鉴赏题和创作题的练习,考生可以加深对对联这一传统文化形式的理解和掌握。
在高考语文科目中,对联是考察学生语文素养和传统文化知识的重要内容之一。
高考语文-对联(对仗)-专题练习(五)(含答案与解析)1.在除夕那天,___贴了三副对联,分别贴在厨房、书房和卧室。
下列选项中,正确且符合对联要求的一组是②④⑥。
2.某百货商店开业,老板的朋友送来了四副贺联。
其中只有一副适合百货商店。
正确的选项是C,生意___潮涌,财源似水秋果香。
3.下面是___中上下联的首句。
根据对联特点,最恰当的选项是D,上联:⑧④⑤⑦,下联:①⑥②③。
4.下面的八句诗句,可组成四幅题写园林景色的对联。
正确的选项是B,①⑧/⑤②/⑥③/⑦④。
5.学校成立若干学生社团,请你从下列选项中选出三幅内容适合的对联,分别送给戏剧社、文学社和摄影小组,以示祝贺。
戏剧社:⑤看我非我,我看我,我也非我;文学社:③常向秋山寻妙句;摄影小组:①现出庐山真面目。
6.下列选项中,对仗最为工整且得体的对联是C,庆“六一儿童节”联:绽蕾花树株株秀,破土春笋节节高。
7.正确的表述是:对联的字数限于四言和七言。
C。
只适合在喜庆场合张贴。
9.上联“心平浪静,秋月芙蕖湘水碧”,最合适的下联是“气壮山威,___展翼___”。
10.与上联“晴空一镜悬明月”对仗最为工整的下联是“春风篱落竹生孙”。
11.春节上联:“门上桃符迎春绿”,下联:“碧波竞舟十里欢”;端午上联:“___不忘楚风余韵”,下联:“采艾蒸粽品丰年”。
12.端午上联:“___不忘楚风余韵”,下联:“粽香菖蒲满院香”;中秋上联:“明月千里寄相思”,下联:“家家户户共赏月”。
13.对下列对联的说明,不正确的一项是“莲子心中苦,梨儿腹内酸”——“莲”与“怜”、“梨”与“离”谐音。
14.以下四副对联分别对应四位文学家,全部正确的一组是①欧阳修②班固③贾谊④___。
15.下列对联,最适合用来祝贺老师70岁寿辰的是“为学有宗古稀成庆,诲人无倦恩重及门”。
D。
___ ___ ___ Village。
___26.下列诗句与“雨昏青草湖边过”对仗工整的一项是()B。
Shan Jia ___ Chunri Qing___D。
语言表达1.请根据所给出的下联按照对联的基本常识写出上联。
要求上下联字数相同,词性相对,内容相关,平仄可不论。
上联:;下联:苦心人,天不负,卧薪尝胆,三千越甲可吞吴。
2.在下面语段【甲】【乙】处的横线上,依次填入恰当的内容,使对联完整。
陶行知常用对联表达自己的教育理念“和【甲】做朋友对稻粱菽麦稷棉下功夫”,融汇了他“知行合一”“生活即教育”的思想;“四体不勤,五谷不分,孰为夫子小疑必问,【乙】才算学生”,告诫学生要参与劳动、勤于思考、关心时事。
3.对联是中华民族的瑰宝,它讲究平仄对仗,内容贴切。
请依据所给例子,利用所给材料,重组对联,使它符合对联的要求,又与所学诗文中的情境相适。
[例]题岳阳楼联:诗惭杜叟,文愧范公,我来敢挥毫,空怀千古无双士;地坼吴楚,气吞云梦,此去难为景,曾上九州第一楼。
材料:临赤壁无觅幼安慨华发生望京口遥想公瑾英雄北顾谈笑雄姿可堪回首;4.下面是上下联打乱之后的五副对联,请仔细品味,分别将上下联用序号组合起来。
①日照花如锦②碧水双鸥静③暮烟明月暗④芳草斜阳外⑤鸟啼苔有迹⑥青山一鹤归⑦风吹柳似丝⑧莺啭柳如丝⑨残雨夕阳收⑩落花流水间5.重庆市辅导中学高三(3)班的同学为了营造家文化,在虎年到来之际,在教室门口张贴了春联,请根据上联,从给出的词组中挑选合适的内容组成下联。
虎卧华堂满院生辉五湖三江千家万户九州英杰须牛劲玉龙盘跃鹏程春气息普天瑞上联:四海笙歌迎虎岁下联∶_____6.在下列横线上写一副你最喜欢的对联,每联不少于5个字。
上联:下联:7.拟写春联春联,对仗工整,文字简洁精巧,描绘美好形象,抒发美好愿望。
贴春联是中国人过年的重要习俗。
2022年2月4日(农历壬寅虎年正月初四),第24届冬季奥林匹克运动会在北京盛大开幕。
组委会在春节前举行了“为奥运喝彩我为冬奥写春联”活动,为冬奥会和新春佳节祈福。
请你为冬奥写一副春联,每联不超过12个字。
例:冬奥冰天施绝技虎年喜鹊报佳音上联:下联:8.从下列短语中挑选组合成描写教师节和春节的每联七字的对联,填写在相应的横线上。
高考试题中的对联题1、下面都是春联的上联,请对出下联。
(6分)春晖盈大地( )科学能致富( )国兴旺家兴旺国家兴旺()2.下面都是春联的上联,请对出下联。
(6分)扫千年旧习,_______________祖国江山好,________________冬去春来千条杨柳迎风绿, ________________________3.下面两题都是春联的上联,请对出下联。
(6分)爆竹声声脆满园春色好爆竹声声旧风俗旧习惯随旧岁离去4.下面两题都是春联的上联,请对出下联。
(6分)处处春光好,。
一代园丁乐,。
东风送暖大江南北春光好,。
5、下面是一副对联的上联,请对出下联。
(4 分)荔枝龙眼木瓜皆是岭南佳果6、请补写一句与上联字数相等、结构相似的下联。
(平仄不论)(4分)上联:爱国诚信乃做人根本下联:7、请为图书馆的对联补拟下联。
(4分)上联:学问藏今古下联:______________________________8、.据媒体报道,2008年5月8日9点18分,奥运祥云火炬成功登顶珠穆朗玛峰。
冲顶过程中,一朵白云始终停留在珠峰上空。
火炬点燃不久,一道彩虹在珠峰上空出现。
请以此为内容,展开想象,运用拟人的修辞手法做一副对联。
(6分)9、有人用“千里为重,广大为庆”来解释“重庆”二字。
请你以此开头,续写一副对联。
要求能够体现重庆精神,上下联续写部分分别在8~20字之间。
千里为重:广大为庆:10、下图是第八届中国艺术节节微。
该图案以编钟为主体,既体现了中华文化的源远流长,又体现了举办地湖北深厚的文化底蕴。
下方的波浪既是象征湖北云梦水泽地域特色的传统云水纹饰,又是象征吉祥如意的祥云,形似一个横着的阿拉伯数字“8”。
中间的圆形图案是中国艺术节节微,是每一届艺术节设计节微时必须采用的。
请结合节微图案的含义,为“八艺节”主会场拟一副对联。
平仄不作要求,不超过30字。
(6分)答:_______________________________________________________________________________________。
历届高考题中的对联1932年清华大学入学考试中,有三个字的上联:孙行者,真难倒了绝大多数考生。
仅有一个考生对上了下联:胡适之。
1987年全国普通高校统考试题中,有上联:梨花院落溶溶月,答案是:柳絮池塘淡淡风。
1991年全国普通高校统考试题中,对联是:风声雨声读书声声声入耳;家事国事天下事事事关心。
填作者(邓拓)。
墙上芦苇,头重脚轻根底浅;山间竹笋,嘴尖皮厚腹中空。
填作者(毛泽东)。
座上珠玑昭日月;堂前黼黻焕烟霞。
填作者(曹雪芹)。
1992年全国普通高校统考试题中,对联为:何处招魂,香草还生三户地;当年呵壁,湘流应识九歌心。
填作者(屈原)。
1993年北京等六省普通高校统考试题中,写出诗词名句的下句:无边落叶萧萧下,(不尽长江滚滚来。
)春蚕到死丝方尽,(蜡炬成灰泪始干。
)1995年全国普通高校统考试题中,写出名句的上句或下句:身无彩凤双飞翼,(心有灵犀一点通。
)满招损,(谦受益。
)1998年全国普通高校统考试题中,有对联:画人画鬼高人一等;刺贪刺虐入骨三分。
2004年高考全国卷、福建卷、浙江卷等,在“选用、仿用、变换句式”这一考点的考查上有了新突破,即采用了对联(主要是春联)的形式——当然,实际上还是句式的仿用。
春联,就是春节时张贴在门上的对联,具有鲜明的民族特点和特有的表现力,便于记诵,是中华文化的瑰宝之一。
从形式上看,春联具有音节整齐匀称、节奏感强等特点;从内容上看,春联集中地表达了人们的美好愿望与时代风貌。
除春联外,励志联、喜联、园林风光楹联等,在我们的生活中也很常见。
学习并制作一些对联,对于弘扬民族传统文化,培养学生积极健康的审美情趣具有重要的引导作用。
对联题的解答有较强的开放性、自主性,但除了对仗工整外,有两点须注意:一是要考虑上下联的相关性;二是所拟下联思想内容上要有一定的格调。
1.请为图书馆的对联补拟下联。
(浙江卷)上联:学问藏今古下联:2.下面都是春联的上联,请选择其中一题对出下联。
高考对联题一、对联要点1.字数相等,断句一致。
上下联字数必须相同,不多不少(除有意空出某字的位置以达到某种效果外,一般不能出现相同的字)如毛泽东曾引用过的一幅对联:“墙上芦苇,头重脚轻根底浅;山间竹笋,嘴尖皮厚腹中空。
”上下联字数相等;上下联按词组分,都是“四字——二字——二字——三字”的格式,断句也一致。
当然,也有为造成特殊的效果,上下联字数不等。
袁世凯称帝没多久,就在全国人民的唾骂声中,可耻地死去了。
四川有人给他写了一副挽联:“袁世凯千古;中国人民万岁。
”这是在讥讽“袁世凯对不起中国人民”。
像这种上下联字数不等的现象是极个别的。
2.平仄相合,音调和谐。
现代汉语中,凡属阴平和阳平的字都为“平”,凡属上声和去声的字都为“仄”。
一般讲,上联末字用仄声,下联末字用平声,即通常所说“仄起平收”。
如“书山有路勤为径,学海无涯苦作舟”,上联是平平仄仄平平仄,下联是仄仄平平仄仄平,声调极其对仗,音调和谐,读起来上口。
3.词性相对,位置相同。
一般称为“虚对虚,实对实”,就是名词对名词,动词对动词,形容词对形容词,数量词对数量词,副词对副词,而且相对的词必须在相同的位置上。
如“风声雨声读书声,声声入耳;家事国事天下事,事事关心。
”风对雨,家对国,耳对心, 极其工整。
4.句式一致,节奏相协。
即主谓对主谓,动宾对动宾,偏正对偏正,并列对并列,动补对动补。
如,大行绝俗忘荣辱,至道无情空是非。
如果从每个字来看,"大"与"至"、 "荣"与"是"、"辱"与"非"是形容词,"行"与"道"、" 俗"与"情"是名词,"绝"与"无"、"忘"与"空"是动词。
2023年高考语文二轮复习:对联题专项练习题一、选择题.某作家协会拟征一幅对联,已经写出了上联“芳草有心迎墨客”,请你选出作为下联最恰当的一项()A.柳絮飞舞春日暖B.清风阵阵醉杨柳C.飞花无主醉骚人D.阶前绿色浓如许【答案】C【详解】本题考查对联的填写。
拟写对联时应注意:①字数相等;②词类相当;③结构相应;④平仄相对,仄起平收;⑤内容相关。
上联“芳草有心”符合“主语+谓语+宾语”的形式,“迎墨客”为动宾短语,“客”为四声,为仄声;“柳絮飞舞”“春日暖”均为主谓短语,“暖”为三声,为仄声;句式结构不一致且不符合“仄起平收”原则;A.“清风阵阵”为后补短语,“柳”为三声,为仄声;句式结构不一致且不符合“仄起平收”原则;“飞花无主”符合“主语+谓语+宾语”的形式,“醉骚人”为动宾短语,“人”为二声,为平声;句式结构一致且符合“仄起平收”原则;B.“阶前绿色”为偏正短语,“浓如许”为后补短语,“许”为三声;句式结构不一致且不符合“仄起平收”原则;故选C。
1.下列各副春联,对仗不够严谨的一项是()A.春临大地,福满人间。
B.年年岁岁春满地,暮暮朝朝福盈门。
C.牛年牛人牛气足,春雨春风春意长。
D.好山好水辞旧岁,杏花春雨迎新年。
【答案】D【详解】D.“好山好水”结构是“ABAC”的格式,且两个词语都是偏正结构,“好” 分别修饰“山”“水”;而“杏花春雨”是两个名词,没有重复的字。
因此对仗不够工整。
故选D。
3.名胜古迹与其佳联常能相映成趣。
煜鹏同学在游览永州山水美景时,收集了许多名联佳句。
请你根据所学对联知识完成问题。
填入下联横线处最恰当的一项是()上联:花雨鼓天风千里潇湘归眼底下联:松涛连海气A.九州日月在肩头B.杜鹃花海天下秀C.星辉云灿小阳天D.瑞霭阳光盈九州【答案】A【详解】本题考查对对联的能力。
需注意:(1)上下联的字数要相同;(2)对联的词性要相同,名词对名词,动词对动词;(3)上下联的声调要讲平仄。
高考试题中的对联题
1、下面都是春联的上联,请对出下联。
(6分)
春晖盈大地()
科学能致富()
国兴旺家兴旺国家兴旺()
2.下面都是春联的上联,请对出下联。
(6分)
扫千年旧习,_______________
祖国江山好,________________
冬去春来千条杨柳迎风绿, ________________________
3.下面两题都是春联的上联,请对出下联。
(6分)
爆竹声声脆
满园春色好
爆竹声声旧风俗旧习惯随旧岁离去
4.下面两题都是春联的上联,请对出下联。
(6分)
处处春光好,。
一代园丁乐,。
东风送暖大江南北春光好,。
5、下面是一副对联的上联,请对出下联。
(4 分)
荔枝龙眼木瓜皆是岭南佳果
6、请补写一句与上联字数相等、结构相似的下联。
(平仄不论)(4分)
上联:爱国诚信乃做人根本下联:
7、请为图书馆的对联补拟下联。
(4分)
上联:学问藏今古下联:______________________________
8、.据媒体报道,2008年5月8日9点18分,奥运祥云火炬成功登顶珠穆朗玛峰。
冲顶过程中,一朵白云始终停留在珠峰上空。
火炬点燃不久,一道彩虹在珠峰上空出现。
请以此为内容,展开想象,运用拟人的修辞手法做一副对联。
(6分)
9、有人用“千里为重,广大为庆”来解释“重庆”二字。
请你以此开头,续写一副对联。
要求能够体现重庆精神,上下联续写部分分别在8~20字之间。
千里为重:
广大为庆:
10、下图是第八届中国艺术节节微。
该图案以编钟为主体,既体现了中华文化的
源远流长,又体现了举办地湖北深厚的文化底蕴。
下方的波浪既是象征湖北云梦
水泽地域特色的传统云水纹饰,又是象征吉祥如意的祥云,形似一个横着的阿拉
伯数字“8”。
中间的圆形图案是中国艺术节节微,是每一届艺术节设计节微时必
须采用的。
请结合节微图案的含义,为“八艺节”主会场拟一副对联。
平仄不作
要求,不超过30字。
(6分)
答:___________________________________________
____________________________________________。
11、“何处招魂,香草还生三户地;当年呵壁,湘流应识九歌心”这副对联,说的是(2分)
A.贾谊
B.诸葛亮
C.屈原
D.文天祥
12、以“梨花院落溶溶月”为上句,下面四个句子中哪个能作为下句与它组成对偶句?选出最恰当的一个。
(3分)
(A)柳絮池塘淡淡风(B)榆荚临窗片片雪(C)带水芙蕖点点雨(D)丁香初绽悠悠云
13、下列对联,最适合祝贺老师70岁寿辰的一联是()
A、碧桃献岁宜家受福花甲逢春获寿延年
B、为学有宗古稀成庆诲人无倦恩重及门
C、乐道安贫音容宛在因材施教手泽犹存
D、执掌教坛垂七十载栽培桃李满三千株
14、下列选项中的诗句填入《夏日西斋书事》一诗画横线处,恰当的一项是()
榴花映叶未全开,槐影沉沉雨势来。
,满庭鸟迹印苍苔。
A.只道林间无人至 B.小院地偏人不到 C.门巷深深过客稀 D.寒气偏归我一家
15、学校成立若干学生社团,请你从下列选项中选出三副内容适合的对联,分别送给戏剧社、文学社和摄影小组,以示祝贺。
①现出庐山真面目留住秋水旧丰神
②藏古今学术聚天地精华
③常向秋山寻妙句又驱春色入毫端
④天涯雁寄回文锦水国鱼传尺素书
⑤看我非我,我看我,我也非我装谁像谁,谁装谁,谁就像谁
戏剧社:____________ 文学社:____________ 摄影小组:_____________
16、将下面的短语组成两副七字对联,并填在相应的横线上。
(6分)
芝兰绕阶黄牛耕地翠柳迎春桃李满园千里绿春绣锦万山金座凝香
新春联上联:下联:
教师办公室上联:下联:
17、根据下面一副对联的上联,对出下联,井拟出恰当的横批。
(6分)
上联:华夏儿女文武双全建伟业
下联:
18、补写下列有关节日的两副对联。
注意:①内容与节日相关;②可以不考虑平仄。
小题1:端午上联:赛龙舟不忘楚风余韵
___________________________________________________
小题2:中秋下联:明月千里寄相思
_________________________________________________
小夏参观某一处古代的建筑物
时,抄录了其中四幅对联。
若依‘联
语内容与处所功能相应’的原则推
测,则甲、乙、丙、丁四处依序应
是:
参考位置:
书房/寝室/厨房/戏台。