四川师范大学四川师范大学中国近现代史-2000真题
- 格式:pdf
- 大小:164.80 KB
- 文档页数:1
四川师范大学专升本文科考试真题一、选择题(本大题共15个小题,每小题1分,共15分。
在每小题给出的4个选项中,只有一项是符合要求的,把所选项前的字母填在题后括号内)1、"五十步笑百步"这个成语源于()A、《庄子》B、《韩非子》C、《孟子》D、《论语》2、以下各句中,"数"字并作"排序"义解的就是()A、此其过江河之流,不可为量数B、成败之数,视此而已C、必存有数次乃至十数次之阻力D、数罟未入�闯进�3、《史记》的作者是()A、司马迁B、左丘明C、班固D、范晔4、冰心在《往事》一文中,用什么形象的特征象征人的品格()A、灯光B、大海C、道路D、蜜蜂5、"山不厌高,水不厌深"一句的作者是()A、陶渊明B、李白C、曹操D、司马迁6、下列作品中,属于编年体历史著作的是()A、《左传》B、《史记》C、《汉书》D、《国语》7、《虞美人》(春花秋月何时了)一词的作者是()A、柳永B、李清照C、苏轼D、李煜8、《种树郭橐驼传》一文中"故不我若也"一句从语法上看属于()A、被动句B、判断句C、宾语前置D、双宾语句9、《蜀相》是一首()A、五律B、七绝C、七律D、七古10、说"今日一天,当明日两天"的哲人是()A、亚里土多德B、培根C、耶曼孙D、斯宾诺莎11、郁达夫《故都的秋》所写的"故都"是今天的()A、北京B、南京C、西安D、洛阳12、《心灵的灰烬》一文的作者傅雷是我国著名的()A、文学家B、科学家C、翻译家D、美学家13、下列诗作中,属于乐府旧题的是()A、《关山月》B、《饮酒》C、《短歌行》D、《国殇》14、《米龙老爹》在叙述方法上的特点是()A、承叙利亚方式和第一人称和第三人称描述方式可视化采用B、顺叙之中有插叙和第三人称叙述方式C、插叙方式和第一人称描述方式D、倒叙方式和第一人称与第三人称叙述方式交互使用15、在先秦诸子中,文风以想象多样、词藻瑰丽、汪洋恣肆而闻名的就是()A、孟子B、庄子C、韩非子D、墨子二、填空题(本大题共10个小题,每小题1分后,共10分后。
考研历史学专业基础综合(中国古代史)历年真题试卷汇编15(题后含答案及解析)全部题型 2. 名词解释名词解释21-28小题,每小题10分,共80分。
1.【驱口】华东师范大学2014年中国古代史复试真题;南京师范大学2014年中国史复试真题;江苏师范大学2015年中国通史真题;湖南大学2018年中国史真题正确答案:元代存在的一种人身依附关系极强的佃户。
最初驱口是来源于蒙古对金的战争中俘获的人口,也有良人被掠买、罪人被籍没等。
驱口属于主人的私人财产,可以和货物一样被买卖;驱口与主人的地位也极不平等。
驱口的大量存在,影响了国家的财政收入。
政府曾下令释放一部分驱口作为国家编民,但终元一代,驱口是一直存在的。
涉及知识点:中国古代史2.【探马赤军】北京大学2005年中国古代史真题正确答案:蒙元时期军队的一种。
探马赤意为“探马官”。
蒙古国时期,从各千户、百户和部落中挑选士兵,组成精锐部队,在野战和攻打城堡时充当先锋,战事结束后镇戍于被征服地区,称为探马赤军。
与蒙古军由各千户的士兵编成不同,探马赤军是由各部挑选的士兵混合组成。
有元一代,始终保持探马赤军的建制。
涉及知识点:中国古代史3.【站赤】兰州大学2003年中国古代史真题正确答案:元朝政府在全国设置的驿站。
站赤,蒙古语,意为管理驿站的人。
中原地区的驿站由兵部管辖,蒙古地区的驿站由通政院管辖。
站赤分为陆站和水站,据《元史兵志》记载,全国共有站赤一千四百处。
元代是我国古代驿站最发达的时期,驿站的普遍设置,加强了全国的政治联系,也便利了全国的交通。
涉及知识点:中国古代史4.【草市】清华大学2014年历史学基础真题正确答案:古代乡村的定期集市。
东晋时已出现,设于州县城郊附近。
唐代草市增多,一般设在州县城外。
中唐以后,农村商业发展,渐兴起于水陆交通要道、关津驿传所在之地。
交易以渔盐酒茶或日用百货等生活必需品为主。
随着商品经济的繁荣,宋代许多邻接州县城墙的草市逐渐扩展为新的商业居民区,有的还相当繁华,甚至超过原城区。
历史学基础(世界近现代史)-试卷17(总分:62.00,做题时间:90分钟)一、名词解释(总题数:31,分数:62.00)1.名词解释21-28小题。
(分数:2.00)__________________________________________________________________________________________ 解析:2.【莎士比亚】(William shakespeare,1564—1616)(分数:2.00)__________________________________________________________________________________________ 正确答案:(正确答案:英国戏剧家。
1564年出生于沃里克郡。
一生中从事戏剧活动长达23年,创作戏剧37部、十四行诗154首、长诗2首,代表作有《哈姆雷特》《罗密欧与朱丽叶》《奥赛罗》《威尼斯商人》等。
其中《哈姆雷特》《奥赛罗》《李尔王》和《麦克白》被誉为“莎氏四大悲剧”,尤以《哈姆雷特》最为著名,作者在此剧中寄托了文艺复兴时期的人文主义理想。
莎士比亚的著作对后来的戏剧和文学有持久的影响。
)解析:3.【《南特敕令》】上海大学2015年历史学综合真题;上海大学2017年历史学综合真题(分数:2.00)__________________________________________________________________________________________ 正确答案:(正确答案:1598年法国国王亨利四世颁布的宗教法令。
主要内容为:宣布天主教为国教,胡格诺教徒享有宗教信仰的自由并有权担任国家官职。
为了保证胡格诺贵族的权利,敕令义允许他们维持两万五千人的兵力和保留若干个城堡。
巴黎高等法院由天主教徒和胡格诺教徒担任法官,共同处理宗教争端。
南特敕令使胡格诺教徒在法国取得了合法地位。
历史学基础(中国近现代史)模拟试卷4(题后含答案及解析)全部题型 2. 名词解释名词解释21-28小题,每小题10分,共80分。
1.【琦瞢】中国人民大学2014年历史学综合真题正确答案:清朝大臣。
1840年,鸦片战争爆发,英军北犯大沽,要挟谈判。
同年9月被任命为钦差大臣赴广州谈判,自动撤防,裁减水师。
英军进攻虎门时,拒不增援,致使提督关天培等将士战死。
后因擅订条约事为广东巡抚怡良等告发,被革职抄家。
后又被起用,历任驻藏大臣、四川总督等职。
1853年初,授钦差大臣,在扬州建立江北大营,堵截太平军,屡战屡败。
次年,病死于军中。
涉及知识点:中国近现代史2.【黄海海战】正确答案:甲午战争期间中日海军主力在黄海进行的海上决战。
亦称大东沟之役。
北洋舰队于1894年9月17日在黄海大东沟海面遭到日本舰队的袭击。
双方展开激战,清军致远舰管带邓世昌、经远舰管带林永升率官兵英勇奋战,壮烈牺牲。
此战,北洋舰队5艘沉毁,6艘受伤,死伤官兵约800余人,损失重大,但主力尚存。
日本舰队5艘受重伤,官兵死伤300余人,也遭到沉重打击。
此后李鸿章避战求和,下令退守威海卫,使日本控制了制海权。
涉及知识点:中国近现代史3.【《马关条约》】北京师范大学2003年中国近代史真题;南开大学2014年中国历史真题;苏州大学2014年中国史专业基础综合真题;湘潭大学2014年中国史真题;中国社科院2014年中国边疆史基础真题;湖南师范大学2014年世界史复试真题正确答案:1895年清政府和日本签订的不平等条约。
中方代表为李鸿章和李经芳,日方代表为伊藤博文和陆奥宗光。
主要内容是:(1)中国承认日本对朝鲜的控制;(2)割让辽东半岛、台湾全岛及所有附属各岛屿和澎湖列岛给日本;(3)赔偿军费二万万两白银;(4)增开沙市、重庆、苏州、杭州四个通商口岸,日船可沿内河驶入以上各口;(5)允许日本臣民在中国通商口岸设立工厂,产品运销内地只按进口货纳税,并准在内地设栈寄存。
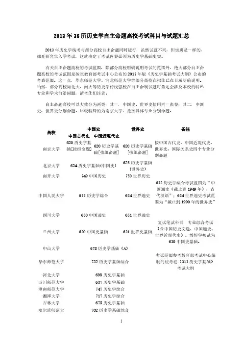
2013年36所历史学自主命题高校考试科目与试题汇总2013年历史学统考与部分高校自主命题同时进行,虽然试题不同,但实质是一样的,都是研究生入学考试,这就决定了考试内容必须为历史学基础史实。
有关自主命题高校的考试范围,除部分高校明确说明考试的范围外,绝大部分自主命题高校的考试范围是按照教育部考试中心公布的2013年版《历史学基础考试大纲》公布的考查范围。
这一点,华东师范大学、河北师范大学等部分高校在招生已在目录明确说明。
当然,部分高校如北大、南大等历史学传统强校在自主命制试题时肯定会涉及本校的特色专业和学术前沿问题,请考生们注意。
自主命题高校可以大致分为两类:其一,中国史、世界史使用同一张卷;其二,中国史、世界史分别命题。
比较特殊的为南京大学,是按具体专业分别命题。
中国史世界史备注高校中国古代史中国近现代史南京大学620历史学基础[按组命题]620历史学基础[按组命题]620历史学基础[按组命题]按中国古代史、中国近现代史、世界史、国际关系史四个专业分别命题北京大学624历史学基础(中国史)625历史学基础(世界史)南开大学749中国历史750世界历史中国人民大学633历史学综合634世界通史633历史学综合考试范围为“中国通史(截止到1949年)、古代汉语”;634世界通史考试范围为“截止到1990年的世界史”四川大学650中国通史651世界通史兰州大学630中国史基础631世界史基础复试笔试科目:专业综合考试(含中国历史文选、中国通史、世界近现代史)。
敦煌学初试为630中国史基础。
中山大学678历史学基础(A)华东师范大学722历史学基础综合考试范围参考教育部考试中心编制的统考卷(313历史学基础)考试大纲河北大学698历史学基础四川师范大学637历史学基础湖南师范大学747历史学综合湘潭大学717历史学综合吉林大学675历史学基础哈尔滨师范大702历史学基础综合学重庆师范大学619中外通史内蒙古大学752历史学基础蒙古学学院蒙古历史学系另外自行命题黑龙江大学736历史学基础云南大学702历史学综合南京师范大学638历史学综合陕西师范大学714中国史715世界史江苏师范大学(原徐州师范大学)643中国通史645世界通史江西师范大学719中国通史720世界通史河北师范大学732中国史基础731世界史基础考试范围参考:全国硕士研究生入学统一考试历史学基础考试大纲(2013年版)西北大学701中国史702世界史吉林师范大学623中国史综合624世界史综合福建师范大学639中国史综合640世界史综合东北师范大学634历史学综合注意:古籍整理研究所、亚洲文明研究院实行统考赣南师范学院620历史学基础综合考试范围参见教育部考试中心制定的313-历史学基础考试大纲南京农业大学634历史学基础综合南京农业大学仅开设专门史南昌大学645)中国通史及历史文选首都师范大学776历史学基础综合扬州大学637历史学基础“史学理论及史学史”方向考645中国史学基础齐齐哈尔大学705历史学基础西南民族大学713中国古代史扬州大学646中国古代史647中国近现代史其中史学理论及史学史考(645)中国史学基础苏州科技学院615中国通史614世界史专业基础综合表中三位的数字是考试科目代码,通俗的说就是每门试卷的身份证号。
考研历史学专业基础综合(中国古代史)历年真题试卷汇编2(题后含答案及解析)全部题型 2. 名词解释名词解释21-28小题,每小题10分,共80分。
1.【牧野之战】北京大学2003年中国古代史真题;北京师范大学2003年历史学综合真题;扬州大学2017年中国古代史真题;四川师范大学2018年历史学真题正确答案:周武王灭商的决定性战役。
又称武王伐纣。
周武王即位时,商忙于对东夷用兵,损耗很大,国内阶级矛盾尖锐。
武王九年曾率兵东进至盟津(今河南孟津县东),诸侯不期而会者多至800个。
武王审时度势,认为时机仍未完全成熟,所以命令退兵。
直到纣王杀比干、囚箕子,陷于彻底孤立时,武王才认为灭商的时机已到。
公元前1046年,武王联合庸、蜀、羌、微、卢、彭、濮等族或方国,在牧野(今河南淇县南)打败纣王。
纣王自焚,商朝灭亡。
涉及知识点:中国古代史2.【汤武革命】南京师范大学2016年中国通史真题正确答案:商汤与周武王以武力推翻前朝的革命。
汤武指商朝成汤、周朝武王。
古人认为:帝王受命于天,实施变革以应天命,进行朝代更替,是为革命。
汤武革命,指以武装起兵,诛除暴君,建立新朝,应天命而顺人心,成为朝代更替的模式之一。
《周易.革》:“天地革而四时成,汤武革命,顺乎天而应乎人”。
后人把夏商周之间的两场革命称为汤武革命。
涉及知识点:中国古代史3.【三监】正确答案:周武王灭商后为监视殷商遗民而设置的统治制度。
为笼络殷商贵族的残余势力,周武王封纣王之子武庚于殷都故地,统率殷商遗民,同时派同姓宗室前往监视,史称“三监”。
三监之说,观点不一,一般认为武王以殷都之东为卫、西为鄢、北为邶,分别命管叔、蔡叔、霍叔统治,共同监视武庚。
周成王继位后,三监不满周公摄政,联合武庚,发动叛乱,结果被周公东征讨平,三监局面即告结束。
周初设置三监,削弱了殷商遗民的反抗力量,对于稳定当时的局势起到了一定的作用。
涉及知识点:中国古代史4.【周公旦】2014年历史学统考真题;西北民族大学2015年中国史综合真题正确答案:西周初期的政治家。
四川师范大学人文地理学2000-2018考研真题人文地理学2000年一、简述中心地等级体系的形成及中性地等级体系的空间组织二、简述协调人地关系的重大问题三、迁移对社会经济的影响,并举例说明四、简述制约几个社会制度的产业分布规律五、简述城市地域结构的主要理论2001年一、简述近代地理学中的人地关系理论二、简述人口自然变动的类型和地域分异三、简述位置与交通,信息条件的几天特征及其对产业分布的影响四、简述城市的合理规模五、简述行为地理学研究的主要课题2002年一简答题共50分1、举例说明城市区位论对于城市规划的意义 15分2、举例说明经济因素对于人口迁移的影响 10分3、什么是文化区,从文化传播角度简述基督教文化区的形成过程 10分4、如何理解地区产业专门化与综合发展相结合 15分二、论述题共50分1、从人地关系协调角度,用实例说明政府,市场对于城市聚落,自然环境之间相互协调关系的不同作用,相互联系 20分2、从社会经济条件出发,结合我国加入世界贸易组织的现状,用实例分析如何解决当前我国产业分布存在的一些问题,并提出你的对策建议 30分2003年一、简答1、地理环境决定论对文化区形成的意义2、自然因素是如何影响人口分布的3、你认为我国近年来人口迁移的方式主要有哪些,并简要解释原因4、什么是人口构成?它的主要内容5、什么是民族?民族形成发展特点?6、伊斯兰教起源于何处目前分布的大致范围7、什么是城市中国与国外城市的分类和理解有何不同8、什么是旅游资源如何分类9、解释政治地理单元它是如何形成的10、如何理解可持续发展二、论述1、如何理解城市化,分析当前我国城市化主要特征,并结合合格地区实际整出优化城市化进程的思路2、分析我国加入WTO后,如何有效利用西部地区自然资源2005年一、名词解释1、民族982、种族3、政治地理单元4、旅游资源5、人口构成6、行为地理学7、聚落8、可持续发展二、简答1、简述中国人口分布的特点2、城市景观主要表现在哪些方面?3、简述世界三大宗教的主要分布区?4、影响国家权利的因素有哪些?三、论述题1、论述城市建设发展与自然环境的关系?2、请运用所学的相关知识,说明种族主义的错误性,反动性?2006年一、名词解释1、人文地理学2、人口移动3、文化景观4、基督教2715、行为空间二简述1、简述语言传播的影响因素2、影响旅游决策的主要因素有哪些3、技术的进步,工业的发展,使工业分布发生了哪些变化?4、简述全球政治地理格局的形成339三、论述1、城市景观重要体现在哪些方面?请从人文地理角度分析怎样才能建设富有地方自然,人文特色的城市景观2232、中国人口分布有什么特征?影响人口分布的因素有哪些?2007年一、名词解释1、人文地理学2、伊斯兰教3、人口移动4、现在农业业1345、种族主义976、环境决定论二、简述(12/题60分)1、什么是胡焕庸线结合该线说明中国人口分布的特征及其影响2、简述城市地域结构的形成动力及其模式2183、分析语言传播的影响2484、简述国家的政治地理特征5、工业分布发生了哪些新变化180 这种变化对中国经济的有什么影响三、论述(30/分题60分)1、据世界旅游组织预测,到2020年中国将成为世界第一大旅游目的地和第四的客源地市场,)什么是旅游业,旅游开发对中国的影响(环境,经济,社会,文化)2010年一、名词解释1、等级扩散2、旅游资源3、聚落4、文化景观:二、简述题1、人口迁移的空间和时间形式2、分析现在农业的基本特征3、简述世界三大宗教(佛教基督教伊斯兰教)的起源及发展历程4、如何理解民俗与环境的关系请简要说明三、论述1、结合实际分析工业布局的影响因素1742、分析旅游开发对区域成生的影响3102011年一、名词解释1、人文地理学2、文化决定论3、第四产业(173)4、城市体系(222)5、国家权力(331)6、行为地理(357)二、简答1、实证主义方法论的导入,使人文地理学跟传统的人文地理学比较发生了什么变化2、简述几种具有代表性的人口转变模式23、农业在漫长的历史演进中共经历了那些阶段4、简述当代城市化的特征2105、结合师姐三大宗教的起源于发展,分析宗教与地理环境的关系269三、论述1、当前全球经济空间格局及其发展趋势1862、结合旅游开发的区域影响,谈谈你对西部旅游发展的看法2012年一、名词解释1、人文地理学2、环境决定论3、伊斯兰教4、行为空间5、首位城市法则二、简答1、实证主义给人文地理学带来的影响2、旅游区域自然和人文环境影响3133、全球地理格局的形成和特点3392013年一、名词解释1、适度人口2、旅游资源3、文化整合4、环境感知5、国家权力二、简答题1、“地理环境决定论”是否有其合理一面。
历史学基础(世界近现代史)模拟试卷19(题后含答案及解析)全部题型 2. 名词解释名词解释21-28小题,每小题10分,共80分。
1.【托马斯.莫尔】(Thomas More,1478—1535)正确答案:16世纪英国的人文主义者,早期空想社会主义思想家。
托马斯.莫尔的代表作为《乌托邦》(1515年),描绘了理想的社会制度“乌托邦”。
《乌托邦》揭露资本原始积累的罪恶,批判尚未出世的资本主义社会,并第一次在理性的基础上提出消灭私有制、建立公有制和按需分配等主张,具有重大的意义,对社会主义思想的发展产生深远影响。
涉及知识点:世界近现代史2.【宗教改革】江西师范大学2013年世界通史真题;四川师范大学2014年历史学基础真题正确答案:16—17世纪欧洲反对罗马天主教会的社会改革运动。
1517年,马丁.路德发表《九十五条论纲》,标志着宗教改革运动的开始。
宗教改革运动期间,德国爆发了1524—1525年的农民战争。
1536年,加尔文出版《基督教原理》,并在日内瓦建立政教合一政权。
英王亨利八世于1534年通过《至尊法案》,与罗马教皇决裂。
16世纪后期起,天主教会展开了反宗教改革活动。
1648年签订的《威斯特伐利亚和约》承认了新教的合法与平等地位。
涉及知识点:世界近现代史3.【特兰托会议】正确答案:16世纪天主教会为反对宗教改革运动在特兰托召开的宗教会议。
在1545年到1565年间,天主教会代表在特兰托召开多次会议,着手革除天主教内部的弊端:如停止兜售赎罪券,不再增加教会神职薪俸,加强对神职人员的监督等等。
但是在信仰问题上,天主教会对新教各派寸步不让。
它宣布所有的新教为异端,罗马天主教会的教条和仪式全部正确无误,教皇是最高权威,唯有教会有权解释圣经,教徒只有靠教会神甫施行“圣礼”才能得救。
涉及知识点:世界近现代史4.【乌特勒支同盟】正确答案:1579年尼德兰北方7省和南方部分城市在乌特勒支结成的军事政治同盟。
2022年四川师范大学汉语国际教育专业《现代汉语》期末试卷A(有答案)一、填空题1、根据所提供的发音部位和发音方法,在下面横线处填上相应的声母。
(1).双唇、送气、清、塞音是____。
(2).舌尖后、清、擦音是______。
(3).舌尖中、浊、边音是______。
(4).舌尖后、浊、擦音是______。
(5).舌面前、不送气、清、塞擦音是______。
2、普通话读上升调型的调类是______。
3、意义实在,在合成词内位置不固定的成词语素和不成词语素叫作______。
4、从词演变的结果看,新义一般是旧义的______、______或转移。
5、联合国六种工作语言包括:汉语、英语、______、______、______、______。
6、《中华人民共和国宪法》第十九条规定:“______。
”我国历史上第一部关于语言文字的专门法是2000年10月制定的《______》。
7、甲骨文是通行于______时期刻写在龟甲兽骨上的文字。
8、汉字形体演变主要是朝着______的方向发展。
9、“看得清楚”中的补语是______补语,变换为状态补语是______;“看见”中的补语是______补语,变换为可能补语是______。
10、句子结构常见的错误主要有______、______、______和句式杂糅四种。
二、判断题11、“怪可怜的”和“别怪他”,前后两个“怪”是多义词。
()12、汉语一个语素一定与一个音节相对应。
()13、独体字是构成汉字的最小单位。
()14、“臧”的笔画是14笔15、用层次分析法分析“最早的麻醉药麻沸散的发明者华佗”的话,第一层关系是定中短语。
()16、定语是体词性成分前面的修饰语,状语是谓词性成分前面的修饰语。
()17、现代汉语还包括侗族等少数民族语言。
()18、“巧云十五岁,长成了一朵花。
”这句话采用了借喻的修辞手法。
( )19、普通话中辅音只能充当声母。
()20、“天”和“田”不同音,主要是音质不同。
四川师范大学学科历史真题1、88.中医药学是我国的传统瑰宝,越来越受到世界人民的追捧和喜爱。
发展了中医学的理论和治疗方法的著作是()[单选题] *A.《黄帝内经》B.《史记》C.《伤寒杂病论》(正确答案)D.《水经注》2、8.史学家钱穆说:“唐代制度,在下有……为政府公开选拔人才;在上有……综合管理全国行政事务。
这两种制度,奠定了中国传统政治后一千年的稳固基础。
”材料中“公开选拔人才”制度的特点是[单选题] *A.注重门第家世B.取士方式多样C.关注道德品质D.考试公平竞争(正确答案)3、元代最优秀的杂剧作家关汉卿的代表作品是()[单选题] *A.《窦娥冤》(正确答案)B.《牡丹亭》C.《长生殿》D.《桃花扇》4、12.唐太宗在位的贞观年间,政治比较清明,经济得到恢复和发展,民族关系融洽,社会安定,国力增强,被史家誉为“贞观之治”。
下列举措有助于形成这一局面的是①颁布推恩令,允许诸侯王分封弟子②完善科举制,让出身低微但有才能的人有做官的机会③重视农业生产,减免租赋,减少力役④改变“贵中华,贱夷狄”的观念,对各少数民族一视同仁[单选题] *A.①②③B.①②④C.①③④D.②③④(正确答案)5、“万国尽征成,烽火被冈密。
积尸草木腥,流血川原丹。
这是杜甫(712-770年)在《垂老别》中所描绘的社会惨状出现这一现象的原因是()[单选题] *A.隋的暴政B.安史之乱(正确答案)C.黄巢起义D.唐朝灭亡6、80.公元前60年,今新疆及巴尔喀什湖以东、以南的广大地区正式归属西汉中央政权。
新疆地区正式归属中央政权管辖开始于()[单选题] *A.张骞出使西域B.西域都护的设置(正确答案)C.班超出使西域D.丝绸之路的开辟7、到成都旅游,必看景点之一就有“武侯祠”,它是纪念()[单选题] *A.刘备B.张飞C.关羽D.诸葛亮(正确答案)8、这张历史知识卡片是对我国古代某一历史时期的描述,这一时期应是()[单选题]A.春秋战国B.南北朝C.五代十国(正确答案)D.辽宋夏金9、阿拉伯帝国创造了辉煌灿烂的阿拉伯文明,包括①伊斯兰教②《医学集成》③《天方夜谭》④《荷马史诗》( ) [单选题] *A.①②④B.①②③(正确答案)C.②③④D.①②③④10、中国共产党成立后的中心工作是()?[单选题] *A. 领导和组织工人运动(正确答案)B. 通过第一个党纲C. 反抗国民党反动统治D. 建立抗日统一战线11、77.两宋“物质文明和精神文明所达到的高度,在中国整个封建社会历史时期内是座顶峰”。
在很多年之前我从来不认为学习是一件多么重要的事情,那个时候我混迹于人群之中,跟大多数的人一样,做着这个时代青少年该做的事情,一切都井井有条,只不过,我不知做这些是为了什么,只因大家都这样做,所以我只是随众而已,虽然考上了一个不错的大学,但,我的人生目标一直以来都比较混乱。
但是后来,对世界有了进一步了解之后,我忽而发现,自己真的不过是这浩渺宇宙中的苍茫一粟,而我自身的存在可能根本不能由我自己来把握。
认识到个体的渺小之后,忽然有了争夺自己命运主导权的想法。
所以走到这个阶段,我选择了考研,考研只不过是万千道路中的一条。
不过我认为这是一条比较稳妥且便捷的道路。
而事到如今,我觉得我的选择是正确的,时隔一年之久,我终于涅槃重生得到了自己心仪院校抛来的橄榄枝。
自此之后也算是有了自己的方向,终于不再浑浑噩噩,不再在时代的浪潮中随波逐流。
而这一年的时间对于像我这样一个懒惰、闲散的人来讲实在是太漫长、太难熬了。
这期间我甚至想过不如放弃吧,得过且过又怎样呢,还不是一样活着。
可是最终,我内心对于自身价值探索的念头还是占了上峰。
我庆幸自己居然会有这样的觉悟,真是不枉我活了二十多个春秋。
在此写下我这一年来的心酸泪水供大家闲来翻阅,当然最重要的是,干货满满,包括备考经验,复习方法,复习资料,面试经验等等。
所以篇幅会比较长,还望大家耐心读完,结尾处会附上我的学习资料供大家下载,希望会对各位有所帮助,也不枉我码了这么多字吧。
四川师范大学中国史初试科目:(101)思想政治理论(201)英语一或(203)日语(637)历史学基础(自命题)参考书:新编中国通史四册福建人民出版社世界史高教齐世荣版六本复试参考书目:①《中国历史文选》,周予同著,上海古籍出版社;②《中国古代文化史》,阴法鲁、许树安主编,北京大学出版社。
先说英语吧。
词汇量曾经是我的一块心病,跟我英语水平差不多的同学,词汇量往往比我高出一大截。
从初中学英语开始就不爱背单词。
在考研阶段,词汇量的重要性胜过四六级,尤其是一些熟词僻义,往往一个单词决定你一道阅读能否做对。
2014年汉语国际教育视频课程+近三年真题+笔记+公共课阅卷人一对一指导=2500元 7月1日前报名,8折优惠!北大、人大、北外、北师、首师大老师领衔辅导!2013年包揽北大、民大、安徽师大、川师、北外、广外汉教考研状元!四川师范大学汉语基础第一部分:汉语语言文学基础知识(共80分)一、填空题(每小题1分,共30分)1.现代汉民族共同语以______________为基础方言。
2.与印欧语系语言相比,现代汉语在词汇方面的特点是广泛运用__构成新词。
3.现代汉语方言中,西南地区的成都话属于_________。
4.与现代汉语普通话的语音差别最大的方言是粤方言和________。
5.现代汉语方言中,语言各要素的差异最突出的方面是_________。
6.气流通过咽头,口腔,鼻腔时,一定会受到发音器官阻塞的音素叫______。
7.普通话声母c从发音部位上看属于_________。
8.语言中最小的语音单位是_______。
9.现代汉语普通话的单元音韵母一共有______。
10.现代汉语音节中,能够充当韵尾的音素共有______。
11.普通话上声的调值是_____。
12.按照四呼分类,普通话音节“字”的韵母属于_____.13.汉字是记录汉语的________系统。
14.距今已有3000多年历史的殷商时期的文字是_____。
15.《现代汉语常用词表》规定的次常用字的数量是________。
16.汉字字体古文字演变为今文字的转折点是________。
17.介于楷书和草书之间的字体是_______。
18.在汉语字典,词典等语文工具书中,具有字形归类作用的部首叫_______。
19.词汇包括一种语言里所有的(或特定范围)的词和_____。
20.语素是语言中______的音义结合体。
21.有两个或两个以上语素构成的词叫_________。
22.两个音节连缀成而不能拆开的词叫________。
23.“苹果”一词可以指称具有任何个体差异的苹果,是因为词义具有______。