2018年河北省卫生专业高级职称评审政策条件
- 格式:docx
- 大小:23.15 KB
- 文档页数:7
河北卫生专业技术职务任职资格条件河北卫生专业技术职务任职资格条件---河北卫生专业技术职务任职条件评定标准:卫生专业副主任医(药、护、技)师须系统掌握本学科基本理论和专业知识,熟悉相关学科知识,较全面了解本专业国内外已开展应用的疾病诊疗医药产品的应用、技术和发展趋势,能将最新技术成果应用于医药卫生技术;有较丰富的实践经验和独特的学术擅长,具有独立处理本专业较复杂疑难疾病和解决较重大技术难题的能力,工作业绩较显著,取得较大价值的专业技术研究成果,公开发表、出版较高水平的论文、著作;学术技术水平较高,有指导和培养下一级卫生技术人员的能力。
一、适用范围本条件适用于在医疗(药)卫生机构从事医、药、护、技等专业技术工作的卫生技术人员。
二、政治思想条件热爱祖国,遵守国家法律法规,有良好的职业道德和敬业精神。
任现职期间,年度考核合格以上。
三、学历、资历条件获博土学位,从事本专业技术工作,取得主治医(主管药、护、技)师资格满2年;或获得大学本科毕业以上学历,从事本专业技术工作,取得主治医(主管药、护、技)师资格满5年。
四、外语、计算机条件(一)较熟练掌握一门外语。
参加全国职称外语统一考试,成绩符合规定要求。
(二)较熟练掌握计算机应用技术。
参加全国或全省职称计算机考试,成绩符合规定要求。
五、专业技术工作经历(能力)条件从事主治医(主管药、护、技)师工作以来,须具备下列专业技术工作经历(能力):(一)了解本专业国内外现状及发展趋势,能将新技术应用于临床实践;(二)参与医疗、教学、研究等业务管理工作,开展本专业必须具备的各项技术项目;(三)有丰富的专业技术工作经验,能够解决本专业复杂疑难问题,能够指导下一级卫生技术人员和开展教学及科研工作;(四)每年在专业技术岗位上工作不少于四十周。
六、业绩成果条件从事主治医(主管药、护、技)师工作以来,须具备下列条件:(一)认真履行岗位职责,圆满完成工作任务,在实际工作中能解决疑难问题,成就较显著,业绩较突出;(二)取得下列有较高学术价值的本专业科技成果之一:1、获省级以上科技进步奖的主要完成者(额定人员);2、市(厅)级以上科研课题的主要完成者(前三名),并获得科技成果完成证书;3、已批准立项的市(厅)级以上科研课题的负责人,取得阶段性成果。
河北省医学高级职称晋升条件2010-07-12 01:42:37 来源:医学论文发表网根据中国人民共和国卫生部《临床医学专业中、高级技术资格评审条件(试行)》的规定根据医疗机构专业设置的实际情况,临床医学专业评审条件分为两个部分:一)按二级学科分类的评审条件,适用于按二级学科设置的临床医学专业岗位,共分为十四个专业:全科/家庭医学、内科、外科、妇产科、儿科、口腔、眼科、耳鼻咽喉科、皮肤病与性病、精神病、肿瘤、病理、医学影像、计划生育。
二)按三级学科分类的评审条件,适用于三级学科设置的临床医学专业岗位,共分为三十二个子专业:心血管内科、呼吸内科、消化内科、肾内科、神经内科、内分泌、血液病、结核病、传染病、风湿与临床免疫、老年医学、急诊医学、普通外科、骨外科、胸心外科、神经外科、泌尿外科、小儿外科、烧伤外科、整形外科、麻醉、运动医学、康复医学、妇科、产科、口腔内科、口腔颌面外科、口腔修复、口腔整形、核医学、放射治疗、医学检验。
(一)主治医师1、医学中专毕业,在县及以下基层医疗机构工作,取得医师资格后从事工程师工作不少于七年;2、医学大学专科毕业,取得医师资格后从事医师工作不少于六年;3、医学大学本科毕业,取得医师资格后从事医师工作不少于五年;4、医学大学本科毕业并取得与医学有关的第二学士学位,取得医师资格后从事医师工作不少于四年。
(二)副主任医师1、医学大学专科毕业,在县及以下基层医疗机构工作,从事主治医师工作不少于七年;2、医学大学本科毕业,从事主治医师工作不少于五年;3、取得临床医学硕士学位,从事主治医师工作不少于四年;4、取得临床医学博士学位,从事主治医师工作不少于二年;5、临床医学博士后人员在完成博士后研究工作、出博士后流动站前(三)主任医师医学大学本科毕业或取得学士以上学位,从事副主任医师工作不少于五年。
(四)符合下列有关条件,经考核合格,可认定主治医师任职资格:1、取得临床医学硕士学位,从事医师工作不少于三年;2、取得临床医学博士学位。
河北卫生系列评审条件《河北卫生系列评审条件》我有个朋友小王,在河北一家医院当医生。
有天我们一起吃饭,他一边扒拉着碗里的饭,一边唉声叹气。
我就好奇啊,问他咋回事。
他把筷子一放,“兄弟啊,你不知道,咱医院要进行卫生系列评审了,这评审条件密密麻麻的,我瞅着头疼啊。
”就这么着,今天咱们就来聊聊河北卫生系列评审条件这事儿。
要说河北卫生系列评审条件啊,那涵盖的面可广了去了。
首先,学历方面那是有要求的。
本科在那摆着呢是基本,要是专科啊,就得有额外的工作年限和一些特殊的成果什么的。
就像小王是本科,他刚进医院的时候可轻松不少,和那些专科进来想参加评审的同事相比,少走了些弯路呢。
工作业绩那更是重中之重。
就拿医生来说,你一年看了多少个病人得有数,得有记录。
你治好了啥疑难杂症,这个啊,得有具体的病例和分析。
小王有次治好了一个很罕见的病,他那叫一个高兴,把病例整理得那叫一个细致,就盼着评审的时候能给自己加分呢。
而且做手术的医生,手术成功率多高可都在审核范围里。
他们科室有个大夫,手术老是出差错,一提到评审就愁眉苦脸的,天天缠着那些经验丰富的医生取经呢。
科研论文也不能少。
在河北的评审里,在省级或者国家级的医学期刊上发表论文这可是个硬性指标。
你做了那么多工作,得能把经验总结出来分享给大家啊。
小王为了这论文,头发都掉了一大把。
天天点灯熬油地找资料、做实验,还得跟主任一遍遍地探讨,就为了让论文质量高些。
再说说继续教育学时的事儿。
不管你多忙,都得抽出时间去参加继续教育。
这就是让医护人员不断跟上医学发展的步伐嘛。
有次小王因为忙一个紧急的手术,错过了一次继续教育的课程,结果护士长就追着他屁股后面催他补课时,小王那抱怨啊,我听着都觉得他像个受了委屈的孩子。
说到这,我就想啊,这评审条件虽然严苛,但是真的是对河北整个卫生系列水平提升很有必要的。
对于医护人员来说呢,就得早做准备,别等快评审了才临时抱佛脚。
医院也应该多组织一些讲座啥的,让大家清楚明白这评审的细则,并且在平时工作里就做好相关的指标累计。
河北卫生高级职称晋升政策及评审要求---河北卫生高级职称晋升政策及评审要求在哪有河北卫生高级职称晋升政策及评审要求河北卫生高级职称晋升政策及评审要求---河北卫生高级职称晋升政策及评审要求在哪有评定标准:卫生专业副主任医(药、护、技)师须系统掌握本学科基本理论和专业知识,熟悉相关学科知识,较全面了解本专业国内外已开展应用的疾病诊疗医药产品的应用、技术和发展趋势,能将最新技术成果应用于医药卫生技术;有较丰富的实践经验和独特的学术擅长,具有独立处理本专业较复杂疑难疾病和解决较重大技术难题的能力,工作业绩较显著,取得较大价值的专业技术研究成果,公开发表、出版较高水平的论文、著作;学术技术水平较高,有指导和培养下一级卫生技术人员的能力。
一、适用范围本条件适用于在医疗(药)卫生机构从事医、药、护、技等专业技术工作的卫生技术人员。
二、政治思想条件热爱祖国,遵守国家法律法规,有良好的职业道德和敬业精神。
任现职期间,年度考核合格以上。
三、学历、资历条件获博土学位,从事本专业技术工作,取得主治医(主管药、护、技)师资格满2年;或获得大学本科毕业以上学历,从事本专业技术工作,取得主治医(主管药、护、技)师资格满5年。
四、外语、计算机条件(一)较熟练掌握一门外语。
参加全国职称外语统一考试,成绩符合规定要求。
(三)出版科普类著作2部(主编或副主编)并在省级专业期刊上发表学术论文2篇;(四)在国家级专业核心期刊上发表学术论文2篇;(五)在国家级专业核心期刊上发表学术论文1篇,省级专业期刊上发表学术论文4篇。
关于论文为不拘一格选拔人才,对贡献突出、业绩显著的人员取得主治医(主管药、护、技)师工作满二年并具备下列条件,可破格申报:(一)获国家自然科学奖、发明奖、科技进步奖项的主要完成者(额定人员),或获省部级科技进步二等奖一项或三等奖两项的主要完成者(额定人员);(二)出版著作一部(主编或副主编),或在国家级专业期刊上发表学术论文二篇,或在省级专业期刊上发表学术论文四篇。
河北省市晋升主任医师(卫生系列正高职称)的评审条件规定和报名要求河北省市晋升主任医师(卫生系列正高职称)的评审条件规定和报名要求---河北晋升医师评审条件评定标准:卫生专业副主任医(药、护、技)师须系统掌握本学科基本理论和专业知识,熟悉相关学科知识,较全面了解本专业国内外已开展应用的疾病诊疗医药产品的应用、技术和发展趋势,能将最新技术成果应用于医药卫生技术;有较丰富的实践经验和独特的学术擅长,具有独立处理本专业较复杂疑难疾病和解决较重大技术难题的能力,工作业绩较显著,取得较大价值的专业技术研究成果,公开发表、出版较高水平的论文、著作;学术技术水平较高,有指导和培养下一级卫生技术人员的能力。
一、适用范围本条件适用于在医疗(药)卫生机构从事医、药、护、技等专业技术工作的卫生技术人员。
二、政治思想条件热爱祖国,遵守国家法律法规,有良好的职业道德和敬业精神。
任现职期间,年度考核合格以上。
三、学历、资历条件获博土学位,从事本专业技术工作,取得主治医(主管药、护、技)师资格满2年;或获得大学本科毕业以上学历,从事本专业技术工作,取得主治医(主管药、护、技)师资格满5年。
四、外语、计算机条件(一)较熟练掌握一门外语。
参加全国职称外语统一考试,成绩符合规定要求。
(二)较熟练掌握计算机应用技术。
参加全国或全省职称计算机考试,成绩符合规定要求。
五、专业技术工作经历(能力)条件从事主治医(主管药、护、技)师工作以来,须具备下列专业技术工作经历(能力):(一)了解本专业国内外现状及发展趋势,能将新技术应用于临床实践;(二)参与医疗、教学、研究等业务管理工作,开展本专业必须具备的各项技术项目;(三)有丰富的专业技术工作经验,能够解决本专业复杂疑难问题,能够指导下一级卫生技术人员和开展教学及科研工作;(四)每年在专业技术岗位上工作不少于四十周。
六、业绩成果条件从事主治医(主管药、护、技)师工作以来,须具备下列条件:(一)认真履行岗位职责,圆满完成工作任务,在实际工作中能解决疑难问题,成就较显著,业绩较突出;(二)取得下列有较高学术价值的本专业科技成果之一:1、获省级以上科技进步奖的主要完成者(额定人员);2、市(厅)级以上科研课题的主要完成者(前三名),并获得科技成果完成证书;3、已批准立项的市(厅)级以上科研课题的负责人,取得阶段性成果。
第一篇:卫生专业正高、副高晋升条件卫生专业正高、副高晋升条件一、关于卫生高级技术资格的申报(一)主任医(药、护、技)师申报条件1、大学本科以上学历毕业后,受聘副高级卫生专业技术职务满5年。
2、大学普通班毕业后,受聘副高级卫生专业技术职务满7年。
(二)副主任医(药、护、技)师申报条件1、获得博士学位后,受聘中级卫生专业技术职务满2年。
2、大学本科以上学历毕业后,受聘中级卫生专业技术职务满5年。
3、大学普通班毕业后,受聘中级卫生专业技术职务满5年。
4、大学专科毕业后取得本科以上学历(专业一致或相近专业),受聘中级卫生专业技术职务满7年。
5、1970年底以前大专毕业,受聘中级卫生专业技术职务满5年。
6、1984年底以前大专毕业,受聘中级卫生专业技术职务满7年。
7、护理专业中专毕业后,从事临床护理工作25年以上,并取得护理专业的专科以上学历,受聘主管护师5年以上,可申报副主任护师任职资格。
(三)破格申报条件不具备申报高级技术资格规定的学历(或学位),任现职必须满5年;具备规定的学历(或学位),除下列人员外任现职必须满3年。
1、任现职以来,获得过国家发明一、二等奖;自然科学一、二等奖;科学技术进步一、二等奖以及省科学技术进步一等奖者,破格晋升正高职称的专业技术人员。
2、任现职以来,获得过国家发明三等奖;自然科学三、四等奖;科学技术进步三等奖以及省科学技术进步二等奖者,破格晋升副高职称的专业技术人员。
3、具有博士学位者。
第二篇:护士晋升副高条件护士得先进护师护师进主管护师主管进副高!大专必须是全日制的护士最快得10年以后才可以进到副高1、申报评审副主任医(药、护、技)师、副主任中医师任职资格者,需具备下列条件之一:(1)取得博士学位,担任主治(管)医(药、护、技)师、主治中医师专业技术职务2年以上;(2)研究生毕业并取得硕士学位,担任主治(管)医(药、护、技)师、主治中医师专业技术职务4年以上;(3)大学本科毕业,担任主治(管)医(药、护、技)师、主治中医师专业技术职务5年以上;(4)在乡镇卫生院工作的卫生技术人员,中专毕业后在乡镇卫生院从事卫生专业工作20年以上,担任主治(管)医师、主治中医师专业技术职务8年以上;大学专科毕业后在乡镇卫生院从事卫生专业工作15年以上,担任主治(管)医师、主治中医师专业技术职务6年以上,可申报副主任(中)医师。
卫生系列高级职称评审条件卫生系列正高级职称评审条件评定标准:具有良好的职业道德和敬业精神,严格遵守医德规范;精通本学科的基础理论和专业知识,掌握相关学科理论知识,深入了解有关法律、法规、标准及技术规范。
掌握本专业国内外现状及发展趋势,有丰富的实践经验,并能解决和处理本专业复杂疑难问题及技术难题;工作业绩显著,取得有价值的技术或研究成果,公开发表、出版高水平的专业论文和著作;学术造诣较高,有组织、指导本专业全面业务工作和培养本专业人才的能力,是本专业学术、技术带头人;能运用现代技术获取前沿医学知识并进行学术交流。
第一条适用范围适用于从事医疗卫生工作,申报主任医师、主任技师、主任药师、主任护师的卫生技术人员。
第二条思想政治条件热爱祖国,拥护党的领导,遵守法律法规,有良好的职业道德和敬业精神,廉洁奉公,忠于职守,诚实守信,竭诚为社会主义现代化建设服务。
有下列情形之一的,不得申报:一、从申报当年往前推算,5年内有过年度考核不合格的,原—1—则上不得申报。
二、在申报过程中被发现有伪造学历、资历、业绩成果,或剽窃他人成果等弄虚作假行为者,自申报当年起,5年内不得申报。
累计两次的,终身不得申报。
通过上述手段骗取职称,撤销其职称,自撤销之日起,5年内不得申报。
三、因违纪违法被有关部门立案审查调查或受到违纪违法处分处罚仍在处分处罚影响期内的。
四、发生医疗差错责任者,当年不得申报;发生医疗事故责任者未满2年的不得申报。
第三条学历、资历条件本专业或相关专业大学本科学历或学士学位及以上,取得副高级职称后从事本领域专业技术工作累计5年及以上,申报专业原则上应与学历专业相一致或接近。
如自治区职称制度改革文件对学历资历条件有新规定,从其规定。
第四条外语和计算机应用能力条件对外语和计算机应用能力条件不作统一要求,由各高级评委会相应职改办按照自治区职称制度改革有关文件的要求,在年度部署文中予以明确。
第五条专业技术执业资格及专业能力考试条件一、在医疗机构、疾病预防控制机构、计生站、采供血机构(血、浆站)从事医学专业技术工作的人员,方可申报主任医师;—2—除无执业注册要求的专业外,申报主任医师须具备执业医师资格并经执业注册,依法执业,申报专业原则上应与执业范围相一致。
河北卫生职称晋升条件一、概述在河北省,卫生职称是衡量医务人员专业水平和职业发展的重要标准之一。
卫生职称的晋升条件对医师、护士、药师等医疗队伍成员的升职提供了明确的规定。
本文将介绍河北卫生职称晋升的相关条件和要求。
二、医师职称晋升条件1.低级职称晋升为中级职称学历要求-:医师本科毕业并取得河北省承认的医师资格证书。
工作经验要求-:从事医疗工作满5年。
培训要求-:参加过相应专业知识、技能培训并取得结业证书。
科研要求-:发表过医学科研论文,有科研成果。
2.中级职称晋升为副高级职称学历要求-:具有硕士研究生以上学历并取得河北省承认的医师资格证书。
工作经验要求-:从事医疗工作满8年,其中在医疗科研机构从事科研或教学满3年。
培训要求-:参加过相应专业知识、技能培训并取得结业证书。
科研要求-:发表过高水平医学论文,在医学期刊上发表过学术论文。
3.副高级职称晋升为正高级职称学历要求-:具有博士研究生以上学历并取得河北省承认的医师资格证书。
工作经验要求-:从事医疗工作满15年,其中在医疗科研机构从事科研或教学满6年。
培训要求-:参加过相应专业知识、技能培训并取得结业证书。
科研要求-:在国内外权威医学期刊上发表过高水平科研论文,取得重要科研成果。
三、护士职称晋升条件1.低级职称晋升为中级职称学历要求-:护士专科毕业,并取得河北省承认的执业护士资格证书。
工作经验要求-:从事护理工作满5年。
培训要求-:参加过相应的护理培训并取得结业证书。
科研要求-:有一定的科研学术成果,或在临床实践中取得重要的护理成就。
2.中级职称晋升为副高级职称学历要求-:具有大专护理以上学历,并取得河北省承认的执业护士资格证书。
工作经验要求-:从事护理工作满8年,其中在护理管理岗位工作满3年。
培训要求-:参加过相应的护理管理培训并取得结业证书。
科研要求-:在护理管理方面有较大的贡献,或在临床实践中取得重要的护理成就。
3.副高级职称晋升为正高级职称学历要求-:具有本科护理及以上学历,并取得河北省承认的执业护士资格证书。
河北省卫生系列副高级专业技术任职资格申报评审条件1评定标准:系统掌握本学科基本理论和专业知识,熟悉相关学科知识,较全面了解本专业国内外技术发展趋势,能将新技术成果应用于实际工作;有较丰富的实践经验,具有独立处理本专业较复杂技术难题的能力;工作业绩较突出,取得较大价值的专业技术研究成果,公开发表、出版较高水平的论文、着作;学术技术水平较高,具有指导下一级卫生技术人员业务工作的能力。
一、适用范围本条件适用于在全省各级医疗卫生计生机构从事医、药、护、技专业技术工作的卫生技术人员。
二、资格设置卫生系列副高级专业技术任职资格设置为:(一)副主任医师、副主任中医师、中西医结合副主任医师(二)副主任药师、副主任中药师(三)副主任护师(四)副主任技师三、政治思想条件拥护党的领导,热爱祖国,遵守国家法律法规,诚实守信,有良好的职业道德和敬业精神。
取得卫生系列中级任职资格以来,年度考核等次为合格以上。
四、学历、资历、执业条件获博士学位后,取得所从事专业中级任职资格满2年;大学本科以上学历,取得所从事专业中级任职资格满5年;县(市、区)属单位中的业务骨干,大学专科学历,取得所从事专业中级任职资格满7年。
申报副主任(中)医师、副主任护师,必须具有相应执业证书。
五、外语、计算机、实践技能条件(一)掌握一门外语。
参加全国职称外语统一考试,成绩符合规定要求。
(二)掌握计算机应用技术。
参加全国或全省职称计算机应用能力考试,成绩符合规定要求。
(三)掌握本专业实践技能。
参加全省卫生系列高级专业技术任职资格实践技能考试,成绩符合规定要求。
六、专业技术工作经历(能力)条件取得中级任职资格以来,具备下列条件:(一)能够追踪本专业国内外现状及发展趋势,将新技术应用于工作实践;(二)有较丰富的专业技术工作经验和较强的业务工作能力,能够解决本专业较复杂疑难问题,在业务工作中发挥较大作用,群众公认程度较高;(三)具有组织科研和指导下一级卫生技术人员业务工作的能力;(四)每年在专业技术岗位上工作40周以上;(五)积极参加医学继续教育,学分达到规定要求;(六)技术水平、工作数量和服务质量到达《河北省卫生系列副高级专业技术任职资格申报评审业务工作要求》(见附件)。
河北卫生高级职称晋升政策及评审要求---河北卫生高级职称晋升政策及评审要求在哪有(三)出版科普类著作2部(主编或副主编)并在省级专业期刊上发表学术论文2篇;(四)在国家级专业核心期刊上发表学术论文2篇;(五)在国家级专业核心期刊上发表学术论文1篇,省级专业期刊上发表学术论文4篇。
关于论文为不拘一格选拔人才,对贡献突出、业绩显著的人员取得主治医(主管药、护、技)师工作满二年并具备下列条件,可破格申报:(一)获国家自然科学奖、发明奖、科技进步奖项的主要完成者(额定人员),或获省部级科技进步二等奖一项或三等奖两项的主要完成者(额定人员);(二)出版著作一部(主编或副主编),或在国家级专业期刊上发表学术论文二篇,或在省级专业期刊上发表学术论文四篇。
九、附则一、本条件有关的词(语)或概念的特定解释:1、重大:某一区域范围内规模大、影响深的。
2、主持:经某一级别部门认可或任命的,在工作中起支配、决定作用的。
3、医疗(医药)卫生机构:指经卫生(中医、医药)行政管理部门或编委等政府部门批准的各级各类从事医疗、预防、保健、计划生育或药品检验、生产、经营等活动的单位。
单位性质包括国有、民办、合资、合作、外资等。
4、中西医结合专业中“学历、资历条件”的“学历”,指临床医学专业学历,其他专业不计;“系统学习中医1年以上”指必须持有毕业或结业证书。
5、著作、论文的期刊(杂志)必须取得ISBN统一书号或ISSN(国际统一刊号)、CN(国内统一刊号)刊号。
6、论文评价:在核心期刊以外杂志上发表的论文,其杂志的等级如何区别国家级或是省级,以及该论文的学术水平如何,均由各专业学科的专家界定。
7、科技成果奖:特指科技进步奖、自然科学奖、国家发明奖等奖励项目。
8、科研项目(或课题):包括国家、部委、省、市和各级主管部门下达的或合同规定的科研或技术开发任务,含有科学研究、技术管理、开发及推广应用等类型。
按来源可分为国家下达项目、国内外合作项目、合同项目及外商投资项目等。
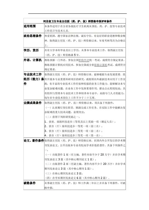
河北省晋升卫生专业副高级职称任职资格和申报评审条件
一、学历、资历条件
具有大学本科毕业及以上学历,从事本专业技术工作,取得主治(管)医(药、护、技)师资格满5年。
二、外语、计算机条件
(一)较熟练掌握一门外语。
参加全国职称外语统一考试,成绩符合规定要求。
(二)较熟练掌握计算机应用技术。
参加全国或全省职称计算机应用能力考试,成绩符合规定要求。
三、业绩成果条件
取得主治(管)医(药、护、技)师资格以来,须具备下列条件:
(一)认真履行岗位职责,圆满完成工作任务,在实际工作中能解决本专业复杂疑难问题,业绩突出;
(二)获得下列科研奖励之一:
1.获市(厅)级科技进步二等奖以上奖励一项(额定人员);
2.获市(厅)级科技进步三等奖奖励一项(前三名);
3.经批准立项的省级科研课题,已完成科研计划任务,经过科技成果鉴定并已进行登记的科研成果(以鉴定证书为准)前二名;或经批准立项的市(厅)级科研课题,已完成科研计划任务,经过科技成果鉴定并已进行登记的科研成果(以鉴定证书为准)第一名。
四、论文、著作条件
取得主治(管)医(药、护、技)师资格以来,在国内外公开发行的学术期刊发表论文、公开出版本专业有较高学术价值的著作,具备下列条件之一:
(一)出版著作1部(任主编,著作内容不少于15万字)并在学术期刊发表论文3篇;(二)出版著作2部(任副主编,著作内容不少于15万字)并在学术期刊发表论文3篇;(三)在核心期刊发表论文2篇;
(四)在学术期刊发表论文4篇(其中核心期刊1篇)。
2018年河北省卫生专业高级职称评审政策条件(一)省属、设区市属单位人员,具备下列条件之一:1.获市(厅)级科技进步二等奖以上奖励1项(额定内完成人);2.获市(厅)级科技进步三等奖奖励1项(完成人前3名);3.经批准立项的省级以上科研课题,取得科技成果完成证书(完成人前2名);或经批准立项的市(厅)级科研课题,取得科技成果完成证书(完成人第1名)。
(二)县(市、区)属单位人员,具备下列条件之一:1.获市(厅)级及以上科技进步奖励(额定内完成人);2.经批准立项的市(厅)级以上科研课题,并取得科技成果完成证书(完成人前2名);3.主持引进开展新技术1项,独立完成50例以上,效果达到技术指标要求,经单位鉴定为填补本单位技术空白;4.主持制定单位专项业务工作实施方案2项以上并组织实施,经单位鉴定为成效显著。
八、论文、著作条件取得中级任职资格以来,具备下列条件:(一)省属、设区市属单位人员,具备下列条件之一:1.公开出版著作1部(任主编,著作内容15万字以上)并在学术期刊发表论文3篇;2.公开出版著作2部(任副主编,著作内容15万字以上)并在学术期刊发表论文3篇;3.在核心期刊发表论文2篇;4.在学术期刊发表论文4篇(其中核心期刊1篇)。
(二)县(市、区)属单位人员,具备下列条件之一:1.在核心期刊发表论文1篇;2.在学术期刊发表论文2篇。
九、破格条件对不具备规定学历,符合现任职资格规定年限要求,或具备规定学历,符合现任职资格2年以上,确有突出贡献者,具备下列条件,可破格申报:(一)具备第八条规定的论文、著作条件;(二)获省(部)级科技进步二等奖以上奖励1项,或获省(部)级科技进步三等奖2项。
十、附则(一)凡冠有“以上”的,均含本级。
(二)学历必须是国家承认的正规学历,所学专业必须与本人所从事的专业相同或相近。
(三)国家级奖项是指国家科技奖、国家技术发明奖、国家自然科学奖。
省级是指省、自治区、直辖市政府或其授权委托机构;部级是指国务院的部、委、总局等或其授权委托机构;市级是指设区市政府或其授权委托机构;厅级是指省政府组成部门或其授权委托机构。
河北卫生系列高级职称评审条件
河北省卫生系列高级职称评审条件一般包括以下几个方面,1. 学历要求,通常要求申请者具有硕士及以上学历。
2. 从业年限,一般要求申请者具有一定的医疗、卫生管理工作经验,通常是在医疗卫生系统从事专业技术工作满5年以上。
3. 业绩要求,需要申请者在医疗卫生系统工作期间取得突出的业绩和成绩,如在临床医疗、科研、教学、管理等方面有显著的成绩和贡献。
4. 学术要求,通常要求申请者具有一定的学术水平,包括发表学术论文、参与科研项目等。
此外,还可能包括专业技术职务任职年限、职称评审考核等其他具体条件。
具体的评审条件可能会根据不同的职称评定标准和政策规定而有所不同,建议您在申请前仔细阅读相关文件或咨询当地人事部门或相关单位以获取最新的评审条件。
卫生专业技术高级职称资格考试(副高、正高)申报条件
申报人应当符合下列相应学历和资历的要求:(具体以各地评审政策要求为准)
(一)副主任技师
1、具有相应专业大学专科学历,取得主管技师资格后,从事本专业工作满7年。
2、具有相应专业大学本科学历,取得主管技师资格后,从事本专业工作满5年。
3、具有相应专业硕士学位,认定主管技师资格后,从事本专业工作满4年。
4、具有相应专业博士学位,认定主管技师资格后,从事本专业工作满2年。
(二)主任技师
具有相应专业大学本科及以上学历或学士及以上学位,取得副主任技师资格后,从事本专业工作满5年。
符合下列条件之一的,在申报高级专业技术资格时可不受从事本专业工作年限的限制:
(一)获国家自然科学奖、国家技术发明奖、国家科技进步奖的主要完成人;
(二)获省部级科技进步二等奖及以上奖项的主要完成人。
卫生高级专业技术资格考试大纲:放射医学技术专业(副高级)【划重点】卫生类高级职称考试人机对话操作注意事项#放射医学技术#
【参考】2018年度卫生高级专业技术职务的申报和评审(山东)2019年度委直属和联系单位专业技术资格评审申报的通知。
第⼀条 为统⼀卫⽣技术⼈员的职务名称,加强晋升⼯作的管理,充分调动卫⽣技术⼈员的积极性,加速建设⼜红⼜专的卫⽣技术队伍,为创造我国统⼀的新医学新药学,为实现新时期的总任务,特制订本条例。
第⼆条 卫⽣技术⼈员根据业务性质,分为四类:⼀、医疗防疫⼈员(含中医、西医,卫⽣防疫,寄⽣⾍、地⽅病防治,⼯业卫⽣,妇幼保健等)的技术职称为:主任医师、副主任医师、主治(主管)医师、医师(住院医师)、医⼠(助产⼠)、卫⽣防疫员(妇幼保健员)。
⼆、药剂⼈员(含中药、西药)的技术职称为:主任药师、副主任药师、主管药师、药师、药剂⼠、药剂员。
三、护理⼈员的技术职称为:主任护师、副主任护师、护师、护⼠、护理员。
四、其他技术⼈员(含检验、理疗、病理、⼝腔、同位素、放射、营养、⽣物制品⽣产等)的技术职称为:主任技师、副主任技师、主管技师、技师、技⼠、见习员。
第三条 各类卫⽣技术⼈员的政治思想条件:拥护党的领导,热爱社会主义,努⼒学习马列主义、⽑泽东思想,不断提⾼政治觉悟,做到⼜红⼜专,全⼼全意为⼈民服务,为实现新时期的总任务贡献⼒量。
第四条 具备第三条和下列条件者可晋升为主任医师、主任药师、主任技师、主任护师:1.精通本科(本专业,下同)理论,掌握国内外本科技术发展情况,并能吸取最新科研成就应⽤于实际⼯作(中医药专业须精通中医药理论,对经典医著有所研究);2.有丰富的临床或技术⼯作经验,能熟练地掌握本科技术操作,解决本科复杂疑难问题。
能熟练地掌握⼀门以上外国语(中医、中药⼈员暂不作为必备条件),并有较⾼⽔平的科学论⽂或著作;3.善于指导本科全⾯业务,能为医疗、教学和科研培养出⾼级⼈材;第五条 具备第三条和下列条件者可晋升为副主任医师、副主任药师、副主任技师、副主任护师:1.通晓本科理论,了解国内外本科技术发展情况,并能吸取最新科研成就⽤于实际⼯作(中医药专业须通晓中医药理论,熟悉经典医著);2.有丰富的临床或技术⼯作经验,能熟练地掌握本科技术操作,解决本科复杂疑难问题。
冀职改办字〔2018〕30号关于印发《2018年全省专业技术人才和职称工作意见》的通知各市(含定州、辛集市)、省直各部门、中直驻冀有关单位、各自主评审单位职改办:现将《2018年全省专业技术人才和职称工作意见》印发给你们,请认真贯彻执行。
附件:2018年中等职业学校、技工学校正高级讲师申报推荐名额分配表2018年6月12日2018年全省专业技术人才和职称管理工作意见为深入贯彻落实中央、省委关于人才发展体制机制改革、人才分类评价机制改革和职称制度改革的意见,做好我省2018年专业技术人才和职称管理工作,现提出如下意见:一、2018年工作安排(一)统筹做好政府人才综合管理工作。
1.持续推进人才发展体制机制改革。
抓好省厅牵头出台的19项改革政策的落地生效,深入推进人才分类评价机制改革。
2.深入实施人才强冀工程。
做好省委组织部立项的“两高人才队伍建设、人才体制机制改革实施细则落地生效、人力资源提升行动计划、京津冀人才示范区建设”四个重点人才项目的落实工作。
3.研究制定我省人才队伍建设三年行动计划。
按照省委、省政府关于开展“双创双服”活动的要求,以促进经济结构调整、实现新旧动能转换为目的,以促进创新驱动发展和高质量发展为重点,研究制定《河北省人才队伍建设三年行动计划(2018-2020年)》。
4.持续推进人力资源提升行动计划。
督促抓好五大工程“18项任务”,重点围绕支持雄安新区建设、2022年冬奥会、大气污染治理、京津冀协同发展、动能转换等,进一步提升全省企业经营管理人员、专业技术人员、产业蓝领技术人员、重点群体、公务员等的素质能力水平。
(二)持续深化职称制度改革。
深入贯彻落实省委办公厅、省政府办公厅《关于深化职称制度改革的实施意见》(冀办发〔2017〕22号),完善配套改革措施,分系列推进职称制度改革。
重点做好以下几项工作:1.进一步下放职称评审权限。
一是按照党中央国务院《关于全面深化新时代教师队伍建设的意见》的要求,推动高等学校教师职称制度改革,将评审权直接下放至省内113所普通高校、4所成人高校,由高校自主组织高校教师系列教授及以下职称评审;条件暂不具备、尚不能独立组织评审的高等学校,可采取联合评审的方式。
河北省卫生系列副高级专业技术任职资格申报评审条件
1评定标准:系统掌握本学科基本理论和专业知识,熟悉相关学科知识,较全面了解本专业国内外技术发展趋势,能将新技术成果应用于实际工作;有较丰富的实践经验,具有独立处理本专业较复杂技术难题的能力;工作业绩较突出,取得较大价值的专业技术研究成果,公开发表、出版较高水平的论文、著作;学术技术水平较高,具有指导下一级卫生技术人员业务工作的能力。
一、适用范围
本条件适用于在全省各级医疗卫生计生机构从事医、药、护、技专业技术工作的卫生技术人员。
二、资格设置
卫生系列副高级专业技术任职资格设置为:
(一)副主任医师、副主任中医师、中西医结合副主任医师
(二)副主任药师、副主任中药师
(三)副主任护师
(四)副主任技师
三、政治思想条件
拥护党的领导,热爱祖国,遵守国家法律法规,诚实守信,有良好的职业道德和敬业精神。
取得卫生系列中级任职资格以来,年度考核等次为合格以上。
四、学历、资历、执业条件
获博士学位后,取得所从事专业中级任职资格满2年;大学本科以上学历,取得所从事专业中级任职资格满5年;县(市、区)属单位中的业务骨干,大学专科学历,取得所从事专业中级任职资格满7年。
申报副主任(中)医师、副主任护师,必须具有相应执业证书。
五、外语、计算机、实践技能条件
(一)掌握一门外语。
参加全国职称外语统一考试,成绩符合规定要求。
(二)掌握计算机应用技术。
参加全国或全省职称计算机应用能力考试,成绩符合规定要求。
(三)掌握本专业实践技能。
参加全省卫生系列高级专业技术任职资格实践技能考试,成绩符合规定要求。
六、专业技术工作经历(能力)条件
取得中级任职资格以来,具备下列条件:
(一)能够追踪本专业国内外现状及发展趋势,将新技术应用于工作实践;
(二)有较丰富的专业技术工作经验和较强的业务工作能力,能够解决本专业较复杂疑难问题,在业务工作中发挥较大作用,群众公认程度较高;
(三)具有组织科研和指导下一级卫生技术人员业务工作的能力;
(四)每年在专业技术岗位上工作40周以上;
(五)积极参加医学继续教育,学分达到规定要求;
(六)技术水平、工作数量和服务质量到达《河北省卫生系列副高级专业技术任职资格申报评审业务工作要求》(见附件)。
七、业绩成果条件
取得中级任职资格以来,具备下列条件:
(一)省属、设区市属单位人员,具备下列条件之一:
1.获市(厅)级科技进步二等奖以上奖励1项(额定内完成人);
2.获市(厅)级科技进步三等奖奖励1项(完成人前3名);
3.经批准立项的省级以上科研课题,取得科技成果完成证书(完成人前2名);或经批准立项的市(厅)级科研课题,取得科技成果完成证书(完成人第1名)。
(二)县(市、区)属单位人员,具备下列条件之一:
1.获市(厅)级及以上科技进步奖励(额定内完成人);
2.经批准立项的市(厅)级以上科研课题,并取得科技成果完成证书(完成人前2名);
3.主持引进开展新技术1项,独立完成50例以上,效果达到技术指标要求,经单位鉴定为填补本单位技术空白;
4.主持制定单位专项业务工作实施方案2项以上并组织实施,经单位鉴定为成效显著。
八、论文、著作条件
取得中级任职资格以来,具备下列条件:
(一)省属、设区市属单位人员,具备下列条件之一:
1.公开出版著作1部(任主编,著作内容15万字以上)并在学术期刊发表论文3篇;
2.公开出版著作2部(任副主编,著作内容15万字以上)并在学术期刊发表论文3篇;
3.在核心期刊发表论文2篇;
4.在学术期刊发表论文4篇(其中核心期刊1篇)。
(二)县(市、区)属单位人员,具备下列条件之一:
1.在核心期刊发表论文1篇;
2.在学术期刊发表论文2篇。
九、破格条件
对不具备规定学历,符合现任职资格规定年限要求,或具备规定学历,符合现任职资格2年以上,确有突出贡献者,具备下列条件,可破格申报:
(一)具备第八条规定的论文、著作条件;
说明:
1、业务工作要求围绕“技术能力、工作数量、服务质量”三个方面制定。
2、“技术能力”采取实践技能全省统一考试的方式进行考核。
3、“工作数量”由单位根据实际工作进行考核后提交《河北省卫生系列高级专业技术任职资格申报评审工作数量考核情况一览表》。
4、“服务质量”由单位提供医德医风年度考核表复印件。