小学三年级数学易错题集2
- 格式:doc
- 大小:79.33 KB
- 文档页数:16
3年级计算易错题大全一、整数加减法易错题目。
1. 计算:325 + 175 - 250- 解析:按照从左到右的顺序计算。
先算325+175 = 500,再算500 -250=250。
2. 456-(123 + 156)- 解析:去括号时要注意符号的变化。
原式=456 - 156-123,先算456 - 156 = 300,再算300-123 = 177。
3. 234+199- 解析:把199看作200 - 1,则原式=234+200 - 1=434 - 1 = 433。
4. 301 - 189- 解析:把301看作300+1,则原式=(300 + 1)-189 = 300-189+1=111 + 1=112。
二、整数乘除法易错题目。
5. 计算:25×16- 解析:可以把16拆分成4×4,则原式=25×4×4 = 100×4 = 400。
也可以把16看作20 - 4,25×16 = 25×(20 - 4)=25×20-25×4 = 500 - 100 = 400。
6. 125×88- 解析:把88拆分成8×11,则原式=125×8×11 = 1000×11 = 11000。
7. 360÷18- 解析:可以把18拆分成9×2,则原式=360÷(9×2)=360÷9÷2 = 40÷2 = 20。
8. 450÷25- 解析:根据商不变的性质,把被除数和除数同时乘4,原式=(450×4)÷(25×4)=1800÷100 = 18。
三、带括号的四则运算易错题目。
9. 计算:(32 + 18)×(56 - 26)- 解析:先算括号里的内容,32+18 = 50,56 - 26 = 30,再算50×30 = 1500。
三年级数学下册易错题(第二单元)一、填空题。
1、在()里填合适的单位。
(张夏青)一幢教学楼高约18();珠穆朗玛峰的海拔约8844();一个集装箱装货25();一只老虎的体长约1.8(),体重约是250()雨燕每小时能飞行110(),成人每分钟步行56()宁通高速公路全长约是160(),一辆轿车行完全程大约需要2()2、在()里填上合适的单位名称。
(曹茜茜)从苏州到上海的距离大约90()。
黑板的周长为9()。
刚出生的婴儿的体重3500()。
一头牛的体重500()。
一个集装箱的载重4()。
珠穆朗玛峰高8844()。
一条鲫鱼的重量大约600()。
一袋面粉大约25()。
3、在括号里填上合适的单位名称。
(范佳杰)(1)长江是我国的第一大河,长约6300()。
(2)沿着一个环形跑道跑一圈需要跑400(),跑5圈正好是2()。
(3)世界上最高的山峰珠穆朗玛峰的高度约为海拔8844()。
(4)乐乐今年10岁了,他身高134(),体重34(),每分钟步行70()。
(5)一个乒乓球重4(),一袋面粉重50(),一条鲸鱼重15()。
(6)500( )+500( )=1( ) 50( )+50( )=1( ) 4、小明家一个月大约节约用水50千克,那么半年节约用水()千克,60个月大约节约用水()吨。
(曹茜茜)5、爷爷练习跑步,前4天共跑了1200米,后3天平均每天跑600米,这7天爷爷一共跑了()米,相当于()千米。
(曹茜茜)6、在○里填“<”、“>”或“=”。
(马丽)4300米○4千米800千克○8吨4吨20千克○4200千克10千米○9999米7、单位换算。
(马丽)3千米30米=()米 7040千克=()吨()千克2吨-1吨80千克=()千克 5千米20米+1千米80米=()米8、一位数除三位数最多是()位数,最少是()位数。
(张小伟)9、□15÷6,如果商是三位数,□里应填(),如果商是两位数,□里最大填()。
三年级数学常考的易错题总结
易错题1:分针从数字1走到数字2,需要多少分钟?
易错题2:小红爬楼梯,每爬一层楼梯需要1分钟,她从一楼爬到五楼需要多少分钟?
易错题3:一个正方形有4个相等的边,如果其中一个边长为8厘米,那么这个正方形的周长是多少厘米?
易错题4:一根绳子对折3次后,每段长1米,这根绳子原来有多长?
易错题5:小华每天晚上10:00睡觉,早上7:00起床,他每天睡多少时?
易错题6:小芳去参加婚礼,婚礼上午9:00开始,她早上8:3 0出发,她到的时候迟到了多长时间?
易错题7:一只蜗牛想从枯井里爬出来。
它每天白天向上爬3米,晚上下滑2米。
已知井深17米,蜗牛至少需要多少天才能爬到井口?
易错题8:王师傅和李师傅一起开始工作。
王师傅每天工作8小时,李师傅每天工作9小时。
王师傅从周一到周五工作,李师傅从周六到周日工作。
他们两个人哪一天一起工作?
易错题9:计算两位数加两位数的进位加法时,相同数位对齐,从()加起。
易错题10:在计算连加时,从()加起较简便。
小学数学三年级10大易错难题分析【易错题1】一架飞机上午9时从北京起飞,飞行了4小时20分,下午()时()分到达海口。
【答案】1时20分【易错解析】这里学生容易出错为“13时20分”,这主要是因为没有弄清楚24时记时法和普通记时法的区别。
问题中要填写的时间前面已经有时间词“下午”,因此括号中填写的时间必须用普通记时法表示。
【易错题2】王爷爷用长24米的竹篱笆靠一面墙围成一个正方形养鸡场。
这个养鸡场的面积是多少平方米?【答案】24÷3=8(米)8×8=64(平方米)【易错解析】这里学生容易把“靠一面墙”这个条件忽视了,解成24÷4=6(米)6×6=36(平方米),但实际上24米应该是正方形中3条边的和,而不是4条边的和。
【易错题3】合理计算经过的天数(1)小丽学校2015年的寒假从2月3日开始,到2月最后一天结束,寒假一共有( )天。
(2)小林参加军训活动,从8月27日开始,到9月5日结束,军训了()天。
【答案】(1)26天,(2)10天【易错解析】首先要注意年份是平年还是闰年,月份是大月还是小月。
然后看是从哪一天开始到哪一天结束。
建议可以用列举天数的方式解答。
本题的具体解答如下:(1)首先确定2月有多少天,因为2015是平年,所以2月有28天,所以从2月3日开始到2月28日结束,一共经过:28-3+1=26(天)(2)首先可以看出题目中的时间是跨月份的,所以计算的时候,应该分两段时间来计算:8月27日到8月31日(因为8月有31天)一共有31-27+1=5(天)、9月1日到9月5日一共有5-1+1=5天。
所以一共军训了10天【易错题4】求经过的时间李叔叔上夜班,他晚上8时30分上班,第二天早上6时下班。
他夜班要工作多长时间?【答案】9小时30分【易错解析】这题考察的是对计时法的应用。
首先要熟练掌握“普通计时法”和“24时计时法”之间的转换,其次,对于求这种跨度不是一天的经过时间,建议把时间分两段进行计算。
三年级下册数学易错题题目一:小明在做除法计算时,把除数 6 看成了9,结果得到的商是42,正确的商应该是多少?解析:先根据错误的除数和商算出被除数,即9×42 = 378。
再用被除数除以正确的除数6,378÷6 = 63,所以正确的商是63。
题目二:一个长方形的长是12 厘米,宽是8 厘米,它的周长是多少厘米?如果把这个长方形剪成两个同样大小的正方形,每个正方形的周长是多少厘米?解析:长方形周长= (长+ 宽)×2 = (12 + 8)×2 = 40 厘米。
剪成两个同样大小的正方形后,正方形边长为8 厘米,正方形周长= 边长×4 = 8×4 = 32 厘米。
题目三:有 3 个书架,每个书架有 6 层,每层放45 本书,一共可以放多少本书?解析:先算一个书架放的书的数量,6×45 = 270 本。
再算 3 个书架放的书的总数,270×3 = 810 本。
题目四:小明从一楼走到二楼用了12 秒,照这样的速度,他从一楼走到五楼需要多少秒?解析:从一楼到二楼走了一层楼梯用了12 秒。
从一楼到五楼走四层楼梯,所以需要的时间是12×4 = 48 秒。
题目五:25×40 的积的末尾有几个0?解析:25×40 = 1000,积的末尾有 3 个0。
题目六:在除法算式中,被除数中间有0,商的中间一定有0 吗?解析:不一定。
例如105÷5 = 21,被除数中间有0,但商的中间没有0。
题目七:小红在做一道减法题时,把被减数个位上的 3 错写成了8,把十位上的6 错写成了9,得到的差是138,正确的差是多少?解析:被减数个位上的 3 错写成8,差就多了5;十位上的 6 错写成9,差就多了30。
所以正确的差应该是138 - 5 - 30 = 103。
题目八:一个数除以8,商是12,余数是5,这个数是多少?解析:根据被除数= 商×除数+ 余数,这个数是12×8 + 5 = 101。
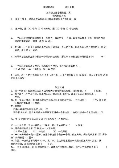
三年级上数学易错题(2)课时作业P491. 用6个完全一样的小正方形能拼出集中不同的长方形?画一画2. 数一数,图(1)中有()个长方形,图(2)中有()个正方形3. 一个正方形池塘的四周种植了一些柳树,每边种了4棵,四个角各种了1棵,相邻的两棵树之间相距2米。
池塘一周有()米。
4. 至少用()个边长1厘米的小正方形才能拼成一个大正方形,拼成后的大正方形的边长是()厘米,周长是()厘米。
5. 如果从左边的长方形中裁出一个最大的正方形,那么剩下的长方形的周长是多少?P516. 一个长方形的长是9厘米,宽比长少4厘米,长方形的周长是()。
(1)26厘米(2)18厘米(3)28厘米7. 如图,把一个正方形平均分成3个小长方形,小长方形的周长是16厘米,那么大正方形的周长是多少厘米?单元自测8. 把一个边长4分米的正方形剪成两张大小相等的长方形纸,周长增加了()分米。
9. 图中共有()个正方形,如果大正方形的边长是8厘米,那么小正方形的周长是()厘米。
10. 在一张长7厘米、宽3厘米的长方形纸上剪最大的正方形,一共可以剪()个,剩下的正方形的周长是()厘米。
11. 判断题:四条边都相等的图形是正方形。
()两个长6分米、宽3分米的长方形既可以拼成一个长方形,也可以拼成一个大正方形。
()12. 用12个相同的小正方形拼成1个长方形有()种拼法。
13. 一个长方形,它的一条边长12厘米,那么它的对边长()厘米。
14. 周长相等的长方形()拼成一个大正方形。
(1)不一定能(2)—定能(3)—定不能15. 一个长方形的长是40厘米,在这个长方形中剪去一个最大的正方形,剩下的长方形(阴影部分)的周长是()厘米。
16. 如图,一块长方形菜地长12米,宽7米,在这块地里圈出一块最大的正方形中芹菜,其余的种菠菜,菠菜地的周长是()米。
17. 一张长36厘米、宽18厘米的纸片,裁成两个同样的正方形,每个正方形的周长是()厘米。
三年级(下)数学易错题集1. 铅笔8元一盒,小天带了100元,最多可以买多少盒?还剩下多少钱?2.(1)李老师为幼儿园买下面玩具中的一种用去114元,买下面文具中一种用去125元。
李老师买了哪种玩具,哪种文具?各买了多少?(2)如果李老师用这些钱只买文具盒,可以买多少个?3.一对藤椅606元,4把餐椅共828元,每把藤椅比每把餐椅贵多少钱?4.今年一共设了816个人工鸟巢,是去年的4倍,去年设了多少个人工鸟巢?5.(1)汽车每小时行驶的距离是人步行的多少倍?(2)飞机每小时飞行的距离是人步行的多少倍?6.奥林匹克火炬在某地7天传递了840千米。
平均每天传递多少千米?7.(1)鲸1分钟能游多少米?(2)羚羊40秒能跑多少米?(3)一只豹子正在快速追赶奔跑中的羚羊,当距离羚羊150米时,再过20秒能追上吗?8.一个未关紧的水龙头1分钟滴水50克。
(1)1小时滴水多少千克?(2)1天(24小时)滴水多少千克?9.一本书有300页,如果每天读22页,2周能读完吗?如果每天读40页,7天能读完吗?10.乐乐在做两位数乘两位数的计算题时,把第二个乘数26个位上的6看成了9,结果比正确的积多了72,正确的积是多少?11.龟兔赛跑,全程4000米,兔子的速度是乌龟的10倍。
发令枪响后,他们一起出发了,当兔子到达中点时,已经领先乌龟多少米了?12.用0、8、5三个数字组成一个能被5除而没有余数的三位数,最多可以组成()个。
A.3B.4C.5D.613.小明在做两位数乘两位数的计算题时,把第二个因数21个位上的1看成了7,结果比正确的积多了72。
正确的积应该是()14.甲桶油35千克,乙桶油65千克。
如果从甲桶中倒出一些油至乙桶中,乙桶的油正好是甲桶的4倍,则从甲桶中倒出了多少千克的油?15.三年级(1)班同学1分钟踢毽子成绩如下(单位:个)。
你能根据下面的成绩完成统计表吗?男生1分钟踢毽子成绩 女生1分钟踢毽子成绩三年级(1)班同学1分钟踢毽子成绩统计表16.小刚暑假每天坚持练习15个毛笔字,从7月5号到8月31号,一共可以练多少个字?17.小丽在计算“81-□÷9”时,弄错了运算顺序,先算减法后算除法了,结果得数是5。
小学三年级数学上册易错题集2、汽车每隔6分开出一班,妈妈想搭8:45的一班汽车,到达车站时,已经是8:48分,她要等待几分钟才能够乘下一班车?3、联欢晚会在晚上7:30分开始,演出2小时20分钟后结束,结束的时间是几点?4、“六一”儿童节的联欢会8:30开始,10:00结束。
(1)林芳从家到学校要走18分钟,他想在联欢会开始前赶到学校,他最晚必须在什么时候从家里出发?(2)赵刚上学的路上要花25分钟,他到学校时,联欢会刚好开始,赵刚是什么时候从家里出发的?5、明明下午5:10放学,他放学后去超市买东西用了30分钟,走回家又用了35分钟,明明什么时候到家。
6、从武汉到新疆的航班上午10:30起飞,下午4:25到达。
飞机在空中飞行了多长时间?6、工人叔叔要在7:30锯完一根木头,每锯一次用4分钟,叔叔最晚要在几点开始锯木头,才能把木头锯成5段?7、豆豆家、丁丁家和学校在同一条马路上,豆豆家距离学校320米,丁丁家距离学校280米,丁丁和豆豆家相距多少米?(请考虑不同的情况)8、妈妈带小明坐长途汽车去奶奶,途中要走308千米。
他们上午8时出发,汽车每小时行80千米,中午12时能到达吗?9、我和哥哥一起坐长途汽车去外婆家,途中要走368千米。
我们上午11:30出发,汽车每小时走80千米,下午4:30能到达吗?10、每筐苹果重50千克,这辆小车每次只能装4框,用这辆小车运1吨苹果,农民伯伯得运几次?11、小华把一条彩带一段一段地剪成了都是6分米长的小段、一共剪了4次,这条彩带原来长多少米?12、小马虎在计算一个数减278时,把被减数错写成365,结果差多了9。
你知道原来被减数是多少吗?正确的差应该是多少?13、三(1)班一共有38人,都玩“丛林探险”,每车限坐6人,该租几辆车?14、花店里有58枝菊花,81枝玫瑰花和65枝百合花。
(1)7枝菊花扎成一束,可以扎几束菊花?(2)8枝百合扎成一束,最多扎几束?(3)如果8枝菊花、8枝百合、9枝玫瑰花扎成一束,这些花最多扎几束这样的花束?15、某单位门口张贴着这样一张作息时间表:上午8:00——11:30下午13:20——17:30这个单位上午工作()时()分中午休息()时()分全天上班()时()分。
小学三年级数学常见易错题集合(二)一、计算题如 9-9 0×9 9÷9 0+9 63-56÷8用递等式计算格式易错的: 57-(25+18) 23+4×9二、基础知识1、将两个算式合并成一个算式如(1)18÷9=2 30-2=28 (2)5×9=45 45+17=622、求一倍数、几倍数的方法混淆如:鸭有9只,鸡的只数是鸭的3倍,鸡有几只?鸭有9只,是鸡的3倍,鸡有几只?3、数数,数的组成如:与600相邻的两个数是( )、( );与398相邻的两个数是( )、( )。
3299后面的两个数是( )、( );2300前面的两个数是( )、( )。
五千零八写作( );3700里面有( )个百;4000里面有( )个十。
4、找规律中的倍数关系学生往往想不到如:2、4、8、----; 2、6、9、-----5、除法的意义易出错如:35里面有( )个7,所以( )是( )的( )倍。
三、操作题1、画角忘画角的符号2、数角漏数3、画出平移后的图形,数错格4、平移、旋转混淆平移的特点是方向不变,旋转的特点是方向改变。
四、解决问题1、买同样的钢笔,小红买5支,小明买8支,小红比小明少花了24元,每支钢笔多少元?2、花坛里红花有9朵,黄花的朵数是红花的3倍,两种花一共多少朵?黄花比红花多几朵?3、科幻书每本4元,故事书比科幻书3倍少1元,故事书每本几元?4、小明看一本150页的书,第一天看了40页,第二天与第一天看的同样多,还剩多少页没看?5、小明看一本80页的书,看了3天,还剩59页没看。
三年级数学易错题第一篇:三年级数学易错题三年级数学易错题一、填空题:1、630÷7,可以把630看成()个十,()个十除以7等于()个十,也就是();还可以想:因为()×()=(),所以()÷()=()。
3、有72朵红花,9朵黄花,红花比黄花多()倍。
4、27的3倍是(),48是3的()倍,3的()倍是69,()的3倍是81。
从328里连续减去()个8得0。
5、□2除以4,商是两位数且没有余数,□里最大能填(),最小能填()。
6、在除法的计算过程中,除数一定要比余数()。
7、三位数除以一位数,被除数的最高位与除数相同,商一定是()位数。
8、一个两位数除以8,余数最大是()。
9、小明家住6楼,他从1楼上到5楼一共走了60级台阶,他上下一次楼,要爬()级台阶。
10、0除以()都得0。
0乘()都得0。
二、判断题:1、0除以任何数都得0。
()2、0除任何不是0的数都得0。
()3、120÷8=14 (8)()4、三位数除以一位数,商一定是两位数。
()5、被除数中有0,商中一定有0。
()6、被除数中间有0,商的中间也一定有0。
()7、被除数的末尾有几个0,商的末尾就有几个0。
()8、0÷30和0除3的结果相等。
()9、在计算除法时,所得的商一定比除数小。
()10、一个三位数除以9,商一定是两位数。
()11、被除数的末尾有0,除得的结果没有余数。
()12、被除数的末尾有几个0,商的末尾就有几个0。
()13、计算除法时,每次除得的余数必须比商小。
()14、被除数的末尾有0,商的末尾一定有0。
()15、被除数中间有0的除法,中间的0不用除,直接在它对应的商的数位上写0就可以了。
()16、605÷6商的末尾一定不是0。
()三、选择题:1、一个三位数除以3,商的末尾有两个0,这个数的最高位上的数()。
A、比3大B、比3小C、是3的倍数2、被除数中有0,商中()。
小学三年级数学易错题集数学错题集1.竖式计算:39÷3= 66÷2= 102-64=548х3= 89 + 734= 1280-245= 2438+5247= 1007-728= 380х7=340х8= 7х880= 784-38+120=2.递等式计算:715х(143-134)(651-222)х(6÷2)429+295+105 57+68+43 14х6-6х 6 72+148+28 15х8-8х7-2х8 331+223+177 975-373-227 584+298 22х12-12х12 7х810+430 36-36÷4 16х5-10х5+5х 33.横式计算:(用你喜欢的方法)747-385 747-385 248+498 248+498379+403 379+403 725-221 725-2214.用你喜欢的方法分拆:365+274 543-227 704+1275.括号里可以填哪些数合适?最大的是几?()х4<35()里可以填,最大填。
9х()<74 ()里可以填,最大填。
6х()<40 ()里可以填,最大填。
6.植树节到了,二年级(1)班全班36人去植树,每组有9人。
每组分4把铁锹,20把够不够?7.有46张彩色纸做纸鹤,平均分给7个人后还剩下4张,每人可以分到几张?8.爸爸给小亚一个大纸盒,里面装了4个纸盒,每个纸盒里又装了4个小纸盒,小亚一共有多少个纸盒?9.在○里填上“>”、“<”或“=”。
250克х4○10千克20х57○570х 3 3480х20○10х20х34810.在○里填上“+、-、х、÷”号:2○2○2=111.用4、0、0、8组成的四位数中,只读一个零的数是()。
12.从2、3、6、8、0五个数中选出四个数,组成一个最小的四位数是()。
13.分针顺时针从12走到6,经过了()分。
三年级数学错题集范本一、计算类1. 题目:计算32×15。
错误答案:32×15 = 48。
题目解析:在计算两位数乘两位数时,应该使用乘法法则。
先将15中的5与32相乘,得到160,再将15中的1(代表10)与32相乘,得到320,最后将160和320相加,160+320 = 480。
这位同学可能是只计算了32×1 + 32×5中的一部分,导致计算错误。
2. 题目:计算504÷3。
错误答案:504÷3 =160……4。
题目解析:在进行除法运算时,504÷3,百位上5除以3商1余2,20除以3商6余2,24除以3商8,结果是168。
这位同学余数大于除数了,说明计算过程中出现错误,没有正确进行除法运算。
二、概念类1. 题目:判断:0除以任何数都得0。
()错误答案:对。
题目解析:0除以任何非零数都得0,因为0不能做除数,如果0做除数这个除法算式没有意义,所以这道题是错误的。
2. 题目:在下面的括号里填上合适的单位名称。
一个鸡蛋约重50(),小明的体重是35()。
错误答案:一个鸡蛋约重50(千克),小明的体重是35(克)。
题目解析:根据生活常识,一个鸡蛋比较轻,通常用克作单位,50千克对于一个鸡蛋来说太重了;而人的体重通常用千克作单位,35克对于一个人的体重来说太轻了。
三、解决问题类1. 题目:学校有300本故事书,平均分给6个班级,每个班级能分到多少本?错误答案:300÷6 = 500(本)。
题目解析:在计算300÷6时,应该得到50本。
这位同学可能是计算时出现了数位错误,把商的数位写错了。
2. 题目:一个长方形花坛长12米,宽8米,这个花坛的周长是多少米?错误答案:12×8 = 96(米)。
题目解析:长方形的周长公式是(长 + 宽)×2,正确的计算应该是(12 + 8)×2=40(米)。
三年级下册数学人教版易错题1.7 × 8 + 15 ÷ 3 =2.5 × (18 - 9) =3.25 + 3 × 7 - 12 =4.(75 - 40) × 6 - 21 =5.8 × (6 + 12) - 3 =6.72 + 4 × 8 - 25 =7.(15 + 10) × (25 - 7) =8.(22 + 14) × (40 - 8) =9.(12 + 6) × (70 - 48) =10.78 + 3 × 9 - 24 =11.(23 - 10) × (60 + 15) =12.(45 - 30) × (40 + 10) =13.(36 + 24) × (70 - 45) =14.(28 + 16) × (50 - 35) =15.(90 - 65) × (20 + 8) =16.(48 - 32) × (65 + 15) =17.(60 - 40) × (75 - 35) =18.(50 - 35) × (20 + 9) =19.(96 - 80) × (30 + 7) =20.(40 + 16) × (70 - 50) =21.(76 - 50) × (45 + 15) =22.(48 - 39) × (80 - 40) =23.(95 - 76) × (40 + 12) =24.(36 + 27) × (60 - 35) =25.小明有10个苹果,吃了2个后,又买了6个。
请问现在他一共有多少个苹果?26.小红的妈妈买了12个桃子,吃掉了8个,后来又买了10个。
现在她们家还有多少个桃子?27.小华的爸爸给了他30元钱,他用15元买了玩具,又花了8元买了糖果。
人教新版三年级下学期《8 数学广角——搭配(二)》高频易错题集一.选择题(共10小题)1.小欣一家三口到影楼照全家福,摄影师有()种排列方法.A.3B.1C.62.用2、6、0三个数字组成的两位数有()个。
A.2B.4C.63.用8、0、5可以组成()个不同的两位数。
A.4B.5C.64.3只小动物排队,一共有()种排法.A.3B.6C.95.小华从学校到少年宫有2条路线,从少年宫到公园有3条路线,那么小华从学校到公园一共有()条路线可以走.A.3B.4C.5D.66.用3、5、8三个数字能组成()个不同的三位数.A.3B.4C.5D.67.用7、3、9三个数字可组成()个三位数.A.3B.4C.68.用可以摆成()个不同的三位数.A.4B.6C.99.用1、2、3和小数点,可以组成()个两位小数.A.12B.9C.6D.310.袋子中有红、黄、蓝三种颜色的球各2个,从袋子中任意摸出2个球,共有()种可能性.A.2B.4C.6D.12二.填空题(共5小题)11.三个小朋友,进行乒乓球比赛,每两人进行一次,一共要进行次比赛.12.用2、3、4组成两位数,每个两位数的十位数和个位数不能一样。
可以组成个不同的两位数,其中最大的两位数是。
13.用写有1、2、3、4的四张数字卡片可以摆出个不同的四位数.14.用0、1、4、7组成没有重复数字的两位数,有10、14、17、、、、、、.15.有三把锁和三把钥匙,现在用三把钥匙去打开三把锁,最多要试次.三.解答题(共5小题)16.红红有5元和2元的两种人民币若干,她要拿27元,共有多少种不同的拿法?请在下表中列举出来.5元币(张)2元币(张)答:共有种不同的拿法.17.一张图案纸(如图).想撕下相连的2个图案,共有多少种不同的撕法?18.有1角、5角、2元的纸币各一张,可以买多少种不同价钱的物品?19.小丁吃午饭,蔬菜和肉类只能各选一种,他可以有多少种不同的吃法?种.(连一连)20.爸爸、妈妈和晶晶每人从苹果、梨、香蕉三种水果中挑选了一种不同的水果,他们有几种不同的挑法?人教新版三年级下学期《8 数学广角——搭配(二)》高频易错题集参考答案与试题解析一.选择题(共10小题)1.【解答】解:设小欣一家三口为a,b,c,则排列方法有(1)abc,acb;(2)bac,bca;(3)cab,cba。
三年级数学错题集一、计算类错题1. 题目:计算公式。
错解:有的同学可能会得到公式。
解析:在计算两位数乘两位数时,应该先用第二个因数的个位去乘第一个因数,再用第二个因数的十位去乘第一个因数,最后把两次乘得的积相加。
这里计算时可能是把15当成150来计算了。
正确的计算过程是:先算公式,再算公式,最后公式。
2. 题目:计算公式。
错解:得到结果为31……8。
解析:在除法计算中,余数一定小于除数。
这里余数8等于除数8是错误的。
正确计算为:公式,因为公式。
二、单位换算类错题1. 题目:5米6分米=( )分米。
错解:有的同学可能写成560分米。
解析:因为1米 = 10分米,5米就是公式分米,再加上6分米,应该是56分米。
2. 题目:3千克50克=( )克。
错解:可能写成350克。
解析:1千克 = 1000克,3千克就是公式克,再加上50克,应该是3050克。
三、图形类错题1. 题目:一个长方形的长是8厘米,宽是5厘米,求它的周长。
错解:可能只计算了长和宽的和,得到13厘米。
解析:长方形的周长=(长 + 宽)×2,正确的计算应该是公式厘米。
2. 题目:一个正方形的边长是6分米,求它的面积。
错解:可能计算成公式平方分米。
解析:正方形的面积=边长×边长,这里计算成周长了。
正确答案是公式平方分米。
四、解决问题类错题1. 题目:三年级同学去植树,分成4个小组,每个小组12人,平均每人植树3棵,一共植树多少棵?错解:有的同学可能直接用公式棵。
解析:首先要算出总人数,公式人,然后每人植树3棵,一共植树公式棵。
2. 题目:一本故事书共150页,小明每天看18页,看了7天,还剩多少页没看?错解:可能先算公式页,然后用公式页(这种结果不符合实际意义)。
解析:正确的是先算看了的页数公式页,再用总页数减去看了的页数,公式页。
三年级数学计算题易错题一、加法计算易错题1. 题目34 + 587 =解析:在计算这道加法题时,要注意相同数位对齐,从个位加起。
个位上4+7 = 11,向十位进1,个位写1;十位上3+8+1(进位的1)=12,向百位进1,十位写2;百位上5+1(进位的1)=6。
所以结果是621。
2. 题目235+479+165 =解析:这是一道连加的题目,可以使用加法交换律和结合律进行简便计算。
先算235 + 165=400,再算400+479 = 879。
如果按照从左到右的顺序依次计算,要注意进位问题,个位5+9+5 = 19,向十位进1,个位写9;十位3+7+6+1(进位的1)=17,向百位进1,十位写7;百位2+4+1(进位的1)=7。
二、减法计算易错题1. 题目800 345 =解析:计算时,相同数位对齐,从个位减起。
个位上0 5不够减,从十位借1当10,10 5 = 5;十位上被借走1剩 1,不够减4,再从百位借1当10,10 1-4 = 5;百位上8被借走1剩7,7 3 = 4。
所以结果是455。
2. 题目901 428 272 =解析:这是一道连减的题目,可以先算428+272 = 700,再算901 700 = 201。
如果按顺序计算,个位1 8不够减,从十位借1当10,10+1 8 = 3;十位0被借走1剩 1,不够减2,从百位借1当10,10 1-2 = 7;百位9被借走1剩8,8 4 = 4,得到473,再用473 272,个位3 2 = 1,十位7 7 = 0,百位4 2 = 2,结果是201。
三、乘法计算易错题1. 题目23×14 =解析:用第二个因数14的个位4去乘23得92,再用十位1(表示10)去乘23得230,最后将92和230相加。
计算过程为:公式,公式,公式。
2. 题目125×8×3 =解析:按照从左到右的顺序计算,先算125×8 = 1000,再算1000×3 = 3000。
数学错题集1.竖式计算:39÷3= 66÷2= 102-64=548х3= 89 + 734= 1280-245= 2438+5247= 1007-728= 380х7=340х8= 7х880= 784-38+120=2.递等式计算: 715х(143-134)(651-222)х(6÷2) 429+295+105 57+68+43 14х6-6х6 72+148+28 15х8-8х7-2х8 331+223+177975-373-227 584+298 22х12-12х127х810+430 36-36÷4 16х5-10х5+5х33.横式计算:(用你喜欢的方法)747-385 747-385 248+498 248+498 379+403 379+403 725-221 725-2214.用你喜欢的方法分拆:365+274 543-227 704+1275.括号里可以填哪些数合适?最大的是几?()х4<35 ()里可以填,最大填。
9х()<74 ()里可以填,最大填。
6х()<40 ()里可以填,最大填。
6.植树节到了,二年级(1)班全班36人去植树,每组有9人。
每组分4把铁锹,20把够不够?7.有46张彩色纸做纸鹤,平均分给7个人后还剩下4张,每人可以分到几张?8.爸爸给小亚一个大纸盒,里面装了4个纸盒,每个纸盒里又装了4个小纸盒,小亚一共有多少个纸盒?9.在○里填上“>”、“<”或“=”。
250克х4○10千克 20х57○570х3 3480х20○10х20х34810.在○里填上“+、-、х、÷”号:2○2○2=111.用4、0、0、8组成的四位数中,只读一个零的数是()。
12.从2、3、6、8、0五个数中选出四个数,组成一个最小的四位数是()。
13.分针顺时针从12走到6,经过了()分。
14.用四个小图片●可以摆出()三位数。
15.125х8的积的末尾连续有()个零。
16.一个数是156,另一个数比它大59,另一个数是()。
17.判断题:1)分针从2走到6,共走了4分钟。
……………………………………………… ( )2)最大二位数的末尾添上一个0后,比最大三位数小10。
……………………()3)934是一个百位数,最高位是百位。
……………………………………………()4)一个数除以6,小明却算成了除以9,得到商为5余数是4,正确的计算结果应该商为8余数为1。
………………………………………………………………………()5)一张5元可以换5个1元硬币或10个5角硬币。
……………………………()6)9个百减去30个十就是60个十。
………………………………………………()18.用你喜欢的方法做:(1)56和38相差几?(2)38比83少多少?19.它们相差多少?画一画、算一算。
(1)21和65 (2)93和7520.用算线图做:小明92厘米,小丽78厘米,他们相差多少?56和71,他们相差多少?21.□里最大填几。
34÷□<5 □-26<60 □712>271222.直接写出得数:80=()-68023.由6个百,30个十,32个一组成的数是。
24.各个数位上都不相同的最小的三位数是。
25.6□5>624,□里可以填()26.秒钟走一圈,分针走()小格;分针走一圈,时针走()小格。
27.下面哪个数中把6改成2,新的数比原来的数小400()A.106B.162C.609D.20628.最大的三位数比90的10倍多多少?29.小丁丁看书,第一天看了6页,照这样又看了6天,他一共看了多少页?30.一桶油连桶重19千克,吃了一半油后,连桶重12千克。
吃掉了多少油?油桶里原来有多少千克油?31.列式计算:384加上几就与560一样大? 3的8倍加上2个3的积,和是多少?甲数是9,是乙数的3倍,甲乙两数的和是多少?32.小朋友去游乐场:碰碰车(每人每次5元);星球大战(每人每次6元);单轨花车(每人每次8元)小胖最喜欢玩碰碰车,他拿出25元零花钱准备和小丁丁两人一起玩3次,他的钱够吗?33.在□里填数。
1□ 5 □ 3 □ 1 2 1 8+□ 2 □ - 2 □ 4 - □□□6 0 3 □ 6 5 1□ 6 934.校合唱队共有55名同学,老师将他们按1~55的顺序编号,其中21号到30号、39号到45号都是男生。
合唱队共有()名女生。
35.一个三位数,十位上的数字是百位上的数的2倍,个位上的数字是百位上数的3倍,下面这些数中错误的是()A.123B.213C.246D.36936.小胖从镜子里看到的钟面是4时差10分,实际是()。
A.3时50分B.4时10分C.7时50分D.8时10分37.有一盒糖果,小丁丁拿了一半,小胖拿了剩下的一半,余下的平分给小亚和小巧,小巧拿到了2粒,这盒糖一共有粒。
38.24÷6=4表示()A.6个4连加是24;B.24里面有6个4;C.24里面有4个6;D.把24平均分成4份,每份是6。
39.出租车起步费12元行驶3千米,以后每千米费用为2元,从学校到图书馆有18千米,乘出租车一共需要多少元?40.商店原有一批奶粉,卖出138袋,又运进275袋,现在还剩652袋,商店里原有多少袋奶粉?41.35个游客在度假村住9间房,第一间住3人,其余每间房住的人数相等,其余每间房住几人?42.某公司卖出18张前座票,9张后座票,后座票的票价是前座票的一半,买前座票一共付了180元,买这些门票一共付了多少钱?43.有5箱苹果,重量都相等,如果从每箱中都取出20千克,那么5箱中所剩的苹果正好可以装满1箱,1箱苹果中多少千克?44.写出中间数:280 () 64045.甲、乙、丙三数之和为900,甲、乙两数之和为500,乙、丙两数之和为700,乙数是()。
46.有两筐苹果,第二筐250个,从第二筐中拿出50个放入第一筐中,两筐就同样多,第一筐原来有()个。
47.被除数和商都是10,除数是几?48.强强爱养鱼,在他家的鱼缸里,有小金鱼12条,比小鲤鱼上5条,花纹鱼的条数是小鲤鱼的3倍,花纹鱼有多少条?49.二年级(4)班共有同学48人,平均分成8组。
每组发8本故事书还多3本,一共有故事书多少本?50.小丁丁看一本故事书,第一天看了10页,照这样又看了5天,还剩38页没有看完,这本故事书有多少页?51.15个人排在一起,从左往右数小亚排在第9个,从右往左数,小亚排在第()个。
52.1只鸭=3条鱼,1条鱼=10只蛋,2只鸭=()只蛋53.根据数的排列规律,在括号里填上适当的数:2、3、5、8、13、()、()54.世博会普通票每张160元,优惠票每张100元(儿童及老人享受优惠票)。
小巧和爸爸、妈妈、爷爷一同去世博会参观,一家人一共要付门票多少钱?55.在算盘上,用一个下珠和一个上珠表示一个三位数,一共可以表示()个不同的三位数。
A.3B.4C.5D.656.一个数真有趣,自己加自己,自己减自己,自己乘自己,自己除自己,所有结果加起来,整整八十一,这个数是。
57.小巧收集了188枚邮票,在她与小胖交换了39枚邮票后,她又送给了小丁丁29枚邮票,这样,她就跟小亚的枚数同样多,小亚有几枚邮票?58.小华有21本书,是小芳的3倍,小明的书是小芳的6倍,小明比小芳多几本?59.有一个三位数,个位上的数正好是百位上的数的3倍,十位与个位上的数之和是9,这个三位数可以是()。
60.按从小到大的顺序排列。
351cm 305m 50cm3mm 600毫米 6m61.老师发给同学们每人38根小棒,小丁丁用这些小棒搭了5个独立的四边形后,还剩几根小棒?62.每盒鸡蛋里有10只,每三盒装一箱,80只鸡蛋可以装满几箱?63.13个百,40个十和6个一组成的数是(),读作()。
64.今年哥哥16岁,弟弟12岁,但两人年龄之和是50岁时,哥哥有()岁。
65.下面四句话中,错误的说法有()句。
1)934是一个百位数,最高位是百位。
2)如果9х□-9х3=9х△,那么□>△。
3)钟面上从数字3到数字6,分钟走了3分钟。
4)如果妈妈走楼梯的速度是小巧的2倍,那么她俩同时从一楼出发,当小巧走的三楼时,妈妈走到五楼。
A.1B.2C.3D.466.在算盘上,用一个上珠和一个下珠,表示的最大的三位数是()。
A.999B.600C.700D.51067.下面数字卡片上的数字掉了,请你把它们恢复原样。
□ 2 □□х 6□□ 0 468.一袋有3只肉松面包,8袋装一盒,买这样的2盒肉松面包共有几只?69.一条绳子剪去9米,再把剩下的部分对折再对折,每折长5米,这根绳子原来长多少米?70.()、()除以7,余数都是3.71.用1、5、3、8四个数字卡片组成“两位数减两位数的算式”,所得差最小是(),最大是()。
72.选一个问题再计算。
原来有35只羊,卖了20只。
1)一共有多少只羊?()2)还剩多少只羊?()3)还剩下多少头牛?()算式:73.同学们排队,红红前面有28人,后面有17人。
这列队伍一共有多少人?74.体育课排队,老师叫小朋友们报数,从左边数起,丁丁报了“24”,从右边开始报数,丁丁报了“18”。
这列队伍一共有多少人?75.学校举行运动会,其中参加跳远的有17人,参加跑步的比跳远的多18人。
参加这两项运动的一共有多少人?76.连一连,算一算。
1)亮亮准备画16张画,第一天比第二天多已经画了9张。
种了多少棵?2)园林工人种树,第一天种了58棵,第二天种了49棵。
还剩多少千克?3)王大伯一共收了97千克南瓜,卖出65千克。
还剩多少张没画?4)桃树和梨树共有58棵,其两天一共种了中桃树有37棵。
多少棵?5)同学们参加植树活动,第一天种树38棵,第二天种树49棵。
梨树有多少棵?77.停车场上停着21辆公交车、28辆小轿车,刚开走了8辆货车。
停车场上原来停着多少辆车?78.国庆促销,50元以下的玩具每件便宜5元,50元以上的玩具每件便宜8元,现在买这四个玩具一共可以优惠多少元?小丑玩具 45元;玩具熊 32元;洋娃娃 88元;积木 72元。
79.二(3)班评选班长的选票统计如下:点点:正正正正正正正安安:正正正正正正正正亮亮:正正正正正()的票数最多,有()票;()的票数最少,有()票;点点和亮亮相差()票。
80.那两个数的积等于这两个数的和?()х()=()+()81.老师奖给小青、小冬、小明、小红每人5颗星,他们一共得了多少颗星?82.摆一个□用()根小棒。
摆这样的图形2个最少要用()根小棒。
3个最少要用()根小棒。
83.每两个人都要握一次手,5个人要握几次手?84.5个人进行乒乓球赛,每两个人要赛一场,一共要赛多少场?85.小红今年8岁,她6岁时妈妈正好31岁。