服装吊牌
- 格式:pdf
- 大小:263.74 KB
- 文档页数:4
服装商标吊牌印刷流程一、设计阶段。
这就像是给吊牌画个蓝图。
设计师得先搞清楚这个服装品牌的风格,是那种酷帅的街头风呢,还是优雅的淑女风。
如果是街头风,可能吊牌设计就会比较有个性,图案很潮,字体也很有创意。
要是淑女风,那就可能是柔和的色彩,精致的小图案。
设计师会用专门的设计软件,像Adobe Illustrator之类的,在电脑上把吊牌的样子画出来。
这个过程中啊,他们得考虑很多东西呢,比如说商标放在哪儿最显眼,衣服的尺码怎么写才好看,还有洗涤说明这些小细节,可不能马虎。
二、选纸环节。
这选纸就像选衣服的面料一样重要。
纸张的种类那可多了去了,有厚的、薄的、光滑的、粗糙的。
要是那种高端大气的服装品牌,可能就会选厚一点、质感好的纸张,摸起来特别有档次,像那种特种纸,上面还可能自带一些纹理呢。
如果是比较平价亲民的品牌,可能就会选普通一点但性价比高的纸张。
而且纸张的颜色也得选好,得和吊牌整体设计搭配起来。
比如说设计是那种小清新风格的,白色或者淡蓝色的纸张可能就很合适。
三、制版工序。
制版就像是给吊牌印刷做个模具。
印刷师傅会根据设计图,把图案和文字等信息转化到印刷版上。
这个过程可需要很细心啦,因为版制得不好,印出来的吊牌就可能会模糊或者变形。
现在有很多先进的制版技术,能让这个过程变得更精准高效。
制版师傅就像是一个魔法师,把设计师脑海里的创意一点点变成可以印刷的实体版。
四、印刷过程。
这可是最激动人心的环节啦。
印刷机就像一个大怪兽,把纸张吞进去,然后吐出印好的吊牌。
现在的印刷技术也超级厉害,有传统的胶印,印出来色彩鲜艳、饱和度高,特别适合那些色彩丰富的吊牌设计。
还有数码印刷,它的好处就是可以进行小批量印刷,对于一些新品牌或者限量版的吊牌就很合适。
印刷的时候,师傅得时刻盯着机器,确保油墨均匀,图案完整。
如果油墨不均匀,吊牌上的颜色就会一块深一块浅,像小花脸一样,那可就不好看啦。
五、后期加工。
印好的吊牌还不能就这么直接用呢。
第一章总则第一条为规范服装吊牌标签的管理,确保产品质量和品牌形象,特制定本制度。
第二条本制度适用于本企业所有服装产品,包括成衣、服饰配件等。
第三条本制度旨在提高服装吊牌标签的质量,确保吊牌标签的准确性和完整性,加强品牌保护,提升消费者购物体验。
第二章制度内容第一节吊牌标签设计第四条吊牌标签设计应遵循以下原则:1. 符合国家相关法规和标准;2. 体现品牌形象,设计风格统一;3. 内容完整、清晰、易懂;4. 便于消费者识别真伪。
第五条吊牌标签设计应包括以下内容:1. 品牌名称、logo;2. 产品名称、型号;3. 成分含量、号型规格;4. 生产日期、批号;5. 维护方法、洗涤标志;6. 制造者或销售者名称、地址;7. 防伪标识(如有)。
第二节吊牌标签制作第六条吊牌标签制作应选用优质材料,确保标签耐用、不易脱落。
第七条吊牌标签制作流程:1. 设计部门根据产品特点,完成吊牌标签设计;2. 生产部门根据设计图纸,进行吊牌标签印刷、裁剪;3. 质检部门对吊牌标签进行质量检查,确保无瑕疵;4. 包装部门将吊牌标签按照产品规格进行包装。
第三节吊牌标签管理第八条吊牌标签管理应遵循以下原则:1. 严格把控吊牌标签的生产、检验、使用等环节;2. 定期检查吊牌标签库存,确保库存充足;3. 对吊牌标签进行分类存放,避免受潮、受污染;4. 建立吊牌标签使用记录,确保吊牌标签的追踪。
第九条吊牌标签使用规范:1. 按照产品规格,正确粘贴吊牌标签;2. 确保吊牌标签完整无损,无错别字;3. 不得随意更改吊牌标签内容;4. 禁止使用过期、损坏的吊牌标签。
第四节防伪吊牌标签管理第十条防伪吊牌标签管理应遵循以下原则:1. 防伪技术应具有较高保密性和防伪性;2. 防伪吊牌标签制作应确保唯一性、不可复制性;3. 防伪吊牌标签使用应严格按照规定执行;4. 建立防伪吊牌标签使用记录,便于追踪。
第三章监督与处罚第十一条企业应设立吊牌标签管理部门,负责本制度执行情况的监督检查。
如何分辨服装吊牌人们常说衣食住行,衣服是人类生活的必必须品,在选购一件衣服的时候,不能盲目的选择,应该更有针对的选择,衣服按规定一般都会标签,这些标签上会显示出很多信息,以下是我为您整理的如何分辨服装吊牌的相关内容。
1、先看级别标注。
A类是能让2周岁以内婴幼儿穿的;B类是能接触皮肤的产品;C类是不能直接接触皮肤的产品。
如果你发现内衣上标着C类或者标着“合格品〞,则不要购买。
2、看尺寸号型标如果用L、M、X等来表示大小,则是不符合标准的。
这样的产品只能告诉我们它的生产厂家不用心,质量上很难让人信赖。
合规的标注是使用号型标,如“73/48〞。
两个数字分别表示身高和胸腰围。
3、看洗涤标志基本水洗符号,它可以有一些变化,比如插入一只手表示可以手洗,标注30℃等温度表示水温必须控制在这个温度以下。
氯漂基本符号,图中表示可以氯漂,而大多数是在上面打×,表示不能氯漂。
干燥基本符号,也有几种变化,里面有“丨〞线,表示可悬挂晾干,如果是“—〞线,表示应该平铺晾干,比如羊毛衫,如果画“O〞,表示可以机器反转干燥。
熨烫基本符号,如果打“×〞,表示不能熨烫。
专业维护基本符号,如果圆圈中有个P,表示可以干洗,干洗剂类型是四氯乙烯,如果圆圈内有一个字母W,表示应该选择专业湿洗,如果里面打“×〞,表示不能干洗,如果什么都没有,表示可以干洗且干洗剂不限类型。
2如何识别服装型号偏瘦型美女关于偏瘦型美女而言,我们经常是以偏小码的服装做为挑选,那什么样的码是作为偏小码型呢?当然是"XS型码"也就是所说的偏小码,但除了偏小码型外还有一个属于纤瘦型美女的码,那就是"S 型码"也是属于比偏瘦型大一点的码叫小码,也是纤瘦型所穿的一码,除此之外,那就是"均码"在这里均码我想跟大家解释下,所谓的均码就是无码之分,属于小码中的一款。
标准型美女关于标准型美女而言是无法挑剔的,她们经常在选购服装码时,一般状况下都是以"M型码"作为自己的标准型码,而且穿上去合身也美丽,特显高挑纤瘦身材,特别的标准,这就是所说的M型码的说法。
服装吊牌的规定国家强制性标准《GB5296·4-1998消费品使用说明:纺织品和服装使用说明”(以下简称“标准”》已于2000年1月1日起正式实施,该标准规定,服装吊牌印刷(包括洗水唛、包装等)应具备以下8项内容:1、制造者的名称和地址要求设计服装吊牌时,必须标明厂名厂址,且厂名厂址必须是在工商部门注册的。
进口服装可只标明产地,但是还须同时标明代理商在国内注册的名称和地址。
2、产品名称要求优先选用国家标准名称,如“男西服”等;如标准无规定的,应选用不会引起误解的名称或俗名,如“休闲裤”等;允许使用“奇特名称”、“商标名称”,但应在同一部位上标注正常名称,也就说印刷后的服装吊牌上面必须有以上内容。
3、号型要求按新号型标准标注服装的规格,不允许单独使用现行的“S、M、L、XL”等老号型规格,号型的标注应按人体的号(身高)和型(胸围、腰围)标注;考虑到一些消费者的消费习惯,目前仍允许同时标注新旧号型,但新号型宜在前。
例如,男西服上衣,可按以下方式标注:170/88A(M)。
4、纤维成分和含量要求使用标准的纤维名称,服装吊牌上不得使用俗名、学名、外来语等;如同件服装的不同部分的纤维成分不同,则应分别标注,例如:棉褛的面料、填充料、里料依次为纯羊毛、100%涤纶、100粘纤,则正确的标注为面料:纯羊毛,填充料:100%涤纶,里料:100%粘纤。
5、洗涤方法要求吊牌上必须标注服装洗涤熨烫的方法,规定应依次标注水洗、氯漂、熨烫、干洗、水洗后的干燥等五大项目的操作方法,为消费者提供正确的洗涤指引。
洗涤方法应采用标准图形符号表示,可同时加注与图形符号相对应的文字说明。
洗涤五大项目应分别按以下规定标注:水洗:应表明能否水洗;如能水洗,应标明采用何种水洗方式(小心手洗或洗衣机洗)。
氯漂:应标明可否使用含氯漂白剂漂白。
熨烫:应标明能否熨烫;如能熨烫,应标明熨烫的方式(直接熨烫、垫布熨烫、蒸汽熨烫等)和熨烫温度。
服装吊牌文案服装吊牌是服装产品上不可或缺的一部分,它不仅仅是一个标识,更是品牌形象和产品信息的传达者。
一张好的服装吊牌,可以为产品增色不少,吸引消费者的眼球,传递品牌文化和产品信息。
那么,如何撰写一份吸引人的服装吊牌文案呢?首先,服装吊牌的文案内容要简洁明了。
在有限的空间内,能够准确、生动地传达品牌形象和产品信息是关键。
不要过多地堆砌文字,而是要突出产品的特点和卖点,让消费者一目了然。
其次,要注重语言的艺术性和感染力。
一句简短的文案,如果用词得当,可以让人记忆深刻。
比如,“时尚与舒适并存”,“品质保证,时尚不贵”等,都能够在短短的几个字中,传递出产品的特点和品牌的理念。
另外,服装吊牌文案要符合产品定位和目标消费群体的口味。
比如,针对年轻人的服装产品,可以运用一些时尚、潮流的词汇和短语,吸引年轻消费者的注意;而对于中老年人群体的产品,则可以用一些稳重、舒适的词语来表达产品的特点。
此外,服装吊牌文案还要注重信息的真实性和可信度。
不要夸大产品的功能和效果,更不能虚假宣传,以免引起消费者的反感和误解。
只有真实可靠的信息,才能够赢得消费者的信任和好感。
最后,要注意文案的排版和设计。
合理的排版和设计可以让文案更加美观、易读,增加吸引力。
选择合适的字体、颜色和排列方式,可以让服装吊牌更具吸引力,提升产品的形象和品牌的知名度。
综上所述,一份好的服装吊牌文案,需要简洁明了、语言艺术、符合产品定位、真实可信、合理排版等特点。
只有这样,才能够在有限的空间内,准确地传达产品信息和品牌形象,吸引消费者的眼球,提升产品的竞争力。
希望每一位服装创作者都能够在撰写服装吊牌文案时,充分发挥自己的创意和想象力,创作出一份份优秀的文案,为产品的推广和销售增添新的活力。
找工厂?找订单?采购面料?购买辅料?尽在好订单网!服装吊牌上必须标示的内容有哪些?以下是服装吊牌表示比较全的信息了,洗涤方法是在洗水唛上标示的,尺码身高对照表一般是跨国品牌标示,出厂号和型号一般标示的不多,服装规格一般标示为尺码,其余的信息是基本的品牌的吊牌都会有的信息。
服装吊牌内容包括品名:产品的名称,是上衣还是裤子等。
货号:指单一产品的唯一编号。
执行标准:不同的季节,不同的款式,不同的服装,它的执行标准都是不一样的。
安全技术标准: GB18401-2003,分A、B、C三类安全指标:A类婴幼儿用品、B类直接接触皮肤的产品、C类非直接接触皮肤的产品。
颜色:服装的颜色名称,可以包含颜色代码。
等级:分一等品,次品,残次品。
合格的为一等品。
规格:既本款产品都有哪些规格。
型号:既本款服装所适合的人群。
出厂号:本款产品生产时所依据样版的编号。
成份:服装面料或里布所含植物纤维和化学纤维的含量。
检验员:负责产品质量检验人员的工号。
国家条形码:企业在工商系统备案的产品信息编码。
内部条形码:企业内部使用的产品信息编码。
价格:企业经过成本核算后所制定的相关价格。
洗涤说明:产品的洗涤方式方法及水温、清洗剂的类型。
尺码/身高对照表:服装规格所适合人群的身高、年龄等参数。
(尺码分为国际码和国标码。
因我国人员的体型南北差异很大,国内成人服装大部分采用的都是国标码,儿童服装二种码均可使用。
国际码和国标码可以换算。
)还有最重要的就是公司的名称,标志,微标,图标和地址,电话等相关信息。
好订单网上万家纺织服装工厂,各种面辅料采购需求,商机无限!。
服装吊牌模板
以下是一种常见的服装吊牌模板:
1. 品牌标志:在吊牌的顶部位置,可以放置您品牌的标志或标志性图案。
2. 产品名称:在品牌标志下方的位置,写明您产品的名称。
使用简洁、吸引人的字体和颜色。
3. 产品描述:在名称下方,可以添加一些描述性的文字,介绍您产品的特点、材质、款式等。
4. 尺码:在产品描述的下方,列出产品的尺码范围。
可以使用图标或简洁明了的文字。
5. 价格:在尺码下方,标明产品的价格。
可以加上特别折扣、优惠等信息。
6. 材质与保养说明:在价格下方,写明产品的材质以及如何正确保养使用该产品。
7. 二维码:在吊牌的底部位置,添加一个二维码,可以链接到您的网站、在线商店或社交媒体页面。
8. 公司信息:在二维码的旁边,标明您公司的名称、地址、联系方式等。
请注意,以上仅为一种常见的吊牌模板,您可以根据自己的品牌形象和产品特点来设计定制吊牌模板,以确保吊牌与您的品牌风格一致,同时注重吸引消费者和传递产品信息。
服装吊牌定价标准是指在服装产品上所标注的价格,其制定通常会考虑以下因素:
1. 品牌定位:品牌定位越高,定价通常也越高,以体现其高端品质和独特设计。
2. 产品成本:产品成本包括原材料成本、生产成本、运输成本等,这些都会影响到最终的定价。
3. 市场竞争:如果市场竞争激烈,价格可能会相对较低;反之,如果市场竞争较小,价格可能会相对较高。
4. 产品类型:不同类型的产品,其定价也会有所不同。
例如,夏季的服装价格通常会比冬季的服装价格低。
5. 营销策略:一些公司可能会采取高价策略以体现其产品的高品质,而一些公司则可能会采取低价策略以吸引更多的消费者。
总的来说,服装吊牌定价标准是多方面因素综合考虑的结果,既要保证公司的利润,也要考虑消费者的接受程度。
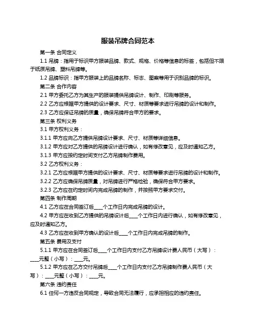
服装吊牌合同范本第一条合同定义1.1 吊牌:指用于标识甲方服装品牌、款式、规格、价格等信息的标签,包括但不限于纸质吊牌、塑料吊牌等。
1.2 品牌标识:指甲方服装上的品牌名称、标志、图案等用于识别品牌的标识。
第二条合作内容2.1 甲方委托乙方为其生产的服装提供吊牌设计、制作、印刷等服务。
2.2 乙方应根据甲方提供的设计要求、尺寸、材质等要求进行吊牌的设计和制作。
2.3 乙方应保证吊牌的质量,确保吊牌符合甲方的要求。
第三条权利义务3.1 甲方权利义务:3.1.1 甲方应向乙方提供吊牌设计要求、尺寸、材质等详细信息。
3.1.2 甲方应对乙方提供的吊牌设计进行确认,如有修改意见,应及时通知乙方。
3.1.3 甲方应按约定时间支付乙方吊牌制作费用。
3.2 乙方权利义务:3.2.1 乙方应根据甲方提供的设计要求、尺寸、材质等要求进行吊牌的设计和制作。
3.2.2 乙方应确保吊牌质量,对吊牌进行严格检验,确保符合甲方要求。
3.2.3 乙方应在约定时间内完成吊牌的制作,并按照甲方要求交付。
第四条制作周期4.1 乙方应在合同签订后____个工作日内完成吊牌的设计。
4.2 甲方应在收到乙方提供的吊牌设计后____个工作日内进行确认,如有修改意见,应及时通知乙方。
4.3 乙方应在收到甲方确认的设计后____个工作日内完成吊牌的制作。
第五条费用及支付5.1.1 甲方应在合同签订后____个工作日内支付乙方吊牌设计费人民币(大写):____元整(小写):____元。
5.1.2 甲方应在乙方交付吊牌后____个工作日内支付乙方吊牌制作费人民币(大写):____元整(小写):____元。
第六条违约责任6.1 任何一方违反合同规定,导致合同无法履行,应承担相应的违约责任。
6.2 甲方未按约定时间支付费用,乙方有权暂停吊牌的制作,直至甲方支付完毕。
6.3 乙方未按约定时间完成吊牌制作,甲方有权要求乙方支付违约金,违约金计算方式为:未完成部分吊牌制作费用×____%。
服装的吊牌执行标准一、引言。
服装的吊牌是指附在服装上的标签,用于展示服装的品牌、尺码、材质、洗涤方式等信息。
吊牌的质量和规范化对于服装行业至关重要,不仅关乎品牌形象,也关乎消费者的权益。
因此,制定和执行服装的吊牌执行标准显得尤为重要。
二、吊牌的内容要求。
1. 品牌信息,吊牌上应包含清晰可见的品牌名称和标识,确保品牌信息准确无误。
2. 产品信息,吊牌上应明确标注服装的品名、材质、产地、颜色、尺码等信息,确保消费者能够清晰了解产品属性。
3. 洗涤方式,吊牌上应标注清洗、熨烫等相关注意事项,以保证消费者正确地保养服装。
4. 价格信息,吊牌上应标注清楚商品的价格,确保价格信息真实透明。
5. 质量标准,吊牌上应标注产品的质量等级、检验合格证明等信息,确保产品质量达标。
三、吊牌的材质和印刷要求。
1. 材质要求,吊牌的材质应选用环保、耐磨、易于印刷的材料,确保吊牌的质地和手感良好。
2. 印刷要求,吊牌上的文字、图案等应清晰可辨,印刷质量要求高,色彩鲜艳,不褪色、不掉色。
四、吊牌的尺寸和形状要求。
1. 尺寸要求,吊牌的尺寸应适中,既能容纳所有必要的信息,又不至于过大影响美观。
2. 形状要求,吊牌的形状应美观大方,符合服装的整体设计风格,不得有尖锐的边角,以免划伤消费者。
五、吊牌的固定要求。
1. 固定位置,吊牌应固定在服装的显眼位置,如领口、袖口等处,便于消费者浏览。
2. 固定方式,吊牌的固定方式应牢固可靠,不易脱落,不损坏服装。
六、吊牌的检验和执行。
1. 检验标准,吊牌应按照国家相关标准进行质量检验,确保吊牌的质量符合规定。
2. 执行标准,服装生产企业应严格按照吊牌执行标准进行生产和销售,不得随意更改吊牌内容和形式。
七、结语。
服装的吊牌执行标准的制定和执行,对于保障消费者的权益,维护品牌形象,促进服装行业的健康发展具有重要意义。
各相关企业应严格遵守吊牌执行标准,确保吊牌的质量和规范化,为消费者提供优质的服装产品。
服装吊牌执行标准服装吊牌执行标准。
一、引言。
服装吊牌是服装产品的重要组成部分,不仅可以展示品牌形象,还可以向消费者传达产品信息。
为了确保服装吊牌的质量和标准化,制定了服装吊牌执行标准,以下将对服装吊牌的执行标准进行详细介绍。
二、材料选择。
1. 纸张,服装吊牌的纸张应选择质地坚韧,色泽均匀的纸张,表面应光滑无瑕疵,不得出现起皱、断层、污渍等现象。
2. 印刷,印刷应采用环保油墨,颜色鲜艳,字迹清晰,不得有模糊、晕染、漏印等情况。
3. 图案,服装吊牌的图案应与产品相符,色彩搭配合理,图案清晰,不得出现模糊、失真等问题。
三、尺寸规范。
1. 尺寸,服装吊牌的尺寸应根据产品的大小和款式进行合理设计,不得过大或过小,以免影响产品展示效果。
2. 边框,吊牌边框应整齐,不得有毛边、裂口、破损等情况,保证整体美观。
四、内容要求。
1. 品牌信息,吊牌上应包含清晰的品牌名称和标识,确保品牌信息的真实性和清晰度。
2. 产品信息,吊牌上应包含产品的款式、尺码、面料、洗涤方式等信息,确保消费者能够清晰了解产品信息。
3. 价格标识,如有需要,吊牌上应包含产品的价格信息,确保价格标识准确无误。
五、装配要求。
1. 吊牌孔,吊牌的孔应位置合理,大小适中,不得有错位、变形等情况,以便于产品的悬挂和展示。
2. 捆扎,吊牌与产品的捆扎应牢固可靠,不得松动或脱落,保证产品在运输和展示过程中的完整性。
六、质量检验。
1. 外观检查,对服装吊牌进行外观检查,确保纸张、印刷、图案等符合标准要求。
2. 尺寸测量,对吊牌的尺寸进行测量,确保尺寸符合规范要求。
3. 内容核对,核对吊牌上的品牌信息、产品信息、价格标识等内容,确保准确无误。
4. 装配检验,检查吊牌的孔位、捆扎情况,确保装配符合要求。
七、结语。
服装吊牌执行标准的制定和执行,对于提升产品质量、增强品牌形象具有重要意义。
各相关企业应严格按照标准要求进行生产和检验,确保服装吊牌的质量和标准化,为消费者提供优质的产品和服务。
服装吊牌正确使用方法1.吊牌的设计:-吊牌应与品牌的风格和形象相符。
吊牌的设计应简洁明了,突出品牌特点,提升品牌形象。
-吊牌应用耐用的材料制作,确保在整个销售周期内不易脱落或损坏。
2.吊牌的内容:-品牌名称:服装吊牌上应清晰地标注品牌名称,并与其他品牌标识一致。
-尺码表:吊牌上应有准确的尺码表,显示不同尺码对应的身高、胸围、腰围等数据,以满足消费者选择合适尺码的需求。
-成分:吊牌上应标明服装的材质成分,包括面料、里料、填充物等。
这对于一些对面料敏感的消费者非常重要。
同时,品牌可以通过突出吊牌上面料的优势来提升产品的价值。
-洗涤说明:吊牌上应包含洗涤说明,如清洗方式、温度限制、熨烫注意事项等。
这有助于消费者正确地清洗和保养服装,延长服装寿命。
-产地标识:吊牌上应清晰地标明服装的生产国家或地区。
这对于一些消费者来说是购买决策的重要因素之一3.吊牌的位置和附件:-吊牌通常位于领口或侧面的缝线上,便于消费者查看和移除。
4.吊牌的运用:-回收利用:品牌可以通过吊牌回收计划鼓励消费者将吊牌交回,以促进可持续发展和环保。
5.吊牌的质量控制:-品牌应确保吊牌的质量和准确性,避免错误的尺码或成分信息,以免引起消费者的困惑或投诉。
-在生产过程中,要对吊牌进行严格的质检,确保质量达到标准。
总结:在服装销售中,正确使用服装吊牌对于品牌形象和消费者购买的影响不容忽视。
品牌需要确保吊牌的设计与品牌形象相符,内容准确完整,并合理安放吊牌位置。
同时,品牌应利用吊牌提供额外的价值和服务,提高消费者购买的体验。
质量控制也是不可忽视的一环,品牌必须确保吊牌的质量和准确性。
通过正确使用吊牌,品牌可以增强消费者对产品的信任感,提高销售额。
服装吊牌不标准处罚在服装行业,吊牌是一种非常重要的标识物,它不仅可以展示产品的品牌、尺码、材质等信息,还可以作为产品的形象展示和宣传。
然而,近年来,一些服装吊牌存在不标准的情况,给消费者带来了诸多困扰和不便。
针对这一现象,我们需要对不标准的服装吊牌进行处罚,以维护行业秩序,保护消费者权益。
首先,不标准的服装吊牌可能会给消费者带来尺码不符的问题。
一些服装吊牌上标注的尺码与实际尺寸不符,导致消费者购买后发现尺码不合适,从而造成退换货的麻烦。
这不仅给消费者带来了不必要的困扰,也增加了商家的成本和运营压力。
因此,对于存在尺码不符问题的服装吊牌,应当给予相应的处罚,督促企业严格按照标准规定进行生产和标注。
其次,不标准的服装吊牌可能会给消费者带来材质质量不符的问题。
一些服装吊牌标注的材质与实际材质不符,导致消费者购买后发现产品质量不达标,甚至存在安全隐患。
这不仅影响消费者的购物体验,也损害了品牌的声誉和形象。
因此,对于存在材质质量不符问题的服装吊牌,应当给予严厉的处罚,督促企业提高产品质量管理水平,确保产品质量符合标准要求。
此外,不标准的服装吊牌还可能会给消费者带来品牌信息不清晰的问题。
一些服装吊牌上标注的品牌信息不清晰,甚至存在虚假宣传的情况,给消费者造成了误导和困惑。
这不仅损害了消费者的权益,也扰乱了市场秩序。
因此,对于存在品牌信息不清晰问题的服装吊牌,应当给予严肃处理,督促企业遵守宣传法规,保障消费者知情权和选择权。
综上所述,不标准的服装吊牌给消费者和行业带来了诸多问题,需要加强监管和处罚。
我们应当建立健全的监督机制,加大对服装吊牌的抽检力度,严格执行相关标准和规定,对不符合要求的服装吊牌进行处罚,促进行业健康发展,保护消费者权益。
希望相关部门能够加强对服装吊牌的监管力度,共同维护良好的市场秩序,为消费者提供更加优质的产品和服务。
服装吊牌正确使用方法
服装吊牌的正确使用方法可以分为以下几点:
1. 首先,吊牌应该以适当的方式固定在衣物上。
通常,吊牌会被缝制或使用吊牌针别住在衣物上,确保它不会轻易掉落。
2. 吊牌应该显示清晰、易读的信息。
包括品牌名称、尺码、材质、洗涤方式和产地等重要信息。
确保吊牌上的文字和图案清晰可辨,方便消费者获取所需信息。
3. 吊牌的位置通常位于衣领或胸前的可见位置。
这样,消费者可以轻易地看到吊牌,阅读相关信息,并在需要时参考。
4. 如果服装有多个吊牌,如主标签、副标签或附属标签等,它们应该被放置在合适的位置。
主标签通常放在显眼位置,如衣领后面或胸前,而副标签和附属标签可以放在内部袋子、袖口或底边等隐藏位置。
5. 在售前,店员应确保吊牌完好无损。
检查吊牌是否有撕裂、折痕或脱落等问题。
如果吊牌损坏,应及时更换或修复。
6. 在购买后,消费者可以选择保留吊牌作为凭证或参考。
可以使用剪刀或小刀小心地将吊牌剪掉,防止损坏衣物。
总而言之,服装吊牌的正确使用方法是固定在衣物上并显示清晰、易读的信息,放置在合适的位置,确保吊牌完好无损,并根据需要决定是否保留吊牌。
服装吊牌水洗标标准
服装吊牌和水洗标是服装产品中必不可少的标识,它们不仅是产品的标识,更
是产品的质量和安全保障。
在国家标准的指导下,服装吊牌和水洗标的设计和制作必须符合一定的标准,以确保产品的质量和安全性。
本文将就服装吊牌和水洗标的标准进行详细介绍。
首先,服装吊牌的标准是非常重要的。
服装吊牌是消费者了解产品信息的重要
途径,它不仅包含了产品的品牌、型号、尺码等基本信息,还包含了产品的材质、洗涤方法、安全警示等重要内容。
根据国家标准,服装吊牌必须清晰易读,文字和图案必须清晰完整,不得有模糊、歪斜、褪色等情况。
同时,服装吊牌的材质也必须符合国家标准,要求使用环保、耐磨、耐水的材料制作,以确保产品在使用过程中不会因吊牌质量问题而影响产品的整体形象。
其次,水洗标的标准也是至关重要的。
水洗标是指在服装内部或外部缝制的标识,用以标示产品的洗涤方法、熨烫要求等内容。
根据国家标准,水洗标必须符合以下要求,首先,水洗标的缝制位置必须合理,不得影响产品的穿着舒适度和美观度;其次,水洗标的内容必须准确清晰,文字和图案不得有模糊、脱落等情况;最后,水洗标的材质也必须符合国家标准,要求使用耐水、耐磨、不易褪色的材料制作,以确保产品在洗涤过程中水洗标不会褪色、变形等情况。
总之,服装吊牌和水洗标的标准对于产品的质量和安全至关重要。
在设计和制
作过程中,必须严格按照国家标准的要求进行,确保吊牌和水洗标的质量和可靠性。
只有这样,才能为消费者提供更加优质、安全的产品,树立起品牌的良好形象。
希望所有从事服装吊牌和水洗标设计制作的相关人员,能够严格遵守国家标准,不断提升产品质量,为消费者提供更好的产品体验。
服装吊牌上的执行标准服装吊牌是服装产品的重要组成部分,它不仅仅是一张简单的标签,更是一种对产品的介绍和说明。
对于消费者来说,服装吊牌上的信息直接关系到他们对产品的了解和选择。
因此,服装吊牌的执行标准显得尤为重要。
首先,服装吊牌应包含产品的基本信息,如品牌名称、产品名称、材质成分、尺码规格等。
这些信息对于消费者来说是非常重要的,它们直接关系到消费者对产品的认知和选择。
因此,在制定服装吊牌的执行标准时,需要明确规定各项基本信息的呈现方式和内容要求,确保信息的准确性和完整性。
其次,服装吊牌上的文字和图案应当清晰易懂,不得存在模糊、歪斜、错别字等情况。
文字的字体和大小要求统一,保证整体美观和统一性。
图案的印刷质量要求高,色彩鲜艳,不得出现脱色、虚化等现象。
这些都是服装吊牌执行标准中需要重点关注的内容,只有保证文字和图案的清晰易懂,才能有效地传达产品信息,提升产品形象。
另外,服装吊牌的材质和工艺也是执行标准中需要考虑的重要因素。
吊牌的材质应符合环保要求,不得使用污染环境的材料。
工艺要求精湛,不得存在瑕疵和破损。
吊牌的边角应该整齐平滑,不得有毛刺和起毛现象。
这些都是为了保证吊牌的质量和美观度,提升产品的整体品质。
最后,对于服装吊牌的包装和悬挂也需要有明确的执行标准。
包装要求整洁美观,不得有污渍和破损。
悬挂要求牢固可靠,不得存在松动和掉落的情况。
这些都是为了保证吊牌在运输和展示过程中的完好性,让消费者能够第一时间感受到产品的精致和高品质。
综上所述,服装吊牌上的执行标准对于产品的品质和形象有着至关重要的作用。
只有严格执行标准,才能保证吊牌的质量和效果。
因此,制定和执行服装吊牌的标准是每个服装生产企业都应该高度重视的事项,只有这样才能赢得消费者的信任和认可,提升产品的竞争力。
服装吊牌执行标准2017一、引言。
服装吊牌是服装产品的重要配件,它不仅是展示服装信息的窗口,也是消费者了解产品的重要途径。
为了规范服装吊牌的制作和使用,保障消费者权益,制定了《服装吊牌执行标准2017》。
二、材料要求。
1. 纸张,服装吊牌应选用符合国家规定的环保材料,纸张应具有一定的厚度和质感,不易破损。
2. 墨水,使用的墨水应符合国家标准,颜色鲜艳持久,不易褪色。
3. 图案,吊牌上的图案应清晰、精美,与服装风格相符,能够吸引消费者的注意。
三、内容要求。
1. 产品信息,吊牌上应包含产品的品牌、型号、尺码、面料成分、洗涤说明等基本信息,以便消费者了解产品。
2. 价格信息,吊牌上应明确标注产品的价格,不得虚假宣传或误导消费者。
3. 生产信息,应包括产品的生产日期、生产地点、生产厂家等信息,保障产品的质量和安全性。
四、制作要求。
1. 设计,吊牌的设计应简洁明了,突出产品特色,符合产品定位和消费群体的审美需求。
2. 印刷,印刷质量应保证,文字清晰,图案精细,色彩准确。
3. 制作工艺,吊牌的裁剪、装订、孔眼等制作工艺应精细,不得有瑕疵和破损。
五、使用要求。
1. 悬挂位置,吊牌应固定悬挂在服装的显眼位置,不得遮挡或遮挡产品信息。
2. 使用时机,吊牌应在产品销售时随产品一同出售,不得随意拆除或更换。
3. 售后服务,吊牌上应标注售后服务信息,包括联系方式、售后政策等,方便消费者维权和售后服务。
六、检验要求。
1. 外观检查,吊牌应外观完整,无污渍、污损或破损。
2. 内容检查,吊牌上的文字、图案应准确无误,不得有错误或遗漏。
3. 材料检查,吊牌所使用的材料应符合国家环保标准,不得有异味或有害物质。
七、结语。
《服装吊牌执行标准2017》的出台,为服装吊牌的制作和使用提供了明确的规范,有利于保障消费者的权益,促进服装行业的健康发展。
各相关企业应严格遵守执行标准,确保吊牌的质量和合规性,为消费者提供更优质的产品和服务。
制作用于印刷的服装标签
现如今,但凡服装上市销售都要有标签吊牌,包含了产品名称、价格、条码、尺寸等信息。
这些吊牌都是需要批量印刷制作的,很多客户因为对此不了解,感觉无从下手。
今天收到Balabala品牌一个老客户的服装吊牌,想要实现直接用于印刷的服装吊牌标签的批量印刷,其中条码流水变化,其余内容不变,具体如图:
上图的批量印刷的实现很简单,这里我们用Label mx通用条码标签设计系统可以通过三种方式实现直接用于印刷(打印到图片、打印为PDF格式、批量导出条码图片到AI中进行再次排版),下面一一为您介绍,需要以下几个步骤:
1.打开“label mx软件”进入设计界面,新建一个标签设置高度为85mm、宽度为45mm,水平间距为2mm,
点击“确定”按钮。
2.在左侧画工具条选择文本和一维条码,输入您需要的文本,选择您需要的条码类型,简单的几个步骤
您的标签已经生成了。
3.在右侧属性栏条码选项选择:“流水条码”,流水条码样式设置“10进制”,递增量为“1”,如图:
4.在打印设置里面输入您想要打印的数量就批量生成服装吊牌标签了。
5.根据客户的要求在A3纸上进行打印,在打印设置里面点击“纸张”,纸张类型选择“A3”,如图:
6.软件功能很强大的,可以设置打印定位标记(裁切点、打印边框、内裁切线、外裁切线)方便客户裁切,还可以设置页码和页眉,在打印设置里面点击“高级” 如图:
7.标签已生成,点打印预览查看效果。
8.批量吊牌标签生成后,前面介绍有三种方式可以实现直接用于印刷的:
1)Labelmx独有的一个功能直接将整个服装吊牌标签输出为高分辨率图形用于印刷,操作步骤:在菜单栏点击“打印”按钮,选择“打印到图片”,出现打印标签图片设置,设置标签图片
的保存目录、起始名、分辨率、位图类型点击“确定”按钮。
如图:
2)将整个服装吊牌标签打印成PDF格式。
3)可以批量导出条码图片为矢量文件emf格式导入到AI中进行排版,操作步骤:选中条码点击鼠标右键,选择“批量导出条码图片”,出现导出设置,设置导出条码图片的保存目录、起始名、图片类型,点击:“确定”按钮。
如图:
以上设计由“Label mx通用条码标签设计系统”完成制作。