保密技术及管理期末知识点汇总
- 格式:docx
- 大小:70.15 KB
- 文档页数:9
保密知识应知应会保密知识应知应会1.2010年4月,《中华人民共和国保守国家秘密法》由第十一届全国人民代表大会常务委员会第十四次会议修订通过,对于做好新形势下保密工作,具有重要而深远的意义。
2.我国保密工作体制的核心是党管保密;中央保密委员会是党中央统一领导党政军保密工作的领导机构。
3.国家秘密是指关系国家安全和利益,依照法定程序确定,在一定时间内只限一定范围的人员知悉的事项。
国家秘密区别于其他秘密的关键是关系国家安全和利益。
保守国家秘密的工作,实行积极防范、突出重点、依法管理、依法公开方针。
国家秘密的基本属性包括专属性、限定性、法定性。
国家秘密的制作、收发、传递、使用、复制、保存、维修和销毁,应当符合国家保密规定。
4.一切国家机关、武装力量、政党、社会团体、企业事业单位和公民都有保守国家秘密的义务。
5.国家秘密的密级分为绝密、机密、秘密。
国家秘密的保密期限,除另有规定外,绝密级不超过三十年,机密级不超过二十年,秘密级不超过十年。
国家秘密保密期限届满,自行解密。
6.确定国家秘密知悉范围的基本原则是工作需要原则和最小化原则。
7. 属于国家秘密的文件、资料或其他物品下落不明的,自发现之日起,绝密级十日内,机密、秘密级六十日内查无下落的,应当按泄密事件处理。
涉密事件的查处工作的终结期限为三个月。
个人发生泄密案件时,应立即将事件的具体情节如实报告本单位保密组织;需由公安机关破案的,要同时向发案地点的公安机关报案。
并采取补救措施,避免或减轻损害后果。
8.保密工作应当坚持最小化、全程化、精准化、自主化、法制化原则。
9.保密工作要做到四个管好:管好一双眼、管好一张嘴、管好一个门、管好一张网。
10.涉密信息设备不得与互联网及其他公共信息网络连接,不得具有无限互联功能。
将非涉密信息复制到涉密计算机,应对复制的数据进行病毒查杀、使用一次性光盘导入、使用经过国家保密行政管理部门批准的信息单向导入设备。
11.保密法制的功能包括规范功能、引导功能和制裁功能。
保密知识答题保密知识答题1、国家秘密就是关系国家得安全与利益,依照(法定程序)确定,在一定时间内只限( 一定范围内 )得人员知悉得事项。
2。
新修订后得《中华人民共与国保守国家保密法》自( 2010年10月1日)起施行。
3。
国家秘密受( 法律 )保护。
任何( 危害国家秘密安全 )得行为,都必须受到法律追究。
4、保密工作实行(积极防范)、(突出重点)、依法管理得方针,既确保国家秘密安全,又便利信息资源合理利用。
5。
国家秘密得密级分为( 绝密 )、( 机密 )、( 秘密)三级。
6. 国家秘密得保密期限,除另有规定外,绝密级不超过( 30年 ),机密级不超过( 20年 ),秘密级不超过( 10年),国家秘密保密期限已满得应自行解密。
7. 机关、单位对承载国家秘密得纸介质、光介质、电磁介质等载体以及属于国家秘密得设备、产品,应当做出( )、存储国家秘密信息得计算机媒体,应按所存储信息得最高密级标明密级,并按相应密级得文件进行管理。
8. 存储、处理国家秘密得计算机信息系统按照( 所存储信息最高级)实行分级保护,应按(相应密级得文件)标准配备保密设施、设备。
9。
严禁使用非涉密计算机、非涉密存储设备存储、处理(涉密信息)。
10、不得通过(普通邮政)、(快递)等无保密措施得渠道传递国家秘密载体。
未经有关主管部门批准,不得携带、( 传递 )国家秘密载体出境、11。
禁止非法(复制)、记录、(存储)国家秘密、禁止在( 私人交往 )与通信中涉及国家秘密。
12。
机关、单位对外交往与合作中需要提供国家秘密事项,或者任用、聘用得境外人员因工作需要知悉国家秘密得,应报(国务院有关主管部门)或省、自治区、直辖市人民政府有关主管部门批准,并与对方签订(保密协议 )。
13。
举办会议或者其她活动涉及国家秘密得,主办单位应当采取(保密措施),并对参加人员进行( 保密教育 ),提出(保密要求 )。
14。
机关、单位应当将涉及绝密级或者较多机密级、秘密级国家秘密得机构确定为(保密要害部门),将集中制作、存放、保管国家秘密载体得专门场所确定为(保密要害部位),按照国家保密规定与标准配备、使用必要得技术防护设施、设备。
绝密档案知识点总结绝密档案是指国家机密级别最高的文件和资料,通常保存在国家的机密档案库中,仅限授权人员查阅和管理。
这些档案中包含着国家的重要机密信息,关乎国家安全和利益,因此需要严格保密和保护。
下面我们将对绝密档案的知识点进行总结,主要包括绝密档案的定义、保密等级、管理制度、保管措施、查阅规定等方面的内容。
一、绝密档案的定义1. 绝密档案是指对国家安全、社会稳定和经济发展具有极其重大影响的文件和资料,其泄密对国家利益造成严重威胁的档案。
绝密档案包括国家机密、军事机密、涉外机密等内容,需要严格保密和保护。
2. 绝密档案主要包括国家重要政治、军事、外交、经济、科技、文化等方面的文件和资料,其内容包括国家战略、决策、机密情报等,对国家安全和利益至关重要,通常保存在专门的机密档案库中。
二、保密等级1. 绝密档案的保密等级是最高的,通常设有“核心机密”、“重要机密”、“一般机密”等级别,其中“核心机密”为最高级别。
对绝密档案的查阅、管理和流转都需要经过严格的许可和审批程序,确保信息的安全和保密。
2. 不同国家的绝密档案的保密等级标准可能有所不同,但总体来说,绝密档案需要严格控制和管理,保证信息的安全和保密。
三、管理制度1. 绝密档案管理制度是由国家相关部门或机构负责制定和执行的,包括绝密档案的分类、编号、登记、保管、流转、销毁等方面的规定。
制定合理的管理制度有助于确保绝密档案的安全和保密。
2. 绝密档案管理制度需要督促各部门和单位严格执行,确保档案的安全和保密。
同时,管理制度还需要不断完善和更新,以适应信息技术和管理体制的发展。
四、保管措施1. 绝密档案的保管需要建立专门的机密档案库,配备专门的保管人员,使用高科技手段和设备确保档案的安全和保密。
2. 绝密档案的保管措施包括防火防水防盗防虫等多种手段,例如采用特制的文件柜和保险柜、安装监控设备和报警系统、定期检查和维护设备等,全面保障档案的安全。
3. 为了防止绝密档案的遗失和泄露,管理单位需要建立健全的保管制度和责任制度,严格管理查阅权限和流转程序,确保档案的安全和保密。
保密管理和信息安全知识:保密管理和信息安全知识知识点(最新版)考试时间:120分钟 考试总分:100分遵守考场纪律,维护知识尊严,杜绝违纪行为,确保考试结果公正。
1、多项选择题当本单位需要将涉密文件与其他单位进行交换时,下列交换方式中不符合保密要求的是( )A .如果外单位带涉密U 盘来,在专用的供涉密文件交换的涉密转换计算机上进行杀毒处理,再将涉密文件拷至对方U 盘B .在专用的供涉密文件交换的涉密转换计算机上采取刻录光盘的方式C .在专用的供涉密文件交换的涉密转换计算机上将文件拷贝至本单位专供信息交换用的涉密U 盘D .使用外单位带来的U 盘直接将涉密文件拷贝出来 本题答案: 2、判断题音像制品涉及国家秘密的,应按涉密资l 本题答案: 7、判断题涉密人员脱密期满后,可以不再履行保密责任和义务。
本题答案: 8、判断题涉密人员在岗期间,保密工作机构应当会同人事部门、涉密人员所在部门有针对性地对其进行保密教育和检查、考核,对严重违反保密规定不适合继续在涉密岗位工作的应当及时调离涉密岗位。
本题答案:姓名:________________ 班级:________________ 学号:________________--------------------密----------------------------------封 ----------------------------------------------线----------------------9、填空题涉密人员脱密期届满的,对其知悉的国家秘密仍负有()。
本题答案:10、判断题核心涉密岗位是指产生、管理、掌握或者经常处理绝密级或较多机密级事项的工作岗位。
本题答案:11、填空题机关、单位工作人员,因工作需要由个人暂时使用的涉密载体,在完成工作任务后,应及时交还机关、单位()保存。
本题答案:12、判断题收发涉密载体,应当履行清点、登记、编号、签收等手续。
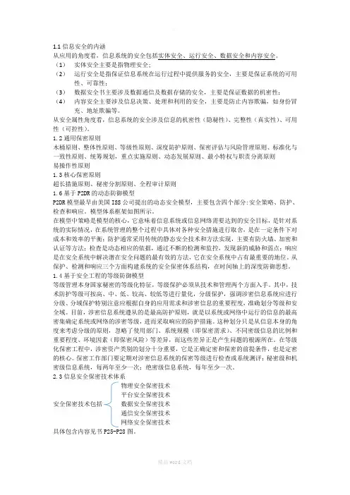
1.1信息安全的内涵从应用的角度看,信息系统的安全包括实体安全、运行安全、数据安全和内容安全。
(1)实体安全主要是指物理安全;(2)运行安全是指保证信息系统在运行过程中提供服务的安全,主要是保证系统的可用性、可靠性;(3)数据安全书主要涉及数据通信及数据存储的安全,主要是保证数据的机密性;(4)内容安全主要涉及信息决策、处理和利用的安全,主要是防止内容欺骗,如身份冒充、地址欺骗等。
从安全属性角度看,信息系统的安全涉及信息的机密性(隐秘性)、完整性(真实性)、可用性(可控性)。
1.2通用保密原则木桶原则、整体性原则、等级性原则、深度防护原则、保密评估与风险管理原则、标准化与一致性原则、统筹规划,重点实施原则、动态发展原则、最小特权与职责分离原则易操作性原则1.3核心保密原则超长措施原则、秘密分割原则、全程审计原则1.6基于P2DR的动态防御模型P2DR模型最早由美国ISS公司提出的动态安全模型,主要包含四个部分:安全策略、防护、检查和响应。
模型体系框架如图所示。
在模型中策略是模型的核心,它意味着信息系统或信息网络需要达到的安全目标,是针对系统的实际情况,在系统管理的整个过程中具体对各种安全措施进行取舍,是在一定条件下对成本和效率的平衡;防护通常采用传统的静态安全技术和方法实现,主要有防火墙、加密和认证等方法;检查是动态相应的依据,通过不断的检测和监控,发现新的威胁和弱点;响应是在安全系统中解决潜在安全问题的最有效的方法,它在安全系统中占有最重要的地位。
从保护、检测和响应三个方面构建系统的安全保密体系结构,在时间轴上的深度防御思想。
1.4基于安全工程的等级防御模型等级管理本身国家秘密的等级化特征,等级保护必须从技术和管理两个方面入手。
其中,技术防护等级可按高、中、低、较高、较低等进行量化,分级保护,强调涉密信息系统应进行分级、分域保护特别注意应根据自身的应用需求和涉密信息的重要程度,准确划分等级和安全域。
保密工作三大管理基础知识目前,保密工作处在尖锐复杂期、转型升级期、战略机遇期“三期叠加”,机遇与挑战并存,机遇大于挑战。
我们必须保持清醒头脑,直面挑战,迎难而上,主动适应信息化发展要求,从观念、制度、管理和技术等方面改革创新,打造保密工作的升级版,坚决打赢信息化条件下的保密战。
要持续攻坚克难,推进“三大管理”取得新突破。
大力推进定密管理,做实这一源头性工作,着力解决一些机关单位定密依据不完善、不规范、不准确的问题,抓紧研究建立解密工作机制,以抓解密促定密,逐步实现定密管理的精准化;应对信息化飞速发展的挑战,全面加强网络保密管理,提升保密科技抗衡能力,把主攻方向放在涉密网络防护上,统筹抓好非涉密网络内网管理和互联网保密监管;加快研究出台涉密人员管理意见,突出管住重点要害部位的涉密人员,管好核心涉密人员,继续大抓领导干部和涉密人员的保密意识、保密常识教育,形成长效机制,正真筑牢保密思想防线。
要坚持“党管保密”和“依法保密”的有机统一,在法治轨道上推进保密工作。
一、定密管理知识1、定密的基础知识(1)基本概念:国家机关和涉及国家秘密的单位依法确定、变更和解除国家秘密的活动。
a主体:国家机关、单位。
b定密要依法进行。
c包括秘密的确定、变更和解除三个部分。
d三要素:密级、保密期限和知悉范围(2)基本原则:坚持最小化、精准化;权责明确、依据充分、程序规范、及时准确;即确保秘密安全,又便利信息资源合理利用。
(3)职责:a明确自身定密权限;b建立健全相关制度;c定期开展定密培训;d定期开展定密检查;e接受有关部门的指导和监督。
2、定密权(1)类型:a法定的定密权,是依据保密法直接享有的权力。
(省级及省级以上可以确定秘密级、机密级和绝密级,市级可以确定机密级和秘密级)b 授予的定密权,通过定密授权获得的权力。
(2)原则:a以行业授权为主,区域授权为辅。
b不得超出主管工作范围 c 不得超出本机关的定密权限d不得转授e应当确有必要和最小化。
保密知识学习总结
保密知识的学习总结:
1. 了解保密法律法规:保密法律法规是保护国家安全和利益的基石,学习保密法律法
规对于保密工作十分重要。
2. 理解保密概念和范围:保密工作是指对国家秘密、商业秘密、个人隐私等信息进行
保护和管理,学会区分保密范围,对不同类型的信息进行适当处理和保护。
3. 掌握保密常识:了解保密常识包括文件、数据、设备等保密要求,以及信息传递、
存储、销毁等环节的保密措施。
4. 学会保密技术和工作方法:掌握常用的密码学、避免信息泄露的方法,例如加密、
防病毒软件使用以及保密文件处理等。
5. 强化保密意识和责任心:保密工作需要所有员工的自觉遵守和积极参与,培养保密
意识和责任心是保护信息安全的前提。
6. 加强保密培训和学习:定期参加保密培训,了解最新的保密政策和技术,增加保密
知识水平和技能。
7. 加强信息安全管理:建立完善的信息安全管理制度,加强信息安全检查和监督,确
保保密工作的顺利进行。
8. 与同行业人员交流分享:加入保密相关的学习群体,与同行业人员交流经验和学习,互相提高,共同推进保密工作。
总结起来,保密知识的学习需要掌握保密法律法规、保密概念和范围,掌握保密常识
和技术,加强保密意识和责任心,加强培训和学习,加强信息安全管理,并与同行业
人员交流分享经验。
只有不断提升自己的保密知识水平,才能更好地维护国家安全和
信息安全。
保密学习资料:保密工作知识点保密是保哪些密?1.“保密”是一种社会行为,是人或社会组织在意识到关系自己切身利益的事项如果被他人知悉或对社会公开,可能会对自己造成某种损害,因而,对该事项所实施的一种保护行为。
简言之,“保密”是指人们为了维护自身的利益,人为地控制某些信息,使之不被扩散的行为。
2.“国家秘密”是指关系国家安全和利益,依照法定程序确定,在一定时间内只限一定范围的人员知悉的事项。
3.“商业秘密”是指不为公众所知悉,能为权利带来经济利益,具有实用性并经权利人采取保密措施的技术信息和经营信息。
4.“工作秘密”是指各机关、单位在公务活动和内部管理中产生的,在一定范围内不宜对外公开,一旦泄露会直接干扰机关、单位正常工作秩序,影响正常行使管理职能的事项和信息。
5.“内部资料”是指企业内部认为比较重要,在一定时间内不宜公开,但是又不属于商业秘密的信息。
6.“个人隐私”是指公民个人生活中不愿为他人知悉或公开的信息。
如何做到不泄密?1.收发涉密文件、资料要履行登记、编号、签收手续。
汇编涉密文件、资料,不能改变密级、保密期限或知悉范围,要按其中最高密级、最长保密期限标志和管理。
2. 复印、摘抄、转发涉密文件、资料要履行审批程序。
销毁涉密载体,一定要经过单位领导批准并履行清点、登记手续。
3. 保存涉密载体,要选择安全保密的场所并配备保密设施设备。
携带涉密载体外出,需经本单位主管领导批准。
4. 不能将个人计算机和移动存储介质带入重要涉密场所。
不能擅自携带涉密笔记本电脑及移动存储介质外出。
不能擅自将涉密计算机及办公自动化设备交由外部人员维修。
5. 不将涉密计算机及网络接入互联网及其他公共信息网络。
不能在涉密计算机与非涉密计算机之间交叉使用U盘、移动硬盘等移动存储介质。
6. 绝不能在私人交往、通信、谈话和家庭生活中泄露国家秘密。
更不能在公共场所谈论国家秘密。
7. 不能非法获取、持有国家秘密载体,不能买卖、转送国家秘密载体,不能私自销毁国家秘密载体。
保密问答题库及答案详解在当今信息化快速发展的时代,保密工作显得尤为重要。
为了提高员工的保密意识和能力,我们特制定以下保密问答题库及答案详解,以供参考和学习。
1. 什么是保密工作?保密工作是指为了保护国家、组织或个人的秘密信息不被泄露而采取的一系列措施和活动。
2. 保密工作的重要性体现在哪些方面?保密工作的重要性体现在维护国家安全、保护组织利益、维护个人隐私和促进社会和谐等方面。
3. 保密工作的基本要求是什么?保密工作的基本要求包括:不泄露、不传播、不讨论、不记录、不存储秘密信息。
4. 如何识别秘密信息?秘密信息通常具有以下特征:标有保密等级、涉及国家安全、涉及商业机密、涉及个人隐私等。
5. 在日常工作和生活中,如何做到保密?在工作和日常生活中,要做到不谈论敏感话题,不将秘密信息带出工作场所,不通过不安全的渠道传输信息,不使用未授权的设备存储秘密信息。
6. 如果发现秘密信息被泄露,应该怎么办?如果发现秘密信息被泄露,应立即报告给上级或保密部门,并采取措施防止信息进一步扩散。
7. 保密工作中的“三不”原则是什么?保密工作中的“三不”原则是:不问不该问的、不说不该说的、不做不该做的。
8. 保密工作中的“四不”原则是什么?保密工作中的“四不”原则是:不泄露、不传播、不讨论、不记录。
9. 保密工作中的“五不”原则是什么?保密工作中的“五不”原则是:不泄露、不传播、不讨论、不记录、不存储。
10. 保密工作中的“六不”原则是什么?保密工作中的“六不”原则是:不泄露、不传播、不讨论、不记录、不存储、不私自携带。
11. 如何提高个人的保密意识?提高个人的保密意识可以通过学习保密知识、参加保密培训、了解相关法律法规等方式。
12. 保密工作中的“六防”是什么?保密工作中的“六防”是指:防泄露、防窃取、防丢失、防破坏、防篡改、防非法访问。
13. 保密工作中的“三严”是什么?保密工作中的“三严”是指:严密防范、严格管理、严肃处理。
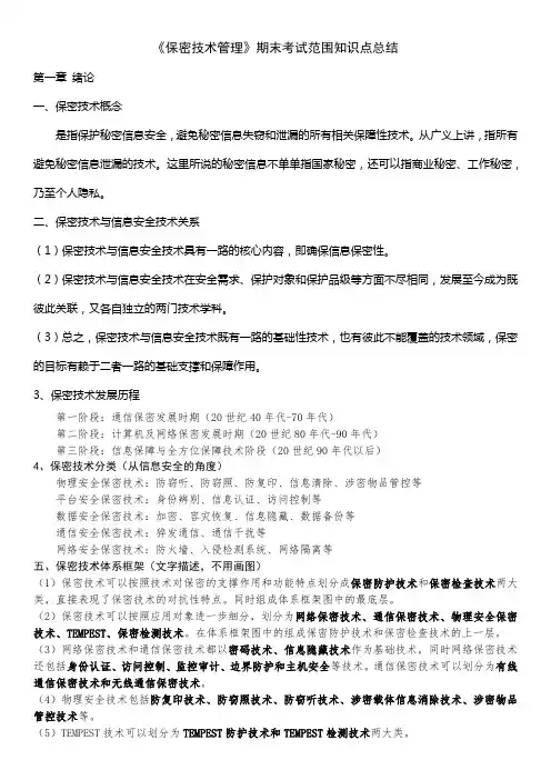
《保密技术管理》期末考试范围知识点总结第一章绪论一、保密技术概念是指保护秘密信息安全,避免秘密信息失窃和泄漏的所有相关保障性技术。
从广义上讲,指所有避免秘密信息泄漏的技术。
这里所说的秘密信息不单单指国家秘密,还可以指商业秘密、工作秘密,乃至个人隐私。
二、保密技术与信息安全技术关系(1)保密技术与信息安全技术具有一路的核心内容,即确保信息保密性。
(2)保密技术与信息安全技术在安全需求、保护对象和保护品级等方面不尽相同,发展至今成为既彼此关联,又各自独立的两门技术学科。
(3)总之,保密技术与信息安全技术既有一路的基础性技术,也有彼此不能覆盖的技术领域,保密的目标有赖于二者一路的基础支撑和保障作用。
3、保密技术发展历程第一阶段:通信保密发展时期(20世纪40年代-70年代)第二阶段:计算机及网络保密发展时期(20世纪80年代-90年代)第三阶段:信息保障与全方位保障技术阶段(20世纪90年代以后)4、保密技术分类(从信息安全的角度)物理安全保密技术:防窃听、防窃照、防复印、信息清除、涉密物品管控等平台安全保密技术:身份辨别、信息认证、访问控制等数据安全保密技术:加密、容灾恢复、信息隐藏、数据备份等通信安全保密技术:猝发通信、通信干扰等网络安全保密技术:防火墙、入侵检测系统、网络隔离等五、保密技术体系框架(文字描述,不用画图)(1)保密技术可以按照技术对保密的支撑作用和功能特点划分成保密防护技术和保密检查技术两大类,直接表现了保密技术的对抗性特点。
同时组成体系框架图中的最底层。
(2)保密技术可以按照应用对象进一步细分,划分为网络保密技术、通信保密技术、物理安全保密技术、TEMPEST、保密检测技术。
在体系框架图中的组成保密防护技术和保密检查技术的上一层。
(3)网络保密技术和通信保密技术都以密码技术、信息隐藏技术作为基础技术,同时网络保密技术还包括身份认证、访问控制、监控审计、边界防护和主机安全等技术。
通信保密技术可以划分为有线通信保密技术和无线通信保密技术。
保密知识复习题(含答案)一、选择题1. 以下哪项不是我国保密工作的原则?A. 统一领导、分级负责B. 严格管理、确保安全C. 全面规划、突出重点D. 促进发展、增进合作答案:D2. 下列哪项不属于国家秘密?A. 关系国家安全和利益,依照法定程序确定,在一定时间内只限于一定范围的人员知悉的事项B. 关系经济建设和社会公共利益,依照法定程序确定,在一定时间内只限于一定范围的人员知悉的事项C. 关系国家安全和利益,不需要依照法定程序确定的事项D. 关系经济建设和社会公共利益,不需要依照法定程序确定的事项答案:C3. 国家秘密的保密期限,除另有规定外,自标明的时间起算,一般不超过几年?A. 2年B. 3年C. 5年D. 10年答案:C4. 以下哪种行为不属于泄露国家秘密?A. 非法获取国家秘密后,故意或者过失泄露给非国家秘密知悉人员的行为B. 违反保密规定,将国家秘密文件资料交予无关人员查阅的行为C. 非法复制、打印、传输国家秘密的行为D. 在互联网上发布涉及国家安全和利益的敏感信息的行为答案:D5. 涉密人员应当遵守的保密纪律主要包括哪些?A. 不得泄露国家秘密和企业秘密B. 不得违反国家法律法规和公司规章制度C. 不得利用职务之便谋取不正当利益D. 不得擅离岗位、擅自委托他人代行职务答案:A、B、C、D6. 以下哪种设备不属于涉密计算机?A. 只用于处理国家秘密信息的计算机B. 既可以处理国家秘密信息,也可以处理非国家秘密信息的计算机C. 只用于处理非国家秘密信息的计算机D. 没有安装任何保密措施的计算机答案:D7. 涉密打印机、复印机、传真机等设备的使用和管理,应当遵守哪些规定?A. 安装保密措施,如密码保护、身份认证等B. 指定专人负责管理C. 定期进行安全检查和维护D. 随意安装、使用,不需要进行任何管理答案:A、B、C8. 以下哪种行为不属于违反保密规定的行为?A. 非法获取国家秘密后,故意或者过失泄露给非国家秘密知悉人员的行为B. 违反保密规定,将国家秘密文件资料交予无关人员查阅的行为C. 非法复制、打印、传输国家秘密的行为D. 积极向有关部门报告失泄密事件,并采取措施挽回损失的行为答案:D9. 以下哪种方式不属于保密宣传教育的方式?A. 开展保密知识讲座和培训B. 制作保密宣传海报和宣传册C. 利用新闻媒体宣传保密工作D. 不进行任何形式的宣传教育,任由员工自行了解保密工作答案:D10. 以下哪种情况不需要进行失泄密调查?A. 发现有人故意泄露国家秘密的行为B. 发生自然灾害、事故等导致国家秘密泄露的情况C. 发现有人非法获取国家秘密的行为D. 无法确定是否发生泄密事件,但存在泄密风险的情况答案:D二、简答题1. 请简述我国保密工作的原则。
1.涉密人员不得在社交媒体中发布、传递、存储()。
正确答案:D. 以上全包括2.有以下()情形的,机关、单位应当对所确定国家秘密事项的密级、保密期限或者知悉范围及时作出变更。
正确答案:D. 以上都正确3.加强信息系统保密管理是信息化条件下维护国家秘密安全的必然要求。
新修订的《中华人民共和国保守国家秘密法》进一步完善信息系统保密管理要求包括()。
正确答案:D. 以上都是4.国家鼓励和支持保密科学技术研究和应用,提升(),依法保护保密领域的知识产权。
正确答案:D. 自主创新能力5.将未经安全技术处理的退出使用的涉密计算机、涉密存储设备()或者改作其他用途的,根据情节轻重,依法给予处分;构成犯罪的,依法追究刑事责任。
正确答案:D. 以上都正确6.()保密行政管理部门主管全国的保密工作。
()级以上地方各级保密行政管理部门主管本行政区域的保密工作。
正确答案:C. 国家县7.这次修订《中华人民共和国保守国家秘密法》新增了关于数据保密管理的专门规定,不包括()。
正确答案:C. 明确所有数据都不得出境8.新修订的《中华人民共和国保守国家秘密法》共有()。
正确答案:D. 6章65条9.新修订的《中华人民共和国保守国家秘密法》第四十二条规定,机关、单位委托企业事业单位从事涉及国家秘密的业务,应当与其签订(),提出保密要求,采取保密措施。
正确答案:D. 保密协议10.进入信息化网络化时代,()已成为窃密和反窃密斗争的主战场、失泄密的重灾区,新修订的《中华人民共和国保守国家秘密法》进一步规范了()保密管理。
正确答案:A. 网络互联网11.涉密人员不在社交媒体发布()及相关人员(),不使用()注册个人帐号。
正确答案:C. 涉密敏感场所影像资料工作邮箱12.国家秘密的密级分为()()()三级。
正确答案:A. 绝密、机密、秘密13.下列哪些事项不得确定为国家秘密()。
正确答案:D. 以上都正确14.涉密人员使用普通手机,正确的做法是()。
保密知识与实务知识点总结一、保密知识保密知识是指国家机关、军队、国防重点、科研单位、重要行业企事业单位、网络信息系统以及其他国家秘密事项的保密标准,包括国家秘密、商业秘密、个人隐私等。
保密知识有着重要的实践意义,并且在日常生活中涉及到的方方面面。
下面将结合实际工作中的情况,总结出保密知识的相关内容。
1. 国家秘密的范围和分类国家秘密是指事关国家安全和利益的情报、材料和其他重要信息,包括政治、军事、外交、经济、科技、网络安全等方面的信息。
依据《中华人民共和国保守国家秘密法》,国家秘密分为绝密级、机密级和秘密级三个级别。
绝密级国家秘密是最高级别的国家秘密,代表着最敏感、最重要的信息。
机密级和秘密级国家秘密次之。
2. 国家秘密的管理和保护国家秘密的管理和保护是国家安全的重要组成部分。
国家秘密的管理和保护包括保密责任制度、保密宣传教育、国家秘密事项的审查、保密措施、保密检查等。
各单位和个人都要严格履行保密的各项规定,保护国家秘密不得泄露。
3. 国家秘密的保密责任作为涉密单位的工作人员,每个人都有保守国家秘密的责任。
必须严格执行国家秘密的相关规定,自觉维护国家秘密的安全,不得泄露国家秘密,不得利用国家秘密谋取个人利益,更不得以任何形式泄露国家秘密。
并且要积极参加国家秘密的保密教育和培训。
4. 法律责任违反国家秘密法规则的行为都会受到法律的追究和严惩。
如果个人泄露国家秘密,将面临依法追究刑事责任或行政责任。
如果单位泄露国家秘密,不仅要承担相应的民事责任,更可能受到行政处罚和刑事处罚。
二、实务知识点实务知识点是指在工作和生活中经常遇到的问题和需要解决的实际情况,需要通过学习和实践来获取的知识。
下面将结合日常工作中的实际情况,总结出一些实务知识点。
1. 保密工作的基本原则保密工作的基本原则包括需密尽密、知情不宣、谁知道谁保密、保密期限和需要知情人员限制原则。
需密尽密是指对于国家秘密的知悉人员应当根据自己的工作需要获取国家秘密,尽量减少知悉人员的范围。
《保密法规知识考试》问题及答案汇总2024一、选择题1. 《中华人民共和国保守国家秘密法》的颁布时间是哪一年?A. 1988年B. 1990年C. 2000年D. 2010年答案:D解析:《中华人民共和国保守国家秘密法》于2010年4月29日由第十一届全国人民代表大会常务委员会第十四次会议修订通过,自2010年10月1日起施行。
2. 国家秘密的密级分为哪几级?A. 绝密、机密、秘密B. 特密、机密、秘密C. 绝密、机密、内部D. 绝密、重要、一般答案:A解析:根据《中华人民共和国保守国家秘密法》,国家秘密的密级分为绝密、机密、秘密三级。
3. 下列哪项不属于国家秘密的范畴?A. 国防建设和武装力量活动B. 外交或外交活动中的秘密事项C. 公共交通运营信息D. 经济和社会发展中的秘密事项答案:C解析:公共交通运营信息一般不属于国家秘密的范畴,而国防建设、外交活动和经济社会发展中的某些事项可能涉及国家秘密。
4. 国家秘密的保密期限最长不得超过多少年?A. 10年B. 20年C. 30年D. 50年答案:C解析:根据《中华人民共和国保守国家秘密法》,国家秘密的保密期限最长不得超过30年。
5. 下列哪种行为不属于违反保密法规的行为?A. 擅自泄露国家秘密B. 擅自复制国家秘密文件C. 按规定销毁过期涉密文件D. 在非保密场所讨论国家秘密答案:C解析:按规定销毁过期涉密文件是合法行为,而擅自泄露、复制国家秘密文件或在非保密场所讨论国家秘密均属于违反保密法规的行为。
二、填空题1. 《中华人民共和国保守国家秘密法》规定,任何组织和个人都有______国家秘密的义务。
答案:保守解析:根据《中华人民共和国保守国家秘密法》,任何组织和个人都有保守国家秘密的义务。
2. 国家秘密的密级和保密期限,应当根据______和______确定。
答案:事项的性质、泄露后可能造成的损害程度解析:国家秘密的密级和保密期限应根据事项的性质和泄露后可能造成的损害程度来确定。
1、不得将涉密计算机及网络接入互联网及其他公共信息网络隐患分析涉密计算机及网络直接或问接接入互联网及其他公共信息网络,可能被境外情报机构植入"木马"窃密程序进行窃密。
防范对策涉密计算机及网络与互联网及其他公共信息网络必须实行物理隔离,即与互联网及其他公共信息网络之间没有任何信息传输通道。
2、不得在涉密计算机与非涉密计算机之间交叉使用优盘等移动存储介质。
隐患分析优盘等移动存储介质在非涉密计算机上使用时?有可能被植入“木马”窃密程序。
当这个移动存储介质又在涉密计算机上使用时,“木马”窃密程序会自动复制到涉密计算机中,并将涉密计算机中的涉密信息打包存储到移动存储介质上。
当移动存储介质再次接入到庭连接互联网的计算机上时,涉密信息就会被自动发往境外情扳机构控制的特定主机上,造成泄密。
防范对策涉密优盘等移动存储介质不得在非涉密计算机上使用;非涉密移动存储介质以及手机、数码相机、MP3 、MP4 等具有存储功能的电子产品不得在涉密计算机上使用。
3、不得在未采取防护措施的情况下将互联网及其他公共信息网络上的数据复制到涉密计算机及网络。
隐患分析在未禾取防护措施的情况下,从互联网及其他公共信息网络下载数据复制到涉密计算机及网络时,可能同时将计算机病毒,特别是“木马”窃密程序复制到涉密计算机及网络中,存在严重泄密隐患。
防范对策确需将互联网及其他公共信息网络上的数据复制到涉密计算机及网络中,应采取必要的防护措施,女口使用一次性光盘刻录下载,设置中间机,或者使用经国家保密行政管理部门批准的信息单向导入设备。
4、不得违规设置涉密计算机的口令。
隐患分析涉密计算机的口令如果设置不符合保密规定,很容易被破解。
口令一旦被破解,破解者就可以冒充合法用户进入涉密计算机窃取信息。
防范对策涉密计算机应严格按照保密规定设置口令:处理秘密级信息的口令长度不少于8 位,更换周期不超过1 个月;处理机密级信息的应采用IC 卡或USB Key 与口令相结合的方式,且口令长度不少于4 位;如仅使用口令方式,则长度不少于10位,更换周期不超过1 个星期;设置口令时,要采用多种字符和数字混合编制。
《保密技术管理》期末考试范围知识点总结第一章绪论1、保密技术概念是指保护秘密信息安全,防止秘密信息失窃和泄漏的所有相关保障性技术。
从广义上讲,指所有防止秘密信息泄漏的技术。
这里所说的秘密信息不仅仅指国家秘密,还可以指商业秘密、工作秘密,甚至个人隐私。
2、保密技术与信息安全技术关系(1)保密技术与信息安全技术具有共同的核心内容,即确保信息保密性。
(2)保密技术与信息安全技术在安全需求、保护对象和保护等级等方面不尽相同,发展至今成为既相互关联,又各自独立的两门技术学科。
(3)总之,保密技术与信息安全技术既有共同的基础性技术,也有互相不能覆盖的技术领域,保密的目标有赖于二者共同的基础支撑和保障作用。
3、保密技术发展历程第一阶段:通信保密发展时期(20世纪40年代-70年代)第二阶段:计算机及网络保密发展时期(20世纪80年代-90年代)第三阶段:信息保障与全方位保障技术阶段(20世纪90年代以后)4、保密技术分类(从信息安全的角度)物理安全保密技术:防窃听、防窃照、防复印、信息清除、涉密物品管控等平台安全保密技术:身份鉴别、信息认证、访问控制等数据安全保密技术:加密、容灾恢复、信息隐藏、数据备份等通信安全保密技术:猝发通信、通信干扰等网络安全保密技术:防火墙、入侵检测系统、网络隔离等5、保密技术体系框架(文字描述,不用画图)(1)保密技术可以根据技术对保密的支撑作用和功能特点划分成保密防护技术和保密检查技术两大类,直接体现了保密技术的对抗性特点。
同时构成体系框架图中的最底层。
(2)保密技术可以根据应用对象进一步细分,划分为网络保密技术、通信保密技术、物理安全保密技术、TEMPEST、保密检测技术。
在体系框架图中的构成保密防护技术和保密检查技术的上一层。
(3)网络保密技术和通信保密技术都以密码技术、信息隐藏技术作为基础技术,同时网络保密技术还包括身份认证、访问控制、监控审计、边界防护和主机安全等技术。
通信保密技术可以划分为有线通信保密技术和无线通信保密技术。
(4)物理安全技术包括防复印技术、防窃照技术、防窃听技术、涉密载体信息消除技术、涉密物品管控技术等。
(5)TEMPEST技术可以划分为TEMPEST防护技术和TEMPEST检测技术两大类。
(6)保密检测技术包括对计算机及其网络、办公自动化设备以及涉密场所的保密检查技术、网络攻击技术、泄密取证技术等。
(7)涉密信息系统分级保护在框图左侧,由于涉密信息系统分级保护是指对涉及处理国家秘密的网络分等级进行保护,因而直接与网络保密技术相连。
(8)国家保密标准在框图右侧,由于国家保密标准包括技术、管理等多个方面,并贯穿在保密技术的各个部分,因而横向箭头表示右侧“国家保密标准”与整个体系架构的贯穿关系。
6、保密技术的基本特性技术对抗性、技术多样性、技术秘密性第二章国家保密标准1、国家保密标准概念是指一套特殊的国家强制性标准,是由国家保密行政管理部门制定、发布和管理的,在国家秘密产生、储存、处理、传递和载体销毁的全过程都要严格执行的标准。
2、我国国家保密标准体系我国国家保密标准体系可以分为技术标准、管理标准、检查和测评标准技术标准:涉密信息系统技术标准、安全保密产品技术标准、电磁泄漏发射防护技术标准、综合保密标准;管理标准:涉密信息系统管理标准、设备设施管理标准、安全保密服务标准、综合管理标准;测评和检查标准:保密检查标准、涉密信息系统测评标准、安全保密产品测评标准、电磁泄漏发射防护测评标准、综合测评标准。
第三章涉密信息系统分级保护1、涉密信息系统分级(分几级)秘密、机密、绝密2、涉密信息系统分级保护实施过程有哪些?系统定级、方案设计、工程实施、系统测评、系统审批、日常管理、测评和检查、系统废止3、涉密信息系统分级保护要求(1)基本要求:物理隔离、安全保密产品选择、安全域间边界防护、密级标志(2)物理安全:环境安全、设备安全、介质安全(3)运行安全:备份与恢复、计算机病毒与恶意代码防护、应急响应、运行管理(4)信息安全保密:身份鉴别、访问控制、密码保护措施、电磁泄漏发射防护、信息完整性校验(5)系统安全性能检测:抗抵赖、安全审计、边界安全防护、操作系统安全4、涉密信息系统测评(过程)资料审查、现场考察、制定测评方案、现场检测、检测结果分析、专家评估、给出检测结论和分数5、风险的基本要素威胁、脆弱性、资产、价值、风险、残余风险、安全需求、安全保障措施、使命第四章密码技术1、常用对称密码(DES、AES)安全性比较(1)DES的加密长度是64位,对于数据传输来说太小;而AES的加密长度是32位的倍数,最小的是128位,最大的可以达到256位;(2)DES的密钥长度是64位,但有效密钥长度为56位;而AES的密钥长度是32位的倍数,最小的是128位,最大的可以达到256位;(3)DES在迭代中使用的密钥是通过递推得到的,这种密钥的相关性降低了密码体制的安全性,在现代的技术下,很容易通过穷举破解;而AES可以很好的对抗穷举攻击;(4)DES不能对抗差分分析和线性密码分析;而AES可以解决这个问题。
2、常用的公钥密码(RSA公钥密码、ELGamal公钥密码、ECC公钥密码)算法安全性比较(1)RSA公钥密码的优点是:其原理简单,易于使用,尤其是密钥公开的特性使得用户在数据传输之前不用交换密钥,即使与多个用户秘密通信,也不用记忆太多密钥。
其缺点是:算法的实现有赖于计算机的速度和容量,效率低,速度慢,在最好的情况下也要比DES慢上好几倍,这使得其只能加密少量数据,常用于加密密钥和数字签名。
(2)ELGamal公钥密码的缺点是:第一,其安全性依赖于p和g,如果选取不当,则会签名容易被伪造。
第二,其在计算中将密文成倍拓展,这增加了计算处理的存储开销,即使计算速度比RSA快,但是目前接受度很差。
(3)ECC公钥密码的优点是:在数字签名的产生和认证过程中的速度比DES和RSA都要快,并且ECDES 创造了很多商业价值。
与RSA相比,其优势在于:安全性能高、计算量小、存储空间小、处理速度快、带宽要求低。
3、对称密码与公钥密码相比,有何优缺点?(1)对称密码:优点:可以保证信息的完整性,加解密速度快,适合加解密大量信息;缺点:密钥交换困难,密钥量大,难于管理,没有解决抗抵赖和数字签名认证问题。
(2)公钥密码:优点:解决了密钥的分配和管理问题,解决了数字签名问题;缺点:算法多是基于数学难题,计算量大,加解密效率低,存在公钥假冒问题。
4、杂凑函数在数字签名中的作用实现数字签名的单项不可逆性。
杂凑函数,又称散列函数或哈希函数,用于对发送信息进行变换,生成消息摘要,比较消息摘要确保信息未经修改,确保信息完整性。
5、几种古典密码的算法(1)凯撒密码(移位密码):加密函数: C =E(M)=(M+K)mod26;例:k=1, computer(2)仿射密码(扩展移位密码):加密函数:C=(K*M+B) mod 26(3)维吉尼亚密码:加密函数: C =(C1,C2,…,Cn)=(M1+K1, M2+K2, …, Mn+Kn);例:密钥best,data security(4)希尔密码(矩阵密码):例:july (11,8,3,7)(5)置换密码:例:明文:COMPUTER DATA SECURITY第五章信息隐藏技术1、信息隐藏概念,与传统密码技术有什么不同?(1)信息隐藏是集多学科的技术和理论于一身的新兴技术领域,利用人的感觉器官对于数字信号的感觉冗余,将一个信息隐藏到另一个信息中,由于信息隐藏后外部表现的只是遮掩信息的外部特征,因此不改变遮掩信息的基本特征和使用价值。
(2)“隐写”与“加密”的区别:加密是将信息变成不可读的密文状态,掩蔽了信息本身,但是往往不可识别的密文更容易引起攻击者的注意;隐写是将多媒体信息作为载体,嵌入要传递的信息,这样攻击者就不能辨别出哪个媒体含有真正的信息,难以截获信息。
(3)“水印”与“加密”的区别:信息在从发送者到接受者的传输信道中,可以得到传统加密技术的保护,但是信息一旦被解密就会完全变成明文。
因此,如果想在数字产品整个生命周期内发挥保护作用,就有必要将版权信息与数字作品的内容相结合起来,这正是数字水印的特征。
2、数字水印所面临的主要攻击有哪些(1)信号去除攻击:特定攻击、共谋攻击、覆写攻击、基本攻击,数字水印不能提取或提取错误。
(2)同步攻击:几何攻击、马赛克攻击,水印信号还存在,但是已经错位。
(3)解释攻击:协议攻击、ORACLE攻击、拷贝攻击。
(4)合法性攻击:利用法律上一些条款的漏洞达到攻击的目的。
3、信息隐藏技术主要应用领域(1)隐蔽通信:替音电话,要求高安全性、高透明性;(2)设备控制与拷贝控制:DVD数据拷贝控制;(3)广播监视:广播信息是否按照合同播出;(4)“指纹”识别与版权追踪:数字指纹;(5)内容真实性保护:防止数字作品被篡改;(6)版权保护:版权信息水印,要求高鲁棒性;(7)防伪印刷:数字水印(防止货币、支票、驾照伪造),要求高鲁棒性、高安全性。
4、信息隐藏技术的基本原理和原理图若A想给B发送秘密信息m,A需要从载体信息源中随意选取一个无关紧要的消息,当这个消息公开传递时,不会引起人们的怀疑,这样的消息成为载体对象C。
把秘密信息m隐藏到载体对象C中,就形成了伪造对象C1.载体对象c是正常的,并且伪造对象c1与载体对象c无论是从感官上,还是计算机分析上,都是不可以区别的,并且伪装对象c1的正常处理不会破坏隐藏的秘密信息m,这样就实现了信息隐藏。
在信息隐藏中涉及信息嵌入算法和信息提取算法两种算法。
而伪造密钥k在嵌入过程中可能用到也可能用不到。
5、数字水印技术的基本原理和原理图根据不同的需求,将需要隐藏的信息统称为消息,将消息经过特殊的水印序列生成过程,成为待嵌入的水印。
同时将载体内容通过信号分析过程,寻常适合嵌入水印的分量,再通过适当的水印嵌入算法,将水印嵌入分量中。
还可以将感官特性与之结合起来,以取得更好的隐蔽性能。
之后执行信号综合过程,得到携带水印信息的多媒体数据。
第六章身份认证1、口令的鉴别技术哪两类?二者之间区别?(1)基于静态口令的身份鉴别、基于动态口令的身份鉴别。
(2)密码是静态的数据,例如生日、电话号码等;口令是动态的数据,即加入不确定因素,如时间、用户名称等,登陆密码 = E(用户名+密码+时间戳),避免了口令泄密带来的安全隐患。
产生动态口令的方式有:共享一次性口令表、口令序列、挑战/应答方式登陆、时间-事件同步机制。
主要的认证方式有:动态口令牌、短信密码、USB Key。
2、PKI系统的组成(1)CA认证中心(含RA注册机构): 负责管理PKI结构下的用户证书,包括证书的发放、更新、废止、认证等工作,还包括管理策略、运作制度等。