数据挖掘第三版第六章课后习题答案
- 格式:docx
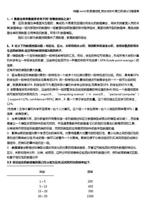
- 大小:21.53 KB
- 文档页数:3
1。
4 数据仓库和数据库有何不同?有哪些相似之处?答:区别:数据仓库是面向主题的,集成的,不易更改且随时间变化的数据集合,用来支持管理人员的决策,数据库由一组内部相关的数据和一组管理和存取数据的软件程序组成,是面向操作型的数据库,是组成数据仓库的源数据.它用表组织数据,采用ER数据模型。
相似:它们都为数据挖掘提供了源数据,都是数据的组合.1。
3 定义下列数据挖掘功能:特征化、区分、关联和相关分析、预测聚类和演变分析。
使用你熟悉的现实生活的数据库,给出每种数据挖掘功能的例子。
答:特征化是一个目标类数据的一般特性或特性的汇总。
例如,学生的特征可被提出,形成所有大学的计算机科学专业一年级学生的轮廓,这些特征包括作为一种高的年级平均成绩(GPA:Grade point aversge)的信息,还有所修的课程的最大数量。
区分是将目标类数据对象的一般特性与一个或多个对比类对象的一般特性进行比较。
例如,具有高GPA 的学生的一般特性可被用来与具有低GPA 的一般特性比较.最终的描述可能是学生的一个一般可比较的轮廓,就像具有高GPA 的学生的75%是四年级计算机科学专业的学生,而具有低GPA 的学生的65%不是。
关联是指发现关联规则,这些规则表示一起频繁发生在给定数据集的特征值的条件.例如,一个数据挖掘系统可能发现的关联规则为:major(X,“computing science”) ⇒owns(X,“personal computer”)[support=12%, confidence=98%] 其中,X 是一个表示学生的变量。
这个规则指出正在学习的学生,12%(支持度)主修计算机科学并且拥有一台个人计算机。
这个组一个学生拥有一台个人电脑的概率是98%(置信度,或确定度)。
分类与预测不同,因为前者的作用是构造一系列能描述和区分数据类型或概念的模型(或功能),而后者是建立一个模型去预测缺失的或无效的、并且通常是数字的数据值.它们的相似性是他们都是预测的工具:分类被用作预测目标数据的类的标签,而预测典型的应用是预测缺失的数字型数据的值.聚类分析的数据对象不考虑已知的类标号。
1.4 数据仓库和数据库有何不同?有哪些相似之处?答:区别:数据仓库是面向主题的,集成的,不易更改且随时间变化的数据集合,用来支持管理人员的决策,数据库由一组内部相关的数据和一组管理和存取数据的软件程序组成,是面向操作型的数据库,是组成数据仓库的源数据。
它用表组织数据,采用ER数据模型。
相似:它们都为数据挖掘提供了源数据,都是数据的组合。
1.3 定义下列数据挖掘功能:特征化、区分、关联和相关分析、预测聚类和演变分析。
使用你熟悉的现实生活的数据库,给出每种数据挖掘功能的例子。
答:特征化是一个目标类数据的一般特性或特性的汇总。
例如,学生的特征可被提出,形成所有大学的计算机科学专业一年级学生的轮廓,这些特征包括作为一种高的年级平均成绩(GPA:Grade point aversge)的信息,还有所修的课程的最大数量。
区分是将目标类数据对象的一般特性与一个或多个对比类对象的一般特性进行比较。
例如,具有高GPA 的学生的一般特性可被用来与具有低GPA 的一般特性比较。
最终的描述可能是学生的一个一般可比较的轮廓,就像具有高GPA 的学生的75%是四年级计算机科学专业的学生,而具有低GPA 的学生的65%不是。
关联是指发现关联规则,这些规则表示一起频繁发生在给定数据集的特征值的条件。
例如,一个数据挖掘系统可能发现的关联规则为:major(X, “computing science”) ⇒owns(X, “personal computer”)[support=12%, confidence=98%] 其中,X 是一个表示学生的变量。
这个规则指出正在学习的学生,12%(支持度)主修计算机科学并且拥有一台个人计算机。
这个组一个学生拥有一台个人电脑的概率是98%(置信度,或确定度)。
分类与预测不同,因为前者的作用是构造一系列能描述和区分数据类型或概念的模型(或功能),而后者是建立一个模型去预测缺失的或无效的、并且通常是数字的数据值。
数据挖掘智慧树知到课后章节答案2023年下山东建筑大学山东建筑大学第一章测试1.下列属于大数据时代特征的是:答案:非结构化数据越来越多;数据类型越来越复杂;大人群产生了大量数据2.对数据挖掘内涵描述正确的是答案:数据挖掘的对象一般是大量的不完整的数据;挖掘的结果可以是出乎意料的规则和内容3.聚类分析是预测型的数据挖掘,而关联分析是描述型的。
答案:错4.描述“性别”的属性是二元分类属性。
答案:对5.下列是分类型属性的是:答案:信用等级:3(级别为1-5,数值越高信用级别越高);邮政编码:250101 6.区间属性可以计算两个属性之间的倍数。
答案:错7.具有有限个值的属性才是离散属性。
答案:错8.定量属性可以取整数值。
答案:对9.关于连续属性与离散属性,下列说法正确的是:答案:连续属性的比率不一定有意义;连续属性有无限个取值10.连续属性可以进行离散转化成离散属性。
答案:对第二章测试1.和数据库中的数据一样,数据仓库中的数据也可以进行修改和删除。
答案:错2.以下哪项是元数据的包含的内容?答案:数据的更新频率;数据所做的转换;数据元素的含义;数据的来源3.事实表中存储的是维度。
答案:错4.数据仓库的数据是面向主题的,主题与业务系统中的数据库是一一对应的。
答案:错5.下列哪项不是OLAP多维分析操作?答案:透视6.维的层次越高,数据的粒度越大。
答案:对7.在OLAP多维分析操作中,旋转操作不改变数据,只是改变了数据集的展示方位。
答案:对8.星型模型不能表达维度的层次。
答案:对9.OLTP系统中的数据是数据仓库数据的主要来源。
答案:对10.数据仓库中不存储早期细节的数据。
答案:错第三章测试1.Mondrian中Schema是以XML文件的形式定义的。
Cube由维度构建出来的多维空间,是一系列Dimension Measure的集合区域,它们共用一个事实表。
答案:对2.维度表是事实表的一部分。
答案:错3.事实表是维表的一部分。
数据挖掘概念与技术原书第3版课后练习题含答案前言《数据挖掘概念与技术》(Data Mining: Concepts and Techniques)是一本经典的数据挖掘教材,已经推出了第3版。
本文将为大家整理并提供第3版课后习题的答案,希望对大家学习数据挖掘有所帮助。
答案第1章绪论习题1.1数据挖掘的基本步骤包括:1.数据预处理2.数据挖掘3.模型评价4.应用结果习题1.2数据挖掘的主要任务包括:1.描述性任务2.预测性任务3.关联性任务4.分类和聚类任务第2章数据预处理习题2.3数据清理包括以下几个步骤:1.缺失值处理2.异常值检测处理3.数据清洗习题2.4处理缺失值的方法包括:1.删除缺失值2.插补法3.不处理缺失值第3章数据挖掘习题3.1数据挖掘的主要算法包括:1.决策树2.神经网络3.支持向量机4.关联规则5.聚类分析习题3.6K-Means算法的主要步骤包括:1.首先随机选择k个点作为质心2.将所有点分配到最近的质心中3.重新计算每个簇的质心4.重复2-3步,直到达到停止条件第4章模型评价与改进习题4.1模型评价的方法包括:1.混淆矩阵2.精确率、召回率3.F1值4.ROC曲线习题4.4过拟合是指模型过于复杂,学习到了训练集的噪声和随机变化,导致泛化能力不足。
对于过拟合的处理方法包括:1.增加样本数2.缩小模型规模3.正则化4.交叉验证结语以上是《数据挖掘概念与技术》第3版课后习题的答案,希望能够给大家的学习带来帮助。
如果大家还有其他问题,可以在评论区留言,或者在相关论坛等平台提出。
第6章 方差分析6.1 从三个总体中各抽取容量不同的样本数据,得到如下资料。
检验3个总体的均值之间是否有显著差异?(0.01α=)样本1 样本2 样本3 158 148 161 154 169153 142 156 149169 158 180解:提出假设:01231123::,,H H μμμμμμ==不完全相等方差分析 差异源 SS df MS F P-value F crit 组间618.91672309.45834.65740.0408778.021517组内 598 9 66.44444总计1216.91711因F=4.6547<8.021517,故不拒绝原假设,表明三个总体均值之间没有显著差异。
因P-value=0.040877>0.01, 故不拒绝原假设,表明三个总体均值之间没有显著差异。
6.2某家电制造公司准备购进一批5#电池,现有A 、B 、C 三个电池生产企业愿意供货,为比较它们生产的电池质量,从每个企业各随机抽取5只电池,经试验得其寿命(小时)数据如下:试分析三个企业生产的电池的平均寿命之间有无显著差异?(0.05α=)如果有差异,用LSD 方法检验哪些企业之间有差异?解:01231123::,,H H μμμμμμ==不完全相等方差分析差异源 SS df MS F P-value F crit 组间 615.6 2 307.8 17.06839 0.00031 3.885294 组内 216.4 12 18.03333 总计 832 14因F=17.06839>3.885294,故拒绝原假设,表明三个总体均值之间存在显著差异。
因P-value=0.0031<0.05, 故拒绝原假设,表明三个总体均值之间存在显著差异。
由表中,红色标注可知相对应的P 值<0.05,故可知A 与B ,B 与C 企业之间存在显著差异。
6.3 某企业准备用三种方法组装一种新的产品,为确定哪种方法每小时生产的产品数量最多,随机抽取了30名工人,并指定每个人使用其中的一种方法。
6.学生选课(学号,姓名,所在系,性别,课程号,课程名,学分,成绩)(1)候选码(学号,课程号)(2)该关系模式是第一范式(3)因为存在部分函数依赖关系((学号,课程号)—P—>姓名),所以要进行关系模式的规范化R1(学号,姓名,所在系,性别)主码:学号R2(课程号,课程名,学分)主码:课程号R3(学号,课程号,成绩)主码:(学号,课程号)学号是引用了R1关系模式的外码,课程号是引用了R2的外码因为每个关系模式此时已经是不含有依赖函数关系了,所以也是第三范式了7.学生(学号,姓名,所在系,班号,班主任,系主任)(1)候选码(学号,班号)(2)第一范式(3)因为存在部分函数依赖关系((学号,班号)—P—>姓名),所以要进行关系模式的规范化R1(学号,姓名,所在系,系主任)R2(班号,班主任)R3(学号,班号)(删去)因为每个关系模式此时是含有依赖函数关系了学号—f—>所在系,所在系—f—>系主任所以:R1(学号,姓名,所在系)主码:学号所在系是引用了R3中“所在系”的外码R2(班号,班主任)主码:班号R3(所在系,系主任)主码:所在系8.教师授课(课程号,课程名,学分,授课教师号,教师名,授课时数)(1)候选码(课程号,授课教师号)(2)第一范式(3)因为存在部分函数依赖关系((课程号,授课教师号)—P—>姓名),所以要进行关系模式的规范化(4)R1(课程号,课程名,学分)主码:课程号R2(授课教师号,教师名)主码:教师名R3(课程号,授课教师号,授课时数)主码:(课程号,授课教师号)课程号是引用了R1中的“课程号”的外码,授课教师号引用了R2的“授课教师号”的外码因为每个关系模式此时已经是不含有依赖函数关系了,所以也是第三范式了。
第六章数据挖掘导论1。
对于每个下列问题,提供一个关联规则的一个例子从市场购物篮域,满足下列条件。
同样,这些规则是主观地描述是否有趣。
(一)一个规则,具有较高的支持和高的信心。
答:牛奶−→面包。
这种明显的规则往往是无趣的。
(b)规则,有相当高的支持,但信心不足。
答:牛奶−→金枪鱼。
而出售金枪鱼和牛奶可能是高于阈值,并不是所有的事务,包含牛奶也包含金枪鱼。
这种低规则往往是无趣的。
(c)一个规则,低的支持和信心不足。
答:食用油−→洗衣粉。
如此低的信心规则往往是无趣的。
(d)规则,低支持和高的信心。
答:伏特加−→鱼子酱。
这样的规则往往是有趣的2。
考虑到数据集显示于表格6.1。
(一)计算支持项集{ e },{ b、d },{ b、d、e }通过治疗每个事务ID作为一个市场购物篮。
答:(b) Use the results in part (a) to compute the confidence for the association rules {b, d} −→{e} and {e} −→{b, d}. Is confidence a symmetric measure?c、重复部分(一)通过将每个客户ID作为一个市场购物篮。
每个项目应被视为一个二进制变量(1如果一个项目出现在至少有一个交易购买的顾客,和0否则。
)de 没有明显关系s1,s2,c1和c2所以c2有最低的置信度4、因为年代(A,B,C)≤年代(A,B)和max(s(一个),s(B),s(C))≥max(s(一个),s(B)), 因此ζ({ A、B })≥ζ({ A,B,C })。
(b)因为s(A,B,C)≤s(A,B)和最小(s(A,B),s(A,C),s(B,C))≤min(s(一个),s(B),s(C))≤min(s(一个),s(B))、η({ A,B,C })可以大于或小于η({ A、B })。
因此,这些措施是单调。
(一)的最大数量,可以提取关联规则从这个数据(包括规则,零支持)?答:有六项数据集。
3。
1数据质量可以从多方面评估,包括准确性、完整性和一致性问题.对于以上每个问题,讨论数据质量的评估如何依赖数据的应用目的,给出例子。
提出数据质量的其他两个尺度.答:精确性:描述数据是否与其对应的客观实体的特征相一致。
完整性:描述数据是否存在缺失记录或缺失字段.一致性:描述同一实体的同一属性的值在不同的系统或数据集中是否一致.数据质量依赖于数据的应用.对于给定的数据库,两个不同的用户可能有完全不同的评估.例如,市场分析人员可能访问公司的销售事务数据库(该数据库里面并非是所有的顾客信息都是可以得到的。
其他数据没有包含在内,可能只是因为输入时认为是不重要的,相关的数据没有记录可能是由于理解错误,或者因为设备故障),得到顾客地址的列表。
有些地址已经过时或不正确,但毕竟还有80%的地址是正确的.市场分析人员考虑到对于目标市场营销而言,这是一个大型顾客数据库,因此对该数据库的准确性还算满意,尽管作为销售的经理,你发现数据是不正确的。
另外两种度量尺度:有效性:描述数据是否满足用户定义的条件或在一定的域值范围内。
唯一性:描述数据是否存在重复记录。
3.3在习题2.2中,属性age包括如下值(以递增序):13、15、16、16、19、20、20、21、22、22、22、25、25、25、25、30、33、33、35、35、35、35、36、40、45、46、52、70(a)使用深度为3的箱,用箱均值光滑以上数据.说明你的步骤,讨论这种技术对给定数据的效果。
答:划分为(等频的)箱:箱1:13、15、16、16、19、20、20、21、22箱2:22、25、25、25、25、30、33、33、35箱3:35、35、35、36、40、45、46、52、70用箱均值光滑:箱1:18、18、18、18、18、18、18、18、18箱2:28.1、28.1、28.1、28。
1、28.1、28。
1、28。
1、28。
1、28.1箱3:43.78、43。
1.4 数据仓库和数据库有何不同?有哪些相似之处?答:区别:数据仓库是面向主题的,集成的,不易更改且随时间变化的数据集合,用来支持管理人员的决策,数据库由一组内部相关的数据和一组管理和存取数据的软件程序组成,是面向操作型的数据库,是组成数据仓库的源数据。
它用表组织数据,采用ER数据模型。
相似:它们都为数据挖掘提供了源数据,都是数据的组合。
1.3 定义下列数据挖掘功能:特征化、区分、关联和相关分析、预测聚类和演变分析。
使用你熟悉的现实生活的数据库,给出每种数据挖掘功能的例子。
答:特征化是一个目标类数据的一般特性或特性的汇总。
例如,学生的特征可被提出,形成所有大学的计算机科学专业一年级学生的轮廓,这些特征包括作为一种高的年级平均成绩(GPA:Grade point aversge)的信息,还有所修的课程的最大数量。
区分是将目标类数据对象的一般特性与一个或多个对比类对象的一般特性进行比较。
例如,具有高GPA 的学生的一般特性可被用来与具有低GPA 的一般特性比较。
最终的描述可能是学生的一个一般可比较的轮廓,就像具有高GPA 的学生的75%是四年级计算机科学专业的学生,而具有低GPA 的学生的65%不是。
关联是指发现关联规则,这些规则表示一起频繁发生在给定数据集的特征值的条件。
例如,一个数据挖掘系统可能发现的关联规则为:major(X, “computing science”) ⇒ owns(X, “personal computer”)[support=12%, confidence=98%] 其中,X 是一个表示学生的变量。
这个规则指出正在学习的学生,12%(支持度)主修计算机科学并且拥有一台个人计算机。
这个组一个学生拥有一台个人电脑的概率是98%(置信度,或确定度)。
分类与预测不同,因为前者的作用是构造一系列能描述和区分数据类型或概念的模型(或功能),而后者是建立一个模型去预测缺失的或无效的、并且通常是数字的数据值。
1.4 数据仓库和数据库有何不同?有哪些相似之处?答:区别:数据仓库是面向主题的,集成的,不易更改且随时间变化的数据集合,用来支持管理人员的决策,数据库由一组内部相关的数据和一组管理和存取数据的软件程序组成,是面向操作型的数据库,是组成数据仓库的源数据。
它用表组织数据,采用ER数据模型.相似:它们都为数据挖掘提供了源数据,都是数据的组合.1。
3 定义下列数据挖掘功能:特征化、区分、关联和相关分析、预测聚类和演变分析。
使用你熟悉的现实生活的数据库,给出每种数据挖掘功能的例子.答:特征化是一个目标类数据的一般特性或特性的汇总。
例如,学生的特征可被提出,形成所有大学的计算机科学专业一年级学生的轮廓,这些特征包括作为一种高的年级平均成绩(GPA:Grade point aversge)的信息,还有所修的课程的最大数量。
区分是将目标类数据对象的一般特性与一个或多个对比类对象的一般特性进行比较。
例如,具有高GPA 的学生的一般特性可被用来与具有低GPA 的一般特性比较。
最终的描述可能是学生的一个一般可比较的轮廓,就像具有高GPA 的学生的75%是四年级计算机科学专业的学生,而具有低GPA 的学生的65%不是。
关联是指发现关联规则,这些规则表示一起频繁发生在给定数据集的特征值的条件.例如,一个数据挖掘系统可能发现的关联规则为:major(X,“computing science")⇒ owns(X, “personal computer”)[support=12%, confidence=98%]其中,X 是一个表示学生的变量。
这个规则指出正在学习的学生,12%(支持度)主修计算机科学并且拥有一台个人计算机。
这个组一个学生拥有一台个人电脑的概率是98%(置信度,或确定度)。
分类与预测不同,因为前者的作用是构造一系列能描述和区分数据类型或概念的模型(或功能),而后者是建立一个模型去预测缺失的或无效的、并且通常是数字的数据值。
浙江大学远程教育学院《数据挖掘》课程作业答案第一章引言一、填空题(1)数据清理,数据集成,数据选择,数据变换,数据挖掘,模式评估,知识表示(2)算法的效率、可扩展性和并行处理(3)统计学、数据库技术和机器学习(4)一些与数据的一般行为或模型不一致的孤立数据二、简答题(1)什么是数据挖掘?答:数据挖掘指的是从大量的数据中挖掘出那些令人感兴趣的、有用的、隐含的、先前未知的和可能有用的模式或知识。
(2)一个典型的数据挖掘系统应该包括哪些组成部分?答:一个典型的数据挖掘系统应该包括以下部分:数据库、数据仓库或其他信息库数据库或数据仓库服务器知识库数据挖掘引擎模式评估模块图形用户界面(3)Web挖掘一般包括以下步骤:数据清理: (这个可能要占全过程60%的工作量)数据集成将数据存入数据仓库建立数据立方体选择用来进行数据挖掘的数据数据挖掘(选择适当的算法来找到感兴趣的模式)展现挖掘结果将模式或者知识应用或者存入知识库(4)请列举数据挖掘应用常见的数据源。
(或者说,我们都在什么样的数据上进行数据挖掘)答:常见的数据源包括关系数据库、数据仓库、事务数据库和高级数据库系统和信息库。
其中高级数据库系统和信息库包括:空间数据库、时间数据库和时间序列数据库、流数据、多媒体数据库、面向对象数据库和对象-关系数据库、异种数据库和遗产(legacy)数据库、文本数据库和万维网(WWW)等。
第二章认识数据一、填空题(1)5/13(2)极差、分位数、四分位数、百分位数、四分位数极差和标准差(3)出落在至少高于第三个四分位数或低于第一个四分位数1.5×IQR处的值二、单选题(1)C;(2)C;三、简答题(1)什么是基于像素的可视化技术?它有什么缺点?答:对于一个m维数据集,基于像素的可视化技术在屏幕上创建m个窗口,每维一个。
记录的m个维值映射到这些窗口对应位置上的m个像素。
像素的颜色反映对应的值。
基于像素的可视化技术的缺点:难以呈现多维空间的数据分布,不显示数据子空间中是否存在稠密区域。
1.4 数据仓库和数据库有何不同?有哪些相似之处?答:区别:数据仓库是面向主题的,集成的,不易更改且随时间变化的数据集合,用来支持管理人员的决策,数据库由一组内部相关的数据和一组管理和存取数据的软件程序组成,是面向操作型的数据库,是组成数据仓库的源数据。
它用表组织数据,采用ER数据模型。
相似:它们都为数据挖掘提供了源数据,都是数据的组合。
1.3 定义下列数据挖掘功能:特征化、区分、关联和相关分析、预测聚类和演变分析。
使用你熟悉的现实生活的数据库,给出每种数据挖掘功能的例子。
答:特征化是一个目标类数据的一般特性或特性的汇总。
例如,学生的特征可被提出,形成所有大学的计算机科学专业一年级学生的轮廓,这些特征包括作为一种高的年级平均成绩(GPA:Grade point aversge)的信息,还有所修的课程的最大数量。
区分是将目标类数据对象的一般特性与一个或多个对比类对象的一般特性进行比较。
例如,具有高GPA 的学生的一般特性可被用来与具有低GPA 的一般特性比较。
最终的描述可能是学生的一个一般可比较的轮廓,就像具有高GPA 的学生的75%是四年级计算机科学专业的学生,而具有低GPA 的学生的65%不是。
关联是指发现关联规则,这些规则表示一起频繁发生在给定数据集的特征值的条件。
例如,一个数据挖掘系统可能发现的关联规则为:major(X, “computing science”) ⇒ owns(X, “personal computer”)[support=12%, confidence=98%] 其中,X 是一个表示学生的变量。
这个规则指出正在学习的学生,12%(支持度)主修计算机科学并且拥有一台个人计算机。
这个组一个学生拥有一台个人电脑的概率是98%(置信度,或确定度)。
分类与预测不同,因为前者的作用是构造一系列能描述和区分数据类型或概念的模型(或功能),而后者是建立一个模型去预测缺失的或无效的、并且通常是数字的数据值。
数据仓库与数据挖掘第一章课后习题一:填空题1)数据库中存储的都是数据,而数据仓库中的数据都是一些历史的、存档的、归纳的、计算的数据。
2)数据仓库中的数据分为四个级别:早起细节级、当前细节级、轻度综合级、高度综合级。
3)数据源是数据仓库系统的基础,是整个系统的数据源泉,通常包括业务数据和历史数据。
4)元数据是“关于数据的数据”。
根据元数据用途的不同将数据仓库的元数据分为技术元数据和业务元数据两类。
5)数据处理通常分为两大类:联机事务处理和联机事务分析6)Fayyad过程模型主要有数据准备,数据挖掘和结果分析三个主要部分组成。
7)如果从整体上看数据挖掘技术,可以将其分为统计分析类、知识发现类和其他类型的数据挖掘技术三大类。
8)那些与数据的一般行为或模型不一致的数据对象称做孤立点。
9)按照挖掘对象的不同,将Web数据挖掘分为三类:web内容挖掘、web结构挖掘和web 使用挖掘。
10)查询型工具、分析型工具盒挖掘型工具结合在一起构成了数据仓库系统的工具层,它们各自的侧重点不同,因此适用范围和针对的用户也不相同。
二:简答题1)什么是数据仓库?数据仓库的特点主要有哪些?数据仓库是一个面向主题的、集成的、相对稳定的、反映历史变化的数据集合,用于支持管理决策。
主要特点:面向主题组织的、集成的、稳定的、随时间不断变化的、数据的集合性、支持决策作用2)简述数据挖掘的技术定义。
从技术角度看,数据挖掘是从大量的、不完全的、有噪声的、模糊的、随机的实际数据中,提取隐含在其中的、人们不知道的、但又是潜在有用的信息和知识的过程。
3)什么是业务元数据?业务元数据从业务角度描述了数据仓库中的数据,它提供了介于使用者和实际系统之间的语义层,使得不懂计算机技术的业务人员也能够读懂数据仓库中的数据4)简述数据挖掘与传统分析方法的区别。
本质区别是:数据挖掘是在没有明确假设的前提下去挖掘信息、发现知识。
数据挖掘所得到的信息应具有先前未知、有效和实用三个特征。
3、基于数据挖掘的电子商务决策支持系统可以帮助商家进行正确的商机预测,从而改变经营策略,适应市场需求变化,掌握正确的市场脉搏,为商家可持续发展提供可靠保证。
一、应用数据挖掘技术进行数据分析在当前的有三种主要的经营模式:企业对消费者个人的电子商务、企业对企业的电子商务、个人对个人的电子商务。
对不同的经营模式,电子商务交易的卖家即商家比较关心的问题是不同的。
B2C和B2B模式中商家企业需要根据买家的购买特征,如季节性、时间性、喜好等,动态调整生产模式,随市场需求安排生产和调度。
而对于C 2 C经营模式中的商家就需要根据买家购买特征动态调整进货数量、种类,以达到与买家需求接轨,从而获得更大利润。
电子商务运营模式日渐成熟,各种现行电子商务平台上都积累了海量数据,这为数据挖掘技术的应用创建了有利条件和坚实基础。
具体数据挖掘过程可分为如下步骤:首先,采集电子商务网站数据。
每个电子商务交易平台都有自身的经营特点和客户群体,所以不适宜把多个网站数据结合起来分析。
单一网站的数据基本上模式统一,因此不需要进行数据清理。
第二步,采用数据挖掘方法对有效数据进行分析。
现在常用的数据挖掘方法有分类、关联规则分析、聚类分析和孤立点分析等。
分类方法可以为每个类别做出准确的描述或建立分析模型或挖掘出分类规则,适用于发掘出购买特征相同的买家分类;关联规则分析通过对多个数据项建立关联规则可以发现潜在买家和潜在购买需求;聚类分析可以通过对记录的划分得到不同的分类。
孤立点分析在电子商务数据挖掘中不适用,电子商务要发现的是有代表性和规模性的特征,一些异常数据无法代表整个买家群体的意愿,所以可以忽略掉。
经过以上过程,得到了有效数据,接下来可以基于这些有效数据进行分析得到知识信息,为商家提供决策支持。
二、建立决策支持系统电子商务中针对企业商家的决策包括非结构化决策和半结构化决策。
非结构化决策,是指决策过程复杂,不可能用确定的模型和语言来描述其决策过程,更无所谓最优解的决策;半结构化决策,是介于以上二者之间的决策,这类决策可以建立适当的算法产生决策方案,使决策方案中得到较优的解。
1.4数据仓库和数据库有何不同?有哪些相似之处?答:区别:数据仓库是面向主题的,集成的,不易更改且随时间变化的数据集合,用来支持管理人员的决策,数据库由一组内部相关的数据和一组管理和存取数据的软件程序组成,是面向操作型的数据库,是组成数据仓库的源数据。
它用表组织数据,采用ER数据模型。
相似:它们都为数据挖掘提供了源数据,都是数据的组合。
1.3定义下列数据挖掘功能:特征化、区分、关联和相关分析、预测聚类和演变分析。
使用你熟悉的现实生活的数据库,给出每种数据挖掘功能的例子。
答:特征化是一个目标类数据的一般特性或特性的汇总。
例如,学生的特征可被提出,形成所有大学的计算机科学专业一年级学生的轮廓,这些特征包括作为一种高的年级平均成绩(GPA:Gradepointaversge)的信息,还有所修的课程的最大数量。
??区分是将目标类数据对象的一般特性与一个或多个对比类对象的一般特性进行比较。
例如,具有高GPA的学生的一般特性可被用来与具有低GPA的一般特性比较。
最终的描述可能是学生的一个一般可比较的轮廓,就像具有高GPA的学生的75%是四年级计算机科学专业的学生,而具有低GPA的学生的65%不是。
??关联是指发现关联规则,这些规则表示一起频繁发生在给定数据集的特征值的条件。
例如,一个数据挖掘系统可能发现的关联规则为:major(X,“computingscience”)?owns(X,“personalcomputer”)[support=12%,confidence=98%]其中,X是一个表示学生的变量。
这个规则指出正在学习的学生,12%(支持度)主修计算机科学并且拥有一台个人计算机。
这个组一个学生拥有一台个人电脑的概率是98%(置信度,或确定度)。
??分类与预测不同,因为前者的作用是构造一系列能描述和区分数据类型或概念的模型(或功能),而后者是建立一个模型去预测缺失的或无效的、并且通常是数字的数据值。
它们的相似性是他们都是预测的工具:分类被用作预测目标数据的类的标签,而预测典型的应用是预测缺失的数字型数据的值。