医疗统计计算公式总结.doc
- 格式:doc
- 大小:213.59 KB
- 文档页数:16
医疗统计指标计算公式医疗统计指标是用来衡量医疗机构和医疗活动质量的一种方法。
医疗统计指标能够帮助医疗机构和医生评估疾病的发病率、死亡率、康复情况等指标,从而指导医疗决策和改进医疗质量。
下面介绍一些常见的医疗统计指标计算公式。
1. 发病率(Incidence Rate)是指在一定时间内发生其中一种疾病的新病例数在风险人群中所占的比例。
计算公式为:发病率=新病例数/风险人群数2. 发病密度(Incidence Density)是指在一定时间内一人年内发生其中一种疾病的新病例数在一人年总体时间上的比例。
计算公式为:发病密度=新病例数/风险时间3. 死亡率(Mortality Rate)是指在一定时间内因其中一种原因导致死亡的人数在总人口中所占的比例。
计算公式为:死亡率=死亡人数/总人口数4. 遗留率(Prevalence Rate)是指在一个特定时间点或一个指定的时间段中患有其中一种疾病的人口占总人口的比例。
计算公式为:遗留率=患病人数/总人口数5. 康复率(Recovery Rate)是指在一定时间内康复出院的患者占全部患者的比例。
计算公式为:康复率=康复出院患者数/总患者数6. 住院平均病程(Average Length of Stay)是指在一段时间内患者住院的平均天数。
计算公式为:住院平均病程=总住院天数/住院患者数7. 重要手术占比(Proportion of Major Operations)是指在一定时间内进行的重要手术(如心脏手术、脑部手术等)的比例。
计算公式为:重要手术占比=重要手术数/总手术数术后并发症发生率=术后并发症患者数/总手术患者数9. 医疗成本(Medical Cost)是指用于医疗活动的费用,包括药品费、检查费、治疗费、手术费等。
计算公式为:医疗成本=总医疗费用/病人数以上是一些常见的医疗统计指标的计算公式。
医疗机构和医生可以通过对这些指标进行统计和分析,了解自身的医疗质量和效果,并进行对比和改进,以提高医疗服务水平和患者的满意度。
实用标准文案大全 门诊主要统计指标实际门诊工作日:一般以月为统计周期日平均门诊人次:分为院日均门诊人次和科日均门诊人次全日门诊天数全月半日门诊天数实际门诊工作日+=2某科期内门诊工作日某科期内门诊人次某科日均门诊人次=门诊工作总时数门诊诊疗次数平均每小时门诊次数=实用标准文案大全%100⨯=病人总数经门诊介绍住院的出院与出院诊断相符合数门诊签收住院时的诊断门诊与出院诊断符合率%100⨯=病人数经门诊介绍住院的出院下肯定的诊断数由门诊介绍住院时未能门诊诊断疑诊率实用标准文案大全 医疗质量统计一、诊断质量%100⨯=入院人数出院病人中经本院门诊两者诊断符合率门诊与出院诊断符合率%100⨯=出院病人数两者诊断符合数入院与出院诊断符合率%100⨯=病理诊断例数两者诊断符合数合率临床诊断与病理诊断符实用标准文案大全%100⨯=手术例数两者诊断符合数手术前后诊断符合率%100⨯=出院病人数入院后三日内确诊数入院三日确诊率%100⨯=出院病人数出院待查数出院待查率实用标准文案大全二、治疗质量%100⨯=出院病人数治愈人数治愈率%100⨯=出院病人数好转人数好转率%100⨯=某病出院例数某病治愈例数某病治愈率%100⨯=出院病人数死亡人数病死率%100⨯=某病同一时期出院人数一年内某病出院人次数同一疾病重复住院率实用标准文案大全三、工作效率指标天)出院总人数出院者占用床总日数出院者平均住院天数(=()天出院病人总数出院病人占床总日数出院病人平均住院天数=()天某病病人数某病病人占床总日数某病平均住院天数=()天某病治愈人数数某病治愈病人占床总日某病平均治愈天数=实用标准文案大全%100⨯=实际开放总床日数实际占用总床日数病床使用率()日平均开放病床数实际占用床总日数平均床位工作日=()次平均开放病床数出院人数平均病床周转次数=()次科平均开放病床数转出人数科出院人数科平均病床周转次数+=实用标准文案大全()张日历天数实际占用床日数日平均使用床=%100⨯=抢救例数抢救成功例数抢救成功率(%)100⨯=施行手术例数并发症发生例数手术并发症发生率(%)100⨯=手术并发症发生总例数某种并发症发生例数手术并发症构成比%100⨯I =类切口例数切口化脓例数无菌切口化脓率实用标准文案大全汇总表计算公式一、 医疗服务1. 平均开放病床数()=)本年日历日数(实际开放总床日数365 2. 治愈率(%)=出院人数治愈人数*100 3. 好转率(%)=出院人数好转人数*100 4. 病死率(%)=出院人数死亡人数*100实用标准文案大全 5. 住院病危病人抢救成功率(%)=数住院危重病人抢救人次抢救成功人次数*100 6. 病床周转次数(次)=平均开放病床数出院人数 7. 病床工作日(日)=平均开放病床数实际占用总床日数 8. 病床使用率(%)=实际开放总床日数实际占用总床日数*100 9. 出院者平均住院日(日)=出院人数出院者占用总床日数实用标准文案大全10. 每床与每日门、急诊诊次之比=()年工作日数(门诊人次数251+)年日历日数(急诊人次数365)/平均开放病床数11. 每百门、急诊的入院人数(人)=急诊人次数门诊人次数入院人数+*100 12. 门、急诊诊次占总诊次的百分比(%)=总诊疗人次数急诊人次数门诊人次数+*100 13. 急诊死亡率(%)=急诊人次数急诊死亡人数*100 14. 观察室死亡率(%)=观察室收容病人数观察室死亡人数*100实用标准文案大全二、 业务收入和支出1. 平均每所医院年病人欠费率(%)=年业务收入年内病人欠费总额*100 2. 平均每所医院每天诊疗人次=()年工作日数(门诊人次数251+)年日历日数(急诊人次数365)/医院数 3. 平均每诊疗人次医疗费用(元)=总诊疗人次数药品门诊收入医疗门诊收入 *1000 4. 平均每诊疗人次挂号费(元)=总诊疗人次数门诊挂号收入*1000实用标准文案大全5. 平均每诊疗人次药费(元)=总诊疗人次数药品门诊收入*1000 6. 平均每诊疗人次检查费(元)=总诊疗人次数门诊检查收入*1000 7. 平均每诊疗人次治疗费(元)=总诊疗人次数门诊治疗收入*1000 8. 平均每一出院者住院医疗费(元)=出院人数药品住院收入医疗住院收入 *1000 9. 平均每一出院者床位费(元)=出院人数住院床位收入*1000实用标准文案大全10. 平均每一出院者药费(元)=出院人数药品住院收入*1000 11. 平均每一出院者检查费(元)=出院人数住院检查收入*1000 12. 平均每一出院者治疗费(元)=出院人数住院治疗收入*1000 13. 平均每一出院者手术费(元)=出院人数住院手术收入*1000 14. 出院者平均每天住院医疗费(元)=出院者占用总床日数药品住院收入医疗住院收入 *1000实用标准文案大全15. 平均每一职工每年负担的诊疗人次数(人次)=年平均职工人数总诊疗人次数 16. 平均每一职工每年负担的住院床日数(床日)=年平均职工人数实际占用总床日数 17. 平均每一职工年业务收入(元)=年平均职工人数年业务收入*1000 18. 平均每一医师每年负担的诊疗人次数(人次)=年平均医师人数诊疗人次数 19. 平均每一医师每年负担的住院床日数(床日)=年平均医师人数实际占用总床日数实用标准文案大全 20. 平均每一医师年业务收入(元)=年平均医师人数年业务收入*1000。
医疗统计指标计算公式1、总诊疗人次数:是指所有诊疗工作的总人次数。
诊疗人次数按挂号人次数统计,包括:a病人来院就诊的门诊、急诊人次;b出诊人次数;c单项健康检查及健康咨询指导人次数;d未挂号就诊、本单位职工就诊及外出诊疗不收取挂号费的,按实际诊疗次数进行统计,不包括根据医嘱进行的各项检查、治疗、处置工作量。
2、出院人数:指所有住院后出院的人数,包括治愈、好转、未愈、死亡及其他人数。
其他人数指正常分娩、未产出院、住院经检查无病出院、未治出院及健康人进行人工流产或节育手术后正常出院者。
3、每百门、急诊入院人次数=入院人数/(门诊人次+急诊人次)×100。
4、实际开放总床日数:指年内医院各科每日夜晚12点开放病床数总和,不论该床是否被病人占用,都计算在内。
包括消毒和小修理暂停使用的病床,超过半年的加床。
不包括因病房扩建或大修而停用的病房及临时增设病房。
5、实际占用总床日数:指医院各科每日夜晚12点实际占用病床数(即每日夜晚12点住院病人数)总和。
包括实际占用的临时加床在内。
病人入院后于当日12点以前死亡或因故出院的病人,作为实际占用床位1天进行统计,同时亦应统计“出院者占用总床日数”1天,入院及出院人数各1人。
6、出院者占用总床日数:是指所有出院人数的住院床日之总和。
包括正常分娩、未产出院、住院经检查无病出院、未治出院及健康人进行人工流产或绝育手术后正常出院者的住院床日数。
7、平均开放病床数=实际开放总床日数/本年日历日数(365天)。
8、病床使用率=实际占用总床日数/实际开放总床日数×100%。
9、病床周转次数=出院人数/平均开放床位数。
10、病床工作日=实际占用总床日数/平均开放病床数。
11、出院者平均住院日=出院者占用总床日数/出院人数。
12、治愈率=出院人数中的(治愈人数+其他人数)/出院人数×100%。
13、好转率=出院人数中的好转人数/出院人数×100%。
医疗统计指标计算公式1、总诊疗人次数:是指所有诊疗工作的总人次数。
诊疗人次数按挂号人次数统计,包括:a病人来院就诊的门诊、急诊人次;b出诊人次数;c单项健康检查及健康咨询指导人次数;d未挂号就诊、本单位职工就诊及外出诊疗不收取挂号费的,按实际诊疗次数进行统计,不包括根据医嘱进行的各项检查、治疗、处置工作量。
2、出院人数:指所有住院后出院的人数,包括治愈、好转、未愈、死亡及其他人数。
其他人数指正常分娩、未产出院、住院经检查无病出院、未治出院及健康人进行人工流产或节育手术后正常出院者。
3、每百门、急诊入院人次数=入院人数/(门诊人次+急诊人次)×100。
4、实际开放总床日数:指年内医院各科每日夜晚12点开放病床数总和,不论该床是否被病人占用,都计算在内。
包括消毒和小修理暂停使用的病床,超过半年的加床。
不包括因病房扩建或大修而停用的病房及临时增设病房。
5、实际占用总床日数:指医院各科每日夜晚12点实际占用病床数(即每日夜晚12点住院病人数)总和。
包括实际占用的临时加床在内。
病人入院后于当日12点以前死亡或因故出院的病人,作为实际占用床位1天进行统计,同时亦应统计“出院者占用总床日数”1天,入院及出院人数各1人。
6、出院者占用总床日数:是指所有出院人数的住院床日之总和。
包括正常分娩、未产出院、住院经检查无病出院、未治出院及健康人进行人工流产或绝育手术后正常出院者的住院床日数。
7、平均开放病床数=实际开放总床日数/本年日历日数(365天)。
8、病床使用率=实际占用总床日数/实际开放总床日数×100%。
9、病床周转次数=出院人数/平均开放床位数。
10、病床工作日=实际占用总床日数/平均开放病床数。
11、出院者平均住院日=出院者占用总床日数/出院人数。
12、治愈率=出院人数中的(治愈人数+其他人数)/出院人数×100%。
13、好转率=出院人数中的好转人数/出院人数×100%。
2022年3月23日;第1页共12页门诊主要统计指标【1】实际门诊工作日:一般以月为统计周期日平均门诊人次:分为院日均门诊人次和科日均门诊人次全日门诊天数全月半日门诊天数实际门诊工作日+=2某科期内门诊工作日某科期内门诊人次某科日均门诊人次=门诊工作总时数门诊诊疗次数平均每小时门诊次数=%100⨯=病人总数经门诊介绍住院的出院与出院诊断相符合数门诊签收住院时的诊断门诊与出院诊断符合率%100⨯=病人数经门诊介绍住院的出院下肯定的诊断数由门诊介绍住院时未能门诊诊断疑诊率2022年3月23日;第2页共12页医疗质量统计一、诊断质量%100⨯=入院人数出院病人中经本院门诊两者诊断符合率门诊与出院诊断符合率%100⨯=出院病人数两者诊断符合数入院与出院诊断符合率%100⨯=病理诊断例数两者诊断符合数合率临床诊断与病理诊断符%100⨯=手术例数两者诊断符合数手术前后诊断符合率%100⨯=出院病人数入院后三日内确诊数入院三日确诊率%100⨯=出院病人数出院待查数出院待查率2022年3月23日;第3页共12页 二、治疗质量三、工作效率指标%100⨯=出院病人数治愈人数治愈率%100⨯=出院病人数好转人数好转率%100⨯=某病出院例数某病治愈例数某病治愈率%100⨯=出院病人数死亡人数病死率%100⨯=某病同一时期出院人数一年内某病出院人次数同一疾病重复住院率天)出院总人数出院者占用床总日数出院者平均住院天数(=()天出院病人总数出院病人占床总日数出院病人平均住院天数=()天某病病人数某病病人占床总日数某病平均住院天数=2022年3月23日;第4页共12页()天某病治愈人数数某病治愈病人占床总日某病平均治愈天数=%100⨯=实际开放总床日数实际占用总床日数病床使用率()日平均开放病床数实际占用床总日数平均床位工作日=()次平均开放病床数出院人数平均病床周转次数=()次科平均开放病床数转出人数科出院人数科平均病床周转次数+=()张日历天数实际占用床日数日平均使用床=%100⨯=抢救例数抢救成功例数抢救成功率(%)100⨯=施行手术例数并发症发生例数手术并发症发生率(%)100⨯=手术并发症发生总例数某种并发症发生例数手术并发症构成比2022年3月23日;第5页共12页汇总表计算公式一、 医疗服务1. 平均开放病床数(张)=)本年日历日数(实际开放总床日数3652. 治愈率(%)=出院人数治愈人数*1003. 好转率(%)=出院人数好转人数*100%100⨯I =类切口例数切口化脓例数无菌切口化脓率2022年3月23日;第6页共12页4. 病死率(%)=出院人数死亡人数*1005. 住院病危病人抢救成功率(%)=数住院危重病人抢救人次抢救成功人次数*1006. 病床周转次数(次)=平均开放病床数出院人数7. 病床工作日(日)=平均开放病床数实际占用总床日数8. 病床使用率(%)=实际开放总床日数实际占用总床日数*1002022年3月23日;第7页共12页9. 出院者平均住院日(日)=出院人数出院者占用总床日数10. 每床与每日门、急诊诊次之比=()年工作日数(门诊人次数251+)年日历日数(急诊人次数365)/平均开放病床数11. 每百门、急诊的入院人数(人)=急诊人次数门诊人次数入院人数+*10012. 门、急诊诊次占总诊次的百分比(%)=总诊疗人次数急诊人次数门诊人次数+*10013. 急诊死亡率(%)=急诊人次数急诊死亡人数*1002022年3月23日;第8页共12页14. 观察室死亡率(%)=观察室收容病人数观察室死亡人数*100二、 业务收入和支出1. 平均每所医院年内病人欠费率(%)=年业务收入年内病人欠费总额*1002. 平均每所医院每天诊疗人次=()年工作日数(门诊人次数251+)年日历日数(急诊人次数365)/医院数3. 平均每诊疗人次医疗费用(元)=总诊疗人次数药品门诊收入医疗门诊收入 *10002022年3月23日;第9页共12页4. 平均每诊疗人次挂号费(元)=总诊疗人次数门诊挂号收入*10005. 平均每诊疗人次药费(元)=总诊疗人次数药品门诊收入*10006. 平均每诊疗人次检查费(元)=总诊疗人次数门诊检查收入*10007. 平均每诊疗人次治疗费(元)=总诊疗人次数门诊治疗收入*10008. 平均每一出院者住院医疗费(元)=出院人数药品住院收入医疗住院收入 *10002022年3月23日;第10页共12页 9. 平均每一出院者床位费(元)=出院人数住院床位收入*100010. 平均每一出院者药费(元)=出院人数药品住院收入*100011. 平均每一出院者检查费(元)=出院人数住院检查收入*100012. 平均每一出院者治疗费(元)=出院人数住院治疗收入*100013. 平均每一出院者手术费(元)=出院人数住院手术收入*10002022年3月23日;第11页共12页14. 出院者平均每天住院医疗费(元)=出院者占用总床日数药品住院收入医疗住院收入 *100015. 平均每一职工每年负担的诊疗人次数(人次)=年平均职工人数总诊疗人次数16. 平均每一职工每年负担的住院床日数(床日)=年平均职工人数实际占用总床日数17. 平均每一职工年业务收入(元)=年平均职工人数年业务收入*100018. 平均每一医师每年负担的诊疗人次数(人次)=年平均医师人数诊疗人次数2022年3月23日;第12页共12页 19. 平均每一医师每年负担的住院床日数(床日)=年平均医师人数实际占用总床日数20. 平均每一医师年业务收入(元)=年平均医师人数年业务收入*1000。
实用标准文案精彩文档 门诊主要统计指标实际门诊工作日:一般以月为统计周期日平均门诊人次:分为院日均门诊人次和科日均门诊人次全日门诊天数全月半日门诊天数实际门诊工作日+=2某科期内门诊工作日某科期内门诊人次某科日均门诊人次=门诊工作总时数门诊诊疗次数平均每小时门诊次数=实用标准文案精彩文档%100⨯=病人总数经门诊介绍住院的出院与出院诊断相符合数门诊签收住院时的诊断门诊与出院诊断符合率%100⨯=病人数经门诊介绍住院的出院下肯定的诊断数由门诊介绍住院时未能门诊诊断疑诊率实用标准文案精彩文档医疗质量统计一、诊断质量%100⨯=入院人数出院病人中经本院门诊两者诊断符合率门诊与出院诊断符合率%100⨯=出院病人数两者诊断符合数入院与出院诊断符合率%100⨯=病理诊断例数两者诊断符合数合率临床诊断与病理诊断符实用标准文案精彩文档%100⨯=手术例数两者诊断符合数手术前后诊断符合率%100⨯=出院病人数入院后三日内确诊数入院三日确诊率%100⨯=出院病人数出院待查数出院待查率实用标准文案精彩文档二、治疗质量%100⨯=出院病人数治愈人数治愈率%100⨯=出院病人数好转人数好转率%100⨯=某病出院例数某病治愈例数某病治愈率%100⨯=出院病人数死亡人数病死率%100⨯=某病同一时期出院人数一年内某病出院人次数同一疾病重复住院率实用标准文案精彩文档三、工作效率指标天)出院总人数出院者占用床总日数出院者平均住院天数(=()天出院病人总数出院病人占床总日数出院病人平均住院天数=()天某病病人数某病病人占床总日数某病平均住院天数=()天某病治愈人数数某病治愈病人占床总日某病平均治愈天数=实用标准文案精彩文档%100⨯=实际开放总床日数实际占用总床日数病床使用率()日平均开放病床数实际占用床总日数平均床位工作日=()次平均开放病床数出院人数平均病床周转次数=()次科平均开放病床数转出人数科出院人数科平均病床周转次数+=实用标准文案精彩文档()张日历天数实际占用床日数日平均使用床=%100⨯=抢救例数抢救成功例数抢救成功率(%)100⨯=施行手术例数并发症发生例数手术并发症发生率(%)100⨯=手术并发症发生总例数某种并发症发生例数手术并发症构成比%100⨯I =类切口例数切口化脓例数无菌切口化脓率实用标准文案精彩文档汇总表计算公式一、 医疗服务1. 平均开放病床数(张)=)本年日历日数(实际开放总床日数365 2. 治愈率(%)=出院人数治愈人数*100 3. 好转率(%)=出院人数好转人数*100 4. 病死率(%)=出院人数死亡人数*100实用标准文案精彩文档 5. 住院病危病人抢救成功率(%)=数住院危重病人抢救人次抢救成功人次数*100 6. 病床周转次数(次)=平均开放病床数出院人数 7. 病床工作日(日)=平均开放病床数实际占用总床日数 8. 病床使用率(%)=实际开放总床日数实际占用总床日数*100 9. 出院者平均住院日(日)=出院人数出院者占用总床日数实用标准文案精彩文档10. 每床与每日门、急诊诊次之比=()年工作日数(门诊人次数251+)年日历日数(急诊人次数365)/平均开放病床数11. 每百门、急诊的入院人数(人)=急诊人次数门诊人次数入院人数+*100 12. 门、急诊诊次占总诊次的百分比(%)=总诊疗人次数急诊人次数门诊人次数+*100 13. 急诊死亡率(%)=急诊人次数急诊死亡人数*100 14. 观察室死亡率(%)=观察室收容病人数观察室死亡人数*100实用标准文案精彩文档二、 业务收入和支出1. 平均每所医院年内病人欠费率(%)=年业务收入年内病人欠费总额*100 2. 平均每所医院每天诊疗人次=()年工作日数(门诊人次数251+)年日历日数(急诊人次数365)/医院数 3. 平均每诊疗人次医疗费用(元)=总诊疗人次数药品门诊收入医疗门诊收入 *1000 4. 平均每诊疗人次挂号费(元)=总诊疗人次数门诊挂号收入*1000实用标准文案精彩文档5. 平均每诊疗人次药费(元)=总诊疗人次数药品门诊收入*1000 6. 平均每诊疗人次检查费(元)=总诊疗人次数门诊检查收入*1000 7. 平均每诊疗人次治疗费(元)=总诊疗人次数门诊治疗收入*1000 8. 平均每一出院者住院医疗费(元)=出院人数药品住院收入医疗住院收入 *1000 9. 平均每一出院者床位费(元)=出院人数住院床位收入*1000实用标准文案精彩文档10. 平均每一出院者药费(元)=出院人数药品住院收入*1000 11. 平均每一出院者检查费(元)=出院人数住院检查收入*1000 12. 平均每一出院者治疗费(元)=出院人数住院治疗收入*1000 13. 平均每一出院者手术费(元)=出院人数住院手术收入*1000 14. 出院者平均每天住院医疗费(元)=出院者占用总床日数药品住院收入医疗住院收入 *1000实用标准文案精彩文档15. 平均每一职工每年负担的诊疗人次数(人次)=年平均职工人数总诊疗人次数 16. 平均每一职工每年负担的住院床日数(床日)=年平均职工人数实际占用总床日数 17. 平均每一职工年业务收入(元)=年平均职工人数年业务收入*1000 18. 平均每一医师每年负担的诊疗人次数(人次)=年平均医师人数诊疗人次数 19. 平均每一医师每年负担的住院床日数(床日)=年平均医师人数实际占用总床日数实用标准文案精彩文档 20. 平均每一医师年业务收入(元)=年平均医师人数年业务收入*1000。
1/12门诊主要统计指标(一)实际门诊工作日:一般以月为统计周期日平均门诊人次:分为院日均门诊人次和科日均门诊人次全日门诊天数全月半日门诊天数实际门诊工作日+=2某科期内门诊工作日某科期内门诊人次某科日均门诊人次=门诊工作总时数门诊诊疗次数平均每小时门诊次数=%100⨯=病人总数经门诊介绍住院的出院与出院诊断相符合数门诊签收住院时的诊断门诊与出院诊断符合率%100⨯=病人数经门诊介绍住院的出院下肯定的诊断数由门诊介绍住院时未能门诊诊断疑诊率2/12医疗质量统计一、诊断质量%100⨯=入院人数出院病人中经本院门诊两者诊断符合率门诊与出院诊断符合率%100⨯=出院病人数两者诊断符合数入院与出院诊断符合率%100⨯=病理诊断例数两者诊断符合数合率临床诊断与病理诊断符%100⨯=手术例数两者诊断符合数手术前后诊断符合率%100⨯=出院病人数入院后三日内确诊数入院三日确诊率%100⨯=出院病人数出院待查数出院待查率3/12二、治疗质量三、工作效率指标%100⨯=出院病人数治愈人数治愈率%100⨯=出院病人数好转人数好转率%100⨯=某病出院例数某病治愈例数某病治愈率%100⨯=出院病人数死亡人数病死率%100⨯=某病同一时期出院人数一年内某病出院人次数同一疾病重复住院率天)出院总人数出院者占用床总日数出院者平均住院天数(=()天出院病人总数出院病人占床总日数出院病人平均住院天数=()天某病病人数某病病人占床总日数某病平均住院天数=4/12()天某病治愈人数数某病治愈病人占床总日某病平均治愈天数=%100⨯=实际开放总床日数实际占用总床日数病床使用率()日平均开放病床数实际占用床总日数平均床位工作日=()次平均开放病床数出院人数平均病床周转次数=()次科平均开放病床数转出人数科出院人数科平均病床周转次数+=()张日历天数实际占用床日数日平均使用床=%100⨯=抢救例数抢救成功例数抢救成功率(%)100⨯=施行手术例数并发症发生例数手术并发症发生率(%)100⨯=手术并发症发生总例数某种并发症发生例数手术并发症构成比5/12汇总表计算公式一、 医疗服务1. 平均开放病床数(张)=)本年日历日数(实际开放总床日数3652. 治愈率(%)=出院人数治愈人数*1003. 好转率(%)=出院人数好转人数*100%100⨯I =类切口例数切口化脓例数无菌切口化脓率6/124. 病死率(%)=出院人数死亡人数*1005. 住院病危病人抢救成功率(%)=数住院危重病人抢救人次抢救成功人次数*1006. 病床周转次数(次)=平均开放病床数出院人数7. 病床工作日(日)=平均开放病床数实际占用总床日数8. 病床使用率(%)=实际开放总床日数实际占用总床日数*1007/129. 出院者平均住院日(日)=出院人数出院者占用总床日数10. 每床与每日门、急诊诊次之比=()年工作日数(门诊人次数251+)年日历日数(急诊人次数365)/平均开放病床数11. 每百门、急诊的入院人数(人)=急诊人次数门诊人次数入院人数+*10012. 门、急诊诊次占总诊次的百分比(%)=总诊疗人次数急诊人次数门诊人次数+*10013. 急诊死亡率(%)=急诊人次数急诊死亡人数*1008/1214. 观察室死亡率(%)=观察室收容病人数观察室死亡人数*100二、 业务收入和支出1. 平均每所医院年内病人欠费率(%)=年业务收入年内病人欠费总额*1002. 平均每所医院每天诊疗人次=()年工作日数(门诊人次数251+)年日历日数(急诊人次数365)/医院数3. 平均每诊疗人次医疗费用(元)=总诊疗人次数药品门诊收入医疗门诊收入 *10009/124. 平均每诊疗人次挂号费(元)=总诊疗人次数门诊挂号收入*10005. 平均每诊疗人次药费(元)=总诊疗人次数药品门诊收入*10006. 平均每诊疗人次检查费(元)=总诊疗人次数门诊检查收入*10007. 平均每诊疗人次治疗费(元)=总诊疗人次数门诊治疗收入*10008. 平均每一出院者住院医疗费(元)=出院人数药品住院收入医疗住院收入 *100010/12 9. 平均每一出院者床位费(元)=出院人数住院床位收入*100010. 平均每一出院者药费(元)=出院人数药品住院收入*100011. 平均每一出院者检查费(元)=出院人数住院检查收入*100012. 平均每一出院者治疗费(元)=出院人数住院治疗收入*100013. 平均每一出院者手术费(元)=出院人数住院手术收入*100011/1214. 出院者平均每天住院医疗费(元)=出院者占用总床日数药品住院收入医疗住院收入 *100015. 平均每一职工每年负担的诊疗人次数(人次)=年平均职工人数总诊疗人次数16. 平均每一职工每年负担的住院床日数(床日)=年平均职工人数实际占用总床日数17. 平均每一职工年业务收入(元)=年平均职工人数年业务收入*100018. 平均每一医师每年负担的诊疗人次数(人次)=年平均医师人数诊疗人次数12/12 19. 平均每一医师每年负担的住院床日数(床日)=年平均医师人数实际占用总床日数20. 平均每一医师年业务收入(元)=年平均医师人数年业务收入*1000。
医疗统计指标计算公式1. 发病率(Incidence rate)发病率是指在一定时间内,特定疾病在总人口中新发生疾病的比例。
其计算公式为:发病率=(新发病例数/总人口)*10002. 死亡率(Mortality rate)死亡率是指在一定时间内,特定疾病导致的死亡数与总人口的比例。
其计算公式为:死亡率=(死亡例数/总人口)*10003. 存活率(Survival rate)存活率是指在一定时间后,一些特定疾病患者仍然存活的比例。
其计算公式为:存活率=(存活人数/初始患者人数)*1004. 平均住院时间(Average length of stay)平均住院时间是指住院患者的平均住院天数。
其计算公式为:平均住院时间=(总住院天数/住院患者人数)5. 康复率(Recovery rate)康复率是指因特定疾病导致的患者恢复健康的比例。
其计算公式为:康复率=(康复人数/初始患者人数)*1006. 转诊率(Referral rate)转诊率是指在一定时间内,由一级医疗机构转诊到二级或更高级医疗机构的比例。
其计算公式为:转诊率=(转诊人数/总就诊人数)*1007. 医疗费用(Medical cost)医疗费用是指用于治疗和预防疾病的费用总和。
其计算公式可以根据具体的费用项目进行细分。
8. 应用率(Utilization rate)应用率是指其中一种医疗服务或设备在总人口中的使用比例。
其计算公式为:应用率=(使用人数/总人口)*1000通过计算这些医疗统计指标,可以对医疗活动和健康状况进行评估和比较,从而为医疗决策和政策制定提供数据支持。
不同的指标可以根据具体的需求和背景选择使用。
当然,还有其他一些医疗统计指标,如生存时间中值、排队等待时间等,计算公式会根据指标的定义和目的而有所不同。
实用标准文案精彩文档 门诊主要统计指标实际门诊工作日:一般以月为统计周期日平均门诊人次:分为院日均门诊人次和科日均门诊人次全日门诊天数全月半日门诊天数实际门诊工作日+=2某科期内门诊工作日某科期内门诊人次某科日均门诊人次=门诊工作总时数门诊诊疗次数平均每小时门诊次数=实用标准文案精彩文档%100⨯=病人总数经门诊介绍住院的出院与出院诊断相符合数门诊签收住院时的诊断门诊与出院诊断符合率%100⨯=病人数经门诊介绍住院的出院下肯定的诊断数由门诊介绍住院时未能门诊诊断疑诊率实用标准文案精彩文档 医疗质量统计一、诊断质量%100⨯=入院人数出院病人中经本院门诊两者诊断符合率门诊与出院诊断符合率%100⨯=出院病人数两者诊断符合数入院与出院诊断符合率%100⨯=病理诊断例数两者诊断符合数合率临床诊断与病理诊断符实用标准文案精彩文档%100⨯=手术例数两者诊断符合数手术前后诊断符合率%100⨯=出院病人数入院后三日内确诊数入院三日确诊率%100⨯=出院病人数出院待查数出院待查率实用标准文案精彩文档 二、治疗质量%100⨯=出院病人数治愈人数治愈率%100⨯=出院病人数好转人数好转率%100⨯=某病出院例数某病治愈例数某病治愈率%100⨯=出院病人数死亡人数病死率%100⨯=某病同一时期出院人数一年内某病出院人次数同一疾病重复住院率实用标准文案精彩文档 三、工作效率指标天)出院总人数出院者占用床总日数出院者平均住院天数(=()天出院病人总数出院病人占床总日数出院病人平均住院天数=()天某病病人数某病病人占床总日数某病平均住院天数=()天某病治愈人数数某病治愈病人占床总日某病平均治愈天数=实用标准文案精彩文档%100⨯=实际开放总床日数实际占用总床日数病床使用率()日平均开放病床数实际占用床总日数平均床位工作日=()次平均开放病床数出院人数平均病床周转次数=()次科平均开放病床数转出人数科出院人数科平均病床周转次数+=实用标准文案精彩文档()张日历天数实际占用床日数日平均使用床=%100⨯=抢救例数抢救成功例数抢救成功率(%)100⨯=施行手术例数并发症发生例数手术并发症发生率(%)100⨯=手术并发症发生总例数某种并发症发生例数手术并发症构成比%100⨯I =类切口例数切口化脓例数无菌切口化脓率实用标准文案精彩文档汇总表计算公式一、 医疗服务1. 平均开放病床数(张)=)本年日历日数(实际开放总床日数365 2. 治愈率(%)=出院人数治愈人数*100 3. 好转率(%)=出院人数好转人数*100 4. 病死率(%)=出院人数死亡人数*100实用标准文案精彩文档 5. 住院病危病人抢救成功率(%)=数住院危重病人抢救人次抢救成功人次数*100 6. 病床周转次数(次)=平均开放病床数出院人数 7. 病床工作日(日)=平均开放病床数实际占用总床日数 8. 病床使用率(%)=实际开放总床日数实际占用总床日数*100 9. 出院者平均住院日(日)=出院人数出院者占用总床日数实用标准文案精彩文档10. 每床与每日门、急诊诊次之比=()年工作日数(门诊人次数251+)年日历日数(急诊人次数365)/平均开放病床数11. 每百门、急诊的入院人数(人)=急诊人次数门诊人次数入院人数+*100 12. 门、急诊诊次占总诊次的百分比(%)=总诊疗人次数急诊人次数门诊人次数+*100 13. 急诊死亡率(%)=急诊人次数急诊死亡人数*100 14. 观察室死亡率(%)=观察室收容病人数观察室死亡人数*100实用标准文案精彩文档二、 业务收入和支出1. 平均每所医院年内病人欠费率(%)=年业务收入年内病人欠费总额*100 2. 平均每所医院每天诊疗人次=()年工作日数(门诊人次数251+)年日历日数(急诊人次数365)/医院数 3. 平均每诊疗人次医疗费用(元)=总诊疗人次数药品门诊收入医疗门诊收入 *1000 4. 平均每诊疗人次挂号费(元)=总诊疗人次数门诊挂号收入*1000实用标准文案精彩文档5. 平均每诊疗人次药费(元)=总诊疗人次数药品门诊收入*1000 6. 平均每诊疗人次检查费(元)=总诊疗人次数门诊检查收入*1000 7. 平均每诊疗人次治疗费(元)=总诊疗人次数门诊治疗收入*1000 8. 平均每一出院者住院医疗费(元)=出院人数药品住院收入医疗住院收入 *1000 9. 平均每一出院者床位费(元)=出院人数住院床位收入*1000实用标准文案精彩文档10. 平均每一出院者药费(元)=出院人数药品住院收入*1000 11. 平均每一出院者检查费(元)=出院人数住院检查收入*1000 12. 平均每一出院者治疗费(元)=出院人数住院治疗收入*1000 13. 平均每一出院者手术费(元)=出院人数住院手术收入*1000 14. 出院者平均每天住院医疗费(元)=出院者占用总床日数药品住院收入医疗住院收入 *1000实用标准文案精彩文档15. 平均每一职工每年负担的诊疗人次数(人次)=年平均职工人数总诊疗人次数 16. 平均每一职工每年负担的住院床日数(床日)=年平均职工人数实际占用总床日数 17. 平均每一职工年业务收入(元)=年平均职工人数年业务收入*1000 18. 平均每一医师每年负担的诊疗人次数(人次)=年平均医师人数诊疗人次数 19. 平均每一医师每年负担的住院床日数(床日)=年平均医师人数实际占用总床日数实用标准文案精彩文档 20. 平均每一医师年业务收入(元)=年平均医师人数年业务收入*1000。
医疗统计指标计算公式1、总诊疗人次数:是指所有诊疗工作的总人次数。
诊疗人次数按挂号人次数统计,包括:a病人来院就诊的门诊、急诊人次;b出诊人次数;c单项健康检查及健康咨询指导人次数;d未挂号就诊、本单位职工就诊及外出诊疗不收取挂号费的,按实际诊疗次数进行统计,不包括根据医嘱进行的各项检查、治疗、处置工作量。
2、出院人数:指所有住院后出院的人数,包括治愈、好转、未愈、死亡及其他人数。
其他人数指正常分娩、未产出院、住院经检查无病出院、未治出院及健康人进行人工流产或节育手术后正常出院者。
3、每百门、急诊入院人次数=入院人数/(门诊人次+急诊人次)×100。
4、实际开放总床日数:指年内医院各科每日夜晚12点开放病床数总和,不论该床是否被病人占用,都计算在内。
包括消毒和小修理暂停使用的病床,超过半年的加床。
不包括因病房扩建或大修而停用的病房及临时增设病房。
5、实际占用总床日数:指医院各科每日夜晚12点实际占用病床数(即每日夜晚12点住院病人数)总和。
包括实际占用的临时加床在内。
病人入院后于当日12点以前死亡或因故出院的病人,作为实际占用床位1天进行统计,同时亦应统计“出院者占用总床日数”1天,入院及出院人数各1人。
6、出院者占用总床日数:是指所有出院人数的住院床日之总和。
包括正常分娩、未产出院、住院经检查无病出院、未治出院及健康人进行人工流产或绝育手术后正常出院者的住院床日数。
7、平均开放病床数=实际开放总床日数/本年日历日数(365天)。
8、病床使用率=实际占用总床日数/实际开放总床日数×100%。
9、病床周转次数=出院人数/平均开放床位数。
10、病床工作日=实际占用总床日数/平均开放病床数。
11、出院者平均住院日=出院者占用总床日数/出院人数。
12、治愈率=出院人数中的(治愈人数+其他人数)/出院人数×100%。
13、好转率=出院人数中的好转人数/出院人数×100%。
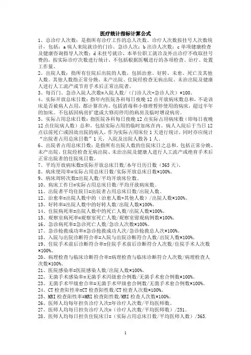
医疗统计指标计算公式1、总诊疗人次数:是指所有诊疗工作的总人次数.诊疗人次数按挂号人次数统计,包括:a病人来院就诊的门诊、急诊人次;b出诊人次数;c单项健康检查及健康咨询指导人次数;d未挂号就诊、本单位职工就诊及外出诊疗不收取挂号费的,按实际诊疗次数进行统计,不包括根据医嘱进行的各项检查、治疗、处置工作量.2、出院人数:指所有住院后出院的人数,包括治愈、好转、未愈、死亡及其他人数.其他人数指正常分娩、未产出院、住院经检查无病出院、未治出院及健康人进行人工流产或节育手术后正常出院者.3、每百门、急诊入院人次数=入院人数/〔门诊人次+急诊人次〕X100O4、实际开放总床日数:指年内医院各科每日夜晚12点开放病床数总和,不管该床是否被病人占用,都计算在内.包括消毒和小修理暂停使用的病床, 超过半年的加床.不包括因病房扩建或大修而停用的病房及临时增设病房.5、实际占用总床日数:指医院各科每日夜晚12点实际占用病床数〔即每日夜晚12点住院病人数〕总和.包括实际占用的临时加床在内.病人入院后于当日12点以前死亡或因故出院的病人,作为实际占用床位1天进行统计,同时亦应统计“出院者占用总床日数〞1天,入院及出院人数各1人.6、出院者占用总床日数:是指所有出院人数的住院床日之总和. 包括正常分娩、未产出院、住院经检查无病出院、未治出院及健康人进行人工流产或绝育手术后正常出院者的住院床日数.7、平均开放病床数=实际开放总床日数/本年日历日数〔365天〕.8、病床使用率=实际占用总床日数/实际开放总床日数X100%.9、病床周转次数=出院人数/平均开放床位数.10、病床工作日=实际占用总床日数/平均开放病床数.11、出院者平均住院日=出院者占用总床日数/出院人数.12、治愈率=出院人数中的〔治愈人数+其他人数〕/出院人数X100%.13、好转率=出院人数中的好转人数/出院人数X100%.14、住院病死率=出院人数中的死亡人数/出院人数X100%.15、观察室病死率=观察室死亡人数/观察室留观病例数X100%.16、急诊病死率=急诊死亡人数/急诊人次数M00%.17、急诊抢救成功率=急诊抢救成功人次/急诊抢救总人次X100%.18、入院与出院诊断符合率=入院与出院诊断符合人数/出院人数X100%.19、住院手术前后诊断符合率=住院手术前后诊断符合人次数/住院手术人次数X100% 020、病理检查与临床诊断符合率=病理检查与临床诊断符合人次数/病理检查人次数X100%.21、医院感染率=医院感染人数/出院人数M00%.22、无菌手术感染率=无菌手术丙级愈合例数/无菌手术愈合例数X100%.23、无菌手术甲级愈合率=无菌手术甲级愈合例数/无菌手术愈合例数X100%.24、CT检查阳性率=CT检查阳性数/CT检查人次数X100% 025、MRI检查阳性率=MRI检查阳性数/MRI检查人次数M00%.26、医师人均每年担负诊疗人次=年诊疗人次数/平均医师数.27、医师人均每日担负诊疗人次二〔诊疗人次数/平均医师数〕/251.28、医师人均每日担负住院床日=〔实际占用总床日数/平均医师人数〕/365.29、门诊病人人均医疗费用〔每诊疗人次医疗费用〕=〔医疗门诊收入+药品门诊收入〕/门诊总诊疗人次数.30、住院病人人均医疗费用〔出院者人均医疗费用〕=〔医疗住院收入+药品住院收入〕/出院人次数.31、出院者平均每日住院医疗费=〔医疗住院收入+药品住院收入〕/出院者占用总床日数.。
医疗统计指标计算公式1、总诊疗人次数:是指所有诊疗工作的总人次数。
诊疗人次数按挂号人次数统计,包括:a病人来院就诊的门诊、急诊人次;b出诊人次数;c单项健康检查及健康咨询指导人次数;d未挂号就诊、本单位职工就诊及外出诊疗不收取挂号费的,按实际诊疗次数进行统计,不包括根据医嘱进行的各项检查、治疗、处置工作量。
2、出院人数:指所有住院后出院的人数,包括治愈、好转、未愈、死亡及其他人数。
其他人数指正常分娩、未产出院、住院经检查无病出院、未治出院及健康人进行人工流产或节育手术后正常出院者。
3、每百门、急诊入院人次数=入院人数/(门诊人次+急诊人次)×100。
4、实际开放总床日数:指年内医院各科每日夜晚12点开放病床数总和,不论该床是否被病人占用,都计算在内。
包括消毒和小修理暂停使用的病床,超过半年的加床。
不包括因病房扩建或大修而停用的病房及临时增设病房。
5、实际占用总床日数:指医院各科每日夜晚12点实际占用病床数(即每日夜晚12点住院病人数)总和。
包括实际占用的临时加床在内。
病人入院后于当日12点以前死亡或因故出院的病人,作为实际占用床位1天进行统计,同时亦应统计“出院者占用总床日数”1天,入院及出院人数各1人。
6、出院者占用总床日数:是指所有出院人数的住院床日之总和。
包括正常分娩、未产出院、住院经检查无病出院、未治出院及健康人进行人工流产或绝育手术后正常出院者的住院床日数。
7、平均开放病床数=实际开放总床日数/本年日历日数(365天)。
8、病床使用率=实际占用总床日数/实际开放总床日数×100%。
9、病床周转次数=出院人数/平均开放床位数。
10、病床工作日=实际占用总床日数/平均开放病床数。
11、出院者平均住院日=出院者占用总床日数/出院人数。
12、治愈率=出院人数中的(治愈人数+其他人数)/出院人数×100%。
13、好转率=出院人数中的好转人数/出院人数×100%。
..门诊主要统计指标实际门诊工作日:一般以月为统计周期日平均门诊人次:分为院日均门诊人次和科日均门诊人次全日门诊天数全月半日门诊天数实际门诊工作日+=2某科期内门诊工作日某科期内门诊人次某科日均门诊人次=门诊工作总时数门诊诊疗次数平均每小时门诊次数=..%100⨯=病人总数经门诊介绍住院的出院与出院诊断相符合数门诊签收住院时的诊断门诊与出院诊断符合率%100⨯=病人数经门诊介绍住院的出院下肯定的诊断数由门诊介绍住院时未能门诊诊断疑诊率..医疗质量统计一、诊断质量%100⨯=入院人数出院病人中经本院门诊两者诊断符合率门诊与出院诊断符合率%100⨯=出院病人数两者诊断符合数入院与出院诊断符合率%100⨯=病理诊断例数两者诊断符合数合率临床诊断与病理诊断符..%100⨯=手术例数两者诊断符合数手术前后诊断符合率%100⨯=出院病人数入院后三日内确诊数入院三日确诊率%100⨯=出院病人数出院待查数出院待查率..二、治疗质量%100⨯=出院病人数治愈人数治愈率%100⨯=出院病人数好转人数好转率%100⨯=某病出院例数某病治愈例数某病治愈率%100⨯=出院病人数死亡人数病死率%100⨯=某病同一时期出院人数一年内某病出院人次数同一疾病重复住院率..三、工作效率指标天)出院总人数出院者占用床总日数出院者平均住院天数(=()天出院病人总数出院病人占床总日数出院病人平均住院天数=()天某病病人数某病病人占床总日数某病平均住院天数=()天某病治愈人数数某病治愈病人占床总日某病平均治愈天数=..%100⨯=实际开放总床日数实际占用总床日数病床使用率()日平均开放病床数实际占用床总日数平均床位工作日=()次平均开放病床数出院人数平均病床周转次数=()次科平均开放病床数转出人数科出院人数科平均病床周转次数+=..()张日历天数实际占用床日数日平均使用床=%100⨯=抢救例数抢救成功例数抢救成功率(%)100⨯=施行手术例数并发症发生例数手术并发症发生率(%)100⨯=手术并发症发生总例数某种并发症发生例数手术并发症构成比%100⨯I =类切口例数切口化脓例数无菌切口化脓率..汇总表计算公式一、 医疗服务1. 平均开放病床数(张)=)本年日历日数(实际开放总床日数3652. 治愈率(%)=出院人数治愈人数*1003. 好转率(%)=出院人数好转人数*1004. 病死率(%)=出院人数死亡人数*100..5. 住院病危病人抢救成功率(%)=数住院危重病人抢救人次抢救成功人次数*1006. 病床周转次数(次)=平均开放病床数出院人数7. 病床工作日(日)=平均开放病床数实际占用总床日数8. 病床使用率(%)=实际开放总床日数实际占用总床日数*1009. 出院者平均住院日(日)=出院人数出院者占用总床日数..10. 每床与每日门、急诊诊次之比=()年工作日数(门诊人次数251+)年日历日数(急诊人次数365)/平均开放病床数11. 每百门、急诊的入院人数(人)=急诊人次数门诊人次数入院人数+*10012. 门、急诊诊次占总诊次的百分比(%)=总诊疗人次数急诊人次数门诊人次数+*10013. 急诊死亡率(%)=急诊人次数急诊死亡人数*10014. 观察室死亡率(%)=观察室收容病人数观察室死亡人数*100..二、 业务收入和支出1. 平均每所医院年内病人欠费率(%)=年业务收入年内病人欠费总额*1002. 平均每所医院每天诊疗人次=()年工作日数(门诊人次数251+)年日历日数(急诊人次数365)/医院数3. 平均每诊疗人次医疗费用(元)=总诊疗人次数药品门诊收入医疗门诊收入 *10004. 平均每诊疗人次挂号费(元)=总诊疗人次数门诊挂号收入*1000..5. 平均每诊疗人次药费(元)=总诊疗人次数药品门诊收入*10006. 平均每诊疗人次检查费(元)=总诊疗人次数门诊检查收入*10007. 平均每诊疗人次治疗费(元)=总诊疗人次数门诊治疗收入*10008. 平均每一出院者住院医疗费(元)=出院人数药品住院收入医疗住院收入 *10009. 平均每一出院者床位费(元)=出院人数住院床位收入*1000..10. 平均每一出院者药费(元)=出院人数药品住院收入*100011. 平均每一出院者检查费(元)=出院人数住院检查收入*100012. 平均每一出院者治疗费(元)=出院人数住院治疗收入*100013. 平均每一出院者手术费(元)=出院人数住院手术收入*100014. 出院者平均每天住院医疗费(元)=出院者占用总床日数药品住院收入医疗住院收入 *1000..15. 平均每一职工每年负担的诊疗人次数(人次)=年平均职工人数总诊疗人次数16. 平均每一职工每年负担的住院床日数(床日)=年平均职工人数实际占用总床日数17. 平均每一职工年业务收入(元)=年平均职工人数年业务收入*100018. 平均每一医师每年负担的诊疗人次数(人次)=年平均医师人数诊疗人次数19. 平均每一医师每年负担的住院床日数(床日)=年平均医师人数实际占用总床日数..20. 平均每一医师年业务收入(元)=年平均医师人数年业务收入*1000。
医疗统计计算公式门诊主要统计指标实际门诊工作日:一般以月为统计周期日平均门诊人次:分为院日均门诊人次和科日均门诊人次全日门诊天数全月半日门诊天数实际门诊工作日+=2某科期内门诊工作日某科期内门诊人次某科日均门诊人次=门诊工作总时数门诊诊疗次数平均每小时门诊次数=%100⨯=病人总数经门诊介绍住院的出院与出院诊断相符合数门诊签收住院时的诊断门诊与出院诊断符合率%100⨯=病人数经门诊介绍住院的出院下肯定的诊断数由门诊介绍住院时未能门诊诊断疑诊率医疗质量统计一、诊断质量%100⨯=入院人数出院病人中经本院门诊两者诊断符合率门诊与出院诊断符合率%100⨯=出院病人数两者诊断符合数入院与出院诊断符合率%100⨯=病理诊断例数两者诊断符合数合率临床诊断与病理诊断符%100⨯=手术例数两者诊断符合数手术前后诊断符合率%100⨯=出院病人数入院后三日内确诊数入院三日确诊率%100⨯=出院病人数出院待查数出院待查率二、治疗质量%100⨯=出院病人数治愈人数治愈率%100⨯=出院病人数好转人数好转率%100⨯=某病出院例数某病治愈例数某病治愈率%100⨯=出院病人数死亡人数病死率%100⨯=某病同一时期出院人数一年内某病出院人次数同一疾病重复住院率三、工作效率指标天)出院总人数出院者占用床总日数出院者平均住院天数(=()天出院病人总数出院病人占床总日数出院病人平均住院天数=()天某病病人数某病病人占床总日数某病平均住院天数=()天某病治愈人数数某病治愈病人占床总日某病平均治愈天数=%100⨯=实际开放总床日数实际占用总床日数病床使用率()日平均开放病床数实际占用床总日数平均床位工作日=()次平均开放病床数出院人数平均病床周转次数=()次科平均开放病床数转出人数科出院人数科平均病床周转次数+=()张日历天数实际占用床日数日平均使用床=%100⨯=抢救例数抢救成功例数抢救成功率(%)100⨯=施行手术例数并发症发生例数手术并发症发生率(%)100⨯=手术并发症发生总例数某种并发症发生例数手术并发症构成比%100⨯I =类切口例数切口化脓例数无菌切口化脓率汇总表计算公式一、 医疗服务1. 平均开放病床数(张)=)本年日历日数(实际开放总床日数365 2. 治愈率(%)=出院人数治愈人数*1003. 好转率(%)=出院人数好转人数*1004. 病死率(%)=出院人数死亡人数*1005. 住院病危病人抢救成功率(%)抢救成功人次数*100=数住院危重病人抢救人次出院人数6. 病床周转次数(次)=平均开放病床数实际占用总床日数7. 病床工作日(日)=平均开放病床数实际占用总床日数*1008. 病床使用率(%)=实际开放总床日数出院者占用总床日数9. 出院者平均住院日(日)=出院人数10. 每床与每日门、急诊诊次之比=()年工作日数(门诊人次数251+)年日历日数(急诊人次数365)/平均开放病床数 11. 每百门、急诊的入院人数(人)=急诊人次数门诊人次数入院人数+*100 12. 门、急诊诊次占总诊次的百分比(%)=总诊疗人次数急诊人次数门诊人次数+*100急诊死亡人数*10013. 急诊死亡率(%)=急诊人次数观察室死亡人数*100 14. 观察室死亡率(%)=观察室收容病人数二、业务收入和支出1. 平均每所医院年内病人欠费率(%)年内病人欠费总额*100=年业务收入2. 平均每所医院每天诊疗人次=()年工作日数(门诊人次数251+)年日历日数(急诊人次数365)/医院数 3. 平均每诊疗人次医疗费用(元)=总诊疗人次数药品门诊收入医疗门诊收入 *1000 4. 平均每诊疗人次挂号费(元)=总诊疗人次数门诊挂号收入*1000 5. 平均每诊疗人次药费(元)=总诊疗人次数药品门诊收入*10006. 平均每诊疗人次检查费(元)=总诊疗人次数门诊检查收入*1000 7. 平均每诊疗人次治疗费(元)=总诊疗人次数门诊治疗收入*1000 8. 平均每一出院者住院医疗费(元)=出院人数药品住院收入医疗住院收入 *1000 9. 平均每一出院者床位费(元)住院床位收入*1000=出院人数10. 平均每一出院者药费(元)药品住院收入*1000=出院人数11. 平均每一出院者检查费(元)住院检查收入*1000=出院人数12. 平均每一出院者治疗费(元)=出院人数住院治疗收入*1000 13. 平均每一出院者手术费(元)=出院人数住院手术收入*1000 14. 出院者平均每天住院医疗费(元)=出院者占用总床日数药品住院收入医疗住院收入 *1000 15. 平均每一职工每年负担的诊疗人次数(人总诊疗人次数次)=年平均职工人数16. 平均每一职工每年负担的住院床日数(床实际占用总床日数日)=年平均职工人数17. 平均每一职工年业务收入(元)年业务收入*1000=年平均职工人数18. 平均每一医师每年负担的诊疗人次数(人诊疗人次数次)=年平均医师人数19. 平均每一医师每年负担的住院床日数(床实际占用总床日数日)=年平均医师人数20. 平均每一医师年业务收入(元)年业务收入*1000=年平均医师人数。
门诊主要统计指标实际门诊工作日:一般以月为统计周期日平均门诊人次:分为院日均门诊人次和科日均门诊人次医疗质量统计一、诊断质量二、治疗质量三、工作效率指标汇总表计算公式一、 医疗服务1. 平均开放病床数张=)本年日历日数(实际开放总床日数365 2. 治愈率%=出院人数治愈人数100 3. 好转率%=出院人数好转人数100 4. 病死率%=出院人数死亡人数100 5. 住院病危病人抢救成功率%=数住院危重病人抢救人次抢救成功人次数1006. 病床周转次数次=平均开放病床数出院人数7. 病床工作日日=平均开放病床数实际占用总床日数8. 病床使用率%=实际开放总床日数实际占用总床日数1009. 出院者平均住院日日=出院人数出院者占用总床日数10. 每床与每日门、急诊诊次之比=)年工作日数(门诊人次数251+)年日历日数(急诊人次数365/平均开放病床数11. 每百门、急诊的入院人数人=急诊人次数门诊人次数入院人数+100 12. 门、急诊诊次占总诊次的百分比%=总诊疗人次数急诊人次数门诊人次数+100 13. 急诊死亡率%=急诊人次数急诊死亡人数100 14. 观察室死亡率%=观察室收容病人数观察室死亡人数100 二、 业务收入和支出1. 平均每所医院年内病人欠费率%=年业务收入年内病人欠费总额1002. 平均每所医院每天诊疗人次=)年工作日数(门诊人次数251+)年日历日数(急诊人次数365/医院数3. 平均每诊疗人次医疗费用元=总诊疗人次数药品门诊收入医疗门诊收入 1000 4. 平均每诊疗人次挂号费元=总诊疗人次数门诊挂号收入1000 5. 平均每诊疗人次药费元=总诊疗人次数药品门诊收入1000 6. 平均每诊疗人次检查费元=总诊疗人次数门诊检查收入10007. 平均每诊疗人次治疗费元=总诊疗人次数门诊治疗收入1000 8. 平均每一出院者住院医疗费元=出院人数药品住院收入医疗住院收入 1000 9. 平均每一出院者床位费元=出院人数住院床位收入1000 10. 平均每一出院者药费元=出院人数药品住院收入1000 11. 平均每一出院者检查费元=出院人数住院检查收入100012. 平均每一出院者治疗费元=出院人数住院治疗收入1000 13. 平均每一出院者手术费元=出院人数住院手术收入1000 14. 出院者平均每天住院医疗费元=出院者占用总床日数药品住院收入医疗住院收入 1000 15. 平均每一职工每年负担的诊疗人次数人次=年平均职工人数总诊疗人次数 16. 平均每一职工每年负担的住院床日数床日=年平均职工人数实际占用总床日数17. 平均每一职工年业务收入元=年平均职工人数年业务收入1000 18. 平均每一医师每年负担的诊疗人次数人次=年平均医师人数诊疗人次数 19. 平均每一医师每年负担的住院床日数床日=年平均医师人数实际占用总床日数 20. 平均每一医师年业务收入元=年平均医师人数年业务收入1000。
医疗统计指标计算公式1、总诊疗人次数:是指所有诊疗工作的总人次数。
诊疗人次数按挂号人次数统计,包括:a病人来院就诊的门诊、急诊人次;b出诊人次数;c单项健康检查及健康咨询指导人次数;d未挂号就诊、本单位职工就诊及外出诊疗不收取挂号费的,按实际诊疗次数进行统计,不包括根据医嘱进行的各项检查、治疗、处置工作量。
2、出院人数:指所有住院后出院的人数,包括治愈、好转、未愈、死亡及其他人数。
其他人数指正常分娩、未产出院、住院经检查无病出院、未治出院及健康人进行人工流产或节育手术后正常出院者。
3、每百门、急诊入院人次数=入院人数/(门诊人次+急诊人次)×100。
4、实际开放总床日数:指年内医院各科每日夜晚12点开放病床数总和,不论该床是否被病人占用,都计算在内。
包括消毒和小修理暂停使用的病床,超过半年的加床。
不包括因病房扩建或大修而停用的病房及临时增设病房。
5、实际占用总床日数:指医院各科每日夜晚12点实际占用病床数(即每日夜晚12点住院病人数)总和。
包括实际占用的临时加床在内。
病人入院后于当日12点以前死亡或因故出院的病人,作为实际占用床位1天进行统计,同时亦应统计“出院者占用总床日数”1天,入院及出院人数各1人。
6、出院者占用总床日数:是指所有出院人数的住院床日之总和。
包括正常分娩、未产出院、住院经检查无病出院、未治出院及健康人进行人工流产或绝育手术后正常出院者的住院床日数。
7、平均开放病床数=实际开放总床日数/本年日历日数(365天)。
8、病床使用率=实际占用总床日数/实际开放总床日数×100%。
9、病床周转次数=出院人数/平均开放床位数。
10、病床工作日=实际占用总床日数/平均开放病床数。
11、出院者平均住院日=出院者占用总床日数/出院人数。
12、治愈率=出院人数中的(治愈人数+其他人数)/出院人数×100%。
13、好转率=出院人数中的好转人数/出院人数×100%。
1 门诊主要统计指标
实际门诊工作日:一般以月为统计周期
日平均门诊人次:分为院日均门诊人次和科日均门诊人次
全日门诊天数
全月半日门诊天数
实际门诊工作日+=
2
某科期内门诊工作日
某科期内门诊人次某科日均门诊人次=
门诊工作总时数
门诊诊疗次数
平均每小时门诊次数=
2
%
100⨯=
病人总数
经门诊介绍住院的出院与出院诊断相符合数
门诊签收住院时的诊断门诊与出院诊断符合率%
100⨯=
病人数
经门诊介绍住院的出院下肯定的诊断数
由门诊介绍住院时未能门诊诊断疑诊率
3 医疗质量统计
一、诊断质量
%
100⨯=
入院人数
出院病人中经本院门诊两者诊断符合率
门诊与出院诊断符合率%
100⨯=
出院病人数
两者诊断符合数
入院与出院诊断符合率%
100⨯=
病理诊断例数
两者诊断符合数
合率临床诊断与病理诊断符
4
%
100⨯=手术例数
两者诊断符合数
手术前后诊断符合率%
100⨯=出院病人数
入院后三日内确诊数
入院三日确诊率%
100⨯=出院病人数
出院待查数
出院待查率
5 二、治疗质量
%
100⨯=
出院病人数
治愈人数
治愈率%
100⨯=
出院病人数
好转人数
好转率%
100⨯=
某病出院例数
某病治愈例数
某病治愈率%
100⨯=
出院病人数
死亡人数
病死率%
100⨯=
某病同一时期出院人数
一年内某病出院人次数
同一疾病重复住院率
6 三、工作效率指标
天)
出院总人数
出院者占用床总日数
出院者平均住院天数(=
()
天出院病人总数
出院病人占床总日数
出院病人平均住院天数=
()
天某病病人数某病病人占床总日数
某病平均住院天数=
()
天某病治愈人数
数
某病治愈病人占床总日某病平均治愈天数=
7
%
100⨯=
实际开放总床日数
实际占用总床日数
病床使用率()
日平均开放病床数
实际占用床总日数
平均床位工作日=
()
次平均开放病床数
出院人数
平均病床周转次数=
()
次科平均开放病床数
转出人数
科出院人数科平均病床周转次数+=
8
()张日历天数
实际占用床日数
日平均使用床=
%
100⨯=
抢救例数
抢救成功例数
抢救成功率(%)
100⨯=施行手术例数
并发症发生例数手术并发症发生率(%)
100⨯=
手术并发症发生总例数
某种并发症发生例数手术并发症构成比%
100⨯I =
类切口例数
切口化脓例数
无菌切口化脓率
9 汇总表计算公式
一、 医疗服务
1. 平均开放病床数(张)=
)
本年日历日数(实际开放总床日数
365
2. 治愈率(%)=
出院人数治愈人数
*100
3. 好转率(%)=
出院人数好转人数
*100
4. 病死率(%)=
出院人数
死亡人数
*100
10 5. 住院病危病人抢救成功率(%)=
数
住院危重病人抢救人次抢救成功人次数
*100
6. 病床周转次数(次)=
平均开放病床数
出院人数
7. 病床工作日(日)=
平均开放病床数
实际占用总床日数
8. 病床使用率(%)=
实际开放总床日数
实际占用总床日数
*100
9. 出院者平均住院日(日)=
出院人数
出院者占用总床日数
11 10. 每床与每日门、急诊诊次之比=()年工作日数(门诊人次数251+)
年日历日数(急诊人次数
365)/
平均开放病床数
11. 每百门、急诊的入院人数(人)=
急诊人次数
门诊人次数入院人数
+*100
12. 门、急诊诊次占总诊次的百分比(%)=
总诊疗人次数
急诊人次数
门诊人次数+*100
13. 急诊死亡率(%)=
急诊人次数
急诊死亡人数
*100
14. 观察室死亡率(%)=
观察室收容病人数
观察室死亡人数
*100
12 二、 业务收入和支出
1. 平均每所医院年内病人欠费率(%)=
年业务收入
年内病人欠费总额
*100
2. 平均每所医院每天诊疗人次=()年工作日数(门诊人次数251+)
年日历日数(急诊人次数
365)/医院
数
3. 平均每诊疗人次医疗费用(元)=
总诊疗人次数
药品门诊收入
医疗门诊收入 *1000
4. 平均每诊疗人次挂号费(元)=
总诊疗人次数
门诊挂号收入
*1000
13 5. 平均每诊疗人次药费(元)=
总诊疗人次数药品门诊收入
*1000
6. 平均每诊疗人次检查费(元)=
总诊疗人次数门诊检查收入
*1000
7. 平均每诊疗人次治疗费(元)=
总诊疗人次数
门诊治疗收入
*1000
8. 平均每一出院者住院医疗费(元)=
出院人数
药品住院收入
医疗住院收入 *1000
9. 平均每一出院者床位费(元)=
出院人数
住院床位收入
*1000
14 10. 平均每一出院者药费(元)=
出院人数
药品住院收入
*1000
11. 平均每一出院者检查费(元)=
出院人数
住院检查收入
*1000
12. 平均每一出院者治疗费(元)=
出院人数
住院治疗收入
*1000
13. 平均每一出院者手术费(元)=
出院人数
住院手术收入
*1000
14. 出院者平均每天住院医疗费(元)=
出院者占用总床日数
药品住院收入
医疗住院收入 *1000
15 15. 平均每一职工每年负担的诊疗人次数(人次)=
年平均职工人数总诊疗人次数
16. 平均每一职工每年负担的住院床日数(床日)=
年平均职工人数
实际占用总床日数
17. 平均每一职工年业务收入(元)=
年平均职工人数
年业务收入
*1000
18. 平均每一医师每年负担的诊疗人次数(人次)=
年平均医师人数诊疗人次数
19. 平均每一医师每年负担的住院床日数(床日)=
年平均医师人数
实际占用总床日数
16 20. 平均每一医师年业务收入(元)=
年平均医师人数
年业务收入
*1000。