三年级语文下册课程纲要
- 格式:doc
- 大小:36.50 KB
- 文档页数:5
小学语文课程纲要(三年级下册)组别:小学三年级语文组●课程类型:基础型课程●教学材料:人教版义务教育课程标准实验教科书三年级下册●授课时间:课文 56课时语文园地 40课时综合性学习 4课时机动时间 12课时总计 112课时一、学习目标1、借助工具书,自学字词,初步具有独立识字的能力。
会认200个字,会写300个字,正确读写词语表中的339个词语。
继续练习用钢笔书写正楷字,做到规范、端正、整洁。
2、学习联系上下文或其他方式,理解词句的意思,继续体会课文中关键词句在表情达意方面的作用。
3、继续学习用普通话正确、流利、有感情地朗读课文,能联系情感积累和知识积累,在读中理解内容、体会感情,通过朗读把感悟表达出来。
初步学会默读。
能对课文中不理解的地方提出疑问。
4、在理解语句的过程中,知道句号逗号的不同用法,在写作中能正确使用冒号、引号。
5、在熟读课文的基础上,能用自己的话说出文章的主要内容,能和作品中人物一起喜怒哀乐,并积极和他人交流自己的阅读感受。
6、积累课文中的优美词语、精彩句段,以及在课外阅读和生活中获得的语言材料。
7、诵读优秀诗文,能背诵教材规定的优秀古诗词、课文,及课外积累的精彩句段最少15篇(段)。
8、学习略读。
养成读书看报的习惯,并与同学交流课外收集到的资料。
课外阅读总量不少于10万字。
9、在阅读、背诵的基础上,留心观察周围事物,乐于书面表达,增强习作的自信心。
主要以段的形式写下自己的见闻、感受和想象。
大胆尝试在习作中运用自己平时积累的语言材料,运用阅读中学到的表达方式,特别是有新鲜感的词句,丰富自己的表达。
10、能用普通话与人交流,能尊重理解对方,乐于参与讨论,敢于发表意见,在交际中注意语言美。
11、能在老师的指导下组织有趣味的语文活动,在活动中学习语文,学会合作。
同时结合语文学习,观察大自然,观察社会,使书面与口头相结合,表达自己的观察所得。
12、在语文学习中,感受大自然的美好和家乡的可爱,有保护环境的意识,感受童年生活的丰富多彩。
《小学语文三年级下册》课程纲要◆课程名称:小学语文三年级下册◆课程类型:基础型课程◆教学材料:人教版义务教育课程标准实验教科书三年级下册◆授课时间:110课时◆使用时间:___学年下期—课程性质:小学语文是义务教育阶段的一门基础学科,对于培养学生思想道德品质和科学文化素养,对于学生学习其他学科和继续学习,对于弘扬祖国的优秀文化和吸收人类的进步文化,提高民族组素质,都有重要意义。
小学语文课程应致力于学生语文素养的形成和发展。
语文素养是学生学好其他课程的基础,也是学生全面发展和终生发展的基础。
语文课程的多重功能和奠基作用,决定了它在九年义务教育阶段的重要性。
—基本理念:(一)全面提高学生的语文素养。
● 面向全体学生;● 为学生的终身发展打下基础;● 全面提高语文素养(知识与技能,过程与方法,情感、态度与价值观,三维目标的综合)。
(二)正确把握语文教育的特点。
● 丰富的人文内涵,熏陶感染作用,学生的独特体验;● 实践性,以实践能力为培养目标,以语文实践为培养途径;● 母语教育,学习资源,实践机会,感性把握能力;● 汉语言文字特点对语文教育的影响,起始阶段的教育过程和方法,语感,整体把握。
(三)积极倡导自主、合作、探究的学习方式。
● 注意学生身心发展的特点,儿童学习语文特点,个体差异与学习需求;● 激发学生的学习兴趣、好奇心、求知欲和进取精神;● 培养学生的合作意识和团队精神;● 鼓励想象、质疑、发现、创新。
(四)努力建设开放而有活力的语文课程● 综合:沟通学科间的联系、语文与生活的联系;● 实践:积极开发和利用课程资源,课内外学用结合;● 创新:吸收新思路新观念,运用新技术新方法;● 适应:满足不同地区、不同学校和不同学生的需求;● 开放:自我调节,更新发展。
一课程目标:一、本册教材体现出的主要学科思想1.突出学生的主体地位。
如第二条关于阅读能力,加上“具有独立阅读的能力”、“学会运用多种阅读方法”,在学习方式方面,加上“能主动进行探究性学习”。
部编版三年级下册课程纲要小学三年级语文(下册)学期课程纲要设计者:三年级语文组课程名称:语文课程类型:必修材料来源:人民教育出版社适用对象:小学三年级上课时:95课时左右【课程目标】学习目标是一切教学活动的出发点和归宿。
以单元为基本结构来设计和组织教学,达到目标。
以教学目标为标准进行自我矫正和教学评价。
(一)识字写字1.学生通过联系上下文,结合查字典认识253个字,会写384个字。
2.学生通过交流识字的方法、经验,养成主动识字的习惯。
3.学生会使用字典、词典,有独立识字的能力。
4.学生能用钢笔熟练书写正楷字,用毛笔临摹字帖。
(二)阅读1.学生通过正确、流利、有感情地朗读课文,能背诵指定的课文和文段。
2.学生通过联系上下文和联系生活实际的方法,体会课文中关键词句表达情意的作用。
3.学生能初步把握文章的主要内容,体会文章表达的思想感情。
能复述叙事性课文的大意。
4.学生通过读寓言故事,能明白其中的道理。
通过诵读优秀诗文,能展开想象,借助注释,了解诗文大意。
5.学生在理解语句的过程中,体会句号与逗号的不同用法,了解冒号、引号的一般用法。
(三)习作1.学生通过大胆想象、不拘形式地写下自己的想象故事,获得愿意与他人分享习作的快乐;2.学生通过生活实践和课堂学习,留心周围事物,勤于书面表达,能把习作内容写得比较清楚、比较具体,并养成勤动笔的习惯。
3.学生会写简短的书信便条。
能修改习作中有明显错误的词句,做到习作内容具体,事情真实,有一定的条理。
(四)口语交际1.学生在教学过程及课外学习中养成读书看报的习惯,收藏并与同学交流图书资料。
2.学生在交谈中能认真倾听,养成向人请教、与人商讨的习惯。
听人说话能把握主要内容,并能简要转述。
3.学生能清楚明白地讲述见闻,并说出自己的感受和想法。
能用普通话交谈。
能说清楚想法和理由,能耐心听人说话,尊重不同的想法,就不同的意见与人商讨。
(五)综合性学习1.学生通过小组分工合作,用不同方式收集介绍我国传统节日的资料,并记录这些节日的相关风俗,以适当的方式展示综合性学习的成果。
人教版小学语文(三年级下册)课程纲要◆课程名称:小学语文三年级下册◆课程类型:基础型课程◆教学材料:人教版义务教育课程标准实验教科书三年级下册◆授课时间:课文 56课时综合性学习 4课时语文园地 40课时机动时间 10课时总计 110课时◆授课教师:◆授课对象:一、课程目标(一)学习习惯1.继续按照“三个一”要求掌握正确的读写姿势,养成好的书写习惯;养成爱惜学习用品的习惯。
2.继续要求学生书写时手指能灵活的运动的执笔方式和身体坐直,头正、离本一尺远、并挡不住视线为佳的书写习惯;继续培养积极发言、专心倾听的习惯。
3.继续培养学生做事自觉自愿,同时不需别人的督促和强迫的勤于朗读背诵,乐于课外阅读的习惯。
4.继续引导学生自觉运用查字典、联系上、下文等方法准确理解词语。
5.培养学生利用掌握钢笔字的书写技能,认真、规范书写钢笔字、毛笔字的习惯。
6.培养自主预习复习、认真完成作业的习惯。
(二)识字写字1.能通过查字典或利用一、二年级掌握的识字方法正确认读374个生字。
2.能按笔顺正确书写、默写生字248个。
能按字的结构把字写端正、写匀称。
(三)阅读1.继续练习正确、流利、有感情地朗读课文。
能背诵指定的课文;能复述课文;会分角色朗读课文。
2.继续学习默读课文,能不出声,不指读,初步对课文中不理解的地方提出疑问。
3.能联系语言环境和生活实际,理解常用词语的意思。
4.能凭借语言文字理解课文内容,想象课文所描绘的情境,知道课文的大意。
(四)口语交际1.能在看图或观察事物后,用普通话说几句意思完整,连贯的话。
2.能就所听所读的内容,用普通话回答问题,做到语句完整,意思连贯。
3.能用普通话交谈。
在交谈中能认真倾听,并能就不理解的地方向人请教,就不理解的意见与人商讨。
继续具体生动地讲述故事,努力用语言打动他人。
能逐步清楚明白地讲述一件事情。
4.愿意与别人进行口语交际,态度大方,口齿清楚,有礼貌。
5.结合语文学习,观察大自然、观察社会,书面与口头结合表达自己的观察所得。
部编版三年级下册课程纲要本课程使用的教材为XXX(部编)的小学三年级语文教材。
该教材内容包括语文基础知识、阅读、写作和口语交际等方面,涵盖了学生的语文研究需要。
教材中的课文生动有趣,语言简练优美,既有现代文学作品,也有经典诗文和优秀传统文化作品,能够激发学生的阅读兴趣,提高语文素养。
教学目标】本课程的教学目标是培养学生正确、流利、有感情地朗读课文的能力,初步把握文章的主要内容,体会文章表达的思想感情,积累课文中的优美词语、精彩句段,诵读优秀诗文,练复述课文,收藏并与同学交流图书资料;在作方面要留心周围事物,能不拘形式的写下自己的所见所闻所感,能修改自己的作,正确运用标点符号,做到语句通顺,意思清楚;在口语交际中,能用书面与口头结合表达自己的观察所得,力求生动具体。
听人说话并简要转述。
在综合性研究活动中,运用语文知识和能力,共同讨论解决简单问题,同时观察大自然和社会,用书面或口头表达观察所得。
感受大自然的美好和家乡的可爱,了解周围环境,为保护家乡环境出谋献计。
感受童年生活的丰富多彩,激发学生对生活的热爱。
理解亲情,友情的可贵,受到关爱他人助人为乐的思想品德教育。
留心科学技术的最新发展。
增强探索和创造的意识,具有宽广的国际视野,体会各国人民之间的友好情谊。
阅读神话故事和民间传说,了解传统文化,丰富想象能力。
教学内容】本课程的教学内容包括语文基础知识、阅读、写作和口语交际等方面。
其中,语文基础知识包括字音、字形、词语、语法等方面的研究;阅读部分包括课文的朗读、理解、表达和鉴赏;写作部分包括写作技巧和写作方法的研究,以及作的修改和评价;口语交际部分包括口头表达和听取他人表达的能力训练。
教学方法】本课程采用多种教学方法,包括讲授、讨论、演示、实践、游戏等。
在语文基础知识的教学中,采用讲授和演示相结合的方式,使学生能够听、看、做,全面掌握知识;在阅读和写作部分,采用讲授、讨论和实践相结合的方式,使学生能够在实践中掌握技巧和方法;在口语交际部分,采用演示和游戏相结合的方式,使学生在轻松愉快的氛围中提高表达和听取能力。
小学三年级《语文(下册)课程纲要》课程名称:语文课程类型:必修教材来源:人民教育出版社2003年版适用年级:小学三年级教学课时:112课时设计者:背景这学期,学生进入了三年级第二学期的学习。
学生的学习习惯、学习态度、学习能力都有了很大的改变。
在学习上,学生不仅具有了独立识字的能力,而且对于一些字形较简单的字,学生能够在仔细观察字形结构的基础上,做到正确书写。
全体学生都可以独立阅读不同程度的文章,部分学生阅读兴趣浓厚,课外阅读总量甚至已经远远超出了《课程标准》的要求;大部分学生写作的兴趣浓厚,表现出丰富的想象力,语言文字表达活泼生动,富有童趣。
但同时也有一些在学习上表现出畏难情绪的孩子,这些孩子家庭教育跟不上,课后的阅读面窄,无论是口头表达能力还是语言表达能力都较差。
在这学期的教学中,除了引导大部分学生继续提高外,也要帮助后进生争取最大的进步。
目标(一)在脱离语言环境下独立认识200个字,正确书写正楷300个字。
(二)用普通话正确、流利、有感情地朗读课文。
继续学习默读,继续学习略读,能根据文中关键词句粗知文章大意。
(三)留心周围事物,乐于书面表达,有习作的自信心。
(四)能用普通话交谈。
在交谈中能认真倾听,领会要点,并能就不理解的地方向人请教,就不理解的意见与人商讨请教。
(五)结合语文学习,能观察大自然,观察社会,书面和口语结合表达自己的观察所得。
内容单元序号单元专题读写训练重点教学内容课时安排1 感受大自然的美好按一定的顺序抓住事物特点描写景物。
1.燕子2.古诗两首3.荷花4*珍珠泉语文园地一122爱护周围环境1、领会关键词语在表情达意方面的作用。
2、留心周围环境唤起环保意识。
5.翠鸟6.燕子专列7.一个小村庄的故事 8*路旁的橡树语文园地二123 怎样看问题怎样想问题1、以读为本,理解词句。
联系实际,体会道理。
9.寓言两则 10.惊弓之鸟11.画杨桃 12* 想别人没想到的语文园地三124 丰富多彩的儿童生活抓住重点词语理解课文内容。
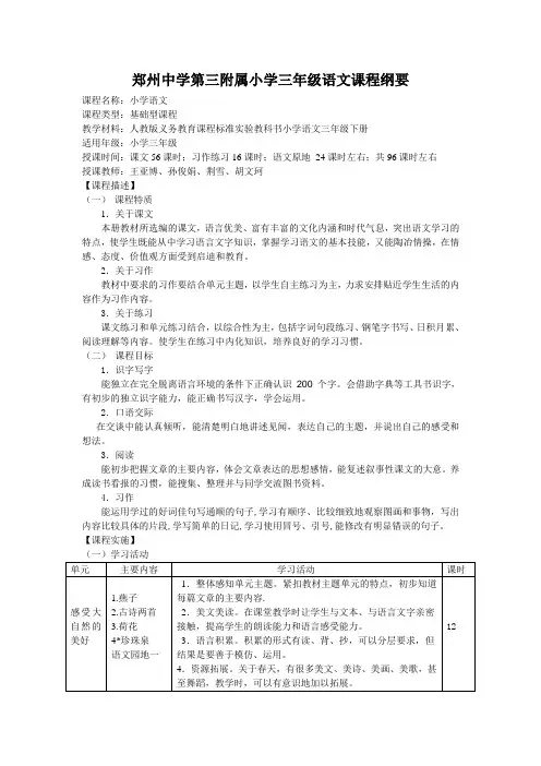
郑州中学第三附属小学三年级语文课程纲要课程名称:小学语文课程类型:基础型课程教学材料:人教版义务教育课程标准实验教科书小学语文三年级下册适用年级:小学三年级授课时间:课文56课时;习作练习16课时;语文原地24课时左右;共96课时左右授课教师:王亚博、孙俊娟、荆雪、胡文珂【课程描述】(一)课程特质1.关于课文本册教材所选编的课文,语言优美、富有丰富的文化内涵和时代气息,突出语文学习的特点,使学生既能从中学习语言文字知识,掌握学习语文的基本技能,又能陶冶情操,在情感、态度、价值观方面受到启迪和教育。
2.关于习作教材中要求的习作要结合单元主题,以学生自主练习为主,力求安排贴近学生生活的内容作为习作内容。
3.关于练习课文练习和单元练习结合,以综合性为主,包括字词句段练习、钢笔字书写、日积月累、阅读理解等内容。
使学生在练习中内化知识,培养良好的学习习惯。
(二)课程目标1.识字写字能独立在完全脱离语言环境的条件下正确认识200 个字。
会借助字典等工具书识字,有初步的独立识字能力,能正确书写汉字,学会运用。
2.口语交际在交谈中能认真倾听,能清楚明白地讲述见闻,表达自己的主题,并说出自己的感受和想法。
3.阅读能初步把握文章的主要内容,体会文章表达的思想感情,能复述叙事性课文的大意。
养成读书看报的习惯,能搜集、整理并与同学交流图书资料。
4.习作能运用学过的好词佳句写通顺的句子,学习有顺序、比较细致地观察图画和事物,写出内容比较具体的片段,学写简单的日记,学习使用冒号、引号,能修改有明显错误的句子。
【课程实施】(一)学习活动单元主要内容学习活动课时感受大自然的美好1.燕子2.古诗两首3.荷花4*珍珠泉语文园地一1.整体感知单元主题。
紧扣教材主题单元的特点,初步知道每篇文章的主要内容.2.美文美读。
在课堂教学时让学生与文本、与语言文字亲密接触,提高学生的朗读能力和语言感受能力。
3.语言积累。
积累的形式有读、背、抄,可以分层要求,但结果是要善于模仿、运用。
语文(三年级下册)课程纲要课程名称:语文课程类型:必修教材来源:上海教育出版社2009年版适用年级:小学三年级课时:102时授课对象:小学三年级学生设计者:谈永康/上海市松江区教师进修学院背景本册教材内容涉及语文课程内容的各个领域,包括了识字与写字、阅读、习作、口语交际与综合活动等。
三年级对孩子来说,是一个重要的转型时期。
这时候,学生开始从事比较系统的学习活动,也从事一定的人际交往、社会实践活动等。
他们的思维虽然仍是以具体形象思维为主,但开始有一点逻辑理性思维。
表现习作上,就不再是低年级那样以想象为主,写一两句话这样简单了,而是可以通过观察形成典型表象,包括获得鲜明的感性表象,从五光十色的表象中筛选出典型表象,并且用规范的语言表现典型表象。
这个学期的学生经过两年多的学习,其识字写字能力与习惯基本养成,但是对易混淆生字还是不易清晰感知。
他们已经具备了一定的阅读能力,多数孩子的朗读能力得到了较好的发展,但默读能力需要在三年级加强。
经过了训练,他们结合语境和生活实际理解文本词句意思的能力得到了长足的进步,也积累了一定量的词语。
但是对课文关键词句的语境义,特别是表情达意的效果,尚不能很好把握。
另外,三年级阅读教学重点从词句转化到段,如何读懂一段话,进而概括段意,大体把握作者的意思(意图),在经过第一学期的训练后,还需要进一步培养。
课标明确三年级有课外阅读任务,但是教材没有相关内容,需要教师克服困难,从本班学生实际出发,创设氛围,积极鼓励,引导学生多读好书,把书读好。
习作是本课程的难点,经过一个学期的学习,学生结合实践基本认识了什么是习作,但是还没有养成良好的行为习惯,在低年级写话基础上,如何完整地表达,特别是围绕一个意思写清楚还有不少难度,需要在记叙、描写等能力的培养,还有修改、交流等习惯的养成上多下功夫,达到人人基本跨入习作门槛的目的。
口语交际与综合实践活动在本课程中有所涉及,但与前后课程内容,特别是跟四年级相比层级不清,学生的学习主要看能否人人经历与完成。
小学语文三年级下册《课程纲要》科目名称小学语文课程类型基础课程设计人张卫丽课程名称人教版义务教育课程标准实验教科书三年级下册学校新密市市直第三小学适用年级三年级总课时数110课时日期2012年2月编写依据依据一基于课程标准的分解一、本学段在《语文课程标准》中相关内容的摘录:第二学段(3~4年级)1、有初步的的独立识字能力。
累计认识常用汉字2500个,其中2000个左右会写。
2、能用普通话正确、流利、有感情地朗读课文。
3、初步学会默读,能对课文中不理解的地方提出疑问。
4、能联系上下文理解词句的意思,体会课文中关键词句在表达情意方面的作用。
能借助字典、词典和生活积累,理解生词的意义。
5、能初步把握文章的主要内容,体会文章表达的思想感情。
6、能复述叙事性作品的大意,初步感受作品中生动的形象和优美的语言,与他人交流自己的阅读感受.7.在理解语句的过程中,体会句号与逗号的不同用法,了解冒号,引号的一般用法.7.学习略读,粗知文章大意.8.积累课文中的优美词语,精彩句段,以及在课外阅读和生活中获得的语言材料.9.诵读优秀诗文,注意在诵读过程中体验情感,背诵优秀诗文50篇(段).10.养成读书看报的习惯,收藏并与同学交流图书资料.课外阅读总量不少于40万字.11.留心周围事物,乐于书面表达,增强习作的自信心.12.能不拘形式地写下见闻,感受和想象,注意表现自己觉得新奇有趣的,或印象最深,最受感动的内容.愿意将自己的习作读给人听,与他人分享习作的快乐.13、能用普通话与人交谈.在交谈中能认真倾听,领会要点,并能就不理解的地方向对方请教,就不同的意见与人商讨.听人说话能把握主要内容,并能简要转述.能清楚明白地讲述见闻,并说出自己的感受和想法.能具体主动地讲述故事,努力用语言打动他人.14.能提出学习和生活中的问题,有目的地搜集资料,共同讨论.结合语文学习,观察大自然,观察社会,书面与口头结合表达自己的观察所得.能在老师的指导下组织有趣味的语文活动,在活动中学习语文,学会合作.在家庭生活,学校生活中,尝试运用语文知识和能力解决简单问题.二、本册教材的地位和作用:三年级是小学阶段最为关键的一学年,其特殊地位要求三年级教材做好由低年级到中年级的过渡。
小学语文三年级(下)学期课程纲要课程名称:小学语文课程类型:国家课程教材来源:《语文(三年级下册)》,人民教育出版社适用年级:小学三年级课时:132课时设计者:2.本册中共编排的内容:(按单元罗列)本册共安排了八个单元,有课文28篇,其中精读课文21篇,略读课文7篇。
每组教材包括导语、课文、习作、语文园地几个部分。
第一、二、七、八单元安排了口语交际活动。
附录部分包括识字表、写字表、词语表。
教材共八个专题,它们依次是:“可爱的生灵”、“寓言故事”、“中华优秀传统文化”、“观察与发现”、“大胆想象”、“奇妙世界”、“有趣的故事”,其中6个普通单元,2个特殊单元。
两个特殊单元是:第三单元“综合性学习:传统文化”和第五单元“习作单元:想象”。
每个专题人文内涵丰富,贴近儿童生活,体现时代特点,蕴涵教育价值。
3.本册内容与前后内容的联系4.学习能力(注重年级特色,按照学段目标的5大范畴逐项分析)三年级的学生已经具备了利用汉语拼音、查字典的方法自主认读汉字;有初步的阅读兴趣,选择自己喜欢的书籍阅读,有的同学能运用预测的方法进行阅读,并能积累新鲜感的词语,在习作中应用;积累了联系上文理解词语的方法,初步感受作品中生动的形象和优美的语言;具有初步有意识观察事物的能力,并能根据自己的观察写下大约200字左右的所见所闻所感;但在词汇的运用、口头表达、与人交往合作、自能学习及习作方面还有一定的欠缺,有待进一步的提高。
二、课程目标1.通过自主查字典、教师指导示范、同桌互助、交流展示等活动,认识本册250个二类生字,能使用硬笔熟练地书写本册一类生字250个,做到规范、端正、整洁,写字姿势正确。
有初步的独立识字能力,养成良好的书写习惯,提高初步的审美能力。
2. 通过自由读、默读、略读、圈画、批注、交流感受、听范读,借助字典、词典和生活积累等活动,用普通话正确、流利、有感情地朗读课文、诵读优秀诗文;能试着一边读一边想象画面;能运用多种方法理解难懂的句子;借助关键语句概括一段话的大意;了解课文是从哪几个方面把事情说清楚的;读寓言故事,能明白其中道理;能抓住关键词句复述叙事性作品的大意,积累课文中的优美词语、精彩句段,以及在课外阅读和生活中获得的语言材料,初步感受作品中生动的形象和优美的语言,提高语言理解能力、思维能力、审美能力。
统编版-小学语文三年级下册课程纲要-CAL-FENGHAI-(2020YEAR-YICAI)_JINGBIAN小学语文三年级下册课程纲要学校名称:郑州市二七区龙岗实验小学授课教师:刘杉杉课程类型:基础型课程教学材料:人教版义务教育课程标准实验教科书三年级下册适用年级:小学三年级一、课程目标1、识字与写字:认识200个字,会写300个字。
累计认识2200个字,会写1600个字。
会使用字典、词典,有初步的独立识字能力。
继续练习用钢笔书写正楷字。
2、阅读:用普通话正确、流利、有感情地朗读课文。
初步把握文章的主要内容,体会文章表达的思想感情。
积累课文中的优美词语,精彩句段,诵读优秀诗文,练习复述课文。
收藏并与同学交流图书资料,留心周围事物,乐于书面表达,增强习作的自信心。
3、习作:留心周围事物,乐于书面表达,有习作的自信心。
继续学习能围绕一个意思用先概括后具体的方法写段,能做到语句通顺,意思清楚,能正确使用常见的标点符号。
愿意将自己的习作读给人听,与他人分享习作的快乐。
4、口语交际:结合语文学习,观察大自然、观察社会,书面与口头结合表达自己的观察所得。
继续具体生动地讲述故事,努力用语言打动他人,在交谈中能认真倾听。
5、综合性学习:感受大自然的美好和家乡的可爱;为保护家乡环境出谋献计;激发学生对生活的热爱;理解亲情、友情的可贵,关爱他人、助人为乐;增强探索和创造的意识;体会各国人民之间的友好情谊;阅读神话故事和民间传说,了解传统文化,丰富想象能力。
二、课程内容【课程实施】(一)课程资源1.义务教育课程标准实验教科书,三年级语文下册,人民教育出版社。
2.课内资源:利用教材中的单元导语、课后习题、阅读提示、课后资料袋、阅读链接、口语交际、习作、交流平台、快乐读书吧以及附的识字表、写字表、词语表,整合单元内容。
3.课外资源可利用“班班通”“小思课程”“阳光少年年报”等现代科技手段拓宽语文学习的视野和空间;还要通过阅读书报杂志、上网、收看电视、实地参观调查、开展知识竞赛等方式,拓宽语文学习和运用的领域,提高学习的效率。
三年级下册语文课程纲要课程类型:小学语文基础型课程教学材料:人教版义务教育课程标准实验教科书三年级下册设计教师:教学对象:三年级学生授课时间:课文 56课时综合性学习 4课时语文园地 40课时机动时间 10课时总计 110课时一、课程目标1、在语文学习中,感受大自然的美好和家乡的可爱;了解周围环境,为保护家乡环境出谋献计;感受童年生活的丰富多彩,激发学生对生活的热爱;理解亲情、友情的可贵,受到关爱他人、助人为乐的思想品德教育;留心科学技术的最新发展,增强探索和创造的意识;具有宽广的国际视野,体会各国人民之间的友好情谊;阅读神话故事和民间传说,了解传统文化,丰富想象能力。
在发展语言能力的同时,启迪学生的思维,培养学生留心观察、善于思考、有所发现和创造的能力。
2、认识200个字,会写300个字。
累计认识2200个字,会写1600个字。
(课后生字准确识记、书后生词熟练听写并能用重点词语说一句话)3、会使用字典、词典,有初步的独立识字能力。
继续练习用钢笔书写正楷字。
(在作文中不再出现拼音。
)4、用普通话正确、流利、有感情地朗读课文。
(预习要求:不读掉字、读错字。
学过之后的要求:读出抑扬顿挫,有一定的感染力。
)5、继续学习默读,能对课文中不理解的地方提出疑问。
(不指读、不动嘴)6、学习联系上下文或其他方式,理解词句的意思,继续体会课文中关键词句在表情达意方面的作用。
(读书时有意识地注意作者用到的关键词语,增强阅读理解能力。
)7、初步把握文章的主要内容,体会文章表达的思想感情。
8、继续学习略读,粗知文章大意。
9、积累课文中的优美词语、精彩句段,诵读优秀诗文,练习复述课文。
10、继续培养读书看报的习惯,收藏并与同学交流图书资料。
11、留心周围事物,乐于书面表达,增强习作的自信心。
不拘形式地写下见闻、感受和想象。
愿意将自己的习作读给人听,与他人分享习作的快乐。
(习作内容:家乡的景物、关于保护环境、自我介绍,展示一个真实的我、学会一项本领中的趣事和体会、父母的爱、未来的……假如我会变、自由自作)(其中包括两次想象作文,想象要尽量合理)12、能用普通话交谈。
在交谈中能认真倾听,并能就不理解的地方向人请教,就不理解的意见与人商讨。
继续具体生动地讲述故事,努力用语言打动他人。
能逐步清楚明白地讲述一件事情。
13、结合语文学习,观察大自然、观察社会,书面与口头结合表达自己的观察所得。
二、课程内容新课程理念之一就是建设开放而有活力的语文课程。
我们要植根于现实,努力拓宽语文学习和运用的领域,使学生在不同内容和方法的相互交叉、渗透和整合中开阔视野,获得语文实践能力。
1、聚焦校园,多渠道理解词语校园里,丰富多彩的百科知识长廊、充满童趣的涂鸦墙、古色古香的子规苑以及别具一格的阅览室都可以成为学生理解词语的练兵场。
课堂上,字典、词典、工具书、插图、简笔画、也能成为学生理解词语的好帮手。
甚至,我们的一颦一笑、一举一动都可以作为演示手段,帮助学生直观形象地理解词语。
2、关注生活,挖掘实践资源鼓励学生走进大自然:游郑风苑、观黄帝故里、爬始祖山、探车马坑……既开阔了学生视野,又积累了练笔素材。
还可以结合重大节日开展综合实践活动,启迪学生情感,发展学生能力。
如学习“神奇的科技世界”这一单元时可以让学生收集相关的科学知识;又如学习第二单元时安排综合性学习“调查周围的环境”,采用小组合作的方式开展学习活动。
(二)教学实施1、千方百计,培养学生理解词语的能力经过一二年级的学习,学生初步具有了识字能力。
不过,随着识字、写字量的增加,学生更容易出现错别字,我们三年级就要进一步加强识记方法的指导。
注重板书示范,指出易错的笔画、笔顺,还要引导学生利用字典自学生字词,采用归类复习、辨析形近字、区分演示等方法,帮助学生在理解的基础上识记词语。
这样一来,理解词语在三年级显得更加重要。
我们要引导学生运用查字典、联系上下文、联系生活实际等方法准确理解词语。
并通过背诵、摘抄等形式积累课文中的优美词语、精彩句段以及在课外阅读和生活中获得的新鲜语言材料,培养对新鲜词汇的敏感,养成积累词语的习惯。
对于课后练习,可以让学生自己选择练习内容,自己选择练习方法。
表扬、激励、适当检查多管齐下,培养学生独立理解词语的能力。
2、围绕专题,读写结合,加强“段”的训练教学时,我们要明确每一专题的读写训练重点,无论教到哪一部分都要与训练重点紧密相连,加强“段”的指导。
俗话说,万丈高楼平地起。
在习作入门阶段,我们首先要重视学生的语言积累。
把握住教材中的名篇名段,指导学生反复朗读、背诵,从而丰富词语储备,为习作打好基础。
由读到写的迁移,方式灵活多样。
最简单的就是仿写:如学习了《燕子》,就引导学生介绍一下自己熟悉的小动物,领略了叶老笔下的《荷花》就让学生写写自己喜欢的花……其次,是与文中人物展开对话,学生有感而发,流露真情,很容易与主人公产生共鸣。
如:学习了《燕子专列》,就让学生和贝蒂说一说心里话;学习了《一个小村庄的故事》,就以“我想对小村庄的人们说……”为题进行练笔。
另外,还可以从实际出发,调整习作顺序,选择更加适合学生表达的内容。
3、重视读书,培养语感朗读是最经常、最重要的阅读训练,也是理解内容、体会感情、读书培养语感的基本途径。
在教学中,要注意调动学生的情感积累和知识积累,以读促悟,引导学生读出文中人物的情感,读出自己的感受。
如:把读书的权力交给学生,充分信任学生能读懂课文,让学生在自己的阅读实践中学会读书,引导学生把自己当作课文中的人物去感觉,去体验,去思考,尽量避免单调枯燥的技术性指导。
遇到长的或不易读好的句子,老师要发挥示范作用。
在学生自读质疑的基础上,提出有思考价值、富有启发性的问题,指导学生阅读思考。
在学生自读自悟的基础上组织讨论交流,通过合作,促进学生理解,读出文章的深意。
同时,注意加强默读指导,重点是要培养学生一边默读,一边思考的习惯,要能对课文中不理解的地方提出疑问。
默读课文,一般要对学生提出默读的要求,读完后,要交流、讨论。
作为略读文的初始年级,我们仍要重视略读文学习方法的指导,可以先参照提示语独立阅读、思考,然后,老师抓住一两个重点的或学生感兴趣的问题,引导全班学生讨论、交流。
略读文的学习不必面面俱到,把每句话都搞清楚。
三、课程评价评价重点:学生理解和运用词语的能力。
三年级的学生已经具有一定的查字典的能力,我们将评价学生借助工具书自学字词、自主学习的能力作为我们的评价重点。
每一次学习新课之前,我们都将放手学生进行自主预习的学习活动,让学生借助工具书自学生字词,读通课文。
画出自己不理解的词语,在课堂上讨论交流。
以此为契机培养并提高学生借助工具书、自主学习的能力。
评价形式:为了科学地评价师生的教与学,评价方式我们注重多样化。
在实行定量评价的同时,也运用定性评价。
定量评价-——我们主要采用日常考查的形式,通过课堂观察、作业检查、课下交流等形式对学生进行评价。
定性评价——主要指“评语”,可以是口头评价、书面评价、新乐园评价等等。
与此同时,我们还把终结性评价、过程性评价以及形成性评价结合起来。
终结性评价——主要指单元检测、期中检测、期末检测等纸笔测试,通常采用百分制。
形成性评价——主要以完善“成长袋”的形式,记录孩子成长道路上的点点滴滴。
过程性评价——我们的过程性评价更是精彩纷呈:这是我们设计的阅读背诵表、小组评价表、奖励积分卡,同时我们还精心为每一项作业设计了考核表,凡是作业得优秀者都可以在班级的作业评价栏中得到一颗红星,累计够5颗红星可以换取一颗大星,张贴在语文书的封面上,积够5颗大红星还可以换取一颗奖章。
除此之外,我们还采用了奖笑脸,利用班级展示板等多种形式让学生享受过程性评价带给他们的快乐。
评价主体:此外,我们还注重评价主体的多元化。
学校为我们精心设计了以“书海拾贝亮晶晶”为主题的《快乐阅读星级评价手册》,孩子们“争绿玉”“夺红宝”“抢黄钻”兴致昂扬。
还有期末的“新乐园成长手册”,包括:自我评价、教师寄语、家长鼓励。
这样,学生、教师、家长都参与到了评价的过程中,使被评价者能更好地认识自己、改进自己,从中获得更大的发展。
这就达到了评价的最终目的。
分项实施:识字写字1.生字表中共有300个生字要求会写。
针对三年级学生特点,评价方式为:①书法竞赛,分五个等级,优秀、优良、良好、合格、需努力。
②随堂练习。
随着课时的进展分别将生字放置在语境中辨析。
如组成不同的词,正确运用在不同的句中。
③期中、期末纸笔测试,十分制评价。
2.本册要求读写记的词语。
坚持随课听写,开展小组竞赛,正确率高的获胜。
阅读1.朗读。
通过课堂观察小组成员之间相互结对竞赛,要求对每篇课文都尽可能做到正确流利、声情并茂地朗读。
同伴互赛,促进学生学习的高效率、学习的积极性2.默读。
结合课文学习或者教师提供语段篇章,能否做到默读课文,不出声,不指读,一边读一边想。
3.课外阅读。
主要以阅读笔记为依据,重点评价学生精彩内容的选择、积累运用方面的能力。
评价采用教师评价、小组互评、家长评价、个人自评、总结激励等方式。
4.古诗文诵读。
紧扣我校设计的《快乐阅读星级评价手册》这本书,重点评价学生平时诵读的情况,鼓励学生多诵读,在规定时间内完成背诵任务的同学奖励一颗星,力争在诵读实践中增加积累,发展语感,加深体验与领悟。
写作通过平时的习作、片段仿写和对学生的观察,重点评价学生是否有写作的兴趣和良好的习惯,能否把自己看到的、听到的、想到的、做过的写明白,语句是否通顺,能否表达自己的真情实感。
主要采用口头、书面、展示等形式,作业中获得“优秀”的同学,在班级评价栏中奖励一颗星。
口语交际交际活动中关注学生的表现,看学生能否认真听,能否听懂别人说的话,通过展示自评和互评,主要评价参与态度、表达能力和倾听习惯。
最后通过平时的课堂观察和期末的抽签测试,依据成绩划分等级,获得“优秀”的同学在班级评价栏中奖励一颗星。
综合性学习重点评价学生在活动中的合作态度和参与程度,在评价中除了教师的评价之外,要多让学生开展自我评价和相互评价。