2020年江苏小高考考试说明
- 格式:doc
- 大小:17.36 KB
- 文档页数:7
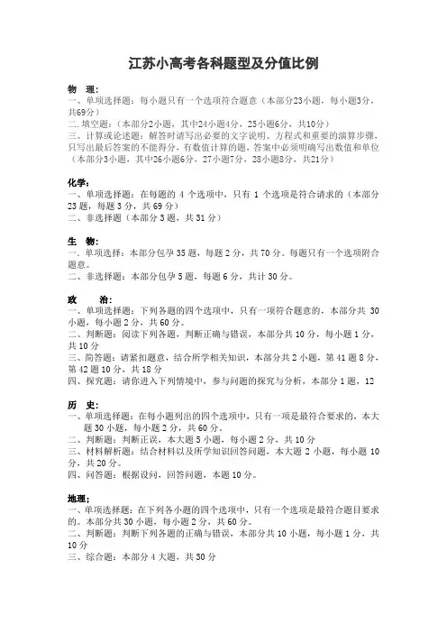
江苏小高考各科题型及分值比例物理:一、单项选择题:每小题只有一个选项符合题意(本部分23小题,每小题3分,共69分)二.填空题:(本部分2小题,其中24小题4分,25小题6分,共10分)三、计算或论述题:解答时请写出必要的文字说明、方程式和重要的演算步骤,只写出最后答案的不能得分,有数值计算的题,答案中必须明确写出数值和单位(本部分3小题,其中26小题6分,27小题7分,28小题8分,共21分)化学:一、单项选择题:在每题的4个选项中,只有1个选项是符合请求的(本部分23题,每题3分,共69分)二、非选择题(本部分3题,共31分)生物:一.单项选择:本部分包孕35题,每题2分,共70分。
每题只有一个选项附合题意。
二、非选择题:本部分包孕5题,每题6分,共计30分。
政治:一、单项选择题:下列各题的四个选项中,只有一项符合题意的,本部分共30小题,每小题2分,共60分。
二、判断题:阅读下列各题,判断正确与错误,本部分共10分,每小题1分,共10分三、简答题:请紧扣题意,结合所学相关知识,本部分共2小题,第41题8分,第42题10分,共18分四、探究题:请你进入下列情境中,参与问题的探究与分析,本部分1题,12历史:一、单项选择题:在每小题列出的四个选项中,只有一项是最符合要求的,本大题30小题,每小题2分,共60分。
二、判断题:判断正误,本大题5小题,每小题2分,共10分三、材料解析题:结合材料以及所学知识回答问题,本大题2小题,每小题10分,共20分。
四、问答题:根据设问,回答问题,本题10分。
地理;一、单项选择题:在下列各小题的四个选项中,只有一个选项是最符合题目要求的。
本部分共30小题,每小题2分,共60分。
二、判断题:判断下列各题的正确与错误,本部分共10小题,每小题1分,共10分三、综合题:本部分4大题,共30分。
名师第一时间解读江苏小高考各科考试说明汇总---化学篇
化学:“测试内容和要求”保持稳定,稍有调整
解析老师:王国强
■变化分析:1、“测试内容和要求”保持稳定,稍有调整,其中值得引起注意的有:⑴将“了解化学实验是科学探究过程中的一种重要方法,能根据试题有关要求设计、评价或改进实验方案,体验科学探究过程”中“实验”明确为“简单实验”;将“知道主族元素在周期表中的位置与其原子的电子层结构关系”中的“知道主族元素”改为“了解短周期元素”;将“能列举按碳的骨架对有机化合物进行分类的方法”中的“能列举”明确为“知道”;⑵删除“根据实验事实了解氧化还原反应的本质是电子的转移”;⑶提高要求的有:①将“乙醇的可燃性、与金属钠的反应,催化氧化等性质”、“金属腐蚀的化学原理”、“‘白色污染’的危害和防治方法”、“卤代烃、醇、酚、醛、羧酸、酯的化学性质、用途,及其相互之间的转化关系”要求由“知道”(A)改为“了解”(B);将“乙酸的酸性、能发生酯化反应等性质”的要求由“知道”(A)改为“了解”(B),并增加体验性测试要求Ⅰ;
⑷降低要求的有:将“卤代烃、醇、酚、醛、羧酸、酯的典型代表物的组成和结构特点”的要求由“了解”(B)改为“知道”(A),删除“认识乙醇在日常生活中的应用”体验性测试要求Ⅰ。
2、“典型题示例”进行了部分更新,试题考点不变,试题更加符
合学业水平测试的一贯性、时代性。
■备考建议:认真研读新的考试说明,科学安排复习进度,把复习工作落到实处,复习内容全面,不超测试说明要求,注重基础,书写规范,兼顾能力培养。
江苏“小高考”说明解读政治删除“世贸组织的作用”等4个考点内容分析主要变化:从2017年政治学业水平测试说明中可以看到,测试内容和范围变化很小,对测试能力的要求几乎没有变化,但从典型题示例变化中不难发现,测试难度加大。
具体变化:1、新增考点1个:影响财政收入的主要因素;2、变化考点7个:规范市场秩序的必要性和措施、我国公民行使监督权的合法渠道、中国特色社会主义政党制度的基本内容、我国宗教政策的基本内容、意识的本质、意识的作用、以及坚持群众观点和群众路线、坚持人民主体地位。
3、删除考点4个:消费的类型、世界贸易组织的作用和基本原则、我国政府为公民求助或投诉提供的途径以及唯物辩证法的根本观点。
4、难度变化:试题难易比例由2016年的“容易题、中等难度题、较难题组成”变为2017“容易题、中等难度题、难题”组成。
在典型题示例中的单选题部分,第2题和11题的难度都由容易变为中等难度,而第14题的难度由中等难度题变为难题。
复习建议1、对照《说明》,梳理每个知识点,关注测试要求,重视基本概念、原理的学习,确保A级考点不丢分。
2、关注《说明》中的C级要求考点,适当增加难题和较难题的训练。
3、善用《说明》中的“典型题示例”。
4、关注社会热点,学习领会党的十八届六中全会的精神,理论联系实际。
5、主观题要加强训练学生的论证能力和逻辑思维能力以及表达能力。
历史考纲有微调,但变化不大内容分析主要变化:新考纲略有微调,变化不大。
从考纲结构上看,命题指导思想部分仅仅删去了“以教育部制订的”原本用来修饰表述命题指导思想依据,但又不够妥帖的几个字样。
典型题示例部分调换了5个题目,显得新颖了些许。
其它诸如测试范围、测试能力要求、试卷结构、测试方式与时间、分值等处一字不变。
从测试的具体内容和要求上看,有删减、新增或调整考查表述的共有13处,如将原“了解西周的建立”改为“了解先秦时期政权的更迭”;删去“理解上海合作组织”改为“了解中国推进新型区域合作的外交活动”;删除考查“认识雅典民主政治的积极影响和局限性”;新增考查“了解20世纪上半期的苏联文学”等。
江苏知识点语数外小高考江苏的小高考是指江苏省初中毕业生综合素质评价考试,通常在每年的6月份进行。
它是学生进入高中阶段的门槛,也是学生们向高中阶段迈进的一座重要的桥梁。
这场考试涵盖了语文、数学和外语三个科目,下面将分别探讨这三个科目的知识点。
首先是语文科目。
江苏的小高考语文试卷通常由选择题、填空题、阅读题和作文题组成。
语文知识点主要包括词语理解、古代文学、现代文学、修辞手法等。
在词语理解方面,考生需要掌握词义辨析、词语搭配和词语解释等基本技巧。
古代文学方面,要熟悉古诗词、古文选段等,了解其作者、背景和含义。
现代文学方面,要了解一些经典作品的作者、内容和风格,如《红楼梦》、《西游记》等。
修辞手法方面,要熟悉常见的修辞手法,如比喻、夸张、排比等。
接下来是数学科目。
数学是一门需要理解和运用的学科,江苏小高考数学试卷通常由选择题、填空题、计算题和解答题组成。
数学知识点主要包括整数、分数、小数、代数式、方程、几何等。
在整数方面,考生需要熟悉整数的四则运算和整数大小关系的判断。
分数和小数方面,要熟练掌握它们的相互转换和运算法则。
代数式和方程方面,要理解代数式的运算和方程的解法。
几何方面,要了解基本的几何概念和一些几何定理,如平行线的性质、圆周角的计算等。
最后是外语科目。
江苏小高考外语试卷通常由听力、阅读、写作和翻译四个部分组成。
学生需要掌握基本的听力和口语技能,理解基本的英语对话和文章。
在阅读方面,要能够理解英语文章的主要内容、关键信息和推理判断。
写作方面,要能够运用基本的英语语法和词汇,写出一篇连贯、条理清晰的英语作文。
翻译方面,要能够熟练地理解和翻译简单的英语句子和文章。
江苏小高考的语数外三个科目是学生综合素质评价的主要内容,也是进入高中阶段的重要参考。
学生们在备考过程中,不仅要掌握各个科目的基本知识点,还要注重理解和运用。
在备考过程中,可以通过课堂学习、习题练习和模拟考试等多种方法提高自己的应试能力。
最重要的是,学生们要保持良好的心态和积极的学习态度,相信自己可以取得好成绩,并为高中阶段的学习奠定坚实的基础。
小高考知识点江苏2023江苏小高考是指江苏省中考,是我国教育系统中一项重要的考试。
对于初中生来说,这是他们进入高中阶段的门槛,也是他们人生道路中的一个重要转折点。
为了帮助同学们更好地备考江苏小高考,以下将介绍一些与小高考相关的知识点。
一、考试科目和内容江苏小高考一般包括语文、数学、英语、物理、化学、生物、历史、地理、政治和体育等科目。
其中语文、数学和英语是必考科目,其他科目则根据学校和当地教育行政部门的要求而定。
考试内容主要侧重于对学生基础知识的掌握和运用能力的考查,考试形式包括选择题、填空题、解答题等。
二、语文语文是江苏小高考中非常重要的一门科目,考生需要掌握常见的词语、句子和篇章理解。
此外,阅读理解也是重要的考查方向,考生需要注重平时的阅读积累,提高阅读理解能力。
三、数学数学是一门需要逻辑思维能力的科目,对于不少同学来说比较有挑战性。
在备考阶段,同学们要注重掌握数学基本概念和运算方法,还要多做题来提高解题能力。
同时,对于实际问题的解答能力也是考试中需要加强的部分。
四、英语英语是江苏小高考中的一门外语科目,重点考查学生的听、说、读、写能力。
同学们可以通过大量的听力训练、口语练习和阅读积累来提高英语水平。
此外,掌握常见的语法知识和词汇量也是备考的关键。
五、科学科学包括物理、化学和生物三个学科,对考生来说,掌握基本知识和实践操作能力都很重要。
在备考过程中,同学们要多进行实验操作,理解科学原理,还要善于运用所学知识解答实际问题。
六、历史与地理历史和地理是人文社科类的学科,对于对历史事件和地理现象的理解能力要求较高。
备考时,同学们要关注历史事件和地理现象的背景和影响,增加对知识点的理解深度。
七、政治和体育政治和体育是江苏小高考中的非必考科目,根据学校和教育行政部门的要求而定。
对于需要考政治和体育的同学们,平时需要注重相关知识的掌握和体育锻炼。
备考小高考不仅是检验学生学习成果的一种方式,更是培养学生综合素质的关键时期。
江苏省2020年高考考试说明公布作为2020年高考命题的主要依据,由省教育考试院组织编写的我省《2020年普通高校招生全国统一考试说明》昨天公布。
《考试说明》包括语文、数学、外语3门必修科目和物理、化学、生物、历史、地理、政治6门选修科目。
我省2020年高考方案是在国家实施新课程标准下进行的,与传统模式比较,在考查、评价、选拔等方面的理念、方法上有较大发展,试卷的结构、题型和内容要求也有较大不同。
《考试说明》在突出考查考生基础知识、基本理论、基本技能的同时,更加注重考查考生综合运用所学知识解决实际问题的能力。
语文。
注重语文应用能力、审美能力和探究能力的考查,贴近现实生活,富有时代气息。
考试内容分为必考内容、选考内容和加试内容。
加试内容由选考历史科目的考生解答,其他考生不做。
考试时间150分钟,满分160分,选考历史科目的考生要做加试题,延时30分钟。
试卷内容包括:甲、必考内容:现代文阅读4题20分,古代诗文阅读6题34分,语言文字运用5题18分,写作1题70分。
乙、选考内容:论述类文本阅读4题18分或实用类文本阅读4题18分。
加试内容包括文言文阅读2题10分、名著名篇阅读3题15分、文本材料要点归纳与分析1题15分。
数学。
重视基本能力和综合能力的考查,注重应用意识和创新意识的考查。
试卷由必做题和附加题两部分组成。
选修测试历史的考生只需做必做题,选修测试物理的考生两部分都做。
必做题满分为160分,考试时间120分钟;附加题部分满分为40分,考试时间为30分钟。
必做题部分由填空题和解答题两种题型组成,其中填空题14小题约占70分,解答题6小题约占90分。
附加题部分由解答题组成,共4小题。
外语。
考试时间120分钟,满分为120分,总计81题。
其中,听力20题20分,单项填空15题15分,完形填空20题20分,阅读理解15题30分,任务型阅读10题10分,书面表达1题25分。
历史。
考试范围涉及《普通高中历史课程标准(实验)》所规定的必修内容和选修内容。
90-100,A75-89,B60—74,C59以下D1个A在高考投档时加1分,得4A可在投档时加5分江苏省的高考,除了语文、数学、外语是分数,前两门各160分(文科语文另加40分,理科数学另加40分),外语120分.其余六门都是划等级。
江苏高考选测科目选测科目各科满分为120分,按考生成绩分布划出六个等级。
A+:前5%(含5%) A:5%—20%(含20%) B+:20%-30%(含30%) B:30%-50%(含50%) C:50%-90%(含90%) D:90%以后。
江苏高考必测科目(高二的小高考)各科满分为100分,分为四个等级,用A、B、C、D表示。
A:100分-90分 B:89分—75分 C:74分—60分 D:59分及其以下。
信息技术科目分为合格、不合格,不合格视为D级。
一个A在高考成绩中加1分,4个A加5分。
这种等级划分对学生有什么影响呢?假设某门课某次考试的等级划分情况:96分(含)以上是A,81分(含)以上是B,80~24分是C,23分以下是D。
那我们看一下,80分跟24分是同一个档次.从学习能力上来说,考89分的学生学习能力与考81分的差别大,还是与考24分的差别大?相信这个大家都心知肚明。
拿个例子来说更清楚,比如,今年南京医科大学的投档分362分,选测等级要求是B+、B,A学生总分362分,物理B+,化学80分,刚好是B,他的运气很好,可以报考南京医科大学。
另一个学生,总分360分,不够投档线,物理是B+,化学考了90分,等级为A,尽管在化学学科上比A同学高了10分,但他就不能报考。
必修科目A可以加分,而到了高考,选修科目即使是双A+也不加分,这对学生公平吗?再比如,今年东南大学的投档分是384分,要求选测等级是物理或历史A,另一门B。
比如一个学生总分390分,物理A,化学81分,刚好是B,他的运气很好,可以报考东南大学.另一个学生,总分420分,超过了清华的投档线了,物理是A+,但化学失手了,考了80分,差一分没有达到B,而是C,他不但不能报清华,连东南大学也不能报。
江苏 2020 年高考考试说明解读语文科撤消选考题2020 年江苏高考考试说明昨天(11.9 )新鲜出炉。
此中包含《一般高等学校招生全国一致考试 2020(江苏卷)说明》语文、数学、英语,《江苏省一般高中学业水平测试 2020(选修科目)说明》历史、地理、思想政治及物理、化学、生物。
快报曾抢先表露了语数外的主要变化,与此次出炉的高考考试说明高度符合。
快报特邀南京金陵中学、南京一中、中华中学三所一流名校的名师对九科考试说明进行了详尽的解读。
名师们表示, 2020 年的考试说明变化不大,而关于考生来说,马上拿到考试说明也意味着 2020 年高考备考的真实开始。
[ 语文 ]只有一个变化:撤消选考题金陵中学高级教师王奎礼细读 2020 年江苏高考考试说明发现,除少量地方文字表述有变化外,语文学科的内容变化只有一个 : 撤消考生选考权,改为命题人做主。
2020、2020 两年,除文科的加试内容外,试卷分为必考内容和选考内容两部分。
选考部分考察阐述类文本和适用类文本的阅读。
考试时,考生依据自己的实质,只需选择此中之一作答即可。
2020 年撤消了选考,将选考部分的内容归入了必考内容的现代文阅读部分。
这样,现代文阅读部分包含 A、B 两部分内容, A 部分是文学类文本, B 部分是阐述类文本和适用类文本。
现代文阅读部分的题量由本来的 4 题,增添到 7 题,分值也相应地由本来的 23 分变为了 38 分。
所以,试卷的构造也会相应地做些调整。
这样一来,试卷上出现的每道题考生都得做,考生再也没法取巧了。
这一变化,主假如鉴于前两年来选考的考生实质得分率,阐述类文本阅读题总要比适用类文本阅读题少 7 个百分点左右,折成分数相差 1 分多,这有损高考的公正性;其次,许多学校和考生由于适用类文本阅读的考题相对好拿分,因此平常复习就专攻适用类文本阅读,这样不利于全面培育学生的语文修养。
这样一改,无形中加重了考生的负担,客观上增添了考试的难度。
高二小高考六门考试范围及分数江苏省普通高中学业水平测试考试说明物理:试卷结构:(一)题型比例:试卷分为选择题和非选择题,选择题和非选择题的占分比例约为7:3,选择题均为单选题,非选择题包括填空题和论述题。
(二)试题难度比例:试卷由容易题、中等难度题、较难题组成,易、中、难题占分比例为7:2:1。
(三)内容比例:物理1占分约40%,物理2占分约40%,选修1-1(或选修3-1)占分约20%,其中实验内容占分约15%。
测试方式和时间:(一)测试方式:闭卷笔试(二)测试时间:75分钟(三)试卷满分值:100分化学:试卷结构:(一)题型比例:试卷包括选择题和非选择题两大类,选择题均为单项选择题,非选择题包括填空、简答、计算等题型。
选择题和非选择题的占分比例约为7:3。
(二)试题难度比例:容易题、中等难度题、较难题的占分比例约为7:2:1。
(三)内容比例:《化学1》和《化学2》占分共约85%,《化学与生活》或《有机化学基础》占分约15%。
测试方式和时间:(一)测试方式:闭卷笔试(二)测试时间:75分钟(三)试卷满分值:100分生物:试卷结构:(一)题型比例:试卷分为单项选择题和非选择题两种题型,这两种题型的分值比例约为7:3。
(二)试题难度比例:试卷由容易题、中等难度题、难题组成,易、中、难占分比例约为7:2:1。
(三)内容比例:必修1占分约30%,必修2占分约30%,必修3占分约30%,实验占分约10%。
测试方式和时间:(一)测试方式:闭卷笔试(二)测试时间:75分钟(三)试卷满分值:100分历史:试卷结构:(一)题型比例:试卷分为客观题和主观题两大类,客观题包括单项选择题和判断题,主观题包括材料解析题和问答题,客观题和主观题的比例约为7:3。
(二)试题难度比例:试卷由容易题、中等难度题、较难题组成,其占分比例大致为7:2:1。
(三)内容比例:历史(1)约占40%,历史(2)约占35%,历史(3)约占25%。
江苏“小高考”考试说明1. 背景介绍江苏省教育厅于2016年开始实施的“小高考”是指高中阶段学校进行的一次全面性的、综合评价的考试。
该考试旨在对学生的学业水平进行评价,为学生升入高中提供参考依据,促进高中教育的素质提升。
2. 考试内容江苏“小高考”考试包括语文、数学、英语、物理、化学、生物、地理、历史、政治等九科目的考试。
•语文、数学、英语为必考科目,其他科目为选考科目。
•考试内容涵盖初中阶段的全部知识,同时注重考查学生的综合能力和思维方法。
•考试内容与高中课程内容密切相关,为高中教育的延续和衔接提供了基础。
3. 考试时间和地点•考试时间:每年6月举行,具体时间由江苏省教育厅确定。
•考试地点:各个考点根据具体情况由当地教育部门确定,考生需按照通知前往指定考点。
4. 考试形式江苏“小高考”考试采取笔试形式,考试时长为每科目120分钟,共计1080分钟。
•考试采用试卷结构多样化,包括选择题、填空题、判断题、简答题和论述题等。
•选择题占比较大,考查学生的基础知识和运算能力。
•主观题占比较小,考查学生的综合分析能力和解决问题的能力。
5. 考试评分和等级划分江苏“小高考”考试采用百分制评分,并根据考生成绩对学生进行等级划分。
•分数评定:总分为750分,按照每科目满分100分的标准进行评分。
•等级划分:根据总分的不同区间划分为A、B、C、D、E五个等级,其中A为最高等级,E为最低等级。
6. 考试成绩的应用江苏“小高考”考试成绩在高中招生录取中起到重要的参考作用,主要用于以下方面:•高中录取:学生的综合成绩将作为高中招生录取的重要参考依据,成绩较好的学生更有优势。
•学业指导:根据学生的考试成绩,学校和教师可对学生进行个性化的学业指导,帮助学生弥补知识和能力上的不足。
•奖励和激励:优秀的成绩将为学生争取到奖励和激励机会,激发学生的学习动力和积极性。
7. 考试注意事项•考生在考试前需准备好相关的考试文具,如铅笔、橡皮擦、钢笔等。
江苏高二小高考知识点江苏省高二小高考是指高二学年结束时,学生需要参加的一次临时考试。
考试的内容主要涵盖了高一和高二学年所学的各个学科的知识点。
在这次考试中,学生需要全面回顾所学知识,巩固学习成果,并为进入高三做好准备。
语文是考试中必考科目之一。
在高二语文中,主要包括文言文的阅读与理解、现代文的阅读与理解、写作和诗歌鉴赏等。
文言文阅读需要学生熟悉文言文的基本语法和词汇,并能够理解文言文的古文蕴含的意义。
现代文阅读则要求学生能够准确理解文章的主旨和中心思想,并能进行适当的分析和评价。
写作部分则要求学生能够运用所学的写作技巧,合理组织文章结构,表达自己的观点和见解。
诗歌鉴赏部分则要求学生熟悉并理解所学的各个诗歌形式,能够分析诗歌的意象和情感表达。
数学是另一门必考科目。
在高二数学中,主要包括函数与方程、导数与微分、几何与向量、概率与统计等。
函数与方程是数学学科的基础,它涉及到各种各样的函数形式和方程的求解方法。
导数与微分是函数研究的重要工具,它涉及到函数的变化率和曲线的切线问题。
几何与向量则涉及到平面几何和空间面几何的知识,包括曲线的性质和几何图形的属性。
概率与统计则是数学中的实际应用,它涉及到随机事件的发生概率和数据分析的方法。
英语是另一门必考科目。
在高二英语中,主要包括阅读理解、完形填空、语法填空、写作和听力等。
阅读理解要求学生能够理解所给文章的内容,并能根据文章回答问题和做出推理判断。
完形填空则要求学生能够根据上下文推测词义,并能理解文章整体的意思。
语法填空则要求学生熟悉并能正确运用英语的语法规则。
写作部分则要求学生能够准确表达自己的观点和思想,并能合理组织文章结构。
听力则是对学生英语听力能力的考察,学生需要听取录音并根据所听内容回答问题。
理科科目中,物理、化学和生物是重点科目。
物理主要包括力学、光学、电学、热学和声学等内容。
化学主要包括无机化学、有机化学和物理化学等内容。
生物则主要包括生物细胞、遗传与进化、生态和植物与动物的结构与功能等内容。
江苏高中小高考知识点江苏省是我国经济发展相当活跃的地区之一,不仅有着繁荣的经济,也有着优质的教育资源。
江苏的高中小高考是考生人生路上的重要一站,下面我们来了解一些江苏高中小高考的知识点。
一、考试内容和形式江苏省的高中小高考分为两个阶段,即初中升学考试和高中升学考试。
初中升学考试通常在初三举行,内容包括语文、数学、英语、物理、化学、生物、历史、地理等学科的考试。
高中升学考试则是同学们进入高中阶段的重要考试,考试科目包括语文、数学、外语和综合素质测试。
二、重点科目及知识点1. 语文江苏省的语文考试注重学生的综合能力,不仅要求学生掌握基本的语言文字知识,还要能够理解文章的含义、提取关键信息,并进行分析和推理。
因此,学生需要注重对课文的理解和阅读能力的培养。
2. 数学数学是江苏高中小高考中的重点科目之一。
主要的考点有代数、几何和概率与统计。
在代数方面,学生需要熟练掌握各种公式的运用和解方程的方法。
在几何方面,学生需要了解各种图形的性质和相关的定理。
在概率与统计方面,学生需要掌握事件的概率计算和数据的分析处理。
3. 外语外语考试主要测试学生的听、说、读、写能力。
学生需要通过大量的阅读和听力训练来提高自己的英语水平。
另外,也需要掌握基本的语法知识和词汇量。
4. 综合素质测试综合素质测试主要考查学生的综合素质,包括学科学习能力、逻辑思维能力、创新思维能力和实践操作能力等。
这项测试主要通过解决问题和实践操作来考察学生的能力水平。
三、备考建议1. 制定合理的学习计划备考不能贪多而不精,学生应根据自己的实际情况制定合理的学习计划。
要合理安排时间,做到均衡发展各科的学习。
2. 多做模拟试题通过多做模拟试题,学生可以了解考试的形式和内容,找出自己薄弱的环节,有针对性地提高自己的学习。
3. 注重基础知识的学习高中小高考对基础知识的掌握要求较高,学生需要注重对基础知识的学习和巩固。
掌握扎实的基础知识是进一步提高学习水平的基础。
江苏2020年小高考各科目考试说明解读及复习建
议
中国教育在线讯2016江苏小高考考试说明(必修科目)已经公
布,2016年江苏小高考考试时间为2016年3月28-29日,中国教育在线高考频道为大家整理了2016江苏小高考考试说明各科解读,供大家参考.
《2016年江苏省普通高中学业水平测试(必修科目)说明》新鲜出炉!学测必修科目俗称小高考,2016年江苏小高考考试时间为2016年3月28-29日.因为小高考一科得a可以在高考中加1分,四科得a可
以在高考中加5分,所以考生们都格外重视.在拿到考试《说明》之后,记者与连年取得小高考佳绩的南京市第二十九中的把关名师联系,请六科名师为2016年小高考变化进行解读,为考生们冲a助力.
2016年江苏小高考历史考试说明及复习建议
2016年江苏小高考政治考试说明及复习建议
2016年江苏小高考地理考试说明及复习建议
2016年江苏小高考物理考试说明及复习建议
2016年江苏小高考化学考试说明及复习建议
2016年江苏小高考生物考试说明及复习建议。
化学
删减了“蛋白质的性质” 不少例题换了
分析变化:“测试内容和要求”以及“试卷结构”保持稳定,是《江苏省普通高中学业水平测试(必修科目)说明》化学科的基本印象,内容要求有减有降。
具体来说:
1、“测试内容和要求”有微调。
“测试内容和要求”有显著变化的是“有机化学基础”模块,其中的“学生实验测试内容”删减了“蛋白质的性质”。
其他如“命题指导思想”、“试卷结构”无变化。
2、“典型题示例”有更新。
典型题示例计26道题,其中约有10题进行了更新。
更新和保留的试题保持考点不变,更新的试题更突出情境的“生活性”、“应用性”和“时代性”,更加“注重考查学生分析问题、解决问题的能力和初步的科学探究能力”、“重视理论联系实际”。
备考建议:1、认真研读《普通高中化学课程标准(实验)》和江苏省《普通高中化学课程标准教学要求(修订稿)》以及《江苏省普通高中学业水平测试(必修科目)说明》(化学科)。
切实做到教学和复习内容要求“不漏”、“不超”,提高教学的针对性和有效性。
2、重视化学基本观点和基本方法等理解能力和应用能力的培养。
3、重视科学探究能力的训练。
“科学探究能力”作为《说明》化学科命题指导思想明确提出的考查能力之一,连续体现在近几年的试卷中。
其具体考查方式参见“典型题示例”第26题。
江苏小高考各科知识点江苏小高考是指江苏省中考之前的一场考试,对于即将参加中考的学生来说,这是一次非常重要的考试。
为了帮助同学们复习备考,我们将分别从语文、数学、英语和物理四个科目来讨论一些重点知识点。
希望能给大家提供一些参考和帮助。
一、语文1. 阅读理解:阅读理解是语文考试中非常常见的一项题型。
在解答这类题目时,同学们需要特别注意文章的主旨、作者意图以及细节信息的理解。
2. 作文:作文是语文考试中另一个重要的部分。
同学们需要掌握好作文的基本结构,包括引子、论点、论证和结尾。
另外,要注意语言的规范和用词的准确性。
二、数学1. 直线与曲线:同学们需要掌握直线与曲线的基本性质,包括直线和曲线的方程以及它们之间的关系。
此外,还需了解二次函数、指数函数和对数函数的特点。
2. 几何图形:数学考试中几何图形是一个非常重要的部分,同学们需要熟悉各种几何图形的性质和计算方法,包括三角形、矩形、正方形和圆形等。
三、英语1. 词汇:英语考试中词汇的掌握非常重要。
同学们需要积累大量的单词,并学会运用它们造句和理解文章的意思。
2. 语法:语法是英语考试中的一个重要组成部分。
同学们需要掌握基本的句型、时态和语态的用法,并能够灵活运用。
四、物理1. 力学:物理考试中力学是一个重要的部分。
同学们需要熟悉牛顿三定律、动量守恒定律以及各种简单机械原理的应用。
2. 电学:物理考试中的电学知识也是很重要的。
同学们需要掌握安培定律、欧姆定律以及串联和并联电路的计算方法。
通过对以上四个科目的知识点的了解,我们可以看出,江苏小高考的考试内容涵盖了语文、数学、英语和物理等各个学科的基本知识。
同学们在备考过程中要认真复习这些知识点,并进行大量的练习。
同时,我们也要提醒同学们,备考过程中不仅要学习知识,还要注意培养良好的学习方法和习惯。
要保持积极的学习态度,合理规划时间,并且定期进行复习和总结。
总之,江苏小高考对于即将参加中考的学生来说是一场非常重要的考试。
2020年江苏“小高考”考试说明
2016年江苏“小高考”考试说明
《2016年江苏省普通高中学业水平测试(必修科目)说明》昨天新鲜出炉!学测必修科目俗称小高考,2016年江苏小高考考试时间为2016年3月28-29日。
因为小高考一科得A可以在高考中加1分,四科得A可以在高考中加5分,所以考生们都格外重视。
在拿到考试《说明》之后,记者与连年取得小高考佳绩的南京市第二十九中的把关名师联系,请六科名师为明年小高考变化进行解读,为考生们冲A助力。
历史
测试范围扩大、内容增多,难度加大
点评人:南京市优秀青年教师、南京市第二十九中学沈功书
主要变化
2016年历史学测说明有较多的变化,反映的趋势是内容增多、难度加大。
1。
删除部分主要是:始皇帝的来历、兴中会成立、希腊的城邦制度、德国的分裂、明末清初的思想活跃局面等。
2。
增加部分主要是:明朝废丞相、太平天国运动中的西征和北伐、古代中国手工业的纺织成就、洋务派创办的近代工业等,以上增加的内容均是“了解”要求。
3。
测试内容的能力要求从“了解”上升为“理解”,主要有全民族团结抗战、土地革命、梭伦改革和克里斯提尼改革、汉代“罢黜百家、独尊儒术”和太学的设立等,以上部分要重点复习。
4。
表述
变化导致了测试范围实质的扩大,主要有五四运动、一届政协、新时期民主法制建设、19世纪六七十年代中国近代民族工业兴起,复习时要适当拓展,不仅是内容,还要关注背景、影响等,形成完整的知识体系。
5。
命题指导思想主要变化是明确提出了“运用历史知识和方法”,这也在典型题示例中充分体现出来,题属于较难题,17、14、13道判断题中,第1道选择题和7改动的.
都是在提供新的文字情境材料,或是史实或是观点,要求学生学以致用,调动所学知识加以判断和认识,即使容易题第1题中的图片和第10题中的地图也都是换了一种形式在考查基本知识,运用历史的特征非常明显。
复习建议
建议教师引导学生进行能迁移知识的训练。
更重要的是有意识地适当提供一些短小、典型、鲜活的历史资料,贯穿在复习过程中,加强学生对知识的理解。
政治
新增考点2个,变化考点15个
点评人:南京市第二十九中学高级教师秦秋霞
主要变化
1。
新增考点2个:“我国政府依法行政的要求”,“中国走和平发展道路”。
2。
变化考点15个:“我国法定的公司形式”、“我国的国家性质及人民民主专政的本质”(B级)、“发展基层民主、参与民主管理的意义”
(A级)、“我国公民参与政治生活必须遵循的基本原则”、“我国公民有序参与政治生活的要求”、“我国公民参与民主决策的意义及方式”、“我国公民依法行使民主监督权的渠道”、“我国公民正确行使监督权的要求”、“政府有无权威的标志”、“人民代表大会制是我国的根本政治制度”、“中国共产党依法治国、依法执政”、“辩证否定观”、“树立创新意识”、“改革是发展中国特色社会主义的强大动力”、“正确的价值判断和价值选择的标准”。
3。
删除的考点4个:“商品的含义”、“国家的根本属性”、“唯物辩证法的两个总特征”及“联系的含义”。
典型题示例部分更换部分题目。
复习建议
1。
理解基本概念,把握核心考点和主干知识,构建知识体系,研究知识之间的内在联系和逻辑结构。
2。
紧扣书本,吃透考纲,注意新增和变化考点。
3。
关注社会热点,学习领会党的十八届四中全会和五中全会的精神,研读“十三五”规划,理论联系实际。
4。
理清易混易错点,提高思辨能力。
5。
加强主观题的审题技巧和规范答题的训练,做到举一反三。
地理
新题目多和最新的时政相结合
点评人:南京市第二十九中学高二地理备课组
主要变化
从地理学业水平测试说明中可以看到,说明中保持平稳,对测试能力要求的表述基本没有变化,只是在文字表达的顺序方面进行了个别调
整。
具体内容的调整:地球运动的地理意义:把“了解四季更替现象,解释四季形成的原因”调整为“说明一年中地球上昼长短和正午太阳高度的变化,理解四季的形成”,要求更具体,能力要求略有提高。
“典型题示例”:仅保留了两道选择题,其余的题目均进行了更新,新的题目多和最新的时政相结合。
复习建议
1。
根据考点梳理教材基本知识点,掌握基本概念、基本原理和基本规律,知识点覆盖要全面,不要盲目提高难度要求,多进行基础题和中等难度题的训练。
2。
多进行材料题和图表题的训练,提高读图分析能力、材料分析能力和图文转化与语言表达能力。
3。
关注生活中的地理,关注时事,学会用地理知识和原理分析和解决现实问题。
4。
训练答题方法和技巧,提高语言表述准确性、时效性和科学性,要求学生用地理专业术语回答地理问题,拒绝语言随意性。
物理
对分析解决问题能力要求高
点评人:南京市第二十九中学把关教师仇长帅
主要变化
命题特点:物理学业水平测试的考查要点是《物理1》《物理2》必修部分5个C级要求和7个B级要求部分,分值共占卷面的80%左右,《选修1-1》或《选修3-1》都是A级要求,分值约占卷面的20%,全卷实验部分的考查占分约15%。
试卷容易题、中等难度题、较难题
的比例约为7:2:1。
考试说明中的B级C级要求的知识点是考查重点,学生需要“深刻理解”并能够“综合应用”,对学生分析问题解决问题的能力要求较高。
复习建议
1。
对照《说明》,梳理每个知识点,关注测试要求,严格按照《说明》要求合理安排复习计划,重视基本概念、原理和规律的学习,确保A 级考点不丢分。
2。
关注《说明》中的C级要求考点:牛顿运动定律、平抛运动、圆周运动的向心力、动能定理、机械能守恒定律等,突出主干知识的复习。
3。
善用《说明》中的“典型题示例”。
认真分析《说明》中的典型题示例,重视B级C级要求知识点的综合演练,把握好复习的难度,提升自己的应试能力。
4。
重视“实验模块”和“选修模块”的复习,注重答题的“规范性”训练等。
化学
新增内容不多,变动轻微
点评人:南京市第二十九中学高级教师洪晓堂
主要变化
与2015年相比,整体平稳,变动轻微。
《说明》进行了适当的增减合并,使得表达更加严谨科学。
主要增加内容如下:
1。
由2015年的“初步学会常见离子的检验”改为“学会常见离子的检验”,去掉了初步,实际上提升了对离子检验的要求。
2。
增加了“了解钠、铝、铁、铜等金属及其化合物的主要用途”一
项,加强了对金属及其化合物的用途的考查。
3。
增加了对“质量数”含义的考查。
4。
由后面的典型题事例可以发现,增加了2015年的24A、25题可以发现要求学生写出合成甲醇的反应以及氧化铝和氨气的反应,说明学业水平测试对这部分的要求有所提高。
复习建议
1。
紧扣考纲,夯实基础。
平时复习过程中,要立足于课本,紧盯考纲,切忌盲目拔高。
2。
消除盲点,强化重点。
在学业水平测试中,一些考点是必考点,通过强化训练,做到万无一失。
对于冲A的学生来说,在确保前面基本不丢分的情况下,对第25、26题强化练习。
3。
综合练习,提升能力。
在复习后期,通过做一些综合试卷,一方面检查知识的漏洞,另一方面提高自己对综合试卷的适应能力。
生物
部分要求降低,建议学生亲手实验
点评人:南京市第二十九中学高二生物备课组
主要变化
将往年沿用的“促进学生在知识与技能、情感态度与价值观等方面的全面发展”调整为“促进学生在知识与技能、过程与方法、情感态度与价值观等方面的全面发展”。
测试的具体内容和要求:
1。
必修1中将“组成生物体的主要化学元素的种类及其重要作用”由“B”降为“A”。
2。
必修2中由将原来“受精作用的特点和意义”改为“受精作用的过程”,等级由“B”降为“A”;增加了“杂交育种在生产中的作用”,等级为“B”。
3。
必修3中将原来“突触的结构特点”改成“突触的结构”,等级由“A”上升为“B”。
典型题示例:
30道“典型题示例”中更新了2题。
其中第5题单选题考查内容仍为“影响酶活性的因素”,但难度由“中偏难”降为“易”。
第23题对细胞器结构及功能的综合考查难度由“中偏难”降为“中”。
复习建议
实验不能只是纸上谈兵,学生亲自经历实验过程,亲手操作实验仪器,而不是背实验原理和实验过程。
对于A级要求仅要求学生了解、记住即可;B级要求为理解层次,考试说明中所占比例较高,复习时就需要把握各知识的内在联系,构建知识网络结构。
特别加强对《考试说明》中标注的C级要求考点的认知、理解和应用。
在复习中严格按照《考试说明》中的等级要求合理安排复习计划。
加强针对性训练,特别关注图形题的分析和训练,注意学科知识与生产、生活的密切联系,注意培养审题、审图、分析和规范表达等方面的能力训练。