健身房工作流程图
- 格式:pdf
- 大小:113.84 KB
- 文档页数:3
XX健身俱乐部各岗位工作流程第一篇前台第一章XX健身俱乐部前台日常工作流程一、工作时间早班:9:00—17:30 下午班:13:00—21:30下午班每天一名值班人员14:00—21:00(交叉的时间是为了避免交接时间工作的混乱,确保顺利的交接)二、上班前准备1、提前5—10分钟到俱乐部。
2、按要求考勤。
3、到员工更衣处换工装,5分钟内完成。
(具体标准参见员工手册员工着装标准)4、准备参加班前会。
三、交接班1、将上午接到的咨询电话或接待的相关客户等当时不能及时解决的情况转告下午班的人(或相关部门、主管)进行协调解决。
2、将上午工作中发生的问题与下午人员进行交接。
(例如:发现会员忘记归还钥匙、卡、钥匙的丢失等相关情况)。
四、参加班前会(建议10分钟)1、各岗位汇报前日发生问题。
2、汇报上午班发生的无法及时解决的问题。
3、主管针对工作中出现的各种接待、服务和操作的问题进行商讨并整改。
4、主管及时的传达公司的各种文件和通知(例:各种通知、销售活动的开展和价格的变化、俱乐部的整改、新近推出的会员活动或服务项目等),配合俱乐部的各个部门的开展和推广。
5、听取主管安排当天的其它相关工作。
五、个人岗位卫生整理(5分钟)个人岗位卫生是确保有个良好的工作环境,有条不紊的开展工作的基础保障。
六、各岗位到位进行非高峰期工作(14:45—17:00)(9:30—17:00)由于前台包括以下岗位,在班前会后各自到岗同时开展工作。
共包括以下岗位:前台、收银处(水吧)、寄存处。
工作内容如下:A.前台1、前台主管负责向中心服务器传输会员资料。
(15:00-15:10)2、前台统计更衣柜和卡类到期名单,交(前台主管或经理处)与客服人员进行电话通知,不予续卡的应立即进行清理。
(14:45—15:00)3、输入会员新的资料单(入会协议书、私教课购买、更衣柜的租用,其他费用等相关资料)。
(10:00-12:00)4、清点和检查更衣柜钥匙的归还情况和会员卡的领取情况,及时提醒会员归还钥匙和领取会员卡,统计钥匙的丢失情况,及时的补配。
健身房日常工作流程健身房作为一个专门提供健身和健康服务的场所,每天都会有很多工作要做。
其日常工作流程如下:1.开门营业健身房的工作时间通常是早上6点到晚上10点,所以首先要做的工作就是在早上开门迎接顾客。
工作人员需要提前到店,确保设施和设备正常运转,为顾客提供一个安全和舒适的环境。
同时,还要做好前台接待工作,迎接顾客的到来,为他们提供必要的帮助和信息。
2.安全检查在顾客到来之前,工作人员还要进行设施和设备的安全检查工作。
这包括检查健身器材是否正常运转,场地是否干净整洁,防护设施是否完好等。
只有确保了设施和设备的安全性,才能保障顾客在健身房的安全。
4.器材维护健身房的器材是经常被使用的,所以需要定期进行维护和保养工作,确保器材的正常运转和使用寿命。
工作人员需要每天对器材进行检查和清洁,定期进行维修保养,及时更换损坏的器材,确保顾客在健身过程中的安全和舒适。
5.班表安排健身房通常会有一支专业的教练团队,他们会定期提供健身课程和指导服务。
工作人员需要根据教练的时间表和顾客的需求,合理安排班表,确保每个教练都能有充足的休息时间和工作时间,保证健身课程的正常进行。
6.健身活动组织为了吸引更多顾客和增加健身乐趣,健身房通常会定期组织一些健身活动,比如健身比赛、团体训练课程、健身展示等。
工作人员需要策划和组织这些活动,确保活动顺利进行,吸引更多顾客的参与,增加健身房的知名度和影响力。
7.卫生清洁卫生是健身房日常工作中最重要的一环,因为一个干净整洁的环境是吸引顾客的重要因素之一、工作人员需要每天对健身房进行清洁和消毒,包括器材、地面、更衣室、洗手间等,确保环境卫生和顾客健康。
8.财务管理健身房作为一个商业机构,财务管理是至关重要的一环。
工作人员需要每天记录和统计健身房的收入和支出,做好账目的管理和核对工作,确保健身房的运营资金充足和盈利稳定。
9.安全监控为了确保健身房的安全和秩序,工作人员还需要定期进行安全监控工作。
健身俱乐部各部门工作流程和岗位职责管理部岗位职责一、店长:1、合理规划俱乐部的各个营运部门2、每周召开两次部门经理例会3、监管所有部门的日常经营管理4、进行特殊岗位面试以及部门经理的招聘5、为所有新任部门经理提供基础培训与工作职责说明6、当聘用新员工(特殊岗位)时,进行入职面谈,合理化介绍公司文化公司制度、部门目标及岗位描述7、监督部门经理每季度对员工进行一次工作评价8、就部门经理提出的人员奖罚进行决策,包括对不合格人员予以解聘9、指定工作程序并提出实施措施,以确保对每一个部门进行合理的管理10、监督部门经理对员工的日常培训11、监督客户服务部对所有销售顾问予以培训12、具备较强的销售会员卡培训技巧13、协同销售和市场经理开展营销和广告活动14、计划并监督俱乐部的财务及预算15、每月评审损益表和工作报告16、每日审阅日常现金表并及时提出需要改进的问题17、负责员工之间的沟通以及负责参与行业相关会议,了解行业最新趋势.18、每季度与俱乐部董事会面,并审核俱乐部财务状况19、参与社会活动,积极宣传俱乐部,推广俱乐部二、店长助理:1、合理规划俱乐部的各个营运部门2、每周召开两次部门经理例会3、监管所有部门的日常经营管理4、进行特殊岗位面试以及部门经理的招聘5、为所有新任部门经理提供基础培训与工作职责说明6、当聘用新员工(特殊岗位)时,进行入职面谈,合理化介绍公司文化公司制度、部门目标及岗位描述7、监督部门经理每季度对员工进行一次工作评价8、就部门经理提出的人员奖罚进行决策,包括对不合格人员予以解聘9、指定工作程序并提出实施措施,以确保对每一个部门进行合理的管理10、监督部门经理对员工的日常培训11、监督客户服务部对所有销售顾问予以培训12、具备较强的销售会员卡培训技巧13、协同销售和市场经理开展营销和广告活动14、计划并监督俱乐部的财务及预算15、每月评审损益表和工作报告16、每日审阅日常现金表并及时提出需要改进的问题17、负责员工之间的沟通以及负责参与行业相关会议,了解行业最新趋势。
健身房私教部工作流程一、新会员健身程序流程1.会籍顾问引导会员到前台用会员卡换取钥匙;2.告诉会员会所其他设施的位置、方向;3.将会员介绍给私人教练和巡场教练;(教练要合理按排手上事情,首先自我介绍,而后热情接待。
)4.预约体测日期;(视情况如:基本的测试前的要求、并此时间段无预约切非高峰期,直接做体测。
)5.由私人教练给会员做体能测试;(视情况如:达不到测试前的要求,间接从新预约做体测日期。
)二、私人教练工作流程1.为会员做体适能测试;(符合体测前的要求)2.为会员讲解身体成分分析;(并计算该会员的最大心率和安全心率,公式:最大心率=220-年龄安全心率=最大心率×60%---75% )3.建议会员购买私教;4.如此会员有私教意向,先赠送1—2节给予试练;(穿私教马甲,训练计划要以有氧训练和单机器械训练为主,尽量避免使用自由力量.)5.会员签私教协议书;6.到水吧付款;7.为会员做每周的训练计划及计算出一天摄入的热量,依次做出每日的膳食建议;(每周训练计划要保留备案。
)8.私人教练指导会员健身训练;(穿私教马甲。
)9.提醒会员上完课到水吧签字;10.预约会员下次训练时间;11.欢送会员,下次光临;(用自己的方式。
)三、巡场教练工作流程1.检查健身设备安全情况;(如有问题当场解决或及时上报,并记录在教练交接本上。
)2.检查健身设备卫生情况;(有问题通知保洁人员及时清理,夏季配备毛巾,器械汗迹由教练擦拭。
)3.遇见会员向会员问好;(主动、热情。
)4.帮助会员开机,调节各种器械配重;(主动、热情。
)5.指导会员正确使用健身设备;(主动、热情、专业。
)6.提醒会员会员不要遗忘物品;(如拣到物品,不能确定失主,及时交到水吧)7.提醒会员新会员上SPINNING,及注意事项;(视情况合理推荐。
)8.引导会员到休息区休息;9.引导会员到到水吧抽烟;(语言要婉转好听)10.欢送会员下次光临;(用自己的方式。
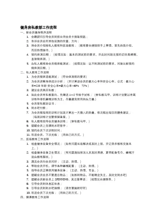
顾客悄汕仰Q父阿悦动健身会员入会流程示
意图
体验通知
健身顾问前台体验
登记
拿钥匙,指导
客人入更衣室
销售带客人锻炼(教
练做简单指导,要求
带上次体测记录)
体验结束休■
息,谈单
解决客人
异议
☆以上情况,要求健身顾问全程跟踪,采用顾问式销售再次要求入会
客
服
部
值班教练每日工作流程:
晚班随时■巡场每日工作
注意器械服务总结会议
归位
顾客意见或问题反馈流程:(意见问题反馈表分别设在前台处,教练咨询台,水餐吧桌)
欢迎您的下载,
资料仅供参考!
致力为企业和个人提供合同协议,策划案计划书,学习资料等等
打造全网一站式需求。
健身俱乐部各岗位工作流程一:前台1.上班时间:早班8:00—16:00 晚班15:30—21:30(交叉的时间是为了避免交接时间工作的混乱,确保顺利的交接)。
2.上班准备:提前5—10分钟到俱乐部,按要求填写考勤表,签到及上班时间,到员工更衣处换工装,5分钟内完成。
3.将上午接到的咨询电话或接待的相关客户等当时不能及时解决的情况转告下午班的人进行协调解决。
4.将上午工作中发生的问题与下午人员进行交接(例如:发现会员忘记归还钥匙、卡、钥匙的丢失等相关情况)。
5.岗位卫生整理:个人岗位卫生是确保有个良好的工作环境,有条不紊的开展工作的基础保障。
6.岗位到位进行非高峰期工作:(18:—20:30)验卡、参观、咨询、体验、播报各种广播和通知7.核对当日所出卡的数量由前台主管负责复核新会员资料前台出卡人员核对和记录当日所出卡的数量,由前台主管复核无误后签字。
最后交接完下班。
前台工作的重要性前台是俱乐部服务的门面,前台是健身会所的关键场所,是会员进入俱乐部和俱乐部规范化管体现,服务以及人文关怀的第一关。
前台接待水平的高低对俱乐部的服务和管理起着举足轻重的作用。
还扮演着会籍销售、会员保有、投诉接待、电话转接、卫生安全监督等多种重要角色。
所以要求前台工作人员能做到随机应变,遇事不乱,处事不急,工作、问讯或纠纷处理当中应确保会员的合理权益和俱乐部权利都得到充分的保证,确保充分展示俱乐部的良好形象二:会籍顾问的工作安排1.上班时间:9:00—12:00 下午14:00—8:00(休息时间留一名会籍顾问值班接待访客)2.上班准备:提前5—10分钟到俱乐部,按要求填写考勤表,签到及上班时间,到员工更衣处换工装,5分钟内完成。
3.上班工作:整理各自卫生区域。
电话预约,到场导览潜在会员,会员跟踪,会员活动,服务自己会员多交流。
4.成单流程:带会员到前台填写合同,现金让前台和会员当面数清,告知会员开卡时间和有效时间。
5.电话回访(老会员)提醒会员过来锻炼。
健身会所前台工作流程1.早上9点准时到达健身会所前台。
Arrive at the front desk of the gym on time at 9 am.2.打开电脑,准备接待会员。
Turn on the computer and prepare to welcome members.3.查看当天的预订情况和会员名单。
Check the reservations and member list for the day.4.确保前台和接待区域的整洁和清洁。
Ensure the cleanliness and tidiness of the front desk and reception area.5.换班同事交接工作。
Hand over the work to the colleague who is taking over the shift.6.确保健身会所的信息资料齐全。
Ensure the completeness of information and materials in the gym.7.接待新来的会员并填写相关资料。
Welcome new members and fill in relevant information.8.回答会员关于课程和俱乐部设施的问题。
Answer members' questions about classes and club facilities.9.收取会员的会费和办理会员卡。
Collect membership fees and issue membership cards.10.协助会员预订私教课程和团课。
Assist members in booking personal training sessions and group classes.11.协助会员办理停车券和更衣柜使用。
Assist members in obtaining parking vouchers and locker usage.12.处理会员的投诉和问题。
健身俱乐部各部门工作流程和岗位职健身俱乐部各部门工作流程和岗位职责管理部岗位职责一、店长:1、合理规划俱乐部的各个营运部门2、每周召开两次部门经理例会3、监管所有部门的日常经营管理4、进行特殊岗位面试以及部门经理的招聘5、为所有新任部门经理提供基础培训与工作职责说明6、当聘用新员工(特殊岗位)时, 进行入职面谈, 合理化介绍公司文化公司制度、部门目标及岗位描述7、监督部门经理每季度对员工进行一次工作评价8、就部门经理提出的人员奖罚进行决策, 包括对不合格人员予以解聘9 、指定工作程序并提出实施措施, 以确保对每一个部门进行合理的管理10、监督部门经理对员工的日常培训11、监督客户服务部对所有销售顾问予以培训12、具备较强的销售会员卡培训技巧13、协同销售和市场经理开展营销和广告活动14、计划并监督俱乐部的财务及预算15、每月评审损益表和工作报告16、每日审阅日常现金表并及时提出需要改进的问题17、负责员工之间的沟通以及负责参与行业相关会议, 了解行业最新趋势。
18、每季度与俱乐部董事会面, 并审核俱乐部财务状况19、参与社会活动, 积极宣传俱乐部, 推广俱乐部二、店长助理:1、合理规划俱乐部的各个营运部门2、每周召开两次部门经理例会3、监管所有部门的日常经营管理4、进行特殊岗位面试以及部门经理的招聘5、为所有新任部门经理提供基础培训与工作职责说明6、当聘用新员工(特殊岗位)时, 进行入职面谈,合理化介绍公司文化公司制度、部门目标及岗位描述7、监督部门经理每季度对员工进行一次工作评价8、就部门经理提出的人员奖罚进行决策, 包括对不合格人员予以解聘9 、指定工作程序并提出实施措施, 以确保对每一个部门进行合理的管理10、监督部门经理对员工的日常培训11、监督客户服务部对所有销售顾问予以培训12、具备较强的销售会员卡培训技巧13、协同销售和市场经理开展营销和广告活动14、计划并监督俱乐部的财务及预算15、每月评审损益表和工作报告16、每日审阅日常现金表并及时提出需要改进的问题17、负责员工之间的沟通以及负责参与行业相关会议, 了解行业最新趋势。
健身俱乐部各部门工作流程和岗位职责管理部岗位职责一、店长:1、合理规划俱乐部的各个营运部门2、每周召开两次部门经理例会3、监管所有部门的日常经营管理4、进行特殊岗位面试以及部门经理的招聘5、为所有新任部门经理提供基础培训与工作职责说明6、当聘用新员工(特殊岗位)时,进行入职面谈,合理化介绍公司文化公司制度、部门目标及岗位描述7、监督部门经理每季度对员工进行一次工作评价8、就部门经理提出的人员奖罚进行决策,包括对不合格人员予以解聘9、指定工作程序并提出实施措施,以确保对每一个部门进行合理的管理10、监督部门经理对员工的日常培训11、监督客户服务部对所有销售顾问予以培训12、具备较强的销售会员卡培训技巧13、协同销售和市场经理开展营销和广告活动14、计划并监督俱乐部的财务及预算15、每月评审损益表和工作报告16、每日审阅日常现金表并及时提出需要改进的问题17、负责员工之间的沟通以及负责参与行业相关会议,了解行业最新趋势。
18、每季度与俱乐部董事会面,并审核俱乐部财务状况19、参与社会活动,积极宣传俱乐部,推广俱乐部二、店长助理:1、合理规划俱乐部的各个营运部门2、每周召开两次部门经理例会3、监管所有部门的日常经营管理4、进行特殊岗位面试以及部门经理的招聘5、为所有新任部门经理提供基础培训与工作职责说明6、当聘用新员工(特殊岗位)时,进行入职面谈,合理化介绍公司文化公司制度、部门目标及岗位描述7、监督部门经理每季度对员工进行一次工作评价8、就部门经理提出的人员奖罚进行决策,包括对不合格人员予以解聘9、指定工作程序并提出实施措施,以确保对每一个部门进行合理的管理10、监督部门经理对员工的日常培训11、监督客户服务部对所有销售顾问予以培训12、具备较强的销售会员卡培训技巧13、协同销售和市场经理开展营销和广告活动14、计划并监督俱乐部的财务及预算15、每月评审损益表和工作报告16、每日审阅日常现金表并及时提出需要改进的问题17、负责员工之间的沟通以及负责参与行业相关会议,了解行业最新趋势。
悦动健身会员入会流程示意图
问候(欢迎光临,我是这
里的会籍顾问**请问你是
第一次来吗?(了解客户的
归属)
访客
洽谈区交谈(倒水,做简单俱乐部整体介绍,了解客人个人情况,约
5分钟)
体验式带客参观(健身顾问)
洽谈区再次确认客人需求
预约
通知预约健身顾问
洽谈区等候,健身顾问介绍
找人
前台登记
前台广播通知
做体测记录及提出
运动建议,及健身后
的结果。
顾客
要求入会
再次要求入会
体验
前台体验登记
体验结束休息,谈单
销售带客人锻炼(教练做简单指导,要求带上次体测记录)
拿钥匙,指导客人入更衣室
解决客人异议
通知健身顾问
健康评估
做健康问卷调查表了解客户的情况,要求留电话及客人全名)
如果未成交在前台做访客登记,建立原始判单资料。
成交
☆以上情况,要求健身顾问全程跟踪,采用顾问式销售
悦动健身会员入会后服务流程示意图
私教专项服务
私教会员
前台课程确认
私教专项跟踪
各部门会员维护
健身过程管理
办理入会手续(详细填写申请书)
成为会员
教练去顾问处了解客人情况
新会员入会后
前台体测分配
三天内教练电话预约第一节启蒙课巡场教
第一节启蒙课程做体测分析(约45分钟)并预约第二次启蒙课程时间
会籍跟踪服务(咨询启蒙课程上课情况并介绍私教)
上第三节课程和做启蒙课程满意度调查,介绍私教服务;
第二次启蒙课程(器械介绍及使用指导和预约第三节课程;
要求客人转介绍(并赠送体验券两张)
普通会员
自行选择运动项目
巡场教练指导,并继续介绍私教
一周内给到会员健身建议书
礼貌送客
值班教练每日工作流程:
顾客意见或问题反馈流程:(意见问题反馈表分别设在前台处,教练咨询台,水餐吧桌)
健身三次做回馈
节日问候、健身提醒
入会3
天未来进行跟踪
会籍部
教练部
每季度体能测试
教练部
会员投诉受理
健身十五天做回馈
会籍部会员生日问候
会籍部
会籍部、客服部、教练部
会员互动活动
教练部、行政部、客服部
巡场服务
早班人员检查所有器械是否正常
检查卫生情况
下午交接班(记录完整)
晚班随时注意器械归位
巡场服务
了解客人对解决结果满意度(客服负责人)
会员意见
会员意见记录(一般由
会员填写意见反馈表,如会员不写由前台代写,客人确认)
记录解决时间
及客人反应,分
析及资料存档
快到期会员记录并交销售部
分配意见到各部门解决
专业问题由部门
回复解决结果
其它问题由客服负责人回复解决结果
会员每30天做一次回馈
会籍部
客服部
收银
每日工作总结会议
回访会员,做场馆服务水平调查并记录
健身1个月进行服务调查
客服部
入会后做健身准备提醒
会籍部。