船舶动力装置原理与设计复习思考题及答案
- 格式:doc
- 大小:69.50 KB
- 文档页数:11
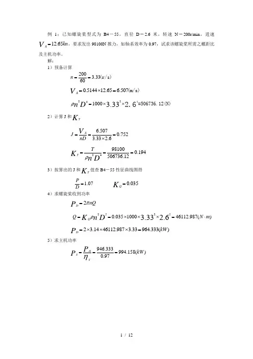
例1:已知螺旋桨型式为B4-55,直径D =2.6米,转速N =200r/min ,进速12.65Akn V=,要求发出98100N 推力,如轴系效率为0.97,试求该螺旋桨所需之螺距比及主机功率。
解:1)预备计算2003.3360n ==(r/s)0.514412.65 6.507AV=⨯=(m/s)22410003.33n Dρ=⨯⨯4=506736.12(N)2.62)计算J 和TK6.5070.7523.33 2.6AJ nDV===⨯24981000.194506736.12TTKnDρ===3)按算出的J 和TK值查B4-55性征曲线图得1.07PD= 0.035QK=4)求螺旋桨收到功率2DnQ P π=22550.0351********.987()3.33 2.6Q Q N m nK Dρ==⨯⨯⨯=⋅2 3.1446112.987 3.33964.333()DkW P=⨯⨯⨯=5)求主机功率 946.333994.158()0.97D S SkW PP η===例2:已知某单桨船,航速V =14.85kn ,有效功率660.1848EkW P=,螺旋桨直径D=2.6m ,转速N =200 r/min ,推力减额分数t=0.118,伴流分数0.15ω=,相对旋转效率R1.0η=,传送效率S0.95η=,求B4-55系列的螺旋桨所需主机功率。
解: 1)计算J 和TKV 14.850.51447.64(/)m s ⨯==(1)7.64(10.15) 6.50AV Vω=-=-=(m/s)660184.886411.623()7.64ER N VP===86411.62397972.362()(1)(10.118)1P R T N t Z ===--⨯224497972.3620.1931000200() 2.660TTKnDρ===⨯⨯6.500.75200() 2.660A J nD V ===⨯2)由J 和TK值查图谱得1.07PD= 0.035QK=0.66η=3)求主机功率22550.035100046.205()200() 2.660QkN m Q n K D ρ==⨯=⋅⨯⨯46.20546.205()1.0BRkN m Q Q η===⋅20022 3.1446.205967.225()60DB Bn kW Q P π==⨯⨯⨯= 967.2251018.132()0.95DB S SkW PP η===一、判断1、当船模和实船的雷诺数相等时,它们的单位排水量的摩擦阻力相等。
复习思考题第1章1.如何理解船舶动力装置的含义?它有那些部分组成?船舶动力装置的含义:保证船舶正常航行、作业、停泊以及船员、旅客正常工作和生活所必需的机械设备的综合体。
组成部分:1)推进装置:包括主机、推进器、传动设备。
2)辅助装置:发电机组、辅助锅炉、压缩空气系统。
3)机舱自动化设备。
4)全船系统。
2.简述柴油机动力装置、燃气动力装置、蒸汽轮机装置、电力推进、喷水推进的优缺点。
柴油机动力装置:优点:1、有较高的经济性,耗油率比蒸汽、燃气动力装置低得多2、重量轻(单位重量的指标小)3、具有良好的机动性,操作简单,启动方便,正倒车迅速4、功率范围广。
缺点:1、柴油机尺寸和重量按功率比例增长快2、柴油机工作中的噪声、振动较大;3、中、高速柴油机的运动部件磨损较厉害4、柴油机低速稳定性差;柴油机的过载能力相当差。
燃气动力装置:优点:1、单位功率的重量尺寸小2、启动加速性能好3、重量轻,体积小4、独立性较强,生命力好5、振动小,噪声小6、低NOx排放缺点:1、主机不能反转2、必须借助启动机械启动3、叶片材料昂贵,工作可靠性较差,寿命短(500~1000h);4、进排气管道尺寸大,舱内布置困难。
蒸汽轮机装置:优点:1.单机功率大;2.转速稳定,无周期性扰动力,机组振动噪声小;3、工作可靠性高;4、可使用劣质燃料油,滑油消耗率也很低。
缺点:1、总重量大,尺寸2、燃油消耗率高3、机动性差电力推进装置:优点:1.操纵灵活、机动性好;2.易于获得理想的拖动特性,提高船舶的技术经济性;3.推进装置可由多机组承担,增加了设备选择的灵活性,提高了船舶生命力;4.可以采用中高速不反转原动机;5.原动机与螺旋桨间无硬性机械连接:可以防止振动冲击,有利降噪;使螺旋桨转速可以选择最佳值,而不必受到原动机转速的限制;可以允许柴油机转速也选择最佳值,不必受到螺旋桨转速的限制;可以允许主轴长度大为缩减;可使动力设备布置更加灵活。
缺点:1.质量较大;2.存在中间损耗,故在额定工况时效率较低;3.初投资较大;4.需要技术水平较高的电气维护人员。
⾼性能船⽔动⼒原理与设计思考题答案“ ⾼性能船⽔动⼒原理与设计”思考题2011年度1. 何谓⾼性能船,其特点是什么?具有⾼⽔平的综合航海性能,以及具有完善的满⾜其使⽤要求的船舶功能,这样的船统称为⾼性能船舶。
特点:航速⾼;优良的耐波性能;载运能⼒较⼤;经济性好;优美的造型和舒适的舱室空间环境。
2. ⾼性能船的种类有哪些,其中哪些是排⽔型船?哪些是⽔动⼒⽀撑?哪些是空⽓动⼒⽀撑?⼩⽔线⾯双体船;滑⾏船;⽔翼艇;⽓垫船;地效翼船。
排⽔型:⼩⽔线⾯双体船;穿浪双体船。
⽔动⼒⽀持:⽔翼艇。
空⽓动⼒⽀持:⽓垫船;地效翼船。
3. 船型和兴波阻⼒的关系?排⽔式船舶为了减⼩船体在⽔⾯处产⽣的兴波,从⽽减⼩兴波阻⼒,在船型可以将靠近⽔⾯处船体之排⽔容积向⽔深⽅向处移动,这样使设计⽔线⾯变⼩,即形成所谓的⼩⽔线⾯船型。
对于⾼速排⽔型船舶的过度航态来说,由于船体兴波阻⼒较强,主要考虑与兴波阻⼒相关的⼏个船型参数,分别是:船舶的棱形系数,p m C A L ?=,修长系数1/3L ψ=?,宽度吃⽔⽐/B T ,长宽⽐/L B .4. 线性兴波阻⼒理论在船型设计中的作⽤?线性兴波阻⼒理论在⾼速单体船和⾼速多体船的兴波阻⼒预报计算,研究船型和兴波阻⼒的关系,以及船型优化和线型⾃动⽣成⽅⾯有重要应⽤。
5. 船型的概念,船型包含那些内容?这⾥分为常规船型与⾮常规船型概念。
常规船型概念指的是船体的尺度与线型特征概念;⽽在⾮常规⾼性能船船型外观设计概念中还包括以下四类:(1)、双体与多体船型设计概念,(2)、半潜⽔体船型设计概念,(3)、动⼒增升船型设计概念,(4)复合船型设计概念。
6. 随体积傅⽒数变化,船舶的航态如何变化,如何划分三种典型航态?随体积傅⽒数变化,可分为三种航态,即:(1)Fr ▽<1.0,排⽔航⾏状态,此时航速较低,流体动升⼒所占⽐重还较⼩,船体基本由静浮⼒⽀持。
该范围内船舶阻⼒等性能与航态关系不⼤;其次,从书中图1-1可以看出,该阶段⾸尾都有微⼩的下沉。
一、概论1、什么是船舶辅机?船舶上除主机以外的动力机械2、按照用途分类,船舶辅机共有几类?请为各类辅机举出3个设备或系统的例子。
为船舶推进装置服务;(为主机服务)燃油输送泵、滑油泵、海水泵、淡水泵、空气压缩机、分油机等。
为船舶航行与安全服务:舵机、系泊设备、锚机、液压滑动水密门、吊艇机、消防泵、舱底水泵、压载泵等。
为货运服务:起货机、舱口盖、通风机、制冷装置、货油泵、洗舱泵等。
为改善船员劳动和生活条件服务;制冷及空调装置、海水淡化装置、船用锅炉、暖通设备、饮水泵、卫生水泵、热水循环水泵、减摇装置等。
为防污染服务:油水分离器、压载水处理、生活污水处理装置、焚烧炉、污油泵、污水泵等。
3、相比液压驱动,电力驱动的采用能带来什么样的好处?需要时才启动;能量可以回收;低排放;电力驱动设备易安装;电力管线较液压管路易安装、节能、节时;减少人员培训;气候适应力好;维护成本低。
4、机电液一体化系统的主要组成部分?二、锚机1、简述船舶抛锚停泊的过程。
有几种抛投方式?过程:船上以锚链或锚索连接的锚抛入水中着地,并使其啮入土中,锚产生的抓力与水底固结起来,把船舶牢固地系留在预定的位置. 方式:首抛锚尾抛锚首尾抛锚2、根据图形,填写锚设备各组成部件名称。
简述各组件的作用。
为什么主锚位于船首两侧?锚设备的主要作用是什么?作用:1.锚:产生抓驻力。
2.锚链:①连接锚和船体;②传递锚产生的抓驻力;③卧底链因为摩擦产生抓驻力。
3.锚链筒:是锚链进出以及收藏锚干的孔道。
直径约为链径的10倍。
由甲板链孔、舷边链孔和筒体三部分组成。
筒体内设有冲水装置,用于在起锚时冲洗锚和锚链。
在甲板链孔处设有盖板,既可保证人员安全,又可减少海水从锚链筒涌上甲板。
有的在甲板链孔处设导链轮,以减轻锚链与甲板链孔的摩擦。
锚链舱:是存放锚链的舱室。
形状为圆形或方形弃链器:锚链末端应牢固地与船体连接,而在必要时又能迅速地与船体脱开通常主锚位于船首的两侧舷,因从船首抛锚停泊时,船体所受的风力、水流作用力最小。
船舶动力装置原理与设计复习思考题第1章1)如何理解船舶动力装置的含义?它有哪些部分组成?2)简述船舶动力装置设计的特点。
3)简述船舶动力装置的设计的主要内容。
4)简述柴油机动力装置的特点。
5)船舶动力装置的技术特征包括哪些技术指标?6)画简图说明推进装置功率传递过程,并解释各个效率的含义。
7)如何理解经济航速的含义?8)谈谈你对新型船舶动力装置的认识(喷水推进、电力推进、吊舱推进、表面桨、AIP等)。
第2章1)画简图说明推进装置的组成。
2)推进装置的形式有哪些?有何特点?3)什么是电力传动推进装置?有哪些优缺点?适用于哪些船舶?4)推进装置的选择应考虑哪些问题?5)主机选型与螺旋桨参数确定需进行那几个阶段?各阶段的主要任务是什么?6)主机选型应考虑哪些问题?7)轴系的基本任务是什么?由哪些部件组成?8)船舶推进轴系工作时,所受机械负荷有哪些?9)在传动轴系中,尾轴的工作条件比较恶劣,主要表现在哪些方面?通常发生的故障有哪些?10)轴系设计有哪些具体要求?11)何为轴线?理想轴系是如何确定的?为什么有些船舶的轴线具有倾斜角和偏斜角?12)中间轴轴承跨距的确定受哪些因素的影响?13)画简图说明螺旋桨轴尾部结构各部分的作用。
14)桨与桨轴有哪几种联结方式?15)螺旋桨导流罩的主要作用是什么?16)如何防止轴的腐蚀?17)写出海规轴径计算的基本公式,并给出式中各量的含义。
18)如何进行中间轴、螺旋桨轴的强度校核计算?19)在轴的强度校核计算中,如何确定许用安全系数?20)滑动式中间轴承润滑性能的校核应从哪些方面着手?21)简述滑动式中间轴承和滚动式中间轴承的特点。
22)画简图说明油楔形成原理。
23)选择滑动式推力轴承主要应考虑哪些参数?24)简述隔舱填料函的作用、要求及结构形式。
25)尾管装置的任务是什么?由哪几部分组成?有几种结构形式?26)简述白合金轴承、橡胶轴承、铁梨木轴承和赛龙轴承的特点。
27)何为轴系的合理校中?有哪些计算方法?28)船舶推进轴系的技术状态通常从哪几方面检查?第3章船舶后传动设备1)船舶后传动设备的在推进装置中主要有哪些作用?2)片式摩擦离合器摩擦面的尺寸由哪些因素决定?如何考虑?3)简述多片式离合、倒顺、减速齿轮箱的原理。
船舶核动力装置课后习题及答案李鑫祥2016-03-12目录第一章绪论 (3)第二章反应堆冷却剂系统 (5)第三章一回路辅助系统 (6)第四章二回路系统 (9)第五章水质监督与水处理 (11)第六章核动力装置循环热力分析 (12)第一章绪论1.核能具有哪些特点?用作船舶动力具有哪些优越性?★特点:①核燃料具有极高的能量密度;②核裂变反应不需要氧气;③产生大量的放射性废物。
优越性:①核燃料船重比例小;②有较大的续航能力和推进功率;③提高潜艇的隐蔽性。
2.船舶核动力装置的船用条件有哪些?★(海洋环境、海上事故、倒航、补给、空间、辐防、耐腐蚀)①船舶受海洋条件影响,易产生摇摆和倾斜;②易发生海上事故;③船舶速度变化急剧,幅度大,有时必须倒航;④航行远离码头、基地,补给困难;⑤船内空间有限。
所有设备必须重量轻、体积小;⑥船上及港口人员密集,放射性防护及其重要;⑦海洋气候潮湿且含盐分,核动力装置要耐腐蚀。
3.船舶轴功率与排水量、航速之间的关系是什么?★●略。
4.核动力装置安全设计原则有哪些?各包含哪些内容?★①⎪⎩⎪⎨⎧安全壳一回路系统及压力边界燃料元件包壳多道屏障②⎪⎪⎩⎪⎪⎨⎧应急计划限制事故后果故防止运行偏差发展为事预防事故发生纵深防御5.装置可靠性如何定义?★装置可靠性:装置在规定的时间内,在规定的使用条件下,能完成规定功能的能力。
表示系统、机器、设备等的工作和性能的时间稳定性强度。
6.什么是装置的生命力?提高装置生命力的措施有哪些?★①装置的生命力:在战斗破损或事故破损时,装置能够保证或恢复其功能的能力。
②提高装置生命力的措施:(分组、储备、仪器互换、供电、消耗品、报警与隔离)i 主动分组设置;ii 应急储备;iii 考虑设备仪表的互换性;iv 主要设备单独供电,设置应急供电系统;v 主要消耗品分散布置;vi 具有破损报警和隔离装置。
7.提高船用核动力装置隐蔽性的措施有哪些?①⎩⎨⎧减震器、吸音材料等—隔离噪声源等自然循环堆、电力推进—消除噪声源控制水下噪声水平②⎩⎨⎧保证屏蔽限制排放控制放射性外泄强度③加大下潜深度,利用海洋背景提高隐蔽性。
例1:已知螺旋桨型式为B4-55,直径D =2.6米,转速N =200r/min ,进速,要求发出98100N 推力,如轴系效率为0.97,试求该螺旋桨所需之螺距比12.65Akn V=及主机功率。
解:1)预备计算 2003.3360n ==(r /s) 0.514412.65 6.507AV=⨯=(m /s) 22410003.33n Dρ=⨯⨯4=506736.12(N )2.62)计算J 和TK 6.5070.7523.33 2.6A J nDV===⨯ 24981000.194506736.12T TKnDρ===3)按算出的J 和值查B4-55性征曲线图得TK 1.07PD=0.035Q K =4)求螺旋桨收到功率2D nQPπ=22550.0351********.987()3.33 2.6Q Q N m nK Dρ==⨯⨯⨯=⋅ 2 3.1446112.987 3.33964.333()D kW P =⨯⨯⨯=5)求主机功率946.333994.158()0.97DS S kW PP η===例2:已知某单桨船,航速V =14.85kn ,有效功率,螺旋桨直径660.1848EkW P=D =2.6m ,转速N =200 r/min ,推力减额分数t=0.118,伴流分数,相对旋转效率0.15ω=,传送效率,求B4-55系列的螺旋桨所需主机功率。
R1.0η=S0.95η=解:1)计算J 和TK V 14.850.51447.64(/)m s ⨯== (1)7.64(10.15) 6.50AV Vω=-=-=(m /s) 660184.886411.623()7.64ER N VP=== 86411.62397972.362()(1)(10.118)1P R T N t Z ===--⨯ 224497972.3620.1931000200() 2.660TTKnDρ===⨯⨯6.500.75200() 2.660A J nD V ===⨯2)由J 和值查图谱得TK 1.07PD=0.035Q K =00.66η=3)求主机功率22550.035100046.205()200() 2.660Q kN m Q nK Dρ==⨯=⋅⨯⨯ 46.20546.205()1.0B RkN m QQη===⋅ 20022 3.1446.205967.225()60DB Bn kW Q P π==⨯⨯⨯= 967.2251018.132()0.95DBS SkW PP η===一、判断1、当船模和实船的雷诺数相等时,它们的单位排水量的摩擦阻力相等。
1.船舶动力装置的基本特性指标有哪些,分别解释。
技术指标代表整套动力装置技术装备总指标。
包括功率指标﹑质量指标和尺寸指标。
经济指标代表燃料在该动力装置中的热能转换率。
有燃料消耗率﹑装置总效率﹑推进装置热效率﹑每海里航程燃料耗量及动力装置的运转-维修经济性。
性能指标代表动力装置在接受命令,执行任务中的服从性﹑坚固性和对外界件﹑工作人员的依赖性。
因此它包括机动性﹑可靠性﹑自动远操作性能﹑牵拽性能以及噪声振动的控制等指标。
2.画简图说明推进装置功率传递过程,并分析各环节损失的功率。
3.推进轴系的设计任务和要求是什么?轴系设计的任务:根据船舶总体设计的要求,确定推进轴系的布置和各部件的尺寸及材料,以保证整个轴系能安全、平稳地完成各种工况下的推进和机动任务。
1)有足够的强度和刚度,工作可靠并有较长的使用寿命;• 2)有利于制造和安装,在满足工作需要的基础上,力求简化,使制造与安装方便并便于日常的维护保养;• 3)传动损失小、合理选择轴承种类、数目及润滑方法;• 4)对船体变形的适应性好,力求避免在正常航行状态下因船体变形引起轴承超负荷;• 5)保证在规定的运行转速范围内不发生扭转、横向和耦合共振;• 6)避免海水对尾轴的腐蚀,尾管装置具有良好的密封性能;• 7)尽可能减小轴的长度和减轻轴的重量。
4.后传动设备完成的基本任务有哪些?不同的船舶有其不同的特点,所以传动设备的配置与组成也不一。
要根据船舶的需要起到组合或分配推进主机的功率、减速或变速、离合、倒顺、自动同步、减振与抗冲击以及满足其它布置上的特殊要求。
•减速及变速传动•用以并车和分车组合或分配推进功率•离合与倒顺•抗振与抗冲击•布置中的调节作用5.从总体上说,燃油管路的布置应满足哪些要求?6.简述船舶动力装置设计的主要内容。
(1)主推进系统设计。
包括主机选型、主机及齿轮箱配套、主机及齿轮箱和调距桨配套等;• (2)轴系设计;• (3)电站设计(主电站及应急电站);• (4)热源系统设计(蒸汽、热媒油等);• (5)动力系统设计(燃油、滑油、冷却水、压缩空气、进排气、加热蒸汽或热媒油等系统)和辅助设备选择;• (6)船舶系统设计(疏排水系统,注人、测量、空气系统,供水系统,舱底水系统,压载水系统,消防系统等,以及油船、液化气船和化学品船的专用系统);• (7)自动控制、监测、报警系统设计;• (8)防污染系统设计(机舱防油污系统、油船防油污系统、生活污水防污染系统及防止有毒液体物质污染系统等);• (9)机舱通风系统设计。
船舶动力装置原理与设计复习思考题及答案2022一、选择题1. 船舶动力装置是指船舶上的哪些设备的总称?A. 发动机和传动装置B. 舵机和锚机C. 船舶通信设备D. 船舶导航设备答案:A. 发动机和传动装置2. 船舶动力装置的主要功能是什么?A. 提供船舶的动力B. 控制船舶的航向C. 确保船舶的稳定性D. 提供船舶的通信功能答案:A. 提供船舶的动力3. 船舶动力装置的主要动力来源是什么?A. 风能B. 水能C. 燃油D. 太阳能答案:C. 燃油4. 船舶动力装置的传动方式主要有哪些?A. 电动传动B. 液压传动C. 机械传动D. 气动传动答案:C. 机械传动5. 船舶动力装置的设计原则是什么?A. 高效率、节能B. 低成本、高速度C. 多功能、多样化D. 简单、易维护答案:A. 高效率、节能二、判断题1. 船舶动力装置的设计与船舶的尺寸和用途无关。
答案:错误2. 船舶动力装置的设计应考虑船舶的航行环境和工作要求。
答案:正确3. 船舶动力装置的设计应遵循国际标准和规范。
答案:正确4. 船舶动力装置的设计应考虑船舶的安全性和可靠性。
答案:正确5. 船舶动力装置的设计只需要满足船舶的最低动力需求即可。
答案:错误三、简答题1. 请简要介绍船舶动力装置的组成部分。
答:船舶动力装置主要由发动机和传动装置组成。
发动机是船舶的动力源,可以使用内燃机、蒸汽机或电动机等。
传动装置则将发动机产生的动力传递给船舶的推进装置,包括主机、副机、减速器、传动轴、螺旋桨等。
2. 船舶动力装置的设计需要考虑哪些因素?答:船舶动力装置的设计需要考虑以下因素:- 船舶的尺寸和用途:不同尺寸和用途的船舶对动力需求不同,设计应根据船舶的载重量、航速要求等确定合适的发动机和传动装置。
- 船舶的航行环境:船舶在不同的航行环境中,如海洋、河流、湖泊等,对动力装置的要求也有所不同,设计应考虑船舶的航行环境和工作要求。
- 国际标准和规范:船舶动力装置的设计应遵循国际标准和规范,确保船舶的安全性和可靠性。
船舶动力装置课后习题集(1-8章)1.下列热力发动机中,不属于内燃机的是________。
A.柴油机 B.燃气轮机 C.汽轮机 D.汽油机2.在柴油机气缸中燃烧的是________。
A.柴油 B.燃烧产物C.空气中的氧气D.燃油蒸汽与空气的可燃混合气3.在热力发动机中,柴油机最突出的优点是________. A.热效率最高B.功率最大C.转速最高 D.结构最简单4.________不是柴油机的优点. A.经济性好 B.机动性好 C.功率范围广D.运转平稳柔和,噪音小5.柴油机的一个工作循环由________过程组成。
A.二个 B.三个 C.一个 D.五个6.高速柴油机是指________.A. 标定转速在300~1000r/min范围的柴油机B.标定转速低于150r/min的柴油机C.标定转速高于1000r/min的柴油机D.标定转速低于300r/min 的柴油机7.发电柴油机多用四冲程筒形活塞式柴油机主要是因为________.A.结构简单 B.工作可靠 C.转速满足发电机要求 D.单机功率大8.柴油机的压缩容积是指________.A.进气阀关闭时的气缸容积 B.活塞在下止点时的气缸容积C.活塞在上止点时的气缸容积D.活塞由上止点到下止点所经过的空间9.气缸工作容积是指________.A.燃气膨胀做功时的气缸容积 B.活塞在上止点时的气缸容积C.活塞从上止点到下止点所经过的气缸容积D.活塞在下止点时气缸容积10.柴油机活塞在上止点时,活塞顶上方的容积称________.A.气缸总容积 B.气缸工作容积C.燃烧室容积D.燃烧室容积或气缸工作容积11.四冲程柴油机完成一个工作循环曲轴转周________。
A.1 B.2 C.3 D.412.排气阀不在上、下止点位置关闭,其目的是为了________.A.提高压缩压力 B.扫气干净 C.充分利用热能D.提高进、排气量13.下列气阀定时失准的情况,会造成燃气膨胀功损失增大的是________.A.进气提前角过大 B.排气提前角过大 C.进气提前角过小 D.排气提前角过小14.下列四种气阀定时失准的情况中,会造成气缸中的废气倒流入进气道的是________.A.进气提前角过大B.排气提前角过大 C.进气延迟角过大 D.排气延迟角过大15.中小型柴油机的机座结构形式大都采用________.A.分段铸造结构B.整体铸造结构C.钢板焊接结构 D.铸造焊接结构16.在对机座整体机械性能的要求中,最首要的是________.A.抗拉强度B.刚性 C.抗冲击韧性 D.耐疲劳强度17.会导致机座产生变形的原因中,不正确的是________.A.曲轴轴线挠曲B.船体变形C.机座垫块安装不良 D.贯穿螺栓上紧不均18.下述四个柴油机部件中,不安装在机体上的部件是________.A.进、排气管 B.气缸套C.凸轮轴 D.气缸盖19.柴油机的气缸套安装在________.A.曲轴箱中 B.机座中C.机架中 D.机体中20.柴油机贯穿螺栓上紧力矩不均匀度过大易产生的不良后果是________.A.上紧力矩过大的螺栓会产生塑性伸长变形B.会引起机座变形 C.会破坏机体上下平面的平行度D.会造成机体变形缸线失中21.柴油机气缸润滑油应具有一定的碱值,其作用是________.A.加强气缸的密封性 B.加强冷却效果 C.减轻低温腐蚀 D.减轻高温腐蚀22.气缸套在柴油机上的安装状态是________.A.上端固定,下端可以自由膨胀B.下端固定,上端可以自由膨胀C.径向固定,轴向可以自由膨胀 D.轴向固定,径向可以自由膨胀23.柴油机气缸套内壁的低温腐蚀是由________引起的。
船舶动力装置技术管理试题库一、选择题1 1、船舶动力装置的任务是A、提供能量,并利用它B、提供使螺旋桨转动的机械能C、推动船舶前进的动力D、提供各种能量,并转换和使用1 2、试找出下列哪一项不是主机选型时要考虑的因素:A、满足船舶在试航时对航速的要求B、满足船级社安全检查的需要C、使用一定时间后,机器性能的下降D、船舶遇到恶劣气象、复杂海况及不同水域的适应特性1 3、普通货船的甲板机械包括_____________①舵机②锚机③绞缆机④起货机⑤尾门尾跳系统⑥舷梯升降机⑦吊艇机A、仅①除外B、仅⑤除外C、仅⑥除外D、仅⑦除外1 4、燃气轮机有诸多优点,但在商船上应用甚少,其主要原因是_____________。
A、单位重量大B、单机功率小C、经济性差D、高负荷运转性能差1 5、主机转速表L以红色标明的是_____________。
A、标定转速B、常用转速C、喘振转速D、临界转速1 6、影响主柴油机加速过程时间长短的主要因素是_____________。
A、运动部件的热惯性B、运动部件的质量惯性C、受热部件的热惯性D、受热部件的质量惯性1 7、船舶大型低速柴油机由起动到全功率所需时间约为,其换向时间按规定应不于。
A 半小时/15秒B 半个时/45秒C 1小时/15秒D 1小时/30秒1 8、应急发电机的原动机一般都选用_____________,燃用低凝点的_____________。
A、高速柴油机/轻柴油B、中速柴油机/轻柴油C、高速柴油机/重柴油D、中速柴油机/重柴油1 9、船舶主动力装置的任务是A、提供能量,并利用它B、提供使螺旋桨转动的机械能C、推动船舶行进的动力D、提供各种能量,并转换和使用1 10、现代轮机管理的主要方法有:1)行政管理思想教育管理2)经济管理法律管理3)技术管理咨询管理4)决策管理组织管理A、1)+2)B 、2)+3)C 、1)+2)+3) D 、1)+2)+3)+4)1 11、对船舶动力装置的要求是:A、可靠性经济性生命力B、经济性机动性C、机动性续航力D、可靠性经济性生命力机动性续航力1 1 12、下列应急设备中应进行就地操纵试验和遥控试验的是________。
船舶推进思考题、习题1、试说明船舶推进器的作用。
答:把能源(发动机)发出的功率转换为推船前进的功率。
2、常用螺旋桨推进器有哪些。
他们各有什么优点?答:螺旋桨:构造简单、造价低廉、使用方便、效率较高,是目前应用最广的推进器。
风帆:节省能源明轮:边轮增大船宽,对横稳性有利。
直叶推进器:装有直叶推进器船舶的操纵性能良好,且在船舶倒退时也无须逆转主机。
效率较高,在汹涛海面下,工作情况也较好。
喷水推进器:推进器的活动部分在船体内部,具有良好的保护性,操纵性能良好。
水力锥形推进器:构造简单,设备轻便,效率较一般喷水推进器为高。
3、用文字或作图说明下列名词的意义:桨毂、桨叶、毂帽、叶面、叶背、叶梢、叶根、随边、导边、梢圆、螺旋桨直径、盘面积、伸张轮廓、展开轮廓、伸张面积、展开面积、盘面比、侧斜、纵斜、右旋、外旋。
答:桨毂:螺旋桨与尾轴连接部分称为桨毂。
桨叶:毂帽:为了减小水阻力,在桨毂后端加一整流罩,与桨毂形成一光顺流线形体,称为毂帽。
叶面:由船尾后向前看时所见到的螺旋桨桨叶的一面称为叶面。
叶背:由船尾后向前看时所见到的螺旋桨桨叶的另一面称为叶背。
叶梢:桨叶的外端称为叶梢。
叶根:桨叶与毂连接处称为叶根。
随边:螺旋桨正车旋转时桨叶边缘在后面者称为随边。
导边:螺旋桨正车旋转时桨叶边缘在前面者称为导边。
梢圆:螺旋桨旋转时叶梢的圆形轨迹称为梢圆。
螺旋桨直径:梢圆的直径称为螺旋桨直径。
盘面积:梢圆的面积称为螺旋桨的盘面积。
伸张轮廓:将各半径处共轴圆柱面与桨叶相截的各切面展成平面后,以其弦长置于相应半径的水平线上,并光顺连接端点所得到的轮廓称为伸张轮廓。
展开轮廓:将桨叶叶面近似展放在平面上所得的轮廓称为展开轮廓。
伸张面积:螺旋桨各叶伸张轮廓所包含的面积的总和称为伸张面积。
展开面积:各桨叶展开轮廓所包含面积的综合称为展开面积。
盘面比:伸张面积与盘面积之比称为伸张面比,展开面积与盘面积之比称为展开面比,伸张面比和展开面比均可称为盘面比或叶面比。
《船舶动力装置原理》思考题第一章绪论名词解释:有效功率、主机燃油消耗率、续航力、良好的操纵性1)简述船舶动力装置的含义及组成?2)简述船舶推进装置/辅助装置/管路系统/甲板机械/机舱的机械设备遥控及自动化的含义及组成?3)简述船舶动力装置的类型?4)简述柴油机动力装置的优缺点?适用船型?5)简述柴油机动力装置良好的经济性?6)简述汽轮机动力装置的优缺点?适用船型?7)简述汽轮机动力装置的工作原理?(图1-2-1)8)简述燃气轮机动力装置与汽轮机动力装置在作功的工质方面有何不同?9)简述船舶动力装置的基本特性指标的组成?10)简述船舶动力装置的技术指标/经济指标/性能指标/的含义及组成?11)简述船舶有效功率与主机功率之间的关系?12)为什么船舶动力装置的功率往往取大10%(储备功率10%)?13)简述船舶动力装置的设计的要求?14)简述高速、中速、低速柴油机的区别?第二章船舶轴系的组成与设计名词解释:轴线(轴系理论中心线)、轴线长度、轴干、轴颈、中间轴承、推力轴承1)简述船舶轴系的含义及组成?2)简述推力轴承的作用?3)简述船舶轴系的工作条件及设计要求?4)简述主机功率有效地转变为螺旋桨推力的措施?5)为了减小船体变形对轴承的影响,可采取哪些措施?6)为什么直线布置轴系对大型尾部机舱、短轴系的船舶是不合适的?7)为什么用增加轴承数目、减小轴间距来减小轴系的变形量和轴承负荷,这种想法和做法是错误的?8)为什么轴系必须使各轴承的比压在许可范围内,并力求使各轴承的负荷均匀?如何控制?9)中间轴承和尾轴管的后轴承支承反力位置有何区别?10)为什么以中间轴为基本轴径(系数c = 1)?11)写出《海规》中轴径计算的基本公式,并说明式中各参数的含义?12)简述传动轴强度校核的基本方法?13)简述如何进行中间轴的强度校核?14)简述传动轴的含义、组成及设计要求?15)如何区分螺旋桨轴和尾轴?16)简述螺旋桨与螺旋桨轴的联接形式?17)如何合理选择滑动式中间轴承的轴瓦长度?18)简述滑动式中间轴承和滚动式中间轴承的特点?19)简述船舶推力轴承的配置情况?20)简述滚动式推力轴承的特点?21)简述尾轴管的含义及组成?22)简述尾轴承的受力特点及分类?23)简述尾管密封装置的分类及润滑特点?第三章推进系统的传动设备名词解释:船用齿轮箱、液力偶合器、离合器、联轴节、刚性联轴节、调距桨1)简述船用齿轮箱的作用?2)简述多片式离合、倒顺、减速齿轮箱的原理?3)简述偶合器在推进装置中的应用特点?4)简述船用离合器的分类?5)简述摩擦离合器在船舶推进装置中的作用?6)简述离合器的特点?7)简述摩擦离合器的分类?8)简述船用离合器的设计基本要求?9)简述联轴节的作用及分类?10)简述弹性联轴节的含义及作用?11)简述选用弹性联轴节进行减振的原因?12)调距桨的基本工作特性?13)简述调距桨的优缺点?第四章船舶管路系统名词解释:船舶管路系统、凝点、闪点、开式冷却管路、闭式冷却管路、“只出不进”、“有进有出”1)具体说明船舶管路系统的分类?2)燃油的质量指标有哪些?3)如何定义柴油机燃料的牌号?4)简述燃油管路的功用及组成?5)画简图说明日用油柜的结构特点?6)油舱的总容积在理论计算的基础上,还应考虑哪些系数?7)简述船舶设计对燃油管路的要求?8)举例说明滑油的选用情况?9)简述滑油管路的功用、组成与种类?10)简述船舶设计对滑油管路的要求?11)简述柴油机的冷却有何作用?12)简述冷却管路的功用和形式?13)简述船舶设计对冷却管路的要求?14)为什么船舶要设高位和低位海底门?有何要求?15)简述膨胀水箱的作用?16)简述压缩空气在船上有哪些用途?17)简述船舶设计对压缩空气管路的要求?18)简述排气管路的功用是什么?有哪几种形式?19)简述柴油机的排气特点及形式?20)简述舱底水系统的功用?21)简述舱底水的原因?22)简述舱底水系统的管系布置设计有何特点?33)舱底油水分离器应满足哪些要求?34)压载系统的主要功用是什么?35)船舶压载水舱的设计特点?36)船舶上的消防种类有哪些?37)简述卤化物消防的特点?38)简述船舶供水系统的类别?39)简述船舶机舱通风管路的功用及通风方式?40)简述船舶管路的附件?第五章船、机、桨工况配合特性名词解释:配合点、工况、变工况、柴油机的有效功率、螺旋桨设计负荷点1)简述船机桨三者之间的关系?2)研究船-机-桨工况配合特性的意义?3)说明柴油机各特性及其含义?4)简述柴油机外特性的分类及意义?5)看图说明柴油机万有特性的曲线及意义?(图5-2-5)6)简述船舶航行阻力特性?7)简述船舶螺旋桨的推进特性?8)简述推进装置功率的传递?9)简述储备的分类及含义?10)简述几种典型推进装置的特点?11)简述船-机-桨的变工况类型?第六章机舱规划与设备布置名词解释:机舱、机舱规划与设备布置1)决定机舱位置的主要因素有哪些?2)机舱布置有哪几种形式?比较其特点。
例1:已知螺旋桨型式为B4-55,直径D =2.6米,转速N =200r/min ,进速12.65Akn V=,要求发出98100N 推力,如轴系效率为0.97,试求该螺旋桨所需之螺距比及主机功率。
解:1)预备计算2003.3360n ==(r/s) 0.514412.65 6.507AV=⨯=(m/s)22410003.33n Dρ=⨯⨯4=506736.12(N)2.62)计算J 和TK6.5070.7523.33 2.6AJ nDV===⨯24981000.194506736.12T TK nDρ===3)按算出的J 和TK值查B4-55性征曲线图得1.07PD= 0.035QK=4)求螺旋桨收到功率2DnQ P π=22550.0351********.987()3.33 2.6Q Q N m nK Dρ==⨯⨯⨯=⋅2 3.1446112.987 3.33964.333()DkW P=⨯⨯⨯=5)求主机功率 946.333994.158()0.97D S SkW PP η===例2:已知某单桨船,航速V =14.85kn ,有效功率660.1848EkW P=,螺旋桨直径D=2.6m ,转速N =200 r/min ,推力减额分数t=0.118,伴流分数0.15ω=,相对旋转效率R1.0η=,传送效率S0.95η=,求B4-55系列的螺旋桨所需主机功率。
解: 1)计算J 和TKV 14.850.51447.64(/)m s ⨯==(1)7.64(10.15) 6.50AV Vω=-=-=(m/s)660184.886411.623()7.64ER N VP===86411.62397972.362()(1)(10.118)1P R T N t Z ===--⨯224497972.3620.1931000200() 2.660TTKnDρ===⨯⨯6.500.75200() 2.660A J nD V ===⨯2)由J 和TK值查图谱得1.07PD= 0.035QK=0.66η=3)求主机功率22550.035100046.205()200() 2.660Q kN m QnK Dρ==⨯=⋅⨯⨯46.20546.205()1.0BRkN m QQη===⋅ 20022 3.1446.205967.225()60DB Bn kW Q P π==⨯⨯⨯= 967.2251018.132()0.95DB S SkW PP η===一、判断1、当船模和实船的雷诺数相等时,它们的单位排水量的摩擦阻力相等。
船舶动力装置原理与设计复习思考题第1章1、如何理解船舶动力装置的含义?它有哪些部分组成?答:船舶动力装置的含义:保证船舶正常航行、作业、停泊以及船员、旅客正常工作和生活所必需的机械设备的综合体。
组成部分:推进装置:包括主机、推进器、轴系、传动设备。
辅助装置:发电机组、辅助锅炉、压缩空气系统。
甲板机械船舶管路系统机舱自动化设备。
特种设备2、简述柴油机动力装置的特点。
优点:a)有较高的经济性,耗油率比蒸汽、燃气动力装置低得多;b)重量轻(单位重量的指标小);c)具有良好的机动性,操作简单,启动方便,正倒车迅速;d)功率范围广。
缺点:a)柴油机尺寸和重量按功率比例增长快;b)柴油机工作中的噪声、振动较大;c)中、高速柴油机的运动部件磨损较厉害;d)柴油机低速稳定性差;e)柴油机的过载能力相当差3、船舶动力装置的技术特征包括哪些技术指标?a)技术指标标志动力装置的技术性能和结构特征的参数。
包括功率指标﹑质量指标和尺寸指标。
b)经济指标代表燃料在该动力装置中的热能转换率。
有燃料消耗率﹑装置总效率﹑推进装置热效率﹑每海里航程燃料耗量及动力装置的运转-维修经济性。
c)性能指标代表动力装置在接受命令,执行任务中的服从性﹑坚固性和对外界条件、工作人员的依赖性。
因此它包括机动性﹑可靠性﹑自动远操作性能﹑牵曳性能以及噪声振动的控制等指标4、说明推进装置功率传递过程,并解释各个效率的含义。
BHP、主机输出有效功率; DHP、螺旋桨收到功率; EHP、螺旋桨发出功指示功率→主机额定功率→最大持续功率→轴功率→收到功率→推力功率→船舶有效功率指示功率:表示柴油机气缸中气体作功的能力;最大持续功率(额定功率)MCR:在规定的环境状况(不同航区有不同的规定,如无限航区环境条件:绝对大气压为;环境温度为45℃;相对湿度为60%;海水温度“中冷器进口处”为32 ℃和转速下),柴油机可以安全持续运转的最大有效功率;轴功率:指在扣除传动设备、推力轴承和中间轴承等传动设备后的输出功率;螺旋桨收到功率:扣除尾轴承及密封填料损失后所输出的功率。
推力功率:是螺旋桨产生使船航行的功率。
船舶有效功率:P e=R×V s×10-37、如何理解经济航速的含义?1.节能航速:节能航速是指每小时燃油消耗量最低时的静水航速,它常由主机按推进特性运行时能维持正常工作的最低稳定转速所决定。
营运船舶在实现减速航行时,主机所输出的功率大大减少,其每海里燃油消耗率大幅度降低。
但航速降低后,营运时间被延长,运输的周转量也少,故当船舶需实现减速航行时,应结合企业的货源、运力及完成运输周转量的情况综合考虑后再决策。
2.最低营运费用航速:船舶航行一天的费用,主要由其固定费用(折旧费、修理费、船员工资、港口驶费、管理费、利息、税金,以及船舶停泊期间的燃、润油费等)和船舶航行时燃、润油费用构成。
最低营运费用航速是指船舶每航行1海里上述固定费用及航行费用最低时的航速,可供船舶及其动力装置的性能评价及选型用。
在满足完成运输周转量的前提下,船舶按最低营运费用航速航行,其成本费用最省,但它并未考虑停港时间及营运收入的影响,故不够全面。
3.最大盈利航速:最大盈利航速是指每天(或船舶在营运期间)能获得最大利益的航速。
此航速的大小,往往与每海里(或公里)运费收入、停港天数及船舶每天付出的固定费用有关。
一般在运费收入低、停港时间长、运距短、油价高的情况下,其最大盈利航速相对较小。
(图在下一页)8、功率减额输出答:把最高燃烧压力维持在标定功率时的最高燃烧压力,降低标定功率时的有效压力,使二者比值增大,来实现比标定功率时低的燃油消耗率。
第2章1.什么是电力传动推进装置?有哪些优缺点?适用于哪些船舶?电力传动是主机驱动主发电机发电,然后并网,再由电网供电给电动机驱动螺旋桨的一种传动型式。
主机和螺旋桨间没有机械联系,机、桨可任意距离布置。
优点:机组配置和布置比较灵活、方便,舱室利用率高;改变直流电动机的电流方向可使螺旋桨转向改变,便于遥控,机动性和操纵性好;发电机转速不受螺旋桨转速的限制;正倒车具有相同功率和运转性能,具有良好的拖动性能。
缺点:能量经过两次转换,损失大,传动效率低;增加了发电机和电动机,装置总的重量和尺寸较大,造价和维修费用较贵。
适用的船舶:2.主机选型与螺旋桨参数确定需进行那几个阶段?各阶段的主要任务是什么?a)初步匹配设计:已知:船舶主尺度、船舶要求的航速V s、船体的有效功率曲线P e(V)、螺旋桨的直径D或转速n确定:螺旋桨的效率、螺旋桨参数盘面比、螺距比p/D、螺旋桨的最佳直径、所需主机的功率b)终结匹配设计:已知:主机的功率与转速、船舶的有效功率曲线、传动设备与轴系的传送效率ηs、桨的收到功率 P d、船身效率ηh等确定:船舶所能达到的最高航速、螺旋桨的最佳要素 ( 螺旋桨直径、螺距比及螺旋桨效率)3.轴系的基本任务是什么?由哪些部件组成?轴系的基本任务是:连接主机(机组)与螺旋桨,将主机发出的功率传给螺旋桨,同时又将螺旋桨所产生的推力通过推力轴承传给船体,以实现推进船舶的使命。
轴系的组成:1. 传动轴:中间轴、推力轴、尾轴或螺旋桨轴2. 支承轴承:中间轴承、推力轴承及尾管轴承3. 联轴器:固定联接法兰、可拆联轴节、液压联轴节、弹性联轴节、夹壳联轴节、齿形联轴节、万向联轴节等4. 轴系附体(用于连接传动轴的联轴器;制动器;隔舱填料函、尾管密封;还有中间轴承、推力轴承、尾管轴承的润滑与冷却管路;接地装置;防腐蚀装置等)5. 减速齿轮箱6. 电气接地装置。
4.船舶推进轴系工作时,所受机械负荷有哪些?答:螺旋桨在水中旋转的扭应力,推进中正倒车产生的拉应力,轴系自重产生的弯曲应力,轴系安装误差、船体变形、轴系振动以及螺旋桨的水动力等所产生的附加应力等。
5.轴系设计有哪些具体要求?1.有足够的强度和刚度,工作可靠并有较长的使用寿命;2.有利于制造和安装,在满足工作需要的基础上,力求简化,使制造与安装方便并便于日常的维护保养;3.传动损失小、合理选择轴承种类、数目及润滑方法;4.对船体变形的适应性好,力求避免在正常航行状态下因船体变形引起轴承超负荷;5.保证在规定的运行转速范围内不发生扭转、横向和耦合共振;6.避免海水对尾轴的腐蚀,尾管装置具有良好的密封性能;7.尽可能减小轴的长度和减轻轴的重量。
6.何为轴线?理想轴系是如何确定的?为什么有些船舶的轴线具有倾斜角和偏斜角?轴线是指主机(或离合器或齿轮箱)输出法兰端面中心至螺旋桨桨毂端面中心间的连线。
理想轴线的布置与龙骨(基线)线平行。
有时为保证螺旋桨浸入水中有一定的深度,而主机位置又不能放低,只能使轴线向尾部有一倾斜角,轴线与基线的夹角α,一般限制在0一5°之间。
双轴线时除α角外,其与船舶纵中垂面偏角β,一般限制在0-3 °,从而保证轴系有较高的推力,不会因α、β角太大而使推力损失过多。
7.如何防止轴的腐蚀?答:1、轴的防腐措施一般采用的“阴极保护法”,或使轴和海水隔离2、轴上涂防腐漆或镀金属3、联合保护法:即在涂层上面又包上一层防护层,并在其上面刷涂防腐漆。
4、轴上包以橡胶复盖层8.简述滑动式中间轴承和滚动式中间轴承的特点。
答:滑动式中间轴承:优点:结构简单,工作较可靠;承受载荷较大,抗振抗冲击性好;安装修理方便;制造成本低。
缺点:摩擦系数大;必须有一定的间隙才能正常工作,转速和载荷变化过大时难于形成较佳的承载油膜;润滑与维护保养麻烦。
滚动式中间轴承:优点:摩擦损失小;无须冷却,滑油消耗少;轴承有自动调整能力;修理时便于更换,并可直接在市场购置。
缺点:工作噪声大;轴承为非剖分式,为能安装,中间轴至少一端用可拆联轴节;承载能力小;安装工艺要求高。
9.尾管装置的任务是什么?由哪几部分组成?有几种结构形式?任务:1.支撑螺旋桨轴;2.保持船体的水密性,防止舷外水的大量漏入或滑油的外泄;3、提供润滑。
组成部分:由尾管、尾轴承、密封装置、润滑与冷却系统等部分组成。
按润滑方式可分为油润滑和水润滑尾管装置两种。
10.简述白合金轴承、橡胶轴承、铁梨木轴承的特点。
白合金轴承:耐磨性好,不伤轴颈,抗压强度较高,散热性好,不易发生发生摩擦发热而致烧轴。
橡胶轴承:铁梨木轴承:适用于水润滑,重量大,具有抗腐蚀性能。
11.何为轴系的合理校中?有哪些计算方法?答:在规定的负荷、应力、转角等限制条件下,有意调整各轴承在垂直方向上的高低位置,使轴承负荷高者降低,小者增大,以使各轴系的负荷均匀、寿命长、工作安全可靠。
计算方法有:有限元法、传递矩阵法、三弯矩方程法。
第3章1、船舶后传动设备的在推进装置中主要有哪些作用?减速及变速传动用以并车和分车组合或分配推进功率离合与倒顺抗振与抗冲击布置中的调节作用2、推进轴系中弹性联轴器有哪些作用?a)可以大幅度地降低轴系扭振的自振频率b)缓解由于船体变形所引起的柴油机、齿轮箱和轴承增加的负荷c)可允许轴线有微小的倾角和位移,补偿安装中的误差,使轴线校中容易,并能保护齿轮装置d)降低轴系校中的安装工艺要求第4章1.何谓船舶管路系统?船舶管路系统有哪几类?船舶管路系统是船舶为了完成一定任务而专门用来输送和排放液体或气体的管路(管子及其附件的组合)、机械设备和检测仪表等的总称,常简称为船舶管系。
船舶管路系统按其用途不同,可分为动力管路和船舶系统两大类。
前者主要为船舶动力装置中的主、辅机服务,后者主要保证船舶安全和满足人员的生活需要。
按任务不同,动力管路可分为五种:燃油管路、滑油管路、冷却管路、压缩空气管路、排气管路。
船舶系统可分为如下几种:舱底水系统、压载水系统、消防系统、通风系统、制冷与空调系统、货油系统等。
2.滑油管路的功用、组成、种类功用:滑油管系给柴油机、增压器等船舶动力装置设备供应足够的、合乎质量要求的滑油,确保有关摩擦副处于良好的润滑状态,避免发生干摩擦,并在润滑过程中带走部分热量,起一定的冷却作用。
减磨:润滑的主要作用冷却:带走部分热量清洁:洗涤运动表面的污物和金属磨粒密封:如活塞与缸套间的油膜还起密封燃烧室的作用。
防腐:油膜使金属表面与空气、酸不能接触减轻噪声:缓冲作用传递动力:如推力轴承中推力盘与推力块之间的动压润滑组成:滑油管系一般由滑油贮存舱(柜)、滑油循环柜、滑油泵、净化设备(滤器、分油机)及滑油冷却器等组成。
种类: 滑油管系通常根据柴油机的结构型式可分为湿底壳式和干底壳式两种。
3.冷却管路的功用和主要形式功用:冷却管路的功用是对船舶上需要散热的机械设备供以足够的液体(淡水、海水、江水和冷却油)进行冷却,以保证其正常工作。
形式:a.开式冷却管路冷却液体为舷外水(海水、江水),舷外水由船外吸进,冷却机械设备后,仍排出船外,进行开式循环,又叫直接冷却。