刑事案件审查起诉阶段律师工作流程
- 格式:docx
- 大小:21.23 KB
- 文档页数:9
刑事辩护律师在案件审查起诉阶段的工作要点及主要内容1.了解案件信息:刑事辩护律师需要全面了解被告人及案件的背景信息,包括被告人的身份、性格特点、教育背景、职业经历等,以及案件发生的时间、地点、事件经过等具体信息。
2.研究法律法规:律师需要深入研究相关的法律法规,包括刑法、刑事诉讼法等,以便了解案件的罪名及相关法律程序,给予被告人最好的辩护。
3.筛选证据和调查:刑事辩护律师需要仔细筛选案件的证据,包括现场勘查、取证过程、证人证言、物证等,评估证据的可靠性和合法性,同时进行案件的背景调查,查找可能的辩护线索和防守策略。
4.参与案件审查:律师需要积极参与公安机关对案件的审查,向办案人员提供法律意见和建议,保障案件审查合法、公正和透明。
律师还可以向公安机关提出质疑和申诉,要求重新调查、取证或采取其他必要的措施。
5.保护被告人权益:刑事辩护律师要时刻关注被告人的合法权益,包括被告人的人身自由权、言论自由权等,保障他们受到合法的对待和保护。
同时,律师还要协助被告人与监区进行沟通,提供法律援助和心理支持。
6.辩护策略和意见:根据案件的具体情况,刑事辩护律师需要制定合适的辩护策略和意见。
他们需要评估案件的证据和法律法规,提供被告人最佳的辩护方案,以最大限度地保护被告人的权益。
7.出庭辩护:在案件审查起诉阶段,律师还需要参与庭审,代表被告人进行辩护。
他们与检察官进行辩论和交流,对证据的真实性和合法性进行质疑,提出相关的证据和论据,争取最有利的结果。
8.案后服务:如果案件没有被起诉或被告人被判无罪,刑事辩护律师需要协助被告人进行相应的赔偿申请或其他司法救济程序。
同时,律师还可以提供案后服务,解答被告人的法律问题,提供相关法律援助和指导。
刑事辩护律师在案件审查起诉阶段的工作要点是全面了解案件信息、研究相关法律法规、筛选证据和调查、参与案件审查、保护被告人权益、制定辩护策略和意见、出庭辩护以及提供案后服务等。
他们的工作是保障被告人权益、维护司法公正和法治的重要一环。
刑事案件审查起诉阶段律师工作流程刑事案件审查起诉阶段律师工作流程刑事案件审查起诉阶段律师工作流程孙裕广目录一、刑事律师工作之阅卷〔一〕申请阅卷的时间〔二〕阅卷流程〔三〕阅卷时需着重理解的事项二、刑事律师工作之法律文书初稿〔一〕辩护意见或辩护词初稿〔二〕质证意见初稿三、刑事律师工作之会见〔一〕会见前备忘〔二〕会见流程〔三〕会见交流提纲〔四〕会见目的〔五〕会见考前须知四、刑事律师工作之调查取证〔一〕审查起诉阶段的取证方式〔二〕律师自行调查取证的要求〔三〕律师制作调查笔录的内容五、刑事律师工作之向检察院提出律师意见〔一〕适用情形〔二〕意见分类六、刑事律师工作之变更强迫措施〔一〕申请条件〔二〕申请解除取保候审、监视居住〔三〕常见取保候审适用的情形〔四〕较难适用取保候审的情形〔五〕与及其家属讲解取保候审〔六〕申请变更强迫措施为取保候审七、刑事律师工作之代理申诉或控告〔一〕代理申诉或控告的情形〔二〕受理部门〔三〕搜集进犯权利相关证据〔四〕申诉或控告书的内容决胜于庭前,刑事案件审查起诉阶段律师工作的质量将直接影响辩护效果的实现。
本文将系统归纳刑事律师在审查起诉阶段的详细工作,承接前文《刑事案件侦查阶段律师工作流程》。
对于刑事律师从审查起诉阶段才介入案件的,有关委托手续、与办案机关获得联络、研究案件罪名及辩点的流程不再负担,如需理解可参见前文。
一、刑事律师工作之阅卷〔一〕申请阅卷的时间自检察院对案件审查起诉之日起。
〔二〕阅卷流程1. 向检察院预约阅卷时间;2. 持律师事务所信函、受权委托书及律师证;复印卷宗,或带上便携式扫描仪、相机、足够容量的手机现场拍摄卷宗,或带上U盘拷贝电子卷宗〔如有电子卷宗〕;3. 案卷拿到手后,需核对卷宗材料是否齐全,以免漏下卷宗材料;4. 取回案卷后,制作卷宗索引表;5. 根据案件情况制作阅卷方案;6. 阅读时通过图表、摘录等方法制作阅卷笔录;7. 如研读卷宗过程中发现证据有疑点、关键信息拍照或复印不明晰,需要再次到法院查阅的,应预约并告知需要查阅的卷宗编号。
刑事案件审查起诉阶段律师工作流程一、案件接收和调查阶段刑事案件审查起诉阶段律师的工作流程通常从接受案件开始。
律师要准确了解案件的情况,包括涉案人员、被害人、案发经过、相关证据等。
为此,律师需要与当事人及其家属进行沟通,搜集相关资料和证据。
在这个阶段,律师还需要协助当事人配合警方的调查,收集相关证据和证人的证言。
二、法律分析和风险评估在案件收集和调查工作完成后,律师需要对相关法律进行分析,评估案件的法律风险以及当事人可能面临的刑事责任。
律师需要熟悉刑事法律的适用原则和规定,结合案件的具体情况,为当事人提供合理的法律意见和建议。
律师还需要综合客观的证据和相关规定,对案件的胜诉可能性进行预判。
三、与检察机关的交流和协商刑事案件审查起诉阶段,律师需要与检察机关进行沟通和协商。
律师可以向检察机关提供案件相关的证据和材料,并就案件的事实和证据进行解释说明。
律师还需要与检察机关就案件的起诉决定进行交流和反馈,提出有利于当事人的意见和建议。
在这个过程中,律师需要具备谈判技巧和辩护能力,争取为当事人争取最有利的结果。
四、起诉决定和辩护策略制定在了解检察机关对案件的起诉决定后,律师需要制定相应的辩护策略和应对措施。
律师需要仔细研究起诉决定及相关法律文件,确定辩护的重点和关键点。
律师还需要与当事人进行详细的沟通,了解当事人的辩护意愿和要求,及时提供专业的法律建议和意见。
律师还应当对案件可能存在的争议点进行分析和准备,制定针对性的辩护策略。
五、开庭辩护和代理诉讼刑事案件审查起诉阶段律师的工作流程最后一个重要环节是开庭辩护和代理诉讼。
律师需要代表当事人出庭参加开庭审理,发表辩论意见,提出法律观点和证据材料,并进行法律辩护。
律师需要充分准备好相关的辩护材料和辩护词,并充分了解当事人的辩护诉求和辩护目标。
律师还需要对庭审过程中的各种问题进行应对,并及时保护当事人的合法权益。
总之,刑事案件审查起诉阶段律师的工作流程包括案件接收和调查、法律分析和风险评估、与检察机关的交流和协商、起诉决定和辩护策略制定,以及开庭辩护和代理诉讼。
第1篇一、引言刑事案件的审理是司法活动的重要组成部分,对于维护社会秩序、保障人民群众的合法权益具有重要意义。
在我国,刑事诉讼遵循法定程序,确保公正、公平、公开。
本文将详细阐述法律审理刑事案件的流程,以期为相关人员提供参考。
二、立案1. 立案条件根据《中华人民共和国刑事诉讼法》第一百一十二条规定,公安机关、人民检察院、人民法院对报案、控告、举报和自首的材料,应当按照管辖范围,迅速进行审查,认为有犯罪事实需要追究刑事责任的,应当立案;认为没有犯罪事实,或者犯罪事实显著轻微,不需要追究刑事责任的,不予立案,并且将不立案的原因通知控告人。
控告人如果不服,可以申请复议。
2. 立案程序(1)报案:当事人或其他知情人向公安机关、人民检察院、人民法院报案。
(2)审查:公安机关、人民检察院、人民法院对报案材料进行审查。
(3)决定:审查后,认为有犯罪事实需要追究刑事责任的,予以立案;认为没有犯罪事实,或者犯罪事实显著轻微,不需要追究刑事责任的,不予立案。
三、侦查1. 侦查机关侦查机关包括公安机关、国家安全机关、人民检察院、军队保卫部门、监狱等。
2. 侦查程序(1)立案侦查:侦查机关根据立案决定,对犯罪嫌疑人进行侦查。
(2)收集证据:侦查机关依法收集证据,包括物证、书证、证人证言、被害人陈述、犯罪嫌疑人供述和辩解、鉴定意见、勘验、检查、辨认、侦查实验等。
(3)强制措施:对犯罪嫌疑人采取拘传、取保候审、监视居住、拘留、逮捕等强制措施。
(4)侦查终结:侦查机关对案件进行侦查,收集到足以证明犯罪嫌疑人有罪或者无罪、犯罪情节轻重的证据后,侦查终结。
四、起诉1. 起诉机关起诉机关包括人民检察院、自诉人。
2. 起诉程序(1)审查起诉:人民检察院对侦查机关移送的案件进行审查,认为犯罪嫌疑人的犯罪事实已经查清,证据确实、充分,依法应当追究刑事责任的,提起公诉。
(2)起诉书:人民检察院向人民法院提起公诉,向人民法院提交起诉书。
(3)自诉:被害人及其法定代理人、近亲属或者附带民事诉讼的原告人,可以向人民法院提起自诉。
律师办理刑事案件基本流程1.调查阶段:在收到委托后,律师首先会对案件进行全面的调查和收集证据。
这包括阅读相关案件材料,与被告及其家属、证人等进行谈话,了解案件的来龙去脉,收集相关证据和信息。
2.议案筹备阶段:在确定案件的基本事实后,律师会组织相关证据并进行分析。
律师会与被告讨论案件的强弱点,制定辩护策略和证据,准备辩护词和辩护材料。
3.庭前准备阶段:在案件要开庭前,律师会与检察官进行接触,商讨可能的庭审程序和庭审日期。
律师会请求相关证人提供证言,并与其沟通,了解其证词内容。
在庭前准备阶段,律师还会处理一些轻罪案件的庭外解决。
4.庭审阶段:在庭审前,律师会与被告进行会谈,解释庭审过程和被告的权益。
律师会出席庭审,对检察官的指控进行驳斥和质疑,引导被告提供证据和证人证词以辩护自己。
律师还有权质询检察官和证人,并对疑点进行辩护。
庭审中律师还可能向法庭提交书面申请和证据。
5.判决阶段:在庭审结束后,律师会提出辩护词,并与被告进行沟通,解释判决的可能结果。
律师会对法院进行评估和报告,就案件的细节和关键问题向法院提出意见。
在判决阶段,律师会出席判决词的宣读,并向被告解释判决结果。
6.上诉阶段:如果被告认为判决不公正,律师可以向上一级法院提起上诉。
上诉过程主要是律师准备上诉书并提供证据,同时向上级法院说明判决的不合理之处。
律师还将参与上诉庭审,以提出对判决的辩护。
总结起来,律师办理刑事案件的基本流程包括调查阶段、议案筹备阶段、庭前准备阶段、庭审阶段、判决阶段和上诉阶段。
每个阶段都需要律师展开相应的工作,并与被告保持密切的沟通和合作,以确保被告的合法权益得到有效地维护。
律师办理刑事案件规范(律师办理刑事案件规范2023失效)法律分析:刑事案件办理流程是:公安机关负责侦查,检察院负责审查起诉,法院负责审判。
收到检察院通知,说明案件已侦查终结到了审查起诉阶段,一个月以后,案子将移送法院。
律师接受委托办理刑事案件,可以在侦查、审查起诉、一审、二审、死刑复核、申诉、再审等各诉讼阶段由律师事务所分别办理委托手续,也可以一次性办理。
律师接受“扫黑除恶”案件委托,应当及时分别向律所和司法行政机关报备。
刑事案件由侦查机关向人民检察院移送审查起诉后,律师可以接受配禅拦犯罪嫌疑人本人或其亲友的委托担任辩护人;可以接受被害人及其法定代理人或者近亲属,附带民事诉讼当事人委托担任诉讼代理人。
律师如何办理刑事案件2、法律分析:刑事案件办理流程是:公安机关负责侦查,检察院负责审查起诉,法院负责审判。
收到检察院通知,说明案件已侦查终结到了审查起诉阶段,一个月以后,案子将移送法院。
3、刑事案件由侦查机关向人民检察院移送审查起诉后,律师可以接受配禅拦犯罪嫌疑人本人或其亲友的委托担任辩护人;可以接受被害人及其法定代理人或者近亲属,附带民事诉讼当事人委托担任诉讼代理人。
4、律师介入时间。
犯罪嫌疑人受到侦查机关第一次讯问,或者被采取强制措施之日起,就可以聘请律师提供法律帮助。
律师办理收案手续。
5、律师办理刑事案件规范如下:律师依法在刑事诉讼中履行辩护与代理职责,其人身权利和诉讼权利不受侵犯。
6、法律依据《律师办理刑事案件规范》第五条律师担任辩护人,应当依法独立履行辩护职责。
1、刑事案件的办案程序。
刑事案件的办案有以下程序:立案,公安机关、检察院或法院应当按照管辖范围立案侦查。
侦查,对于被拘留的重大嫌疑分子应当在拘留后的24小时以内进行讯问。
3、审查起诉阶段,刑事辩护律师担任辩护人或诉讼代理人。
4、刑事案件的整体处理流程是:第一阶段:报案。
刑事案件发生后,如果有被害人、第三人报案,一个刑事案件的程序前期就等于是启动了。
Powerful reasons lead to powerful actions.精品模板助您成功(页眉可删)律师在检察院审查起诉阶段工作有哪些?导读:律师在检察院审查起诉阶段工作包括律师接受委托、与公诉机关取得联系、会见和通信以及为犯罪嫌疑人申请取保候审等工作。
其中律师介入时间案件移送检察院审查起诉之日起,可以聘请律师提供辩护;律师事务所与委托人签署《委托协议》一式二份,一份交委托人,一份由律师事务所存档。
一、ls在检察院审查起诉阶段工作有哪些?1、ls接受委托(一)ls介入时间案件移送检察院审查起诉之日起,可以聘请ls提供辩护。
(二)ls办理收案手续1、ls事务所与委托人签署《委托协议》一式二份,一份交委托人,一份由ls事务所存档;2、委托人签署《授权委托书》一式三份,一份交办案机关,一份由承办律师存档,一份交委托人保存;3、ls事务所给承办ls开据信函,由ls交办案机关。
2、与公诉机关联系1、承办ls接受委托后,应及时与公诉机关取得联系,向其提交《授权委托书》、ls事务所信函,并出示ls执业证。
2、辩护ls有权查阅、摘抄、复制本案的诉讼文书、技术性鉴定材料。
3、会见和通信(一)在审查起诉阶段,辩护ls会见犯罪嫌疑人无需经过检察机关批准,可以随时会见。
(二)辩护ls可以与犯罪嫌疑人进行通信,但内容应与本案有关。
(三)ls会见犯罪嫌疑人时,可以向其了解以下有关案件的情况:1、犯罪嫌疑人的自然情况;2、是否参与以及怎样参与所涉嫌的案件;3、涉及定罪量刑的主要事实和情节或者无罪的辩解。
4、为犯罪嫌疑人申请取保候审。
(一)在押的犯罪嫌疑人或者其法定代理人、近亲属要求ls 为犯罪嫌疑人申请取保候审,承办ls认为符合法定条件的,可以代为申请取保候审。
(二)ls为犯罪嫌疑人申请取保候审的,应向有关机关提交申请书。
申请书应写明申请事实、理由及保证方式,并注明ls 事务所名称、ls姓名、通信地址及联系方法等。
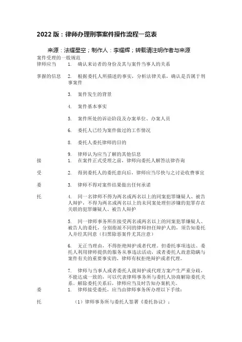
2022版:律师办理刑事案件操作流程一览表来源:法耀星空;制作人:李耀辉;转载请注明作者与来源案件受理的一般规范律师应当掌握的信息1. 确认来访者的身份及其与案件当事人的关系2. 根据委托人所描述的事实,分析法律关系,确认是否属于刑事案件3. 案件发生的背景4. 案件基本事实5. 案件所处的诉讼阶段及办案单位、办案人员6. 委托人已经为案件做过的工作情况8. 委托人委托律师的目的9. 律师认为应当了解的其他信息接受委托1. 在案件正式受理之前,律师向委托人解答法律咨询2. 得到委托人的委托意向后,律师应当尽快与之讨论收费事宜3. 律师不得对案件结果做出任何承诺4. 同一名律师不得为两名或两名以上的同案犯罪嫌疑人、被告人辩护,不得为两名或两名以上的未同案处理但涉嫌的犯罪存在关联的犯罪嫌疑人、被告人辩护5. 同一律师事务所在接受两名或两名以上的同案犯罪嫌疑人、被告人的委托,分别指派不同的律师担任辩护人的,须告知委托人并经其同意(扫黑除恶案件尤其注意)6. 无正当理由,不得拒绝辩护或者代理。
但委托事项违法、委托人利用律师提供的服务从事违法活动,或者委托人故意隐瞒与案件有关的重要事实的,律师有权拒绝辩护或者代理。
7. 律师与当事人或者委托人就辩护或代理方案产生严重分歧,不能达成一致的,可以代表律师事务所与委托人协商解除委托关系。
解除委托关系后,律师应当及时告知办案机关。
委托1. 律师接受委托,应当由律师事务所办理以下手续:(1)律师事务所与委托人签署《委托协议》;手续 (2)委托人签署委托书; (3)律师事务所开具办案所需的相关诉讼文书。
上述手续,律师事务所应当留存原件或存根备查。
律师接受委托办理刑事案件,可以在侦查、审查起诉、一审、二审、死刑复核、申诉、再审等各诉讼阶段由律师事务所分别办理委托手续,也可以一次性办理。
律师接受“扫黑除恶”案件委托,应当及时分别向律所和司法行政机关报备。
2. 律师应当在收取律师费之后开始工作3.指定辩护的案件,以人民法院或者法律援助中心的指定文件为案件受理依据,不用签订协议各诉讼阶段接受委托侦查阶段1.受理案件时,律师应当尽可能向委托人了解以下情况: (1)犯罪嫌疑人所涉嫌的罪名 (2)犯罪嫌疑人的个人信息等基本情况(3)委托人的基本情况及其与犯罪嫌疑人的关系(会见时看守所可能会核实或者需要关系证明)(4)案件基本情况(5)委托人的具体要求、目的(6)案件是否属于危害国家安全、恐怖活动犯罪特殊案件(可能会限制会见),注意当前“扫黑除恶”专项斗争,限制律师会见现象非常普遍(7)委托人与侦查机关沟通的情况以及他们已经做过的工作(8)侦查机关及承办人员的联系方式(9)犯罪嫌疑人是否被羁押以及羁押场所2.侦查阶段,律师必备手续:(1) 委托人签署的《委托书》(2)《律师事务所函》(3)《律师会见在押犯罪嫌疑人的专用介绍信》(4)律师证1.审查起诉阶段接受委托,律师应当了解以下信息:审查起诉阶段(1)侦查阶段时是否聘请过律师,如果已经聘请了律师,该律师已经做过的工作情况,是否还继续参与诉讼活动(2)案件进入审查起诉阶段的时间,是否已经发生过退回补充侦查的情况(3)委托人与侦查、审查起诉机关的沟通情况(4)审查起诉机关及承办人员的联系方式(5)犯罪嫌疑人是否被羁押以及羁押场所、以前会见的情况(6)其他信息2. 审查起诉阶段,律师必备的手续:(1)委托人签署的委托书(2)律师事务所函(3)律师会见在押犯罪嫌疑人的专用介绍信(4)律师证及复印件审判阶1. 在审判阶段接受委托,律师应当了解以下信息:段(1)侦查阶段、审查起诉阶段是否聘请过律师,如果已经聘请了律师,该律师已经做过的工作情况,是否还继续参与诉讼活动(2)案件进入审判阶段的时间(3)委托人与侦查、审查起诉机关、审判机关的沟通情况(4)审判机关及承办人的联系方式(5)犯罪嫌疑人是否被羁押以及羁押场所、以前会见的情况(6)其他信息2. 审判阶段,律师必备的手续:(1)委托人签署的委托书(2)律师事务所函(3)律师会见在押犯罪嫌疑人的专用介绍信(4)律师证及复印件会见会见一般规范1.律师会见在押犯罪嫌疑人之前应当了解以下情况:(1)除“三证”外是否还需要其他材料(2)看守所的工作接待时间(3)对律师会见是否有特殊要求,尤其在新冠疫情期间,是否需要提供“三证”以外的其他材料或者防护用品(4)会见是否属于危害国家安全、恐怖活动犯罪、涉黑涉恶犯罪等特殊案件,是否需要批准2.对于看守所不不能及时安排会见的,律师应当及时向办案单位、驻所检察官、检察机关等相关部门反映,不得与有关人员发生正面冲突3.确定会见在押犯罪嫌疑人、被告人的时间后,律师应当把将要会见的情况第一时间通知委托人,并且了解他们是否有转达问候、交代家务等特别需要律师代办的原件无关的合法事宜4.律师会见至少应携带以下文件材料:(1)委托人签署的委托书(2)律师会见在押犯罪嫌疑人的专用介绍信(3)律师证原件(个别看守所需要复印件)(4)委托人与嫌疑人的关系身份证明(个别看守所需要)(5)会见模板、笔录纸、印台、文具等物品注:受新冠疫情影响,全国各地疫情防控政策调整频繁,各地对律师会见提出不同的会见要求,建议律师前往外地看守所会见前与看守所确认会见政策,合理安排出行。
刑事辩护律师在审查起诉阶段的工作要点及其主要内容据《中华人民共和国刑事诉讼法》的规定,刑事辩护律师是承担辩护任务的专业律师,他们在某些特定诉讼案件中被称为审查起诉人。
当一项刑事案件被控罪时,审查起诉人作为被告人的辩护律师,受托人或其他相关机构组成的代表团,有义务在审查起诉阶段履行担任辩护律师的职责,根据法律和司法规定,向法院作出有关辩护人的陈述。
在这个阶段,刑事辩护律师的工作要点主要有:一.入了解案件的基本事实;审查起诉的第一步是深入了解案件的基本事实,包括涉案人的身份信息、案件的发生和发展过程、事实依据是否充分等。
只有充分地熟悉案件,才能合理地进行后续审查起诉的工作。
二.开调查,积极收集证据;审查起诉的第二步是展开全面的调查,收集与案件有关的证据材料,并对有关的一切可能的反证据,以分析它们与审判有何关系。
证据的搜集不仅能为被告人提供有效的辩护,而且有助于准确的审判,最终获得正确的司法裁决。
三.建被告人的防卫策略;审查起诉的主要目的是为被告人构建有效的防卫策略,以最大限度地减轻或免除处罚。
此外,针对案件本身存在的问题,也要及时发现,向法院提出异议和抗辩,以维护当事人的正当利益。
四.对案件特定细节,作出辩护陈述;审查起诉的最后一步是在法庭上作出辩护陈述,对案件中涉及的特定细节,例如物证、证人、客观事实等,做出合理的解释、剖析、正确地收集证据材料,以及提出有效的质疑和异议等,全面的反映客观事实及案情的严重性等。
总之,刑事辩护律师在审查起诉阶段的主要工作是深入了解案件的基本事实,展开全面的调查,积极收集证据,构建被告人的防卫策略,以及针对案件特定细节,作出辩护陈述等。
它既有利于被告人减轻刑事处罚,也有助于法院做出准确、公正和客观的判决,保护当事人的正当权益,促进法治的建设。
刑事案件审查起诉阶段律师工作流程第一步:案件接受与调查在刑事案件审查起诉阶段,律师首先需接受委托进行案件调查。
律师会与被告碰面,了解案件的具体情况,并搜集相关证据和证人证言。
律师还会对案件基本事实进行调查,并了解相关法律法规和判例。
第二步:制定辩护策略根据案件调查的结果,律师会与被告讨论并制定辩护策略。
这包括确定证人的用途和顺序、探讨辩护策略的优劣以及研究相关法律和判例。
第三步:与检察官交涉在刑事案件审查起诉阶段,律师通常要与检察官展开交涉。
律师会通过书面材料和会议等方式与检察官交流,讨论案件的证据和相应的认定问题。
律师还会协助被告提供有利于案件辩护的证据材料。
第四步:参与调查取证刑事案件审查起诉阶段的律师可以通过参与调查取证来了解案件的进展和证据的收集情况。
律师可以参与案件调查,监督警察的工作,并协助被告提供有利于案件辩护的证据。
在这个阶段,律师需要具备一定的法律知识和调查技巧。
第五步:参与听证和调解在案件审查起诉阶段,律师还可以参与听证和调解过程。
律师可以通过提供法律意见和发表辩论来保护被告的权益。
律师还可以协商和检察官进行调解,以达成双方都能接受的解决方案。
第六步:准备辩护材料第七步:出庭辩护在刑事案件审查起诉阶段,律师还需出庭辩护。
律师会以案件调查结果、证据材料和辩护策略为基础,提出合理的辩护观点,为被告辩护。
律师会通过争辩、质证和辩论等方式,努力为被告争取辩护权益。
第八步:为被告提供法律援助在刑事案件审查起诉阶段,被告可能需要法律援助。
律师需为被告提供法律援助,包括解释被告的权益、指导被告对案件进行申辩和提供法律建议。
律师还会帮助被告准备辩护材料,并代表被告参与庭审。
以上是刑事案件审查起诉阶段律师的工作流程。
律师在这个阶段扮演着重要的角色,需要与被告密切合作,保护被告的合法权益,并为被告提供有效的辩护。
同时,律师还需与检察官展开交涉和协商,为被告争取最优的结果。
通过合理的调查和准备工作,以及巧妙的辩护策略,律师可以为被告在刑事案件审查起诉阶段争取到公正的结果。
刑事案件律师辩护流程
1. 刑事辩护人与被告首先进行签订委托代理文件,被告授权辩
护人出庭辩护,辩护人依法行使被告合法权益;
2. 辩护人对被告违法行为和起诉状进行全面调查,收集有关的证据,
以制定辩护计划和策略;
3. 辩护人与被告及其家人进行咨询,介绍辩护事宜,说明法律机制,
让被告更加清楚自身的权利;
4. 辩护人承担被告的法律诉讼工作,准备辩护文书,代理请求复查、
上诉、再审等程序;
5. 按法定程序代理被告参与各个环节诉讼活动,如庭审、调解、调查等;
6. 代理被告就被害人及其家属的赔偿要求,负责为被告代理和应付赔
偿款项事宜;
7. 完成被告律师出庭辩护、庭审、撰写上诉状等工作;
8. 正式诉讼结束后,辩护人准备结案文书,审核相关文件,圆满结案。
审查起诉的步骤和方法是怎样的审查起诉是司法程序中的一项重要环节,可以确保案件公正、合法地进行。
下面将详细介绍审查起诉的步骤和方法。
1.收集案件材料:审查起诉前,公安机关或其他执法机关需要全面收集案件相关材料和证据,包括现场勘察记录、询问笔录、证人证言、物证等。
这些材料可以提供案件的基本背景和事实依据。
2.初步评估:在收集材料的基础上,进行初步评估案件的事实和证据。
初步评估的目的是确定是否有充足的证据来支持起诉,并评估起诉的可能性和合理性。
3.法律分析:在初步评估的基础上,进行法律分析,包括对适用法律规定、刑事责任的确认等。
这一步骤需要审查构成犯罪的要件是否清晰,并评估证据是否足够支持指控。
4.罪刑评估:在法律分析的基础上,进行罪刑评估。
这一步骤需要评估犯罪的性质和情节,确定相应的刑罚幅度,并考虑有无可适用的法定刑。
5.事先通知:在审查起诉之前,通常需要提前通知被告及其代理人,告知起诉的事实和依据,并听取其辩护意见。
这是被告享有的法定权利,也有助于确保起诉过程的公正和透明。
6.决定分歧处理:如果在审查起诉过程中出现法律意见分歧,或者对案件事实认定有争议,可以组织进行内部研讨、调查和讨论,最终达成共识,并记录下来作为审查起诉的依据。
7.决定起诉:最后一步是根据前面的审查、评估和讨论结果,决定是否起诉。
如果决定起诉,就会向法院提交起诉状,并进入诉讼阶段。
如果决定不起诉,会向当事人发布不起诉决定,并解释理由。
1.法律适用:审查起诉时需要仔细分析适用的法律规定,确保指控的罪名准确合法。
法律适用的方法包括文本解释、法律比较和相关案例研究等。
2.证据评估:在收集到的证据基础上,进行证据评估。
这包括证据的真实性、可靠性、关联性和重要性的分析,评估证据是否能够支持起诉,并衡量证据对指控的可能影响。
3.事实认定:审查起诉需要对案件事实进行认定。
这需要运用逻辑推理、证据比对和事实依据,确定案件的关键事实,并与法律要件对比来决定是否起诉。
律师刑事案件办案流程[第一阶段:公安侦查阶段]一、服务内容:(一)接受委托犯罪嫌疑人被第一次讯问后或者被采取强制措施之后,犯罪嫌疑人或者其亲属即可以聘请律师提供法律服务。
(二)与侦查机关联系接受委托后,律师应提交《授权委托书》、律师事务所介绍信以及律师证,及时与侦查机关联系,了解犯罪嫌疑人的罪名,并要求会见犯罪嫌疑人。
(三)会见犯罪嫌疑人1、涉及国家秘密的案件,律师会见在押犯罪嫌疑人,应向侦查机关提出书面申请并得到批准。
2、会见犯罪嫌疑人时可以向其了解有关案件的情况;(四)为犯罪嫌疑人提供法律咨询:1、有关强制措施的条件、期限、适用程序的法律规定;2、有关侦查人员、检察人员及审判人员回避的法律规定;3、犯罪嫌疑人对侦查人员的提问有如实回答的义务及对与本案无关的问题有拒绝回答的权利;4、犯罪嫌疑人有要求自行书写供述的权利,对侦查人员制作的讯问笔录有核对、补充、改正、附加说明的权利以及在承认笔录没有错误后应当签名或盖章的义务;5、犯罪嫌疑人享有侦查机关应当将用作证据的鉴定结论向他告知的权利及可以申请补充鉴定或者重新鉴定的权利;6、犯罪嫌疑人享有的辩护权;7、犯罪嫌疑人享有的申诉权和控告权;8、刑法关于犯罪嫌疑人所涉嫌的罪名的有关规定;9、有关刑事案件侦查管辖的法律(五)为犯罪嫌疑人申请取保候审:律师向侦查机关了解犯罪嫌疑人涉嫌的罪名及会见犯罪嫌疑人后,如果认为被羁押的犯罪嫌疑人符合取保候审的条件,可以为其申请取保候审:(六)代理申诉和控告如果侦查人员在办案中违反法律规定,侵犯犯罪嫌疑人的人身权利、诉讼权利或其他合法权益,或者认为侦查机关管辖不当的,可受犯罪嫌疑人的委托,代理其向有关部门提出控告。
二、服务费用1、电话咨询、在线咨询免费;2、预约面询元/件;3、接受委托,在侦查阶段为犯罪嫌疑人提供法律帮助,律师费用最低2000元/件律师刑事案件办案流程[第二阶段:检察院审查起诉阶段]一、服务内容:(一)接受委托刑事案件由侦查机关向人民检察院移送审查起诉后,律师可以接受下列人员委托担任辩护人或者代理人:1、犯罪嫌疑人;2、犯罪嫌疑人的亲属;3、犯罪嫌疑人委托的其他人;4、被害人及其法定代理人或者近亲属;5、附带民事诉讼的当事人或者法定代理人、近亲属的委托担任诉讼代理人(二)联系检察院律师接受委托后,应开具律师事务所介绍信,连同授权委托书提交检察院。
律师办理刑事案件操作流程是怎样的律师是指接受委托或者指定,为当事⼈提供从事诉讼代理或者辩护业务等法律服务的⼈员。
下⽂,店铺⼩编为您整理律师办理刑事案件的流程。
律师办理刑事案件操作流程是怎样的(⼀)律师在侦查阶段中的作⽤:1、律师可以会见犯罪嫌疑⼈,通报家属的关切,缓解犯罪嫌疑⼈的焦灼情绪,给与⼼理安慰。
2、律师会见犯罪嫌⼈,可以为犯罪嫌疑⼈讲解其所涉嫌的罪名及相关。
3、律师会见犯罪嫌疑⼈可以从犯罪嫌疑⼈处了解到其⽆罪或者罪轻的犯罪线索,帮助做⼀些固定有⼒证据的⼯作,为以后的成功辩护做准备。
4、律师会见犯罪嫌疑⼈可以最⼤限度的避免刑讯逼供的发⽣。
5、律师通过会见犯罪嫌疑⼈,可以帮助犯罪嫌疑⼈正确地认识⾃⼰的⾏为,便于争取⽴功的机会,从⽽减轻处罚。
6、律师在侦查阶段可以根据案情帮助犯罪嫌疑⼈申请,从⽽很好的化解危机。
(⼆)律师在审查起诉阶段的作⽤:1、会见犯罪嫌疑⼈,为犯罪嫌疑⼈提供上述在侦查阶段的帮助,⽐如取保候审等。
2、律师可以从检察院审查机关更深⼊地了解相关案情,包括阅读或复印涉案的鉴定技术材料、起诉意见书等。
3、律师可以就了解到的案情向检察机关提出犯罪嫌疑⼈⽆罪、罪轻和此罪与彼罪的辩护意见;如果检查机关采纳了律师的意见,可能导致案件被发回补充侦查或者不予起诉。
不予起诉就是犯罪嫌疑⼈被提前⽆罪释放。
4、即使达不到上述⽬的,律师在审查起诉阶段与审查起诉⼈员交流对案情的看法,可以了解公诉⼈的指控思路,为成功辩护做更充分的准备。
(三)审判阶段律师的作⽤:1、会见犯罪嫌疑⼈,了解犯罪嫌疑⼈(这个阶段叫被告⼈)罪轻或者⽆罪的证据线索,为被告⼈收集罪轻或者⽆罪的证据;2、会见主审法官,调阅、复制指控被告⼈有罪的案卷材料;3、会见被告⼈,就律师初步形成的辩护观点与被告⼈交换意见;4、认真研究案情,做好开庭的充分准备。
5、精⼼应对庭审,充分阐述辩护理由,晓之以情,动之以理。
尽最⼤努⼒争取法官对辩护观点的认同;6、精⼼准备辩护词,再次以书⾯形式说服法官作出有利于被告⼈⼀⽅的判决;以合法的⽅式,多种渠道影响法官的观点;7、领取⼀审判决书后,及时会见被告⼈,告知判决书对被告⼈的利弊,提出上述与否的合理建议;8、若被告⼈要求上诉,帮助被告⼈上诉。
律师办理刑事案件操作指引引言:刑事案件是指追究犯罪行为并依法进行刑事审判的案件。
律师在办理刑事案件时,要遵循一定的程序和原则,并积极履行辩护职责,确保被告的合法权益得到充分保障。
本文将探讨律师办理刑事案件的操作指引。
一、案件收集阶段1.法学理论积累律师应具备坚实的法学基础,熟悉刑法、刑事诉讼法等相关法律法规,并且深入理解相关法律理论,提高应变能力和判断力。
2.案件信息收集律师应全面、准确地收集案件相关信息,包括案发经过、现场勘查报告、证据材料等,并与被告和其亲属进行详细的面谈,了解案件的真实情况。
3.法律文书的审查和分析律师要细致地审查起诉书、法院传票、拘留通知书等法律文书,并结合案件事实进行分析,确定案件争点和法律适用问题。
二、案件策划阶段1.辩护策略的制定根据案件的具体情况和法律事实,律师要制定合理的辩护策略,包括证明被告无罪的证据收集、证人传唤以及法律条文的引用等。
2.与被告和其亲属的充分沟通律师要与被告及其亲属进行充分沟通,帮助他们理解案件的法律环境和可能的后果,并根据个案情况为他们提供法律意见和建议。
三、辩护阶段1.案件申请和调查阶段律师要准备并提交相关法律申请,如取保候审申请、延长取保候审期限申请等,并积极参与案件的调查工作,收集证据材料,为案件的后续辩护打下坚实基础。
2.庭前准备工作律师在庭前阶段要准备辩护意见书、审查证据材料、选拔并传唤有利证人等,并与相关诉讼参与人进行沟通协调,确保案件顺利进行。
3.庭审辩护在庭审过程中,律师要按照法庭程序进程,有序发表辩护词,引用法律条文、证据材料,驳斥控方观点,为被告提供有力支持和保护。
四、案件结案阶段1.判决书的审查和分析律师要细致地审查判决书,核对案件事实和法律适用是否符合法律规定,并及时与被告和其亲属沟通,解释判决结果。
2.案件上诉或申诉如被告或其亲属对判决结果不满意,律师要根据案件实际情况,评估是否有上诉或申诉的可能性,并帮助被告和其亲属进行相关申请。
一、刑事案件的处理流程什么刑事案件的整体处理流程是:第一阶段:报案。
刑事案件发生后,如果有被害人、第三人报案,一个刑事案件的程序前期就等于是启动了。
第二阶段:公安初查。
公安机关受理报案之后,被害人和律师要配合公安机关展开初查工作,查明关键案件事实之后,确定本案存在基本犯罪事实,以决定是否立案。
第三阶段:立案,案件进入侦查阶段。
在公安机关初查结束后,被害人和律师要根据初查结果,与公安机关侦查、法制等部门充分沟通,配合公安机关将案件正式立为刑事案件开展侦破工作。
第四阶段:侦查工作结束,公安机关提交《起诉意见书》,案件进入审查起诉阶段。
第五阶段:检察院审查起诉阶段。
侦查阶段结束之后案件进入审查起诉环节,公安机关经过侦查之后,将所有案件证据材料进行提取、固定、装卷,然后将案件卷宗移送到检察院,由检察院对案件进行审查并决定是否需要向人民法院提起公诉。
第六阶段:审判阶段。
法院对检察机关提起公诉的案件审查后,对于起诉书中有明确指控犯罪事实的,应决定开庭审判。
法院听取控辩双方意见,根据查明的事实,证据及相关的法律规定,对被告人做出有罪或无罪判决。
刑事案件的处理流程是什么二、刑事犯罪的四个构成要件(一)犯罪主体,是指实施犯罪行为、依法应当负刑事责任的自然人和单位。
每一种犯罪,都必须有犯罪主体,有的犯罪是一个人实施的,犯罪主体就是一人,有的犯罪是数人实施的,犯罪主体就是数人。
根据刑法规定,公司、企业、事业单位、机关、团体实施犯罪的,构成单位犯罪,因此,单位也可以成为犯罪主体。
(二)犯罪客体,是指刑法所保护而被犯罪行为所侵害的社会关系。
犯罪客体是犯罪构成的必要要件。
没有一个犯罪是没有犯罪客体的。
犯罪之所以具有社会危害性,首先是由其所侵犯的犯罪客体决定的。
一个行为不侵犯任何客体,不侵犯任何社会关系,就意味着不具有社会危害性,也就不能构成犯罪。
(三)主观要件,体现的是行为人在怎样的心理状态的支配下实施危害社会行为的,刑法对犯罪构成的心理状态有有哪些具体的要求。
刑事诉讼程序的完整流程
刑事诉讼程序是指国家机关依法对犯罪行为进行调查、起诉和审判的一系列法律程序。
完整的刑事诉讼程序包括立案、侦查、审查起诉、开庭审理和判决等环节。
下面将详细介绍刑事诉讼程序的完整流程。
首先,刑事诉讼程序的第一步是立案。
当公安机关接到犯罪案件的报案后,便会依法立案,并展开侦查工作。
立案是刑事诉讼程序的起点,也是对犯罪行为进行法律调查和制裁的前提。
接下来是侦查阶段。
侦查是指公安机关对案件进行调查和收集证据的过程。
在侦查阶段,公安机关有权依法采取拘留、搜查、传唤等强制措施,以及询问犯罪嫌疑人和证人,收集相关证据材料。
然后是审查起诉阶段。
在侦查结束后,公安机关将侦查文件移送检察机关进行审查。
检察机关根据侦查文件和证据,决定是否对犯罪嫌疑人提起公诉。
如果认为证据不足或者不构成犯罪,检察机关可以不予提起公诉,否则将对犯罪嫌疑人提起公诉。
接着是开庭审理阶段。
一旦检察机关提起公诉,法院将组织开
庭审理。
在开庭审理阶段,法庭将依法传唤当事人和证人出庭作证,听取控辩双方的意见和辩护词,最终作出判决。
最后是判决阶段。
在经过充分的审理和辩论后,法院将依法作
出判决。
判决可能是有罪判决,也可能是无罪判决,具体情况视具
体案件而定。
判决后,法院将依法执行判决,对犯罪行为进行法律
制裁。
总的来说,刑事诉讼程序的完整流程包括立案、侦查、审查起诉、开庭审理和判决等环节。
在这一过程中,法律程序严谨,程序
正义得到保障,为了维护社会秩序和公共利益发挥了重要作用。
刑事案件审查起诉阶段律师工作流程目录一、刑事律师工作之阅卷(一)申请阅卷的时间(二)阅卷流程(三)阅卷时需着重了解的事项二、刑事律师工作之法律文书初稿(一)辩护意见或辩护词初稿(二)质证意见初稿三、刑事律师工作之会见(一)会见前备忘(二)会见流程(三)会见交流提纲(四)会见目标(五)会见注意事项四、刑事律师工作之调查取证(一)审查起诉阶段的取证方式(二)律师自行调查取证的要求(三)律师制作调查笔录的内容五、刑事律师工作之向检察院提出律师意见(一)适用情形(二)意见分类六、刑事律师工作之变更强制措施(一)申请条件(二)申请解除取保候审、监视居住(三)常见取保候审适用的情形(四)较难适用取保候审的情形(五)与犯罪嫌疑人及其家属讲解取保候审(六)申请变更强制措施为取保候审七、刑事律师工作之代理申诉或控告(一)代理申诉或控告的情形(二)受理部门(三)搜集侵犯犯罪嫌疑人权利相关证据(四)申诉或控告书的内容决胜于庭前,刑事案件审查起诉阶段律师工作的质量将直接影响辩护效果的实现。
本文将系统归纳刑事律师在审查起诉阶段的具体工作,承接前文《刑事案件侦查阶段律师工作流程》。
对于刑事律师从审查起诉阶段才介入案件的,有关委托手续、与办案机关取得联系、研究案件罪名及辩点的流程不再累赘,如需了解可参见前文。
一、刑事律师工作之阅卷(一)申请阅卷的时间自检察院对案件审查起诉之日起。
(二)阅卷流程1. 向检察院预约阅卷时间;2. 持律师事务所信函、授权委托书及律师证;复印卷宗,或带上便携式扫描仪、相机、足够容量的手机现场拍摄卷宗,或带上U盘拷贝电子卷宗(如有电子卷宗);3. 案卷拿到手后,需核对卷宗材料是否齐全,以免漏下卷宗材料;4. 取回案卷后,制作卷宗索引表;5. 根据案件情况制作阅卷计划;6. 阅读时通过图表、摘录等方法制作阅卷笔录;7. 如研读卷宗过程中发现证据有疑点、关键信息拍照或复印不清晰,需要再次到法院查阅的,应电话预约并告知需要查阅的卷宗编号。
(三)阅卷时需着重了解的事项1. 犯罪嫌疑人的自然情况;2. 涉嫌犯罪的时间、地点、动机、目的、手段、后果及其他可能影响定罪量刑的法定、酌定情节等;3. 犯罪嫌疑人无罪、罪轻的事实和材料;4. 证人、鉴定人、勘验检查笔录制作人的自然情况;5. 被害人的基本情况;6. 办案手续和文书是否合法、齐备;7. 技术性鉴定材料的来源、鉴定人是否具有鉴定资格、鉴定结论及其理由等;8. 同案被告人的有关情况;9. 有关证据的客观性、关联性和合法性,证据之间及证据本身的矛盾与疑点;10. 相关证据能否证明起诉意见书所述的犯罪事实及情况,有无矛盾与疑点;11. 其他与案件有关的材料。
二、刑事律师工作之法律文书初稿(一)辩护意见或辩护词初稿(二)质证意见初稿(本文为审查起诉阶段的程序性归纳,对于以上法律文书的撰写要点不再展开。
)三、刑事律师工作之会见(一)会见前备忘1. 向看守所预约会见的时间;2. 地图查找看守所方位,制定出行计划;3. 需提前准备好的资料:(1)授权委托书;(2)律师会见在押犯罪嫌疑人介绍信(需写明律师执业证号、联系方式);(3)律师执业证、实习律师证(如实习律师一同会见);有些地方实习律师会见是需要侦查机关或者看守所同意的;(4)身份证(差旅及其他需要);(5)笔、纸、印油等办公用品若干;(6)交流提纲;(7)《准予翻译人员参与会见的同意函》(如有,需由检察院出具此函件)。
(二)会见流程1. 会见手续(递交介绍信、授权委托书,出示律师执业证,登记在押犯罪嫌疑人及律师信息);2. 按照交流提纲向犯罪嫌疑人了解案情、核实证据,制作律师会见笔录;3. 完成会见笔录后交犯罪嫌疑人阅读或向其宣读,问是否有补充或修改,确认无误后由犯罪嫌疑人签名、按捺指纹;4. 会见完毕与羁押场所办理犯罪嫌疑人交接手续。
(三)会见交流提纲1. 了解犯罪嫌疑人的身体状况与精神状况;2. 让犯罪嫌疑人回忆公诉人的每一个提问及其回答;3. 结合案情有针对性地解释刑法中该罪名的有关规定及本案的辩点;4. 就案件细节提问犯罪嫌疑人;5. 向犯罪嫌疑人核实证据,听取其对相关证据的意见(对书证、物证进行辨认,告知鉴定意见、犯罪嫌疑人与被告人陈述不一致的地方),如果犯罪嫌疑人的陈述与卷宗记录不吻合,应询问真实情况,并要求就前后不一致的地方进行解释;6. 了解办案人员对犯罪嫌疑人揭发他人重大犯罪事实等立功情形的调查情况;7. 就辩护意见与犯罪嫌疑人进行沟通,确认是否同意或有新的补充;8. 了解犯罪嫌疑人被采取强制措施过程中其人身权利是否受到侵犯,办案人员等是否存在逼供、诱供;9. 告知审查起诉、审判等具体流程和每阶段预计的时间。
(四)会见目标1. 通过核实证据使犯罪嫌疑人了解、掌握办案机关认定其涉嫌犯罪的事实及相关证据;2. 就证据进行交流,以做好辩护的准备;3. 通过了解公诉人提问及犯罪嫌疑人答复,推测起诉书的重点;3. 通过交流判断犯罪嫌疑人是否有翻供的可能性。
(五)会见注意事项1. 面对监管人员或侦查人员无理阻挠,应运用法律法规维护自身权益,也可以随身带上法律法规,在必要时以法条进行辩论;2. 切忌在犯罪嫌疑人面前与办案人员、监管人员发生争执;3. 面对犯罪嫌疑人的谎言,不必指责,但应告知他其他证据证明的事实,以及告知他其供述将在庭上质证、核实;4. 对犯罪嫌疑人及其家属的违规要求,应以法律法规说明后果以及对本案的影响;5. 遵守律师会见的法律法规;6. 会见时与当事人谈话需根据其文化程度、阅历等综合因素,用最直白最清晰的语言交流。
四、刑事律师工作之调查取证调查取证权是法律赋予刑事律师的一项权利,本贯穿刑事诉讼的各个阶段,但审查起诉阶段律师通过阅卷对案件办案机关收集、掌握的证据有一定的了解,此时的调查取证更具有方向性。
(一)审查起诉阶段的取证方式1. 律师自行调查取证;2. 申请检察院调查取证。
(二)律师自行调查取证的要求1. 一般要由两人以上进行,并持律师事务所介绍信及律师执业证;2. 向被害人或其近亲属、被害人提供的证人收集与本案有关材料的,应经他们同意,并经检察院许可;3. 向证人或者其他单位和个人收集与案件有关的材料,但应事先征得本人同意,并在调查笔录上记明;4. 调查过程中要坚持实事求是的原则,做好调查笔录,必要时可以录音、录像;5. 收集物证、书证、视听资料原件,无法提取原件的,可以复制、拍照或者录像,并附证据提供者的证明。
;6. 在证据收集后尽早告知办案机关,并特别注意证据的来源、形式、收集方式、效力,保护好证据原件,防止灭失;其中,收集的有关犯罪嫌疑人不在犯罪现场、未达到刑事责任年龄、属于依法不负刑事责任的精神病人的证据,应当及时告知检察院;7. 证据不宜由律师调取的,或者证据完好调取的难度较大的,应申请检察院取证。
(三)律师制作调查笔录的内容1. 应当载明调查人、被调查人、记录人的姓名,调查的时间、地点;2. 笔录内容应当有律师身份的介绍,被调查人的基本情况,律师对证人如实作证的要求,作伪证或隐匿罪证要负法律责任的说明;3. 全面、准确地记录调查内容;4. 经被调查人核对或者向其宣读,确认无误、无需修改后,签字并按捺指纹(盖章)确认;5. 邀请有关人员在场见证,并在调查笔录上签名(看需要)。
五、刑事律师工作之向检察院提出律师意见(一)适用情形在研读案卷材料后,可根据事实和证据提出相关的意见,供检察机关在起诉时参考。
(二)意见分类1. 不起诉意见;2. 轻罪意见;3. 认定从犯、胁从犯、初犯、自首、坦白、立功等意见;4. 排除非法证据的意见;5. 补充侦查的意见。
六、刑事律师工作之变更强制措施我国刑事诉讼法规定了强制措施有拘传、取保候审、监视居住、拘留和逮捕五种,司法实践中较为常用的是拘留、逮捕和取保候审,拘传和监视居住较少采用。
下文主要探讨申请取保候审的工作流程。
(一)申请条件1. 取保候审《刑事诉讼法》第65条;监视居住《刑事诉讼法》第72条;注:对符合取保候审条件,但犯罪嫌疑人不能提出保证人,也不交纳保证金的,可以监视居住。
2. 超期羁押。
(二)申请解除取保候审、监视居住1. 期限届满。
《刑事诉讼法》规定取保候审期限最长不得超过12个月,监视居住最长不得超过6个月。
2. 发现犯罪嫌疑人不应当追究刑事责任。
(三)常见取保候审适用的情形1. 犯罪数额不大、已退赃的职务犯罪案件;2. 危害结果不大的破坏市场经济秩序的案件;3. 经济赔偿等达成谅解的交通肇事案件;4. 危害结果不大的未成年人案件;5. 经济赔偿等达成谅解的故意伤害(轻伤)案、故意毁坏财物案件;(四)较难适用取保候审的情形1. 犯罪嫌疑人是流动人口;2. 可能判处有期徒刑以上刑罚、不能适用缓刑的案件。
(五)与犯罪嫌疑人及其家属讲解取保候审讲解内容:1. 取保候审的使用条件(《刑事诉讼法》第65条);2. 保证方式及条件、保证金退还(《刑事诉讼法》第66、67、71条);3. 保证人、被取保候审人的义务、法律责任(《刑事诉讼法》第68、69条);4. 申请取保候审在司法实践中的难度;5. 不承诺结果。
(六)申请变更强制措施为取保候审申请书基本内容:1. 申请人;2. 犯罪嫌疑人涉嫌罪名、羁押情况;3. 申请事项:请求变更强制措施为取保候审;4. 事实与理由;5. 证明申请书相关内容的证据;6. 保证方式。
七、刑事律师工作之代理申诉或控告辩护律师在侦查期间可以为犯罪嫌疑人代理申诉、控告(《刑事诉讼法》第36条)(一)代理申诉或控告的情形1. 侵犯犯罪嫌疑人的人身权利和人身自由。
如刑讯逼供、监管人员不作为致使犯罪嫌疑人被关押人员殴打;采取强制措施法定期限届满,不予以释放、解除或者变更的。
2. 侵犯犯罪嫌疑人的财产权利。
如应当退还取保候审保证金不退还的;对与案件无关的财物采取查封、扣押、冻结措施的;应当解除查封、扣押、冻结不解除的;贪污、挪用、私分、调换、违反规定使用查封、扣押、冻结的财物的。
3. 侵犯犯罪嫌疑人的程序性权利。
如辩护权;知情权(告知回避权、聘请律师权利、鉴定意见、采取强制措施的理由、侦查终结的结果、补充侦查后的结果)。
(二)受理部门向办理本案的人民检察院申诉或向上一级人民检察院申诉。
人民检察院对申诉应当及时进行审查,情况属实的,通知有关机关予以纠正。
(三)搜集侵犯犯罪嫌疑人权利的相关证据通过会见搜集;注意及时性;告知犯罪嫌疑人保存证据的方法。
(四)申诉或控告书的内容1. 被代理的犯罪嫌疑人的基本情况;2. 申诉或控告对象;3. 违法的事实,包括时间地点等;4. 初步的证据或者证据线索;5. 法律依据;6. 对处理的要求。