三大诉讼法比较【魔方司考笔记】
- 格式:pdf
- 大小:722.88 KB
- 文档页数:36
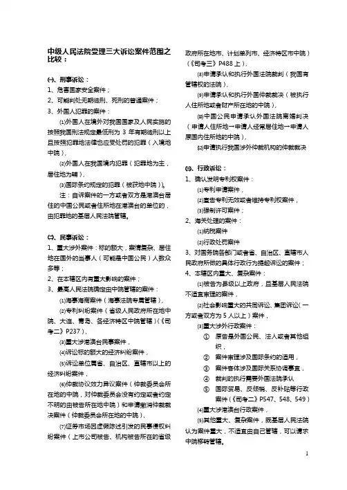
中级人民法院受理三大诉讼案件范围之比较:㈠、刑事诉讼:1、危害国家安全案件;2、可能判处无期徒刑、死刑的普通案件;3、外国人犯罪的案件:⑴外国人在境外对我国国家及人民实施的按照我国刑法规定最低刑为3年有期徒刑以上且按照犯罪地法律也应受处罚的犯罪(入境地中院),⑵外国人在我国境内犯罪(犯罪地为主,居住地为辅),⑶国际条约规定的犯罪(被获地中院))。
注:自诉案件的一方或者双方是港澳台居住的中国公民或者住所地在港澳台的单位的,由犯罪地的基层人民法院管辖。
㈡、民事诉讼:1、重大涉外案件:标的额大,案情复杂、居住地在国外的当事人(可能是中国公民)人数众多等;2、在本辖区内有重大影响的案件;3、最高人民法院确定由中院管辖的案件:⑴海事海商案件(海事法院专属管辖),⑵专利纠纷案件(省级人民政府所在地中院、大连、青岛、各经济特区中院管辖)(《司考二》P237),⑶重大涉港澳台民事案件,⑷诉讼标的额大的经济纠纷案件,⑸诉讼单位属省、自治区、直辖市以上的经济纠纷案件,⑹仲裁协议效力异议案件(仲裁委员会所在地的中院,对仲裁委员会没有约定或者约定不明的由被告所在地中院)和申请撤消仲裁裁决案件(仲裁委员会所在地的中院),⑺证券市场因虚假陈述引发的民事侵权纠纷案件(上市公司被告、机构被告所在的省级政府所在地市、计划单列市、经济特区市中院)(《司考三》P488上),⑻申请承认和执行外国法院裁判(我国有管辖权的法院),⑼申请承认和执行外国仲裁裁决(被执行人住所地或者财产所在地的中院),⑽中国公民申请承认外国法院离婚判决(申请人住所地→申请人经常居住地→申请人原国内住所地的中院),⑿申请执行我国涉外仲裁机构的仲裁裁决㈢、行政诉讼:1、确认发明专利权案件:⑴专利申请案件,⑵宣告专利无效或者维持专利权案件,⑶强制许可案件;2、海关处理的案件:⑴纳税案件⑵行政处罚案件3、对国务院各部门或者省、自治区、直辖市人民政府所做的具体行政行为提起诉讼的案件;4、本辖区内重大、复杂案件:⑴被告为县级以上政府,且基层人民法院不适宜审理的案件,⑵社会影响重大的共同诉讼、集团诉讼(一方或者双方为5人以上)案件,⑶重大涉外行政案件:①原告是外国公民、法人或者其他组织,②案件审理涉及国际条约的适用,③案件客体涉及国际关系协调事宜,④裁判的执行需要外国法院承认⑤国际贸易、反倾销、反补贴等行政案件(《司考二》P547、548、549)⑷重大涉港澳台行政案件,⑸其他重大、复杂案件,既基层人民法院认为案件重大,不适宜由自己管辖,可以请求中院移转管辖。
民事诉讼法中易混淆知识点(法考学习笔记)学习科目这里填写学习科目学习时间填写学习的时间学习计划这里填写学习计划民事诉讼法中易混淆知识点一、给付之诉、形成之诉、确认之诉给付之诉:原告向被告主张给付要求权,并要求法院对此作出给付判决的要求。
形成之诉(即变更之诉):原告要求法院运用判决变动已成立或既存的民事关系(或民事权益)或者特定的法律事实之诉。
确认之诉:原告要求法院确认其主张的法律关系存在或不存在的要求。
区分:一个法律关系包含主体、客体、内容三方面,原告要求对三项之一进行变更即是对既存法律关系的变更,为变更之诉;给付之诉、变更之诉中包含确认的要求,只要原告提出给付或变更的要求,一定是给付之诉或变更之诉,不多是确认之诉。
二、反诉1.本诉正在进行中,辩论终结前若本诉尚未开始或本诉辩论已经终结,则不可能提起反诉。
若本诉正在进行中,辩论终结条件起反诉后,即便本诉撤回,也不影响反诉的存在。
反诉是一个独立的诉,可以独立于本诉而存在。
2.反诉不属于其他法院专属管辖如果反诉属于其他法院专属管辖的,审理本诉的法院由于无权管辖,而不得将反诉与本诉合并审理。
3.反诉能够与本诉适用同一程序4.反诉要求与本诉要求或与本诉要求在防备方法上有牵连我国《民事诉讼法》答应提起反诉,但没有明确规定反诉与本诉之间的牵连关系。
5.反诉须由被告向本诉原告提起法院在本诉被告提出反诉后,法院应当对反诉要件进行审查,不具有反诉要件的,法院应当予以驳回。
反对:被告对原告起诉要求所根据的事实、理由、证据的辩驳。
包括:提供相反的证据;部分或全部颠覆原告提出的事实和证据;提出新的法律根据,反对原告起诉援引法律的毛病,以此论证原告的诉讼要求部分或全部不能成立。
三、辩论原则、处罚原则:判定法院违背的是辩论原则还是处罚原则时,应清楚地判定法院的裁判究竟是超事实还是超要求。
1.裁判超事实:违背辩论原则;2.裁判超要求:违背处罚原则;3.裁判既超事实又超要求,两者都违背。
#六手连弹过司考#之#三大诉讼法关键点比较#之4【审判公开基本制度】【审判公开基本制度】之行政诉讼行政诉讼中的公开审判原则规定的比较简单。
1.原则:公开审理。
2.法定不公开:国家秘密、个人隐私案件。
3.申请不公开:商业秘密案件,当事人申请不公开审理的,经法院批准,可以不公开审理。
4.公开的内容:(1)审判过程公开;(2)审判结果公开。
5.关于公开审理制度,行政诉讼法没有规定的,直接适用民诉法的规定。
【公开审判制度】之民诉1、公开的范围和对象(1)范围:开庭审理的过程+法院判决的宣告过程+裁判文书(2)对象:向社会、媒体、公众公开;允许旁听和报道注意:无论是否公开审理案件,合议庭的评议过程一律不公开;宣判一律公开。
2、公开审判制度的例外(1)法定不公开审理的案件(应当不公开):涉及国家秘密的案件;涉及个人隐私的案件;法律另有规定的其他情形。
(2)依当事人申请不公开审理的案件(可以不公开):涉及商业秘密的案件;离婚案件。
提示:依申请不公开审理的案件中,当事人仅有程序上的申请权,法院享有最终的决定权。
3、公开审理与其他具体制度的关系(1)公开审理VS开庭审理:开庭审理≠公开审理;不公开审理≠不开庭审理。
(2)法定不公开审理VS法定不公开质证注意:涉及商业秘密是法定不公开质证的情形,但仅是依申请不公开审理的情形。
规律:涉及商业秘密时的特殊性——依申请不公开审理;法定不公开质证;公众裁判文书查阅权受限。
(3)公开审理和裁判文书说理制度:民诉法第152条、第154条(4)公开审理和公众的裁判文书查阅权《民事诉讼法》第156条规定:“公众可以查阅发生法律效力的判决书、裁定书,但涉及国家秘密、商业秘密和个人隐私的内容除外。
”“三不能”:未生效不能查,调解书不能查,涉密涉私不能查。
①公民、法人或者其他组织申请查阅发生法律效力的判决书、裁定书的,应当以书面形式向作出该生效裁判的法院提出,并提供具体的案号或者当事人姓名、名称。
司考复习经验一、基本情况我是法本本科生,2017年是第一次参加司法考试,成绩是440。
没有报班,也没有加各老师的群,考前聚焦啊押题啊基本都没有看。
只有在考卷四前看了看微博里面各老师的卷四押题。
我的复习资料就是各老师的免费课程和相配套的书。
复习的时间是从4月11号开始,一直到司考前。
我用forest软件计算了学习时间,一般来说,平均下来一天真正有效的学习时间大概是8、9小时左右。
因为是在学校复习的,所以能够了解在校学生复习的心态,包括我自己在整个复习期间的心态的变化,或许可以给大家作一个参考。
复习到一轮快结束的时候,觉得自己掌握得挺好的,司考也没那么难;后来随着时间经过,二轮的开展,觉得需要背记的内容太多,逐渐有种自己要复习不完的感觉;快到要考试了,就和同学们互相打气安慰,带着一点点焦虑担忧上了考场。
考完后的一天在床上躺了一整天,然后就把这事抛在脑后了,直到成绩出来,给了我一个巨大的惊喜。
这段时间可能比较特殊的经验有两个,可以给大家作一个参考。
但我个人认为,所有的经验贴都不需要完全相信,毕竟每个人的偏好习惯都不尽相同。
就比如,很多经验贴都会建议大家在复习期间做笔记,但是我就不喜欢写笔记。
只有在二轮的时候对着书根据自己的情况整理了易错点和知识结构。
在开始复习的时候,我就制作了一个Excel表格,记录每天自己的复习情况。
这样做的好处在于,可以时时回顾自己的复习情况,也可以在某一种程度上激励自己不偷懒(不然记录表格的时候会心存愧疚)。
表格长这样:我还和几个学霸同学们组建了一个微信群,有什么问题可以随时在微信群里问,互相答疑解惑。
这个群在后期复习中非常有作用。
在二轮后期背记整合阶段,之前学习过的知识点可能都会模糊不清晰了,这时能够利用这种碎片化的问答讨论形式帮助查漏补缺和加深记忆。
二、资料选择如前所述,我复习的资料就是各机构的免费课程和相应的书和题。
这里和大家分享我的选择和理由,但老师的选择也同样是个很主观的事情。
简述三大诉讼的证明标准
三大诉讼的证明标准是指刑事诉讼、民事诉讼和行政诉讼中法官对案件事实的认定所需要达到的要求或标准。
具体来说,三大诉讼的证明标准如下:
1. 刑事诉讼:案件事实清楚,证据确实充分。
这是最高的证明标准,要求证据必须达到充分、确实的程度,能够排除其他一切合理怀疑,且符合法律规定的定罪量刑标准。
2. 民事诉讼:优势证据标准或高度盖然性标准。
这是相对较低的证明标准,要求法官根据证据的优势或盖然性高低,对事实作出判断,而不是完全排除合理怀疑。
3. 行政诉讼:涉及相对人权利和利益保护的案件,适用刑事诉讼的证明标准;其他案件则适用民事诉讼的证明标准。
需要注意的是,三大诉讼的证明标准并不是绝对的,有时候会因为案件的具体情况而有所调整。
同时,在司法实践中,对于一些特殊类型的案件,例如医疗纠纷、知识产权侵权等,其证明标准也可能会有所不同。
因此,在具体案件中,需要根据实际情况来确定适用的证明标准。
【重要知识点】司法考试卷三民事诉讼法精讲笔记: 原始证据与传来证据司法考试卷三民事诉讼法精讲笔记:原始证据与传来证据原始证据与传来证据。
按照证据的来源, 可以将证据分为原始证据和传来证据。
原始证据, 是指直接来源于案件事实的证据, 即所谓的第一手资料。
如合同原件、发票原件、遗嘱原件、证人提供的其亲自看到的案件现场的情况等。
传来证据是指从原始证据中派生出来的证据, 又称派生证据。
如合同的复印件, 文件的抄本等。
传来证据的形成因其经过的中间环节, 可靠性较差, 相对而言证明力较弱。
因此, 民事诉讼法规定, 当事人提供证据应当提供原始证据, 只是在提供原始证据有困难的情况下才可以提供传来证据。
根据最高人民法院《关于民事经济审判方式改革问题的若干规定》第27条第3款规定, 原则上对只有传来证据证明的事实不予认定。
根据《证据规定》, 原始证据的证明力一般大于传来证据。
结语:司考大致的时间轴:3月份感性认识司考——4月份开始备考——5月份公布大纲——6月份网上报名——7月份现场确认——8月份打印准考证副证——9月考试。
选择适当的方法可以节省很多时间, 使你走上成功的捷径;但如果选择方法错误, 可能会使你误入歧途, 导致失败。
司法考试不仅仅是智力的考验, 同时还是一个方法的较量。
煮水要不间断地持续加热, 直到煮开, 这样才省时、省力。
司法考试就像煮开水一样, 要集中火力, 一鼓作气、直到突破。
否则, 不论上一年考多少分, 只要没通过就都是没有烧开的水, 在第二年的备考中又都得“回零”从常温开始煮, 基础基本一样, 如果在第二年不加倍努力, 仍然会“烧不开”。
最后祝同学们都能顺利通关, 大家下载学习也是对我们的支持!谢谢。
司法考试三大实体法复习建议司法考试三大实体法复习建议。
三大实体法在司法考试中,占比分值很重。
以2010年司考真题为例,民刑法在整个司法考试中占据超过200分的分值。
民法、刑法、行政法的基础性强、辐射面大、影响范围广,而且内容较多,理论深度广,短期内不容易突破。
所以系统强化阶段主要通过解决基础学科的体系和概念性问题,帮助学员打下坚实的备考基础,完整的解决司考中的基础理论问题,为所有部门法提供了基础。
精彩链接:司法考试大纲的使用方法敲开2012年司考大门的三颗心2012年司考复习四个黄金记忆时间2012司考复习中最科学的记忆方法一、民法的复习建议:1、需要掌握恰当的复习方法,学会对民法理论的灵活运用民法占有很大的比重,除了卷三中的民法试题外,其他部门法的学习也要以民法的基本理论为支撑,可见,掌握民法是通过司法考试的瓶颈。
但是考生对民法普遍存在的问题是:觉得掌握了但是一做题就做错,有许多考生复习得很刻苦,花了很多时间,到了考场上却有许多题目不会做,或者全部题目都做完了,而且感觉很好,但得到的分数很低,原因很简单,那就是他的复习方法不对,缺乏对民法理论的灵活运用,所以要想在考试中得到高分,掌握科学的复习方法和答题技巧能够得到事半功倍的效果。
司考复习资料司法考试2、深入而透彻地理解民法的各种规范、理论:民法的内容繁多,涉及到社会生活的方方面面,相关规范纷繁复杂,学好民法实际上就是要透彻理解各种规范、理论,恰当处理社会生活中的各种问题。
司法考试对民法的考查也是以生活中的小案例形式,故在预热阶段考生就应当从基础看起,逐步攻克民法的各个理论知识点,为系统强化阶段的重点掌握打好基础。
法律|敎育网3、把握民法学科自身的学科体系:考生可能会抱怨民法的概念、制度特别多,学习的任务比较重,但是需要提醒大家在系统强化阶段学习中必须踏踏实实,不能走捷径、急于求成。
其实学习民法要有窍门不能死学,民法学科有其自身的体系,比如,民法主要是围绕民事法律关系展开的。
#六手连弹过司考#之#三大诉讼法关键点比较#之15 【证明对象和免证事项】【证明对象和免证事项】之民事诉讼法(一)证明对象的范围:需要证明的案件事实1、当事人主张的实体法事实;2、当事人主张的程序法事实;3、证据事实;4、外国法律与地方性法规、习惯。
注意:本国法律和本地方的地方性法规属于法官应当知道的内容,无需证明。
(二)免证事实1、众所周知的事实2、自然规律及定理(绝对免证)3、据法律规定或者已知事实和日常生活经验法则,能推定出的另一事实,积极法律推定和事实推定。
4、已为法院发生法律效力的裁判所确认的事实(预决事实)。
5、已为仲裁机构的生效裁决所证明的事实。
6、已为有效公证文书所证明的事实。
7、当事人承认的事实。
注意:上述免证事实中,仅自然规律及定理属于绝对免证事实,其他均为相对免证事实,即如果当事人有相反证据足以反驳或推翻的,则不免除主张方的举证责任。
【证明对象和免证事项】之刑事诉讼法1、需要证明的事项(1)实体法事实:包括定罪的事实(犯罪构成要件的事实)与量刑的事实(法定和酌定的量刑情节)两方面。
注意,认定被告人有罪和对被告人从重处罚,应当适用证据确实、充分的证明标准。
(2)程序法事实:管辖、回避、采取强制措施、期间的耽误、延期审理、违反法定程序的事实、收集证据程序的合法性等。
注意:证据事实不是证明对象2、免证事项①为一般人共同知晓的常识性事实。
②法院生效裁判所确认的并且未依审判监督程序重新审理的事实。
③法律、法规的内容以及适用等属于审判人员履行职务所应当知晓的事实。
④在法庭审理中不存在异议的程序事实。
⑤法律规定的推定事实。
⑥自然规律或者定律。
【证明对象和免证事项】之行政诉讼法行政诉讼法关于证明对象和免证事项的规定,参照怡宝宝总结的民诉法规定。
三大诉讼法的区别与联系是什么三大诉讼法比较怎么样三大诉讼法的区别与联系是什么区别:刑事诉绩法——官告民,民事诉讼法——民告民,行政诉讼法——民告官1. 侦查权、检察权、审判权由专门机关依法行使。
人民法院、人民检察院依法独立行使职权。
2. 进行诉讼必须以事实为根据,以法律为准绳。
3. 对一切公民在适用法律上一律平等。
4. 审判公开进行,但在刑事案件中,根据法律可以规定例外。
5. 实行回避制。
6. 实行两审终审制。
7. 有权使用本民族语言文字进行诉讼。
8. 被告人、当事人有权进行辩护,法院有义务保证被告人获得辩护;律师承担法定的司法援助义务。
联系:都是程序法我想知道如何记住三大诉讼法三大诉讼法的比较关于调解础1、民事诉讼中:(民事诉讼法)第九条人民法院审理民事案件,应当根据自愿和合法的原则进行调解;调解不成的,应当及时判决。
第八十五条人民法院审理民事案件,根据当事人自愿的原则,在事实清楚的基础上,分清是非,进行调解。
(民诉意见)第92条.人民法院审理民事案件,应当根据自愿和合法的原则进行调解。
当事人一方或双方坚持不愿调解的,人民法院应当及时判决。
人民法院审理离婚案件,应当进行调解,但不应久调不决。
结论:1)、调解在民事诉讼中是一项基本原则,在自愿和合法的基础上,只要案件性质适合调解,人民法院都可以进行调解;(注意是可以)(2)对离婚案件,人民法院必须首先进行调解.(应理解为应当)2,刑事诉讼中:(刑事诉讼法)第172条:人民法院对自诉案件,可以进行调解;自诉人在宣告判决前,可以同被告人自行和解或者撤回自诉。
本法第一百七十条第三项规定的案件不适用调解。
即被害人有证据证明对被告人侵犯自己人身、财产权利的行为应当依法追究刑事责任,而公安机关或者人民检察院不予追究被告人刑事责任的案件。
高法解释)第96条审理附带民事诉讼案件,除人民检察院提起的以外,可以调解。
调解应当在自愿合法的基础上进行。
经调解达成协议的,审判人员应当及时制作调解书。
司法考试三⼤诉讼法对⽐#三⼤诉讼法关键点⽐较# 完整版#三⼤诉讼法关键点⽐较#之1【检察监督】【检察监督】之⾏政诉讼法1.监督范围(1)检察院对⾏政诉讼的合法性有权进⾏法律监督。
(2)检察院对法院和⾏政诉讼参与⼈都有权进⾏监督。
(3)检察院有权对⾏政诉讼的整个过程实⾏监督。
包括审判和执⾏阶段。
审判包括第⼀审程序、第⼆审程序和再审程序,每个审判程序⼤体包括起诉、受理、审理、判决和送达阶段。
检察院有权对上述程序和阶段实⾏监督。
2.监督⽅式检察院实⾏法律监督的主要⽅式是抗诉。
新的⾏政诉讼法中也增加了检察建议。
(1)抗诉:最⾼检对各级法院已经⽣效的判决、裁定,上级检察院对下级法院已经⽣效的判决、裁定发现违法,或者发现调解书损害损害国家利益、社会公共利益的,应当向同级法院提出抗诉。
(2)检察建议:①地⽅各级检察院对同级法院已经⽣效的判决、裁定发现违法,或者发现调解书损害国家利益、社会公共利益的,可以向同级法院提出检察建议,并报上级检察院备案。
②也可以提请上级检察院向同级法院提出抗诉。
3.监督原则(1)上抗下原则:上级检察院对下级法院的诉讼⾏为向同级法院提出抗诉。
即抗诉的对象是下级法院的⾏为。
受理抗诉的法院与提出抗诉的检察院的级别相同。
(2)抗诉必须受理原则:法院对检察院提出的抗诉必须受理并要开庭审判。
4.活学活⽤(1)抗诉:沈阳市检察院对沈阳市和平区法院的⾏政诉讼⼀审判决发现违法的,有权向沈阳市中级法院提出抗诉。
(2)检察建议:和平区检察院对和平区法院的⾏政诉讼⼀审判决发现违法的,①有权向和平区法院提出检察建议,并报沈阳市检察院备案;②也可以提请沈阳市检察院向沈阳市中院提出抗诉。
【检察监督】之民事诉讼法【检察监督】之刑事诉讼法检察院依法对刑事诉讼实⾏法律监督1、⽴案监督要求公安机关说明不⽴案(或⽴案)的理由,理由不成⽴的,要求⽴案(或撤销案件)。
2、侦查、审查起诉监督①通过审查批捕和审查起诉监督侦查⼯作;②对侦查过程中的违法情况提出纠正意见。
《三大诉讼法比较》【微信公众平台】:【微信个人账号】:mfskbj【微博】;魔方司考笔记版权所有一、回避行政诉讼民事诉讼刑事诉讼回避人员审判人员、书记员、翻译人员、鉴定人、勘验人。
审判人员、书记员、翻译人员、鉴定人 检察人员、侦查人员,曾为司法人员的辩护人回避事由1、与本案有利害关系。
2、与本案当事人有其他关系,可能影响到公正处理案件的。
1、是本案的当事人或当事人、诉讼代理人的近亲属。
2、与本案有利害关系。
3、与本案当事人有其他关系,可能影响到公正处理案件的。
4、请客送礼、违规会见5、本人或者其近亲属持有非上市公司当事人的股份或者股权6、曾参前不参后 ,发回重来例外公安司法工作人员回避身份不当回避1、本案当事、近亲2、存在利害关系3、曾任证、鉴、辩、代4、辩护、诉代近亲违法违规回避1、违反规定会见2、推荐、介绍办理3、索取、接受利益4、接受付费活动5、向当事人融借 跨诉讼阶段回避1、曾参前不参后2、发回重来例外 曾为司法人员的辩护人身份回避相同点1、离任2年内,不得以律师身份辩护2、永远不得担任原任职单位办理案件的任辩护人,除非是嫌疑人的监护人、近亲属。
3、其配偶、子女不得担任其任职单位办理案件的辩护人,时间限制是任职期间不同点主体检察院:1、检察人员 2、检察人员配偶、子女法院:1、审判人员 2、其他法院工作人员 3、前两者的配偶、子女、父母 例外1、检察人员配偶、子女不得担任检察人员任职检察院办理的案件的辩护人,没有例外。
2、法院审判人员和其他工作人员的配偶、子女、父母不得担任其任职法院办理案件的辩护人,但作为被告人的监护人,近亲属进行辩护的除外版权所有申请回避申请人当事人及其法定代理人当事人及其法定代理人,辩护人和诉讼代理人,没有亲属效果 被申请回避的人员,应当暂停参与本案的工作,但案件需要采取紧急措施的除外。
被申请回避的侦查人员不停止参与案件的工作,其他人应当暂停参与本案的工作1、回避不影响先诉讼程序的行为的效力2、仲裁中效力待定因符合法定情形而回避的检察人员,在回避决定作出以前所取得的证据和进行的诉讼行为是否有效,由检察委员会或者检察长根据案件具体情况决定。
司法考试复习重点——三大实体法与三大诉讼法2009,一个崭新的春季随着每一缕思绪蔓延开来,新一年的篇章开始提笔了,回归了原本的一切,继续着未来的梦想。
新的目标,必将开始新的行动,如果你此刻已经决定2009年司考,那么以下的几点建议是你在备战司考的过程中有必要放在心上并付诸实施的:坚定信念,给自己一个理由每每三四月份准备司考时,总有一大堆人蜂拥而至;但是过了炎炎夏日,不少人受不了准备的艰辛,你会发现突然少了一些身影;在这期间会不断有人在放弃这条征途,尽管胜利的终点已在不远处。
所以,必须有一个可以让自己坚持到底的理由。
又或许也有人准备了很久,并且坚持到底,但却没有成功。
原因可能就是因为他悉心准备的复习时间里没有真正地潜下心来读书、做题。
有很多人认真的坐在自习室里,但也许一个上午却没有什么收获。
所有,要用心去读书,用心去做事,摆正心态,朝着目标用心,那么你所投入的时间和坚持的心才真的有价值。
着眼自身,定位准备时间司考准备的战线不要拉的过长。
如果你感觉基础知识还比较扎的,现在开始这样大半年的时间就已经足够,而且会很轻松的。
如果你是非法律专业,应该早些准备,提高兴趣和专业素养,理清思路。
现在开始也绝对不晚。
有一点要提醒各位考友,绝对不要有准备时间越长越好的思想。
战线拉的过长,到快考试的时候反而已经失去了激情和毅力。
所以,如果你能保证自己很快进入状态,可以迅速达到每天9小时的学习时间,那么你在六月份准备都不晚。
制定周密的学习计划一个完整而周密的学习计划表和时间安排表是司考复习阶段不可缺少的。
学习计划让你每天的复习都有一个目标在指引,时间规划则时刻给自己的效率进行定位和支配,保证时间利用的有效性。
从现在开始,具体到每一门科目,每一本书,每一本辅导资料。
要详细规定每天什么时间段要复习哪一门,要读多少内容,读完的时间点,每本书要读多少遍,所有的一切都要在计划中安排好。
这样按照计划一步一步走,最后就会感觉收获了沉甸甸的学习硕果,从而信心满满地走进考场。
索引: 1.中级法院管辖范围。
2.诉讼参与⼈。
3.⽴案、送达及答辩的期间。
4.是否准许撤诉。
5.诉讼的停⽌情形。
6.撤诉或按撤诉处理后能否再次起诉。
7.作出判决的期限。
8.再审的案件是否停⽌原裁判的执⾏。
三⼤诉讼法⽐较专题 1.中级法院管辖范围民事诉讼法 1.重⼤涉外案件;2.在本辖区有重⼤影响的案件;3.⼈民法院确定由中级⼈民法院管辖的案件,如专利纠纷案件等。
(参见《民诉法》第19条,《民诉意见》第1条、第2条)⾏政诉讼法 1.确认发明专利权的案件、海关处理的案件;2.对国务院各部法律教育,原创门或者省级⼈民政府所作的具体⾏政⾏为提起诉讼的案件;3.本辖区内重⼤、复杂的案件。
(《⾏诉法》第14条)刑事诉讼法 1.危害国家安全的案件;2.可能判处死刑、⽆期徒刑的普通刑事案件;3.外国⼈犯罪的刑事案件。
(《刑诉法》) 2.诉讼参与⼈诉讼参与⼈刑诉当事⼈、法定代理⼈、诉讼代理⼈、辩护⼈、证⼈、鉴定⼈、勘验⼈员、翻译⼈员民诉(诉讼参加⼈)当事⼈、诉讼代理⼈、证⼈、鉴定⼈、勘验⼈员、翻译⼈员(两者相同)⾏诉当事⼈民诉原告、被告、共同诉讼⼈、第三⼈、诉讼代表⼈⾏诉原告、被告、共同诉讼⼈、第三⼈刑诉被害⼈、⾃诉⼈、犯罪嫌疑⼈、被告⼈、附带民事诉讼的原告⼈、附带民事诉讼的被告⼈法定代理⼈民诉⽆诉讼⾏为能⼒⼈由他的监护⼈作为法定代理⼈刑诉被代理⼈的⽗母、养⽗母、监护⼈和负有保护责任的机关、团体的代表诉讼代理⼈民诉法定诉讼代理⼈、委托诉讼代理⼈、指定诉讼代理⼈⾏诉与民诉相同刑诉公诉案件:被害⼈及法律教育,原创其法定代理⼈或者近亲属;⾃诉案件:⾃诉⼈及其法定代理⼈委托代为参加诉讼的⼈;附带民事诉讼:当事⼈及其法定代理⼈委托代为参加诉讼的⼈。
3.⽴案、送达及答辩的期间民诉 7⽇内⽴案,⽴案之⽇起5⽇内将起诉状副本发送被告⼈。
被告应当在收到起诉状副本之⽇起15⽇内答辩。
(民事诉讼法第112、113条)⾏诉 1.⼈民法院接到起诉状后,应当在7⽇内决定⽴案或者不予受理。
08年司法考试主要部门法的命题规律及思路(2) 刑事诉讼法历年分值、命题规律及复习方法题型基本理论管辖辩护与代理证据强制措施回避期间送达立案侦查起诉审判刑诉附带民诉死刑复核审判监督执行合计年份单选1 3 5 1 1 11 19991 12 2 1 1 8 20002 1 1 13 1 2 11 20022 7 1 10 20032 2 1 12 1 18 20042 2 1 93 1 18 20053 2 1 1 8 2 1 18 2006 1 2 2 1 10 1 1 18 2007多选1 1 1 1 3 1 1 9 19991 1 42 1 9 20002 5 6 13 17 20021 2 7 2 1 4 1 18 20032 2 14 2 20 2004 2 2 2 2 2 14 2 26 2005 2 2 2 2 2 12 4 2 28 2006 2 8 2 4 8 2 4 30 2007任意选1 1 2 4 19994 4 20005 16 20021 2 4 7 20032 2 2 2 2 10 20042 2 2 6 20052 2 4 20062 4 6 2007案例2 43 9 19991 1 1 5 1 1 10 20001 32 4 10 200211 11 2003 2 2 2 4 2 12 2004 4 4 2 10 5 25 200513 13 20064 3 12 3 22 2007(一)命题规律刑事诉讼法是司法考试的分值较大的部门法。
刑事诉讼法部分内容繁多,法律条文庞杂不齐,复习难度较大。
但是通过对历年考试真题进行认真的研究分析,我们发现,刑事诉讼法的命题还是有规律可循:1.考点重复率高。
2.客观性较强。
3.理论考查有所加强。
4.实体法与程序法的综合考查有所加强。
5、隐蔽性较强。
(二)复习方法针对这些命题规律,对于刑事诉讼法的复习,我们提出以下建议:1.充分重视法条。
《三大诉讼法比较》【微信公众平台】:【微信个人账号】:mfskbj【微博】;魔方司考笔记版权所有一、回避行政诉讼民事诉讼刑事诉讼回避人员审判人员、书记员、翻译人员、鉴定人、勘验人。
审判人员、书记员、翻译人员、鉴定人 检察人员、侦查人员,曾为司法人员的辩护人回避事由1、与本案有利害关系。
2、与本案当事人有其他关系,可能影响到公正处理案件的。
1、是本案的当事人或当事人、诉讼代理人的近亲属。
2、与本案有利害关系。
3、与本案当事人有其他关系,可能影响到公正处理案件的。
4、请客送礼、违规会见5、本人或者其近亲属持有非上市公司当事人的股份或者股权6、曾参前不参后 ,发回重来例外公安司法工作人员回避身份不当回避1、本案当事、近亲2、存在利害关系3、曾任证、鉴、辩、代4、辩护、诉代近亲违法违规回避1、违反规定会见2、推荐、介绍办理3、索取、接受利益4、接受付费活动5、向当事人融借 跨诉讼阶段回避1、曾参前不参后2、发回重来例外 曾为司法人员的辩护人身份回避相同点1、离任2年内,不得以律师身份辩护2、永远不得担任原任职单位办理案件的任辩护人,除非是嫌疑人的监护人、近亲属。
3、其配偶、子女不得担任其任职单位办理案件的辩护人,时间限制是任职期间不同点主体检察院:1、检察人员 2、检察人员配偶、子女法院:1、审判人员 2、其他法院工作人员 3、前两者的配偶、子女、父母 例外1、检察人员配偶、子女不得担任检察人员任职检察院办理的案件的辩护人,没有例外。
2、法院审判人员和其他工作人员的配偶、子女、父母不得担任其任职法院办理案件的辩护人,但作为被告人的监护人,近亲属进行辩护的除外版权所有申请回避申请人当事人及其法定代理人当事人及其法定代理人,辩护人和诉讼代理人,没有亲属效果 被申请回避的人员,应当暂停参与本案的工作,但案件需要采取紧急措施的除外。
被申请回避的侦查人员不停止参与案件的工作,其他人应当暂停参与本案的工作1、回避不影响先诉讼程序的行为的效力2、仲裁中效力待定因符合法定情形而回避的检察人员,在回避决定作出以前所取得的证据和进行的诉讼行为是否有效,由检察委员会或者检察长根据案件具体情况决定。
时间 1、在案件开始审理时提出,并说明理由 2、回避事由在案件开始审理后知道的,也可以在法庭辩论终局前提出3、可以口头或书面; 1、诉讼的任何阶段 2、可以口头或书面;救济可向法院申请复议一次 法院:可以在接到决定时复议一次,不属于法定事由,当庭驳回,不得复议;法定事由可以向原法院申请 检察院、公安:在收到驳回申请回避的决定书五日内向原决定机关复议一次,决定机关应当在三日内作出复议决定1、复议的主体是被驳回回避申请的人,被决定回避的人无复议权2、复议期间,被申请回避人不停止执行工作 决定主体1.院长担任审判长时的回避,由审判委员会决定。
2.审判人员的回避,由院长决定。
3.其他人员(书记员、翻译人员、鉴定人、勘验人)的回避,由审判长决定院长:审判人员、法院书记员、翻译人员、鉴定人;检察长:检察人员、检察院书记员、以及检察院聘请或指派的鉴定人、翻译人员;侦查机关负责人:侦查人员以及由其指派或聘请的翻译人员、鉴定人; 机关决定:审委会决定院长、检委会决定检察长和侦查机关负责人。
版权所有管辖一、级别管辖行政诉讼民事诉讼刑事诉讼级别管辖基层法院原则均由基层法院管辖中级法院1.专业强(1) 海关处理的案件;(2) 证券类案件(被告或第三人为证券交易所) 2.级别高(1)政府:被告为县级以上人民政府的案件,但以县级人民政府名义办理的不动产物权登记的案件可以除外(2)部门: 中央部门和机关作被告时,由中级法院管辖;地方政府部门作被告时,由基层法院管辖。
3.重大复杂(1)社会影响重大的共同诉讼、集团诉讼案件;(2)重大涉外或涉及香港特别行政区、澳门特别行政区、台湾地区的案件; (3)国际贸易案件、部分反倾销、反补贴案件 注意:1、复议维持案件中,由原机关和复议机关为共同被告,由原机关确定级别管辖。
2、跨行政区域管辖:经最高法院批准,高级法院可以根据审判工作的实际情况, 确定若干人民法院跨行政区域管辖行政案件。
此处能够跨行政区域管辖的法院1、重大涉外案件;2、本辖区有重大影响的案件;3、最高人民法院确定由中院管辖的案件,此种情况比较复杂, 总结如下A 、海事海商案件B 、公益诉讼案件;但法律、司法解释另有规定的除外;C 、专利纠纷案件:根据新《民诉意见》,专利纠纷案件由知识产权法院、最高人民法院确定的中级人民法院和基层人民法院管辖。
D 、确认仲裁协议效力,涉外仲裁的证据、财产保全,仲裁裁决的执行,撤销、不予执行仲裁裁决等都由中院管辖。
1、中级法院管辖:(1)危害国家安全的案件、 (2)恐怖活动案件;(3)可能判处无期徒刑、死刑的案件;2、检察院认为可能判处无期、死刑的案件,向中级人民法院提起公诉,中院受理后认为不需要判无期、死刑的,应当已发送审判,不再交基层法院审判3、一人犯数罪、共同犯罪和其他需要并案审理的案件,其中一人或者一罪属于上级法院管辖,全案由上级法院管辖。
版权所有级别, 既包括基层法院也包括中院。
高级法院1、本辖区内重大、复杂的案件;2、部分反倾销、反补贴案件:第一审的反倾销、反补贴案件,原告应当向高级法院起诉,高院在审理后既可以自己管辖哦,也可指定其辖区内的某一中级法院管诉讼标的额大的民事案件;全省性的重大刑事案件最高法院全国范围内重大复杂案件1、全国有重大影响的案件;2、最商法院认为应当由本院审理的案件全国性的重大刑事案件版权所有二、地域管辖行政诉讼民事诉讼刑事诉讼一般地域管辖原告就被告:被告所在地法院管辖,由最初作出行政行为的行政机关所在地管辖原则:原告就被告(双方情况一样,适用原则)原则的重审:《民诉意见》的规定。
(1)双方当事人都被监禁或者被采取强制性教育措施的,由被告原住所地人民法院管辖。
被告被监禁或者被采取强制性教育措施一年以上的,由被告被监禁地或者被采取强制性教育措施地人民法院管辖。
(2)双方当事人均被注销户籍的,由被告居住地法院管辖;(3)夫妻双方离开住所地超过一年,一方起诉离婚的案件由被告经常居住地人民法院管辖;没有经常居住地的,由原告起诉时被告居住地人民法院管辖。
原则以犯罪地为主,被告人居住地为辅犯罪地1、 犯罪行为发生地2、犯罪结果发生地 居住地被告人 1、户籍地(为主)2、经常居住地(连续一年,就医除外)3、经常居住地与户籍地不一致的,以经常居住地为其居住地例外:被告就原告(双方情况不同,被告住所不方便,用例外)《民诉法》的规定:(1)对不在中华人民共和国领域内居住的人提起有关身份关系的诉讼(2)对下落不明或者宣告失踪的人提起有关身份关系的诉讼;(3)对正在被劳动教养的人提起的诉讼;(4)对正在被监禁的人提起诉讼;《民诉意见》的规定:(1)被告一方被注销城镇户口的,由原告所在地法院管辖;(2)追索赡养费、抚养费、抚育费的几个被告住所地不在同一辖区的,可以由原告住所地法院管辖; (3)夫妻一方离开住所地超过一年,另一方起诉离婚的,由原告住所地法院管辖;被告单位1、登记住所地(为主)2、主要营业地或主要办事机构所在地3、2与1不一致,以2为其居住地版权所有行政诉讼民事诉讼刑事诉讼专属 管辖不动产案件由不动产所在地法院管辖1、因不动产所有权、使用权而提起的诉讼2、因违章建筑拆除而提起的宿松3、因污染不动产(如鱼塘、水流)提起的诉讼一般专属管辖A 、不动产纠纷:由不动产所在地法院专属管辖;B 、港口作业:由港口所在地法院专属管辖;C 、遗产纠纷:由被继承人死亡时住所地、主要遗产所在地法院管辖;涉外专属管辖 在中国履行的中外合资经营企业合同、中外合作经营企业合同、中外合作勘探开发自然资源合同发生的纠纷,由中国法院管辖;专门 管辖军事法院:当事人双方均是军队或军队单位的民事纠纷案件,由军事法院管辖;版权所有行政诉讼 民事诉讼刑事诉讼共同 管辖1、一下两类限制人身自由的案件,被告所在地或原告所在地法院均有管辖权①限制人身自由的行政强制措施案件 ②既对人身又对财产实施行政处罚或者采取行政强制措施的案件 原告所在地:指原告的户籍地、经常居住合同纠纷合同已经履行原则 由被告住所地或者合同履行地法院管辖履行地的确定(1)有约定履行地的,以约定履行地为合同履行地 (2)没有约定履行地的,如下地点视为合同履行地,如A 、争议标的为给付货币的,接收货币一方所在地为合同履行地;B 、交付不动产的,不动产所在地为合同履行地;C 、交付其他标的,履行义务一方所在地为合同履行地。
D 、财产租赁合同、融资租赁合同以租赁物使用地为合同履行地。
E 、以信息网络方式订立的买卖合同,通过信息网络交付标的的,以买受人住所地为合同履行地;合同没有实际履行 1、当事人一方的住所地在约定的履行地,被告住所地和约定的合同履行地均有管辖权 2、当事人的住所地在均不在约定的履行地,被告住所地管辖侵权纠纷原则 由侵权行为地或者被告住所地法院管辖。
注意:侵权行为地包括侵权行为发生地和结果发生地 产品、服务侵权产品制造地、产品销售地、服务提供地、侵权行为地和被告住所地人民法院都有管辖权。
信息网络侵权 信息网络侵权行为实施地包括实施被诉侵权行为的计算机等信息设备所在地,侵权结果发生地包括被侵权人住所地。
其公司诉讼因公司设立、确认股东资格、分配利润、解散等纠纷提起的诉讼,由公司住所地法院管辖版权所有地(连续居住满一年以上)、被限制人身自由地2、经复议的案件无论是复议维持还是改变原行为,原机关和复议机关所在地法院均有管辖权 他保险合同原则:由被告住所地、保险标的所在地法院管辖;(1)如果保险标的为运输工具或运输中的货物,可以由运输工具登记注册地、运输目的地、保险事故发生地法院管辖;(2)因人身保险合同纠纷提起的诉讼,可以由被保险人住所地人民法院管辖。
票据纠纷 由被告住所地和票据支付地法院管辖;运输合同纠纷由被告住所地,运输始发地、目的地法院管辖;运输侵权纠纷 由被告住所地,事故发生地,车辆船舶最先到达地或航空器最先降落地法院管辖。
共同海损 船舶最先到达地、共同海损理算地、航程终止地; 海难救助救助地、被救助船舶最先到达地法院管辖处理原则1、共同管辖是至两个以上的法院对同一案件都有管辖权2、由最先受理的法院行使管辖权版权所有行政诉讼民事诉讼刑事诉讼裁定管辖移送管辖1、条件:(1)法院已经受理案件;(2)受理案件的法院发现自己没有管辖权;(3)受移送的法院有管辖权;2、注意(1)受移送法院认为自己也没有管辖权的,不得将案件再行移送,也不得将案件退回移送法院,只能报请上级法院指定管辖。
(2)两个以上法院均有管辖权的案件,先立案法院不得将案件移送其他有管辖权法院; 指定管辖 1、有管辖权的法院不方便行使管辖权;2、移送管辖中,受移送法院认为自己没有管辖权,从而报请自己的上级法院指定管辖;3、关于管辖权发生争议,协商解决不了的,报共同的上级法院指定管辖权。