污水处理厂网络监控系统设计方案
- 格式:docx
- 大小:63.32 KB
- 文档页数:8
污水处理厂自动化监控系统技术设计方案一、概述污水处理厂自动化监控系统是指对污水处理过程进行自动化控制和实时监测的系统。
该系统通过采集、传输、处理和显示等手段,实现对污水处理工艺的全面监测和控制,提高处理效果和运行稳定性。
本文将介绍污水处理厂自动化监控系统的技术设计方案。
二、系统架构1.传感器层:该层通过安装各种传感器实时检测进水口、出水口、沉淀池、曝气池等位置的温度、PH值、浊度、COD、氨氮等污染指标,将检测数据传输给控制层。
2.控制层:该层负责实时接收传感器层传来的数据,并根据预设的逻辑控制策略进行控制。
该层包括PLC控制器、电气控制柜和网络通信设备等。
3.上位机监控层:该层通过上位机软件对整个系统进行监控和管理。
上位机软件可以实现对各个设备的状态、参数、运行情况等进行监测和分析,并能进行分布式控制操作。
4.SCADA系统层:该层主要用于监控数据的存储和管理,实现数据的长期存档与查询。
三、系统功能1.实时监测:通过传感器层采集污水处理过程中的各项指标数据,实现对工艺参数的实时监测。
2.控制策略:根据监测数据和预设策略,自动控制进水口、曝气池、沉淀池、出水口等设备的运行状态,使其达到最佳状态。
3.报警与故障处理:系统根据设定的阈值,当监测到异常情况时,能够自动报警,并自动采取相应的措施,如关闭进水口、提醒维护人员等。
4.数据存储与查询:系统能够将监测数据存档并实现长期存储,方便后续查询和分析。
5.远程监控:系统通过网络通信设备,实现对污水处理厂的远程监控和控制。
四、关键技术1.传感器选择:根据不同的污染指标选择合适的传感器,保证监测数据的准确性和稳定性。
2.集中控制:通过PLC控制器实现对所有设备的中央控制,确保各设备的运行同步性和稳定性。
3.数据传输:采用工业以太网等可靠的通信手段,实现传感器数据与控制层、上位机监控层、SCADA系统层之间的数据传输。
4.上位机软件开发:基于客户需求,开发功能强大、稳定可靠的上位机软件,实现对控制层各设备的监控、控制和管理。
污水处理厂监控系统方案污水处理厂监控系统方案污水处理厂监控系统方案一、工程概述网络信息技术的开展到现在已经相当成熟了,它不会受到环境、地域的限制。
因此,我们可以通过远程监控来对污水处理厂做监控和监督,污水处理厂的设计思想是将视频图像以及音频和控制信号连接到网络视频效劳器经过编码压缩后通过网络传输到水利管理处的中心机房。
二、系统需求某污水处理厂作为市里监控防盗报警试点工程,要求:1、污水处理厂的视频、音频、控制、防盗报警信号上传到水利管理处的中心机房。
2、监控共分四种方式:第一、室外云镜控制点:初沉池、生物池各一台摄像机;二沉池两台摄像机。
第二、室外定点:粗格栅、细格栅、旋流沉砂池、厂大门各一台摄像机。
第三、室内云镜控制点:鼓风机房、加氯间各一台摄像机;回用水间、脱水机间各两台摄像机。
第四、室内定点:发电站、排泥泵房、回流泵房、污泥泵房、控制室各一台摄像机。
三、功能实现1. 系统连线图2 前端主要设备:3. 第一、云镜控制点设备:彩色转黑白一体摄像机〔220 倍变倍、 TV480线、低照度〕;全球云台〔内置解码器、上下90 度、水平 350 旋转〕。
4.第二、固定点设备:彩色摄像机 +镜头〔TV480线、低照度〕、枪式防护罩。
传输方式:厂区内部通过视频线把摄像机摄取的模拟信号传输到控制室、双绞线传输云镜控制信号到控制室接入视频效劳器,在厂区通过交换机形成局域网,控制值班人员、领导以及负责人可通过内部局域网实时监视厂区情况。
引入 ADSL,通过域名绑定动态 IP 地址,水利管理处的中心机房和领导就可通过外网监视污水处理厂内情况。
5.控制室:主要由视频效劳器、交换机、机柜、显示器墙、监控主机、拾音器等设备组成。
污水处理厂网络视频监控方案[图]
【】随着网络信息技术的发展,网络传输已经不在受到环境、地域的限制。
本项目的设计思想是将污水处理厂的视频、音频、控制、数据等等相关信号连接到网络视频服务器经过编码压缩后通过网络传输到厂区控制中心服务器,可以通过中心服务器对信号进行浏览、存储并且可以通过连接的广域网向任何地方传输。
一、项目概述
随着网络信息技术的发展,网络传输已经不在受到环境、地域的限制。
本项目的设计思想是将污水处理厂的视频、音频、控制、数据等等相关信号连接到网络视频服务器经过编码压缩后通过网络传输到厂区控制中心服务器,可以通过中心服务器对信号进行浏览、存储并且可以通过连接的广域网向任何地方传输。
真正实现了网络集中管理和资源共享的目标。
二、系统需求与功能实现
将污水处理厂内部各各地方采集的视频信号、音频信号、数据信号、报警信号通过厂区铺设的光纤传输到主控中心,对传输的信号进行存储和浏览,并且可以与广域网、无线网络连接。
为了保证图像的效果,我们选择日夜两用的高清晰摄像机进行图像采集,镜头选择12mm 自动光圈镜头,确保不受环境、天
气的影响;另外能够把厂区内的所有需要采集的包括温度、湿度、报警信号等等进行采集;最后我们通过网络视频服务器分区域的将所有信号统一采集和光纤连接传输到控制中心。
实现本地监控、数据的管理,然后通过无线网络与其它网络环境连接。
城市污水处理设备运行监控系统设计1. 引言城市污水处理设备是现代城市环境建设的重要组成部分,确保城市污水得到有效处理是保障城市环境卫生和人民健康的关键措施。
为了提高城市污水处理设备的运行效率和监控能力,设计一套城市污水处理设备运行监控系统至关重要。
本文将对城市污水处理设备运行监控系统进行详细设计。
2. 设计目标城市污水处理设备运行监控系统的设计目标是实现对污水处理设备的实时监控、运行状态分析和故障预警,提高设备的运行效率和稳定性,确保城市污水的有效处理。
3. 功能需求(1)实时监测:监控系统需要实时获取污水处理设备的运行状态,包括流量、压力、温度、PH值等参数的监测。
(2)数据存储与管理:监控系统应具备数据存储与管理的功能,将历史数据进行记录和整理,便于后期数据分析和系统优化。
(3)运行状态分析:监控系统应具备数据分析功能,能够对污水处理设备的运行状态进行分析,提供对设备性能和效率的评估。
(4)故障预警与报警:监控系统应能够及时发现设备运行中的故障,并通过报警方式通知相关人员。
(5)远程控制:监控系统应支持对污水处理设备的远程控制,方便对设备进行调整和维修。
4. 系统架构(1)传感器网络:通过部署传感器网络实时监测污水处理设备各项参数,并将数据传输至监控系统。
(2)数据存储与管理:通过数据库对监测到的数据进行存储与管理,保证数据的安全性和完整性。
(3)运行状态分析与故障预警:通过数据分析算法对监测到的数据进行处理,实现设备的运行状态分析和故障预警功能。
(4)远程控制界面:设计远程控制界面,实现对污水处理设备的远程监控和控制。
5. 技术实现(1)传感器选择:根据监测需求选择适合的传感器,如流量传感器、压力传感器、温度传感器和PH传感器等。
(2)数据传输:选择可靠稳定的数据传输方式,如传统有线连接或者无线网络连接。
(3)数据存储与管理:选择可扩展性强、性能稳定的数据库系统,如MySQL或者MongoDB等。
污水处理厂远程监控系统设计方案简介本文档旨在设计一套污水处理厂远程监控系统,以实现对污水处理厂运行情况的实时监测、数据采集和故障诊断功能。
系统需求1. 实时监测:监测污水处理厂的运行状态,包括进水口流量、出水口水质、污泥浓度等参数。
2. 数据采集:采集各个设备的运行数据,如泵站功率、搅拌器转速、污泥浓度测量值等。
3. 故障诊断:通过监测和分析数据,及时发现并诊断设备故障,提供报警和故障排查的功能。
4. 远程操作:允许远程对设备进行操作和控制,包括启动、停止、调整参数等。
系统设计方案硬件设备1. 传感器:布置在污水处理厂的关键位置,用于实时监测水流量、水质、污泥浓度等参数。
2. 数据采集器:将传感器采集到的数据进行处理和存储,并提供实时访问接口。
3. 控制器:用于远程操作和控制污水处理设备,包括启停设备、调整参数等。
4. 通信设备:用于传输数据和指令,可以选择有线或无线通信方式。
软件系统1. 数据处理与存储:设计一个实时的数据处理和存储系统,用于采集、存储和分析传感器数据。
2. 监测与报警系统:实时监测设备数据,发现异常情况并提供报警功能。
3. 远程操作与控制系统:通过网络连接,远程操作和控制污水处理设备。
4. 故障诊断系统:基于采集到的数据进行故障诊断和排查,提供故障报告和处理建议。
实施计划1. 设备选型和采购:根据系统需求,进行硬件设备的选型和采购。
2. 系统开发与搭建:设计和开发软件系统,搭建数据处理、监测与报警、远程操作与控制、故障诊断等子系统。
3. 硬件设备安装和调试:安装传感器、控制器和通信设备,进行系统的联调和调试。
4. 系统运行和测试:进行系统的运行和测试,并进行性能优化和问题修复。
5. 系统部署和培训:将系统部署到污水处理厂,并进行培训,确保操作人员能够熟练使用系统。
总结污水处理厂远程监控系统设计方案包括硬件设备选型和采购、软件系统开发与搭建、实施计划等内容。
通过实时监测、数据采集和故障诊断功能,该系统能够提高污水处理厂的运行效率和管理水平。
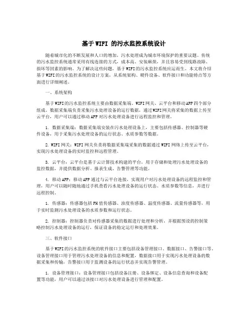
基于WIFI 的污水监控系统设计随着城市化进程的不断推进,城市污水处理问题越来越受到关注。
现今,大部分城市的污水处理厂均配备了自动监控系统,可以对污水处理过程进行实时监测和数据记录。
但是,城市中的污水管道网络较为复杂,污水处理厂外的污水管网中也存在许多设备和管道的漏损、堵塞以及各种故障,这些问题会对城市环境和人们的健康造成潜在的威胁。
传统的污水监测方法多为人工巡检和手动记录,效率低下,存在漏检、误检等问题。
因此,开发一种基于WIFI 的污水监控系统极为必要。
一、系统工作原理基于WIFI的污水监控系统主要包括传感器、WIFI模块、云平台以及移动APP等部分。
传感器主要检测污水管道中的压力、温度、流量等参数,并将数据通过WIFI模块发送至云平台,云平台进行数据分析和处理,将异常数据实时向运营人员发送预警信息;移动APP可以实时查看污水管道的运行状态,包括数据参数、警报信息等。
二、系统组成1. 传感器:传感器可以检测污水管道中的各种参数,如温度、压力、流量、浊度等,并将数据通过WIFI模块发送至云平台进行数据处理和分析。
传感器中可以使用多种技术,如超声波、微波、红外线等。
2. WIFI模块:WIFI模块是将传感器数据发送至云平台的桥梁,通过WIFI模块,传感器可以与互联网进行通信,将实时数据传送至云平台。
3. 云平台:云平台负责数据分析和处理,根据传感器数据分析出污水管道的运行状态,是否存在故障、异常等情况,当出现异常情况时,及时发送预警信息至运营人员。
4. 移动APP:移动APP可以实时查看污水管道的运行状态,包括数据参数、警报信息等,对污水管道的运行状态进行远程监控。
三、系统特点1. 实时监测:传感器能够实时监测污水管道中的各种参数,并将数据实时发送至云平台,实现污水监测的实时化。
2. 高效性:基于WIFI的污水监控系统可以根据数据分析来预测故障出现的时间和位置,提前进行维护和修理,从而有效避免故障对生产和环境造成的危害。
基于WIFI 的污水监控系统设计随着城市化进程的加快和人口数量的增加,城市污水处理系统变得越来越重要。
有效的污水监控系统能够帮助城市管理者更好地监测和管理污水处理系统,保障水质安全和环境保护。
基于WIFI的污水监控系统设计,可以实现对污水处理系统的实时监控和远程管理,极大地提高了监测效率和管理水平。
本文将对基于WIFI的污水监控系统的设计进行探讨和说明。
一、系统概述基于WIFI的污水监控系统的设计,主要分为硬件和软件两部分。
硬件部分主要包括传感器、数据采集设备、WIFI模块等,软件部分主要包括数据采集和传输、数据分析和呈现等。
整个系统可以实现对污水处理过程中的关键参数进行实时监测和远程管理,以及对污水处理系统的运行状态进行有效地监控和管理。
二、系统设计原理1. 传感器的应用传感器是基于WIFI的污水监控系统设计中的重要组成部分,它能够实时感知环境中的温度、PH值、浊度等参数,通过将这些参数转化为电信号,再通过数据采集设备进行采集和传输。
传感器的应用有效地实现了对污水处理过程中的各种参数进行实时监测,为污水处理的精细化管理提供了重要的数据支持。
2. 数据采集和传输3. 数据分析和呈现软件部分主要包括数据采集和传输、数据分析和呈现等。
在污水监控系统设计中,软件部分的设计是至关重要的,因为它可以对传感器采集到的大量数据进行分析和处理,再将处理后的数据以可视化的方式呈现出来,为城市管理者提供有效的决策支持。
三、系统特点1. 实时监控基于WIFI的污水监控系统设计,具有实时监控的特点,能够帮助城市管理者及时了解污水处理系统的运行状态,及时发现问题并采取措施,保障水质安全和环境保护。
2. 远程管理基于WIFI的污水监控系统设计,具有远程管理的特点,可以实现对污水处理系统的远程管理,极大地提高了监测效率和管理水平。
四、系统应用基于WIFI的污水监控系统设计,将为城市污水处理系统的监控和管理提供新的技术支持,通过实时监控、远程管理和数据呈现,为城市管理者提供有效的决策支持,进一步提升城市污水处理系统的运行效率和管理水平。
污水处理厂网络方案1. 引言污水处理厂是在城市和工业区域中常见的公共基础设施,用于处理并清洁污染水体。
随着城市化进程的加快,污水处理厂的规模和复杂性不断增加。
为了更好地管理和监控污水处理厂的运营,构建一个稳定、高效、安全的网络架构是非常重要的。
本文将介绍一个污水处理厂的网络方案,包括网络拓扑结构、网络设备选型、网络安全和管理等方面。
2. 网络拓扑结构一个典型的污水处理厂网络拓扑包括以下几个组成部分:2.1 主要设备污水处理厂的主要设备包括集水井、格栅、沉砂池、曝气池、沉淀池、滤池和消毒池等。
这些设备需要通过网络进行数据传输和监测。
2.2 监控系统污水处理厂的监控系统负责实时监测和管理设备的运行状态。
监控系统通常包括监控服务器、监控终端和传感器等。
监控服务器接收并处理传感器数据,并提供给监控终端进行显示和控制。
2.3 数据中心污水处理厂的数据中心用于存储和处理大量的监测数据。
数据中心需要具备高性能的计算和存储能力,可以采用分布式存储和计算方式来提高数据处理的速度和效率。
2.4 通信网络通信网络是污水处理厂各个设备和系统之间进行数据传输与通信的基础。
通信网络通常采用局域网(LAN)和广域网(WAN)相结合的方式,使用以太网技术和光纤传输技术,以实现高带宽和低延迟的数据传输。
3. 网络设备选型在污水处理厂网络方案中,对于不同的设备和系统,需要选用适当的网络设备来保证网络的稳定性和性能。
3.1 交换机交换机是污水处理厂网络的核心设备,用于构建局域网和实现设备之间的数据交换。
选择高性能的交换机可以提供更快的数据传输速度和更大的带宽。
3.2 路由器路由器用于构建广域网和实现不同污水处理厂之间的数据通信。
选择具备优秀的路由性能和高速数据传输能力的路由器,可以提高网络的可靠性和稳定性。
3.3 防火墙防火墙是保护污水处理厂网络安全的关键设备,可以监测和过滤网络中的恶意流量。
选择功能强大的防火墙可以提高网络的安全性,并防止恶意攻击和数据泄露。
基于WIFI 的污水监控系统设计随着城市化的不断发展和人口的增加,污水处理成为城市环境保护的重要议题。
传统的污水监控系统通常采用有线连接的方式,成本高、安装麻烦,并且容易受到线路故障、损坏等因素的影响。
为了解决这些问题,基于WIFI的污水监控系统应运而生。
本文将介绍基于WIFI的污水监控系统的设计方案,从系统架构、硬件设备、软件接口和功能特点等方面进行详细阐述。
一、系统架构基于WIFI的污水监控系统主要由数据采集端、WIFI网关、云平台和移动APP四个部分组成。
数据采集端负责采集污水处理设备的运行数据,通过WIFI网关将采集的数据上传至云平台,用户可以通过移动APP对污水处理设备进行远程监控和管理。
1. 数据采集端:数据采集端安装在污水处理设备上,主要包括传感器、控制器等硬件设备,用于采集污水处理设备的运行状态、水质参数等数据。
2. WIFI网关:WIFI网关负责将数据采集端采集的数据通过WIFI网络上传至云平台,实现污水处理设备的实时监控和远程管理。
3. 云平台:云平台是基于云计算技术构建的平台,用于存储和处理污水处理设备的监控数据,并提供数据分析、报表生成、告警管理等功能。
4. 移动APP:移动APP通过与云平台连接,实现用户对污水处理设备的远程监控和管理,用户可以随时随地通过手机查看污水处理设备的运行状态、水质参数等信息,并进行远程控制。
1. 传感器:传感器包括PH值传感器、浊度传感器、温度传感器、流量传感器等,用于实时监测污水处理设备的水质参数和运行状态。
2. 控制器:控制器负责对传感器采集的数据进行处理和分析,并根据预设的控制策略控制污水处理设备的运行,保证设备的稳定运行和处理效果。
三、软件接口基于WIFI的污水监控系统的软件接口主要包括设备管理接口、数据接口、告警接口等。
设备管理接口用于管理污水处理设备的信息和配置,数据接口用于实现污水处理设备的数据采集和传输,告警接口用于监测设备的运行状态并实现告警管理。
污水处理厂网络监控系统设计方案无锡市海之谊科技有限公司2011年11月27日1.需求分析为了加强内部安保工作,拟建设一套视频监控系统,以实现对公司办公大楼的大门、公司廊道、重点办公室、财务室、公司周界围墙等重点场所的监控。
经过实地交流和勘查,得出系统建设需求如下:1)基于现有的IP网络建设一套视频监控系统,系统建成后应能实现二十四小时不间断监控;2)整体系统覆盖11~13个监控点;3)对所有监控点进行不间断录像,录像文件需要保存30天时间,并且能够实现录像备份;4)在个楼值班室设立监控室,对所有监控点进行实时查看;5)系统建成后应能够实现本地监控和远程监控,公司领导在办公室或家里都能够看到企业各监控点图像;6)系统应具有用户/权限管理功能,能够进行权限分配管理;7)系统应提供简单友好的操作界面,使用简单方便;8)系统应具备高度的性价比,经济适用。
2.组网方案设计说明基于以上需求分析,决定采用海康卫视系统解决方案。
我们给出本次项目系统组网图,如图所示:如图,在一楼值班室布置硬盘录像机,在各监控点部署摄像机,依托公司局域网络构建一个星型结构的数字化、网络化、智能化的网络监控系统。
监控中心:门卫室为监控中心,配置一台海康卫视16路硬盘录像机一台、一台显示设备。
海康卫视16路硬盘录像机可实现对所有前端的统一接入和管理,具有本地视频的解码输出,通过一台显示设备就可以观看实时监控图像。
其内置1个硬盘,最大支持1T的存储容量,可以满足录像需求。
3.设备配置及报价(根据实际情况进行增删)4.达NVR解决方案特色⏹网络化:基于IP网络组建,真正的数字化、网络化、智能化监控系统;远程监控、管理、维护都极为简单;⏹组网简单:中心点一根网线实现所有点接入;⏹部署灵活:系统组网简便、灵活,任一监控点均可采用就近接入的方式接入网络,构成系统;⏹存储可靠:NVR支持中心存储、前端存储二种存储方式,存储灵活可靠,并可通过USB接口扩展外部存储,满足海量的存储需求;⏹管理方便:NVR的全网管理能实现传输网络以及所有IP前端的全程监测和集中管理,包括设备状态的监测和参数的浏览;⏹安全性高: NVR采用嵌入式硬件和专用嵌入式软件,使用AES码流加密、用户认证和授权,安全可靠,无病毒侵扰;⏹双码流技术:NVR和前端设备均支持双码流技术,根据应用场景自动适配,提供清晰流畅的图像效果;⏹重传重组:系统支持丢包智能重传重组,可在复杂网络状况下提供清晰流畅的监控图像;⏹简单易用:系统操作使用简单,易于上手;支持控制键盘、鼠标、遥控器、WEB等多种操作方式,为不同类型的使用者提供称心的使用方法;⏹系统扩展性好:支持多台NVR堆叠组网,通过统一的远程客户端软件,可以对多个NVR进行操作、管理;5.NVR系统功能介绍5.1 本地监控功能⏹本地显示:NVR具备BNC和VGA输出接口,可以外接监视器、显示器等,实现本地监控,最大可同时实现16画面监控;⏹多画面显示:NVR的本地显示支持多种画面显示风格:单画面、2画面(左右分)、2画面(一大一小)、3画面(品字型)、4画面(2×2)、4画面(一大三小)、6画面(一大五小)、7画面(三大四小)、8画面(一大七小)、9画面(3×3)、10画面(两大八小)、13画面(一大十二小)、16画面(4×4);⏹轮询显示:NVR支持轮询解码输出,能够按照预设时间间隔、轮询方案进行自动切换显示;显示画面支持预案功能,能够自动切换显示风格;⏹PTZ控制:NVR支持PTZ控制,允许用户进行远程摄像机控制;⏹图像抓拍:NVR具备图像抓拍功能,支持手动或自动抓拍,支持单次和连续抓拍;⏹本地管理:用户可以通过USB鼠标、遥控器、控制键盘进行操作和管理。
基于WIFI 的污水监控系统设计随着城市化进程的加剧,污水处理成为了城市环境建设中的一个不可忽视的问题。
随着智能化技术的不断发展,基于WIFI的污水监控系统设计逐渐成为了一种新的监控手段。
本文将介绍一种基于WIFI的污水监控系统设计,从系统构架、监控原理、数据分析和系统优势等方面进行详细介绍。
一、系统构架基于WIFI的污水监控系统主要由传感器、WIFI模块、数据采集终端、云平台和用户终端组成。
传感器安装在污水处理设备上,用于采集污水的各种参数,如PH值、浊度、温度等。
WIFI模块负责传感器数据的无线传输,将采集到的数据传输至数据采集终端。
数据采集终端对传输过来的数据进行整合和处理,并上传至云平台进行存储。
用户终端通过云平台可以实时查看污水处理设备的监控数据,并进行相关的控制操作。
三、数据分析基于WIFI的污水监控系统采集到的污水参数数据具有一定的时序性和空间性,用户可以通过对监控数据进行分析,掌握污水处理设备的运行情况。
通过对连续监控数据的分析,可以得到污水处理设备的运行稳定性、污水质量变化情况等信息。
通过对不同地点的监控数据进行比较,可以发现污水处理设备之间的差异性和相关问题,为后续的优化改进提供数据支持。
四、系统优势基于WIFI的污水监控系统相比传统的污水监控手段具有以下几点优势:1. 实时性强:传感器采集的监控数据可以通过WIFI模块实时传输至数据采集终端,保证了监控数据的实时性,用户可以及时掌握设备的运行情况。
2. 远程控制:用户可以通过云平台实现对污水处理设备的远程控制,方便灵活。
3. 数据分析:采集到的监控数据可以进行深入分析,为用户提供更多的信息和支持。
4. 维护便捷:系统通过WIFI无线传输,减少了原有的布线难题,同时减少了系统维护的成本和难度。
基于WIFI的污水监控系统设计具有着巨大的应用前景。
通过对污水处理设备的实时监控和数据分析,可以更好地实现对污水处理设备的管理和运行,提高污水处理效率,保护环境,为城市环境建设提供更好的支持。
污水处理厂安防监控系统方案一、布设监控摄像头在污水处理厂的关键区域,如进水口、出水口、处理池、污水泵房等位置布设高清晰度监控摄像头。
摄像头应选择高清晰度、抗干扰能力强的型号,以确保监控画面清晰可见,并能抵御外界干扰。
二、实时监控中心建立一个实时监控中心,用于接收和管理所有监控点的视频流。
监控中心应配备监控操作员,负责实时监控污水处理厂各个区域的安全情况。
监控中心应配有高性能的服务器和存储设备,以确保视频流的稳定传输和存储。
三、视频存储和回放四、报警系统为污水处理厂设置报警装置,包括红外侦测器、烟感探测器等。
当发生安全事件时,报警系统能够及时报警并触发监控中心的警报。
同时,报警系统还可与视频监控系统进行联动,使监控中心能够立即定位报警点附近的监控摄像头,并获取实时视频。
五、远程监控和管理可通过互联网技术实现对污水处理厂安防监控系统的远程监控和管理。
管理员可以通过手机、平板电脑等移动设备随时随地查看监控画面、查询历史视频、接收报警信息等。
远程监控和管理能够有效提高污水处理厂的安全性和管理效率。
六、防雷接地由于污水处理厂常常处于工业区域或郊外,容易受到雷击的威胁。
因此,在安防监控系统中应设置防雷接地系统,确保系统设备的安全运行。
七、数据加密和备份保护监控系统中的数据安全是非常重要的,可以利用加密技术对监控数据进行加密,防止数据被非法获取。
同时,应定期对监控数据进行定期备份,以防止数据丢失。
总结:污水处理厂安防监控系统对于保障污水处理厂的正常运行和安全管理起着至关重要的作用。
通过布设监控摄像头、建立实时监控中心、配备报警系统、实现远程监控和管理等多项措施,能够提高污水处理厂的安全性和管理效率,确保污水处理厂的正常运行。
同时,加强数据安全和备份也是保证系统运行的重要环节。
污水处理厂自动化监控系统技术方案设计污水处理厂自动化监控系统是一种集成了物联网、传感器技术、自动控制技术等多种技术的系统,通过实时监测和控制污水处理过程,提高污水处理效率和水质监测精度。
本文将介绍污水处理厂自动化监控系统的技术方案设计。
一、系统架构设计1. 网络架构:采用局域网(LAN)和互联网(Internet)相结合的网络架构,局域网用于内部设备之间的通信,互联网用于与外部系统的数据交互。
2.设备架构:系统包括传感器、数据传输设备、数据处理设备、控制设备和人机界面等。
传感器用于采集污水处理过程中的各种数据,数据传输设备用于将数据传输到数据处理设备,数据处理设备用于对数据进行处理和分析,控制设备用于根据处理结果对处理过程进行控制,人机界面用于显示监控数据和进行人机交互。
1.传感器技术:采用多种传感器对污水处理过程中的关键参数进行实时监测,包括流量、浓度、温度、PH值等。
传感器应具备高精度、稳定性和抗干扰能力,并能够适应恶劣的工作环境。
2.数据传输技术:采用现代通信技术,如无线传输、有线传输和云计算等,实现传感器数据的实时传输和云端存储。
传输过程应具备高可靠性和安全性,同时要保证数据传输的实时性和准确性。
3.数据处理技术:采用先进的数据处理算法,对传感器采集到的数据进行处理和分析,包括数据滤波、数据校正、数据拟合等。
利用数据处理技术可以提高无效数据的排除率,提高数据的准确性和可靠性。
4.控制技术:根据污水处理过程的要求,设计相应的控制策略和控制算法,控制设备对处理过程进行实时控制。
控制技术应具备高稳定性和响应速度,同时能够实现对多变量的联合控制。
5.人机界面技术:设计直观、易用的人机界面,显示污水处理过程中的关键参数和控制状态,并提供数据查询、历史曲线绘制等功能。
人机界面应具备友好的用户交互和操作体验。
三、系统功能设计1.实时监测功能:对污水处理过程中的关键参数进行实时监测,并进行数据处理和分析,提供实时的监控数据。
污水厂智慧监管平台系统设计方案一、系统概述污水厂智慧监管平台系统是一个集污水处理信息管理、数据采集、数据分析、实时监控、远程操作等功能于一体的智能化监管平台。
通过传感器和监测设备采集污水处理过程中的各项数据,并通过数据分析、智能算法和规则引擎实现对污水处理过程的监控、预警和优化。
二、系统架构1. 传感器和监测设备层:部署各种传感器和监测设备,如PH、COD、悬浮物、温度、流量等传感器,实时采集污水处理过程中的各项数据。
2. 数据采集与传输层:搭建数据采集网络,将传感器和监测设备采集到的数据进行处理和传输,保证数据的及时性和可靠性。
3. 数据存储与管理层:将采集到的数据存储到数据库中,并提供数据管理功能,如数据查询、存档、备份等。
4. 数据分析与智能决策层:对采集到的数据进行分析和挖掘,应用统计分析、数据挖掘和机器学习算法,实现对污水处理过程的统计分析、异常检测和优化建议。
5. 监控与预警层:基于数据分析的结果,实时监控污水处理过程中的各项指标,并通过报警、预警等方式提醒操作人员处理异常情况,避免事故发生。
6. 远程操作与管理层:提供对污水处理设备的远程操作和管理功能,如远程开关机、参数设置、设备状态查询等,方便操作人员远程监控和管理污水处理设备。
7. 用户界面层:为操作人员提供友好的用户界面,通过图表、报表、地图等形式展示污水处理过程中的数据和监控信息,方便操作和管理。
三、功能模块1. 数据采集与传输模块:负责采集传感器和监测设备的数据,并进行数据处理、压缩和传输,确保数据的准确性和实时性。
2. 数据存储与管理模块:负责将采集到的数据存储到数据库中,并提供数据管理功能,如查询、存档、备份等。
3. 数据分析与智能决策模块:基于采集到的数据,进行统计分析、数据挖掘和机器学习算法,实现对污水处理过程的分析、异常检测和优化建议。
4. 监控与预警模块:实时监控污水处理过程中的各项指标,通过报警、预警等方式提醒操作人员处理异常情况。
基于WIFI 的污水监控系统设计随着城市化进程的不断加速,城市污水处理系统也面临着越来越严峻的挑战。
传统的污水监控系统往往存在着监测不及时、数据传输不稳定、设备维护成本高等问题,导致污水处理效率低下和环境污染加剧。
为了解决这些问题,基于WIFI的污水监控系统成为了一种新的选择。
本文将探讨基于WIFI的污水监控系统设计方案,从监测设备、数据传输、远程控制等方面进行详细阐述。
一、监测设备基于WIFI的污水监控系统首先需要使用高质量的监测设备,以确保数据采集的准确性和稳定性。
传感器是污水监控系统中必不可少的设备之一,它可以通过检测污水的流量、浓度、温度等参数来实现对污水处理过程的监测。
基于WIFI的污水监控系统需要选择具有WIFI连接功能的传感器,这些传感器可以通过WIFI网络实时向云端传输监测数据,为污水处理人员提供及时的监测信息。
除了传感器外,还需要配备一台中央控制器。
中央控制器可以接收传感器传来的监测数据,并进行数据处理、存储和分析。
在选择中央控制器时,需要注意其WIFI连接性能和数据处理能力,以确保系统可以稳定运行并满足监测需求。
二、数据传输基于WIFI的污水监控系统的核心优势之一就是其便捷的数据传输方式。
WIFI网络可以实现设备之间的无线连接,从而避免了传统有线连接方式所带来的布线、维护成本较高的问题。
通过WIFI网络,监测设备可以实现与中央控制器的实时连接,监测数据可以及时传输到指定的云端服务器。
在设计基于WIFI的污水监控系统时,需要考虑WIFI信号的覆盖范围和信号强度。
安装WIFI设备时,需要根据实际情况合理布局,确保监测设备处于良好的信号覆盖范围内,以确保数据传输的稳定和可靠。
为了保障数据传输的安全性,还需要在WIFI网络中加入相应的加密措施,确保监测数据不会被恶意攻击者所窃取或篡改。
三、远程控制基于WIFI的污水监控系统还具有远程控制的优势。
传统的污水监控系统通常需要人工前往现场进行监测和操作,而基于WIFI的污水监控系统则可以通过云端平台实现远程监测和控制。
污水处理过程监控系统设计污水处理过程监控系统设计1.引言1.1 目的本文档旨在详细介绍污水处理过程监控系统的设计,包括系统的总体架构、功能模块划分、数据采集与处理、远程监控与报警等方面的内容。
1.2 背景随着城市化进程的加速,污水处理成为一个重要的环保问题。
为了保障污水处理厂的正常运行,合理的监控系统设计和实施显得至关重要。
2.系统总体架构2.1 硬件架构2.1.1 数据采集设备包括传感器、流量计、水质分析仪等设备,用于实时监测污水处理过程中的关键参数。
2.1.2 控制器负责对数据采集设备进行数据采集和处理,以及控制污水处理设备运行。
2.1.3 通信设备用于实现数据的传输与远程监控。
可以采用以太网、无线通信等方式。
2.1.4 服务器与存储设备用于存储、管理和分析监控数据,并提供用户界面和报警功能。
2.2 软件架构2.2.1 数据采集与处理软件用于接收和处理传感器数据,并提供实时监控和告警功能。
2.2.2 远程监控软件通过网络连接,实现远程监控和远程操作。
2.2.3 数据管理与分析软件用于对监控数据进行存储、管理和分析,报表和趋势图。
3.系统功能模块划分3.1 数据采集与处理模块负责实时采集污水处理过程中的关键参数,并对数据进行预处理和校正。
3.2 数据存储与管理模块负责将采集到的数据存储到数据库中,并提供数据管理接口和报表功能。
3.3 远程监控与操作模块通过互联网实现对污水处理过程的远程监控和操作,包括实时视频监控、远程报警等功能。
3.4 数据分析与优化模块通过对历史数据进行分析,提供污水处理过程的优化建议。
4.数据采集与处理4.1 传感器选择根据不同的参数要求,选择合适的传感器进行数据采集,包括浊度、氨氮、pH值等。
4.2 数据校正与预处理对采集到的数据进行校正和预处理,包括零点校正、线性校正、异常数据处理等。
5.远程监控与报警5.1 远程监控通过互联网实现对污水处理过程的实时监控,包括数据查看、曲线绘制、参数设置等功能。
基于WIFI 的污水监控系统设计随着城市化的加速发展,污水处理成为城市环境治理中的重要课题。
为了更好地监控和管理城市污水系统,基于WIFI的污水监控系统逐渐成为一种趋势。
本文将介绍基于WIFI的污水监控系统的设计方案,包括系统架构、传感器选择、数据传输和信息处理等方面,并探讨其在城市环境中的应用前景。
一、系统架构基于WIFI的污水监控系统主要由传感器节点、数据传输设备和监控中心三个部分组成。
传感器节点安装在污水管道中,用于实时监测污水的流速、水质和温度等参数。
数据传输设备利用WIFI技术将传感器采集的数据传输到监控中心,监控中心对接收到的数据进行处理和分析,提供给运维人员参考,并能够进行远程控制操作。
二、传感器选择在污水监控系统中,传感器的选择至关重要。
首先是流速传感器,用于监测污水在管道中的流速情况,以便及时发现管道是否存在堵塞或漏水等问题。
其次是水质传感器,通过监测水质指标如PH值、COD等,能够判断污水的处理效果以及管网是否存在污染物泄漏等情况。
温度传感器也是必不可少的,可以监测污水温度,及时发现管道是否存在冻结或过热的情况。
三、数据传输基于WIFI的污水监控系统通过WIFI网络进行数据传输,相比传统的有线方式,具有便捷、快速、低成本等优势。
传感器采集的数据通过WIFI网络传输到监控中心,实现实时监测和远程控制。
四、信息处理监控中心收到传感器节点传来的数据后,需要进行信息处理。
首先是数据的存储和管理,监控中心需要建立一套完善的数据库系统,对获取的数据进行存储和备份。
其次是数据的分析和处理,通过数据分析和算法处理,可以及时发现管道异常情况,并提供预警信息。
需要建立相应的监控平台,让运维人员能够方便地查看监测数据,及时采取相应的措施。
五、应用前景基于WIFI的污水监控系统在城市环境中有着广阔的应用前景。
可以提高污水管网的运转效率,及时发现和解决管道问题,减少运维成本。
可以改善城市环境质量,减少污水泄漏对环境的影响,提高污水处理的效率。
污水处理厂网络监控系统
设计方案
无锡市海之谊科技有限公司
2011年11月27日
1.需求分析
为了加强内部安保工作,拟建设一套视频监控系统,以实现对公司办公大
楼的大门、公司廊道、重点办公室、财务室、公司周界围墙等重点场所的监控。
经过实地交流和勘查,得出系统建设需求如下:
1)基于现有的IP网络建设一套视频监控系统,系统建成后应能实现二十四小时不间断监控;
2)整体系统覆盖11~13个监控点;
3)对所有监控点进行不间断录像,录像文件需要保存30天时间,并且能够实现录像备份;
4)在个楼值班室设立监控室,对所有监控点进行实时查看;
5)系统建成后应能够实现本地监控和远程监控,公司领导在办公室或家里都能够看到企业各监控点图像;
6)系统应具有用户/权限管理功能,能够进行权限分配管理;
7)系统应提供简单友好的操作界面,使用简单方便;
8)系统应具备高度的性价比,经济适用。
2.组网方案设计说明
基于以上需求分析,决定采用海康卫视系统解决方案。
我们给出本次项目
系统组网图,如图所示:
如图,在一楼值班室布置硬盘录像机,在各监控点部署摄像机,依托公司局域网络构建一个星型结构的数字化、网络化、智能化的网络监控系统。
监控中心:门卫室为监控中心,配置一台海康卫视16路硬盘录像机一台、一台显示设备。
海康卫视16路硬盘录像机可实现对所有前端的统一接入和管理,具有本地视频的解码输出,通过一台显示设备就可以观看实时监控图像。
其内置1个硬盘,最大支持1T的存储容量,可以满足录像需求。
3.设备配置及报价(根据实际情况进行增删)
4.达NVR解决方案特色
⏹网络化:基于IP网络组建,真正的数字化、网络化、智能化监控系统;远
程监控、管理、维护都极为简单;
⏹组网简单:中心点一根网线实现所有点接入;
⏹部署灵活:系统组网简便、灵活,任一监控点均可采用就近接入的方式接
入网络,构成系统;
⏹存储可靠:NVR支持中心存储、前端存储二种存储方式,存储灵活可靠,并
可通过USB接口扩展外部存储,满足海量的存储需求;
⏹管理方便:NVR的全网管理能实现传输网络以及所有IP前端的全程监测和
集中管理,包括设备状态的监测和参数的浏览;
⏹安全性高:NVR采用嵌入式硬件和专用嵌入式软件,使用AES码流加密、
用户认证和授权,安全可靠,无病毒侵扰;
⏹双码流技术:NVR和前端设备均支持双码流技术,根据应用场景自动适配,
提供清晰流畅的图像效果;
⏹重传重组:系统支持丢包智能重传重组,可在复杂网络状况下提供清晰流
畅的监控图像;
⏹简单易用:系统操作使用简单,易于上手;支持控制键盘、鼠标、遥控器、
WEB等多种操作方式,为不同类型的使用者提供称心的使用方法;
⏹系统扩展性好:支持多台NVR堆叠组网,通过统一的远程客户端软件,可
以对多个NVR进行操作、管理;
5.NVR系统功能介绍
5.1本地监控功能
⏹本地显示:NVR具备BNC和VGA输出接口,可以外接监视器、显示器等,实现
本地监控,最大可同时实现16画面监控;
⏹多画面显示:NVR的本地显示支持多种画面显示风格:单画面、2画面(左右
分)、2画面(一大一小)、3画面(品字型)、4画面(2×2)、4画面(一大三
小)、6画面(一大五小)、7画面(三大四小)、8画面(一大七小)、9画面
(3×3)、10画面(两大八小)、13画面(一大十二小)、16画面(4×4);
⏹轮询显示:NVR支持轮询解码输出,能够按照预设时间间隔、轮询方案进行
自动切换显示;显示画面支持预案功能,能够自动切换显示风格;
⏹PTZ控制:NVR支持PTZ控制,允许用户进行远程摄像机控制;
⏹图像抓拍:NVR具备图像抓拍功能,支持手动或自动抓拍,支持单次和连续
抓拍;
⏹本地管理:用户可以通过USB鼠标、遥控器、控制键盘进行操作和管理。
5.2远程监控功能
⏹远程监控:通过科达监控客户端、Web客户端可以连接到NVR,浏览前端实
时图像;
⏹多画面显示:NVR的客户端软件支持多种画面显示风格:单画面、4画面
(2×2)、4画面(一大三小)、6画面(一大五小)、8画面(一大七小)、9
画面(3×3)、13画面(一大十二小)、16画面(4×4);
⏹图像抓拍:客户端具备图像抓拍功能,支持手动或自动抓拍,支持单次和
连续抓拍;
⏹PTZ控制:通过客户端监控图像时,对于支持PTZ控制的通道,允许用户进
行PTZ控制;
⏹多台管理:客户端软件支持对多个NVR同时管理,可以同时浏览不同NVR上
面的图像;
⏹混合组网:支持前端或客户端在私网内的组网、支持NAT与Socks5穿越;
⏹多运营商接入:支持多运营商线路接入,提供跨运营商线路解决方案。
5.3电视墙监控功能
⏹电视墙显示:通过配置电视墙解码器,可实现图像上墙监控,支持16路电
视墙解码;
⏹电视墙预案:NVR支持预设16套电视墙预案,用户可以设定、保存、删除电
视墙浏览预案,支持预案轮询;
⏹轮询显示:支持电视墙通道轮询,可以在电视墙通道内实现多路图像自动
轮询显示。
5.4录像与放像功能
⏹录像功能:NVR支持同时对16路图像录像,录放像支持本地、远程管理;
⏹录像方式:支持定时录像(以分钟为单位设定,每天最多4个时间段)、手
动、告警录像,用户可以对不同的视频服务器设定不同的触发策略;
⏹覆盖策略:支持对整体或者某个通道设定空间覆盖策略:可覆盖、不可覆
盖;超时录像自动删除、覆盖时间最远录像;不覆盖告警录像、可覆盖报警录像;不覆盖未备份录像,可覆盖未备份录像等组合;
⏹录像保留:支持对整体或者某个通道设定录像保留时间:按照用户设定保
留时间,计算需要的空间。
空间不足时,且无法通过覆盖获得空间时,进行告警,并停止录像;
⏹录像存储:支持对录像保存位置设置:2820内嵌硬盘分区、外接USB硬盘分
区可设定,缺省内嵌硬盘可录,USB硬盘不可录;
⏹录像检索:录像文件查询时可以指定录像标签,录像标签包括告警事件标
签、手动事件标签、定时时间标签;
⏹录像回放:支持录像本地回放、录像远程回放;录像回放时支持播放,停
止,暂停、恢复、快放(2倍、4倍)、慢放(1/2、1/4)、拖拉定位、单帧
播放等功能控制;
⏹多路回放:支持同时回放4个视频源录像。
支持同步功能,播放时,各个窗
口时间同步,统一控制。
5.5告警管理功能
⏹告警接入:系统支持在NVR或监控前端接入报警信号,支持常开或常闭型报
警设备;
⏹移动侦测:最大支持16个移动侦测块,通过拖拉等方式实现框选;提供显
示与隐藏移动侦测区域功能;
⏹告警联动:告警联动具备以下功能:告警输出(本地NVR输出或者前端输出)
、告警录像、告警抓拍、告警字幕叠加、告警视频联动(把告警通道切换到当前监控通道显示)、蜂鸣器发声、告警联动视频浏览预案;
⏹告警设置:支持各种告警预案的设定与执行。
告警联动策略可以按不同前
端,按不同时间段设定不同的联动策略,以周为单位或以天为单位设定告警联动预案,每天最多4个时间段;
⏹告警查询:支持按条件查询告警,通过查询的结果可以方便地回放告警录
像。
5.6系统管理功能
⏹用户管理:支持增加删除用户、用户权限管理、在线用户管理;
⏹日志管理:包括多种日志管理:登录日志、操作日志、备份日志、升级日
志、报警日志等;
⏹硬盘管理:支持对硬盘进行分区与格式化;
⏹参数配置:可设置NVR的各项参数;
⏹前端管理:支持前端编解码器的添加与删除、设备参数设置。
5.7安全功能
⏹码流加密:支持128位AES加密,有效保障图像传输安全;
⏹安全管理:具备密码清除模式设置、密码尝试禁止、允许接入IP设置、用。