局域网双核心设计复习进程
- 格式:doc
- 大小:51.00 KB
- 文档页数:11
广东科贸职业学院毕业设计(论文)双核心校园网的设计与规划学生:陆机俊系部:计算机信息工程系专业: 11级网络技术1班指导教师:汪海涛日期: 2013年11月摘要校园网设计是一个庞大的系统工程,目前许多校园网设计方案层出不穷,每个方案都各有特点,但普遍存在网络使用效率低、可靠性和课扩展性差等问题。
针对这些问题,关键是从实际出发,选择适合自己的方案。
以校园网设计为例分析一下几个方面:用户需求分析、整体设计方案、系统测试方法及对可靠性和可扩展性相应的解决办法。
随着网络的逐步普及,校园网络的建设是学校向信息化发展的必然选择,校园网网络系统是一个非常庞大而复杂的系统,它不仅为现代化教学、综合信息管理和办公自动化等一系列应用提供基本操作平台,而且能提供多种应用服务,使信息能及时、准确地传送给各个系统。
而校园网工程建设中主要应用了网络技术中的重要分支局域网技术来建设与管理的,本文着重论述了校园网设计与建设过程中确立建设校园网的目标,校园网的组网方案设计原则和所需的网络技术选型,网络设备选择以及网络设备的配置等关键问题,并给出具体的网络拓扑结构示意图。
目录目录 (3)第一章.引言 (5)1.1课题背景 (5)1.2 背景需求分析 (5)1.2.1 应用背景分析 (5)1.2.2网络业务分析 (7)1.2.3网络流量分析 (7)第二章.需求分析 (8)2.1.1 可靠性和高性能 (8)2.1.2 可扩展性和可升级性 (9)2.1.3 可管理与易维护 (9)2.1.4 安全性与保密性 (9)2.1.5灵活性与综合性 (9)2.2技术引用 (9)2.2.1 vlan的用途及优点 (10)2.2.2 链路聚合技术 (11)2.2.3 动态路由协议(OSPF) (13)2.2.4 问控制列表(Acl) (14)2.2.5 网络地址转换(NAT, Network Address Translation) (15)2.3设备选型 (17)第三章.校园网设计方案 (19)3.1网络系统拓扑 (19)3.2 网络结构设计原则 (20)3.2.1 核心层 (20)3.2.2 汇聚层 (22)3.2.3 接入层 ................................................................................... 错误!未定义书签。
局域网双核心设计局域网采用“核心层-接入层”两层网络结构,网络主干采用千兆位以太网。
核心交换机是整个网络的中心枢纽,一旦出现故障,整个网络将会瘫痪,业务将会中断。
为提高整个网络系统的可靠性,在本方案中,在网络中心配置了2台思科Catalyst 4506高性能核心交换机,互为热备份,实现数据的高速转发、负载均衡、流量控制、网络管理等功能。
2台Catalyst 4506核心交换机通过引擎上的2个千兆光口,采用EtherChannel技术捆绑相互连接,互联带宽可达4Gbps。
两者之间通过HSRP协议或者VRRP协议传递管理信息,互为热备份,确保业务持续稳定的运行。
在实现数据的高速转发的同时,单台设备一旦发生故障,在线进程可以被正常运行的另一台核心交换机平滑接管,Session不会出现中断的情况,这样就不会影响全网的运行状态,确保了系统的高可用性。
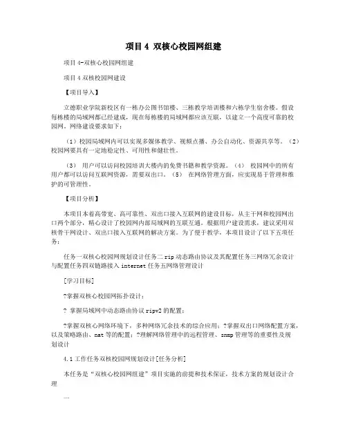
网络结构如下图所示:在两台核心交换机上分别配置1块48口千兆电口模块,用于对核心服务器提供高速接入。
同时分别配置了1块24口千兆光口模块,通过光纤向下连接到各接入层交换机;接入层采用xx台思科Catalyst2960二层交换机,每台提供48个10/100/1000快速以太网端口,为终端用户提供网络接入。
同时提供2个千兆光口,分别上联到2台核心交换机,构成高可靠的网络核心。
整个网络系统的特点在于建立高带宽的网络骨干的同时,完全消除了“单点故障”,实现了网络的高可靠性。
整个系统中,无论任何一条网络链路或任何一台核心交换机出现故障时,网络的通信都不会中断。
网络方案特点:1、极高的网络冗余性和可靠性我们认为网络系统建设中最重要的有两点,一点是网络系统的可靠性及冗余能力;另一点是整个网络系统的安全性。
我们在后面会对网络的安全特性进行介绍。
这里,我们对第一点—网络的可靠性解决方案做了详尽的介绍,这也是我们所认为的本次网络项目中的难点和关键点。
极高的网络冗余能力和网络运行稳定性也是本方案最突出的特点。
一:OSI 参考模型各层的基本功能参考模型各层的基本功能物理层:________________________________________________________________________ 数据链路层:___________________________________________________________________ 网络层:_______________________________________________________________________传输层:________________________________________________________________________ 应用层:________________________________________________________________________ 二:TCP/IP 协议的作用协议的作用该协议全称_________________________ TCP________________ IP_____________________ 三:IP 地址的分类地址的分类IP 地址由32位二进制架构位二进制架构 其包含2部分部分第一部分为_________(网络号),第二部分为______________(主机号)(主机号)(1):A 类IP 地址范围地址范围___________________________ 容纳主机______ (2):B 类IP 地址范围地址范围___________________________ 容纳主机______ (3):C 类IP 地址范围地址范围___________________________ 容纳主机_____A 类私有IP 地址范围:___________________________B 类私有IP 地址范围:___________________________C 类私有IP 地址范围:____________________________A 类子网掩码为:__________________________B 类子网掩码为:__________________________C 类子网掩码为:__________________________ 四:局域网的分类四:局域网的分类(1):按照传输介质访问方式分类:按照传输介质访问方式分类1_____________2._______________3._______________4.________________ (2):按照拓扑结构分类:按照拓扑结构分类1._____________2._______________3._______________4.________________ 五:制作双绞线的线序规格以及线序五:制作双绞线的线序规格以及线序(1):RJ-45接口的实际应用引脚为___________(2):EIA/TIA T568A 标准:____________________________________________________EIA/TIA T568B 标准:____________________________________________________ (3):同种设备_____________连接连接 异种设备_____________连接连接六:交换机六:交换机 路由器路由器 集线器集线器 中继器中继器 网桥相关网桥相关(1):交换机:__________________________________________________(工作在数据链路层) 工作原理:收到数据包,读取包头中的源MAC 地址,读取目的包头MAC 地址,查找地址表端口,传送数据包至目的端口。
网络工程实践课程设计告题目:双核心网络学生姓名:学号:专业班级:网络工程07101班同组姓名:指导教师:设计时间:2010年下学期第18周摘要跟着21世纪这个网络时代的脚步,现在有很多学校都已建成了校园网,它促进了我们教育教学的改革,但同时也为计算机教师带来了沉重的负担。
本次课程设计在管理、设置、软件维护几个方面阐述了对于双核心校园网如何进行管理与维护。
整个设计包括课程设计的目的与意义,需求分析,系统设计,系统实现,系统调试运行,总结,及参考文献几个方块。
通过此次设计来加深我们对校园网络基本的管理与维护的了解,对于校园网建设中所用的基本设备如路由器,交换机,了解它们在校园网中的使用情况,及基本的配置过程。
常用的病毒防治软件要掌握其具有的功能,及如何才能在校园网中起到预想的结果,还有防火墙的基本配置信息。
经过课程设计使我们能把平时课程中所学知识与实际应用相结合起来,并能在此过程中发现并解决问题。
关键词:双核心校园网搭建路由配置一、课程设计的目的和意义建设校园网应达到的目的有一下几点:1、通过与INTERNET的互联,共享国内外院校以及商业机构的网络资源、并与他们建立包括E-MAIL(电子邮件)在内的国际通讯联系。
2、将全校的局域网互联,使全校师生共享校内网络信息资源(教学、科研、图书等信息),改善校内信息流通状况,促进校园内部网络应用的开发。
3、通过与INTERNET互联,展示大学校园校况及大学教育发展的状况,扩大该校在国内外的影响,突出该校在教育研究和建设中的重要地位。
4、使学生通过对校园网的使用,熟悉和掌握现代通讯工具,了解INTERNET的商业应用价值,为今后走向教学岗位,适应新的计算机应用环境打下基础。
5、利用校园网建立现代化的教学、科研环境,为今后的CAI(计算机辅助教学)、网络上的协作研究创造条件。
6、通过校园网为周边地区的企事业单位提供广泛的网络信息服务。
借助于校园网络,我们要逐渐培养用户使用网络来搜寻、发掘、获取及运用信息的习惯,进而对网络应用产生兴趣,将其融入日常工作和生活中,为网络应用的普及奠定良好的基础。
软考网络规划设计师学习笔记七2.5逻辑网络设计A(P357-408)1、逻辑设计过程概述逻辑设计过程主要由以下4个步骤组成:确定逻辑设计目标网络服务评价技术选项评价进行技术决策(1)逻辑网络设计目标目标主要来自于需求分析说明书中的内容,网络需求部分。
一般情况下,逻辑网络设计的目标包括以下一些内容:合适的应用运行环境。
成熟而稳定的技术选型。
合理的网络结构。
合适的运营成本。
逻辑网络的可扩充性能。
逻辑网络的易用性。
逻辑网络的可管理性。
逻辑网络的安全性。
(2)需要关注的问题设计要素:用户需求、设计限制、现有网络、设计目标。
设计面临的冲突:最低的安装成本、最低的运行成本、最高的运行性能、最大的适应性、最短的故障时间、最大的可靠性、最大的安全性。
不可能存在一个网络设计方案,能够使得所有的子目标都达到最优。
可采用优先级和建立权重的方法权衡各目标的关心度。
成本与性能:设计方案时,所有不超过成本限制、满足用户要求的方案,都称为可行方案。
款项支付:网络建设的成本分为一次性投资作周期性投资。
合理的支付能保证工程的进度和质量。
(3)主要网络服务网络管理服务:网络故障诊断、网络的配置及重配置、网络监视。
网络安全:明确需要安全保护的系统、确定潜在的网络弱点和漏洞、尽量简化安全、安全制度。
(4)技术评价通信带宽、技术成熟性、连接服务类型、可扩充性、高投资产出。
(5)具体工作内容逻辑网络设计工作主要包括如下的内容:网络结构的设计物理层技术选择局域网技术选择与应用广域网技术选择与应用地址设计和命名模型路由选择协议网络管理逻辑网络设计文档2、网络结构设计网络结构与网络拓扑结构的最大区别:网络拓扑结构中,只有点和线,不会出再任何的设备和计算机节点;网络结构主要是描述连接设备和计算机节点的连接关系。
(1)局域网结构:核心局域网结构双核心局域网结构环形局域网结构层次局域网结构(2)广域网结构单核心广域网结构双核心广域网结构环形广域网结构半冗余广域网结构对等子域广域网结构层次子域广域网结构(3)层次化网络设计模型A、层次化网络设计模型一个典型的层次化网络结构包括以下特征:由经过可用性和性能优化的高端路由器和交换机组成的核心层。
项目4 双核心校园网组建项目4-双核心校园网组建项目4双核校园网建设【项目导入】立德职业学院新校区有一栋办公图书馆楼、三栋教学培训楼和六栋学生宿舍楼。
假设每栋楼的局域网都已经建成,现在每栋楼的局域网都应该互联,以建立一个高度可靠的校园网。
网络建设要求如下:(1)校园局域网内可以实现多媒体教学、视频点播、办公自动化、资源共享等。
(2)校园网要具有一定地稳定性、可用性和健壮性。
(3)用户可以访问校园培训大楼内的免费书籍和教学资源。
(4)校园网中的所有用户都可以访问互联网资源,需要双出口。
(5)在网络管理方面,应实现易于管理和维护的可管理性。
【项目分析】本项目本着高带宽、高可靠性、双出口接入互联网的建设目标,从主干网和校园网出口两个部分,精心设计了校园网内部局域网的互联互通。
根据用户建设需求,建议采用双核骨干网设计、双出口接入互联网的解决方案。
为了便于教学,本项目设计了以下五项任务:任务一双核心校园网规划设计任务二rip动态路由协议及其配置任务三网络冗余设计与配置任务四双链路接入internet任务五网络管理设计[学习目标]掌握双核心校园网拓扑设计;掌握局域网中动态路由协议ripv2的配置;掌握双核心网络环境下,多种网络冗余技术的综合应用;?掌握双出口网络配置方案,以及策略路由、nat等的配置;?理解网络管理中的远程管理、snmp管理等的重要性及规划设计4.1工作任务双核校园网规划设计[任务分析]本任务是“双核心校园网组建”项目实施的前提和技术保证,技术方案的规划设计合理一与否,对于项目实施后的效果起着至关重要的作用。
为了从整体上把握网络的全局,首先必须根据网络需求设计网络拓扑。
然后根据需求分析选择相应的网络技术和网络设备;然后,根据局域网中不同用户的需求,规划和分配局域网中使用的IP地址和VLAN(虚拟办公网络)。
【任务要求】任务名称任务目标学习方法和工具相关知识负责人职业学院新校区双核校园网规划与设计根据项目任务分析,进行校园网技术方案的规划与设计,编写设计方案数据接入、计算机、互联网搜索、IP地址规划与分配、VLAN规划、,拓扑设计、路由规划(1)双核和双出口拓扑设计;工作任务(2)基于VLSM的IP地址分配;(3) VLAN规划。
局域网组建的步骤与技巧从零开始构建稳定网络在今天的数字时代,局域网(LAN)在家庭和办公室中扮演着至关重要的角色。
它不仅能够连接内部设备,还可以方便地共享文件和资源。
构建一个稳定和高效的局域网对于确保无缝的网络体验至关重要。
本文将介绍局域网组建的步骤和技巧,以帮助您从零开始构建一个稳定的网络。
第一步:网络规划在组建局域网之前,首先要进行网络规划。
这包括确定网络的范围,需要连接的设备以及网络的需求。
根据实际情况,您可能需要将网络划分为不同的子网,以便更好地管理和控制流量。
在网络规划阶段,还可以考虑到未来网络扩展的可能性,以避免日后的不必要麻烦和重新设计。
第二步:选择网络设备选择合适的网络设备是确保网络稳定运行的关键。
在市场上有许多不同品牌和型号的路由器和交换机可供选择。
在选择网络设备时,应该考虑到以下因素:1. 传输速度:确保设备支持高速传输以满足日常需求。
2. 信号覆盖范围:考虑到网络覆盖的范围,选择适当的设备来保证信号覆盖到您所需的区域。
3. 安全性:确保设备具有适当的安全功能,如防火墙和加密功能,以保护您的数据免受潜在的网络攻击。
4. 设备稳定性:选择可靠的设备品牌和型号,以降低设备故障的风险,并提供良好的技术支持。
第三步:布置网络设备安装和布置网络设备是局域网组建的下一步。
首先,将主路由器连接到互联网,并确保其正确配置。
接下来,在各个部分布置子交换机以满足各个区域的网络需求。
确保使用合适的电缆和适当的长度,以避免信号衰减和速度下降的问题。
在布置网络设备时,还需要确保设备的适当通风和温度控制,以防止过热和设备损坏。
第四步:配置网络参数在局域网组建的过程中,配置网络参数是至关重要的一步。
这包括为网络设备分配IP地址,设置子网掩码和默认网关,并为各个设备命名。
通过正确配置网络参数,可以使网络正常运行并正确连接到互联网。
此外,还应该设置网络的安全性,如设定密码和访问权限,以保护网络免受未经授权的访问和攻击。
局域网组建的步骤与流程局域网(Local Area Network,LAN)是指在一个相对较小的地理范围内连接起来的计算机网络系统。
构建局域网可以提高办公效率和信息共享,同时降低成本。
下面将介绍局域网组建的步骤与流程。
1. 规划与设计在构建局域网之前,需要进行规划与设计。
首先,明确局域网所涉及的地理范围与规模,包括需要连接的设备数量和类型。
其次,制定网络拓扑结构,如星型、总线型、环型等。
最后,确定网络硬件设备需求,如交换机、路由器、网线等。
2. 硬件采购与安装在确定网络设计后,需要采购所需的硬件设备。
根据规划中确定的设备类型和数量,选择性能稳定可靠的品牌和型号。
同时,确保所有硬件设备具备互联互通的能力。
安装时,按照网络拓扑结构进行适当布线,并通过插座连接电源。
3. IP地址分配在局域网中,每个计算机都需要拥有一个唯一的IP地址,用于在网络中进行通信。
为了避免IP地址冲突,需要对局域网中的所有设备进行IP地址的分配和管理。
常见的IP地址分配方式包括手动配置和动态主机配置协议(DHCP)。
4. 网络连接与配置通过网线将计算机、交换机和路由器等设备连接在一起。
连接时,需要根据设备类型选择合适的端口,并确保连接牢固可靠。
连接完成后,需要对设备进行配置,包括网络名称(SSID)、密码、局域网设置、安全性设置等。
5. 网络测试与故障排除完成网络连接与配置后,需要进行网络测试与故障排除,以确保局域网正常运行。
可以通过Ping命令来测试设备之间的网络连通性。
如果发现问题,可以通过检查设备的设置、重新配置设备或更换故障设备来解决。
6. 安全设置与管理为了保障局域网的安全性,需要进行相应的安全设置与管理。
包括设置防火墙、访问控制列表(ACL)、虚拟专用网络(VPN)等。
同时,定期更新设备的固件和软件,以防止安全漏洞的利用。
7. 网络监控与维护完成局域网的组建后,需要定期进行网络监控与维护工作,以确保网络的高效稳定运行。
课程设计说明书2008级通信工程专业计算机网络课程设计任务书系(部):电子与通信工程系专业:通信工程1.任务与要求 (4)1.1设计内容 (4)1.2 设计任务及要求 (4)2.数据通信网络的整体设计 (5)2.1 系统拓扑结构设计与效果 (5)2.1.1 图书馆实际情况调查 (5)2.1.3综合布线标准规范 (7)2.1.4 逻辑拓扑图 (8)2.2 ip地址规划与vlan设计 (8)2.3 主要设备选择及报价 (9)2.3.1设备选型应该考虑的因素 (9)2.3.2设备清单 (9)3设备的配置与调试 (10)3.1接入层设备配置(vlan\trunk\安全\stp) (10)3.2核心层设备配置(路由\三层交换\安全等) (11)4系统测试与性能分析 (12)5结论与心得 (13)6参考文献 (14)1.任务与要求1.1设计内容以长沙学院图书馆的需求为根据,面向未来3年的应用发展,设计一个高性能,高效率,不间断的服务的学术型、研究型的数字图书馆。
网络建成后需要向外部开展WWW服务,对内开展WWW, FTP,数字图书馆、视频点播等服务。
要考虑网络中数据的安全性,网络建设的成本等问题,物理结构为长沙学院图书馆,目前分配到的ip地址范围是:172.16.98.0-172.16.134.0。
1.2 设计任务及要求1. 利用三层交换设备设计核心层网络。
2. 利用二层交换设备设计接入层,分布层网络。
3. 网络整体规划及内网VLAN分割。
5. 内部网络综合布线方案。
6. WWW服务器的硬、软件的选择、设计、安装,测试。
7. FTP服务器的硬、软件的选择、设计、安装,测试。
8. DHCP服务器的硬、软件的选择、设计、安装,测试。
总体要求:1.要达到轻载要求:低负载,高带宽,简单,有效,保证骨干网络的稳定有效。
2.要求WWW、FTP和数据库服务都要由开放源代码软件来实现。
2.数据通信网络的整体设计2.1 系统拓扑结构设计与效果2.1.1 图书馆实际情况调查物理布局:长约54米宽44米楼层平均高度 3.8米第一层高4.2米现有服务:(1)流通服务:馆内分设6个书库(2)阅览服务:设立了7个阅览室。
计算机学院课程设计专业:软件工程课程名称:网络设备与网络实用技术课题名称: 双核心网络设计教师:学号:姓名:时间: 2011/12/301、场景某学校,现有网络为单核心树形网络结构,广域网线路、局域网主干线路都直接与核心交换机相连,没有独立的路由器设备。
随着学校教学和学生网上应用的增加,校园网已经称为学校不可或缺的工作环境。
因此,一旦核心设备出现硬件故障,将会影响学校的工作。
为提高学校网络系统的可靠性,要求改变学校现有的单核心单链路网络为双核心双链路网络结构。
学校有6000个接入点,分布于办公楼群、教学楼群、学生宿舍群、教师家属区等。
在学校网络中心建立网络管理中心,学校通过宽带访问外网。
网络中心提供web服务、DNS服务、DHCP服务等,web服务器、DNS服务器要求外部网络也能访问。
并在图书馆建立无线网络,采用DHCP为无线网络分配IP地址。
学校目前只获得了一个C类地址:200.1.1.0。
2、要求:(1)编写课程设计文档,文档中包含需求分析(用户需求、功能需求、设备需求、设备选型、设备部署)、网络规划与实现技术(三层交换、路由技术、NAT技术、IP地址规划、网络设备命名规划、路由规划)、网络设计(拓扑设计、网络配置)、总结。
(2)采用packet tracker软件完成拓扑设计。
(也可采用GNS3)(3)采用packet tracker软件实现网络配置。
(4)上交课程设计文档和packet tracker网络实现文件。
双核心网络设计一、需求分析用户需求:汇聚层可以有多条随机选取路径访问外部网络功能需求:在某台设备出现故障的时候还能维持正常通信设备需求:4台3层交换机,2台交换机,2台路由器设备选型:3560-24PS交换机2590-24 交换机2621X M 路由器设备部署:2台3层交换机作为核心访问外部网络,其他的3层交换机作为内部汇聚层,普通交换机指定接入点二、实现技术3层交换机,路由技术,IP地址规划,网络设备命名规划,路由规划三、网络规划使用虚拟vlan配置用户曾和汇聚层,核心层,以上使用路由技术连接Vlan划分:1、基层:vlan 2 vlan 3Vlan4 vlan 52、汇聚层:Vlan 2 ip 192.168.1.1V aln 3 ip 192.168.2.1Vlan 4 ip 192.168.11.1Vlan5 ip 192.168.21.1四、网络设计(配置)1、配置用户层:划分vlan2、配置核心层:划分vlan汇聚成三层交换机配置串口int F0/1 switchport trunk encapsulation dot1q switchport mode trunk!int f0/2switchport trunk encapsulation dot1q switchport mode trunk!Int f0/3no switchportip address 192.168.3.2 255.255.255.0int f0/4no switchportip address 192.168.4.2 255.255.255.router ospf 100network 192.168.1.0 0.0.0.255 area 0network 192.168.2.0 0.0.0.255 area 0network 192.168.3.0 0.0.0.255 area 0network 192.168.4.0 0.0.0.255 area 03、配置核心层:全部用ospf 配置如上五、总结通过这次课程设计学到了很多东西,我发现只是分开了很简单但是要用到一起就很难,就比如各个不见的配置,就花了很大的精力。
局域网设计步骤局域网设计步骤1.网络需求分析1.1 确定局域网的规模,包括预计连接用户数量和设备数量。
1.2 确定局域网的拓扑结构,如星型、总线型、环形等。
1.3 确定局域网的传输介质,如以太网、无线传输等。
1.4 确定局域网的网络服务需求,如文件共享、打印共享、网络安全等。
2.设计IP地质方案2.1 确定局域网内每个子网的IP地质范围。
2.2 分配子网掩码,保证每个子网具有足够的IP地质数量。
2.3 考虑网络扩展和未来需求,为子网分配合适的IP地质范围。
3.设计网络拓扑结构3.1 根据网络需求和IP地质方案设计局域网的拓扑结构。
3.2 考虑网络可靠性和冗余性,设计合适的网络设备布局。
3.3 确定网络设备之间的连接方式,如交换机、路由器等。
4.选择网络设备4.1 根据设计的拓扑结构和网络需求,选择合适的交换机、路由器等网络设备。
4.2 考虑设备性能、扩展性和可管理性,选择性能稳定、功能全面的设备。
4.3 考虑设备的品牌和可靠性,选择有良好口碑和技术支持的厂家。
5.配置网络设备5.1 对网络设备进行初步配置,包括设定基本参数、启用相关服务等。
5.2 配置 VLAN(虚拟局域网)以实现网络分段和提高网络安全性。
5.3 配置路由器以设置网络之间的互联和数据转发。
5.4 配置网络设备的管理功能,如远程管理、日志记录等。
6.测试和调优6.1 对局域网进行测试,包括连通性测试、速度测试等。
6.2 根据测试结果进行调优,优化网络性能和稳定性。
6.3 评估网络的可扩展性,确保能够满足未来的扩展需求。
7.文档编写和备份7.1 编写局域网设计文档,包括设计方案、配置说明等。
7.2 将文档备份至安全的存储介质,保证文档的完整性和可访问性。
附件:本文档无附件。
法律名词及注释:1.IP地质:互联网协议地质的缩写,用于标识计算机或其他设备在网络中的唯一地质。
2.子网掩码:用于划分IP地质分为网络部分和主机部分的一种二进制数。
局域网设计步骤局域网设计步骤:一、需求分析阶段⒈确定局域网设计的目的和目标。
⒉分析组织的需求和业务流程。
⒊确定局域网所需的拓扑结构。
⒋确定网络设备及硬件资源需求。
⒌确定网络安全需求。
⒍制定详细的需求规格说明文档。
二、网络规划阶段⒈确定局域网的IP地址规划。
⒉设计网络拓扑结构,包括子网划分、网络设备布局。
⒊设计网络层次结构,包括核心层、汇聚层和接入层的划分。
⒋设计网络设备的选型和配置。
⒌设计网络的容量规划,包括网络带宽和设备性能。
⒍制定详细的网络规划文档。
三、设备配置阶段⒈根据网络规划,配置核心层交换机。
⒉配置汇聚层交换机。
⒊配置接入层交换机。
⒋配置路由器和防火墙。
⒌配置其他网络设备,如无线接入点等。
⒍确保设备配置符合安全要求。
⒎制定设备配置文档。
四、网络测试阶段⒈进行设备的物理连接和网络硬件的安装。
⒉进行设备间的链路测试。
⒊进行网络设备的功能测试,如路由、交换等。
⒋进行网络安全测试,包括防火墙和入侵检测。
⒌进行网络性能测试,测试网络带宽和延迟。
⒍检查网络配置是否符合需求规格说明文档。
⒎制定详细的测试报告。
五、文档编制阶段⒈撰写局域网设计文档,包括需求分析、网络规划、设备配置和网络测试的详细信息。
⒉整理设备配置和测试报告,作为附件附加在文档中。
⒊解释法律名词及注释(例如,法律名词:“网络安全法”,注释:“网络安全法是指对网络领域的安全进行规范和管理的法律法规。
”)。
附件:⒈设备配置文档⒉测试报告法律名词及注释:●网络安全法:网络安全法是指对网络领域的安全进行规范和管理的法律法规。
局域网设计步骤局域网设计步骤:⒈需求分析⑴确定局域网设计的目的和目标⑵收集用户需求和期望⑶分析现有网络架构和设备⑷确定局域网的规模和范围⑸定义局域网的安全需求⒉网络拓扑设计⑴确定适合局域网的网络拓扑结构,如星型、总线型、环形等⑵设计适当的子网划分,根据业务需求和物理位置划分子网⑶确定交换机和路由器的部署位置⑷考虑冗余和可靠性,设计冗余链路和备份设备⑸设计IP地质方案,包括IPv4和IPv6的地质规划⒊设备选择与布线⑴选择适合局域网的交换机和路由器,根据需求确定端口数量和吞吐量⑵考虑用于冗余和备份的设备,如交换机的叠加和路由器的冗余⑶确定网络设备的位置和布线方案,考虑网络拓扑和物理结构⑷选择合适的网络电缆类型,如Cat5、Cat6或光纤⑸进行合理的设备布局和电缆布线,避免电磁干扰和重叠⒋网络安全设计⑴设计网络安全策略,包括防火墙、入侵检测和防御系统⑵确定访问控制策略,包括ACL、VPN和身份验证机制⑶设计网络监控和日志管理系统,可以监控和记录网络活动⑷定义网络安全培训和操作规程,提高员工的安全意识和防护能力⒌网络服务设计⑴确定局域网的服务需求,如文件共享、打印服务和应用程序访问等⑵选择合适的服务器硬件和操作系统,满足服务需求⑶配置服务器和服务,包括共享文件夹、打印机和网络应用程序⑷考虑故障恢复和备份策略,确保数据的安全和可靠性附件:- 网络拓扑图:包括局域网的结构和设备布局- IP地质规划表:列出局域网中各个子网的IP地质范围和分配情况- 设备清单:列出局域网中所使用的交换机、路由器、服务器等设备的型号和数量法律名词及注释:⒈知识产权:指人们对其创造的智力劳动成果享有权益的权利。
如专利、商标、版权等。
⒉隐私权:指个人对其个人信息和个人行为在一定范围内的控制和保护权利。
⒊数据保护法:指规范个人数据处理的法律法规,保护个人数据安全和隐私的法律制度。
局域网双核心设计局域网双核心设计局域网采用“核心层-接入层”两层网络结构,网络主干采用千兆位以太网。
核心交换机是整个网络的中心枢纽,一旦出现故障,整个网络将会瘫痪,业务将会中断。
为提高整个网络系统的可靠性,在本方案中,在网络中心配置了2台思科Catalyst 4506高性能核心交换机,互为热备份,实现数据的高速转发、负载均衡、流量控制、网络管理等功能。
2台Catalyst 4506核心交换机通过引擎上的2个千兆光口,采用EtherChannel技术捆绑相互连接,互联带宽可达4Gbps。
两者之间通过HSRP协议或者VRRP协议传递管理信息,互为热备份,确保业务持续稳定的运行。
在实现数据的高速转发的同时,单台设备一旦发生故障,在线进程可以被正常运行的另一台核心交换机平滑接管,Session不会出现中断的情况,这样就不会影响全网的运行状态,确保了系统的高可用性。
网络结构如下图所示:在两台核心交换机上分别配置1块48口千兆电口模块,用于对核心服务器提供高速接入。
同时分别配置了1块24口千兆光口模块,通过光纤向下连接到各接入层交换机;接入层采用xx台思科Catalyst2960二层交换机,每台提供48个10/100/1000快速以太网端口,为终端用户提供网络接入。
同时提供2个千兆光口,分别上联到2台核心交换机,构成高可靠的网络核心。
整个网络系统的特点在于建立高带宽的网络骨干的同时,完全消除了“单点故障”,实现了网络的高可靠性。
整个系统中,无论任何一条网络链路或任何一台核心交换机出现故障时,网络的通信都不会中断。
网络方案特点:1、极高的网络冗余性和可靠性我们认为网络系统建设中最重要的有两点,一点是网络系统的可靠性及冗余能力;另一点是整个网络系统的安全性。
我们在后面会对网络的安全特性进行介绍。
这里,我们对第一点—网络的可靠性解决方案做了详尽的介绍,这也是我们所认为的本次网络项目中的难点和关键点。
极高的网络冗余能力和网络运行稳定性也是本方案最突出的特点。
这是依靠充分发挥网络的拓扑能力以及Cisco网络产品优异的冗余特性而实现的。
本方案不仅避免了常见的“单点失效”,而且对于发生概率极小的两点甚至多点同时发生的故障也能保证网络系统的正常运转。
所谓“单点失效”是指系统发生了单一故障而导致全系统不能正常运转的情况。
在一个主机、网络系统中这样的“故障点”可概括为物理链路故障、电源故障、设备机械故障、协议功能元素故障和维持网络设备正常运转的软件及配置故障等,以下简要分析我们系统中如何对其避免,从而形成真正无单点失效系统。
传输链路故障的恢复传输链路故障是网络中最常见的故障发生点,特别对于以远距离传输为特点的广域网络更是如此。
产生故障的原因主要可以概括为传输线路物理损坏、交换机设备接口损坏等等。
针对这些情况,我们在方案中采用的是在网络核心层与接入层之间建立以网络中心为中心的星型、双连接拓扑结构,确保核心-接入网络通信骨干的绝对可靠性。
接入层交换机Catalyst2960分别以两条千兆光纤线路连接网络中心的两台主交换机Catalyst4506,构成了双千兆光纤主链路连接。
这样任何一条光纤线路出现故障,接入层交换机与网络中心的通信都不会中断。
这样就做到了骨干网络的高冗余性、高可靠性。
正常情况下,接入层二层交换机与网络中心的两台主交换机之间同时存在两条光纤主线路,这两条链路以负载均衡方式工作,各自承担一半通信流量。
假设某一个接入层交换机与网络中心主交换机之间的一条主干光纤链路中断,该接入层交换机到网络中心的全部流量都将集中到另外一条光纤主链路上,仍旧保持与网络中心的高速连接。
如果网络中心的一台主交换机出现停机故障,我们同样仍然可以提供一条光纤主线路连接。
网络设备故障的恢复在网络中心局域网中配置有两台Catalyst4506交换机。
这两台交换机之间可以通过2条千兆以太网端口互联构成局域网冗余骨干;主服务器分别与这两台主交换机连接,构成自己的高可用性结构;网络中心的两台Catalyst4506根据系统的应用要求配置多个VLAN及对应的IP端口,IP端口将利用Cisco路由器特有的功能以主从热备的方式(Standby)工作,它们共用一个IP地址,同时只有一个端口处于活跃状态,当主端口损坏后(由交换机故障引起),从端口(备份端口)将自动接替工作,直至主端口恢复正常。
这将利用到Cisco IOS中业界领先的HSRP(热备份路由协议)技术,它的机制我们将在后面“系统综合故障的恢复”中详细阐述。
所以说,网络中心到终端用户的核心―接入层骨干网络中,采用了双主干交换机和冗余主干连接。
这样不论任何主交换交换机或是主干网络光纤链路出现故障,都不会造成通信中断,整个系统具有相当好的冗余备份能力。
◆电源故障、机械设备故障故障等的恢复在本网系统中,我们通过对产品的优化选型和配置,实现了对常规系统中多个易于出现故障的环节予以严密的保护,以保证整个网络系统的安全和稳定性。
对于电气设备,供电电源的失效对系统的打击是致命的,因而本方案中最关键的两台主干交换机Catalyst4506都配备了冗余电源。
冗余电源平时以分担负载方式工作,一旦出现故障则由剩下的电源独立承担负载,直至故障排除后恢复负载分担。
设备机械故障包括风扇、机箱背板、机箱控制模块以及其它设备部件的故障。
Catalyst4506具有冗余风扇,保证单个风扇故障不会引起机箱温度失控。
机箱控制模块可以随时监控箱内温度,超高时会自动报警或切断电源。
所有Cisco插槽式设备都采用无源背板,避免在安装时出现机械损坏。
◆综合性故障的恢复一个完备的安全稳定的网络系统,必须能够对同时发生的多点故障和组合故障等复杂意外情况进行有效的应对和解决。
比如Catalyst4506交换机的两个冗余电源同时失效、路由交换引擎故障等等,为保持网络在这种恶劣的情况下大部分功能仍能安全运转,我们采用了基于系统设备的备份结构,即当一个主交换机完全不能工作的情况下,它的全部功能可被系统中的另一个设备完全接管,直至损坏设备恢复。
实现热备份功能的是Cisco著名的HSRP技术。
在路由器数据网络中,当路由器之间的某一连接发生故障,或者某一路由器不能正常工作时,快速收敛路由协议,如EIGRP,OSPF等会保证在数秒内让数据传送通过迂回的路径进行。
但对于计算机主机与路由器之间的连接,当所连接的路由器发生故障时,计算机主机便不能正常通讯,这是因为通常计算机主机并不参与路由协议,而是静态地配之以一单个路由器的地址。
当采用两台路由器互为备份时,也需要人为重配置计算机主机的网关(Gateway)地址,才能保证它继续正常通讯。
Cisco HSRP非常完美的解决了这一矛盾。
HSRP允许两个或多个配置了HSRP的路由器使用一个虚拟路由器的MAC地址和IP地址。
虚拟路由器物理上并不存在,它只为那些提供互为备份的路由器作一个公共目标的代表,而局域网上的IP工作站或服务器的默认网关地址就可以配置以这个虚拟路由器的IP地址,实现多个路由器的备份冗余。
如下图所示。
这个虚拟IP在同一时间只代表一个路由器的IP端口,当这个路由器IP端口失效或整个路由器完全瘫痪,这个虚拟的IP会自动被另一个定义了HSRP 的路由器的IP端口所接管,原路由器相应的通讯任务也随之转移到新的路由器上,实现路由器的自动热备。
不被虚拟IP所代表的路由器只是暂时失去了作为默认网关的资格,其他功能并未失去,一样可以在局域网接受由其他路由器迂回过来的流量、完成与自己所接广域网的路由。
为了进一步平均分配多个互为热备的路由器间的工作负载,Cisco还具有MHSRP(Multi-group HSRP)的功能,它是HSRP的一个扩展。
MHSRP允许在同样的一组路由器上定义多个HSRP Group,每个Group 都有一个虚拟的IP,并均衡的分配给不同的路由器IP端口。
在局域网上的IP 工作站和服务器的默认网关也尽可能的配置不同的虚拟IP地址。
这样所有工作站和服务器将从不同的路由网关出去,有效的分担的网关负载,同时丝毫不影响路由器间热备份的任务接管过程,既保证效率,又具有安全性。
如下图所示。
在本方案中我们就可以在两台Catalyst4506针对不同的应用要求上定义多个HSRP组,每个HSRP组的虚拟IP分别被两台Catalyst4506其中一台IP端口所代表。
可以将HSRP组中的活跃端口分散在两台主交换机上,以实现针对不同应用的负载均衡。
网络中心局域网上的服务器以虚拟IP为默认网关。
正常通讯下,网上工作站到网络核心服务器的流量先到Catalyst4506的虚拟IP端口(实际是到一台主交换机的活跃的IP端口),当这台Catalyst4506出现故障导致整个设备瘫痪,则该默认网关将被另外一台主交换机原先处于备份状态的端口接替。
这样在HSRP下,Catalyst4506的网关负载和进出流量得到了非常好的平衡,并同时实现了相互的热备。
对于网络服务器和网络用户来说,这种热备的转换过程是完全透明的。
在以上讨论的所有情况中,一旦确实发生设备部件故障,本方案网络产品的所有关键功能部件,如交换模块、电源、PCMCIA闪存等都可以进行热插拔(Hot Swap),在不中断系统运行的前提下迅速拆除处理,迅速恢复正常冗余。
同时借助功能强大的网管软件能够进一步帮助定位问题、解决问题,保证网络长期稳定、安全的运行。
本方案不仅避免了所有常见的“单点失效”,而且对于发生概率极小的两点甚至多点同时发生的故障也能保证系统的正常运转。
2、极高的升级扩展能力最符合用户利益的方案应当是满足用户需求的基础上还有充分的升级扩展能力,具体说就是在用户不断增多、要求功能不断扩大的发展形式下,网络设备能通过经济简单的扩展满足用户的新需求;另一方面还要有能力跟上日新月异发展的网络技术,使用户能始终站在网络技术发展的前沿,享受到最新技术所带来的优越性,同时旧有的投资在合理的升级方案中得到保护。
Cisco作为网络界的领先厂商,在包括IETF、ATM Forum、FR Forum、IEEE等各种标准制定组织和协会中都有Cisco人员担当领导或常委等重要职务,Cisco产品素以开放性好著称,本方案所涉及的各种关键协议都符合国内外相关标准,并具有极强的协议和设备互操作性。
3、易于维护和管理本方案的设计除了考虑到技术本身的先进性外,还注意了采用成熟、易于维护的网络技术,比如采用发展多年、技术成熟的TCP/IP、以太网技术。
另外在网络结构设计上采用层次清晰的分级组网,三级结构各部分间分隔清晰,易于维护。
并采用一套功能强大的网络管理软件,为网络的日常维护和管理提供了有力的工具和手段,使得轻松在控制台前完成管理这样一个大型多业务网络的任务成为可能,真正实现了现代化低成本、高效率的集中管理模式。