比重变化量公式
- 格式:docx
- 大小:31.89 KB
- 文档页数:1
比重变化量的计算方法及技巧嘿,朋友们!今天咱来聊聊比重变化量的计算方法和技巧,这可真是个有趣又实用的玩意儿呢!咱先来说说啥是比重变化量。
就好比你有一堆苹果和一堆橘子,苹果占总水果的比重,和之前相比发生了变化,这变化的数值就是比重变化量啦。
那怎么算呢?嘿嘿,这就有讲究啦。
咱得先找到部分的增长量和整体的增长量。
就好像苹果增加了多少,总水果又增加了多少。
然后呢,用部分的增长量除以整体的增长量,再乘上一个比例系数,这就是大概的比重变化量啦。
举个例子哈,比如去年公司总销售额是 100 万,某个部门的销售额是 20 万,今年公司总销售额变成了 120 万,这个部门的销售额变成了30 万。
那部分增长量就是 30 万减去 20 万等于 10 万,整体增长量就是120 万减去 100 万等于 20 万。
然后用 10 万除以 20 万,再乘上部门销售额占总销售额的比例,也就是 20 万除以 100 万,这算出来的不就是比重变化量嘛!哎呀,是不是听着有点晕乎?别急别急,咱还有技巧呢!有时候啊,咱可以通过一些特殊的数值来快速判断。
比如说整体增长得很多,而部分增长得少,那比重肯定是下降的呀。
反之,如果部分增长得多,整体增长得少,那比重不就上升了嘛。
这就像跑步,你跑得比大部队快,那你在队伍里的位置不就往前啦。
还有哦,在计算的时候,可以先大致估算一下,心里有个数。
别一股脑儿就去算,算到最后发现错得离谱,那多冤呐!就像走路,得先看看方向对不对,再迈开步子走呀。
再给大家分享个小窍门,有些题目里会有一些干扰信息,可别被它们给骗啦!得像孙悟空一样,火眼金睛,一下子就找到关键的部分和整体。
不然,算错了可别怪我没提醒你哟!总之呢,比重变化量的计算方法和技巧,就像是一把钥匙,能帮你打开很多难题的大门。
只要咱多练习,多琢磨,肯定能把它掌握得牢牢的!以后再遇到这种题目,就可以轻松搞定啦,那感觉,肯定倍儿爽!怎么样,大家都学会了吗?赶紧去试试吧!。
帮你巧记资料分析公式(倍数、比重、平均数)中公教育研究与辅导专家王萌资料分析是公职类考试中非常重要的一部分,它单题的分值比较大而且题目的数量也比较多,所以是否能在资料分析中拿到高分对于考试结果起非常大的影响。
在资料分析的学习中我们有发现,资料分析实际上拿分还是比较容易的,只要分析清楚题干中的考点是什么,根据题干问题列出公式,再从资料中找到数据代入公式计算即可。
但是资料分析中考点、公式比较多,所以怎么记住那么多的公式是一个难题。
那么今天,老师就来教大家一些技巧帮助大家巧妙的把资料分析常见考点中的倍数、比重和平均数的公式熟记于心,让大家事半功倍。
1.倍数倍数一般考察我们的公式是基期倍数,基期倍数指标指标指标增长率指标增长率,咱们看一道题,“2017年1—9月,东部地区民间固定资产投资127973亿元,同比增长8.7%;中部地区民间固定资产投资79581亿元,同比增长7.1%。
”问题:2016年1—9月,东部地区民间固定资产投资是中部地区的多少倍?通过题干与材料的时间发现这道题考察的是基期倍数,则它的列式是。
2.比重比重中一般考察我们的公式是基期比重和比重的变化量,基期比重=部分整体整体增长率部分增长率,比重变化量=部分整体部分增长率整体增长率部分增长率,再看一道关于比重的例题“2011年8月份,社会消费品零售总额14705亿元,同比增长17.0%,城镇消费品零售额12783亿元,同比增长19.1%。
”问题:○1.2010年8月城镇消费品零售总额占社会消费品零售总额的比重是多少?○2.2011年城镇消费品零售总额占社会消费品零售总额的比重较上年相比上升了/下降了多少?通过对题干和材料的观察发现第一题考察的是基期比重,第二题考察的是比重的变化量,则第一题列式为,第二题列式为。
3.平均数。
平均数增长率=总量增长率份数增长率份数增长率倍数比重平均数表格中清晰的列出了倍数、比重和平均数的公式,虽然他们的列式形式一样但是在求不同的考点时候A和B表示的内容不同,在考察倍数的时候A代表指标A,B代表指标B,分别代表指标A和指标B的增长率,在考察比重的时候A表示的是部分,B表示的是整体,分别代表部分和整体的增长率,在考察平均数的时候A表示总量,B表示份数,分别代表总量和份数的增长率。
比重变化量公式【导读】近年来两数之比的比重在考试中频繁出现,比重在资料分析中设计的考点比较多,其中就包含有基期比重、判断比重的变化以及计算比重的变化量等重要考点。
相对而言,对于考生来说,比重的变化量无论是从列式还是计算上都是一直以来的难点和易错点,针对于这样的现象我们也总结出了不少关于这方面的计算方法和技巧。
比重指的是部分在整体中所占的百分比,想要求解比重的变化量,本质上是两期比重进行作差进而比较大小。
而比重是百分数,百分数作差读作百分点,因此比重的变化量在描述上应该是变化了几个百分点。
所以比重变化量的选项的给出形式就应该是上升/下降了x个百分点。
而如果写成上升/下降了x%的话则可直接排除。
例如:1、2016年,某省生产总值29903.1亿美元,同比增长6.81%;全国生产总值689753亿美元,同比增长6.01%,相比2014年,2015年河北省生产总值占全国的比重( )。
A.上升0.8个百分点B.下降0.8个百分点C.上升0.03个百分点D.上升了0.03%【答案】C。
中公解析:首先来分析题目,题干要求的是2015年河北省生产总值占全国的比重相对于2015年的变化情况。
那么我们可以知道所考察的是计算比重的变化量,选项的变现形式应为上升或下降了多少个百分点,则可直接排除D选项。
列式为,式子看起来繁琐,但本题实际上可直接通过观察选项即可得出答案:首先比较部分增长率和整体增长率间大小关系,部分增长率大于整体增长率,所以比重上升,排除B选项。
接下来观察式子,右边分子部分作差刚好等于0.8,而根据公式,在这个差值的基础上左边乘以了现期比重(<1),又除以了(1+6.8%)(>1),所以所得数据必然比0.8个百分点要小,所以直接排除A,选择C。
2、3月末,国有企业资产总额1054875.4亿元,同比增长12%;负债总额6 85766.3亿元,同比增长11.9%;所有者权益合计369109.1亿元,同比增长12. 2%。
平均数增长率和比重增长率公式平均数增长率和比重增长率是数学中常用的概念,用于衡量一组数据的增长趋势和相对重要性的变化。
本文将介绍平均数增长率和比重增长率的定义、计算公式及其在实际应用中的意义。
一、平均数增长率的定义和计算公式平均数增长率是用来衡量一组数据的平均变化速度的指标。
它的计算公式为:平均数增长率 = (最终值 - 初始值) / 时间间隔。
例如,假设某公司在2019年第一季度的销售额为1000万元,在2019年第四季度的销售额为1500万元。
那么该公司的平均数增长率为:(1500 - 1000) / 3 = 500 / 3 = 166.67万元/季度。
二、比重增长率的定义和计算公式比重增长率是用来衡量一个变量在总体中所占比例的变化速度的指标。
它的计算公式为:比重增长率 = (最终值 - 初始值) / 初始值。
例如,假设某公司在2019年的销售额为1000万元,在2020年的销售额为1500万元。
那么该公司的比重增长率为:(1500 - 1000)/ 1000 = 0.5。
比重增长率既可以是百分数,也可以是小数。
当比重增长率为1时,表示变量的重要性相对于总体的比例没有发生变化;当比重增长率大于1时,表示变量的重要性相对于总体的比例增加;当比重增长率小于1时,表示变量的重要性相对于总体的比例减少。
三、平均数增长率和比重增长率的应用平均数增长率和比重增长率是重要的统计指标,在经济、社会、环境等领域都有广泛的应用。
在经济领域,平均数增长率可以用来衡量一个地区或一个国家的经济增长速度。
比如,国内生产总值(GDP)的平均数增长率可以反映一个国家的经济增长情况。
而比重增长率则可以用来分析产业结构的变化,判断哪个行业或部门的重要性在增加或减少。
在社会领域,平均数增长率可以用来研究人口、收入、教育程度等指标的变化趋势。
比如,人口平均数增长率可以用来预测未来的人口规模,并为社会政策的制定提供参考。
而比重增长率则可以用来分析社会阶层的演变,判断哪个群体的重要性在提高或下降。
2021国家公务员考试行测资料分析:区分两数之比的变化量和变化率行测考试中,资料分析占着举足轻重的地位,想要在资料分析的选择中做到快准狠,对于公式的准确记忆和计算的巧思妙解尤其重要。
资料分析知识点并不多,但是有一些可能会混淆的公式,你必须做到心中有数。
今天中公教育专家主要带大家看的是比重的变化量和平均数的变化率的区别。
一、公式:二、区别:1.比重的变化量是在求比重的题目中,观察选项,答案为百分点,公式选择百分点表示两个百分数作差,读作百分点,通常用来表示百分数的变化。
比如“我国笔记本产量占微型计算机的比重与上年相比上升了9.6个百分点。
这里指的是今年的比重和去年比重作差。
2.平均数的变化率是在求平均值的题目中,观察选项,答案为百分数(%)。
公式选择。
百分数通常来表示实际量的变化情况,如“平均每个内资企业的从业人员数相比上年增长百分之几”平均数是一个有单位的数值,表示实际量,这里指的是两个平均数的相对变化情况。
三、实战:【例1】材料:2013年,我国共生产微型计算机3.37亿台,同比下降4.9%,其中笔记本2.73亿台,同比增长7.9%。
问题:2013年,我国笔记本产量占微型计算机的比重比2012年:A.上升4.8个百分点B.上升9.6个百分点C.下降4.8个百分点D.下降9.6个百分点【答案】B【中公解析】根据问题“2013年,我国笔记本产量占微型计算机的比重比2012年”且选项都是百分点,判断所求为比重的变化量。
定位材料笔记本产量的增长率为7.9%,微型计算机产量的增长率为-4.9%,7.9%>-4.9%,比重上升,排除C 、D,代入公式可得,选择B项。
【例2】材料:2014年某国棉花播种面积4219.1千公顷,比2013年增加2.2%。
棉花总产量616.1万吨,比2013年增产2.9%。
问题:2014年该国棉花单位面积产量比上年约提高了A.0.53%B.0.68%C.0.7%D.0.86%【答案】B【中公解析】根据问题“2014年该国棉花单位面积产量比上年约提高”且选项都是百分数,判断所求为平均数的增长率。
公务员考试资料分析公式大全2.百分点表示相对指标的变化幅度,可直接相加减。
例如,从10%增长到20%,增长了10个百分点,而不是10%。
基期、现期、增长量、增长率基期量是对比参照时期的具体数值,现期量是相对于基期量的数值,增长量是现期量相对于基期量的变化量。
平均增长量是一段时间内平均每期的变化量,而增长率是现期量相对于基期量的变化指标。
年均增长率和间隔增长率年均增长率是基期量经过n个周期变为末期量B的情况下,计算出的平均增长率。
但当|x|>10%时,利用公式计算存在一定误差。
间隔增长率是已知第二期和第三期的增长率,求第三期相对于第一期的增长率。
混合增长率混合增长率是已知部分的增长率,求整体的增长率。
例如,A的增长率是a,B的增长率是b,而“A+B”的增长率是r,其中r介于a、b之间,且偏向于基数较大一方的增长率。
同比增长和环比增长同比增长是与历史同期相比的增长情况,而环比增长是与相邻上一个统计周期相比的增长情况。
平均数、比重、倍数、翻番和指数平均数包括现期平均数和基期平均数,其中A为现期总量,a为对应增长率,B为现期份数,b为对应增长率。
比重指部分在整体中所占的百分比,用个百分数或者“几成”表示。
倍数是A是B的多少倍,A÷B;而翻番是翻几番变为原来数值的倍。
指数是描述某种事物相对变化的指标值,假设基数为100,其他值与基期相比得到的数值。
删除有问题的段落。
1.修改每段话:算法可以帮助我们计算各种数值的变化。
例如,如果现在比过去增长了20%,那么我们可以用算法100×(1+20%)=120来计算。
同样地,如果现在比过去降低了20%,那么我们可以用算法100×(1-20%)=80来计算。
如果我们想知道某个数是原来的多少倍,我们可以用倍数进行计算。
例如,某城市2000年的人均住房使用面积达到14.8平方米,比1978年的3.8平方米高出3.9倍。
另外,我们也可以用翻番来计算数量加倍的情况。
公务员⾏测逻辑判断技巧:因果论证 ⾏测逻辑判断答题技巧有哪些?正在备考的考⽣可以看看,下⾯由店铺⼩编为你精⼼准备了“公务员⾏测逻辑判断技巧:因果论证”,持续关注本站将可以持续获取更多的内容资讯!公务员⾏测逻辑判断技巧:因果论证 在⾏测逻辑判断的削弱加强题⺫中有很多题⺫是基于因果关系展开论证的,所以我们要先掌握因果关系的含义以及因果关系的特性,以⽅便我们⽤因果论证解题。
⼩编在此进⾏展开分析。
⼀、因果关系含义 如果某⼀现象的存在,必然引起另⼀现象的发⽣。
这俩个现象就存在因果关系 ⼆、因果关系特性 1.普遍性:事物之间的因果关系是普遍存在的; 2.时序性:原因和结果在时间上是前后相继的,原因在前,结果在后,不能颠倒; 3.确定性:原因就是原因,结果就是结果; 4.客观性:不以主观意志为转移; 5.复杂多样性:⼀因⼀果、⼀因多果、多因多果、多因⼀果。
这五种特性⾥⽐较重要的就是时序性和确定性,这两种特性也是我们在论证过程中最容易出现的漏洞。
例如: 颠倒时序: 过去⼏年中,娱乐消费在家庭⽀出中的⽐例⼤幅度上升,但是电影院的收⼊却⼀直在下降。
影院界⼈⼠认为这主要是因为录像带出租业的发展抢了电影院的⽣意。
以下答案若均属实,哪⼀个能够最有⼒地削弱上述观点? A.租借录像带的费⽤远远⾼于看电影 B.在消费者中仍然有⼀部分⼈喜欢看电影 C.在录像带出租业繁荣之前,电影院的⽣意就已经呈下降趋势了 D.许多电影制⽚⼚通过出售他们影⽚的录像版权获得⼤笔收⼊ 答案:C。
解析:题干中的结论是录像带出租业的发展是电影院的收⼊下降的原因,⽽C选项表明了在录像带出租业繁荣之前,电影院的⽣意就已经呈下降趋势了,也就意味着结果在原因的前⾯,根据因果关系的时序性,结果必须在原因的后⾯,因此C选项可以证明题干的结论不成⽴,削弱了题干的结论。
因果倒置: 某专家对已故诺⻉尔经济学奖得主的寿命进⾏统计,发现他们的平均寿命是85岁,其中超过90岁的占多数,还有不少过百岁的,去世时年龄最⼩的也⾼达74岁。
在学习前复习常用的公式: 1.同比增加量 Aa/1+a 2.隔年求增长率 r1+r2+r1r2 3.比重公式模型 A/B *(1+b)/(1+a) 4.乘除转换A/(1+a)=A*(1-a),a的绝对值<10% 5.比重变化量:A/B* (a-b)/(1+a) 6.比重变化率 (a-b)/(1+b) 问题分类击破 一、资料分析抓年份 去年今年和明年 年份问题是个小问题,但是,千里之堤毁于蚁穴,小细节上更容易出大问题,首先用笔画出年份,务必不要搞错,费了精力和时间,最后由于年份而功亏一篑,实不应该,公考的1分可能决定太多。
二、选项差距看难易 该放弃时就放弃 这是山东2013题目,较之往年,简单很多,一般用选项差距来衡量难易程度。
因为说到怎么算,大家都知道步骤,重要的还是如何很快的选出答案。
选项差距: 1 和2 差距很大,其实1.1和1.2,选项差距也接近10%呢,所以遇到这样的选项是很容易选出的。
比如101题,属于秒杀的题目。
而当遇到161 163 这样的恶心选项是,有时间就算,没时间就选一个走人。
比重问题:求比重、比重变化率、比重变化趋势、 比重变化趋势常考:口诀: 部分>整体,比重上升。
部分<整体,比重下降。
(这里的部分和整体分别指的部分和整体的增长率) 推导过程: 去年:部分A/(1+a) 整体:B/(1+b) 今年:部分A 整体B 去年比重:A(1+b)/B(1+a) 今年比重:A/B ---》到这里就很明显啦解题妙招 1、比较大小: 常规通分 例题:11793/1.302 9848/1.053比较大小 1053----1302 250 9848+250*9=2XXXX>11793 所以右边大于左边 差分法:(应用前提:分子分母都比另一个数小) 3.3 3.8 0.5 --------- ------- -------- (口诀:大就大值大 小就大值小) 1.092 1.163 0.7多 截位法、倍数法不赘述 补充:资料分析中的经典比较大小问题: 1150.9*7.8%/(1+7.8%) 1067.12*15%/(1+15%) 1246.97*10.9%/(1+10.9%) 1067.67*13%/(1+13%) 典型的A*a/(1+a)的形式,首先考虑A*a 2、乘除转换的应用: a=b/(1+X)=b*(1-x) x的绝对值要小于10%才适用 a=b*(1+x)=b/(1-x) 应用乘除转化时,绝对误差和选项误差比较,如果小于选项误差,则可以使用,绝对误差可以以-b*x2来近似估算(x的平方) 举例: 3772÷(1+3.4%)=( )。
比重百分点计算公式比重百分点是用来衡量两个比重之间差异的一种指标,在经济、统计、数据分析等领域经常会用到。
那咱们就来好好唠唠比重百分点的计算公式。
咱先来说说啥是比重。
比重就是部分在整体中所占的分量,比如说一个班级里,男生有 20 人,女生有 30 人,那男生占全班人数的比重就是 20÷(20 + 30)= 0.4,也就是 40%。
而比重百分点呢,就是两个比重之间相差的百分点数。
比如说,去年男生占全班的比重是 35%,今年变成了 45%,那今年比重比去年比重提高了 45% - 35% = 10 个百分点。
计算公式其实很简单,就是新比重减去旧比重。
但在实际运用中,可没那么简单。
我给您举个例子哈。
比如说有个公司,去年 A 产品的销售额占总销售额的 20%,今年 A 产品的销售额占总销售额的 30%。
那 A 产品销售额的比重今年比去年提高了多少个百分点呢?很简单,就是 30% - 20% = 10%,也就是 10 个百分点。
可有时候,数据没这么清晰明了。
就像我之前遇到过一个情况,要分析一个城市不同年龄段人口的就业比重变化。
那数据可真是五花八门,还得先整理分类,再计算比重和比重的变化。
那过程,真是费了好大的劲。
咱再来说说为啥要算比重百分点。
它能让我们很直观地看出变化的幅度。
比如说,一个政策实施后,某个行业的比重从5%提升到了8%,这 3 个百分点的提升,就能让我们清楚地知道政策的效果如何。
在学习和工作中,掌握比重百分点的计算,能帮助我们更好地分析数据、做出决策。
比如说在市场调研中,通过计算不同产品比重的变化,就能知道消费者的喜好是不是有了改变,从而调整生产和销售策略。
总之,比重百分点的计算虽然简单,但用处可大着呢!只要咱们多练习、多运用,就能轻松搞定它,让数据为我们服务。
希望通过我的这番讲解,您对比重百分点的计算公式有了更清楚的认识,在以后遇到相关问题的时候能够手到擒来!。
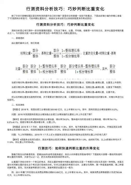
⾏测资料分析技巧:巧妙判断⽐重变化 做了许多⾏测模拟题还是没有有效的提升⾃⼰的分数?那是你没有掌握⼀些技巧和重点,下⾯由店铺⼩编为你精⼼准备了“⾏测资料分析技巧:巧妙判断⽐重变化”,持续关注本站将可以持续获取更多的考试资讯!⾏测资料分析技巧:巧妙判断⽐重变化 资料分析是公考⾏测中⼀类⾮常重要的题型,它包含了增长、⽐重、平均数、倍数等⼀系列知识点,其中⽐重是考察的重点之⼀。
今天就和⼤家⼀起分享⽐重中常见的⼀种考察⽅式--判断⽐重变化。
⼀、原理透析 由⽐重的基本公式,我们知道: 当部分增长率>整体增长率时,部分增长率-整体增长率>0,即⽐重的变化量>0,现期⽐重>基期⽐重,⽐重呈上升趋势; 当部分增长率<整体增长率时,部分增长率-整体增长率<0,即⽐重的变化量<0,现期⽐重<基期⽐重,⽐重呈下降趋势; 当部分增长率=整体增长率时,部分增长率-整体增长率=0,即⽐重的变化量=0,现期⽐重=基期⽐重,⽐重不变。
所以在判断⽐重变化趋势的时候,并不需要进⾏繁琐的计算,只需要找准部分值和整体值对应的增长率,对增长率进⾏⽐较即可。
⼆、实战演练 【例题1】2018 年,我国全部⼯业增加值 305160 亿元,⽐上年增长 6.1%。
其中,国有控股企业增加值增长 6.2%。
问题:2018 年我国国有控股企业增加值占全部⼯业增加值的⽐重较上年上升还是下降? 【解析】部分值对应的是国有控股企业增加值,增长率为6.2%,整体值对应的是全部⼯业增加值,增长率为6.1%。
6.2%>6.1%,即部分增长率>整体增长率,⽐重上升。
【例题2】2019 年 1-7 ⽉份,⾼技术服务业投资增长 11.9%,其中,电⼦商务服务业投资增长 48.0%,环境监测及治理服务业投资增长 36.2%,检验检测服务业投资增长 31.3%,研发设计服务业投资增长 17.8%。
问题:与上年同期相⽐,2019 年 1-7 ⽉上述 4 类服务业投资占⾼技术服务业投资的⽐重上升的有⼏类? 【解析】4类服务业投资为部分,⾼技术服务业投资为整体,整体增长率为11.9%,由材料可知,以上4类增长率均⼤于11.9%,则⽐重上升的有4类。
两期倍数比较公式
比重作为事业单位资料分析中仅次于增长的第二大考点,考察知识点十分全面。
其中一类题型是两期比重大小比较的问题,往往在做题过程中很多考生会选择计算现期和基期比重,再去比较大小,这样的做法没有错误,但是在争分夺秒的事业单位考试中很显然速度较慢。
下面给大家分享两期比重快速比较的方法,帮助各位考生在考试中快速选出答案。
一、公式回顾
二、比重变化趋势结论
部分增长率>整体增长率,比重上升;
部分增长率<整体增长率,比重下降;
部分增长率=整体增长率,比重不变。
通过判断增长率的大小,快速判断比重上升或下降,从而选择正确选项。
下面通过例题带着各位考生操作一下。
【例题1】2017年,全省全年完成快递业务量100.51亿件,同
比增长率为31.0%。
其中,同城快递业务量增长率为29.3%,异地快
递业务量增长率为33.0%,国际和港澳台地区快递业务量增长率为33.1%。
2017年A省快递业务中,业务量占总业务量比重高于上年水平的分类是:
A.仅国际和港澳台地区快递
B.异地快递、国际和港澳台地区快递
C.仅同城快递
D.同城快递、异地快递
【答案】B。
平均数增长量公式和两期比重公式一样嘛
不一样
一、性质不同
1、两期比重比较指现期和基期同一个比重的比较。
2、平均数增长率指现期平均数与基期平均数之间进行比较,一般有“均”或者“每”的关键词。
二、问题的选项不同
1、两期比重变化类问题的选项一般为百分点(极少数以百分比形式)
2、平均数的增长率的选项一般是百分比。
三、公式不同
1、两期比重:公式:现期比重-基期比重,化简整理后得:A/B*(a-b)/(1+a)
2、平均值增长率:公式:(现期平均数-基期平均数)/基期平均数,化简整理后得(a-b)/(1+b)。
⾏测资料分析技巧:估算差距 公务员⾏测考试主要是考量⼤家的数学推理能⼒和逻辑分析能⼒,下⾯由店铺⼩编为你精⼼准备了“⾏测资料分析技巧:估算差距”,持续关注本站将可以持续获取更多的考试资讯!⾏测资料分析技巧:估算差距 说到资料分析可以说是⾏测理考试科部分相对⽐较简单的⼀个专项。
它主要考查考⽣们对统计材料和题干阅读分析能⼒,以及对数据的加⼯处理能⼒。
资料分析重在分析,就分析⽽⾔包括两⽅⾯:⼀是材料分析,了解材料各部分的主要内容,⽅便数据查找;⼆是题干分析,明确题干的时间考点,帮助确定公式。
对于数据的加⼯处理能⼒其实就是我们说的计算,⽽资料分析⾥绝⼤多数计算都是估算,我们常⽤的估算⽅法有特征数字法(百分数化分数)、有效数字法等等,这些⽅法都有着⼀定的误差,那么误差要如何处理才能让计算更加精确? 例1:A.39325B.43631C.45256D.46312解析:计算之前先观察选项,选项间差距(数据间增⻓率)在10%以上,直接进⾏估算即可,利⽤有效数字法(⼀步除法)1.246近似取成1.250,,或选项数量级相同都是五位数,只要确定计算结果的有效数字即可,将1.25看成10/8,有效数字即543×8=43XX,选择B选项。
例2:若选项间差距较⼩时:A.43256B.43631C.43956D.44312 解析:计算之前先观察选项,选项间差距(数据间增⻓率)接近1%,对于分⺟的1+24.6%=1.246,如果⽤有效数字法除法(⼀步法)1.246近似取成1.250,或⽤特征数字法24.6%近似取25%,都是将1.246取成1.250,分⺟多算约略⼤于千分之三,⼩于选项间差距,直接使⽤估算⽅法计算即可,但要注意分⺟取⼤了,计算结果微微偏⼩,所以要选择⽐计算结果稍⼤点⼉的选项。
由于选项差距较⼩,有些考⽣可能会纠结于B、C两个选项之间,只需要给估算结果43456适当扩⼤,扩⼤幅度略⼤于即可,,即给估算结果43456再加上130多,更接近B选项。
比重变化的计算方法和技巧。
近年来,在考试中经常出现两个数字之比的比例。
数据分析中设计了很多测试点,包括基期比例,判断比例变化和比例变化计算。
相对而言,对于考生而言,无论是从公式还是从计算上,比重的变化始终是一个困难且容易犯错的问题。
针对这种现象,我们在这方面也总结了很多计算方法和技巧。
比例是指部分在整体中所占的百分比。
为了解决比例的变化,本质上是在两个比例周期之间求差,然后比较大小。
比重是百分比,并且将作为差的百分比读取为百分点。
因此,比重的变化应在说明书中规定几个百分点。
因此,比重变化的选项应以X个百分点的增加/减少的形式给出。
如果将其写为上/下x%,则可以直接排除。
例如:1. 2016年,全省生产总值29903.1亿美元,同比增长6.81%;全国生产总值68953亿美元,同比增长6.01%。
与2014年相比,2015年河北省的GDP占全国的比重。
A.提高8%降低8%C.上升了0.03%D.上涨0.03%[答案] C.中功分析:首先,我们将分析主题。
主题词干要求2015年与2015年相比,河北省的GDP占全国的比重发生变化。
然后我们可以知道,我们正在寻找的是计算比重的变化。
如果期权的实现形式应为增加或减少了几个百分点,则可以直接排除期权D。
公式是该公式似乎很乏味,但实际上,可以通过观察选项直接获得答案:首先,比较部分增长率和总体增长率之间的大小关系。
部分增长率大于总体增长率,因此比例增加了,不包括选项B。
接下来,观察公式。
正确的分子部分之差等于0.8。
根据该公式,基于该差异,左侧乘以当前比例(<1),再除以(1 + 6.8%)(> 1)。
因此,获得的数据必须小于0.8个百分点,因此直接排除并选择C。
2,3月末,国有企业总资产1054875.4亿元,同比增长12%;总负债685766.3亿元,同比增长11.9%。
所有者权益合计369109.1亿元,同比增长12.2%。
其中,中央企业总资产554658.3亿元。
行测数据分析题型攻略在行政职业能力测验(简称“行测”)中,数据分析题型是一个重要的组成部分。
对于许多考生来说,这类题型既具有挑战性,又充满了得分的机会。
要想在数据分析部分取得好成绩,掌握有效的解题策略和技巧至关重要。
数据分析题型通常以各种统计图表、文字数据等形式呈现,要求考生快速准确地提取关键信息,进行计算、分析和判断。
首先,我们来了解一下这类题型常见的考查内容。
数据的读取与理解是基础。
给定的图表或文字中可能包含大量的信息,考生需要迅速抓住核心数据,明确数据之间的关系。
比如,在表格中要注意行标题和列标题所代表的含义,在柱状图中要清晰地看出不同柱体所对应的数值及比例。
计算能力也是关键。
涉及到的计算包括简单的加减乘除,以及平均数、增长率、比重等常见统计量的计算。
在计算过程中,要善于运用简便算法,比如估算法、尾数法等,以提高计算速度和准确性。
接下来,让我们具体探讨一下几种常见的数据分析题型及应对策略。
一、增长率相关题型增长率是数据分析中常考的概念之一。
计算增长率的公式为:增长率=(现期量基期量)÷基期量 × 100% 。
在遇到此类问题时,首先要准确找到现期量和基期量。
有时题目中会直接给出,有时则需要通过其他数据进行推算。
对于多个年份的增长率比较问题,可以先计算出每个年份的增长率,然后进行排序。
在计算过程中,如果数字较为复杂,可以根据选项进行适当的估算。
二、比重相关题型比重指的是部分在整体中所占的比例。
比重的计算公式为:比重=部分量÷整体量 × 100% 。
解答比重相关题目时,要明确题目所求的是现期比重、基期比重还是比重的变化量。
对于比重的变化量,要记住其计算公式:比重变化量=部分增长率整体增长率。
三、平均数相关题型平均数的计算通常是总量除以个数。
在行测中,平均数的变化以及平均数的比较也是常见的考点。
在分析平均数变化时,要关注总量和个数的增长率。
如果总量的增长率大于个数的增长率,平均数上升;反之则下降。
在行测考试中,基本上都会涉及行测的考查,而在行测的考查中资料分析是非常重要的一个部分。
资料分析由于核心考点比较少,主要是增长、比重、倍数和平均数,从而使得资料分析相对来说比较容易复习且提分比较快,所以同学们一定要重视资料分析。
那么今天小编带大家来学习资料分析中一个常见考点——计算比重的变化量。
例.2015年3月末,国有企业资产总额1054875.4亿元,同比增长12%;负债总额685766.3亿元,同比增长11.9%;所有者权益合计369109.1亿元,同比增长12.2%。
其中,中央企业资产总额554658.3亿元,同比增长10.5%;负债总额363304亿元,同比增长10.4%;所有者权益为191354.4亿元,同比增长10.7%。
问题:2015年3月末,中央企业所有者权益占国有企业总体比重比上年同期约:A.下降0.7个百分点B.下降1.5个百分点C.上升0.7个百分点D.上升1.5个百分点【答案】A。
解析:本题中求解的是2015年3月末,中央企业所有者权益占国有企业的比重比上一年(中央企业所有者权益占国有企业的比重)上升还是下降了几个百分点?那么我们是不是就可以用2015年的比重减去2014年的比重来求解,而2015年的比重是现期比重,2014年的比重是基期比重,因此所求就是计算比重的变化量=现期比重-基期比重,我们就得到了计算比重变化量的公式。
将数据代入公式可列式为,观察算式10.7%-12.2%=-1.5%<0,所以算式计算结果小于0,确定是下降,排除C、D。
由于为现期比重,故结果小于1,因此整个算式结果的绝对值应该是小于1.5个百分点的。
故直接选择A选项。
【总结】第一,计算比重的变化量=现期比重-基期比重。
第二,计算比重变化量的结果一定是百分点。
所以答案是百分数的可以直接排除。
第三,在计算过程中,当部分增长率大于0的时候,计算比重变化量的结果<|部分增长率-整体增长率|,运用这个技巧对于很多题目其实都可以很快的选出答案。
资料分析在行测中的地位不言而喻,说难,有些考友虽正确率可观,但花费时间多,在行测这种争分夺秒的考试模式下,严重压缩其他题型的时间。
说简单,我们看到很多大神手不动,笔不拿,眉头不皱,轻松搞定。
这就源于,资料分析之所以称之为资料分析是因其重在分析,算,为下策。
在这里讲个笑话,去年的这个时候,小妹刚刚接触公考,我看高中的思维在我脑子根深蒂固了,看到资料分析,我还以为能用计算器呢。
后来我还骂,什么年代了,放着设备不用,尽考这些乱七八糟的,舍近求远,折腾人,能考出什么东西。
后来慢慢的了解,慢慢的做题,发现能把资料分析做好,又快又准,那是一种超级能力。
膜拜那些秒杀的大神丫。
小妹献丑,第一次发帖,就题论题的班门弄斧啦。
一、根据所给资料,回答101?105题。
2011年某省广电产业实际创收收入达192.98亿元,同比增32.33%。
该省电影票房收入10.6亿元,同比增长45.24%。
有线电视用户达1970.12力户,比上年末净增84.24万户,其中有线数字电视用户达1177.48万户。
从结构分析:广告收入89.38亿元,占总创收的46.32%。
有线网络收入53.18亿元,占总创收的27.55%。
其他创收收入50.42亿元,占总创收比重达26.13%,同比增速达51.12%。
从层级分析:省级收入100.64亿元,同比增长54.07%。
地市级收入47.36亿元,同比增长13.82%。
县级收入44.98亿元,同比增长15.63%。
从区域分析:省以下实际创收92.34亿元,其中南部地区占60.63%,中部地区占22.66%. 北部地区占16.71%。
创收过亿元的县达13个,其中南部8个,中部5个,13县到共创收24.77亿元。
101.2011中该省平均每月净增有线电视用户约多少万?A.7B.12C.84D.164解:84/12,送分题102.2010年广电产业其他创收收入约为多少亿元?A.17B.33C.50D.68解:A(1+a)=B, 50/1.5=? ,口算送分题。
比重变化量公式
一.定义
比重变化量即现期比重和基期比重的差值,其结果读作百分点。
二.公式
三.公式运用(直接应用和间接应用)
例1.已知2015年某省水果产量为363621吨,同比增长12.4%,其中苹果产量为90510吨,同比增长为8.5%,问:2015年该省苹果在水果中的占比比上年上升或者下降了约多少个百分点?
A.下降了3.9个百分点
B.上升了3.9个百分点
C.下降了0.9个百分点
D.上升了0.9个百分点
【答案】 C
【解析】通过读材料可以发现,材料是多水果产量和苹果产量的描述,需要我们求解的是2015年苹果在水果中的占比与2014年比重的变化量,而已知数据给了水果和苹果的现期值和增长率,所以可以直接带
入公式中计算,为,观察列式发现8.5%-12.4%=-3.9%,所以比重变化量小于0,比重是下降的,可知B、D排除,同时结果是比3.9%的数值要小的,所以可以直接确定C答案。