阿里云客户等级保护测评说明-控制点责任说明(物理、网络、管理)
- 格式:pdf
- 大小:265.40 KB
- 文档页数:15
等保2.0测评详细指标(1-3级)PS:一级指标没有整理成表格,二三级整理成表格,看的会清晰一点。
一级测评要求指标一.技术安全大类1.安全的物理环境物理访问控制:机房出入口应安排专人值守或配置电子门禁系统,控制,鉴别和记录进入的人员。
防盗窃和破坏:应将设备或主要部件进行固定,并设置明显的不易除去的标识。
防雷击:应将各类机柜,设施和设备等通过基地系统安全接地。
防火:机房应该设置灭火设备。
防水和防潮:应采取措施防止雨水通过机房窗户,屋顶和墙壁渗透。
温湿度控制:应设置必要的温湿度调节设施,使机房温湿度的变化在设备运行所允许的范围之内。
电力供应:应在机房供电线路上配置稳压器和过电压防护设备。
2.安全的通信网络通信传输:应采用检验技术保证通信过程中数据的完整性。
可信验证:可给予可信根对通信设备的系统引导程序,系统程序等进行可信验证,并在检测到其可信性受到破坏后进行报警。
3.安全的计算环境身份鉴别:1.应对登录的用户进行身份标识和鉴别,身份标识具有唯一性,身份辨别信息具有复杂度要求并定期更换。
2.应具有登陆失败处理功能,应配置并启用结束会话,限制非法登录次数和挡登录连接超时自动退出等相关措施。
访问控制:1.应对登录的用户分配账户和权限2.应重命名或删除默认账户,修改默认账户的默认口令。
3.应及时删除或停用多余的,过期的账户,避免共享账户的存在。
入侵防范:1.应遵循最小安装的原则,仅安装需要的组件和应用程序。
2.应关闭不需要的系统服务,默认共享和高危端口。
恶意代码防范:应安装放恶意代码软件或配置具有相应功能的软件,并定期进行升级和更新防恶意代码库。
可信验证:可基于可信根对计算机设备的系统引导程序,系统程序等进行可信验证,并在检测到其可信性受到破坏后进行报警。
数据完整性:应采用检验技术保证重要数据在传输过程中的完整性。
数据备份恢复:应提供重要数据的本地数据备份与恢复功能。
4.安全的区域边界边界防护:应保证跨越边界的访问和数据流通过边界设备提供的受控接口进行通信。
内容安全API参考(检测服务)··法律声明法律声明阿里云提醒您在阅读或使用本文档之前仔细阅读、充分理解本法律声明各条款的内容。
如果您阅读或使用本文档,您的阅读或使用行为将被视为对本声明全部内容的认可。
1. 您应当通过阿里云网站或阿里云提供的其他授权通道下载、获取本文档,且仅能用于自身的合法合规的业务活动。
本文档的内容视为阿里云的保密信息,您应当严格遵守保密义务;未经阿里云事先书面同意,您不得向任何第三方披露本手册内容或提供给任何第三方使用。
2. 未经阿里云事先书面许可,任何单位、公司或个人不得擅自摘抄、翻译、复制本文档内容的部分或全部,不得以任何方式或途径进行传播和宣传。
3. 由于产品版本升级、调整或其他原因,本文档内容有可能变更。
阿里云保留在没有任何通知或者提示下对本文档的内容进行修改的权利,并在阿里云授权通道中不时发布更新后的用户文档。
您应当实时关注用户文档的版本变更并通过阿里云授权渠道下载、获取最新版的用户文档。
4. 本文档仅作为用户使用阿里云产品及服务的参考性指引,阿里云以产品及服务的“现状”、“有缺陷”和“当前功能”的状态提供本文档。
阿里云在现有技术的基础上尽最大努力提供相应的介绍及操作指引,但阿里云在此明确声明对本文档内容的准确性、完整性、适用性、可靠性等不作任何明示或暗示的保证。
任何单位、公司或个人因为下载、使用或信赖本文档而发生任何差错或经济损失的,阿里云不承担任何法律责任。
在任何情况下,阿里云均不对任何间接性、后果性、惩戒性、偶然性、特殊性或刑罚性的损害,包括用户使用或信赖本文档而遭受的利润损失,承担责任(即使阿里云已被告知该等损失的可能性)。
5. 阿里云网站上所有内容,包括但不限于著作、产品、图片、档案、资讯、资料、网站架构、网站画面的安排、网页设计,均由阿里云和/或其关联公司依法拥有其知识产权,包括但不限于商标权、专利权、著作权、商业秘密等。
非经阿里云和/或其关联公司书面同意,任何人不得擅自使用、修改、复制、公开传播、改变、散布、发行或公开发表阿里云网站、产品程序或内容。
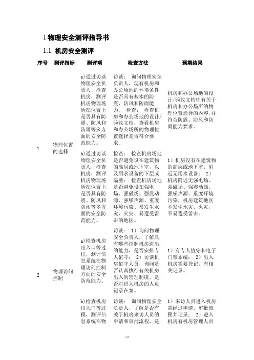
1物理安全测评指导书1.1机房安全测评序号测评指标测评项检查方法预期结果1物理位置的选择a)通过访谈物理安全负责人,检查机房,测评机房物理场所在位置上是否具有防震、防风和防雨等多方面的安全防范能力。
访谈:询问物理安全负责人,现有机房和办公场地的环境条件是否具有基本的防震、防风和防雨能力。
检查:检查机房和办公场地的设计/验收文档,查看机房和办公场所的物理位置选择是否符合要求。
机房和办公场地的设计/验收文档中有关于机房和办公场所的物理位置选择的内容,并符合防震、防风和防雨能力要求。
b)通过访谈物理安全负责人,检查机房,测评机房物理场所在位置上是否具有防震、防风和防雨等多方面的安全防范能力。
检查:检查机房场地是否避免设在建筑物的高层或地下室,以及用水设备的下层或隔壁;检查机房场地是否避免设在强电场、强磁场、强震动源、强噪声源、重度环境污染、易发生水灾、火灾、易遭受雷击的地区。
1)机房没有在建筑物的高层或地下室,附近无用水设备; 2)机房附近无强电场、强磁场、强震动源、强噪声源、重度环境污染,机房建筑地区不发生水灾、火灾,不易遭受雷击。
2物理访问控制a)检查机房出入口等过程,测评信息系统在物理访问控制方面的安全防范能力。
访谈: 1)询问物理安全负责人,了解具有哪些控制机房进出的能力,是否安排专人值守; 2)访谈机房值守人员,询问是否认真执行有关机房出入的管理制度,是否对进入机房的人员记录在案。
1)有专人值守和电子门禁系统; 2)出入机房需要登记,有相关记录。
b)检查机房出入口等过程,测评信息系统在物访谈:询问物理安全负责人,了解是否有关于机房来访人员的申请和审批流程,是1)来访人员进入机房需经过申请、审批流程并记录; 2)进入机房有机房管理人员理访问控制方面的安全防范能力。
否限制和监控其活动范围。
检查:检查是否有来访人员进入机房的审批记录。
陪同并监控和限制其活动范围。
c)检查机房出入口等过程,测评信息系统在物理访问控制方面的安全防范能力。
等级保护测评服务服务方案等级保护测评服务服务方案一、服务背景和目标随着社会的不断进步和人们对个人发展的追求,等级保护测评服务成为了一种越来越受欢迎的服务方式。
等级保护测评服务通过对个人的能力、技能、知识和经验进行评估,为个人提供个人发展的方向和目标,帮助他们提升自己的职业能力和竞争力,实现自身价值的最大化。
本服务方案旨在提供一种全面、多层次的等级保护测评服务,帮助个人实现职业规划和个人发展目标。
二、服务内容和流程1.需求分析:与客户进行沟通,了解他们的需求和期望,确定测评的具体目标和要求。
2.测评工具选择:根据客户的需求,选择合适的测评工具,如能力测评、技能测评、知识测评等,确保测评结果的准确性和可靠性。
3.测评实施:根据测评工具的要求,对客户进行测评,收集相关数据和信息,评估客户的能力、技能、知识和经验水平。
4.数据分析:对收集到的数据进行分析和整理,将客户的测评结果转化为客观的评估报告,呈现客户的优势和不足之处。
5.结果反馈:将测评结果反馈给客户,让他们了解自己的能力强项和发展潜力,提供相应的职业规划和发展建议。
6.个性化咨询:根据客户的测评结果和特点,为他们提供个性化的职业咨询和发展建议,帮助他们制定职业发展计划和目标。
7.定期跟踪:与客户保持定期联系和跟踪,了解他们的发展情况和需求变化,为他们提供持续的职业咨询和支持。
三、服务特色和竞争优势1.多维度测评:本服务方案采用多种测评工具,包括能力、技能、知识等多个方面的评估,从多个维度全面评估客户的职业能力和潜力。
2.个性化咨询:根据客户的测评结果和特点,为他们提供个性化的咨询和建议,帮助他们制定个人职业发展计划和目标,实现个人发展的最大化。
3.专业团队:本服务方案由一支专业的团队提供服务,拥有丰富的测评经验和专业知识,能够为客户提供准确、可靠的测评结果和咨询建议。
4.持续支持:本服务方案提供定期跟踪和支持,与客户保持联系,了解他们的发展情况和需求变化,为他们提供持续的职业咨询和支持,帮助他们实现个人职业发展目标。
阿里云等保三级基本要求"等保" 是中国政府对信息系统安全的等级保护制度,分为三个级别:等保一级、等保二级、等保三级。
阿里云等保三级基本要求主要涵盖了以下几个方面:1. 基础设施安全•网络架构:采用防火墙、入侵检测系统(IDS)、虚拟专用云(VPC)等技术构建安全的网络架构。
•数据中心:使用符合等保三级要求的安全、可靠的数据中心,确保基础设施的物理安全性。
2. 身份认证和访问控制•身份验证:实施强身份认证机制,包括多因素认证,确保用户身份的安全。
•访问控制:建立精确的访问控制策略,确保只有授权用户能够访问敏感信息和系统功能。
3. 数据安全•加密:对敏感数据进行加密存储和传输,确保数据在存储和传输过程中的机密性。
•备份与恢复:定期备份关键数据,并建立完善的数据恢复机制,防范数据丢失或遭受攻击后的损失。
4. 系统审计与监控•安全审计:实施系统操作的审计,记录关键系统活动,以便追溯和分析潜在的安全问题。
•实时监控:部署实时监控系统,及时检测和应对潜在的安全威胁。
5. 安全运维管理•漏洞管理:及时修复系统和应用程序中的漏洞,保持系统处于最新的安全状态。
•应急响应:制定完善的应急响应计划,对可能的安全事件做出迅速而有效的反应。
6. 合规性管理•合规审查:定期进行安全合规性审查,确保符合相关法规和标准的要求。
•报告和记录:定期生成安全报告,记录安全事件和管理活动,为合规性审查提供支持。
7. 培训与意识•培训计划:开展定期的安全培训,提高员工的信息安全意识和技能。
•安全文化建设:建立积极的安全文化,使员工将安全作为工作中的重要因素。
阿里云等保三级基本要求的具体细节可能根据政策的变化而有所更新,因此建议用户定期查阅阿里云等保三级文档和政策,以保持最新的合规性。
1物理安全测评指导书1.1机房安全测评序号测评指标测评项检查方法预期结果1物理位置的选择a)通过访谈物理安全负责人,检查机房,测评机房物理场所在位置上是否具有防震、防风和防雨等多方面的安全防范能力。
访谈:询问物理安全负责人,现有机房和办公场地的环境条件是否具有基本的防震、防风和防雨能力。
检查:检查机房和办公场地的设计/验收文档,查看机房和办公场所的物理位置选择是否符合要求。
机房和办公场地的设计/验收文档中有关于机房和办公场所的物理位置选择的内容,并符合防震、防风和防雨能力要求。
b)通过访谈物理安全负责人,检查机房,测评机房物理场所在位置上是否具有防震、防风和防雨等多方面的安全防范能力。
检查:检查机房场地是否避免设在建筑物的高层或地下室,以及用水设备的下层或隔壁;检查机房场地是否避免设在强电场、强磁场、强震动源、强噪声源、重度环境污染、易发生水灾、火灾、易遭受雷击的地区。
1)机房没有在建筑物的高层或地下室,附近无用水设备; 2)机房附近无强电场、强磁场、强震动源、强噪声源、重度环境污染,机房建筑地区不发生水灾、火灾,不易遭受雷击。
2物理访问控制a)检查机房出入口等过程,测评信息系统在物理访问控制方面的安全防范能力。
访谈: 1)询问物理安全负责人,了解具有哪些控制机房进出的能力,是否安排专人值守; 2)访谈机房值守人员,询问是否认真执行有关机房出入的管理制度,是否对进入机房的人员记录在案。
1)有专人值守和电子门禁系统; 2)出入机房需要登记,有相关记录。
b)检查机房出入口等过程,测评信息系统在物理访问控制方面的安全防范能力。
访谈:询问物理安全负责人,了解是否有关于机房来访人员的申请和审批流程,是否限制和监控其活动范围。
检查:检查是否有来访人员进入机房的审批记录。
1)来访人员进入机房需经过申请、审批流程并记录;2)进入机房有机房管理人员陪同并监控和限制其活动范围。
c)检查机房出入口等过程,测评信息系统在物理访问控访谈:访谈物理安全负责人,是否对机房进行了划分区域管理,是否对各个区域都有专门的管理要求;检1)对机房进行了划分区域管理; 2)对各个区域都有专门的管理要求。
分级保护测评内容一、基础设施安全1.物理安全:包括物理访问控制、物理安全审计、防盗窃和防破坏等。
2.网络安全:包括网络和通信安全、网络设备安全、网络服务安全等。
3.主机安全:包括主机设备安全、主机操作系统安全、应用软件安全等。
4.身份和访问管理:包括用户身份认证、访问控制、会话管理、审计跟踪等。
二、数据安全1.数据传输安全:包括数据加密、数据传输安全协议等。
2.数据存储安全:包括数据加密存储、数据备份和恢复等。
3.数据处理安全:包括数据加密处理、数据脱敏处理等。
4.数据安全审计:包括数据安全事件监控、审计跟踪等。
三、用户隐私保护1.用户隐私保护政策:包括隐私保护政策制定和发布、用户隐私保护意识培训等。
2.用户数据采集:包括用户数据采集范围、采集方式、存储和使用等。
3.用户数据保护:包括数据加密、数据脱敏、数据备份和恢复等。
4.用户隐私保护审计:包括隐私保护事件监控、审计跟踪等。
四、应急响应能力1.应急预案制定:包括应急预案制定和发布、应急预案培训和演练等。
2.应急响应组织:包括应急响应小组设立、应急响应流程制定等。
3.应急技术能力:包括应急处置工具、应急技术研究和储备等。
4.应急响应效果评估:包括应急响应效果评估和总结、应急预案修订等。
五、法律法规合规性1.相关法律法规遵循情况:包括个人信息保护法、网络安全法等相关法律法规的遵循情况。
2.合规性审核和管理:包括合规性审核流程制定、合规性审核结果记录等。
3.合规性培训和宣传:包括合规性培训计划制定和实施、合规性宣传等。
4.合规性监督和检查:包括合规性监督机制设立、合规性检查开展等。
5.六、系统运维管理6.系统运维流程制定:包括系统运维流程设计、系统运维流程实施等。
2. 系统运维人员管理:包括系统运维人员招聘、系统运维人员培训和考核等。
3.系统运维安全管理:包括系统运维访问控制、系统运维漏洞管理等。
4. 系统运维审计跟踪:包括系统运维活动监控、系统运维审计跟踪等。
等级保护测评服务方案方案概述:等级保护测评服务是一种为个人或组织提供安全评估和风险管理的服务。
通过对信息系统的评估和测试,可以帮助客户发现潜在的安全漏洞和风险,并提供针对性的改进建议。
本方案将详细介绍等级保护测评服务的流程、方法和收益,并提供具体的操作方案。
一、服务流程:1. 前期准备:与客户确定评估范围和目标,确定测评方式和时间。
2. 信息收集:对目标系统进行调研和信息收集,包括系统架构、配置情况、漏洞信息等。
3. 风险评估:根据信息收集结果,对系统的安全风险进行评估,分析系统的脆弱点和可能的攻击路径。
4. 漏洞扫描:使用现有的漏洞扫描工具对系统进行扫描,发现可能存在的漏洞。
5. 安全测试:根据评估目标和范围,进行安全测试,包括黑盒测试、白盒测试等。
6. 报告编写:整理评估和测试结果,撰写详细的测评报告,包括发现的漏洞和建议的改进措施。
7. 反馈和改进:与客户分享测评结果,提供风险治理和改进建议,共同制定安全改进计划。
二、服务方法:1. 基础测评:对系统进行基本的安全扫描和测试,主要检测常见的安全漏洞,如弱口令、未授权访问、SQL注入等。
2. 高级测评:除了基本的扫描和测试外,还进行更深入的安全测试,如手工渗透测试、社会工程学测试等,以发现更隐蔽的漏洞。
3. 应用测评:针对具体的应用系统进行测试,检测应用程序中可能存在的安全风险,如文件上传漏洞、跨站脚本攻击等。
4. 数据保护测评:对客户的数据存储和传输进行评估,检测数据加密、访问控制等措施的有效性。
5. 网络安全测评:对网络设备和拓扑进行评估,发现网络架构和配置中可能存在的风险。
三、收益和优势:1. 发现潜在的安全威胁和漏洞,减少安全事故的风险。
2. 提供针对性的改进建议和解决方案,帮助客户改进安全防护措施。
3. 增强客户对系统安全的了解和掌控,提升整体的安全意识和能力。
4. 提供全面的安全评估,包括系统、应用、网络和数据等多个方面。
5. 依据国内外安全标准和最佳实践进行评估,保证评估结果的可信度和权威性。
云计算安全等级保护测评要求在当今数字化时代,云计算作为一种创新的计算模式,为企业和个人带来了高效、灵活和便捷的服务。
然而,伴随着云计算的广泛应用,其安全问题也日益凸显。
为了保障云计算环境中的信息安全,确保业务的稳定运行,云计算安全等级保护测评成为了至关重要的环节。
云计算安全等级保护测评,简单来说,就是依据相关标准和规范,对云计算系统的安全性进行评估和检测,以确定其是否达到了一定的安全等级要求。
这一测评工作不仅有助于发现潜在的安全风险和漏洞,还能为云计算服务提供商和用户提供改进和优化安全措施的依据。
首先,我们来了解一下云计算的特点以及其给安全带来的挑战。
云计算具有虚拟化、资源共享、弹性扩展等特点。
虚拟化技术使得多个虚拟机可以在同一物理服务器上运行,增加了资源利用率,但也导致了安全边界模糊,难以明确界定和防护。
资源共享则可能导致数据泄露和非法访问的风险增加,因为多个用户的数据可能存储在相同的物理设备上。
弹性扩展在带来便利的同时,也对安全策略的动态调整和部署提出了更高的要求。
在进行云计算安全等级保护测评时,需要关注多个方面的要求。
物理和环境安全方面,云计算数据中心的选址、机房建设、防火防盗等措施必须符合标准。
要确保机房具备稳定的电力供应、良好的温湿度控制以及完善的消防设施。
同时,对于云计算服务提供商的数据中心访问,需要进行严格的身份认证和授权管理,防止未经授权的人员进入。
网络和通信安全也是重点之一。
云计算系统中的网络架构要合理规划,划分不同的安全区域,设置访问控制策略。
网络设备要进行安全配置,防止网络攻击和非法访问。
对于数据在网络中的传输,要采用加密技术保障其机密性和完整性。
此外,还需要关注网络流量监控和异常检测,及时发现潜在的安全威胁。
设备和计算安全不容忽视。
云计算中的服务器、存储设备等硬件设施要进行安全管理,包括定期的漏洞扫描和补丁更新。
对于虚拟机的管理,要确保虚拟机之间的隔离,防止资源滥用和数据交叉感染。
信息安全等级保护测评技术规格书一、项目概述:随着网络安全法的正式施行, 网络安全等级保护工作上升为一项基本国策。
与此同时, 跟随网络安全法配套的各项规章条例以及标准规范也逐一落实, 2018年6月27日, 公安部发布《网络安全等级保护条例(征求意见稿)》(以下简称“《保护条例》”)。
作为《网络安全法》的重要配套法规, 《保护条例》对网络安全等级保护的适用范围、各监管部门的职责、网络运营者的安全保护义务以及网络安全等级保护建设提出了更加具体、操作性也更强的要求。
为此, 我公司提出了《信息系统信息安全测评项目》, 项目旨参照相关安全安全标准对我公司目前运行的信息系统开展安全测评, 确保其高效、稳定、安全地运行。
欢迎国内具有独立承担民事责任的企业, 具备相关资格(具备信息安全等级保护测评资质)条件的供应商参加。
二、项目实施范围:芜湖新兴铸管有限责任公司的信息安全等级保护测评服务项目, 等保测评级别按国家对我公司信息安全等级保护工作的相关法律和技术标准要求执行。
定级系统: (二级)①公司OA办公系统;②物流系统;③采购系统;④质量中心系统;⑤炼铁部-工业网络系统;⑥铸管部-工业网络系统;工作范围包括我公司的等保检测定级、公安系统备案、建设整改、测评报告等工作, 完成国家相关部门对我公司的信息安全要求。
项目实施内容:1.安全检查(1)信息安全现状问题检查, 包括信息安全管理、信息安全技术、信息安全运维等各方面问题分析;(2)信息安全存在的主要问题及风险, 包括信息安全管理、信息安全技术、信息安全运维等各方面存在的问题及期潜在风险;(3)信息安全问题改进建议, 包括信息安全管理、信息安全技术、信息安全运维等各方面整改建议、具体实施方案以及改进期望值。
2.信息安全等级保护检测根据国家对信息安全等级保护工作的相关法律和技术标准要求, 结合本项目的系统保护等级开展实施与之相应的检查工作, 具体检查内容应包括:对信息系统进行等级保护差距测评, 测评内容包括物理安全、网络安全、主机安全、应用安全、数据安全及备份、安全管理。
等保测评要求控制点和测试项1. 引言等保测评是指对信息系统的安全性进行评估和测试,以确保其符合等级保护要求。
等级保护是指根据信息系统所处的环境、重要性等因素,对其进行划分并给予相应的安全防护措施。
在进行等保测评时,需要明确控制点和测试项,以确保系统能够满足相应的安全要求。
本文将从等保测评的角度出发,详细介绍控制点和测试项,并为每个控制点列举相关的测试项目。
2. 控制点及测试项2.1 安全策略与规划控制点:•安全策略与规划是否明确•是否有相关政策、标准、规范和流程文件•是否有专门负责安全事务的部门或人员•是否有定期更新安全策略和规划的机制测试项:•安全策略与规划文档是否完整、合理•是否有相关政策、标准、规范和流程文件,并且是否得到有效执行•安全事务部门或人员是否具备相关技能和经验•安全策略和规划是否定期更新,并且是否与实际情况相符2.2 资产管理控制点:•是否对信息系统的资产进行了明确的分类和归档•是否有完整的资产清单和登记台账•是否有专门负责资产管理的部门或人员•是否有定期更新资产清单和登记台账的机制测试项:•资产是否按照重要性进行了分类和归档,并且是否得到有效保护•资产清单和登记台账是否完整、准确,是否能够及时反映系统中的变动•负责资产管理的部门或人员是否具备相关技能和经验•资产清单和登记台账是否定期更新,并且是否与实际情况相符2.3 访问控制控制点:•是否有明确的访问控制策略和权限管理机制•是否对用户进行身份认证、授权和审计•是否有访问控制日志记录并进行分析•是否对系统中的敏感数据进行加密保护测试项:•访问控制策略和权限管理机制是否合理、有效,能够防止非法访问•用户身份认证、授权和审计机制是否完善,并且能够及时发现和处置异常行为•访问控制日志记录是否完整、准确,是否能够及时发现安全事件•敏感数据是否得到了加密保护,并且加密算法是否安全2.4 通信管理控制点:•是否有明确的网络拓扑和通信策略•是否对网络进行了安全隔离和流量监控•是否有防火墙、入侵检测系统等安全设备•是否对通信进行了加密保护测试项:•网络拓扑和通信策略是否合理、有效,能够防止未授权的访问和数据泄露•网络安全隔离和流量监控机制是否得到有效执行,能够及时发现和处置异常行为•安全设备是否正常运行,并且能够有效防止网络攻击•通信是否得到了加密保护,并且加密算法是否安全2.5 安全运维控制点:•是否有明确的安全运维策略和操作规范•是否有专门负责安全运维的部门或人员•是否有定期进行系统漏洞扫描和补丁升级•是否对系统进行日志管理和事件响应测试项:•安全运维策略和操作规范是否合理、有效,能够确保系统的安全性•负责安全运维的部门或人员是否具备相关技能和经验•系统漏洞扫描和补丁升级是否得到有效执行,并且是否及时处理漏洞•日志管理和事件响应机制是否完善,能够及时发现和处置安全事件2.6 安全监测与预警控制点:•是否有明确的安全监测与预警策略•是否有监测设备和系统,并进行了有效配置•是否有预警机制,并对预警信息进行了及时处理•是否进行了安全事件的跟踪、分析和处置测试项:•安全监测与预警策略是否合理、有效,能够及时发现异常行为和安全事件•监测设备和系统是否正常运行,并且配置合理,能够准确识别异常行为•预警机制是否得到有效执行,对预警信息进行了及时处理•安全事件的跟踪、分析和处置机制是否完善,能够追溯并处置安全事件3. 总结本文详细介绍了等保测评要求中的控制点和测试项,从安全策略与规划、资产管理、访问控制、通信管理、安全运维以及安全监测与预警等方面对系统进行了全面的评估。
一.安全物理环境1 物理位置选择测评单元(L3-PES1-01)该测评单元包括以下要求:a) 测评指标:机房场地应选择在具有防震、防风和防雨等能力的建筑内。
b) 测评对象:记录类文档和机房。
c) 测评实施包括以下内容:1) 应核查所在建筑物是否具有建筑物抗震设防审批文档;2) 应核查机房是否不存在雨水渗漏;3) 应核查门窗是否不存在因风导致的尘土严重;4) 应核查屋顶、墙体、门窗和地面等是否不存在破损开裂。
d) 单元判定:如果1)~4)均为肯定,则符合本测评单元指标要求,否则不符合或部分符合本测评单元指标要求。
测评单元(L3-PES1-02)该测评单元包括以下要求:a) 测评指标:机房场地应避免设在建筑物的顶层或地下室,否则应加强防水和防潮措施。
b) 测评对象:机房。
c) 测评实施:应核查机房是否不位于所在建筑物的顶层或地下室,如果否,则核查机房是否采取了防水和防潮措施。
d) 单元判定:如果以上测评实施内容为肯定,则符合本测评单元指标要求,否则不符合本测评单元指标要求。
2 物理访问控制测评单元(L3-PES1-03)该测评单元包括以下要求:a) 测评指标:机房出入口应配置电子门禁系统,控制、鉴别和记录进入的人员。
b) 测评对象:机房电子门禁系统。
c) 测评实施包括以下内容:1) 应核查出入口是否配置电子门禁系统;2) 应核查电子门禁系统是否可以鉴别、记录进入的人员信息。
d) 单元判定:如果1)和2) 均为肯定,则符合本测评单元指标要求,否则不符合或部分符合本测评单元指标要求。
3 防盗窃和防破坏测评单元(L3-PES1-04)该测评单元包括以下要求:a) 测评指标:应将设备或主要部件进行固定,并设置明显的不易除去的标识。
b) 测评对象:机房设备或主要部件。
c) 测评实施包括以下内容:1) 应核查机房内设备或主要部件是否固定;2) 应核查机房内设备或主要部件上是否设置了明显且不易除去的标识。
d) 单元判定:如果1)和2)均为肯定,则符合本测评单元指标要求,否则不符合或部分符合本测评单元指标要求。
信息安全技术网络安全等级保护云计算测评指引信息安全技术网络安全等级保护云计算测评指引是为了对云计算环境下的信息安全性进行评估和保护而制定的指导方针。
云计算作为一种新兴的计算模式,提供了大规模的计算能力和数据存储服务,但同时也带来了新的安全挑战。
因此,为了保护用户的数据安全和隐私,有必要制定相应的测评指引。
一、测评目的该测评指引的目的是为了评估和保护云计算环境下的信息安全性,包括数据的机密性、完整性和可用性,以及计算资源的合规性和可信度。
通过对云计算环境的综合评估,可以建立安全保护措施和流程,为用户提供更可靠的云服务。
二、测评内容1.云计算基础设施的安全性评估:包括云计算平台的物理安全措施、网络安全措施、系统安全措施等方面的评估,以保证基础设施的安全性。
2.云计算服务的安全性评估:包括云计算服务提供商的安全管理措施、身份认证与访问控制、数据加密与隔离、数据备份与恢复等方面的评估,以保证云服务的安全性。
3.云计算数据的安全性评估:包括数据的保密性、数据的完整性、数据的可用性、数据的溯源能力等方面的评估,以保证用户数据的安全性。
4.云计算合规性评估:包括对云计算服务提供商的合规性管理、数据隐私保护、个人信息保护等方面的评估,以保证用户合规要求的满足。
三、测评方法1.基于风险管理的方法:根据云计算环境中的风险特征,进行风险评估和分级,将风险作为测评的出发点,制定相应的信息安全控制措施。
2.基于漏洞分析的方法:对云计算环境中可能存在的漏洞进行分析和评估,发现潜在的风险,并提出相应的修复方案和补丁。
3.基于威胁情报的方法:利用威胁情报分析和监测技术,对云计算环境中的威胁进行实时监测和预警,及时采取安全防护措施。
四、测评指标根据上述测评内容和方法,可以制定相应的测评指标,如物理安全指标、网络安全指标、系统安全指标、身份认证与访问控制指标、数据加密与隔离指标、数据备份与恢复指标、数据保密性指标、数据完整性指标等,以评估和保证云计算环境下的信息安全性。
等级保护测评技术方案级路线-概述说明以及解释1.引言1.1 概述等级保护测评技术方案旨在评估系统或网络的安全等级,并提供相应的保护方案。
随着信息技术的迅速发展,网络安全问题愈发凸显,各种安全威胁不断涌现,因此急需一种有效的等级保护测评技术方案来应对这些挑战。
本文将介绍该技术方案的实施步骤,探讨其优势与局限性,以及展望未来发展方向,希望能为网络安全领域的发展提供一定的参考和借鉴。
1.2 文章结构文章结构部分包括了文章整体的框架和组织方式,主要用于说明文章的布局和内容安排。
本文的文章结构分为引言、正文和结论三个部分。
引言部分包括了概述、文章结构和目的三个部分,通过对研究主题进行简要介绍、阐述文章的框架和目的,引导读者对后续内容有所了解。
正文部分分为等级保护测评技术方案、技术方案的实施步骤和技术方案的优势与局限性三个部分,详细介绍了等级保护测评技术方案的设计理念、具体操作步骤以及技术方案在实际应用中的优势和局限性。
结论部分包括了总结、展望未来发展和结论三个部分,对本文的研究内容进行总结和概括,展望未来研究方向,最终得出结论。
通过以上的文章结构,读者可以清晰了解本文的内容安排和信息呈现方式,帮助读者更好地理解文章主题和研究成果。
1.3 目的目的部分的内容应该阐明本文章的写作目的,即介绍等级保护测评技术方案的目的和意义。
等级保护测评技术方案旨在评估系统或设备在数据保护方面的安全性等级,以确保其符合相关监管和标准要求。
通过本文的介绍和分析,读者可以了解到等级保护测评技术方案的重要性,以及如何通过该方案提升系统或设备的安全等级,并有效保护数据安全。
同时,本文还旨在探讨技术方案实施的步骤和优势与局限性,为读者提供深入了解和应用等级保护测评技术方案的指导和参考。
2.正文2.1 等级保护测评技术方案等级保护测评技术方案是指基于一定的标准和方法,对信息系统进行等级保护测评,评估系统的安全性和等级保护水平。
通过这一技术方案,可以全面了解信息系统的安全状况,找出存在的安全风险和问题,为系统的安全管理和加固提供指导和依据。
2级等级保护测评的详细文字描述引言等级保护测评是评估一个系统或软件的安全性和稳定性的一种方法。
本文将详细介绍2级等级保护测评,包括测评方法、关键步骤以及测评结果的解读。
1.测评方法2级等级保护测评采用了多种评估方法,以确保系统的安全性和可靠性得到全面检验。
主要方法包括:1.1系统分析对系统进行全面的分析,包括架构分析、数据流分析、边界分析等,以确定系统的关键组成部分和信息流动情况。
1.2安全需求分析根据等级保护的要求,对系统的安全需求进行深入分析和定义,确保系统在设计、开发和运行过程中能够满足安全需求。
1.3安全策略评估评估系统的安全策略,包括访问控制、身份认证、数据加密等,确保系统采用了适当的安全策略来保护敏感数据和关键操作。
1.4安全漏洞分析通过漏洞扫描和安全测试等手段,识别系统中可能存在的安全漏洞,并提出相应的修复建议,以增强系统的安全性。
2.关键步骤2级等级保护测评包括以下关键步骤:2.1前期准备在进行测评之前,需要对系统进行充分的准备工作。
包括确定测评的范围和目标、收集系统的相关文档和资料,以及与相关人员进行沟通和协调。
2.2测试环境搭建搭建适合进行等级保护测评的测试环境,包括硬件设备、软件工具和网络环境的准备。
确保测试环境与实际运行环境相似,以得到准确的测评结果。
2.3测试计划制定根据系统的特点和测评目标,制定详细的测试计划,包括测试方法、测试步骤、测试资源等。
确保测试计划能够全面、有效地评估系统的安全性和稳定性。
2.4测试执行和记录按照测试计划的要求进行测试执行,记录测试过程中的关键信息和测试结果。
包括系统的漏洞、测试的错误日志以及系统的行为等。
2.5测试结果分析和报告对测试结果进行分析和总结,生成详细的测试报告。
报告中包括测试的目标、测试方法、测试结果以及对测试结果的解读和建议。
3.测评结果的解读根据2级等级保护测评的结果,可以对系统的安全性和稳定性进行评估和判断。
主要包括以下几个方面:3.1系统的安全性根据测评结果,评估系统的安全性能力,包括系统的访问控制、数据保护、身份认证等方面。
ICS xx.xxxL xx团体标准T/ISEAA XXX-2019信息安全技术网络安全等级保护云计算测评指引Information security technology—Testing and evaluation guideline of cloud computing forclassified production of cybersecurity(征求意见稿)20XX -XX-XX 发布20XX -XX-XX 实施中关村信息安全测评联盟发布目次前言 (II)1 范围 (1)2 规范性引用文件 (1)3 术语和定义 (1)4 概述 (2)5 云计算等级测评实施 (3)6 云计算等级测评问题分析 (7)7 云计算等级测评结论分析 (8)附录A 被测系统基本信息表(样例) (10)附录B 云计算平台服务(样例) (12)前言为配合国家网络安全等级保护制度2.0全面推进,更好的指导等级测评机构在云计算环境下开展等级测评工作,加强、规范云计算安全等级测评工作的独立性、客观性、合规性及有效性,依据网络安全等级保护2.0相关系列标准,制定网络安全等级保护云计算安全等级测评指引,本指引遵从下列标准规范:—— GB/T 22239—2019 信息安全技术网络安全等级保护基本要求;—— GB/T 28448—2019 信息安全技术网络安全等级保护测评要求;—— GB/T 28449—2018 信息安全技术网络安全等级保护测评过程指南。
本标准由中关村信息安全联盟提出并归口。
本标准起草单位:公安部第三研究所(公安部信息安全等级保护评估中心)、阿里云计算有限公司、深信服科技股份有限公司、电力行业信息安全等级保护测评中心、国家信息技术安全研究中心、国家网络与信息系统安全产品质量监督检验中心、中国金融电子化公司测评中心、交通运输信息安全中心有限公司、信息产业信息安全测评中心、公安部第一研究所、中国信息通信研究院、国家信息中心、教育部信息安全等级保护测评中心、国家计算机网络与信息安全管理中心、安徽省信息安全测评中心、广西网信信息安全等级保护测评有限公司、中国电信集团系统集成有限责任公司、成都市锐信安信息安全技术有限公司。