入团志愿书参考格式_入团志愿书.doc
- 格式:doc
- 大小:73.52 KB
- 文档页数:1
入团志愿书格式入团志愿书格式一尊敬的团支部:我志愿申请加入中国共产主义青年团,争取成为先进青年的组织成员。
青年团是在革命的风暴中诞生的,在艰苦的战斗历程中成长的组织,它是社会主义革命和建设的突击队,是培养建设社会主义接班人的熔炉。
它具有漫长的历史,是以马克思列宁主义、毛泽东思想、邓小平理论作为指导思想,是用共产主义教育青年的,是中国先进青年的群众组织,是学习共产主义的大学校。
我作为一名二十一世纪的青年,感到加入这个组织是十分重要的。
在新的长征中,共青团紧紧团结在教育了广大进步青年,成为进步青年的组织核心,协助党加强对青年一代的培养教育,使广大青年加强了对中国共产党的认识,从 1922 年中国共青团在广州正式成立至今,共青团组织一直领导着广大青年靠拢在中国共产党的周围。
我们要继承和发扬共青团光荣传统,在团中央的领导下,在新的长征中书写更加灿烂的新篇章。
今后要在政治思想上、工作上、学习上、严格要求自己,争取早日加入中国共产主义青年团,成为一名光荣的中国青年。
今天,我向组织上提出正式申请,请组织上对我今后的工作进行考验。
入团志愿书格式二敬爱的团组织:我志愿加入中国共青团,希望团支部能够批准。
作为一名初中生,加入中国共青团是非常必要的。
我一直是这么想的,我能够加入中国共青团是我的荣幸。
中国共产主义青年团是中国共产党领导的先进青年群众组织,是广大青年在实践是学习共产主义的学校,是中国共产党的助手和后备军。
为使自己更好的进步,努力成为一名共产党领导下的先进青年成为共产党后备军,我恳切要求加入共青团。
在初中阶段前两年的学习中,在文化知识的学习上,我抓紧时间学习,多钻研问题,改善了以往学习的方法,因此,成绩不断有所进步。
同时,我还积极参加劳动,遵守学校的各项规章制度,不迟到、不早退,有事请假,不缺课,尊敬老师,团结同学。
在思想上,我能严格要求自己,不做不道德,不礼貌和对别人、对学校、对社会不利的事。
自学校开办铜管乐队,我就参加学习,无论是学习打小鼓,还是吹黑管,我都刻苦用功,还利用假期参加学习训练,因此,取得了较好的成绩,在全市的比赛中,和队员一起取得全市的第二名。
入团志愿书格式模板入团志愿书格式模板一尊敬的团组织:作为一名大学生,我知道自己目前的主要任务就是学习,不过在学习的时候也有一件很重要的事情要做,那就是加入中国共青团,虽然我知道入团的过程中有很多的困难,但是我为了达到我的梦想,我会不断的努力的!我决心,加入共青团后,真正起到共青团员的先锋模范作用,努力学习,积极帮助和团结同学、尊敬老师,关心班集体的各项工作,争做班集体的“操心人”,协助班主任老师做好班集体的工作,按时交纳团费,积极参加团组织的活动。
总之,自己要事事处严格要求自己,在各个方面起带头作用,不辜负团组织和老师对自己的期望,做一个名副其实的共青团员。
如果团组织没有批准我入团,我绝对不会感到灰心和气馁,这说明我还存在一定的差距,我做的还是不够好。
在以后的学习生活中,我将克服不足,继续努力,努力学习,团结同学,创造条件,争取早日加入共青团组织。
这是我在上高中之前就要完成的任务,我相信我的表现是会得到团组织的信任和理解的。
如果团组织接受了我的入团申请,我绝对不会感到骄傲和自豪,这只能说明我在过去的一段时间表现还不错,我一定会再接再厉,将我的工作学习做的更好!继续的向周围同学宣传中国共青团的好处,让更多的同学积极努力的加入到中国共青团中来!此致敬礼!申请人:xxxxxxx年xx月xx日入团志愿书格式模板二敬爱的团支部:在我加入共青团这个美好的大家庭以后,我会遵守团的章程,按时交纳团费,认真完成团交给的任务,我不但会用实际行动来证明自己,而且要做一个有纪律性,组织性的中国共青团员。
并且决心维护团组织,为团组织争光,为校争光,为国争光。
在成绩上,我会加把劲,提高自己的成绩,为别的同学做榜样。
做一个优秀的共青团员。
希望团组织认真考虑和审查我,给我一次机会,加入团的大家庭,为团作贡献。
此致敬礼!申请人:xxxxxxx年xx月xx日入团志愿书格式模板三敬爱的团支部:我志愿加入中国共青团。
我知道共青团是一个先进的团体,只有新一代青年才能加入共青团,我认为我自己已经达到了入团的要求,共青团对我起到了约束力,能使青年团结一致,加强组织性和纪律性的效果。
入团志愿书填写模板三篇篇一:入团志愿书填写模版封面:填写姓名和时间即可,编号不填。
申请人姓名张三团员证编号不填2XX4 年 4 月 25 日团员证填写规范(具体内容应与志愿书一致):姓名:张三性别:男民族:汉籍贯:漳州平和出生年月:19XX、07 入团时间:2XX3.10.25 入团地点和单位:漳州正兴学校编号:不填签发日期:201X年 4月25日篇二:标准入团志愿书填写范本(填写范本)主要问题有:1、个人基本信息没填完整。
2、没贴照片。
3、志愿书内容太短。
4、志愿书缺少称呼或申请人署名。
5、入团介绍人意见处必须具备两个人同意意见以及两个人的签名,四样缺一不可。
6、入团介绍人意见处没填写日期。
7、支部大会决议处格式出错,或者表述有问题,或者没填写日期 8、上级团委意见那是由学校团委审核并盖章的以下为范本供参考,为了避免工作的延误,请认真遵守!申请人姓名__张三_____团员证编号_______年月日说明一、中国共产主义青年团入团志愿书,由申请人用钢笔或毛笔填写,字迹要清楚。
在填写前,支部应将表内项目向本人解释清楚。
如果本人不会写字,可以由支部指定专人(团员)按照本人口述代为填写。
二、入团申请人对表内各个项目要忠实地填写。
三、中国共产主义青年团入团志愿书是团员的档案资料。
凡在建有人事档案的企事业单位、学校、机关、部队入团的团员,因调动工作、毕业、复员、转业需转移组织关系时,其入团志愿书应与人事档案一并转移。
凡在未建有人事档案的农村(包括农村中学、乡镇企业)入团的团员,其入团志愿书一般存所在基层团委,保存期限为十五年。
这类团员因升学、参军、招工、招干需转移组织关系时,入团志愿书应随之转移。
中国共产主义青年团中央委员会组织部制中国共产主义青年团广东xxx职业学院委员会篇三:入团志愿书填写范本主要问题有:1、个人基本信息没填完整。
2、没贴照片。
3、志愿书内容太短。
4、志愿书缺少称呼或申请人署名。
5、入团介绍人意见处必须具备两个人同意意见以及两个人的签名,四样缺一不可。
入团志愿书标准格式各位读友大家好,此文档由网络收集而来,欢迎您下载,谢谢《入团申请书》是要求加入团组织的青年向共青团组织递交的表达自己志愿加入团组织的一种文书。
下面是XX 为您带来的“入团志愿书标准格式”,希望您喜欢!更多详细内容请点击查看。
入团志愿书标准格式1标题入团申请书一般由申请内容和文种名共同构成。
“入团申请书”题目要在申请书第一行的正中书写,而且字体要稍大。
入团申请书,题目也可单独写在第一页上,字体醒目。
称呼与正文、落款的格式通常称呼要在标题下顶格写接受申请书的团支部的名称。
一般写“敬爱的团支部”“尊敬的团组织”之类的话,这个要顶格写,后面加冒号。
在称呼下一行空两格写“我志愿加入中国共产主义青年团”,接着空一行写正文。
最后是落款及年月日。
写正文的注意事项正文要从接受的申请书的团组织名称下一行空两格处写起。
申请书的正文部分一般篇幅较长,所以要注意分段。
下面我们将详细地分析入团申请书的具体写法:1.介绍个人的现实情况对个人现实情况的介绍,是为了让团组织对自己现在的身份、情况有一个初步和大致的了解,不用展开来写,简明扼要即可。
2.个人简历和家庭成员及社会关系的情况这一部分的内容也要简单,无须多用笔墨,但也必须清楚明白。
对个人简历的写法,一般要求从上学时写起,到目前为止,只需依据时间的顺序,一项项地排列出来即可。
主要家庭成员及社会关系的情况,在申请书正文中可以简单地介绍一下,也可以不写,要视具体情况而定。
有的家庭成员及主要社会关系可附在申请书后。
3.入团动机和理由入团的动机、理由要重点写。
申请的理由比较多,则可以从几个方面、几个阶段来写。
4.对团的认识和决心对团的认识往往是同个人的成长经历有关的,这在申述自己的入团动机时已有所涉及。
这里指的是专门较集中的对团认识的文字。
自己的心情、决心这一部分是抒写自己入团的强烈愿望,表达自己的决心的部分。
结尾和落款申请书可以有结尾,也可以没有。
结尾一般写上“恳请团组织批准我的申请”和“此致——敬礼”之类表示敬意的话即可。
大学生入团志愿书格式一、前言作为一个青年学生,我深深地感到自己应该有一个强大的组织作为后盾,在学习和生活中给予我支持和指导。
加入共青团组织是我心中的理想和追求,也是我努力前行的动力。
因此,我特此提出入团申请,希望能成为共青团这个大家庭的一员。
二、个人基本情况•姓名:XXX•性别:XX•出生年月:XXXX年XX月•籍贯:XX•学历:本科•专业:XXXX•学号:XXXXXXXX三、自我评价在校期间,我一直积极参加各种课外活动,在学校担任社团干部、班级干部等职务。
我有良好的组织能力和领导能力,在活动组织、策划和执行方面都有一定的经验。
此外,我具有较强的沟通能力和表达能力,能够与不同背景的人相处融洽。
同时,我努力学习专业知识,在各科目中取得了较好的成绩。
我相信,成为共青团员后,我能够在更广阔的平台上更好地展现我的优势和实现自我提升。
四、申请加入的原因共青团是中国最大的青年团体组织之一。
在这里,我相信我可以找到志同道合的伙伴,积极投入到社会公益事业中,同时也享受到共青团给予我的各种帮助和支持。
共青团有浓厚的革命传统和优秀的组织文化,通过加入共青团,我可以更好地接受青年思想政治教育,提高自己的思想意识和道德水平。
五、对于加入共青团的规定了解情况我了解到,加入共青团需要符合一定的要求和条件。
我应该热爱祖国,充满团的思想,拥护中国共产党的领导,具有完全的民族觉悟,良好的思想道德品质和高度的政治觉悟。
同时,我也会积极参加各种团组织活动,参与团组织工作,树立良好的团组织形象,为团组织的事业发展作出贡献。
六、自我承诺在此,我郑重承诺:•参加组织活动,不仅是为了自己,更是为了为社会、为他人、为团组织做贡献;•热爱祖国,树立共产主义远大理想,积极学习共产主义理论和中国特色社会主义理论,努力摆脱个人主义、本位主义思想;•严格遵守国家法律法规,不参与任何违法、违纪的行为;•在团组织中拥护团组织的领导,服从组织的安排和指挥,保持团队协作精神,积极参加各项团务和社会公益事业活动。
入团志愿书填写部分(参考格式):1、
2、
入团介绍人(要有两名)
姓名单位福建师范大学信息技术学院(本人推荐xx同志为共青团员,因为该同志。
(他的优点),所以我愿做该同志的入团介绍人。
2013年10月15
姓名性别
民族汉族出生年月1990年06月
籍贯如福建福州职业学生
居民身份证号码
单位福建师范大学信息技术学院现居住地(身份证上的地址)
本人经历
何年何月至何年何月在何地、何单位、任何职证明人
小学开学月份—小学毕业年份(如:2000年9月---2006年6月)如:福建省福州市xx中学班主任(或
校长)
初中
高中
2013年9月-至今福建师范大学信息技术学院辅导员
关于入团志愿书一栏(大体格式):
敬爱的团组织:。
(末尾入团誓词要写)
此致
敬礼!
本人签名:(亲笔签名)
2013年10月15日3、
支部大会决议如:2013级数字媒体技术一班团支部部于2013年10月10日召开支部大会,同意推荐xx同志为共青团员。
支部名称:(如:)2013级数字媒体技术一班团支部
支部书记签名:(团支书签名)
2013年10月15日。
2014年共青团入团志愿书模板本文是为您准备的《2014年共青团入团志愿书模板》请大家参考!|||||敬爱的团组织:我志愿加入中国共产主义青年团,成为一名光荣的共青团员。
我是一名普通的中学学生,但我认为自己已经是一个先进的青年,符合了团的标准要求。
因此我恳求团组织认真考虑和评议,让我加入团的大家庭,发扬团的优良传统,做一名优秀的团员。
我可以肯定我能做到。
我认识到中国共产主义青年团是青年群众的先进组织,是中国共产党的好助手和后备军,是一个有纪律的组织,因此我争取加入共青团。
我向学校团委申请,加入共青团,请学校团委考验及批准。
我在校成绩较好,表现良好,在加入共青团后,在学校团委的教导下一定会努力学习,严格要求自己,刻苦钻研,不断提高学习成绩和政治思想觉悟,提高自己的自制力,在课堂上遵守纪律,认真听老师讲课,不开小差,不说小话,遵守学校的规章制度,认真完成老师布置的作业和老师布置的任务。
在课余时间阅读一些有益身心的书刊,入团申请书培养自己高尚的情操,做到德、智、体、美、劳全面发展的社会主义新一代的接班人。
我一定要拥护中国共产党,履行团员的义务,成为中国共产党的好助手和后备军。
如果我未能入团,我会继续刻苦钻研,努力争取下一次入团。
如果我光荣地加入共青团,我会认真地履行团员的义务,做到宣传、执行党的基本路线,努力完成团组织交给的任务,在学习、劳动、工作及其他社会活动中起模范作用。
自觉遵守国家的法律和团的纪律,执行团的决议,发扬社会主义新风尚,提倡共产主义道德。
除此之外,我还应该开展批评和自我批评,勇于改正缺点和错误,自觉维护团结。
如果我未能录取也不用灰心,应该在实际的行动中更加严格要求自己,使自己不断地进步。
此致敬礼申请人:共青团入团志愿书模板【三篇】共青团入团志愿书模板篇一敬爱的团支部:我志愿加入中国共产主义青年团。
通过对中国共青团的知识的学习,我对团组织的认识又加深了很多。
现在的我已经是一名初一的学生了,再也不是曾经小学时期不懂事的我了,我已经开始长大,变的更加成熟,更加懂事。
入团志愿书正确模板7篇申请加入共青团,流动青年可以向单位所在地团组织提出入团申请。
流出地已经在流入地建立驻外团组织的,也可以向驻外团组织提出入团申请。
下面是小编为大家整理的入团志愿书正确模板,仅供参考,喜欢可以收藏分享一下哟!入团志愿书正确模板1敬爱的团支部:共青团是在共产党领导下发展的,站在革命斗争的前列,有着光荣的历史。
共青团是先进青年的组织,是人才辈出的组织,同时使一批又一批的人才涌现出来。
共产主义青年团,他培养出了先进的青年,青年的民族自尊、自信和自强精神,使我国成为了有文化、有道德、有理想的社会祖义强国。
本人遵守纪律,上学不迟到,准时到校,仪表齐全,遵守每天上学不搞小动作,按时做两操,与同学之间关系好,同学有些地方不懂我会乐意帮助,解开他心中的问题,只要能帮的就劲力去帮。
本人还有遵敬师长的习惯,见到老师叫“老师好”做错了就听从长辈的教导。
在班上的成绩是排在前列,努力学习成为德、智、体、美、劳全面发展的优秀学生。
在家我是尊敬父母,尊重长辈,爱护幼小,自觉承担家务劳动。
在社会上能遵守公共秩序和社会制度。
本人性格开朗,是21世纪的新一代青年。
团支部批准了我,会用行动来证明,做个有职责的共青团员,遵守团章,遵守纪律,在学习、劳动、工作及其它社会活动中起到模范作用,处处为班着想、为校着想、为团着想。
如果这次未能评上,我会考虑自身的原因,找出错误,改正不良之处,争取早日加入共青团。
此致敬礼!申请人:申请书模板__年__月__日入团志愿书正确模板2尊敬的团组织:劝君莫惜金缕衣,劝君惜取少年时,我们是中国新时代的青年,应该认识到自己身上的责任,努力提升自己,为将来回报祖国做准备,因此,我申请加入共青团!团支部组织是一个先进的集体,能成为团支部的人都是有文化、有道德、有理想的新青年。
中国共产主义青年团,他领导着青年,培养出先进的青年,使一批又一批的人才涌现,加强民族的自尊,使青年们认识到只有文化、有道德、有理想的社会主义强国,才能成为新一代强国。
入团志愿书word文档(5篇)加入共青团,入团申请人应当向工作、学习所在单位团组织提出入团申请,没有工作、学习单位或工作、学习单位未建立团组织的,应当向居住地团组织提出入团申请。
下面是小编为大家整理的入团志愿书,仅供参考,喜欢可以收藏分享一下哟!入团志愿书word文档1尊敬的团组织:我志愿加入中国共产主义青年团!我是本校的一名初二学生。
我通过努力学习了解到中国共产主义青年团是一所大学校,领导着中国青年前进,让广大青年更好的在其中实践学习共产主义,并为之奋斗,同时共青团也是共产党的得力助手,我认为我非常有必要参加这个优秀的群众组织。
回首盼今,在社会主义的建设中,在社会主义的经济、政治、文化的发展中,共青团的作用不容小觑,为党培养了一大批的优秀的新生力量。
我在学校的时候表现良好,一直都认真地要求自己,学习成绩优秀,政治思想的觉悟不断提高,对于学校的规章制度,我是严格遵守。
在生活中,我一般的课余爱好就是看书,阅读这些有益身心健康的书能培养自己的情操,树立正确的世界观。
如果我有幸入团,我一定会坚定地旅行团员义务,认真研读团员守则,执行团的争正确决议,不断地提高自己的科学、文化知识和思想,做到全面发展,做一个“四有”团员,虚心地向优秀的团员学习,吸取他们身上的优点,团结同学,乐于助人,同时积极地展开自我批评和自我认识,直视自己的缺点,自觉地维护团结,团结友爱各族人民,为构建和谐社会献出自己的一点绵薄之力。
我对团组织充满崇敬和向往,渴望着能够早日入团。
我志愿团组织,是为了能更直接地接受团组织的培养教育,以团员的标准,严格要求自己,更好地为建设我们伟大的社会主义祖国贡献自己的力量。
最后,恳请上级组织和团支部能批准我加入中国共产主义青年团,我会努力做一名合格的共青团员。
此致敬礼!申请人:申请书模板__年__月__日入团志愿书word文档2敬爱的团组织:在团组织和团支书的教育和帮助下,通过对团章的。
学习,我认识到,中国共产主义青年团是中国共产党领导下的先进青年的群众组织,是广大青年在实践中学习的共产主义的大学校,是中国共产党的助手和后备军。
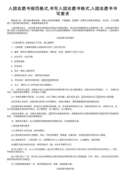
⼊团志愿书规范格式,书写⼊团志愿书格式,⼊团志愿书书写要求 被批准之后,我们就会填写表格,表格上的信息很重要,不能填错,但是第⼀次填写⼤家肯定很陌⽣,没关系,为⼤家整理了⼊团志愿书规范格式,希望能帮助到⼤家! ⼊团志愿书定义:⼊团志愿书是为向团组织反映⾃⼰的真实情况,表达⾃⼰的愿望和决⼼⽽填写的⼀种。
⼊团志愿书是申请⼊团的⼈在团组织经过⼀定时期的考察,初步认为可以接收⽽需要进⼀步研究审核时同意填写的⼀种表格形式。
⼊团志愿书有固定的印刷表格形式。
⼊团志愿书栏⽬填写 《⼊团志愿书》主要包括以下栏⽬,请认真填写: 1、⼊团志愿:主要填写要加⼊团组织和今后个⼈努⼒的⽅向; 2、籍贯:填写⾃⼰籍贯(出⽣地或祖居地),填⾄省、市(县、旗)即可 (详见户⼝本) 3、出⽣年⽉:出⽣⽇期 4、性别和民族 5、所在单位 6、学历:填写⼊团前学历 7、现有职业和本⼈成分:填写学⽣或其他; 8、所在单位:填写所在团⽀部,如╳╳系╳╳班团⽀部 9、本⼈:填写从上⼩学开始⾄今的主要情况; 10、⼊团介绍⼈意见:由两位介绍⼈认真负责的如实填写被介绍⼈各⽅⾯的情况、优缺点及⾃⼰的意见; 11 、⽀部⼤会决议:由团⽀部负责填写,应注意以下问题: (1)⼀定要写清哪个团⽀部、什么时间、讨论了谁的⼊团问题。
如╳年╳⽉╳⽇,╳╳团⽀部讨论了╳╳同志的⼊团问题; (2)对申请⼈的总体,包括优缺点和努⼒⽅向等意见,这部分是重点,要⽤⾼度概括的语⾔描述出来; (3)出席⽀部⼤会的情况,表决的⽅式和表决的结果。
如,本⽀部共有团员多少名,有表决权的多少名,实到多少名,经⽆记名投票表决(或经举⼿表决),多少票赞成,多少票反对,多少票弃权。
(4)结论性意见。
如,“⽀部⼤会审议通过,╳╳同学已具备团员条件,同意接收其为中国共青团团员“或“╳╳同学不具备团员条件,不同意接收其为中国共青团团员”; 12、审批机关意见:由上级团委写明审批意见和审批时间,并加盖团委公章。
入团志愿书格式范文入团志愿书格式范文【入团志愿书格式】(一)标题入团申请书一般由申请内容和文种名共同构成,如“入团申请书”。
题目要在申请书第一行的正中书写,而且字体要稍大。
入团申请书,题目也可单独写在第一页上,字体醒目。
(二)称呼通常称呼要在标题下空一两行顶格写出接受申请书的团支部的名称,并在称呼后面加冒号。
如“敬爱的夏华中学团支部:”。
(三)正文这是申请书的主要部分,通常要先介绍一下个人的现实情况、个人简历、家庭成员及社会关系情况。
然后,要写明申请入团的动机、理由、对团的认识、自己的决心等。
对个人情况的介绍可以较简单,而把重点放在入团的动机、对团的认识以及自己的决心上。
正文要从接受申请书的团组织名称下一行空两格处写起。
申请书的正文部分一般篇幅较长,所以要注意分段。
下面我们将详细地分析入团申请书的具体写法。
我愿意遵守团的章程,愿意参加团的一个组织并在其中积极工作、执行团的决议和按期交纳团费的。
我会努力学习马克思列宁主义、毛泽东思想、邓小平理论的“三个代表”重要思想;我已经学习了一些团的基本知识,我会在这基础上进一步学习科学、文化和业务知识,不断提高为人民服务的本领。
我会宣传、执行党的基本路线和各项方针政策,积极参加改革开放和社会主义现代化建设,努力完成团组织交给的任务,在学习、劳动、工作及其他社会活动中起模范带头作用。
我会自觉遵守国家的法律规范和团的纪律,执行团的决议,发扬社会主义新风尚,提倡共产主义道德,维护国家和人民的利益,为保护国家财产和人民群众的安全挺身而出,英勇斗争。
1.介绍个人的现实情况对个人现实情况的介绍,是为了让团组织对自己现在的身份、情况有一个初步和大致的了解,不用展开来写,简明扼要即可。
我通过团章的学习,团组织和团员们的细心教育和帮助,清楚地认识到作为21世纪的新青年,必须积极争取加入青年人自己的组织——中国共产主义青年团。
共青团是党领导下的先进青年的群众性组织,是党的可靠的,得力的助手和后备军,是培养青年学习共产主义,具有"四有""五爱"品质的"大学校".正是如此,我应该争取加入共青团.2.个人简历和家庭成员及社会关系的情况入团志愿书的格式是什么呢,下面为大家搜集了一篇“入团志愿书格式及其范文”,供大家参考借鉴,希望可以帮助到有需要的朋友!这一部分的内容也要简单,无须多用笔墨,但也必须清楚明白。
入团志愿书参考格式_入团志愿书
敬爱的xx学校团支部:
共青团是中国共产党领导的先进青年的组织,是共产党的助手和后备军。
所以我对已经加入了中国共青团的同学非常羡慕。
这次有机会加入共青团我十分兴奋,因为进团可以学习建设有中国特色社会主义的理论,广泛开展党的基本路线教育,爱国主义、集体主义和社会主义思想教育,近代史、现代史教育和国情教育,民主和法制教育,增强我们的民主自尊,自信和自强精神,树立正确的理想、信念和价值观念。
我在班级中担任班干部职务,平时认真学习,努力完成各项老师交给的任务,为同学们做好服务。
我认为加入共青团还可以增加我们对学习的信心,帮助我们学习现代科学文化知识,不断提高青年的思想道德素质和科学文化素质。
所以我要积极加入共青团,为实现共产主义而奋斗终身。
希望团支部同意我的申请。
申请人:xx应届毕业生。