6.2 频率的稳定性 教案
- 格式:docx
- 大小:152.84 KB
- 文档页数:6
教师学科教案[ 20 – 20 学年度第__学期]任教学科:_____________任教年级:_____________任教老师:_____________xx市实验学校《6.2 频率的稳定性》教案学习目标:1.知道通过大量重复试验时的频率可以作为事件发生概率的估计值2.在具体情境中了解概率的意义3.让学生经历猜想试验--收集数据--分析结果的探索过程,丰富对随机现象的体验,体会概率是描述不确定现象规律的数学模型.初步理解频率与概率的关系.重、难点:1.在具体情境中了解概率意义;2.对频率与概率关系的初步理解.学习过程:(一)学生预习教师导学学习课本P140-144,思考下列问题:1.什么叫概率?2.P(A)的取值范围是什么?3.A是必然事件,B是不可能事件,C是随机事件,请你画出数轴把三个量表示出来.(二)学生探究教师引领探究:抛硬币实验把全班学生分成10个小组做抛掷硬币试验,每组同学抛掷50次,并整理获得的实验数据记录在下面的统计表中.抛掷次数n50 100 150 200 250 300 350 400 450 500 “正面向上”的频数m“正面向上”的频率nm0.5 正面向上的频率nm投掷次数n 10050 250150 500450300 350200根据数据利用描点的方法绘制出函数图像并总结其中的规律.其实,历史上有许多著名数学家也做过掷硬币的试验.让学生阅读历史上数学家做掷币试验的数据统计表试验者 抛掷次数(n ) “正面朝上”次数(m ) “正面向上”频率(m /n )棣莫弗 2048 1061 0.518 布丰 4040 2048 0.5069 费勒 10000 4979 0.4979 皮尔逊 12000 6019 0.5016 皮尔逊24000120120.5005大量重复试验中,事件发生的频率逐渐稳定到某个常数附近,这就是频率的稳定性.即大量重复试验事件发生的频率接近事件发生的可能性的大小(概率). 一般地,在大量重复试验中,如果事件A 发生的频率nm会稳定在某个常数附近,那么这个常数p 就叫做事件A 的概率(probability ), 记作P (A ). 注意:1.概率是随机事件发生的可能性的大小的数量反映.2.概率是事件在大量重复试验中频率逐渐稳定到的值,即可以用大量重复试验中事件发生的频率去估计得到事件发生的概率,但二者不能简单地等同. 3.频率与概率有什么区别与联系?从定义可以得到二者的联系,可用大量重复试验中事件发生频率来估计事件发生的概率.另一方面,大量重复试验中事件发生的频率稳定在某个常数(事件发生的概率)附近,说明概率是个定值,而频率随不同试验次数而有所不同,是概率的近似值,二者不能简单地等同. 4. 0≤P (A )≤1.5.必然事件发生的概率为 ,不可能事件发生的概率为 ,不确定事件发生的概率P (A )为 与 之间的一个常数. 用线段表示事件发生可能性大小:%)50(21%)100(1不可能 发生可能发生必然 发生(三)学生展示教师激励1.下表记录了一名球员在罚球线上投篮的结果投篮次数(n)50 100 150 200 250 300 500投中次数(m)28 60 78 104 123 152 251投中频率(m/n)计算表中投中的频率(精确到0.01)并总结其规律.2.小颖有20张大小相同的卡片,上面写有1~20这20个数字,她把卡片放在一个盒子中搅匀,每次从盒中抽出一张卡片,记录结果如下:实验次数20 40 60 80 100 120 140 160 180 200 3的倍数的频数 5 13 17 26 32 36 39 49 55 613的倍数的频率(1)完成上表(2)频率随着实验次数的增加,稳定于数值左右.(3)从试验数据看,从盒中摸出一张卡片是3的倍数的概率估计是.(4)根据推理计算可知,从盒中摸出一张卡片是3的倍数的概率应该是.3.完成教材P145随堂练习,P146习题。
北师大版七年级数学下册《6.2 频率的稳定性》说课稿一. 教材分析《6.2 频率的稳定性》是北师大版七年级数学下册的一个重要内容。
本节内容主要介绍了频率的稳定性概念,通过实验让学生观察和探究频率的稳定性,从而加深对概率的理解。
教材通过具体的实验情境,引导学生利用数据分析频率的稳定性,培养学生的数据分析能力。
二. 学情分析学生在学习本节内容前,已经学习了概率的基本概念,对概率有一定的认识。
但是,对于频率的稳定性概念可能较为陌生,需要通过实验和数据分析来理解和掌握。
此外,学生可能对于如何利用数据分析频率的稳定性还存在一定的困难,需要教师进行引导和讲解。
三. 说教学目标1.让学生理解频率的稳定性概念,知道频率在大量实验中趋于稳定。
2.培养学生利用数据分析频率稳定性的能力。
3.培养学生合作探究的学习态度,提高学生的数据分析能力。
四. 说教学重难点1.教学重点:频率的稳定性概念的理解和掌握,如何利用数据分析频率的稳定性。
2.教学难点:频率稳定性的证明,如何利用数据分析频率的稳定性。
五. 说教学方法与手段1.教学方法:采用实验教学法、问题驱动教学法和小组合作学习法。
2.教学手段:利用多媒体课件、实验器材和数据分析软件进行教学。
六. 说教学过程1.导入:通过一个简单的实验,让学生观察频率的变化,引发学生对频率稳定性的思考。
2.探究:让学生分组进行实验,收集实验数据,分析频率的稳定性。
3.讲解:教师讲解频率稳定性的概念,引导学生理解频率在大量实验中趋于稳定。
4.练习:让学生利用数据分析软件进行数据分析,进一步理解和掌握频率的稳定性。
5.总结:教师引导学生总结频率稳定性的概念和应用,学生进行自我反思。
七. 说板书设计板书设计要简洁明了,突出频率稳定性的概念和数据分析方法。
主要包括以下内容:1.频率的稳定性概念2.实验数据分析方法3.频率稳定性在实际应用中的例子八. 说教学评价教学评价主要包括两个方面:1.学生的学习效果评价:通过课堂表现、作业完成情况和实验报告来评价学生对频率稳定性的理解和掌握程度。
《6.2频率的稳定性》教案一、学习目标:1.知识与技能:通过试验让学生理解当试验次数较大时,试验频率稳定在某一常数附近,并据此能估计出某一事件发生的频率.2.过程与方法:在活动中进一步发展学生合作交流的意识与能力,发展学生的辩证思维能力.3.情感与态度:通过对实际问题的分析,培养使用数学的良好意识,激发学习兴趣,体验数学的应用价值;进一步体会“数学就在我们身边”,发展学生的应用数学的能力.二、学习重、难点:重点:通过试验让学生理解当试验次数较大时,实验的频率具有稳定性,并据此能初步估计出某一事件发生的可能性大小.难点:大量重复试验得到频率的稳定值的分析.三、教学过程分析:本节课设计了七个教学环节:课前准备;创设情境,激发兴趣;合作交流,获取数据;操作交流,探究新知;学以致用,发展思维;回忆思考,归纳小结;布置作业.第一环节课前准备以4人合作小组为单位准备一元硬币,并回顾知识点.第二环节创设情境,激发兴趣活动内容:教师首先让学生回顾学过的三类事件,接着让学生抛掷一枚均匀的硬币,硬币落下后,会出现正面朝上、正面朝下两种情况,你认为正面朝上和正面朝下的可能性相同吗?(让学生体验数学来源于生活).第三环节合作交流,获取数据活动内容:参照教材提供的任意掷一枚均匀的硬币,出现正面朝上和正面朝下两种结果,让同学猜想正面朝上和正面朝下的可能性是否相同的情境,让学生来做做试验.请同学们拿出准备好的硬币:(1)同桌两人做20次掷硬币的游戏,并将数据填在下表中:试验总次数20正面(壹圆)朝上的次数正面朝下的次数正面朝上的频率(正面朝上的次数/试验总次数)正面朝下的频率(正面朝下的次数/试验总次数)(2)各组分工合作,分别累计进行到20、40、60、80、100、120、140、160、180、200次正面朝上的次数,并完成下表:学生在单独一个小组进行试验时各小组之间正面朝上的频率数据差距较大,与猜测产生矛盾,学生对产生的矛盾进行了讨论,最终得出造成这种结果的原因是实验的次数不够,使学生能够自己去发现问题,从而得出把全班各个小组的总试验次数统计出来.接下来对如何把全班的试验的结果都统计出来产生了激烈的争论,使学生树立在学习过程中找最佳解决办法的思想.第四环节 操作交流,探究新知活动内容:1.请同学们根据已填的表格,完成下面的折线统计图2.观察上面的折线统计图,你发现了什么规律?3.下表列出了一些历史上的数学家所作的掷硬币试验的数据:试验者投掷次数n正面出现 次数m正面出现 的频率m /n布 丰4040 2048 0.5069 德∙摩根 4092 2048 0.5005 费 勒10000 4979 0.4979 皮尔逊1200060190.5016试验总次数 20406080100120140160 180200 正面朝上的次数 正面朝上的频率 正面朝下的次数 正面朝下的频率20 40 60 80 100 120 140 160 180 2000.20.4 0.6 0.8 1.0 0.5 正面朝上的频率 试验总次数维尼30000 14994 0.499880640 39699 0.4923 罗曼诺夫斯基表中的数据支持你发现的规律吗?4.总结新知:(1)在实验次数很大时事件发生的频率,都会在一个常数附近摆动,这个性质称为:频率的稳定性.(2)我们把这个刻画事件A发生的可能性大小的数值,称为事件A的概率,记为P(A).(3)一般的,大量重复的实验中,我们常用不确定事件A发生的频率来估计事件A发生的概率.5.想一想:事件A发生的概率P(A)的取值范围是什么?必然事件发生的概率是多少?不可能事件发生的概率又是多少?必然事件发生的概率为1;不可能事件发生的概率为0;不确定事件A发生的概率P(A)是0与1之间的一个常数.第五环节新知的应用过程(一)学以致用.由学生利用刚刚学习的概率的知识解决教材中掷硬币的问题.题目内容:由上面的实验,请你估计抛掷一枚均匀的硬币,正面朝上和正面朝下的概率分别是多少?他们相等吗?(二)牛刀小试.学生利用刚刚学习的由事件发生的频率来估概率解决实际问题,使学生体会数学来源于生活又能解决生活中的实际问题.1、对某批乒乓球的质量进行随机抽查,结果如下表所示:随机抽取的乒乓球数n10 20 50 100 200 500 1000 优等品数m7 16 43 81 164 414 825优等品率m/n(1)完成上表;(2)根据上表,在这批乒乓球中任取一个,它为优等品的概率是多少?(3)如果再抽取1000个乒乓球进行质量检查,对比上表记录下数据,两表的结果会一样吗?为什么?(三)是“玩家”就玩出水平.通过让学生自由选择任务难度,实现分层次教学.在好学生的引领下,逐步突出本节课的重点知识 题目内容: 智慧版1、下列事件发生的可能性为0的是( ) A .掷两枚骰子,同时出现数字“6”朝上B .小明从家里到学校用了10分钟,从学校回到家里却用了15分钟C .今天是星期天,昨天必定是星期六D .小明步行的速度是每小时40千米2、口袋中有9个球,其中4个红球,3个蓝球,2个白球,在下列事件中,发生的可能性为1的是( )A .从口袋中拿一个球恰为红球B .从口袋中拿出2个球都是白球C .拿出6个球中至少有一个球是红球D .从口袋中拿出的球恰为3红2白3、小凡做了5次抛掷均匀硬币的实验,其中有3次正面朝上,2次正面朝下,他认为正面朝上的概率大约为53,朝下的概率为52,你同意他的观点吗?你认为他再多做一些实验,结果还是这样吗? 超人版1:给出以下结论,错误的有( )①如果一件事发生的机会只有十万分之一,那么它就不可能发生.②如果一件事发生的机会达到99.5%,那么它就必然发生.③如果一件事不是不可能发生的,那么它就必然发生.④如果一件事不是必然发生的,那么它就不可能发生. A .1个 B .2个 C .3个 D .4个2、小明抛掷一枚均匀的硬币,正面朝上的概率为21,那么,抛掷100次硬币,你能保证恰好50次正面朝上吗?3、把标有号码1,2,3,……,10的10个乒乓球放在一个箱子中,摇匀后,从中任意取一个,号码为小于7的奇数的概率是______. 设计说明:(一)结合新旧知识发现重要结论.(二)应用所学新知解决典型概率问题,解决与生活实际联系紧密的问题.通过分组竞赛的方式培养学生学习数学的积极性.(三)灵活应用所学知识完成主观问题.培养学生的有条理表达能力,是学生更好的掌握本节课的内容.(四)行家看门道:灵活机动的练习题,巩固新知.题目内容:1、掷一枚均匀的骰子.(1)会出现哪些可能的结果?(2)掷出点数为1与掷出点数为2的可能性相同吗?掷出点数为1与掷出点数为3的可能性相同吗?(3)每个出现的可能性相同吗?你是怎样做的?第六环节回忆思考,归纳小结活动内容:对本节课的知识进行回顾,师生互相交流怎样使用统计来估计事件发生的概率,怎样求简单事件的概率.第七环节布置作业课本习题6.2。
北师大版七年级数学下册《6.2 频率的稳定性》教学设计一. 教材分析《6.2 频率的稳定性》这一节主要让学生了解频率的稳定性概念,学会通过大量实验来探究频率的稳定性,并能够运用频率稳定性原理解决实际问题。
本节内容是学生在学习了概率初步知识的基础上进行的,是对概率知识的进一步深化。
二. 学情分析七年级的学生已经掌握了概率的基本概念,对实验结果有一定的认识,但可能对频率稳定性概念的理解还不够深入,需要通过大量的实验来感受和理解频率稳定性。
三. 教学目标1.让学生了解频率的稳定性概念,理解频率稳定性原理。
2.培养学生通过大量实验来探究频率稳定性的能力。
3.使学生能够运用频率稳定性原理解决实际问题。
四. 教学重难点1.频率稳定性概念的理解。
2.频率稳定性原理的应用。
五. 教学方法采用实验探究法、案例分析法和讲解法进行教学。
通过实验让学生感受频率稳定性,通过案例分析让学生理解频率稳定性原理,通过讲解法讲解频率稳定性概念和应用。
六. 教学准备1.准备实验器材,如骰子、卡片等。
2.准备案例材料,如抽奖活动、彩票等。
3.准备PPT课件,展示实验过程和案例分析。
七. 教学过程1.导入(5分钟)通过一个简单的实验引入频率稳定性概念。
例如,让学生掷骰子,统计掷出1、2、3、4、5、6的概率,然后连续掷多次骰子,观察各数字出现的频率是否稳定。
2.呈现(10分钟)呈现实验结果,引导学生观察和分析频率稳定性。
让学生用自己的语言描述频率稳定性概念,教师进行点评和讲解。
3.操练(10分钟)让学生进行实验,自己探究频率稳定性。
教师巡回指导,解答学生的疑问。
4.巩固(5分钟)通过案例分析,让学生理解频率稳定性原理。
例如,分析抽奖活动中的频率稳定性,解释为什么中奖概率是固定的。
5.拓展(5分钟)引导学生思考频率稳定性在实际生活中的应用。
例如,讨论彩票的中奖概率、考试的及格率等。
6.小结(5分钟)总结本节课的内容,强调频率稳定性概念和原理。
北师大版数学七年级下册6.2《频率的稳定性》教案1一. 教材分析《频率的稳定性》是北师大版数学七年级下册第6.2节的内容。
本节主要让学生通过大量实验数据,探究随机事件发生的频率稳定性,从而引入概率的概念。
教材通过具体的实验现象,引导学生发现频率的稳定性,进一步理解概率的意义。
二. 学情分析学生在学习本节内容前,已经学习了概率的基本概念,对随机事件有一定的认识。
但学生对频率稳定性这一概念可能较难理解,需要通过大量的实验数据和分析,来引导学生发现频率的稳定性,从而进一步理解概率的意义。
三. 教学目标1.让学生通过实验观察和数据分析,发现随机事件发生的频率稳定性。
2.引导学生理解频率稳定性与概率之间的关系。
3.培养学生的实验操作能力、数据处理能力和逻辑思维能力。
四. 教学重难点1.重点:让学生发现随机事件发生的频率稳定性。
2.难点:引导学生理解频率稳定性与概率之间的关系。
五. 教学方法1.实验法:让学生通过实验观察随机事件的发生频率。
2.数据分析法:引导学生对实验数据进行处理和分析。
3.讨论法:让学生通过讨论,发现频率稳定性与概率之间的关系。
六. 教学准备1.实验器材:准备足够数量的实验材料,如骰子、卡片等。
2.教学工具:准备多媒体教学设备,用于展示实验现象和分析数据。
3.教学资源:收集相关的实验数据和案例,用于分析和讨论。
七. 教学过程1.导入(5分钟)通过一个简单的实验,如抛硬币实验,让学生观察和记录硬币正反面出现的频率。
引导学生思考:为什么硬币正反面出现的频率会稳定在一定的范围内?2.呈现(15分钟)呈现多个实验数据,如抛骰子、抽卡片等实验,让学生观察和记录实验结果的频率。
引导学生发现:不同实验中,随机事件发生的频率都会稳定在一定的范围内。
3.操练(10分钟)让学生分组进行实验,自己设计实验方案,进行实验操作,并记录实验数据。
教师巡回指导,解答学生疑问。
4.巩固(10分钟)让学生根据自己收集的实验数据,进行数据分析,发现随机事件发生的频率稳定性。
2 频率的稳定性【教学目标】1.知识与技能(1)理解概率的定义;(2)理解用统计来估计事件的概率及频率与概率的关系。
2.过程与方法通过对问题的分析,理解用频率来估计概率的方法,渗透转化和估算的思想方法。
3.情感态度和价值观进一步体会数学就在我们身边,发展学生的应用数学能力。
【教学重点】通过对事件发生的频率的分析来估计事件发生的概率【教学难点】理解概率与频率的关系,能够正确计算概率。
【教学方法】自学与小组合作学习相结合的方法。
【课前准备】教学课件、一元硬币若干。
【课时安排】1课时【教学过程】一、情景导入【过渡】上节课的学习中,我们通过掷图钉的小活动,理解了在实验次数很大时,频率趋于稳定的特点。
大家知道频率稳定性最早是由谁提出的吗?课件展示图片。
【过渡】就是由这个人提出的,频率的稳定性是由瑞士数学家雅布·伯努利(1654-1705)最早阐明的,他还提出了由频率可以估计事件发生的可能性大小。
【过渡】那么该如何通过频率估计事件发生的可能性大小呢?今天我们就来学习一下这个问题。
首先,我们同样先进行一个小游戏。
二、新课教学1.概率【过渡】硬币是我们大家经常能看到的,大家有时候也会玩一些抛硬币的游戏,抛掷一枚均匀的硬币,硬币落下后,会出现两种情况:正面朝下和正面朝上。
那大家有没有想过,掷一枚硬币,出现两种情况的可能性谁大谁小呢?现在我们就用刚刚老师发给大家的硬币,进行一下探究吧。
(学生两辆一组进行实验)【过渡】按照课本做一做的内容。
同桌两人做20次掷硬币的游戏,并将记录记载在下表中。
(老师巡视指导)【过渡】我看大家都已经进行完了,现在,我来找两个同学帮忙,像上节课一样,将全班同学的数据统计出来,然后我们汇总入表中。
【过渡】之后,我们画出折线图。
(学生自己根据数据画出折线图)课件展示提前准备好的图。
【过渡】大家看一下,你们手中的图和老师展示的图一样吗?(学生回答)【过渡】观察上面的折线统计图,你发现了什么规律?(学生回答)【过渡】刚刚大家都总结了规律,从图中,我们能够清楚的看出,当试验次数很大时, 正面朝上的频率折线差不多稳定在0.5 水平直线上。
北师大版数学七年级下册6.2《频率的稳定性》教案一. 教材分析北师大版数学七年级下册6.2《频率的稳定性》是统计学的一个基本概念。
本节内容通过具体实例让学生了解频率的稳定性,掌握频率稳定性概念,并能够运用频率稳定性分析实际问题。
教材通过生活中的实例,引导学生探究频率的稳定性,培养学生的统计观念和数据分析能力。
二. 学情分析学生在学习本节内容前,已经学习了数据的收集、整理和表示方法,对统计学有了一定的了解。
但学生对频率稳定性的理解可能存在一定的困难,需要通过具体实例和活动让学生感受和理解频率的稳定性。
三. 教学目标1.让学生了解频率的稳定性概念,理解频率稳定性在实际问题中的应用。
2.培养学生收集、整理、分析数据的能力,发展学生的统计观念。
3.培养学生通过实例分析问题、解决问题的能力。
四. 教学重难点1.重点:频率稳定性的概念及其在实际问题中的应用。
2.难点:频率稳定性的理解和运用。
五. 教学方法1.采用问题驱动法,让学生在解决问题的过程中理解频率稳定性。
2.采用实例分析法,通过具体实例让学生感受频率稳定性。
3.采用小组合作学习法,培养学生的团队协作能力。
六. 教学准备1.准备相关的生活实例和数据,用于引导学生探究频率稳定性。
2.准备教学课件,用于辅助教学。
七. 教学过程1.导入(5分钟)教师通过引入生活中的一些实例,如抛硬币、掷骰子等,引导学生思考:在这些实验中,结果出现的频率是否会发生变化?从而引出频率稳定性的概念。
2.呈现(10分钟)教师呈现一些具体实例,如大量抛硬币实验的数据,让学生观察和分析频率的稳定性。
学生通过观察数据,发现频率在大量实验中趋近于一个稳定的值。
3.操练(10分钟)教师学生进行小组合作学习,让学生自己设计实验,收集数据,分析频率的稳定性。
学生通过自主探究,加深对频率稳定性的理解。
4.巩固(10分钟)教师提出一些问题,让学生回答,以巩固对频率稳定性的理解。
如:频率稳定性是什么意思?为什么频率会趋近于一个稳定的值?频率稳定性在实际问题中的应用等。
北师大版七年级下册数学教案:第六章6.2.2《频率的稳定性》x一. 教材分析本节课的内容是北师大版七年级下册第六章6.2.2《频率的稳定性》。
这部分内容是在学生已经掌握了概率的定义和计算方法的基础上进行学习的,旨在让学生通过大量的实验和观察,了解频率的稳定性原理,从而更好地理解概率的概念。
在本节课中,学生将通过具体的实验和数据分析,探究频率在大量重复实验中的稳定性特点。
二. 学情分析在七年级的学生中,大部分学生已经具备了一定的实验操作能力和数据分析能力,能够进行简单的实验设计和数据分析。
但是,对于频率稳定性的概念,学生可能还比较陌生,需要通过大量的实验和观察,来理解和掌握这一概念。
因此,在教学过程中,需要注重学生的实验操作和观察能力的培养,同时引导学生进行数据分析,从而深入理解频率稳定性的原理。
三. 教学目标1.让学生通过大量的实验和观察,了解频率的稳定性原理。
2.培养学生进行实验操作和观察能力,以及数据分析能力。
3.帮助学生深入理解概率的概念。
四. 教学重难点1.重点:让学生通过大量的实验和观察,了解频率的稳定性原理。
2.难点:帮助学生深入理解概率的概念。
五. 教学方法1.实验法:通过让学生进行实验操作,观察频率的变化,从而理解频率的稳定性原理。
2.引导法:在学生进行实验和观察的过程中,教师引导学生进行数据分析,帮助学生深入理解概率的概念。
3.讨论法:在学生进行实验和观察的过程中,教师学生进行讨论,分享自己的观察和发现,从而加深对频率稳定性的理解。
六. 教学准备1.实验材料:骰子、计数器、记录表格等。
2.教学工具:多媒体教学设备。
七. 教学过程1.导入(5分钟)教师通过提问方式引导学生回顾概率的定义和计算方法,为新课的学习做好铺垫。
2.呈现(10分钟)教师呈现实验任务:用骰子进行实验,计算抛掷骰子得到1、2、3、4、5、6这六个数字的频率,并记录下来。
3.操练(10分钟)学生分组进行实验,每组进行100次抛掷,记录下每次抛掷得到的数字,并计算出每个数字的频率。
北师大版七下数学6.2第2课时频率的稳定性教案一. 教材分析北师大版七下数学6.2第2课时频率的稳定性教案主要讲述了频率的稳定性概念及其应用。
本节课通过具体的实例,让学生了解频率的稳定性,并能够运用频率稳定性解决实际问题。
教材内容安排合理,由浅入深,有利于学生掌握频率稳定性知识。
二. 学情分析学生在学习本节课之前,已经掌握了概率基础知识,如事件的确定性和不确定性,以及如何计算事件的概率。
但在实际应用中,学生对频率稳定性概念的理解和运用还有待提高。
因此,在教学过程中,需要关注学生的认知水平,通过具体实例引导学生理解频率稳定性,并能够运用到实际问题中。
三. 教学目标1.让学生了解频率稳定性概念,理解频率稳定性在实际问题中的应用。
2.培养学生运用频率稳定性解决实际问题的能力。
3.提高学生对概率知识的兴趣,培养学生的数学思维。
四. 教学重难点1.频率稳定性概念的理解。
2.如何在实际问题中运用频率稳定性。
五. 教学方法1.采用实例教学法,通过具体实例引导学生理解频率稳定性。
2.采用问题驱动法,引导学生主动思考和探索频率稳定性在实际问题中的应用。
3.采用分组讨论法,培养学生的合作精神和团队意识。
六. 教学准备1.准备相关实例,用于讲解频率稳定性。
2.准备练习题,用于巩固所学知识。
3.准备PPT,用于辅助教学。
七. 教学过程1.导入(5分钟)通过一个简单的实例,如抛硬币实验,引导学生了解频率稳定性。
向学生介绍频率稳定性概念,并解释其在实际问题中的应用。
2.呈现(15分钟)呈现一组实际问题,如某学校举行篮球比赛,让学生计算各个队伍获胜的概率。
引导学生运用频率稳定性解决此问题,并解释所得结果的意义。
3.操练(20分钟)让学生分组讨论,每组选取一个实际问题,运用频率稳定性进行解决。
教师巡回指导,为学生提供帮助和建议。
4.巩固(10分钟)请各组学生汇报他们的解题过程和结果,其他学生进行评价和提问。
教师总结频率稳定性在实际问题中的应用,并强调相关知识点。
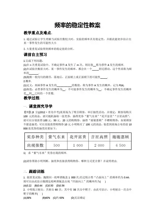
频率的稳定性教案教学重点及难点:1.通过试验让学生理解当试验次数较大时,实验的频率具有稳定性,并据此能初步估计出某一事件发生的可能性大小2.大量重复试验得到频率的稳定值的分析。
课前自主预习1.完成下列问题:(1)在n次重复试验中,不确定事件A发生了m次,则比值__称为事件A发生的频率.(2)在试验次数很大时,某一事件发生的频率,都会在一个_____附近摆动,这个性质称为频率的_______.(3)抛掷一枚均匀的硬币,落地后,正面朝上或正面朝下的可能性_____.2.概率.(1)定义:刻画事件A发生的___________的数值,称为事件A发生的概率,记为P(A).(2)取值:必然事件发生的概率为__,不可能事件发生的概率为__,不确定事件发生的概率是__到__之间的一个常数.教学过程:一.课堂探究导学【例】(8分)(2012·青岛中考)某商场为了吸引顾客,举行抽奖活动,并规定:顾客每购买100元的商品,就可随机抽取一张奖券,抽得奖券“紫气东来”“花开富贵”“吉星高照”,就可以分别获得100元、50元、20元的购物券,抽得“谢谢惠顾”不赠购物券;如果顾客不愿意抽奖,可以直接获得购物券10元.小明购买了100元的商品,他看到商场公布的前10 000张奖券的抽奖结果如下:1)求“紫气东来”奖券出现的频率.(2)请你帮助小明判断,抽奖和直接获得购物券,哪种方式更合算?并说明理由.二.跟踪训练1. 做重复试验:抛掷同一枚啤酒瓶盖1 000次.经过统计得“凸面向上”的频率约为0.44,则可以由此估计抛掷这枚啤酒瓶盖出现“凹面向上”的概率约为( )(A)0.22 (B)0.44 (C)0.50 (D)0.562. 小明练习射击,共射击60次,其中有38次击中靶子,由此可估计,小明射击一次击中靶子的概率( )(A)38% (B)60% (C)约63% (D)无法确定3.在一个不透明的布袋中,红色、黑色、白色的球共有120个,除颜色外,形状、大小、质地等完全相同.小刚通过多次摸球试验后发现其中摸到红色、黑色球的频率分别稳定在15%和45%,则口袋中白色球的个数很可能是( )(A)48个(B)60个(C)18个(D)54个4.一个密闭不透明的盒子里有若干个白球,在不允许将球倒出来的情况下,为估计白球的个数,小刚向其中放入8个黑球,摇匀后从中随机摸出一个球记下颜色,再把它放回盒中,不断重复,共摸球400次,其中88次摸到黑球,估计盒中大约有白球( )(A)28个(B)30个(C)36个(D)42个课堂达标训练1. 下列说法正确的是( )(A)某事件发生的概率为,这就是说:在两次重复试验中,必有一次发生(B)一个袋子里有100个球,小明摸了8次,每次都只摸到黑球,没摸到白球,结论:袋子里只有黑色的球(C)两枚一元的硬币同时抛下,可能出现的情形有:①两枚均为正面;②两枚均为反面;③一正面一反面,所以出现一正面一反面的概率是(D)全年级有367名同学,一定会有2人同一天过生日2. (2012·贵阳中考)一个不透明的盒子里有n个除颜色外其他完全相同的小球,其中有6个黄球.每次摸球前先将盒子里的球摇匀,任意摸出一个球记下颜色后再放回盒子,通过大量重复摸球试验后发现,摸到黄球的频率稳定在30%,那么可以推算出n大约是( )(A)6 (B)10 (C)18 (D)203.在创建国家生态园林城市活动中,某市园林部门为了扩大城市的绿化面积.进行了大量的树木移栽.下表记录的是在相同的条件下移栽某种幼树的棵数与成活棵树:依此估计这种幼树成活的概率是_______.(结果用小数表示,精确到0.1)4. 在对某次试验数据整理过程中,某个事件出现的频率随试验次数变化折线图如图所示,这个图形中折线的变化特点是_________________,试举一个大致符合这个特点的实物试验的例子(指出关注的结果)_______________.5. 某商场设计了一个可以自由转动的转盘如图,并规定:顾客购物10元以上就能获得一次转动转盘的机会,当转盘停止时,指针落在哪一区域就可以获得相应的奖品.下表是活动进行中的一组统计数据:(1)计算并完成表格:(2)请估计,当n很大时,频率将会接近多少?。
北师大版七年级数学下册《6.2 频率的稳定性》教案一. 教材分析《6.2 频率的稳定性》这一节主要让学生了解频率的概念,掌握频率的计算方法,并探究频率的稳定性。
通过本节课的学习,学生能够理解频率与概率之间的关系,学会如何用频率来估计概率,并能够运用频率的稳定性原理解决一些实际问题。
二. 学情分析学生在学习这一节之前,已经学习了概率的基本概念和方法,对概率有一定的理解。
但是,对于频率的稳定性和如何用频率来估计概率可能还存在一定的困惑。
因此,在教学过程中,需要引导学生从实际问题中抽象出频率的概念,并通过大量的实例来让学生感受频率的稳定性,从而更好地理解频率与概率之间的关系。
三. 教学目标1.了解频率的概念,掌握频率的计算方法。
2.探究频率的稳定性,理解频率与概率之间的关系。
3.能够运用频率的稳定性原理解决一些实际问题。
四. 教学重难点1.频率的概念和计算方法。
2.频率的稳定性及其在实际问题中的应用。
五. 教学方法1.采用问题驱动的教学方法,引导学生从实际问题中抽象出频率的概念。
2.通过大量的实例,让学生感受频率的稳定性,从而更好地理解频率与概率之间的关系。
3.采用小组合作的学习方式,让学生在探究中学习,提高学生的动手能力和合作能力。
六. 教学准备1.准备一些实际问题,用于引导学生探究频率的概念。
2.准备一些实例,用于说明频率的稳定性。
3.准备一些练习题,用于巩固所学知识。
七. 教学过程1.导入(5分钟)通过一个抛硬币的实际问题,引导学生思考:如何通过多次实验来估计抛硬币正面向上的概率?2.呈现(15分钟)呈现一些实际问题,让学生尝试用频率来估计概率。
例如,通过掷骰子、抽卡片等实验,让学生收集数据,计算频率,并尝试用频率来估计概率。
3.操练(10分钟)让学生进行一些练习,巩固频率的计算方法。
例如,让学生计算一些实验的频率,并用自己的语言解释频率的含义。
4.巩固(5分钟)让学生进行一些练习,巩固频率的概念。
级数学下册《6.2频率的稳定性(一)》教学设计(新版)北
师大版【精品教案】
6.2频率的稳定性
教学难点:
1
结论:在试验次数很大时,钉尖朝上的频率都会在一个常数附近摆动,即钉尖朝上的频率具有稳定性
学生通过小组之间的合作、交流,绘制折线统计图,使学生学会独立处理数据.通过观察图像分析,产生初步判断.可通过事先准备好的e xcel工作表,填上数据生成折线图,共同观察折线图进一步验证猜想,为回答接下来的议一议做好准备.
2.议一议:
(1)通过上面的试验,你认为钉尖朝上和钉尖朝下的可能性一样大吗?你是怎么想的?
0同学们拿出准备好的硬币:
验总
4040
多少?不可能事件发生的概率又是多少确定事件
)由上面的实验。
北师大版七下数学6.2.2频率的稳定性说课稿1一. 教材分析北师大版七下数学6.2.2频率的稳定性说课稿,主要介绍频率的稳定性概念。
通过本节内容的学习,使学生了解频率的稳定性,掌握频率的波动范围,并能运用频率稳定性分析实际问题。
二. 学情分析学生在学习本节内容前,已经掌握了概率、统计等基础知识,具备一定的数学思维能力。
但对于频率稳定性概念的理解,还需通过实例分析、小组讨论等方式加深理解。
三. 说教学目标1.知识与技能目标:使学生了解频率的稳定性概念,掌握频率的波动范围;2.过程与方法目标:通过实例分析、小组讨论等方式,培养学生运用频率稳定性分析问题的能力;3.情感态度与价值观目标:激发学生学习兴趣,培养学生的团队协作精神。
四. 说教学重难点1.教学重点:频率的稳定性概念及波动范围;2.教学难点:频率稳定性在实际问题中的应用。
五. 说教学方法与手段1.教学方法:采用实例分析、小组讨论、教师讲解相结合的方法;2.教学手段:多媒体课件、黑板、粉笔。
六. 说教学过程1.导入新课:通过一个简单的概率实验,引入频率稳定性概念;2.自主学习:学生自主探究频率稳定性,了解频率的波动范围;3.实例分析:分析实际问题,引导学生运用频率稳定性解决问题;4.小组讨论:学生分组讨论,分享各自对频率稳定性的理解;5.教师讲解:针对学生的讨论,进行总结讲解,加深对频率稳定性的理解;6.课堂练习:布置相关练习题,巩固所学知识;7.总结反馈:学生总结本节课的收获,教师给予点评。
七. 说板书设计板书设计如下:1.概念:频率的波动范围;2.波动范围:较小;3.应用:分析实际问题。
八. 说教学评价教学评价采用过程性评价和终结性评价相结合的方式。
过程性评价主要关注学生在小组讨论、课堂练习中的表现;终结性评价则通过课后作业、测验等方式,检验学生对频率稳定性知识的掌握。
九. 说教学反思在教学过程中,教师应关注学生的学习反馈,及时调整教学方法和节奏。
北师大版七年级下册2频率的稳定性第六章:6.2频率的稳定性教学设计一、教学目标1.掌握频率稳定性的概念及其重要性;2.了解频率稳定性的主要影响因素;3.学会使用简易实验仪器进行实验,研究频率稳定性;4.培养愿意思考、勇于实践的创新思维。
二、教学准备实验仪器:简易振动电路,振荡器,示波器,万用表等。
三、教学过程1. 案例引入:将一只兔子固定在一只乌龟的背上,想象一下他们两者的生活状态。
乌龟行动缓慢,频率较低,容易被兔子所干扰;而兔子行动迅速,频率较高,容易超过乌龟。
类比电子设备,频率稳定性即为设备在工作时所保持的稳定频率值。
2. 频率稳定性的概念及影响因素:•概念:频率稳定性是指指定的频率不随时间和温度等因素变化的能力。
•影响因素:品质因数(Q值)、主振荡电路、温度与电源电压等。
3. 实验操作:•实验第一步(逐步振荡):通过振幅增加器对电路进行振荡;通过示波器测定振荡频率,依次记录在表格中。
•实验第二步(变量分析):改变电容器大小、改变电位器大小、改变电路电源电压,观察对频率的影响并记录。
•实验第三步(稳态频率测定):记录实验中振荡器的频率,并进行数据处理。
4. 思考与讨论•对比分析实验结果,讨论电路设计中应该如何做出支持频率稳定性的选型。
•探究振荡电路中品质因数(Q值)的作用,理解其在实验中的具体应用。
•讲解振动的频率,以及频率的简单计算方法。
四、教学总结通过此次实验,我们了解了频率稳定性的概念及其影响因素,并掌握了使用简易实验仪器测量频率的方法。
在后续教学中,我们会将这一知识点的实际应用进一步拓展,以更好地培养和发展学生的创新思维能力。
《6.2频率的稳定性》教学目标:1.知识与技能:通过试验让学生理解当试验次数较大时,试验频率稳定在某一常数附近,并据此能估计出某一事件发生的频率.2.过程与方法:在活动中进一步发展学生合作交流的意识与能力,发展学生的辩证思维能力.3.情感与态度:通过对实际问题的分析,培养使用数学的良好意识,激发学习兴趣,体验数学的应用价值;进一步体会“数学就在我们身边”,发展学生的应用数学的能力教学重点:通过试验让学生理解当试验次数较大时,实验的频率具有稳定性,并据此能初步估计出某一事件发生的可能性大小.教学难点:大量重复试验得到频率的稳定值的分析.教学过程:本节课设计了七个教学环节:课前准备;创设情境,激发兴趣;分组试验,获取数据;合作交流,探究新知;巩固训练,发展思维;归纳小结;布置作业.第一环节课前准备以2人合作小组为单位准备图钉.第二环节创设情境,激发兴趣活动内容:教师首先设计一个情景对话:以小明和小丽玩抛图钉游戏为背景展开交流,引出钉尖朝上和钉尖朝下的可能性不同的猜测,进而产生通过试验验证的想法.第三环节分组试验,获取数据活动内容:参照教材提供的任意掷一枚图钉,出现钉尖朝上和钉尖朝下两种结果,让同学猜想钉尖朝上和钉尖朝下的可能性是否相同的情境,让学生来做做试验.请同学们拿出准备好的图钉:(1)两人一组做20次掷图钉游戏,并将数据记录在下表中:称为事件发生的介绍频率定义:在n次重复试验中,不确定事件A发生了m次,则比值n频率.(2)累计全班同学的试验结果,并将试验数据汇总填入下表:试验总次数n20 40 80 120 160 200 240 280 320 360 400钉尖朝上次数m钉尖朝上频率m/n第四环节操作交流,探究新知活动内容:(1)请同学们根据已填的表格,完成下面的折线统计图结论:在试验次数很大时,钉尖朝上的频率都会在一个常数附近摆动,即钉尖朝上的频率具有稳定性.第五环节巩固训练发展思维活动内容:问题1、某射击运动员在同一条件下进行射击,结果如下表:射击总次数n10 20 50 100 200 500 1000 击中靶心次数m9 16 41 88 168 429 861击中靶心频率m/n(2)根据上表画出该运动员击中靶心的频率的折线统计图;(1)下表是统计试验中的部分数据,请补充完整:移植总数(n)成活数(m)成活的频率m () n10 50 270 400 750 1500 3500 7000 9000 140008472353696621335320363358073126280.80________0.871________________0.8900.915________________0.902(2)由下表可以发现,幼树移植成活的频率在左右摆动,并且随着移植棵数越来越大,这种规律愈加明显.(3)林业部门种植了该幼树1000棵,估计能成活 _______棵.(4)我们学校需种植这样的树苗500棵来绿化校园,则至少向林业部门购买约_______棵. 问题3.某厂打算生产一种中学生使用的笔袋,但无法确定各种颜色的产量,于是该文具厂就笔袋的颜色随机调查了5000名中学生,并在调查到1000名、2000名、3000名、4 000名、5 000名时分别计算了各种颜色的频率,绘制折线图如下:第六环节回忆思考,归纳小结第七环节布置作业。
一、情境导入养鱼专业户为了估计他承包的鱼塘里有多少条鱼(假设这个鱼塘里养的是同一种鱼),先捕上100条做上标记,然后放回塘里,过了一段时间,待带标记的鱼完全和塘里的鱼混合后,再捕上100条,发现其中带标记的鱼有10条,塘里大约有鱼多少条?二、合作探究探究点一:频率的稳定性在一个不透明的布袋中装有红色、白色玻璃球共60个,除颜色外其他完全相同.小明通过多次摸球试验后发现,其中摸到红色球的频率稳定在25%左右,则口袋中红色球可能有( )A .5个B .10个C .15个D .45个解析:∵摸到红色球的频率稳定在25%左右,∴口袋中红色球的频率为25%,故红球的个数为60×25%=15(个).故选C.方法总结:频率在一定程度上可以反映随机事件发生的可能性的大小,在大量重复试验的条件下才可以近似地作为这个事件的概率.解题时由“频数=数据总数×频率”计算即可.探究点二:用频率估计概率 【类型一】 用频率估计概率为了看图钉落地后钉尖着地的概率有多大,小明做了大量重复试验,发现钉尖着地的次数是实验总次数的40%,下列说法错误的是( )A .钉尖着地的频率是0.4B .随着试验次数的增加,钉尖着地的频率稳定在0.4附近C .钉尖着地的概率约为0.4D .前20次试验结束后,钉尖着地的次数一定是8次解析:A.钉尖着地的频率是0.4,故此选项说法正确;B.随着试验次数的增加,钉尖着地的频率稳定在0.4,故此选项说法正确;C.∵钉尖着地的频率是0.4,∴钉尖着地的概率大约是0.4,故此选项说法正确;D.前20次试验结束后,钉尖着地的次数应该在8次左右,故此选项说法错误.故选D.【类型二】 利用频率估计球的个数王老师将1个黑球和若干个白球放入一个不透明的口袋并搅匀,让若干学生进行摸球实验,每次摸出一个球(有放回),下表是活动进行中的一组统计数据(结果保留两位小数):摸球的次数n 100 150 200 500 800 1000 摸到黑球的次数m 23 31 60 130 203 251 摸到黑球的频率mn0.230.210.300.260.25____(1)补全上表中的有关数据,根据上表数据估计从袋中摸出一个球是黑球的概率是________; (2)估算袋中白球的个数.解析:(1)用大量重复试验中事件发生的频率稳定到某个常数来表示该事件发生的概率即可;(2)根据概率公式列出方程求解即可.解:(1)251÷1000≈0.25.∵大量重复试验事件发生的频率逐渐稳定到0.25附近,∴估计从袋中摸出一个球是黑球的概率是0.25;(2)设袋中白球为x 个,11+x=0.25,x =3.答:估计袋中有3个白球.方法总结:如果一个事件有n 种可能,而且这些事件的可能性相同,其中事件A 出现m 种结果,那么事件A 的概率P (A )=mn.【类型三】 利用频率折线图估计概率一粒木质中国象棋棋子“車”,它的正面雕刻一个“車”字,它的反面是平的,将棋子从一定高度下抛,落地反弹后可能是“車”字面朝上,也可能是“車”字朝下.由于棋子的两面不均匀,为了估计“車”字朝上的机会,某实验小组做了棋子下抛实验,并把实验数据整理如下(结果保留两位小数):实验 次数 20406080100120140160“車”字 朝上的 频数 14 18 38 47 52 ____ 78 88相应的 频率0.70 0.45 0.63 0.59 0.52 0.55 0.56 ____(1)请将表中数据补充完整,并画出折线统计图中剩余部分;(2)如果实验继续进行下去,根据上表数据,这个实验的频率将接近于该事件发生的概率,请估计这个概率约是多少?解析:(1)根据表中信息,用频数除以实验次数,得到频率,由于试验次数较多,可以用频率估计概率.描点连线,可得折线图;(2)根据表中数据,试验频率为0.70,0.45,0.63,0.59,0.52,0.55,0.56,0.55稳定在0.55左右,即可估计概率的大小.解:(1)120×0.55=66,88÷160=0.55,故所填数字为66,0.55;补全折线图如下;(2)如果实验继续进行下去,根据上表数据,这个实验的频率将接近于该事件发生的概率,这个概率约是0.55.方法总结:用频率估计概率时,一般观察所计算的各频率数值的变化趋势,即观察各数值主要接近在哪个数附近,这个常数就是所求概率的估计值.【类型四】 利用概率解决实际问题某批篮球质量检验结果如下:抽取的篮球数n 400 600 800 1000 1200 优等品频数m 376 570 744 940 1128 优等品频率m /n0.94________________(1)填写表中优等品的频率;(2)这批篮球优等品的概率估计值是多少?解析:(1)根据表中信息,用优等品频数m 除以抽取的篮球数n 即可;(2)根据表中数据,优等品频率为0.94,0.95,0.93,0.94,0.94,稳定在0.94左右,即可估计这批篮球优等品的概率.解:(1)570600=0.95,744800=0.93,9401000=0.94,11281200=0.94,故表中依次填0.95,0.93,0.94,0.94;(2)这批篮球优等品的概率估计值是0.94.三、板书设计一.选择题:(四个选项中只有一个是正确的,选出正确选项填在题目的括号内)1.下列说法正确的是()①不可能事件的可能性为0;②确定事件的可能性不是0就是1;③必然事件的可能性为1;④不确定事件的可能性大于0而小于1;A.1个B.2个C.3个D.4个2.关于频率与概率的关系,下列说法正确的是()A.频率等于概率B.当试验次数很多时,频率稳定在概率附近C.当试验次数很多时,概率稳定在频率附近D.试验得到的频率与概率不可能相等3.在同样的条件下对某种小麦种子进行发芽试验,统计发芽种子数,获得如下频数表,由表估计该麦种的发芽概率是()试验种子数n(粒)5020050010003000发芽频数m451884769512850发芽频率mn0.90.940.9520.9510.95A.0.8 B.0.9 C.0.95 D.14.在一个不透明的布袋中,红色、黑色、白色的玻璃球共有40个,除颜色外其他完全相同,通过多次摸球试验后发现其中摸到红色球、黑色球的频率稳定在15%和45%,则口袋中白色球的个数可能是()A.24 B.18 C.16 D.65.在一个暗箱里放有a个除颜色外其它完全相同的球,这a个球中红球只有3个.每次将球搅拌均匀后,任意摸出一个球记下颜色再放回暗箱;通过大量重复摸球实验后发现,摸到红球的频率稳定在25%,那么可以推算出a大约是()A.12 B.9 C.4 D.36.某单位要在两名射击队员中推出一名参加比赛,已知同等条件下,甲射中某物的可能性大于乙,则所推出的人中应()A.选甲B.选乙C.都可以D.不能确定7.下列说法正确的是( )A.如果一件事情发生的可能性达到99.9999%,说明这件事必然发生;B.如果一事件不是不可能事件,说明此事件是不确定事件;C.可能性的大小与不确定事件有关;D.如果一事件发生的可能性为百万分之一,那么这事件是不可能事件..8. 一个口袋里有5个红球,3个黄球,2个绿球,任意摸一个,摸到()的可能性最小;A.红球B.黄球C.绿球D.以上都不对9. 从一副扑克牌中则下列事件中可能性最大的是( )A.抽出一张红心B.抽出一张红色老KC.抽出一张梅花JD.抽出一张不是Q的牌10. 一个不透明口袋中有9个球,其中4个红球,3个蓝球,2个白球,在下列事件中,发生的可能性为1的是()A.从口袋中拿一个球恰为红球B. 从口袋中拿出2个球都是白球C. 拿出6个球中至少有一个球是红球D. 从口袋中拿出的5个球恰为3红2白二.填空题:(将正确答案填在题目的横线上)11.在一个不透明的袋中,红色、白色、黄色的球共有40个,这些球除颜色外其它完全相同,通过摸球实验后发现,其中摸到红球、白球的频率分别稳定在15%和45%附近,则袋中黄色球的个数约为________个;12.目前,我国农村人口A与非农村人口B的比例如图所示,当转盘停止转动时,指针停在_______区域的可能性较大;13.掷一枚质地均匀的硬币,正面朝上的概率是12,如果前5次出现反面朝上,那么第6次出现正面朝上的概率是__________;14.一个不透明的袋中装有除颜色外均相同的8个黑球、4个白球和若干个红球.每次摇匀后随机摸出一个球,记下颜色后再放回袋中,通过大量重复摸球试验后,发现摸到红球的频率稳定于0.4,由此可估计袋中约有红球个;15.掷一枚质地均匀的骰子,会出现的可能结果是____________________;掷出的点数为1与掷出点数为2的可能性_______;掷出的点数大于3与掷出点数小于3的可能性________;(填“相同”或“不相同”)三.解答题:(写出必要的说明过程,解答步骤)16.已知一个不透明的袋中装有仅颜色不同的玻璃球6个,其中红球2个、黑球3个、白球1个;从中任取1个球,取得红球、黑球、白球的可能性相同吗?为什么?17.某商场设了一个可以自由转动的转盘如图,并规定:顾客购物10元以上就能获得一次转动转盘的机会,当转盘停止时,指针落在哪一区域就可以获得相应的奖品.下表是活动进行中的一组统计数据:(1)计算并完成表格:转动转盘的次数n1001502005008001000落在钢笔的次数m68111136345564701落在钢笔的频率m n(2)请估计,当n很大时,频率将会接近多少?18.在一个不透明的口袋里装有黑、白两色的球共20个,这些球除颜色外其它都相同,将球搅匀后从中随机摸出一个球,记下颜色,再放回袋中,不断重复;下表是一组统计数据:摸球的次数n1001502005008001000摸到白球的次数m5896116295484601摸到白球的频率mn0.580.640.580.590.6050.601(1)由此估计,当n很大时,摸到白球的频率会接近__________;(2)现在摸一次球,摸到白球的概率是_________,摸到黑球的概率是________;(3)试估算袋中的白球、黑球各有多少个?19.下表是某篮球运动员在进行定点罚球的记录:罚球次数1020304050100命中次数71624324180命中频率(1)根据上表,估计该运动员罚球命中的概率;(2)根据上表,如果该运动员在一次比赛中共获得10次罚球机会(每次罚球投掷2次,每命中一次得1分),大约能得多少分?教学过程中,学生通过对比频率与概率的区别,体会到两者间的联系,从而运用其解决实际生活中遇。