高中物理创新题命制说明
- 格式:docx
- 大小:93.71 KB
- 文档页数:5
高中物理试题命制方法和策略高中物理试题命制是实施教学活动中非常重要的一个环节,好的试题能起到引领教学、检验教学质量、提升学生能力等诸多方面的作用,通过对一些试题的实际施考以及外部学习,结合本校的实际情况,就对现阶段学生普遍基础较差、能力欠缺的情况下的物理试题命制进行研究。
试题命制从小的范围来说主要指期末考试、期中考试的试题命制。
从大的角度来说,包含课堂训练、作业布置,甚至课堂例题的选题等。
这里我们主要谈及月考考试、期中考试、期末考试等这些阶段性、检查性试题的命制和周考练、课堂检测等训练性试题的命制。
无论那一种试题的命制,一般包含以下维度:1、试题考察的基本知识点;2、试题考察的主要能力;3、试题考察的学生核心价值观;4、试题设计的逻辑思维能力的考察:5、试题语句的理解和字数对学生阅读量的要求:6、试题的综合性、层次性、难易梯度;7、试题考查的对象:8、试题对教材的挖掘深度;9、试题的开放性和包容性;10、试题创新性和时代信息点;11、试题与生活的相关性;12、实验题对学生物理习惯和研究能力的检测;13、计算题对学生表达能力、作图能力的考察;14、试题中涉及图像题目的数目;15、试题与高考试题的契合度;16、试题命制对核心素养的体现;以下逐一对个维度进行简要分析:1、知识点的考察是试题命制的主要的目标,考试题需要考察范围内的知识点,从而检测学生对基本知识点的掌握程度,因此需要命制试题时,要充分考虑到各个基础知识点的要求。
有的知识点要求识记,有的要求熟练掌握,有的要求熟练应用。
所以在试题命制时要通卷把握,一般把识记、了解性的知识点放在卷首,以选择题的形式出现。
把需要理解的知识点放在其后,再下来设置一些综合强度比较大的题目。
实验题需从基本原理、注意事项、关键步骤等角度来考察。
计算题主要考察学生的基本展示能力,具体有物理习惯、物理公式书写、物理语言表达、代数式计算、条理性、逻辑性等诸多方面的考察。
总的来说,一套好的试题对知识点的考察要求是:考察知识点全面、主干知识考察到位、知识点考察符合大纲要求、知识递进性强、不重复考察、考察形式多样等。
高考理化2021年1月■河南省洛阳市第二中学王春旺中学阶段力学实验器材主要有:打点计时器和斜面小车,气垫导轨和光电门,轻弹簧和橡皮筋,小球和滑块等。
为了考查学生的实验能力和综合运用知识解决实际问题的能力,近几年高考实验命题创新思路,将实验操作、数据处理与相关主干知识点有机结合,创新了实验题的考查角度和命题情景,提高了高考题的区分度,达到了既考查物理实验探究,又考查知识综合运用的双重目的。
通过对近几年高考试卷中力学实验题的分析,可归纳出力学创新实验的命题思路主要包括以下三个方面。
-、迁移大4普通物理实验器材,创新高考实验考查角度在近几年高考实验情景中,阿特伍德机被多次采用。
阿特伍德机是18世纪英国物理学家阿特伍德设计的用于测量加速度及验证物理定律的器材,其基本结构为在跨过定滑轮的轻绳两端悬挂两个物块。
!!(2020年高考全国!卷)一细绳跨过悬挂的定滑轮,两端分别系有小球A和B,如图1所示。
一实验小组用此装置测量小球B运动的加速度。
令两小球静止,细绳拉紧,然后释放小球,测得小球B释放图1时的高度!。
=0.590m,下降一段距离后的高度!=0.100m;由!。
下降至!所用的时间T=0.730s。
由此求得小球B加速度的大刀、a=m/s2(保留3位有效数字)。
从实验室提供的数据得知,小球A、B的质量分别为100.07和150.07,当地重力加速度大小)=9.80m/s2。
根据牛顿第二定律计算可得小球B加速度的大小a'= _____m/s2(保留3位有效数字)。
可以看出,a‘与a有明显差异,除实验中的偶然误差外,写出一条可能产生这一结果的原因:_____。
解析:根据运动学公式得!0—!= 1aT2,解得a=1.84m/s2。
根据牛顿第二定律得'B)—'A)=('A+'B)a',解得a'=1.96m/s2。
a'与a有明显差异,产生系统误差的原因可能是两小球受到空气阻力、滑轮摩擦阻力等的影响。
两道试题引发的对高中物理试题命制的探讨摘要:高中物理试题的命制是一项严谨的科学,一道好的物理试题能体现教师的教科研能力,也能很好考查学生对知识的掌握程度和个人能力,实践中由于各种原因,是物理老师在平时试题命制和应用中经常出现意想不到的科学性错误。
怎样才能使学生能更好地学习考试,适应素质教育的要求,需要对物理试题的命制有科学严谨的态度和作法。
关键词:物理;试题命题;严谨;创新;能力中图分类号:G622 文献标识码:B 文章编号:1002-7661(2015)18-381-01每位高中物理老师都要学会命制物理试题,物理试题的命制体现了物理老师的教学能力,教研能力,科研能力。
一道成功的物理试题既要考察学生的知识掌握情况,更要考查、评价学生的学习能力,分析综合能力,创新能力,有时还要考验学生的数学应用能力、推理能力、观察和实验能力。
有这么一道物理题:一质点开始时做匀速直线运动,从某时刻起受到一恒力作用。
此后,该质点的动能可能()A、一直增大B、先逐渐减小至零,再逐渐增大C、先逐渐增大至某一最大值,再逐渐减小D、先逐渐减小至某一非零的最小值,再逐渐增大答案选:(A、B、D)解析是若力F的方向与初速度v0的方向一致,则质点一直加速,动能一直增大,选项A正确;若力F的方向与v0的方向相反,则质点先减速至速度为零后反向加速,动能先减小至零后再增大,选项B正确;若力F的方向与v0的方向成一钝角,如斜上抛运动,物体先减速,减到某一值,再加速,则其动能先减小至某一非零的最小值,再增大,选项D正确。
这道题表面看似乎也挺简单的,答案看起来也不难。
但这里会出现的问题是:质点原来做匀速直线运动时是否受到力?这些力会不会因为新加入的力发生变化?可能出现的情况1:物体在水平桌面上匀速运动,受到水平拉力摩擦力,竖直重力支持力的作用,从某时刻起受到一竖直向上小于重力的恒力作用,此后,该质点依然匀速直线运动,质点的动能不变。
可能出现的情况2:物体在水平桌面上匀速运动,从某时刻起受到一竖直向下的恒力作用,此后,该质点受到的摩擦力增大,拉力小于摩擦力,质点匀减速,动能一直减小至零。
高中物理习题的命制要精准作者:盛春林来源:《学子·教育新理念》2013年第05期笔者在长期的教学中发现不少物理习题在编制时存有问题。
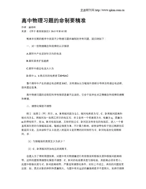
现归纳如下:一、对一些物理概念和规律的认识错误A.圆环中产生逆时针方向的电流B.圆环具有扩张趋势C.圆环中感应电流大小为D.图中a、b两点间的电势差Uab=kπr2整个圆环中产生的感应电动势是kπr2,没有理由认为磁场外那部分导体没有感应电动势。
故本题应选B。
高中物理习题的命制犯科学性错误是最不应该的,它会干扰学生对正确概念和规律的理解和掌握。
二、理想化模型不理想例2:如图2(甲)所示,A、B两板间距为L/2,板间电势差为U,C、D两板间距离和板长均为L,两板间加一如图乙所示的电压U。
在S处有一个初速度为0、电量为q、质量为m的带电粒子,经A、B间电场加速,又恰好经过C、D间还没有变化的电场后,进入一个垂直纸面向里的匀强磁场区域,磁感应强度为B。
不计重力影响,欲使该带电粒子经过某路径后能返回S处,且自该粒子从S处进入到返回S处所需的时间恰好与C、D间电场变化周期相同。
求:(1)匀强磁场的宽度至少为多少?(2)C、D两板间所加电压的周期T。
命题人为了得到简捷结果,对题中有关物理量进行有效假设即极板长度和极板间距离相等,这样的题使得理想化模型不理想:C、D间的电场要求是匀强电场,其距离必须非常小,此题中极板长度与C、D间距离相等,严重违背理想化条件,实际上不成立。
类似的问题经常出现:如,质点对象的体积和质量很大,与题中有关运动的量值相差并不是很大,如若仔细推算,可能地球上没有这种对应的高密度物质;又如,变压器工作时,消耗的功率非常小,远非理想变压器原理所能处理的了。
三、数据严重脱离实际例3:如图3所示,虚线l1、l2将无重力场的空间分成三个区域,Ⅰ区内存在水平向右的匀强电场E1和垂直纸面向里的匀强磁场B1。
Ⅱ区内以水平线OO'为分界,上方存在着竖直向上的匀强电场E2,下方存在着竖直向下的匀强电场E3。
基于高考评价体系的物理试题命制实例分析
在高考评价体系下,物理试题命制必须切实遵循一系列评价标准,以保证试题质量。
下面以一道物理试题命制实例为例来说明这些标准:
首先,要确定试题考查知识点,务必依据课程标准,准确定位物理专业知识点,以满足高考考查范围,如本实例中选取的《力学》知识点:滑翔梯的活力学分析。
其次,试题题干内容要求突出、意义清晰,用途明确,概念完整,表述准确,能够清晰体现出考查的知识点和技能要点,如本实例中的试题题干:滑翔梯在坡度和质量不变的情况下,下列属性可以共同影响它的终点高度h。
再次,试题要围绕中心知识点理解延伸,使用技能要点有目的分层次表述,尤其要注意题目的深度和复杂程度要求,如本实例中,题干考查力学相关知识,且题目深度适中,涵盖必知重点内容,选项有理有据,内容准确准守物理定律。
最后,题目要完备、实用、科学的,且能够简洁、准确、明确地进行表述,如本实例中的题目:(A)滑翔梯的起点高度;(B)滑翔梯的起点水平位置;(C)滑翔梯的质量;(D)滑翔梯的初始速度。
综上所述,基于高考评价体系,物理试题命制应当遵循严谨标准,确定考查的知识点,突出题干内容,落实技能要点,完备科学的表述,使试题可以更好地反映学生是否掌握物理知识,充分考查学生的能力水平。
高中物理创新题命制说明一、试题命题原则1.导向性原则创新题的命制要注重每道试题的导向性。
试题命制符合高考命题方向,重视思想与方法的考查;试题内容符合新时代特色,选材紧跟时代步伐;试题体现课程改革,体现课程标准、考试内容的变化;试题命制符合“价值引领,素养导向,能力为重,知识为基”的命题思路;试题要传递对今后教学的导向,包括学科知识与学科能力掌握的导向。
2.科学性原则试题必须保证内容的正确性,不能出现知识性的错误,不能与所学的概念、原理、法则相悖,要有利于学生正确概念的形成,有利于学科相关原理和规律的掌握和理解。
3.创新性原则命题在强化能力考查的基础上,体现了鲜明的创新导向。
通过合理创设情境,设置新颖的试题呈现方式和设问方式,鼓励学生主动思考,激发想象力和思想张力,促进创新思维能力的发展。
创新试题的方法有:模仿、重组、改编、原创。
4.应用性原则试题命制紧密结合国家经济社会发展、科学技术进步、生产生活实际、发展阶段特点中的具体实例,注重联系实际,提倡学以致用、知行合一,要求学生运用科学的立场、观点、方法分析和解决问题。
二、试题命制要求(一)内容要求1.试题命制以本学科提供的专题内容为单位,每道试题的核心考查内容限为本专题的核心知识或重要方法,试题命制做到不超纲,不超前。
2.试题命制要突出情境载体,注重生活实践问题情境和学习探索问题情境的创设,为激发学生的认知建构与素养表现搭建平台。
3.试题命制特别强调新颖性,试题的命题立意、情境载体和设问角度要有一定的创新性,符合新高考命题方向。
4.试题使用材料要真实无误,数据真实可靠,图、表、文要清晰规范。
(二)形式要求1.试题题型以选择题(含多选)、实验探究题、计算论述题为主,题型设置与高考题型保持一致。
2.试题命制格式采用“三段式”,暨“命题说明一一试题正文一一答案解析”,其中“命题说明”需包含“情境载体说明,知识考查说明,能力考查说明,素养考查说明和对应“四翼”的考查要求。
新高考模式下高中物理市质检试卷的命制林厦门关键词:新高考;高中物理;质检;试卷命制2022年版《普通高中物理课程标准》明确指出:命题工作科学性、专业性要求高,命题队伍要深入研究课程标准,熟悉学业质量水平;了解高中物理教材,了解学生学习的实际情况,了解相关教育测量理论,能用教育测量理论指导命题工作,努力提高考试命题的质量和水平[1].命题是教学工作的延伸,是教师应具备的技能.新高考对考试形式、题型、难度重新进行界定,对命题提出了更高要求.1 试卷的定调与难度把控2022年底发布的《中国高考评价体系说明》指出:高考命题在注重能力和素养考查的同时,进一步深化对德育的考查,优化试卷结构和题型,加强对体美劳的考查和引导,形成覆盖德智体美劳全面发展要求的考试内容体系,促进教、学、考的有机统一,助力高中育人方式的改革和学生的全面发展[2].高考评价体系是考试命题标准的重要指南,对教学具有重要的指导作用.市质检命题的功能是诊断与模拟,应当全面对标高考评价体系.国家考试中心主任孙海波在文章中指出:防止试题形式固化,保持试卷的难度稳定.分步骤稳妥调整试题试卷形式,减少考试固化给机械训练和大量刷题带来的收益,不断优化试题难度结构,保持试卷总体难度稳定[3].试卷难度该如何界定全凭命题者的经验,建议市质检试卷的难度易、中、难比例为352,难度系数为0.5左右,笔者根据多年的命题实践,总结出预估试卷难度的经验公式为:σ=A某65%+B某45%+C某25%100试卷总分100分,A、B、C为整份试卷容易题总分、中档题总分和难题总分,通过本公式预测的难度系数误差基本都在0.05以内.当然,容易题、中档题和难题如何判定是有学问的,需要以新标准为依据,深度解读《高考考试大纲》,深入了解学情,精通教材,多积累、多思考、多实践,通过不断命题预测与实测数据比对,再命题实践,才能准确把握市质检命题的难度和方向.2 试题的编制与组卷2.1 选题选题是在教育测量学理论指导下根据考试性质、目的和内容要求来选择命题素材的过程.丰富的命题素材是命题成功的关键,选题则是集体智慧的结晶.集中命题前一个月左右,要先按题型根据市质检试题的定调进行任务分工,准备命题素材并进行自行改题编题.集中命题时,每位命题人员先亮出事先准备好的素材或编好的试题,说出试题的命题意图及亮点,供全体命题人员集中讨论并由命题组长裁决.往往个人事先改编的试题通过集体讨论后或多或少都存在一些瑕疵,集中选题后,要再分工进一步改题编题.2.2 改题改编试题是把一些优质试题组合在一起,通过改变考查功能和考查形式而成为新题,充分体现编者的思考、理解和设计意图.试题的创新与改造主要来自平时教学过程的灵感和学生的问题.改编的试题通常都很“面熟”,只是涵盖的内容和设问方式发生变化,学生一不小心容易掉入陷阱.改编试题主要方法:①对题目几个过程或几个题目进行组合;②倒置原题的因果关系;③改变原题的设问;④改变题中条件的文字或数字参数;⑤变换题型,如计算题变选择题.例题1 如图1,高度为l的水平边界MN与PQ间有垂直纸面向里的匀强磁场.在边界MN的正上方有一“日”字形线框,其中ac=ck=l,ab=2l.线框单位长度质量为λ,线框单位长度电阻为ρ.现将线框从距上边界l处静止释放,随后匀速进入磁场.整个过程线框始终在竖直平面内,且ab边水平,空气阻力不计,重力加速度为g,求:(1)磁感应强度大小;(2)当边cd刚离开磁场时ab边的热功率.例题1难度太大,陷阱较多,如线框质量和阻值不是直接给出,且线框水平边长为2l,学生易出错.笔者采用上述改题方法②和③进行修改,取得良好效果,修改如下:①线框改为“口”字形,如图2所示;②“线框单位长度质量为λ”去掉;③磁感應强度大小B已知;④第(1)问改为:求线框刚进入磁场时产生的电流I.本题预设难度系数为0.45左右,结果全市实测难度为0.38.从答题情况来看,若把线框边长均设为l,估计会更完美.2.3 编题例题2 2022年初,“雪龙号”破冰船成功营救俄罗斯科考人员后,被浮冰围困.脱困方式为:接触重冰区前,船从静止开始匀加速运动距离l1到达重冰区,此时速度为v,功率恰好达到额定功率P,然后保持额定功率不变冲上重冰区冰面,利用船头的冰刀和船体的重力把冰压碎,最终脱困.已知船总质量为m,接触重冰区前阻力恒定,船在重冰区运动的最大距离为l2,所用时间为t2.(1)求船接触重冰区前的加速度大小a;(2)求船接触重冰区前后克服阻力所做的功Wf1和Wf2;(3)设船在重冰区运动时阻力与前进距离成正比,求比例系数k.2.4 磨题所谓的磨题就是对试题进行精心锤炼、琢磨、反复推敲的过程.主要推敲试题叙述的准确性、严谨性和数据的自洽性,使试题逻辑连贯、语言简洁流畅易懂,无歧义.试题材料和设问要有教育意义,符合社会主义核心价值观,弘扬社会正能量.笔者把某题题干改为:“2022年12月,我国在西昌卫星发射中心又一次完美发射两颗北斗卫星,标志着北斗三号全球系统核心星座部署完成”.虽然换汤不换药,但教育意义不同,突显了我国在航天领域的成就,增强文化自信,弘扬民族精神.2.5 组卷双向细目表是试卷命制的规划表.通常试卷命制时要先根据考试目标制定双向细目表,确定考试内容,然后选题组卷.笔者的经验是双向细目表要最后制定为好,如果事先制定了细目表,选题将受约束,往往很难找到好题.组卷顺序是先定实验题、计算压轴题和选择压轴题,然后考虑各模块比例、主干知识的覆盖、典型模型和热点问题的呈现、核心素养和科学方法的考查等来拟定其它试题,最后根据初选的试题制定双向细目表.组卷完成后,集中力量通盘考虑整卷难度、易中难比例、知识点覆盖面、试题内容与能力结构等,看哪些试题需要补充或微调,使整卷的难度系数尽可能接近预估值.为了节约命题时间,应进行任务分工再集中汇总.3 试卷的审题与校对试卷应具有较高的信度、适当的难度和必要的区分度.教师、学生、家长对市质检考试关注度较高,而市质检试卷是在几天内集中命制完成,瑕疵在所难免.然而,网络信息时代,一旦试题出现纰漏,将造成不良影响,命题者将陷入被动.因此,审题与校对环节不容忽视.命题成卷后,要求命题人员至少各自独立做一遍,再汇总订正.为避免命题人员的思维定势,建议安排一线教师进行审题,对试题的科学性、难度、区分度等作系统评估,并进行修正完善.校对是试卷命制工作的重要环节,重点校对内容见表1.科学性错误往往很隐蔽,不易觉察,命题者有时为了减少数学运算而不得不拼凑数据,容易出现问题.如例题3中,两问单独求解没问题,第(1)问由mglOB=12mv2B+EP,解得弹性势能EP=6J.第(2)问由kΔ某-mg=mv2BlOB,解得劲度系数k=180N/m.但根据弹簧弹性势能计算公式EP=12kΔ某2,解得EP=3.6J,显然与第(1)问答案矛盾.如果把弹簧原长改为l0=16m,不仅数据简便,而且无科学性错误.例题3 如图3,轻质弹簧一端固定在天花板O处,另一端系一质量m=2kg的小球,现将小球拉至水平位置A处,且弹簧处于原长,然后静止释放小球,小球运动到最低点B时速度vB=2m/,弹簧长度lOB=0.5m.已知弹簧原长l0=0.3m,取g=10m/2.求:(1)小球运动到B时弹簧的弹性势能;(2)弹簧的劲度系数.4 结束语2022年6月国务院发布的《关于新时代推进普通高中育人方式改革的指导意见》指出:加强命题能力建设,优化命题人员结构,加快题库建设,建立命题评估制度,提高命题质量[4].命題工作需要命题骨干和后备力量支撑,每次命题我们都选一位新手参加,通过命题培养锻炼,不断补充新生力量壮大命题队伍.新一轮的物理高考将在单科命制、试卷结构及难度方面有所变化,机遇与挑战并存,物理教师任重道远.命题工作需要我们不断深入思考,不断探索实践,不断优化创新,从而开辟出一条符合新时期命题要求的新路子.。
浅谈物理试卷的命制摘要:考试是教学的重要一环,试卷的命制是教师的基本功之一。
一份高质量的试卷,可以客观反映教育教学效果,正确指导教师的教学活动,同时也为学生指明了正确的方向。
那么如何才能命制一份高质量的物理试卷呢?在此根据笔者20多年的经验作了简单分析。
关键词:物理试卷命制高质量一、做好命制准备1.明确考试性质。
根据目的可分为阶段性过关检测和选拔性检测。
阶段性过关检测不要求有太好的区分度,难度不宜太大;选拔性考试要求把不同层次的学生区分开,要有较高的区分度,也就要求有较大的难度和较好的梯度。
2.把握知识考点。
单元章节或阶段性过关检测卷,考试范围较小,考点数量少,较集中,这时的问题是如何对主干知识点的重复;而对于范围较大的考试,由于题目数量有限,考点数远大于试题数,此时讲知识点的覆盖率,要求命题者根据考试范围筛选考点,建立命题双向细目表,对所要重点考查的考点以何种题型出现、赋分值多少、怎样重复、如何实现构想等,形成书面的命题设想,这样才能确保重点考点不遗漏,然后才能确定题目。
3.了解学生程度。
既要了解同类以往同学段学生的学习程度和答题情况,又要了解本次被考查学生以往考试情况和学习程度,还要注意对不同学段有不同的能力要求。
4.了解所考查学生的层次。
物理是一门对学生综合能力要求较高的科目,不同层次的学生学习物理的能力差异很大,这就要求物理试卷的命制要有针对性,要事前充分了解考查学生群体的层次,才能有针对性。
二、掌控试题难度1.试题的新颖程度。
如果一道题目学生已经做过,即使比较难,也会显得比较容易;相反,一些比较容易的题目,由于比较新颖,学生原来没有见过,难度也会显得比较大。
2.知识点的数量。
一道试题往往涉及多个知识点,是将不同知识板块的知识点、几个基本的物理模型进行拼接、组合杂糅而来的,考查学生对知识的迁移、重组、创新能力。
一般来说,一道试题考查的知识点的数量越多,难度也越大。
3.知识点的跨度或亲缘关系的远近。
HR Planning System Integration and Upgrading Research ofA Suzhou Institution高考物理模拟试题的命制(南昌一中余龙)摘要:为了使学生在高三复习阶段能更好地适应高考,我们来谈谈近几年命制高三物理综合试卷的体会,希望与各位同仁进行探讨和商榷,更希望大家批评和指正。
关键词:高三物理、综合、命题、创新、科学、能力物理高考主要考查学生对于物理问题的理解能力,考查学生应用所学物理知识和技能研究物理问题或处理实际问题的能力,因此更注重区分学生对物理问题理解的深入程度,注重区分学生结合实际独立思考、分析问题的能力。
在命制高三物理综合试卷的时候必须以此为标准。
一、命题前的准备工作在命制高三物理综合试卷前应研读由教育部考试中心编写的《普通高等学校招生考试全国统一考试大纲》、《考试大纲的说明》、《高考试题分析》这三本书。
领会高考的地位、作用、性质及试卷的编写原则。
收集近十年高考物理真题,并把这些真题进行分类整理,最好能知道这些真题每道题的难度和区分度。
1.高考的性质高考是由合格的高中毕业生和具有同等学力的考生参加的选拔性考试。
高等学校根据考生的成绩,按已确定的招生计划,德、智、体全面衡量,择优录取。
因此高考应有较高的信度、效度,必要的区分度。
2.高考中理科综合的命题指导思想以能力测试为主导,考查学生对所学相关课程基础知识、基本技能的掌握程度和综合运用所学知识分析、解决实际问题的能力。
试题要重视对考生科学素养的考查,要关注科学技术和社会经济的发展,以利于激发考生学习科学知识的兴趣,形成科学的价值观和实事求是的科学态度。
高考把对能力的考查放在首要位置,要通过考核知识及其运用来鉴别考生能力的高低,但不应把某些知识与某种能力简单地对应起来。
3.高考物理学科考查的五种能力(1)理解能力理解物理概念、物理规律的确切含义,理解物理规律的适用条件,以及它们在简单情况下的应用;能够清楚地认识概念和规律的表达形式(包括文字表达和数学表达);能够鉴别关于概念和规律的似是而非的说法;理解相关知识的区别和联系。
你认为如何才能命好一份物理试卷?随着基础教育课程改革的不断深入,初中物理教学评价体系发生了根本性的变化,有纸笔考试,还有实验操作考查。
尤其对纸笔试题提出了新的更高要求,要求在考查物理相关知识和技能的同时,要兼顾学生学习过程和方法、情感态度等方面的考查。
纵观这些年各地五彩缤纷的纸笔考试试卷,我们物理教师时常会为命制一份好物理试卷犯难,下面笔者结合这些年来参与省市县命题的体会,谈谈如何命制一份好的物理试卷。
一、科学制订考试“双向细目表”※根据考试性质,确定试卷的性质。
试卷主要有单元性测试卷和期末卷两种,这两种试卷性质不同,单元测试卷相对要侧重检测学生对单元章节知识的了解领会情况和技能掌握的水平层次,题型不一定要齐全,一般不要求综合性问题,试卷的样式可不按中考形式;而期末考试卷在检测学生对本学期的相关知识和技能水平的时候,会侧重对学生运用知识综合分析、解决实际问题的能力的测试,题型力求齐全,有综合性问题,试卷的样式一般按中考形式。
因此,我们在制订考试“细目表"时,要依据考试是单元测试还是期末考试来制订。
※“细目表"的制订要科学、具体。
一般性的单元测试,“细目表”可简要一些,但期末等重要的考试,为了保证考试的效度,“细目表”的制订要具体、详细,力求具体到有几大题、几小题,某小题考哪个知识点、考查到什么水平层次等。
同时,还要明确各部分知识比分及各大题的分值,试卷的难易度和区分度等.二、研究考试内容,熟悉课标要求※研究《课标》、教材.命题人员要认真研究《课标》、教材,了解各部分知识哪些是重点、难点,命题时各部分知识占分比适当,并力求做到重点知识重点考,难点知识针对考,所覆盖的知识点一般在50%左右。
※注意《课标》与原使用的《大纲》的区别。
命题人员要熟悉《课标》与原使用的《大纲》要求对比增减、调整的内容,防止出现删减的内容“超标”考,新增的知识点没有考的问题,调后的内容在阶段性考查中提前考。
如何命制物理试卷命题工作是每一位教师不可或缺的教学工作的一部分。
每一个章节或单元学习完毕,往往要进行测验,每个学期末要进行一次较大的考试,目的是检查学生对所学知识的掌握情况,以及接受知识和运用知识的能力,是师生间一次较为客观公正和行之有效的思想反馈与交流。
因此,命题工作的重要性是显而易见的,它也体现了教师的一种业务能力。
下面谈一谈命题时的一些做法,以供研讨。
一、知识分布要广一套好的试题应该能较全面地反映学生对基础知识的掌握情况,不应该是片面的。
因此,命题之前,先要对考查范围有所约定,是一个单元、一个章节还是整个高中阶段所学的全部内容。
然后选用一种较为合理的试卷结构,如考前模拟题可按照新的高考说明设置,即选择题实现单、多选择的混排,题量为12小题,共48分;填空题为4小题,每小题5分,共20分;实验题为3小题,共17分;论述和计算题共5小题,65分。
全卷共24小题,满分150分,时间120分钟。
然后画一张表格,将试题大致分到各个知识点中,这样有利于命题时有的放矢,避免了出题的盲目性和试题的片面性。
下面是99年高考物理试题的题目分布图,从中可窥一斑。
是相符的,它涵盖了高中部分绝大部分内容。
因此,能较全面地反映学生的实际水平。
二、难度把握要准确物理科是中学生普遍感到难学的科目之一,平时考试的难易程度对他们的情绪影响很大。
太难了,学生易失去信心和兴趣,太容易了,少数学生又会产生轻浮感。
因此,试题的难度把握要适度。
试题“度”的把握是命题的难点,具体地讲要注意以下几点。
1、要弄清考试的层次。
是单元检测还是期末考试,是高考第一轮复习,还是考前冲刺题等。
不同形式的考试,其难易程度是可以不同的。
比如高三第一轮复习时,题目难一点问题不大,但考前模拟题就不能太难,否则会影响高考情绪,产生负面的心理反应,导致发挥不正常。
又如平时测验可以难一点,但期末考试难度不宜大,否则学生和家长面对这样差的成绩会感到茫然等。
总之,不同的考试要适当调整难度的大小。
撷英篇命制试题是教师教学工作的一个重要环节,一份好的试卷不仅能检测出学生掌握知识的程度,有效地检测出学生在学习过程中存在的问题,还能反映出课堂的教学效果。
作为教师都知道,一份好的试题应具有较高的信度、效度、必要的区分度和适当的难度。
以下是我自己参加南安市教育局磨题坊,在命制物理试卷中的一些小心得。
一、学习并掌握各种材料要认真研究最新《普通高中物理课程标准》及解读,学习《考试大纲》《考试说明》和研究选用的教材及教学情况,还要学习相关命题理论和教育测量知识。
二、制订命题规划表理解各部分知识哪些是重点、难点,再根据考试的性质,对重点知识的命题取向制订科学、具体的命题规划表。
命题规划表是用于检查试题的分布是否符合考试说明的要求,应包括题型结构、内容结构、难度结构。
题型结构表是科学规范命题的基础,应包括有题型、各题型的题数和分数;内容结构表是可防止题目出现超标和超纲,可方便地估计知识的覆盖面,包括有哪些模块(内容)及分数;难度结构是提高试卷信度和效度的有利措施,包括容易题、中等难度题和稍难题的比例。
三、按照命题规划表精心编制试题试题是一个测量单元,以下是一道试题的基本结构:知识的组合方法的组合过程的组合假定一个情境选取一些知识经历一些过程设计一些障碍穿插一些方法知识点与其中一、二项要素结合选择题计算题与实验题命题过程就是把这些要素进行有机的结合,也要注意一些原则。
1.导向性原则。
面向全体学生,有利于促进学生全面、和谐、健康地发展,体现高中新课程理念,试题适度,体现探究性和开放性,充分发挥考试对普通高中学科教学的正确导向作用。
2.基础性原则。
突出基础知识、基本技能、基本的思想和方法,注重理解能力、初步应用所学知识分析和解决实际问题的能力的考查,注重对学科能力和学科思想、方法应用的考查。
以能力测试为主导,试题难易适当,不出偏题和怪题。
3.科学性原则。
试卷结构合理,试题内容科学、严谨。
试卷命制应保证恰当的阅读量、思维量、答题量。
高中物理创新题命制说明
一、试题命题原则
1.导向性原则
创新题的命制要注重每道试题的导向性。
试题命制符合高考命题方向,重视思想与方法的考查;试题内容符合新时代特色,选材紧跟时代步伐;试题体现课程改革,体现课程标准、考试内容的变化;试题命制符合“价值引领,素养导向,能力为重,知识为基”的命题思路;试题要传递对今后教学的导向,包括学科知识与学科能力掌握的导向。
2.科学性原则
试题必须保证内容的正确性,不能出现知识性的错误,不能与所学的概念、原理、法则相悖,要有利于学生正确概念的形成,有利于学科相关原理和规律的掌握和理解。
3.创新性原则
命题在强化能力考查的基础上,体现了鲜明的创新导向。
通过合理创设情境,设置新颖的试题呈现方式和设问方式,鼓励学生主动思考,激发想象力和思想张力,促进创新思维能力的发展。
创新试题的方法有:模仿、重组、改编、原创。
4.应用性原则
试题命制紧密结合国家经济社会发展、科学技术进步、生产生活实际、发展阶段特点中的具体实例,注重联系实际,提倡学以致用、知行合一,要求学生运用科学的立场、观点、方法分析和解决问题。
二、试题命制要求
(一)内容要求
1.试题命制以本学科提供的专题内容为单位,每道试题的核心考查内容限
为本专题的核心知识或重要方法,试题命制做到不超纲,不超前。
2.试题命制要突出情境载体,注重生活实践问题情境和学习探索问题情境
的创设,为激发学生的认知建构与素养表现搭建平台。
3.试题命制特别强调新颖性,试题的命题立意、情境载体和设问角度要有
一定的创新性,符合新高考命题方向。
4.试题使用材料要真实无误,数据真实可靠,图、表、文要清晰规范。
(二)形式要求
1.试题题型以选择题(含多选)、实验探究题、计算论述题为主,题型设置
与高考题型保持一致。
2.试题命制格式采用“三段式”,暨“命题说明——试题正文——答案解析”,其中“命题说明”需包含“情境载体说明,知识考查说明,能力考查说明,素养考查说明和对应“四翼”的考查要求。
“答案解析”要准确、全面、透彻,可以提供“一题多解、思路分析、审题解题指导、解题方法”等拓展延伸内容。
3. 所提交试题的标题格式为“学科,专题名称,题型”,标题下附命题人单位、姓名、电话。
三、试题命制方法
在新高考评价体系下,命题要关注“一核四层四翼”的高考命题设计,更要关注学科核心素养的深层次考查。
1.试题命制步骤
创新题命制首先就是要找到创新的点,才能找到实现创新的途径和方法。
试题的命制,基本上要按照如下步骤进行创新命题:立意→情境→设问→审题。
立意:就是考什么,也就是必备知识、关键能力、学科素养、核心价值。
情境:就是用新材料、新情景、新问题将考查内容进行包装,新材料、新情景、新问题要贴近学生生活,社会、生产实际。
设问:就是检测方向,要求灵活、多样、新颖,角度要不断变换;语言要求准确、简明。
审题:是对试题进行审核,看试题是否有歧义,是否有漏洞,是否科学严谨等。
2.试题问题设计
①设问应反映能力考查意图、与试题的难度梯度相一致、设问要清楚,指向明确。
②考查的是学生的素质(学科能力和素养),而不是应试的水平和技巧。
③好的设问的特点:思考性、灵活性、巧妙性、开放性,注重思辨能力的考查。
④问题设计要新而不难,难而不怪。
去掉试题中干扰性的内容和非学科素养的成分。
3.情境材料组织
创新性命题最为重要的任务,一是选择合适背景材料,二是结合材料的内容设计合适的问题。
情境一般分为生活实践问题情境和学习探究问题情境。
但是选择新情境材料命制试题时要特别注意导向性问题。
情境材料直接决定了命题质量的好坏,选定好情境材料后,需要对材料进行整合,删除无关的、无效的信息,文字表述准确简洁。
创新试题情境设计,注重考查信息处理能力。
创新试题时可以改变传统的文字描述,通过表格、图片、漫画等形式创新试题情境设计,注重考查信息的获取、加工、分析、整理能力。
基本步骤是:选材与立意、搭架与构题、加工与调整、审查与复核。
四、物理学科样例
样例1:物理,专题十、磁场,单项选择题
(山西省**市**中学张三 139********)
【命题说明】本题以医疗设备中的电磁血流计为情境,要求考生将实际问题转化为适当的物理模型,运用洛伦兹力、电场力、共点力的平衡等必备知识解决问题,主要考查模型建构能力,体现科学思维的学科素养,突出基础性、应用性的考查要求。
【试题】医生做某些特殊手术时,利用电磁血流计来监测通过动脉的血流速度。
电磁血流计由一对电极a和b以及一对磁极N和S构成,磁极间的磁场是均匀的。
使用时,两电极a、b均与血管壁接触,两触点的连线、磁场方向和血流速度方向两两垂直,如图所示。
由于血液中的正负离子随血流一起在磁场中运动,电极a、b之间会有
微小电势差。
在达到平衡时,血管内部的电场可看作是匀强电
场,血液中的离子所受的电场力和磁场力的合力为零。
在某次
监测中,两触点间的距离为3.0 mm,血管壁的厚度可忽略,两
触点间的电势差为160 μV,磁感应强度的大小为0.040 T。
则血
流速度的近似值和电极a、b的正负为
A.1.3 m/s,a正、b负B.2.7 m/s,a正、b负
C.1.3 m/s,a负、b正D.2.7 m/s,a负、b正
【答案解析】A
设血液中某正离子电量为q, 由左手定则可知正离子在磁场中随血液流动时所受洛伦兹力方向指向a极,故正离子在磁场力作用下向a极偏转, a极聚集正电荷为正极,同理,b 极聚集负电荷为负极。
该离子处于平衡状态时,由平衡条件得
Bqv = Uq/d 解得v≈1.3 m/s ,故选A。
样例2: 物理 ,专题三、牛顿运动定律 ,计算题
(山西省**市**中学 李四 186********)
【命题说明】本题给出了雨滴的终极速度与球形雨滴半径的关系图以及雨滴所受阻力的公式,考查考生从图像中提取关键信息,并利用牛顿定律等必备知识解决问题,主要考查模型建构能力和推理论证能力,体现了科学思维的学科素养,突出对应用性的考查要求。
【试题】某次下雨过程中记录的地面附近雨滴的终极速度大小τv 与球形雨滴半径r 的关系如
图所示。
雨滴下落过程中所受阻力的大小可用经验公式2012f k =ρAv 来估算,其中常数k 为曳引系数,0ρ为空气密度,A 为雨滴的有效横截面积
(垂直于速度方向的横截面积)。
已知空气密度
为312kg/m .,水的密度为3310kg/m ,重力加速度
大小为298m/s g .=。
试估算曳引系数k 的大小
(结果保留1位有效数字)
【答案解析】
答案:k =0.7
解析:
设雨滴质量为,下落的加速度为,由牛顿第二定律有
2012mg k ma -=ρAv ①
设雨滴的半径为,密度为ρ,质量可表示为
343m r ρ=⋅π ②
A =πr 2 ③
在地面附近,雨滴均匀速下落,故
0a = ④
联立①②③④式可得
2083gr k τ=ρρv ⑤
利用图中数据代入⑤式可得
m a r m 07k .=
0 0.5 1.0 1.5 2.0 2.5 3.0 r/mm 0 4 8
五、高中物理专题目录。