自动化车床问题概述(doc 28页)
- 格式:doc
- 大小:468.00 KB
- 文档页数:29
工程自动化技术存在的问题及解决对策分析张小仁摘要:机械自动化在制造业中起着很大作用。
因此,我们在使用机械的过程中,要加强对机械自动化的改革和创新,了解机械自动化的一系列特征,以便机械在我们的生产过程中产生更大的作用。
为了对机械更加了解,我们应该培养更多的专业人士,在鼓励他们运用机械的同时,更多的应该激励他们在工作经历中总结出经验,更好的提高工作效率。
作为现代应用技术中的一项关键技术,自动化技术的良好应用对于保证机械工程的高效生产具有重要作用。
本文首先介绍了机械工程自动化技术的基本内容,然后具体探讨了自动化技术在机械工程中的应用.以探索利用中存在的问题和具体应用。
关键词:机械工程;自动化技术;问题引言自动化技术在当前已经成为机械工程领域核心的基础,特别在信息化和数字化的产业发展目标体系中,机械工程设计、生产更应该做好自动化技术的全面应用。
在机械工程领域中自动化技术还存在基础差、人员素质不高、运用水平低等实际问题,导致自动化技术的优势难于在机械工程领域完整地展现,影响机械工程产业的长期、快速、稳定地发展。
随着机械工程自动化技术的推广应用,机械工程自动化技术在机器加工领域已经占据了非常重要的位置,但是机械工程自动化技术的应用发展中存在的问题也成了机器加工领域的发展障碍。
1机械工程自动化技术的基本内容1.1了解并评估施工对象的功能。
机械设备在施工过程中,需对施工对象大小、形状、位置等属性信息进行收集,也就是具有对施工对象的了解认识功能.通常大部分选用画像处理技术或超声波传感技术对施工对象进行识别评估。
1.2 位置诱导功能。
在自动化施工过程中,机械设备需依照设计路线开展作业。
若位置探测识别工程可精确定位其在施工中已脱离原有设定路线,机械设备应具备自动复位的调控技能,也就是位置诱导控制功能,该功能可保证机械设备的速度、位置和方向等依照原有设定路线进行作业。
1。
3 自动化技术的集成应用。
当前自动化技术出现了相互融合、相互交叉的特点,呈现出集成化发展的态势,在机械工程领域应该把握自动化技术发展的方向,形成自动化技术集成应用的体系,进而做到对机械工程行业发展方向的把握。
数控机床各种常见故障及分析排除方法数控机床是一种高精度的自动化加工设备,常见的故障涉及机械、电气和控制系统等方面。
下面将介绍数控机床常见的故障及分析排除方法。
一、机械故障1.传动系统故障:可能是齿轮损坏、传动链条松动等。
分析排除时需要检查传动部件的磨损程度,并及时更换磨损严重的零件。
2.导轨磨损:导轨磨损会导致机器精度下降,产生噪音。
排除方法为进行导轨的研磨或更换损坏的导轨。
3.润滑系统故障:润滑系统故障可能导致机械部件摩擦不足,引起过热和损坏。
分析排除时需要检查润滑系统的油液是否充足,是否存在堵塞等问题。
二、电气故障1.电气接触不良:电气接触不良会导致机床无法正常运转、控制信号丢失等问题。
分析排除时需要检查电气接线是否牢固,并清理接触点上的脏污。
2.电机故障:电机故障可能导致机床不能运转或运转不稳定。
排除方法为检查电机是否发热、电机线圈是否短路等问题,并及时更换损坏的电机零件。
3.电源故障:电源故障会导致机床无法正常供电。
分析排除时需要检查电源线路是否接触良好,电源开关是否正常。
三、控制系统故障1.控制卡故障:控制卡故障会导致机床无法正常运转或运行偏差。
排除方法为检查控制卡是否松动、焊点是否断开等,并及时更换故障的控制卡。
2.编程错误:编程错误可能导致机床运行轨迹错误或参数设置错误。
分析排除时需要检查程序的逻辑是否正确,并对参数进行调整。
3.传感器故障:传感器故障会导致机床无法正常感知工件位置或状态。
排除方法为检查传感器的连接是否正常,是否需要更换故障的传感器。
在分析和排除故障时,需要注意进行正确的故障现象描述和故障现场检查,充分了解机床的结构和工作原理,根据故障现象进行合理的排查。
此外,定期进行机床的维护保养工作,检查关键部件的磨损情况,及时更换损坏的零件,可以减少故障的发生。
最后,应注意安全操作,遵守机床操作规程,确保人员的人身安全和设备的安全运行。
自动化车床管理的问题摘要本文解决的是自动化车床加工零件时,确定刀具检查间隔和刀具更换策略的问题。
利用6SQ软件对刀具故障记录进行过程能力分析,并用安德森-达令正态性检验证明了刀具故障时完成的零件数是服从σ=196.6,μ=600的正态分布。
为了得到最大效益,我们建立了单目标多变量的非线性优化模型。
对于问题一:我们以单个合格产品的平均费用多少作为目标函数。
在一个刀具更换周期中,用单个合格产品的平均费用为目标函数,限定刀具检查间隔的范围,用穷举法求得最优解:单个合格产品的最低平均费用:T=4.7789,刀具检查间隔:m=19,刀具更换间隔:n=341。
min对于问题二:工序正常与否都将产生一定数量的合格与不合格产品,所以依据每次对最后一个产品的检查结果来判断工序故障情况是不完全可靠的。
考虑到每一个换刀周期中,是否能及时检测出故障对总费用影响较大,所以分别讨论在不同检测周期中检测出故障的费用情况,再加以综合,用穷举法得到最优解:单个合格产品的最低平均费用:T=10.0847,min刀具检查间隔:m=38,刀具更换间隔:n=303。
对于问题三:在第二问的基础上,为减少故障误判率,我们以最后两个产品的合格情况作为工序故障与否的判断依据,其最好效益为单个合格产品的平均最低费用。
在给定刀具检查间隔的约束范围内,用MATLAB求得最优解:单个合格产品的最低平均费用:T=10.2295,min查间隔:m=71,刀具更换间隔:n=283。
最后,我们通过对数据进行灵敏度分析,得到实际生产中控制达到最大利益的有效方法主要是控制工序正常时出现不合格产品的概率。
关键词:正态分布安德森-达令正态性检验穷举法灵敏度分析1. 问题重述自动化车床生产零件时,随时可能出现机器故障导致工序异常,这不仅会影响产品的质量并造成零件损耗,而且对故障进行修复也会耗费很大的成本,因此,定期检查和更换刀具是减少损耗的一种方法,怎样设计检查间隔和刀具更换策略才能使效益最好,是我们需要解决的问题。
机械工程自动化技术存在的问题及解决措施机械工程自动化技术在现代工业生产中起着至关重要的作用。
随着科技的不断发展,自动化技术在工业生产中的应用范围不断扩大,效率和效益也不断提升。
在实际应用中,机械工程自动化技术也存在一些问题,影响着其发展和应用。
本文将探讨机械工程自动化技术存在的问题,并提出相应的解决措施。
一、存在的问题1. 技术更新换代速度快随着科技的不断发展,机械工程自动化技术也不断更新换代。
从传统的机械控制到计算机控制,再到人工智能和机器学习等先进技术的应用,技术更新换代的速度非常快。
这就给企业带来了挑战,需要不断学习和更新技术,对设备进行升级和改造,增加了成本和风险。
2. 技术应用难度大机械工程自动化技术的应用需要掌握一定的专业知识和技能,对操作人员和维护人员的要求也很高。
尤其是对于一些高端的自动化设备,例如机器人、数控机床等,需要具备较高的操作和维护技能。
这就增加了企业对技术人才的需求,但是高端技术人才的培养却需要时间和成本。
3. 设备的故障率高由于自动化设备通常运行在高负荷和恶劣的环境中,加上不可避免的磨损和老化,设备的故障率比较高。
一旦设备发生故障,往往需要耗费较长的时间进行维护和修理,影响了生产计划和效率。
4. 安全隐患部分自动化设备在操作和维护过程中存在一定的安全隐患。
机器人的运动速度和力度很大,一旦发生操作失误或者设备故障,很容易造成人员伤害。
自动化生产线的自动化程度越高,人员参与的角色越少,一旦发生安全事故,也很难及时发现和处理。
二、解决措施1. 加强技术研发和转化针对技术更新换代速度快的问题,企业需要加大对自动化技术的研发投入,提升自主创新能力。
加强技术转化,将先进的自动化技术应用于实际生产中,提高企业的生产效率和竞争力。
2. 加强技术人才培养对于技术应用难度大的问题,企业需要加强对技术人才的培养和引进。
可以与高校合作建立实习基地、开展技术创新项目,也可以采取多种形式的技能培训,提高员工的技术水平和素质。
【关键字】数学2017年数学建模论文第 5 套论文题目:自动化车床管理专业班级姓名:专业班级姓名:专业班级姓名提交日期:2017.7.19自动化车床管理摘要本文研究了自动化车床的管理问题,将检查间隔和刀具更换策略的确定归结为单个零件期望损失最小的一个优化问题,我们利用原始数据在matlab中进行处理,建立了以期望损失费用为目标函数的数学模型。
首先对于题目中给出的100次刀具毛病记录的数据在matlab中画出频率直方图,我们可以看出,数据基本是符合正态分布的,我们借用jbtext函数对这些数据进行处理和正态性校验,可以得出样本符合正态分布的假设,然后我们用求得概率密度函数的期望和标准差,然后得出刀具寿命的正态分布函数。
对于问题(1),我们首先建立以单个零件分摊的费用的损失函数为目标函数,然后我们用概率论及数理统计来建立出非线性优化模型,每个零件分摊的费用记为L,L包括预防保全费用L1,检查费用L2,和毛病造成的不合格品损失和修复费用L3.在matlab中进行求解得出最优检查间隔为23个,最优刀具更新间隔为352个,合格零件的平均损失期望为7.61元对于问题(2),根据题目信息,不管工序是否正常都有可能出现正品和次品,我们在问题一上,加入检查间隔中的不合格品带来的损失,同时还有误检带来的损失,然后建立出每个零件的期望损失费用作为目标函数的优化模型,在matlab中用穷举法进行求解得出最优检查间隔为30个,最优刀具更新间隔为308个,合格零件的平均损失期望为10.07元。
对于问题(3),我们将第二题的模型,改变为如果检查为合格品时多检查一次,如果第二次仍然为合格品,我们则判定为工序正常,否则认为毛病,改变第二问中的L2和L3,优化模型进行求解得出最优检查间隔为20个,最优刀具更新间隔为375个,合格零件的平均损失期望为9.50元。
对于第三问我们一直是固定检查间隔,我们也可以利用刀具发生毛病的函数模型,对检查的间隔也进行调整,检查间隔随函数变换,这一问还没有具体讨论。
数学建模自动化车床管理数学建模:自动化车床管理一、引言自动化车床管理是现代制造业中的重要环节,通过合理的管理和优化,可以提高生产效率和产品质量。
为了实现自动化车床管理的科学化、规范化和高效化,需要进行数学建模分析,以便找到最优的管理策略和决策方案。
二、问题描述在自动化车床管理中,存在以下几个关键问题需要解决:1. 生产计划优化问题:如何合理安排车床的生产计划,以最大程度地提高生产效率和资源利用率?2. 设备故障预测问题:如何通过数学建模分析,提前预测车床的故障情况,以便及时进行维修和更换?3. 零部件供应链优化问题:如何通过数学建模分析,优化零部件的供应链管理,以确保及时供应和减少库存成本?三、数学建模方法针对上述问题,可以采用以下数学建模方法进行分析和求解:1. 线性规划模型:通过建立生产计划优化的线性规划模型,考虑生产能力、设备利用率、订单需求等因素,以最大化产量和利润为目标,确定最优的生产计划。
2. 时间序列分析模型:通过对历史数据进行时间序列分析,建立车床故障预测的模型,包括趋势分析、季节性分析、残差分析等,以便提前预测故障情况,采取相应的维修和更换措施。
3. 随机优化模型:通过建立供应链的随机优化模型,考虑供应商的可靠性、交货时间、库存成本等因素,以最小化总成本为目标,确定最优的零部件供应链管理策略。
四、数据收集和处理为了进行数学建模分析,需要收集和处理以下数据:1. 生产数据:包括车床的生产能力、设备利用率、订单需求等数据。
2. 故障数据:包括车床的故障记录、维修时间和维修费用等数据。
3. 供应链数据:包括供应商的可靠性、交货时间、库存成本等数据。
通过对以上数据进行整理和处理,可以得到适用于数学建模的数据集。
五、模型求解和结果分析根据收集和处理的数据,运用上述数学建模方法,可以进行模型求解和结果分析。
具体步骤如下:1. 建立数学模型:根据问题描述,建立相应的数学模型,包括目标函数、约束条件等。
机械工程自动化技术存在的问题及对策摘要:随着我国社会的不断发展进步以及经济科学技术的推进创新,机械工程项目迎来了新的发展机遇,越来越多的新技术逐渐在机械工程中得到应用使用。
本文对机械工程自动化技术存在的问题及对策进行分析研究,希望能够帮助推动机械工程自动化技术发展应用。
关键词:机械工程;自动化技术;存在问题;1 我国机械工程自动化技术存在的问题1.1 机械工程自动化技术存在不足当前许多机械工程中仍然应用落后笨重的相关机械设备,生产效率较低,资源成本浪费情况严重,自动化技术并没有能够与机械工程进行良好地结合,本身存在的缺点和不足等因素,导致许多操作仍然采用人工方式。
1.2 管理模式落后在实际的机械工程自动化技术应用中,有部分企业引入并使用了自动化设备,并引进相关自动化技术专业人才,但是由于仍采用传统落后的管理方法,导致专业人才受到多种限制,无法形成和产生正向反馈,导致人才的流失。
除此之外,在我国,机械工程自动化技术更多应用于生产链下游,生产的产品投入成本大,利润较低,附加值低,无法将机械工程自动化技术转化为实际的效益。
1.3 专业人才缺失匮乏由于我国机械工程自动化技术出现和应用时间相对较晚,国内对于相关专业人才的培养还处于起步状态,国内机械工程自动化人才存在巨大缺口,人才缺失匮乏,同时,在小部分已经开设相关专业课程的院校中,学生的培养过于理论化,忽视了学生实践与操作能力的培养磨炼,导致自动化技术专业人才的培养效果不佳,难以真正地进入企业中帮助企业行业发展进步。
2 机械工程自动化技术推广应用2.1 集成自动化技术应用在机械工程中,集成自动化技术是将原有应用的相关技术进行收集整理,并对其进行优化,实现机械行业升级的一种自动化技术。
集成自动化技术不仅仅融合了已经获得实践证明的机械技术,还能够与计算机网络技术相结合,将机械工程生产过程进行全方面的掌握管理,实现机械工程全产业的升级改造。
同时,集成自动化技术的推广应用也能够显著降低机械工程生产过程的成本。
机械工程自动化技术存在的问题及措施分析摘要:本文对我国机电自动化技术现状做了简单的阐述,并就其实际运用中出现的一些问题做了详细的剖析,并就如何建立标准化的操作系统,加强员工的培训与管理,加强绿色发展,完善自动化管理系统等问题进行了探讨。
对行业存在的问题以及相应的对策进行了分析和讨论,期望可以给行业的发展带来一些借鉴和支撑,从而为整个行业的创新和进步带来更多的可能。
关键词:机械工程自动化技术;自动化管理;安全监控1机械工程自动化技术存在的问题1.1标准化作业能力较弱将自动控制技术运用到机械设计领域,必须使操作规范化,从而为“流水线”生产奠定了坚实的理论和实践基础,同时也是保证机床产品质量的重要因素。
从当前实际操作层面上,还存在着规范化操作水平不高的问题。
目前我国的机电一体化技术水平尚不完善,特别是一些关键技术、参数和单元的运用还不完善,很难达到高品质的标准化生产。
1.2从业人员综合素养偏低在我国,机电一体化技术在我国的发展与运用,是我国机电一体化技术发展的必然要求。
但是,当前我国高校教师的总体素质还不高。
一方面,由于我国的机械工程自动化技术刚刚起步,缺少了一批高素质的人才,而整个行业呈现出一种蓬勃、创新、高速发展的态势,许多从业人员还不能充分满足工作需要。
1.3绿色化发展水平低“生态文明建设关系到中华民族永续发展和“两个一百年”奋斗目标的实现,所以,对生态环境的保护就是对生产力的保护,对生态环境的改善就是对生产力的发展。
”机械工程的自动化必然要逐渐走向绿色化、可持续化的方向。
但是,在机械工程领域,由于其对环境的影响,虽然在成本、质量和效率上取得了重大的进展,但是,在其发展过程中,其对环境的影响还比较小,因此,其绿色发展程度还不高。
1.4管理体系落后机械工程自动化技术,必须要有与之相适应的管理,将其做为基本支撑,这样才可以保证技术的优势可以被完全发挥出来,并在实际工作中可以被很好地运用,从而在各方面都可以达到有序、规范化、高水平发展的目的。
自动化车床的原理及应用1. 简介自动化车床是一种基于计算机控制的机械加工设备,它能够自动完成各种加工操作,提高生产效率和产品质量。
本文将介绍自动化车床的工作原理以及在工业领域中的应用。
2. 工作原理自动化车床的工作原理是通过计算机控制系统对机械部件进行精确的控制,实现自动化的加工过程。
下面是自动化车床的工作原理的主要内容:•控制系统:自动化车床的核心是其控制系统,它由计算机、传感器、执行器等组成。
计算机通过预设的加工程序和传感器所提供的反馈信息,控制执行器实现对车削工具、进给系统和主轴等部件的运动控制。
•加工程序:加工程序是自动化车床的重要组成部分,它通过编程的方式告诉车床如何进行加工。
加工程序包含了各种加工操作的指令,包括进给速度、刀具路径、切削参数等。
操作人员可以通过编程软件编写加工程序,并通过计算机将其上传到控制系统中。
•传感器:传感器在自动化车床中扮演着收集反馈信息的重要角色。
常见的传感器包括位置传感器、力传感器、温度传感器等。
它们能够监测机械部件的运动状态和工作环境参数,并将这些信息反馈给控制系统。
•执行器:执行器负责根据控制系统的指令,实现机械部件的运动控制。
在自动化车床中,常见的执行器包括伺服电机、液压缸等。
通过精确的运动控制,执行器能够确保车削工具按照加工程序的指令进行切削操作。
3. 应用领域自动化车床的应用广泛,涉及许多不同的领域。
下面是自动化车床在工业领域中的主要应用:•汽车工业:自动化车床在汽车制造过程中起着重要的作用。
它能够高效地加工各种汽车零部件,如发动机缸体、曲轴等。
自动化车床的使用可以大大提高生产效率,降低成本,同时保证加工精度和产品质量。
•航空航天:航空航天领域对零部件的精度要求非常高,自动化车床在这方面发挥了关键作用。
它能够加工各种高强度、轻量化的零部件,如飞机螺栓、涡轮轴等。
通过自动化加工,可以确保零部件的尺寸精度和表面质量满足要求。
•电子制造:自动化车床在电子制造中的应用主要是加工电子器件的金属外壳和连接件。
浅析自动化机床的故障排除技术文章通过阐述自动化机床内涵特征,分析自动化机床故障分析诊断,对自动化机床的故障排除展开探讨研究,旨在为如何促进自动化机床的安全有序运行研究适用提供一些思路。
标签:自动化机床;故障;排除技术0 引言自动化机床故障的分析、诊断、排除,可显著提升机床的应用效率,提高机床生产效率。
依托对自动化机床一系列常见故障开展分析诊断,可有助于故障排除效率的有效提升,进一步推进故障排除速度,促进自动化机床的安全有序运行。
由此可见,对自动化机床的故障排除技术开展研究,有着十分重要的现实意義。
1 自动化机床概述自动化机床,亦可称之为数控机床,指的是一种依托现代化设备、高新技术而制造的可实现自动化管理调节的机床模式。
在自动化机床中,装置有程序的调节系统,其可实现对拥有控制编码或者其他符号的程序的逻辑处理,将它们开展译码,并借助信息载体传输至数控装置中[1]。
然后通过数控装置将信号发出,控制机床开展运行。
自动化机床十分适用于对精密零件的加工处理,并且还具备可靠的工作效能,是现代化机床控制技术的重要发展方向。
相较于传统机床,自动化机床具备一系列优势,诸如精度高、适应性强、工作效率高等,自动化机床的出现很大程度上推动了生产设备的现代化发展。
2 自动化机床故障分析诊断为了对自动化机床故障排除技术开展研究,第一步应当对故障开展相应的分析诊断,从而为检修人员选取适用的故障排除技术提供有力依据。
对自动化机床故障开展分析诊断包括有多个不同环节,分别为咨询调查、现场检测、故障原因分析、故障原因确定以及故障排除准备等[2]。
首先,在接收到自动化机床引发故障要求排除的信息时,应当要求操作人员尽可能不对现场故障状态做任何处理,第一时间开展咨询调查,为故障分析做好前期准备。
然后,检修人员应当结合操作者提供的一系列信息,对初步评定的准确性进行核实;由于操作人员水平有限,所以对故障状况描述模糊或者描述完全不准确的情况时有发生,因而检修人员到达现场依旧不可急于动手处理,而应当对各项情况开展重新调查,从而防止破坏现场,使故障排除难度提升。
机械工程自动化技术存在的问题及解决措施1. 引言1.1 背景介绍机械工程自动化技术是当代制造业中不可或缺的重要领域,通过自动化技术的应用,可以提高生产效率、降低成本,同时还能保证产品质量和安全性。
随着科技的不断发展和变革,机械工程自动化技术也面临着一些瓶颈和挑战。
目前,机械工程自动化技术在某些领域存在着瓶颈问题,主要体现在技术水平的滞后,难以满足市场需求以及应用范围受限等方面。
在技术应用上也存在一定的局限性,特别是在复杂环境下的自动化操作和智能控制方面表现不尽人意。
为了进一步推动机械工程自动化技术的发展和应用,我们需重视技术创新,加大人才培养力度,以及政府的政策支持。
只有这样,才能有效地解决当前存在的问题,推动机械工程自动化技术行业迈向更加美好的未来。
2. 正文2.1 问题一:机械工程自动化技术瓶颈问题机械工程自动化技术在发展的过程中,面临着一些瓶颈问题,限制了其进一步的发展和应用。
机械工程自动化技术在性能和精度上存在着一定的局限性。
虽然现代的自动化设备可以实现高速、高精度的加工,但是在某些特定领域的需求下,仍然很难完全满足。
在微小零件加工、复杂零件加工等方面,现有的自动化技术仍然存在着提升空间。
机械工程自动化技术的稳定性和可靠性也是一个较为突出的问题。
虽然现代自动化设备在理论上可以实现连续不间断的生产,但是在实际应用中,由于各种外部因素的影响,设备的稳定性和可靠性并不太高。
设备的频繁故障和维护成本的增加,给生产企业带来了一定的困扰。
机械工程自动化技术在智能化和自适应方面也存在一定的瓶颈。
虽然有一些智能化的自动化设备已经问世,但是在真正实现人工智能、大数据分析等方面仍然有待改进。
这些问题限制了机械工程自动化技术的应用范围和深度。
针对这些瓶颈问题,我们需要加强技术创新,不断提升自动化设备的性能和精度;加强人才培养,培养一批懂技术、懂管理、懂市场的机械工程人才;政府也应加大对机械工程自动化技术的支持力度,创造更有利于自动化技术发展的政策环境。
机床使用中常见问题及解决方案解析机床作为一种重要的工业设备,在各行各业中都扮演着重要的角色。
然而,在机床使用过程中,常常会遇到各种问题。
本文将针对机床使用中常见的问题进行解析,并提供相应的解决方案,以帮助读者更好地应对机床使用中的挑战。
一、机床加工精度不达标机床加工精度是衡量机床性能的关键指标之一。
在实际生产中,由于各种因素的影响,机床加工精度常常无法达到预期要求。
造成机床加工精度不达标的原因有很多,例如机床本身的质量问题、刀具磨损、切削参数设置不合理等。
解决方案:1. 检查机床本身的质量问题,如导轨磨损、传动系统松动等,及时进行维修和调整。
2. 定期更换刀具,保持刀具的锋利度。
3. 优化切削参数,合理选择切削速度、进给速度和切削深度,以提高加工精度。
二、机床加工效率低下在生产过程中,机床加工效率低下是一个常见的问题。
这不仅会导致生产周期延长,还会增加生产成本。
解决方案:1. 优化加工工艺,合理安排工序,减少不必要的加工步骤。
2. 提高机床的自动化程度,采用自动上下料、自动换刀等设备,以提高生产效率。
3. 加强机床的维护保养工作,定期清洁润滑,保持机床的正常运转状态。
三、机床故障频发机床故障频发是机床使用中常见的问题之一。
故障不仅会导致生产停机,还会增加维修成本和时间。
解决方案:1. 加强机床的定期检查和维护,及时发现和解决问题。
2. 建立健全的维修保养制度,对机床进行定期保养,提高机床的可靠性和稳定性。
3. 配备专业的技术人员,及时处理机床故障,减少停机时间。
四、机床能耗高随着节能环保意识的提高,机床的能耗问题越来越受到关注。
高能耗不仅会增加生产成本,还会对环境造成负面影响。
解决方案:1. 优化机床的设计,采用高效节能的传动系统和控制系统,以降低能耗。
2. 合理规划生产计划,避免机床的空闲运行,减少能源的浪费。
3. 加强能源管理,建立能源监测体系,及时发现和解决能耗问题。
综上所述,机床使用中常见的问题有很多,但只要我们能够及时发现并采取相应的解决方案,就能够有效地解决这些问题,提高机床的使用效率和生产效益。
机械工程自动化技术存在的问题及措施摘要:近年来随着社会经济快速发展,制造业日益增加,也推动了机械自动化的进程。
机械制造业在中国也完成了大规模的自动化,将科研成果开展广泛应用,不但推动了机械自动化的发展水准,并且也推动了在我国科学合理技术的商业化系统进程。
文章内容关键阐述了在我国机械自动化技术的应用现状以及难题,进而给出了机械自动化自动化技术的改善方案。
关键词:机械自动化;机械设备制造;技术;对策引言机械自动化是指自动化技术在机械设备制造过程中的广泛推广和应用,以实现生产加工,加快原材料加工的流速。
机械自动化技术的发展和广泛应用是机械制造业的一次重大飞跃,两者都旨在实现持续的大规模生产目标,并实现提高加工工艺和生产力的趋势。
然而,中国的机械自动化水平仍处于初级阶段。
因此,我国的机械自动化技术还需要更快地发展,并得到更广泛、科学、合理的应用。
1.机械自动化自动化技术的现状以及难题1.1机械自动化自动化技术的现况我国机械自动化在自动化技术水平上还处于订单自动化和刚度自动化的过程中。
工业化国家在自动化技术方面广泛完成了智能系统、柔性生产和集成;在机械自动化生产的管理中,我国大多数公司仍然使用传统的管理机制,而工业发达国家已经实现了计算机管理,并在工业生产组织和管理中不断创新和优化生产方法;在优秀人才管理工作中,没有一个好的、合适的人才管理机制,基础理论上的优秀人才太多,不足以保证诚信;在机械设计方面,中国没有持续更新的保证,设计方案的水平也没有质的提高;在技术水平方面,我国的数控车床加工技术还局限于精细加工的初级阶段,对复合加工方法的选择还没有真正掌握,仍处于追求阶段。
1.2机械自动化自动化技术存在的不足国内机械自动化的自动化技术存在一些问题,如缺乏优秀的技术人才,自动化技术相对落后,自动化技术缺乏广阔的应用领域。
人力资源对发展和进步很重要。
在中国,大多数人只有知识和理论,没有社会经验和技术,对应届毕业生的监督和塑造并不有效和全面。
自动化机床的故障排除技术的探讨摘要:数控机床是一种高效的自动化机床,他综合了计算机技术,自动化技术,伺服驱动,精密测量和精密机械等各个领域的新的技术成果,是一门新兴的工业控制技术。
由于其经济性能好,生产效益高,在生产上处于越来越重要的地位。
本文就目前自动化机床工作中常见的故障类型以及出现原因进行分析,提出了相关的预防措施和排除方法。
引言:近几年来,自动化机床在我国的机械加工行业工作中已经得到了普及,并随着时代的发展呈现出高速发展与进步的态势。
这种社会发展趋势的存在促使了我国机械加工行业的飞速发展,无论是从生产加工质量、加工效率,还是从生产效益以及车床工作量进行分析,其都有着极为重要的作用与意义。
1自动化机床定义自动化机床也被人们广泛的称之为数控机床,是采用各种新技术、新设备加工而形成的一种精度高、生产效率高的自动化管理控制的机床模式。
数控机床在目前的工作中,其多数设备都配备了多工位刀塔或者动力刀塔,其中机床在工作的过程中本身就是一项工作环境复杂、工作模式多样的工作模式,因此在工作的过程中实现多样化生产与因地适宜的生产十分关键和重要,同时还具备着直线插补以及圆弧插补等多种补偿功能的工作模式和工作流程,其在生产中也是一种零件批量生产的工作模式。
2 自动化机床故障的调查2.1询问调查法在接收到自动化机床产生故障排除的信息时,应尽量要求操作者保持机床发生事故的状态,不对故障的现场进行任何的处理,由此便于故障的分析和查找,从而能有效解决自动化机床故障。
2.2现场检查法在抵达了机床故障的现场后,首先应验证机床操作者所提供的相关故障的准确性和完整性,从而能初步诊断和核实故障的准确程度。
由于操作者对相关的机床故障并不十分了解,甚至对故障的描述完全不准确,由此在到达故障现场后,不应急于处理故障,避免破坏故障现场,增加了故障排除的难度。
2.3故障分析法根据已知的故障状况按上节所述故障分类办法分析故障类型,从而确定排故原则。
机械工程自动化技术存在的问题及对策分析摘要:随着我国科技水平的不断提升,自动化技术在各领域的应用更加广泛。
在机械工程领域中应用自动化技术,可以有效的提高生产效率,节约生产成本,但是具体应用过程中还存在一定的问题,需要采取科学有效的措施来优化,促进机械工程行业的健康发展。
关键词:机械工程;自动化技术;问题;对策?引言随着信息时代的降临,自动化技术正被应用于社会各个领域。
传统的机械加工主要靠人力,生产效率不高同时也耗费大量的劳动力。
将自动化技术应用在机械工程中,可以很大程度上提高生产速度,降低生产成本,推动机械制造企业的发展。
1械工程自动化技术概述在机械工程发展中,自动化是其发展的主要方向,也是新时期机械工程重点研究内容,自动化技术在机械工程中使用有效的实现了机械工程水平的提升,对机械工程发展具有重要的意义。
经过不断的研究,也是产生了诸多类型的机械工程自动化技术,主要包括集成的自动化、柔性的自动化以及智能性自动化等技术类型。
集成的自动化是对信息技术的改进,实现自动化与生产相关信息的联合,来对机械化工程生产与开发进行应用;柔性的自动化也会在计算机应用基础上,来对自动化的技术进行领用的使用,来实现机械工程的生产目标朝着智能化的运营管理方向发展,这种自动化的技术可以对机械工程管理水平进行有效的改善;智能性自动化是柔性的自动化升级版本,此技术能够对机械工程过程进行仿真和控制,对机械的相关数据进行有效的收集以及科学的解析,因此这种技术不仅能够对机械效率进行有效提升,还能够不断拓展其应用的范围,由于其具有智能化和自动化等特点,能够有效的替代人工方式,对人力成本实现显著的节省。
2机械工程自动化技术存在问题2.1对机械自动化管理工作的不重视纵观当前的自动化技术没有得到良好利用,除了设备和技术的原因,更重要的原因在于管理漏洞。
一些机械工程的自动化技术管理仍然延用传统的管理模式,不能满足自动化技术的管理需求,主要体现在现阶段网络技术没有广泛应用到生产当中,使生产模式和管理模式不兼容,制约了自化动技术的发展进程。
机械工程自动化技术存在的问题及措施摘要:随着科学技术的迅猛发展,生产方式逐渐由传统制造转变成为机械制造,机械化的生产不仅有效带动了制造行业的蓬勃发展,同时也为机械制造行业市场竞争力的进一步提升提供了有利条件。
就目前的实际情况来看,由于我国机械工程自动化技术应用的起步较晚,应用过程中仍然还存在着诸多的不足,这无疑严重限制了机械工程自动化技术的效能体现。
因此,我们有必要加强对其的研究,寻求优化、完善机械工程自动化技术的创新应用措施。
关键词:机械工程;自动化技术;存在的问题及措施1导言自动化技术的兴起使得它广泛应用到机械设计制造中,极大提高了机械制造的生产效率、降低了生产成本、节省了劳动力。
与传统机械加工相比,促使机械制造行业由传统的粗放型的劳动力模式向集约的技术型模式转变。
但与发达国家相比,我国的自动化技术在机械过工程中生产和加工方面还存在一些问题,制约着机械工程的发展。
2机械工程自动化技术的现状及问题目前,我国处于机械工程自动化的开始阶段,属于起步,大部分企业还在采用传统的管理经营模式,没能够将自动化生产运用在现在的经营管理当中,机械工程自动化没有得到较好的利用。
而在对人才的管理方面,大多采用的是国外的人才管理模式,没有进行实际上的更改,也没有合适的人才格局,在这方面仍在存在较大问题。
很多员工知识理论上较为领先,但在实践技术上并没有达到要求。
从技术上来说,尽管技术得到了较为广泛的运用,但在符合加工方面还有一定的差距,需要进步和发展。
再来说机械设计这个方面,虽然对其设计出的方案很多,但水平仍然有一定限制,没有充分展现出其科技成果的高水平。
目前,机械工程自动化技术存在的问题包括:专业的技术人员不多,并且一些技术人员虽然理论知识较为丰富但缺乏实际应用能力,其整体专业素质并不高。
在工作中过分强调理论,疏忽了培养。
这也给当前机械工程自动化工作的发展带来了一定阻碍,表现为技术化程度偏低。
单方面拥有理论知识是不够的,还需要在现实技术中有足够的经验,才能够不断提升机械工程自动化技术的水平,单自动化技术还处于过于传统的阶段,并且结构上传统封闭式。
机械工程自动化技术存在的问题及措施分析摘要:自动化技术在机械工程中的有效应用是科技发展的客观要求,自动化技术能够有效的提高机械效率,减少人力资源的浪费,扩大生产收益,因此,是当今社会广泛应用且前景光明的生产技术.所以自动化技术对科学技术的需求高,现在我国的机械化工程发展不高,有必要制定一个长远的发展规划,以奠定在机械工程可持续发展基础.它还一定要具体应用自动化技术,认识到存在的问题并制定解决方案,有针对性的措施,机械自动化技术的发展与广泛的应用,是机械制造业一个巨大的飞跃,也是机械制造业发展的主象实现连续自动生产的目标,进而实现生产过程和生产效率的优化流趋势。
关键词:机械工程自动化技术问题措施分析引言:我国经济的发展以及科技的进步,推动机械工程实现自动化技术应用。
自动化技术在我国的应用越来越广泛,为各行各业带来了重要影响。
机械工程自动化技术在现阶段的应用中,仍处于探索阶段,较之于国外技术应用情况来看,仍存在诸多方面需要完善。
对此,必须采取有效的解决措施,合理确定机械自动化技术的发展目标.1.自动化技术在机械工程中应用的重要意义首先,在机械工程中,生产加工是重要的操作环节,而自动化技术主要就是给生产加工提供便捷,给企业带来更多的经济效益。
其次,增强企业的市场竞争力。
在机械工程中,应用自动化技术调控整个生产流程,能够很好地保证生产成本和质量,从而在很大程度上缩短生产周期。
目前,自动化技术在机械工程中的应用已经取得了明显的效果,随着社会的不断进步,其必然会普及到各行各业当中。
其三,自动化技术本身是一种高新技术,融入到机械工程当中能够使企业的生产工艺发生很大的变化,可提高企业生产的整体运行效率。
2.机械工程自动化技术的问题2.1机械自动化技术发展欠缺环保理念随着全球化经济的发展,环境问题也引起了高度重视,环保理念也延伸至社会的各个角落。
但是,作为能源消耗较大的机械自动化设备来说,在设计、生产以及回收利用的过程中,都欠缺环保理念,导致机械自动化设备制造过程中加重了对环境的污染,过度的追求片面的经济效益,对社会效益的协调发展将带来负面的影响。
自动化车床问题概述(doc 28页)五组自动化车床问题摘要本文是自动化车床中道具的检测与更换问题。
在已知生产工序的费用参数和故障记录的情况下,建立随机模型,得出工序设计效益最好的检查间隔和刀具更换策略。
首先我们对附表中的数据在6SQ软件拟合中进行分析并在MATLAB中对其进行假设检验,发现其服从X(600,1962)的正态分布。
对于问题一,我们以每个正品的平均费用作为评价指标。
我们规定一个周期内我们最多进行次检测,每次检测的零件序号为c i(i=1,2,··,n)。
通过规定等概率间距对刀具零件进行检测。
同时将总费用和生产正品的期望分为未达到最大检测次数前和达到最大检测次数两部分。
然后,通过穷举法求解出不同间距和不同检验次数时,每个正品的平均生产最小费用,我们得出其最优解。
其结果为:检验次数为9次,检验的零件数序号分别为:58 ,99,135,167,196,221,244,263,281。
换刀的间距为281零件。
而平均每个正品零件花费为:4.5913元。
对于问题二,我们采用单策略模型。
由于正品的来源分为两个部分。
因此在检测时存在误判问题。
我们通过分析未达到最大检测次数前和达到最大检测各元素的来源,从而得出各元素的表达方法。
最后通过matlab对不同间距和不同次数的花费进行比较,最后得出最优解。
其结果为:检验次数为10次,检验的零件数序号为:82,101,152,184,211,237,253,275,300,321。
换刀的间距为:320。
平均均每个正品零件花费为:9.3912元。
对于问题三,我们采用双策略模型。
由于问题二中误判率较大,对生产工序有较大的误导作用,因此我们采用双策略模型即一次检验连续检查两个零件,这样通过概率计算工序正常时生产的产品合格率为96.04%,工序不正常时生产的产品合格率为16%。
这样误判率就大大的降低。
然后可以再通过穷举法,得出最优解。
关键词:6SQ拟合等概率间距单策略双策略穷举法1.问题的重述工业生产中,自动化车床刀具的检测与磨损是比较常见的问题,如何检测何时更换刀具将直接影响生产成本。
在本文中,我们将从某个方面对其合理规划,使生产工具平均成本最小。
刀具更换背景:一道工序用自动化车床连续加工某种零件,由于刀具损坏等原因该工序会出现故障,其中刀具损坏故障占95%, 其它故障仅占5%。
工序出现故障是完全随机的, 假定在生产任一零件时出现故障的机会均相同。
工作人员通过检查零件来确定工序是否出现故障。
现积累有100次刀具故障记录,故障出现时该刀具完成的零件数如附表。
现计划在刀具加工一定件数后定期更换新刀具。
已知生产工序的费用参数如下:故障时产出的零件损失费用f=200元/件;进行检查的费用t=10元/次;发现故障进行调节使恢复正常的平均费用d=3000元/次(包括刀具费);未发现故障时更换一把新刀具的费用 k=1000元/次。
本文需要解决的问题:1)假定工序故障时产出的零件均为不合格品,正常时产出的零件均为合格品, 试对该工序设计效益最好的检查间隔(生产多少零件检查一次)和刀具更换策略。
2)如果该工序正常时产出的零件不全是合格品,有2%为不合格品;而工序故障时产出的零件有40%为合格品,60%为不合格品。
工序正常而误认有故障停机产生的损失费用为1500元/次。
对该工序设计效益最好的检查间隔和刀具更换策略.3)在2)的情况, 可否改进检查方式获得更高的效益。
2. 模型的假设与符号说明2.1模型的假设假设1:题目所给数据是合理、正确的;假设2:换刀具时间可以忽略不计,不会影响到生产; 假设3:认为5%的其他故障发生时生产零件数是随机的; 假设4:100个刀具故障数据所表示的意义具有普遍性; 假设5: 零件损失费是有不合格产品造成。
2.2符号说明符号 符号说明 W平均每个正品花费E 正品个数期望zfy总损失费用ij E第j 次检验后停止使用该刀具该刀具生产的正品数i gz第i 次检测出现故障的费用wgz刀具更换费用 i c检测第i 个零件的序号数 wp i第i 次发生误判的概率 i E第i 次发生误判生产出正品的概率 i CP 当第i 次检查是对应产品的期望值 i CS第i 次发生误判的检查次数 1{}i i P c c +-第1i c +次检查与第i c 间的概率间距 ()f r 当发生故障时生产个r 零件的概率密度n最多检查次数d第1i c +次检查与第i c 间的概率间距步长1R 工序正常时合格品的概率 2R工序故障时合格品的概率 a当检查完后刀具依然是正常的期望值3. 问题分析本题是车间生产中刀具更换与产品检测使经济效益最好的最优化问题。
何时更换刀具与何时检测产品,一方面涉及概率统计方面问题,另一方面涉及经济效益最好的最小值问题。
通过统计软件可知机床无故障生产零件数服从的正态分布。
要求经济效益最好就是零件生产的总费用与生产正品数的期望值之比最小。
对于问题一, 当工序故障时,生产的零件全部是不合格品,无故障时,生产的零件全部是合格品,而通过对产品的检验可知工序是否故障。
我们规定一个周期内我们最多进行n 次检测,每次检测的零件序号为(0,1,..,)i i n c =。
当刀具生产的零件未达到更换周期刀具就发现故障,则进行调节使其恢复正常再使用。
而当刀具达到更换周期无论刀具能否再生产我们都更换零件。
这样刀具生产时总费用就是不超过此更换周期刀具就出现故障所用费用的期望与达到更换周期但刀具仍能工作时所用费用的期望值之和。
最后以生产一个合格品所需费用为评价指标,通过穷举法,我们能得出评价指标的不同值,取其中最小值。
其中检查的流程图如下图:对于问题二,对于每次故障发生时,其生产的零件数为一概率函数,95%为,刀具损坏故障与5%为其它故障,其中95%,刀具损坏故障为正态分布的函数,5%其它故障平均分布。
我们仍以每个正品的平均费用作为评判指标。
通过单策略模型我们进行求解。
由于在工序正常时产出的零件不全是合格品,有2%为不合格品;而工序故障时产出的零件有40%为合格品,60%为不合格品。
这样在检测过程中无论检查出是合格品还是不合格品都存在误判问题。
而把工序正常误认有故障停机会产生损失费用,同时把工序故障认为正常将会产生零件损失费用;因此在检测过程中我们误判数期望值使我们所求的第一个元素。
其次正品数期望值,产品个数期望值,检查次数期望值都是我们求解总耗费中必须知道的量。
安排合理的使用周期和适当的检验间距,从而使正品的平均费用最小;最后所求表达式将会是一个以c 1, c 2, c 3为变量的函数,最后通过matlab 编程,检查次数n 取值范围为1到30,先固定n ,在用穷举法排列各检查次数之间的间隔,并比较求出在n 值固定时其对应的最好检查间隔安排;最后再比较各个n 值下的最优解,得出最优结果。
对于问题三,需要得到更好的检验方法,使得生产中效益更高,我们评判指标不变。
为了尽量减小误判产生的损失,我们需要对检测方式进行改进,如何改进检测方式才能减小误判,在一次检验一个零件误判率较大的情况下,我们可以采取一次抽查,连续检查两个零件,这样在工序出现故障时所产生的零开始检测该产?i n c c <调节更换N N Y Y1i i =+图一 检验流件损失费用将得到减小为16%,且工序正常是被误判的概率改变并不大只改变0.39592%;最终误判所带来的损失就大大减小了。
4. 数据分析4.1正态分布假设由于工序出现故障是完全随机的,对题目给出的100次刀具故障记录(见附录表),我们通过观测其再各个区间中出现得频数可以预估其符合正态分布。
然后通过excel 中6SQ 统计软件的分析,最终得知工序出现故障服从正态分布。
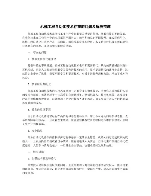
其图如图4.1:图4.1 工序出现故障时零件分布图通过数据的分析,可知刀具无故障生产零件数x 服从参数μ和σ正态分布,其中600,196.629μσ==。
其概率密度函数为:22()2()02x f x x μσπσ--=≥,在matlab 中对正态分布的概率进行拟合,最后概率函数可以近似表达结果图二:-3residuals9th degree: norm of residuals = 0.0066786y = 4.4e-026*x 9 - 2.4e-022*x 8 + 5.2e-019*x 7 - 5.8e-016*x 6 + 3.5e-013*x 5 - 1.1e-010*x 4 + 2.2e-008*x 3 - 1.9e-006*x 2 + 0.0001*x + 0.00033data 19th degree图4.2 正态分布函数的拟合4.2 正态分布假设检验然后通过6SQ 统计软件进行卡方拟合优度检验,检验结果见表4.1。
表4.1 正态分布的假设检验 假设检验零假设 服从正态分布自由度 9 卡方统计量2.5218397 p 值 0.9802904 显著性水平 0.05 结果接受零假设5. 问题一的解答5.1模型一的准备通过3σ事件可得,零件生产数应在区间[10.111189.89],区间上,我们规定一个周期内我们进行n 次检测,每次检测的零件序号为(0,1,..,)i i n c =。
当刀具生产的零件未达到更换周期刀具就发现故障,则进行调节使其恢复正常再使用。
而当刀具达到更换周期无论刀具能否再生产我们都更换零件。
为了体现选取零件的随机性我们约定其中相邻两次检验刀具出现故障的概率是相同的。
即11{}{}i i i i P c c P c c +--=-。
5.1.1生产指标的说明当检测零件次数i 不大于n 就发现刀具故障,那么此次刀具费用i gz 则由前i 次得检测费,故障调节费与故障时产出的零件损失费组成,其表达是如下:11*[*()*()]*,(1)ii c i i c ii t f c r f r dr i n p gz d -=++-≤≤⎰ 当检查零件数i 大于n 且刀具仍能正常运行,此时刀具更换费用wgz 则由前n 次检测费和换刀费组成,其表达是如下:*wgz k n t =+刀具生产时总费用就是不超过此更换周期刀具就出现故障所用费用的期望与达到更换周期但刀具仍能工作时所用费用的期望值之和,即总费用zfy 为:11(*)*()n nnc i i c i zfy gz p wgz f r dr +==+∑⎰而在生产中,产生正品数期望E 为未达到检查次数产生正品的期望与达到最大检查次数产生正品的期望,即:*()*[1()]nc n n c E r f r dr c F c =+-⎰5.2问题一模型的建立我们以生产一个合格品所需费用W 作为我们的评价指标。
则W 为零件生产的总费用与生产正品数的期望值之比。