CAMDS16材料数据表变更指南
- 格式:pdf
- 大小:115.88 KB
- 文档页数:1
内部资料,不得外传CAMDS简介注册供应商自制件MDS创建及内部发布查找、审批表单查找审批表单分类分析管理半开放式注册:采用逐级授权式的策略完成用户的注册流程,即只有获得相关许可的用户才可以使用CAMDS。
系统管理员授权申请CAMDS管理委员会整车企业整车企业创建普通用户企业管理员一级供应商与只读用户二级供应商浏览器要求:微软的Internet Explorer 版本7.0,8.0,9.0。
Internet Explorer708090初次登陆,系统自动弹出修改密码提示框,强制用户修改密码。
单点登录:前一次登录被自动注销,后一次登录可以正常使用。
如果用户在30分钟之内没有执行任何操作,若想继续使用CAMDS,必须重新登录。
如果3次输错用户名和密码,账号将被锁死30分钟。
网址http://www camds org网址: 登录方式¾直接登录:¾电信:https:///camds/login.action¾联通:https:///camds/login.action ¾官网登录:¾www camds org¾用户名和密码¾用户名和验证码不区分大小写,密码区分大小写。
¾修改密码,8位以上的数字或字母。
¾新用户:系统自动产生的密码,初次登录时要修改。
¾老用户:点击【其它】主菜单下的【修改密码】子菜单。
¾忘记用户名或密码(邮箱地址区分大小写)。
邮箱地址区分大小写)选择语言类别(中英文下拉框)中的不同角色具有不同的访问权限 CAMDS中的不同角色,具有不同的访问权限角色权限企业管理员最高权限—管理功能;建议每一企业至少要有两名企业管理员。
建议每少要有两名管理员由企业管理员注册;他们没有管理权限,但有权创建,发送,提交或发布MDS、发送和接收请求将普通用户批准或拒绝接收到的其他企业的MDS、发送和接收请求、将MDS进行分类管理。
c a md s录入系统操作说明 Prepared on 22 November 2020CAMDS系统操作简介一、登陆页面和主页面介绍首先需要输入用户名和密码主界面主要用到的板块:二、模块作用介绍(1)创建:1.材料数据表可以添加提交客户的相关零件和材料信息2.组件单元可以添加内部发送的相关零件和材料信息(2)查找:查找通过内部发送和提交的相应信息(3)管理可以在运来的供应商下添加子账户,权限可以一样。
三、材料录入首先点击组件单元,选择材料项目对用的创建,进入材料选择界面,选择需要输入的材料的类型,对于有些材料还需要选择对应的材质信息。
然后,进入创建界面:需要输入材料名称、材料号、商品名等信息,信息输入越多,查找的可靠性越高。
选择左上角的黄色三角符号添加基本物质,选择类别,(注意:根据国家要求,材料中禁止加入有害材料。
如汞、铅、铬等)如果选择聚合物,在后面录入零件时需要另外标注聚合物。
选择完之后:修改物质的平均值96,一般可设置95-97或者94-98等,保存。
同样的步骤,再次添加物质,比例选择“剩余的”。
保存之后,点击最下面的内部,确认无提示输入错误,可以内部发送,供后面提交客户时添加。
四、零件录入零件的录入分为两个选择途径,一个是只是用于内部发送,一个就是为了提交客户。
在创建栏里有两个选项,材料数据表可以直接添加各种材料,组成自己需要的零部件,可以内部发送和提交客户。
组件单元也是可以添加各种材料,组成自己需要的零部件,但是只能内部发送,不能将零部件发送给客户。
不过对于后者而言,可以通过材料数据表添加零部件选项来添加后者的零部件,但是零部件名称需要重新输入一次,适合一个大的零部件下包含几个小的零部件类的。
主要以第一种方法为例:选择“材料数据表“选项,选择创建。
进入根据自己的零部件信息,填写零部件名称、零部件号,测量所得单位质量值需要根据材料的重量计算,但是零部件的总重量需要接近客户图纸上的质量值,允许误差则要根据总的重量值来确定。
面向供应商NIDEC MOBILITY CORPORATIONQuality Planning Department,Quality Management Division,目录1. 前言 (1)2. CAMDS(China Automotive Material Data System)概述 (2)2.1. CAMDS简介 (2)3. CAMDS数据的填报 (2)3.1. 要求事項 (2)3.2. CAMDS数据结构 (3)3.2.1 有效的数据结构 (3)3.2.2 无效的数据结构 (4)3.2.3 简单BOM(FBOM)的报告方式 (5)3.3. 材料的作成 (6)3.3.1 材料分类的选择 (6)3.3.2 材料 (8)3.3.3 基本物质 (10)3.4. 半成品件 (11)3.4.1 添加子节点数据 (12)3.5. 零部件 (14)3.5.1 添加子节点数据 (15)3.5.2 聚合物材质标识 (17)3.5.3 物质应用代码 (18)4. 填报接收人信息 (22)4.1. 发送MDS (23)5. CAMDS的运作方法 (25)5.1. 创建/更新MDS (25)5.2. MDS填报流程 (25)5.3. 数据表被拒绝时 (26)5.4. 包含支给部品的MDS填报流程 (26)5.5. 包含支给材料的MDS填报 (26)6. CAMDS咨询窗口 (27)6.1. CAMDS全面 (27)6.2. 本公司的数据填报 (27)1.前言本手册规定了NIDEC MOBILITY CORPORATION及其集团公司1(以下简称本公司)针对供应商及其制造商提供的部品、材料的CAMDS数据填报时的相关要求。
请依据本手册填报发送给本公司的CAMDS数据。
本手册中的未尽事项,请参照CAMDS管理中心(CATRC)编制的《CAMDS使用手册》2、或《CAMDS填报指南》3等教程。
注**********************************************************************************************12 CAMDS管理中心编制发行的CAMDS运用手册。
变更管理准则1目的本准则指出了在CAMDS中需要修改、更新和重新提交材料数据表的各种情况。
本准则不能替代质量体系(如QS 9000)、生产件批准程序(PPAP)等相关要求。
2引用文件以下文件中的条款通过本准则的引用而成为本准则的条款。
凡是注日期的引用文件,其随后所有的修改单(不包括勘误的内容)或修订版均不适用于本标准,然而,鼓励使用本准则的各方研究是否可使用这些文件的最新版本。
凡是不注日期的引用文件,其最新版本适用于本准则。
QS 9000 质量体系要求PPAP 生产件批准程序GADSL 全球汽车申报物质清单3系统需求当全球汽车申报物质清单(GADSL)发生变化时,本系统无法对已发布和批准的包含通配符物质及保密物质的材料数据表(MDS)进行自动更新。
接收方一旦批准,若材料和内容没有变化,材料数据表中的项目将保持不变并被系统默认,以维护数据所有权。
数据表创建者需及时按照相应法规与CAMDS准则要求自行修改其MDS。
4MDS变更原则¾更改现有MDS结构树中节点,需根据最新CAMDS准则修订并重新提交相应MDS;¾部件或材料重量变更且超出图纸公差要求或客户其他要求时,需要根据最新CAMDS准则修订并重新提交相应MDS;¾GADSL发生变更时,MDS创建者审核包含“通配符物质”及“保密物质”的MDS,如果这些“通配符物质”或“保密物质”中含有GADSL中的基本物质,则需要修订相应MDS并重新提交,修订和提交日期由各主机厂自行规定,推荐时间为自GADSL实施起六个月内;¾根据最新CAMDS准则,MDS结构树中有错误节点时,需修订并重新提交相应MDS;¾相关法律法规的特殊要求。
5ID及版本管理MDS修订及升级遵从以下原则:¾需新零件号:使用新的MDS ID号¾相同零件号更新内容:使用原MDS ID号,但新的MDS版本号6MDS提交流程图7版本本准则为CAMDS 20变更管理准则第一版;本准则自2010年7月1日开始实施。
(内部资料,严禁外传)“中国汽车材料数据系统(CAMDS)” 填报指南V2.0 中国汽车技术研究中心CAMDS 管理中心2011/12 目录前言CAMDS 01 总则CAMDS 02 汽车用涂镀层和表面转化膜填报指南CAMDS 03 非金属涂层填报指南CAMDS 04 塑料填报指南CAMDS 05 橡胶和热塑性弹性体材料填报指南CAMDS 06 纤维制品填报指南CAMDS 07 皮革填报指南CAMDS 08 汽车密封及胶粘剂产品填报指南CAMDS 09 润滑油填报指南CAMDS 10 电子电器元件填报指南CAMDS 11 汽车照明系统零部件填报指南CAMDS 12 汽车玻璃零部件填报指南CAMDS 13 热系统零部件填报指南CAMDS 14 汽车转向系统零部件填报指南CAMDS 15 机油滤清器填报指南CAMDS 16 变更管理指南中国汽车材料数据系统(CAMDS)填报指南前言中国汽车材料数据系统(CAMDS)是为实施汽车产品禁限用物质管控,提高汽车产品回收利用率而专门开发的材料数据申报与管理平台。
汽车产品供应链上的各级零部件供应商可通过本系统完成产品材料数据信息的申报工作,支持各整车生产企业顺利通过国内外相关法规的认证。
为帮助使用CAMDS 的各级汽车零部件供应商更好地进行产品材料数据信息的填报和更新,提高录入数据的规范性和统一性,以确保产品材料数据信息准确高效地沿着供应链传递,CAMDS 管理中心制定了《中国汽车材料数据系统(CAMDS)填报指南》)(简称“CAMDS 填报指南”。
该指南作为填报产品材料数据信息的技术指导文件,给出了用户在CAMDS 系统中创建各类材料数据表(Material Data Sheet MDS)时的一些建议性的原则及要求。
该指南共有16 个文件(详见目录)构成,涵盖了常见汽车材料及部件的MDS 创建方法。
金属材料MDS 创建方法请重点参照文件“CAMDS 01 总则”执行,其余材料或部件MDS 创建方法可参照对应文件执行。
c a md s录入系统操作说明Document number:NOCG-YUNOO-BUYTT-UU986-1986UTCAMDS系统操作简介一、登陆页面和主页面介绍首先需要输入用户名和密码主界面主要用到的板块:二、模块作用介绍(1)创建:1.材料数据表可以添加提交客户的相关零件和材料信息2.组件单元可以添加内部发送的相关零件和材料信息(2)查找:查找通过内部发送和提交的相应信息(3)管理可以在运来的供应商下添加子账户,权限可以一样。
三、材料录入首先点击组件单元,选择材料项目对用的创建,进入材料选择界面,选择需要输入的材料的类型,对于有些材料还需要选择对应的材质信息。
然后,进入创建界面:需要输入材料名称、材料号、商品名等信息,信息输入越多,查找的可靠性越高。
选择左上角的黄色三角符号添加基本物质,选择类别,(注意:根据国家要求,材料中禁止加入有害材料。
如汞、铅、铬等)如果选择聚合物,在后面录入零件时需要另外标注聚合物。
选择完之后:修改物质的平均值96,一般可设置95-97或者94-98等,保存。
同样的步骤,再次添加物质,比例选择“剩余的”。
保存之后,点击最下面的内部,确认无提示输入错误,可以内部发送,供后面提交客户时添加。
四、零件录入零件的录入分为两个选择途径,一个是只是用于内部发送,一个就是为了提交客户。
在创建栏里有两个选项,材料数据表可以直接添加各种材料,组成自己需要的零部件,可以内部发送和提交客户。
组件单元也是可以添加各种材料,组成自己需要的零部件,但是只能内部发送,不能将零部件发送给客户。
不过对于后者而言,可以通过材料数据表添加零部件选项来添加后者的零部件,但是零部件名称需要重新输入一次,适合一个大的零部件下包含几个小的零部件类的。
主要以第一种方法为例:选择“材料数据表“选项,选择创建。
进入根据自己的零部件信息,填写零部件名称、零部件号,测量所得单位质量值需要根据材料的重量计算,但是零部件的总重量需要接近客户图纸上的质量值,允许误差则要根据总的重量值来确定。
内部资料,不得外传⏹账号登录问题⏹用户管理问题⏹材料数据表填报问题⏹材料数据表校验问题⏹材料数据表传输问题⏹常用操作⏹CAMDS账户和数据的安全是主要考虑因素物理安全软硬件设备均采用国际知名品牌的优秀产品CAMDS的硬件服务器在专用机房管理中心机房配备门禁系统以及防水、防火、防震、防静电等防护措施数据传输安全采用HTTPS传输协议服务器安装SSL数字安全证书软件服务安全设置90天更换密码功能连续输错三次用户名或密码,账户锁死30分钟初次登陆,无法进入系统怎么办初次登录系统,会弹出修改初始密码提示框,强制用户修改密码系统使用环境:IE 浏览器7.0,8.0,9.0(★)忘记用户名和密码怎么办执行找回用户名和密码操作人员离职,无法获取CAMDS账号怎么办邮箱是获取CAMDS账号的唯一方式。
若离职人员的注册邮箱仍有效并且可以登录,则可通过执行找回用户名和密码操作获取账号信息,并在登陆系统后自行修改邮箱。
若离职人员的注册邮箱已失效,需登录官网下载“用户修改邮箱申请表”或联系CAMDS管理中心索要,填好信息后盖章回传,管理中心审核通过后尽快办理,需登录新的邮箱获取账号信息。
建议每个企业至少设两名客户管理员。
如何注册供应商─若需要供应商提交CAMDS数据,可为供应商注册CAMDS账号。
─登录进入系统,在“管理”主菜单中选择“注册供应商”子菜单。
注:供应商可通过“公开”方式自行完成账号的注册。
如何注册本企业用户─若本企业其他同事也有填报CAMDS数据的要求,可注册本企业用户。
─在“管理”主菜单中选择“企业用户管理”子菜单,点击“创建”后填写相应信息提交。
如何创建本企业部门─在“管理”主菜单中选择“部门管理”子菜单。
如何删除已经离职的本企业用户─若本企业用户已经离职或者不负责CAMDS相关工作,可将其账号设置为“无效的”。
─在“管理”主菜单中选择“企业用户管理”子菜单,“查找”本企业用户,在结果集中选择离职的用户,点击“修改”,将“是否有效”勾选框去掉即删除。
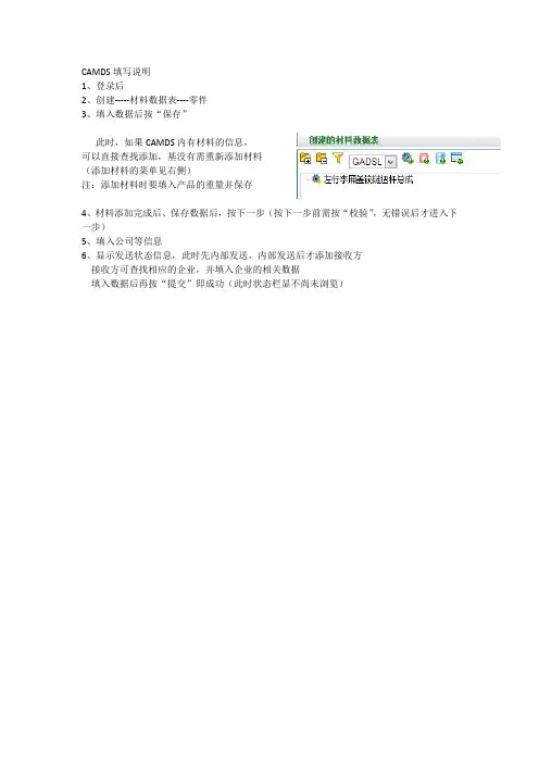
CAMDS填写说明
1、登录后
2、创建-----材料数据表----零件
3、填入数据后按“保存”
此时,如果CAMDS内有材料的信息,
可以直接查找添加,基没有需重新添加材料
(添加材料的菜单见右侧)
注:添加材料时要填入产品的重量并保存
4、材料添加完成后、保存数据后,按下一步(按下一步前需按“校验”,无错误后才进入下一步)
5、填入公司等信息
6、显示发送状态信息,此时先内部发送,内部发送后才添加接收方
接收方可查找相应的企业,并填入企业的相关数据
填入数据后再按“提交”即成功(此时状态栏显不尚未浏览)。
CAMDS操作常见问题解答神龙汽车有限公司技术中心技术服务分部2010-7-14目录一.供应商注册和系统登陆问题1.没有收到CAMDS的用户名和密码2.总是显示密码和验证码错误,不能登陆CAMDS系统3.登陆CAMDS系统,看不见验证码;4.忘记了用户名和密码5.新注册企业信息有误怎么办?二.供应商MDS表单的填报和发送6.MDS表单如何创建?7.MDS表单创建顺序是怎样的?8.材料MDS表单创建的注意事项?9.如何查询和使用CAMDS系统中的标准材料?10.材料MDS表单下面的物质含量是填写标准要求值还是测量值?11.材料MDS表单的材料名称(中文和英文)名称字符有限制吗?12.零件或半成品件MDS表单创建的注意事项?13.如何确定零件的允许偏差14.再利用率和回收再利用率的关系15.零件MDS表单检验报错:下面的材料MDS表单是小数版本。
;16.收到表单,如何审批?17.MDS表单被神龙公司拒绝,该怎么办?18.在CAMDS系统中,MDS表单结构树中,删除节点后,相关计算结果为何会出错?19.为什么我提交的MDS表单,显示为“尚未浏览”,但是神龙公司的BMV系统就已经给我发出审核的意见?20.为何我的MDS表单不能发送出去?21.为什么我的MDS表单,神龙公司反映不能查看,也不能下载?22.为什么MDS表单创建过程中,保存时,系统会停滞不动?23.可以选择<发布>模式来发送MDS表单吗?24.MDS和组件单元的区别25.如何加入已创建的零件或半成品件表单?三.供应商注册和系统登陆问题1.没有收到CAMDS的用户名和密码;供应商被注册后,CAMDS系统将向供应商指定的CAMDS管理员邮箱发送一封包含用户名和密码的邮件。
有时,供应商可能认为没有收到CAMDS系统发放的包含用户名和密码的邮件,造成这种现象可能有以下几种情况:a)CAMDS的邮件可能被自动放置在垃圾邮件中,查看您的垃圾邮件箱,确认注册新账号邮件是否被当作垃圾邮件处理,请查出后启用;b)有的公司的邮件系统会自动屏蔽来历不明的邮件,CAMDS系统发的邮件有时会被列入这些邮件中。
C A MD S系统操作简介一、登陆页面和主页面介绍首先需要输入用户名和密码主界面主要用到的板块:二、模块作用介绍(1)创建:1.材料数据表可以添加提交客户的相关零件和材料信息2.组件单元可以添加内部发送的相关零件和材料信息(2)查找:查找通过内部发送和提交的相应信息(3)管理可以在运来的供应商下添加子账户,权限可以一样。
三、材料录入首先点击组件单元,选择材料项目对用的创建,进入材料选择界面,选择需要输入的材料的类型,对于有些材料还需要选择对应的材质信息。
然后,进入创建界面:需要输入材料名称、材料号、商品名等信息,信息输入越多,查找的可靠性越高。
选择左上角的黄色三角符号添加基本物质,选择类别,(注意:根据国家要求,材料中禁止加入有害材料。
如汞、铅、铬等)如果选择聚合物,在后面录入零件时需要另外标注聚合物。
选择完之后:修改物质的平均值96,一般可设置95-97或者94-98等,保存。
同样的步骤,再次添加物质,比例选择“剩余的”。
保存之后,点击最下面的内部,确认无提示输入错误,可以内部发送,供后面提交客户时添加。
四、零件录入零件的录入分为两个选择途径,一个是只是用于内部发送,一个就是为了提交客户。
在创建栏里有两个选项,材料数据表可以直接添加各种材料,组成自己需要的零部件,可以内部发送和提交客户。
组件单元也是可以添加各种材料,组成自己需要的零部件,但是只能内部发送,不能将零部件发送给客户。
不过对于后者而言,可以通过材料数据表添加零部件选项来添加后者的零部件,但是零部件名称需要重新输入一次,适合一个大的零部件下包含几个小的零部件类的。
主要以第一种方法为例:选择“材料数据表“选项,选择创建。
进入根据自己的零部件信息,填写零部件名称、零部件号,测量所得单位质量值需要根据材料的重量计算,但是零部件的总重量需要接近客户图纸上的质量值,允许误差则要根据总的重量值来确定。
在大的零部件之下,开始创建小的零部件,列如:电线、插件、端子、SEAL 等信息,有几个类别就创建几个子零部件。
CAMDS操作常见问题解答神龙汽车有限公司技术中心技术服务分部2010-7-14目录一.供应商注册和系统登陆问题1.没有收到CAMDS的用户名和密码2.总是显示密码和验证码错误,不能登陆CAMDS系统3.登陆CAMDS系统,看不见验证码;4.忘记了用户名和密码5.新注册企业信息有误怎么办?二.供应商MDS表单的填报和发送6.MDS表单如何创建?7.MDS表单创建顺序是怎样的?8.材料MDS表单创建的注意事项?9.如何查询和使用CAMDS系统中的标准材料?10.材料MDS表单下面的物质含量是填写标准要求值还是测量值?11.材料MDS表单的材料名称(中文和英文)名称字符有限制吗?12.零件或半成品件MDS表单创建的注意事项?13.如何确定零件的允许偏差14.再利用率和回收再利用率的关系15.零件MDS表单检验报错:下面的材料MDS表单是小数版本。
;16.收到表单,如何审批?17.MDS表单被神龙公司拒绝,该怎么办?18.在CAMDS系统中,MDS表单结构树中,删除节点后,相关计算结果为何会出错?19.为什么我提交的MDS表单,显示为“尚未浏览”,但是神龙公司的BMV系统就已经给我发出审核的意见?20.为何我的MDS表单不能发送出去?21.为什么我的MDS表单,神龙公司反映不能查看,也不能下载?22.为什么MDS表单创建过程中,保存时,系统会停滞不动?23.可以选择<发布>模式来发送MDS表单吗?24.MDS和组件单元的区别25.如何加入已创建的零件或半成品件表单?三.供应商注册和系统登陆问题1.没有收到CAMDS的用户名和密码;供应商被注册后,CAMDS系统将向供应商指定的CAMDS管理员邮箱发送一封包含用户名和密码的邮件。
有时,供应商可能认为没有收到CAMDS系统发放的包含用户名和密码的邮件,造成这种现象可能有以下几种情况:a)CAMDS的邮件可能被自动放置在垃圾邮件中,查看您的垃圾邮件箱,确认注册新账号邮件是否被当作垃圾邮件处理,请查出后启用;b)有的公司的邮件系统会自动屏蔽来历不明的邮件,CAMDS系统发的邮件有时会被列入这些邮件中。
内部资料,不得外传⏹账号登录问题⏹用户管理问题⏹材料数据表填报问题⏹材料数据表校验问题⏹材料数据表传输问题⏹常用操作⏹CAMDS账户和数据的安全是主要考虑因素物理安全软硬件设备均采用国际知名品牌的优秀产品CAMDS的硬件服务器在专用机房管理中心机房配备门禁系统以及防水、防火、防震、防静电等防护措施数据传输安全采用HTTPS传输协议服务器安装SSL数字安全证书软件服务安全设置90天更换密码功能连续输错三次用户名或密码,账户锁死30分钟初次登陆,无法进入系统怎么办初次登录系统,会弹出修改初始密码提示框,强制用户修改密码系统使用环境:IE 浏览器7.0,8.0,9.0(★)忘记用户名和密码怎么办执行找回用户名和密码操作人员离职,无法获取CAMDS账号怎么办邮箱是获取CAMDS账号的唯一方式。
若离职人员的注册邮箱仍有效并且可以登录,则可通过执行找回用户名和密码操作获取账号信息,并在登陆系统后自行修改邮箱。
若离职人员的注册邮箱已失效,需登录官网下载“用户修改邮箱申请表”或联系CAMDS管理中心索要,填好信息后盖章回传,管理中心审核通过后尽快办理,需登录新的邮箱获取账号信息。
建议每个企业至少设两名客户管理员。
如何注册供应商─若需要供应商提交CAMDS数据,可为供应商注册CAMDS账号。
─登录进入系统,在“管理”主菜单中选择“注册供应商”子菜单。
注:供应商可通过“公开”方式自行完成账号的注册。
如何注册本企业用户─若本企业其他同事也有填报CAMDS数据的要求,可注册本企业用户。
─在“管理”主菜单中选择“企业用户管理”子菜单,点击“创建”后填写相应信息提交。
如何创建本企业部门─在“管理”主菜单中选择“部门管理”子菜单。
如何删除已经离职的本企业用户─若本企业用户已经离职或者不负责CAMDS相关工作,可将其账号设置为“无效的”。
─在“管理”主菜单中选择“企业用户管理”子菜单,“查找”本企业用户,在结果集中选择离职的用户,点击“修改”,将“是否有效”勾选框去掉即删除。
CAMDS操作常见问题解答神龙汽车有限公司技术中心技术服务分部2010-7-14目录一.供应商注册和系统登陆问题1.没有收到CAMDS的用户名和密码2.总是显示密码和验证码错误,不能登陆CAMDS系统3.登陆CAMDS系统,看不见验证码;4.忘记了用户名和密码5.新注册企业信息有误怎么办?二.供应商MDS表单的填报和发送6.MDS表单如何创建?7.MDS表单创建顺序是怎样的?8.材料MDS表单创建的注意事项?9.如何查询和使用CAMDS系统中的标准材料?10.材料MDS表单下面的物质含量是填写标准要求值还是测量值?11.材料MDS表单的材料名称(中文和英文)名称字符有限制吗?12.零件或半成品件MDS表单创建的注意事项?13.如何确定零件的允许偏差14.再利用率和回收再利用率的关系15.零件MDS表单检验报错:下面的材料MDS表单是小数版本。
;16.收到表单,如何审批?17.MDS表单被神龙公司拒绝,该怎么办?18.在CAMDS系统中,MDS表单结构树中,删除节点后,相关计算结果为何会出错?19.为什么我提交的MDS表单,显示为“尚未浏览”,但是神龙公司的BMV系统就已经给我发出审核的意见?20.为何我的MDS表单不能发送出去?21.为什么我的MDS表单,神龙公司反映不能查看,也不能下载?22.为什么MDS表单创建过程中,保存时,系统会停滞不动?23.可以选择<发布>模式来发送MDS表单吗?24.MDS和组件单元的区别25.如何加入已创建的零件或半成品件表单?一.供应商注册和系统登陆问题1.没有收到CAMDS的用户名和密码;供应商被注册后,CAMDS系统将向供应商指定的CAMDS管理员邮箱发送一封包含用户名和密码的邮件。
有时,供应商可能认为没有收到CAMDS系统发放的包含用户名和密码的邮件,造成这种现象可能有以下几种情况:a)CAMDS的邮件可能被自动放置在垃圾邮件中,查看您的垃圾邮件箱,确认注册新账号邮件是否被当作垃圾邮件处理,请查出后启用;b)有的公司的邮件系统会自动屏蔽来历不明的邮件,CAMDS系统发的邮件有时会被列入这些邮件中。
中国汽车材料数据系统(CAMDS )数据填报指南
1 CAMDS 16 材料数据表变更指南
1 范围
本文件指出了在CAMDS 中需要修改、更新和重新提交材料数据表的各种情况。
2 引用文件
以下文件中的条款通过直接或间接引用而成为本文件的条款。
凡是注日期的引用文件,其随后所有的修改单(不包括勘误的内容)或修订版均不适用于本指南。
凡是不注日期的引用文件,其最新版本适用于本指南。
GADSL 全球汽车申报物质清单
3 MDS 数据更新原则
3.1 对于整数版本的或已经发送给客户但未被拒绝的材料数据表不能修改其明细。
如确实需要对
MDS 明细进行修改,则必须进行复制操作,对得到的新的MDS 进行处理。
3.2 当GADSL 发生变化,某物质由“无需申报”而变为“需申报D ”或“被禁止P ”时,该物质
将无法再被设置为“保密物质”或以“通配符物质”代替。
之前引用该物质的MDS 不会变化,需要用户自行进行修改。
3.3 对于标准材料,如果相关标准发生变更或修订,CAMDS 管理委员会将会按照新标准发布新的
标准材料,则之前引用旧标准材料的MDS 不会自动更新,需要用户按照产品实际情况自行对该MDS 进行变更。
3.4 对于禁用物质应用选项,如果相关标准法规变更或修订,则系统中的用户可选应用选项也将
做对应修改和变更。
用户之前选择过该应用选项的MDS 也不会自动更新,需要用户根据产品实际情况和法规要求自行对涉及到应用选项的MDS 进行变更。
4 ID、版本号变更原则
4.1 新建材料数据表时,系统自动生成新的ID 号;修改材料数据表时其ID 号和版本号均不发生
变化。
4.2 MDS 版本由小数变成整数时,会在系统中已存在的最高整数版本基础上增加1。
如复制新版
本后,存在多条不同版本号的MDS (1.01、2.01、3.01、1、2、3),其最大整数版本号为3,
则无论将版本号为1.01、
2.01、
3.01其中任意一条MDS 变更为整数版本时,都将会变更为4。
5 版本及实施日期
本文件为CAMDS 16材料数据表变更指南第二版;
本文件自2011年12月15日开始实施。