世界主要国家职业安全事故统计指标与安全状况比较
- 格式:doc
- 大小:29.00 KB
- 文档页数:4
2019年岗位技能考试最新版题库及答案(一)题库来源:“安全生产模拟考试一点通”微信公众号或者小程序搜“安全生产模拟考试一点通”查看全部题库并练习和模拟考试,错题练习,成绩测评。
第1题、【判断题】1961年4月,国务院发布了《工农业产品和工程建设技术标准暂行管理办法》,是我国第一次正式发布的有关工程建设标准化工作的管理法规。
A、正确B、错误正确答案:正确第2题、【判断题】2002年我国发布了国家标准,对标准的定义的表述是:“由公认机构批准的,非强制性的,为了通用或反复使用的目的,为产品或相关生产方提供准则、指南或特性的文件。
”A、正确B、错误正确答案:错误第3题、【判断题】CCS的分类体系原则上由三级组成,即一级类目、二级类目和三级类目。
A、正确B、错误正确答案:错误第4题、【判断题】CCS(中文标准文献分类法)是由我国标准化管理部门根据我国标准化工作的实际需要,结合标准文献的特点编制的一部专门用于标准文献的分类法。
A、正确B、错误正确答案:正确第5题、【判断题】ICS是一部数字等级制分类法,根据标准化活动与标准文献的特点,类目的设置以专业划分为主,适当结合科学分类。
A、正确B、错误正确答案:正确第6题、【判断题】ICS是一部数字等级制分类法,根据标准化活动与标准文献的特点,类目的设置以专业划分为主,适当适合科学分类。
A、正确B、错误正确答案:正确第7题、【判断题】ICS是国际标准化组织编制的标准文献分类法,它主要用于国际标准、区域标准和国家标准以及相关标准化文献分类、编目、订购与建库,促进标准以及其他文献在世界范围内传播。
A、正确B、错误正确答案:正确第8题、【判断题】“受控”是指单位通过IS09001质量管理体系认证,所评价的标准是受控文件。
A、正确B、错误正确答案:错误第9题、【判断题】“统一管理”是指国务院标准化行政主管部门统一管理全国的标准化工作。
A、正确B、错误正确答案:正确第10题、【判断题】“质量验收规范”是整个施工标准规范的主干,指导各专项工程施工质量验收规范是《建筑工程施工质量验收统一标准》,验收这一主线贯穿建筑工程施工活动的始终。
我国中小企业安全生产的问题现状与对策研究??以东莞市为例摘要安全,是人类生存与发展的最基本要求,是生命与健康的重要保障。
安全问题是人类生存、生产、生活和发展过程中永恒的主题,也是当今乃至未来人类社会重点关注的主要焦点之一。
近年来,全国安全生产形势较为严峻,死亡事故频繁发生,给社会安定带来极大的不稳定因素,也给受害者及家属带来极大的伤害。
这些事故绝大部分都发生在我国的中小企业。
如何做好中小企业的安全生产工作,从根本上扭转我国的安全生产形势,是各级政府和中小企业普遍关注和努力探索的重大研究课题。
本文首先概述了安全生产的重要性,指出我国目前安全生产水平远低于发达国家,特别是中小企业的安全生产形势更加不容乐观;并对安全生产的概念作了必要的阐述,对中小企业、安全生产事故分级等作了明确的界定。
其次, 通过分析我国安全生产的总体概况和中小企业的安全生产概况,概括出现阶段我国安全生产状况的特点。
再次,根据我国安全生产的特点,分析出我国中小企业普遍存在安全意识淡薄、安全投入不足、安全管理水平低、企业内部制度不完善、生产条件简陋、缺乏必要的安全技术人员等内部问题和政府对中小企业管理存在漏洞等外部问题。
最后,根据上述分析,提出如何通过提高中小企业内部管理、加强政府部门外部引导和监督并从根本上扭转中小企业安全生产形势的对策及建议。
关键词:中小企业;安全生产;东莞市 1我国中小企业安全生产的问题现状与对策研究??以东莞市为例AbstractSafety is not only the fundamental requirements of human existence anddevelopment, but also the important guarantee of life and health. Safety problem willbe the permanent theme throughout the existence, production, living anddevelopment of human, as well as one of the focal points in the present and even thefuture human societyIn recent years, the situation of work safety in China was relatively serious. Thefrequent occurrence of fatal accidents has, on one hand, brought about great unstablefactors to the stability of the society; and, on the other hand, caused great harm to thevictims and their family. Majority of such fatal accidents happened in small andmedium-sized enterprises in China. Therefore, how to ensure work safety in smalland medium-sized enterprises and how to fundamentally reverse the present situationof work safety in China has become the major research subject which different levelsof government and the small and medium-sized enterprises are concerning and tryingto exploreThis paper firstly summarizes the importance of safe production, indicating thatthe current level of safe production in China is much lower than which in thedeveloped countries, especially which in the small and medium-sized enterprises. Byillustrating the concept of safe production, this paper clearlyclarifies the accidentscale of work safety in small and medium-sized enterprises. Secondly, through theanalysis on the general situation of work safety in China and in small andmedium-sized enterprises, this paper summarizes the features of safe production atthe present stage in China. Thirdly, based on the features of work safety in China,this paper analyzes the following internal problems in small and medium-sizedenterprises, such as week safety awareness, insufficient safety investment, low safetymanagement level, imperfect internal system of the enterprises, primitive productioncondition, lacking of necessary production technicians and other internal problems,as well as the external problems, including loopholes in the management of small2我国中小企业安全生产的问题现状与对策研究??以东莞市为例and medium-sized enterprises by the government. Finally, based on the aboveanalysis, this paper proposes the corresponding countermeasures and suggestions onhow to improve internal management in small and medium-sized enterprises, tostrengthen external instruction and supervision by the government and tofundamentally reverse the situation of safe production in small and medium-sizedenterprisesKeywords: Small and Medium-sized Enterprises, Work Safety, DongguanCity 3我国中小企业安全生产的问题现状与对策研究??以东莞市为例目录第 1章导论11.1选题背景11.2选题意义21.3相关概念阐述..31.3.1安全生产的含意..31.3.2“中小企业”的划分标准31.3.3安全生产事故的分级.41.4研究方法和创新4第2章我国中小企业安全生产的现状及特征72.1 我国安全生产总体概况..72.2我国中小企业安全生产概况..82.3现阶段我国中小企业安全生产状况的特征..92.3.1事故总量大,易出难救..92.3.2高危行业事故多发92.3.3企业规模小,安全管理水平低..102.3.4隐性危害严重112.3.5安全生产形势不稳定,易于反复..122.4东莞市中小企业安全生产状况及特点..13第 3章我国中小企业安全生产存在的主要问题及分析..153.1 安全意识淡薄,安全投入不足,安全管理水平低..153.2企业安全观念落后,从业人员素质不高.173.3安全生产硬件和软件建设相对滞后.183.4安全生产法律法规不完善,对中小企业约束力不够183.5安全监管机制不畅顺,对中小企业监察不严20第4 章扭转中小企业安全生产形势的对策及建议224.1倡导安全文化.221我国中小企业安全生产的问题现状与对策研究??以东莞市为例4.2完善法律体系.234.3理顺部门关系.244.4加大查处力度.244.5实行经济激励.254.6培养中介机构.264.7开展安全教育.274.8建全企业内部管理284.9推行准入制度.294.10强化舆论监督29第5章结论..31参考文献32致谢34 2我国中小企业安全生产的问题现状与对策研究??以东莞市为例图表索引图1 2000年-2007年全国各类事故死亡人数.7表1 浙江省中小企业安监机构和安全管理人员配置表.11图2 2003年至2007年烟花爆竹事故总数和死亡人数..13表2 东莞市近两年事故情况和GDP统计表..14表3 我国安全生产法律体系..193我国中小企业安全生产的问题现状与对策研究??以东莞市为例第1章导论1.1选题背景安全,是人类生存与发展的最基本要求,是生命与健康的重要保障。
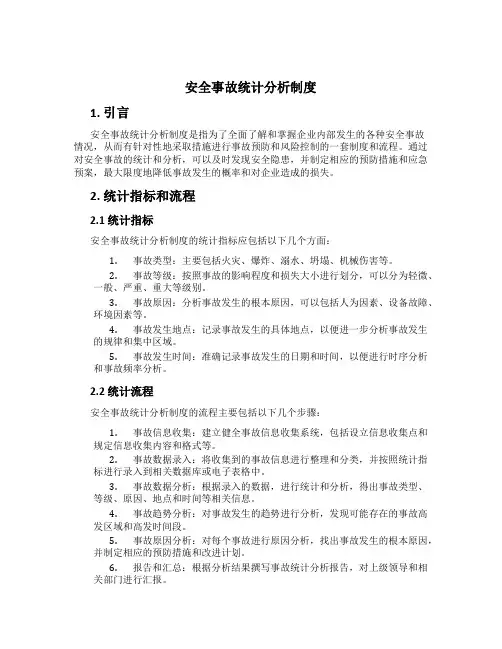
安全事故统计分析制度1. 引言安全事故统计分析制度是指为了全面了解和掌握企业内部发生的各种安全事故情况,从而有针对性地采取措施进行事故预防和风险控制的一套制度和流程。
通过对安全事故的统计和分析,可以及时发现安全隐患,并制定相应的预防措施和应急预案,最大限度地降低事故发生的概率和对企业造成的损失。
2. 统计指标和流程2.1 统计指标安全事故统计分析制度的统计指标应包括以下几个方面:1.事故类型:主要包括火灾、爆炸、溺水、坍塌、机械伤害等。
2.事故等级:按照事故的影响程度和损失大小进行划分,可以分为轻微、一般、严重、重大等级别。
3.事故原因:分析事故发生的根本原因,可以包括人为因素、设备故障、环境因素等。
4.事故发生地点:记录事故发生的具体地点,以便进一步分析事故发生的规律和集中区域。
5.事故发生时间:准确记录事故发生的日期和时间,以便进行时序分析和事故频率分析。
2.2 统计流程安全事故统计分析制度的流程主要包括以下几个步骤:1.事故信息收集:建立健全事故信息收集系统,包括设立信息收集点和规定信息收集内容和格式等。
2.事故数据录入:将收集到的事故信息进行整理和分类,并按照统计指标进行录入到相关数据库或电子表格中。
3.事故数据分析:根据录入的数据,进行统计和分析,得出事故类型、等级、原因、地点和时间等相关信息。
4.事故趋势分析:对事故发生的趋势进行分析,发现可能存在的事故高发区域和高发时间段。
5.事故原因分析:对每个事故进行原因分析,找出事故发生的根本原因,并制定相应的预防措施和改进计划。
6.报告和汇总:根据分析结果撰写事故统计分析报告,对上级领导和相关部门进行汇报。
3. 制度实施和管理3.1 完善制度为了确保安全事故统计分析制度的有效实施,需要建立相关的制度和规范,包括:1.制定安全事故统计分析制度的编写和使用规程,明确各部门的责任和权限。
2.设立专门的安全事故统计分析岗位或工作组,负责相关数据的收集、统计分析和报告编写。
安全生产事故统计和分析安全生产事故统计和分析安全生产是指在生产过程中,采取各种措施,避免或减少人员伤亡和财产损失的活动。
然而,事故往往不可预见,每年都会发生各种各样的安全生产事故。
为了更好地了解和预防这些事故,安全生产事故的统计和分析变得尤为重要。
一、安全生产事故统计的意义统计安全生产事故的意义在于了解安全生产状况、识别存在的问题和风险,为制定相关安全规范和措施提供依据。
通过对事故统计数据的深入分析,可以评估安全管理措施的有效性,并发现生产过程中存在的隐患和问题。
此外,安全生产事故统计还有助于比较不同企业和行业的安全状况,提供参考和借鉴。
二、安全生产事故统计的方法安全生产事故统计主要通过收集和分析相关数据来完成。
一般而言,统计数据包括事故发生的时间、地点、类型、伤亡人数等。
为了准确全面地进行统计,各企业需要建立健全的事故报告和记录机制,并定期上报事故数据。
此外,还可以通过与相关政府部门和专业机构合作,获取更多的数据信息。
三、安全生产事故统计的挑战在进行安全生产事故统计时,会面临一些挑战。
首先是数据的真实性和准确性。
有些企业可能出于各种原因,不愿意主动上报事故数据或者隐瞒实际情况,导致统计数据不完整或者失真。
其次是统计指标的选择和定义。
不同的统计指标可能会得出不同的结论,因此需要选择适合的指标,并明确其定义和计算方法。
最后是数据的分析和解读。
对于大量的统计数据,如何进行合理的分析和解读,发现问题所在,并制定相应的整改措施是一个复杂而艰巨的任务。
四、安全生产事故统计的分析方法对安全生产事故统计数据进行分析,可以采用多种方法和手段。
首先是事故频次分析。
通过统计不同类型事故的发生次数,找出发生频率高的事故类型和部位,重点关注并加强相关的安全管理措施。
其次是事故严重程度分析。
通过统计不同类型事故的伤亡人数和财产损失,评估事故的影响程度,并重点关注严重事故发生的原因和漏洞。
最后是趋势分析。
通过比较不同时间段的事故数据,发现事故的发展趋势和规律,及时采取相应的预防措施。
审时度势,与时俱进——对我国安全生产现状的认识岁末年初,回顾今年中国安全生产取得的成就,让人十分欣慰,但事故频发的严峻形势依然令人耿耿于怀。
清醒认识形势,客观分析原因,正确拟定对策,应是当前一项重要工作。
对安全生产形势的基本认识经过多年努力,我国安全生产工作已经取得了重大进步,但死亡人数居高不下,特大事故频频发生,重大事故隐患突出,安全生产薄弱基础没有得到根本改善。
对历年工伤事故和死亡人数的统计分析显示了中国工伤死亡绝对人数变化的基本特征:死亡人数多;变化幅度大;但近些年来的变化幅度已经减小。
值得注意的是:在第四次事故高峰中,1994年全年工伤死亡人数达到20315人,以后开始逐年下降,至2000年已降至11681人,平均每年减少死亡约1500人,年平均降幅为7%左右;但到2001年,下降趋势停止,当年增至12554人,年增幅也是7%左右。
2002年,工伤事故死亡人数可能要略高于2001年,而且增幅也要高于2001年,发展趋势令人担忧。
对当前中国安全生产和事故的基本认识应该是:伤亡人数居高不下;事故伤亡相对数量呈现下降;重特大事故比例减少但发生频率仍然很高;重特大事故和历年伤亡人数波动幅度大且分布不平衡。
多年来,人们一直用“严峻”来表达对安全生产形势的认识,2002年依然如故。
经过多年努力,我国安全生产工作已经取得了重大进步,但死亡人数居高不下,特大事故频频发生,重大事故隐患突出,安全生产薄弱基础没有得到根本改善。
据有关部门提供的事故统计数据,无论是伤亡总数,还是事故发生频度,2002年都没有明显下降。
依据初步预测分析,2002年我国工伤死亡人数可能高达1.4万以上,按照这种情况的静态滑动发展,2003每年的工伤死亡人数和事故总数将保持在这一水平,形势将依然十分严峻。
回顾分析我国伤亡事故发生的变化特点与演变趋势,对于更准确的认识和把握当前安全生产形势具有很大意义,实际上这也是十分复杂与困难的工作。
安全事故统计
安全事故是指在生产、工作和生活中发生的意外事件,给人们的生命财产造成
了严重的危害。
安全事故统计是对安全事故进行数据分析和总结,以便找出事故发生的规律和原因,从而采取有效的措施来预防和减少安全事故的发生。
首先,安全事故统计是企业安全管理的重要组成部分。
通过对安全事故的统计
分析,企业可以了解安全事故的发生情况、频率和严重程度,及时发现安全隐患,采取措施进行整改,提高安全生产意识,减少事故的发生,保障员工的生命财产安全。
其次,安全事故统计可以为相关部门提供决策依据。
政府部门、监管机构和行
业协会可以通过对安全事故的统计分析,了解某一行业或地区的安全生产情况,及时出台相关政策法规和标准,加强安全生产监管,提高安全生产水平,减少安全事故的发生。
再次,安全事故统计可以为科学研究提供数据支持。
科研机构和学者可以通过
对安全事故的统计分析,深入研究事故发生的原因和规律,提出相应的预防和控制措施,为安全生产提供理论支持和技术指导。
最后,安全事故统计可以为公众提供安全参考。
通过对安全事故的统计分析,
向公众发布安全警示信息,提醒大家注意安全,增强自我保护意识,减少不必要的安全风险,共同营造安全和谐的社会环境。
总之,安全事故统计对于企业、政府、科研机构和公众来说都具有重要意义。
只有通过对安全事故的统计分析,我们才能更好地了解安全事故的发生规律和原因,采取有效的预防措施,最大限度地减少安全事故的发生,保障人们的生命财产安全。
希望各方能够重视安全事故统计工作,共同努力,促进安全生产,共创美好未来。
安全管理学复习知识要点7事故统计与分析事故统计与分析是安全管理学中的重要内容,通过对事故的统计和分析,可以识别事故的原因,确定预防措施,提高安全管理水平。
以下是事故统计与分析的要点:一、事故统计的基本概念和方法1.事故统计的概念:事故统计是指对事故进行科学、系统的记录和整理,以便了解发生事故的类型、数量和影响,并为事故分析和预防提供数据依据。
2.事故统计的目的:了解事故的发生规律,分析事故原因,确定事故防范措施,提高事故预防能力。
3.事故统计的方法:根据事故的特点和规模,可以采用登记表法、电子化统计法、现场测量法等方法进行事故统计。
二、事故统计指标1.事故数量指标:包括事故总数、死亡人数、受伤人数、财产损失等指标,用于反映安全状况和发生事故的严重程度。
2.事故率指标:包括发生率、死亡率、受伤率、经济损失率等指标,用于反映单位时间或单位工作量内发生事故的频率和危害程度。
三、事故分类1.按事故性质划分:可分为人的事故、机械事故、交通事故等。
-人的事故:指由于人的操作、行为不当导致的事故,如人员伤害、火灾、溺水等。
-机械事故:指由于设备、机械故障或失效导致的事故,如机械故障、电气事故等。
-交通事故:指发生在交通运输中的事故,如车辆碰撞、道路交通事故等。
2.按事故后果划分:可分为人身伤害事故、经济损失事故等。
-人身伤害事故:指造成人员受伤或死亡的事故。
-经济损失事故:指造成财产损失的事故。
四、事故分析方法1.因果分析法:通过分析事故发生的原因与结果之间的因果关系,找出事故的根本原因。
2.统计分析法:将事故数据进行分类、整理和分析,寻找事故发生的规律和趋势。
3.事件树分析法:利用图形工具对事故发生的不同状态和可能性进行分析和评估。
4.故障树分析法:将事故导致的失效事件进行逻辑拆解,找出导致事故的最基本故障。
五、事故分析的原则和步骤1.原则:客观、综合、因果、分级、周期。
2.步骤:(1)收集事故相关信息,包括事故报告、记录和现场调查等。
行业资料:________ 职业危险危害程度分级方法单位:______________________部门:______________________日期:______年_____月_____日第1 页共11 页职业危险危害程度分级方法职业危险危害程度分级,即是将生产中发生事故的危险程度和承受职业危害程度,分等划级,以便明确重点,从而分清轻重缓急。
它是劳动保护科学管理的一种方法,国外称之为A、B、C法按其性质与内容,可分为危险程度分级和危害程度分级两大类别。
本条目重点谈危险程度分级。
危险程度分级按危险的性质及可能造成的后果的严重程度,把危险分等划级,叫做危险分级。
所谓危险,是一种现存的或潜在的状态,出现时能引起事故或不幸。
危险是安全的对立面。
危险等级划分是安全评价的一个基本内容,国内外就此开展了许多研究工作,提出一些危险分级方法。
1.国外的危险分级方法国外在危险分级的划分方法方面,概括起来主要有以下三类:①根据同系统或类似系统的以往事故经验教训,指定分类等级;②利用安全系数或安全阀值来评价危险性;③评价者根据过去的经验,按自己的见解,指定一系列数值尺度评价危险性。
以下具体介绍国外几种危险分级方法:(1)美国MIL-STD-882B标准。
1963年美国空军制定了MIL-S-38310标准。
后来,此标准被美国国防部采用,作为正式的军用安全标准,并经多次修改,于xx年3月,最后修改成MIL-STD-882B系统安全程序要求该标准把危险性按危险严重程度划分为4个级别,又根据危险发生的概率把危险分为6个等级,如表1和表2所示。
第 2 页共 11 页表1危险严重程度分级经常容易偶然很少不易不可能事故几乎经常出现在一个月中多次出现在一个月中有时出现可假定不会发生出现的概率接近零不可能出现连续发生经常发生有时发生可能发生不易发生不可能发生表归纳了4种危险类别,表中区分了人员伤害和设备损坏(含环境危害),但只要根据人员伤亡或者设备损坏中任何一项就可以确定危险级别。
生产安全事故的统计内容
《生产安全事故统计分析》
根据最新统计数据显示,生产安全事故在全球范围内仍然是一个严重的问题。
据统计,每年全球范围内有数百万起生产安全事故发生,给企业和社会带来了巨大的经济和人力损失。
根据统计数据显示,过去几年中,由于生产安全事故造成的直接经济损失已经超过了数十亿美元。
与此同时,每年都有数千名工人因生产安全事故而受伤或死亡。
这些事故不仅给企业带来了经济损失,还给受害者的家庭带来了沉重的负担。
在各行各业中,建筑业、化工业、矿业和制造业是生产安全事故频发的行业。
其中,建筑业和矿业是生产安全事故发生率最高的行业。
它们的工作环境复杂,工作任务繁重,工人受到的安全风险也相对较高。
根据统计数据还显示,生产安全事故的主要原因是人为因素和技术原因。
人为因素包括违规操作、疏忽大意和缺乏安全培训等。
而技术原因则包括设备故障、安全设施不完善等。
在一些较为发达的国家,因技术原因造成的事故占比较大,而在一些发展中国家,人为因素造成的事故更为突出。
针对上述统计数据,各国政府和企业已经开始采取一系列措施来加强生产安全管理。
这些措施包括加强安全宣传教育、提高安全设备的使用率、加强事故预防和应急处理能力等。
希望通
过这些措施的实施,可以有效减少生产安全事故的发生,提高工作环境的安全性,保护工人的生命财产安全。
国内生产安全事故统计分析1、什么是国际通行的生产安全事故和职业健康事故调查统计分析方法求解共享下2、安全生产统计主要统计哪些内容安全生产专抄项统计是安全生产管理部门的一项重要的基础工作。
实事求是做好统计报表,按时向上级主管部门报送,是统计人员的责任和应该遵守的纪律。
统计是以国家和行业统一制定的表格为主要展示形式,按照统一制定的指袭标内容及报送程序和时间,由填报单位自下而上逐级提供统计资料的一种调查组织形式。
统计人员有调查权,即调查、搜集有关资料,召开调查会议,检查与统计有关的各种原始记录和凭证;有报告权,即把调查的资料和情况加以整理、分析,向上级领导和有关部门提出统计报告;有监督权,即检查虚报、瞒报统计资料的行为,检查和揭露存在问题,提出改进工作的建议。
3、你好,我是安全工程的学生,最近在做毕业设计。
请问有关中国历年安全生产事故情况统计数据在哪里查的到呢一般你所在的学校都有电子图书馆的吧,或者在你们学校的IP地址能就能免费登录像万维网知网之类的电子图书馆,上面资料很多,也比较权威,在外面登录的IP是要收费的,还有很多资料网,忘了。
当年我是在知网上下载资料搞定论文的,在学校外面登录的资料一般要收费,几块钱一分吧。
4、什么是事故统计指标事故统计指标是一项基础性的工作,它是安全生产系统采集事故信息的依据,对一系列安全生活工作的合理进行起着决定性作用。
建立相对指标是科学评价事故的基础,如果事故统计分析指标体系不健全,就很难对安全生产事故进行分析预测。
然而,我国目前统计报表填写不规范,事故统计报告资料不详,事故统计分析指导性差。
1与此相比较而言,美国职业安全健康管理局早在1970年12月29日颁布《职业安全健康法》后,开始正式实施职业事故统计报告制度。
该体系中的事故分析方法所采用的百万吨死亡率和百万工时死亡率,在工业发达国家得到普遍采用。
本摘要将简单介绍一下国内和世界普遍采用的事故统计指标,以供读者参考。
返回词典国际职业安全协会百科内容来自于:NOSA是国际职业安全协会(NationalOccupationalSafetyAssociation)简称。
它创建于1951年,是一个非牟利组NOSA织机构。
当时,由于南非工矿企业较多,工作环境差,人员素质低,经常发生人身伤亡事故。
南非政府迫切需要改善这种不安全状况,由南非劳动局制定一系列的安全审核制度,通过对企业的定期进行安全审核,对安全表现提供客观的评估,指出需要改善地方,以减少企业不安全因素,从而提高安全水平,并取得了显著成绩。
而NOSA“安全五星”管理系统是在上述基础上从70年代发展起来的,它经过十万多次的调查、考察和评估,发展至今已形成一个集安全、环保、健康于一体的管理体系。
NOSA相关常识1、什么叫“四标一体”:就是建立在ISO9001、ISO14001、OHSAS18001、NOSA五星安健环管理体系框架下的,以GB/T19001-2000标准为基础,融合GB/T24001-2004标准、GB/T28001-2001标准、CMB253-2004管理标准要求,实现质量、环境、职业健康安全一体化管理的综合管理体系。
2、四标之间的联系:ISO9001标准、ISO14001标准、OHSAS18001标准、NOSA五星安健环管理四个标准有着共同的管理理念、管理基础、框架结构和公共的管理性要求,但也有很多的不同点,如:目的不同、范围不同、切入点不同等。
3、QSHE体系文件组成第一层文件-管理手册第二层文件-程序文件第三层文件-作业性文件第四层文件-报告和记录4、QSHE管理体系管理者代表是谁?nosa统计分析软件公司副总经理:***5、公司推行四标一体的工作思路:采取了“遵循一个目标,推行两种方法,实现三个融合,形成四个一体,强化五种措施”的“12345”工作思路。
1)、遵循一个目标。
即以实现“精细化、规范化、示范化、现代化”管理为要求,以“提升管理水平,提高经济效益”为目标。
安全经济统计指标引言在当今社会,安全和经济是人们关注的两个重要方面。
安全是指人们生活和工作环境的安全程度,经济则关注着一个国家或地区的经济状况。
为了了解和评估社会的安全和经济水平,需要依靠一系列的统计指标。
本文将介绍一些常用的安全经济统计指标,以帮助读者更好地了解和分析相关数据。
1. 安全指标1.1 犯罪率犯罪率是指单位面积或单位人口的犯罪案件数量。
通常以每万人发生的犯罪案件数来衡量。
高犯罪率往往意味着社会安全水平低下,不利于人们的生活和发展。
因此,犯罪率被认为是衡量社会安全程度的重要指标之一。
常见的犯罪率包括抢劫率、盗窃率、凶杀率等。
1.2 交通事故率交通事故率是指在道路上发生的交通事故数量。
通常以每万辆车的事故数来衡量。
高交通事故率意味着交通安全程度较低,可能导致人员伤亡和财产损失。
因此,交通事故率也是衡量社会安全的重要指标之一。
常见的交通事故率包括交通死亡率、交通伤害率等。
1.3 自然灾害频率自然灾害频率是指一定时间内发生的自然灾害事件数量。
自然灾害包括地震、洪水、飓风等。
高自然灾害频率意味着社会面临更大的安全威胁,可能导致人员伤亡和财产损失。
因此,自然灾害频率是衡量社会安全的重要指标之一。
2. 经济指标2.1 GDP增长率GDP增长率是指国家或地区一定时期内GDP的增长速度。
GDP是衡量一个国家或地区经济总量的指标,GDP增长率反映了经济发展的速度和方向。
高GDP增长率通常意味着经济状况较好,有利于人民生活水平的提高。
因此,GDP增长率是衡量经济发展的重要指标之一。
2.2 失业率失业率是指劳动力市场中未就业人口占劳动力人口的比例。
高失业率意味着经济市场的就业机会有限,不利于人们的就业和收入增长。
因此,失业率是衡量经济就业情况的重要指标之一。
2.3 通货膨胀率通货膨胀率是指一定时期内物价指数的增长速度。
通货膨胀是指货币供应过多导致物价上涨,从而导致货币购买力下降。
过高的通货膨胀率可能导致物价飞涨,影响人民的生活水平。
安全事故控制指标包括全厂安全无事故记录
摘要:
一、安全事故控制指标的重要性
二、安全事故控制指标的内容
三、实现安全事故控制指标的方法和措施
四、我国在安全事故控制指标方面的成果和挑战
五、结论
正文:
安全事故控制指标是衡量一个企业、一个行业甚至一个国家在安全生产方面的重要指标。
安全事故控制指标的高低,直接关系到人民群众的生命安全和财产安全。
因此,对于企业和政府来说,控制安全事故的发生,是保障社会稳定和经济持续发展的重要任务。
安全事故控制指标包括全厂安全无事故记录。
全厂安全无事故记录是指在一定时间内,企业没有发生任何安全事故的记录。
这是最基本的安全事故控制指标,也是最重要的指标之一。
全厂安全无事故记录不仅是企业安全生产水平的体现,也是企业安全管理水平的重要标志。
实现安全事故控制指标需要采取一系列的方法和措施。
这些方法和措施包括建立健全安全生产责任制度、加强安全培训和教育、完善安全防护设施和设备、加强现场安全管理和监督检查等。
只有通过这些方法和措施的有机结合,才能有效地控制安全事故的发生。
我国在安全事故控制指标方面已经取得了很大的成果。
近年来,我国安全
事故的发生率不断下降,全厂安全无事故记录的企业越来越多。
但是,我们仍然面临着一些挑战。
例如,一些企业在安全生产方面的投入不足,安全管理的精细化程度不高,安全监管的力度还需要加强等。
综上所述,安全事故控制指标是安全生产管理的重要内容,全厂安全无事故记录是其中最基本的指标。
实现安全事故控制指标需要采取一系列的方法和措施,这需要企业和政府的共同努力。
世界主要国家职业安全事故统计指标与安全状况比较
彭成
(安全生产法律研究所,北京市朝阳区芍药居35号,100029)
摘要介绍了世界各国常用的几种安全事故统计指标,分析比较了部分国家和地区安全生产状况。
关键词职业安全安全状况统计指标
1 安全事故统计指标
1.1 职业伤害定义
职业伤害指经雇主或授权人安排在工作场所作业的职员,在作业期间因受物理、化学、生物等因素导致的突然爆发(爆炸)意外能量(热能、电能、动能)产生的冲击、碰撞、挤压、切割、中毒等作用,导致对身体的伤害。
由这种事故造成人身伤害或死亡称为职业性伤亡事故。
1.2 世界常用工伤、伤亡事故统计指标
目前,世界各国采用的职业伤亡事故指标不统一,不同的国家采用不同的统计指标来考评事故伤害程度的严重性。
最常用的几种统计指标是:
(1)事故伤亡人数的绝对数,单位:人;
(2)10万人伤亡率,单位:人/10万人;
(3)100万工时伤亡率,单位:人/100万工时;
(4)20万工时伤亡率,单位:人/20万工时;
(5)千人伤亡率,单位:人/1000人;
(6)伤亡率百分比,单位:%。
1.3 几种常用工伤、伤亡事故统计指标的优点
(1)伤亡人数绝对指标。
目前,这个指标在世界上使用比较广泛,其优点是统计、计算简单、直观。
缺点是不同规模、不同行业间的企业间因工伤事故造成的伤亡严重程度对比困难。
(2)10万人伤亡率指标。
工伤事故人数与从业人员人数的比值。
这种工伤指标,统计、计算简便,具有较好的对比性。
国际劳工组织为达到对不同国家或地区间,对工伤事故造成的伤亡严重程度进行直观比较,且易于操作,推荐使用10万人伤亡率指标。
但是这个指标,只简单考虑从业人数的误差,而未全面考虑工作量、工作时间多少的影响,如某个人,一年只工作了一天,也被列入计算之列,可见准确度存在一定的影响。
因此,不适宜用于企业、行业间要求进行精确比较的场合。
与之对应的指标还有:千人伤亡率和100 人伤亡率指标,均存在同样问题。
(3)100万工时伤亡率和20万工时伤亡率指标。
这种工作指标体系主要在美国、澳大利亚和日本等国使用。
美国在1980年前后,普遍采用100万工时伤亡率指标,后来由于职业伤亡率下降,采用这一统计指标计算出来的数据偏小,尤其经过圆整处理后,差别过小,在比较时不直观,于是在20世纪90年代后,改为用20万工时伤亡率指标来统计工伤事故伤亡率。
美国劳工部规定,每人工作1h为1 个工时,每天工作8h,年工作日按225天左右计算,则20万工时大体相当于100个全职人员工作1年的时间(每周工作40h,每年50周)。
(4)1000人伤亡率和伤亡率百分比指标。
这种工伤指标,统计、计算简便,具有较好的对比性。
使用这两种伤亡率统计指标的国家不少,主要有日本、波兰等。
但由于未考虑工作时限长短的影响,因而,这种工伤指标只宜用于国家或地区间对工伤事故造成的伤亡严重程度进行直观性比较时用,如果企业、行业间要
求进行比较精确比较的场合就存在一定问题。
1.4 部分国家和地区采用的工伤事故统计指标
目前,世界不同国家及地区采用的工伤事故统计指标各不相同,劳工组织有关工伤事故统计报告一律采用10万人伤亡率指标。
表1是部分国家及地区采用工伤事故统计指标的情况。
表1 部分国家及地区采用工伤事故统计指标的情况(略)
2 世界主要国家及地区安全状况比较
由表2可见,自20世纪90年代以来,世界工伤事故10万人死亡率总体呈下降趋势,工业发达国家工伤事故10万人死亡率一般在6以下,并呈逐年缓慢下降趋势,最低的是英国,已降到1以下,美国、法国、德国均在5以下,发展中国家一般在10左右。
俄罗斯等独联体国家,目前的工伤事故10万人死亡率一般在13左右。
美国已于1998年开始,不采用10万人工伤事故死亡统计指标,采用单一的20万工时伤亡率指标来评价行业的事故严重度。
中国工程院最新研究成果(《我国安全生产形势、差距与对策课题》),我国的工伤事故10 万人死亡率1999年为8.1,近几年呈逐年缓慢下降的趋势。
自20世纪90年代以来,韩国的工伤事故10万人死亡率一直稳定在3.0左右,已接近世界领先水平(见表2),与之形成鲜明对比的是泰国的10万人死亡率偏高,但呈快速下降势头,已由9 0年代初的30.9下降到1999年11.5。
表2 1990~1999年部分国家及地区职业伤亡率人/10万人(略)
表3 1991~2001年部分国家及地区职业事故死亡情况(略)
3 与职业伤亡有关的死亡统计情况
国际劳工组织121号公约(工伤事故津贴公约)规定,从业人员,不管什么原因,凡工作时间内在工作地点或工作地点附近,或在工人因工作需要而去其他任何地方发生的事故,应计入职业事故。
中国台湾地区规定,雇员在上、下班前后1小时内,从日常居住地往返作业场所间,必经途中所发生事故而致伤害者;人员因公差由日常居住处所或就业场所出发,至公差毕返回日常居住处所或就业场所期间发生事故而致之伤害,均视为职业伤害。
美国职业事故的统计,将职业事故死亡按致因进行分类,具体为:(1)交通事故;(2 )违背法规;(3)作业对象或设备;(4)坠落;(5)暴露于有害物质或环境所致;(6)火灾或爆炸。
美国职业事故的统计已将与交通事故有关的死亡事故计算在职业事故死亡人数范围内,而且由表4可见,与交通事故有关的职业事故死亡人数所占的比例很高,达40%以上。
这些人员包括一切必须计算为职业事故死亡人数的人员,如运输部门的司机,乘坐发生事故车辆的上下班雇员,因公出差人员等。
表4 1995~2001年美国职业事故统计情况(略)
4 部分国家交通事故死亡人数情况
据部分国家交通事故死亡人数统计情况表明,工业发达国家事故死亡人数呈缓慢下降趋势,但美国却略有上升。
发展中国家呈增长势头,中国、印度的公路交通事故死亡人数增长明显,特别是中国增长较快,每年事故死亡人数高居世界首位,比美国多1倍有余,以200 2年为例,中国事故死亡人数是美国的2.55倍。
交通事故死亡的人数中,包括所有因交通事故而死亡的人数,即有的人可能还统计在因职业事故死亡人数,如运输公司的驾驶员、送货的司机,乘客中的上班下班雇员、因公出差人员等。
摘自《中国煤炭》杂志。