病毒传播SIS模型研究
- 格式:doc
- 大小:779.00 KB
- 文档页数:19
基于网络图的社交病毒传播模型研究网络图是指通过节点和边来表示网络中的关系,而社交病毒传播模型是用来研究在社交网络中病毒或信息的传播过程的模型。
基于网络图的社交病毒传播模型研究,旨在探索社交网络中病毒传播的规律和机制,为防止和控制病毒传播提供参考和指导。
本文将深入探讨基于网络图的社交病毒传播模型的研究成果以及其在实际应用中的意义和挑战。
首先,我们来介绍一种常见的基于网络图的社交病毒传播模型——SIS模型。
SIS模型中的每个节点代表一个人或一个个体,节点之间的连边表示他们之间的社交联系。
在该模型中,每个个体可以处于两种状态:易感染状态(Susceptible,简称S)和感染状态(Infectious,简称I)。
当一个易感染个体与一个感染个体相连时,有一定的概率会被感染,成为新的感染个体。
同时,感染个体也有一定的概率恢复为易感染状态。
该模型可以通过一系列数学方程描述节点的演化过程,并且可以计算出病毒的传播速度和传播范围等重要指标。
基于SIS模型,研究者们提出了许多改进和扩展的模型,例如SI、SIR、SIRS模型等,以应对不同实际情况下的病毒传播问题。
另外,还有许多基于网络图的传播模型,如随机传播模型、阈值传播模型等。
这些模型在不同的场景中被广泛应用,如疾病传播、信息传播、谣言传播等。
基于网络图的社交病毒传播模型的研究成果具有重要的实际意义。
首先,通过这些模型,我们可以分析和预测病毒在社交网络中的传播规律。
这有助于了解病毒的传播速度、影响范围和传播路径等关键信息,为制定有效的防控策略提供科学依据。
其次,研究者们可以借助网络图中的节点和边的属性信息,来研究不同个体之间的联系对病毒传播的影响。
这对于发现传播关键节点和制定针对性措施具有重要意义。
最后,通过网络图中的模型,我们可以对不同的防控措施进行模拟和评估,从而选择最佳的策略来限制病毒传播。
然而,基于网络图的社交病毒传播模型也面临一些挑战和限制。
首先,现实中的社交网络具有复杂的结构和动态变化的特征,这给模型的构建和求解带来了困难。
第42卷第3期华中师范大学学报(自然科学版)Vol.42No.32008年9月 J OU RNAL OF HUAZHON G NORMAL UNIV ERSIT Y (Nat.Sci.) Sept.2008收稿日期:2007210210.基金项目:贵州省科学技术基金项目(20072004).3E 2mail :hpzhou2885@.文章编号:100021190(2008)0320385204基于群体稀疏分布的SIS 疾病传播模型周海平1,23,蔡绍洪1,3(1.贵州大学理学院,贵阳550025;2.贵阳学院,贵阳550005;3.贵州财经学院,贵阳550004)摘 要:在经典SIS 疾病传播模型的基础上加入了群体密度、传播效率及个体的游动等因素,考察这些因素对疾病传播的影响.理论分析和仿真模拟表明该疾病传播模型存在一个临界值(λd )c ,只有当群体传播效率和群体密度的乘积λd 大于(λd )c 时疾病才能在群体中持续稳定地传播.另外,研究还发现当群体密度不太大的时候个体的游动更有利于疾病的传播,而个体的长程游动又比短程游动更有利于疾病的传播.根据这些研究结果本文最后给出了相应的疾病预防措施.关键词:SIS 模型;疾病传播;仿真模拟中图分类号:O415.6文献标识码:A 近年来,SARS 的传播,禽流感的蔓延给人类的生产和生活带来了巨大的影响,这使得疾病传播研究成为了当前人类面临的一个非常紧迫的任务.事实上,人们对疾病传播的研究由来已久,并提出了多种疾病传播的模型[123],其中最经典的是SIS 模型和SIR 模型,S 表示易感个体,I 表示被感染个体,R 表示免疫个体,若易感个体被感染,然后恢复健康并具有免疫性,则用SIR 模型来描述.反之,若个体被治愈后不具有免疫能力而直接回到易感状态,则用SIS 模型来描述.基于这些传播动力学模型,人们研究了疾病传播的临界值性质.尽管已有的模型在一定程度上反映了疾病传播的一些规律[429],然而,由于真实系统的复杂性,仍然有些因素被忽略了,而这些因素(如群体密度和群体的游动行为)对疾病的传播过程有着重要影响.本文在传统的SIS 疾病传播模型中加入了群体密度和群体的流动这两个因素,建立相应的理论模型,通过对理论模型的分析和计算机模拟来研究群体密度和群体游动对疾病传播的影响,同时提出相应的疾病预防和控制方案.1传统的SIS 模型在该模型中,假设易感个体占群体的比例为s ,感染个体占群体的比例为i ,每一时刻易感个体被感染的概率为α,而感染个体被治愈的概率为β,并定义疾病传播效率λ为α/β,在整个疾病传播过程中假设病毒的时间尺度远小于个体的生命周期,从而不考虑个体的出生和自然死亡.则该模型可用如下的方程组表示:5s5t=-αis +βi ,5i 5t=αis -βi ,s +i =1.(1)设系统达到稳定状态时被感染个体占群体的比例为I ,对该方程组进行分析可得群体的稳态感染比例I =0,λ<λc ;λ-λcλ,λ>λc .也就是说该模型存在一个传播临界值λc ,当传播效率λ大于临界值λc 时疾病能够在群体中扩散,并使得整个系统中的感染个体数最终稳定到某一平衡状态,而当传播效率λ小于临界值λc 时感染个体数将会逐渐减少,最终疾病消失.2群体稀疏分布的SIS 模型2.1模型的建立及求解传统的SIS 模型没有考虑群体密度对疾病传播的影响,而在现实的情况中,群体密度对疾病的传播有着至关重要的影响,为了研究群体密度对疾病传播的影响,我们提出了如下的模型:将群体稀疏地分布在一个二维规则网格中,每个格子最多只386 华中师范大学学报(自然科学版) 第42卷能容纳一个个体,设群体密度为个体总数与网格中格子总数之比,用d表示.初始时刻有部分个体已被感染疾病,以后每一时刻带病个体都可以以一定的概率α将疾病传播给与其相邻的上、下、左、右四个个体,同时带病个体也能以一定的概率β恢复为易感状态.其传播过程可以用以下的方程组描述5s5t=-α〈k〉is+βi,5i5t=α〈k〉is-βi,s+i=1.(2)式中,〈k〉为平均每个感染个体周围的健康个体数,方程组(2)化简后可得5i5t=α〈k〉i(i-1)-βi.(3)当系统达到平衡状态时有5it=α〈k〉i(i-1)-βi=0,解得I=0,α〈k〉<β;1-βα〈k〉,α〈k〉>β.(4)当群体的感染比例不太大时,〈k〉可近似为4d,又因传播效率λ=α/β,代入(4)得I=0,λd<1/4;1-14λd,λd>1/4.(5)由此我们可以看出,在群体稀疏分布的疾病传播模型中疾病传播的稳态感染比例及传播临界值同时由传播效率λ和群体密度d两个因素决定, (λd)c=1/4.若固定λ为1,则存在d c=0.25,此时只有当d>d c时疾病才能在群体中持续稳定地传播;若固定d为0.5,则存在λc=0.5,此时只有当λ>λc时疾病才能在群体中持续稳定地传播.2.2解的稳定性分析前面我们只是求得了系统在平衡点处的解,但并没有证明系统会自发地演化到这个平衡点,因此我们现在需要分析系统在平衡点处的稳定性.当α〈k〉<β时,方程(3)在i=0处的J acobi矩阵为J=α〈k〉-β<0,显然,该J acobi矩阵的特征值也等于α〈k〉-β<0,根据动力系统稳定性判据,方程(3)在i=0处是稳定的.当α〈k〉>β时,方程(3)在i=1-βα〈k〉处的J acobi矩阵为J=β-α〈k〉<0,其特征值也等于β-α〈k〉<0,因此方程(3)在i=1-βα〈k〉处也是稳定的.这意味着不论系统在初始状态的感染比例是多少,最终都会演化到一个稳定值.3仿真模拟为了对前面的理论结果进行检验,我们用元胞自动机的方法对该模型做仿真模拟.该方法可以较好的处理多主体并行运动的问题[10]3.1静止群体仿真将群体分布在100×100的网格中,初始时刻有少数个体被感染,根据前面制定的疾病传播规则,以后每一时刻都有一些个体被感染,同时也有部分个体被治愈,疾病传播过程中个体静止不动.随着时间的演化,最终每一时刻被感染的个体数与被治愈的个体数基本相同,此时系统达到稳定的平衡状态.模拟过程中先后固定λ和d的值,分别考察I与d及I与λ的关系.图1(a)所示的是在传播效率λ固定为1,而群体密度d分别取不同值时感染比例随时间的演化情况.从图中可以看到,随着时间的演化,感染比例最终会达到一个稳定值,而且群体密度越大稳态感染比例也越大,而当群体密度比较小时,稳态感染比例为0,疾病也将消失.图2(a)为相应的相位图,(a)静止人群(b)流动人群图1 感染比例随时间的演化趋势(λ=1)Fig.1 The evolve trend of infectedratio with time(λ=1) 第3期周海平等:基于群体稀疏分布的SIS 疾病传播模型387图2 稳态感染比例与人群密度的相位图(λ=1)Fig.2 Phase graph on steady infectedratio and crowd density (λ=1)从图中可以看到临界群体密度d c =0.35,只有当群体密度大于d c 时疾病才能够持续稳定地传播.图3(a )所示是在群体密度d 固定为0.5时,稳态感染比例与传播效率的相位图.从图中可以看到临界传播效率λc =0.65,只有当传播效率大于λc 时疾病才能够持续稳定地传播.3.2游动群体仿真接下来我们进一步对游动群体的疾病传播行为进行仿真,该过程中每隔一个时刻带病个体都会沿着上、下、左、右随机移动一个位置,若目标位置已被其它个体占据则让两者交换位置.模拟结果如图1(b )、图2(b )和图3(b )所示.从图中可以看到,游动群体的疾病传播情形与静止群体的疾病传播情形类似,也存在相应的临界传播效率λc 和临界群体密度d c ,并且它们的值与静止群体的临界值基本相同.但是值得注意的是在群体密度不太大且不小于临界密度d c 的情况下游动群体的稳态感染比例要高于同等条件下静止人群中的稳态感染比例.这说明个体的游动有利于疾病的扩散.3.3个体长程游动仿真在上面的模拟过程中,我们只考虑带病个体单位时刻沿上、下、左、右随机移动一个位置,而真实(a )静止人群(b )游动人群图3 稳态感染比例与传播效率的相位图(d =0.5)Fig.3 Phase graph on steady infected ratio and spread efficiency (d =0.5)情况中个体可能在单位时刻产生长程游动,因此我们现在进一步研究个体长程游动对疾病传播的影响.此时,带病个体每一时刻可以移动到网格中随机选择的任意位置,若目标位置已被其它个体占据则让两者交换位置.模拟结果如图4(a )和图4(b )所示.从图中我们可以发现,当固定λ=1时,模拟得到的临界群体密度d c =0.25,而固定d =0.5时,模拟得到的临界传播效率为λc =0.5.这个结果比静态群体和短程游动群体的模拟结果要小,而与前面理论分析的结果吻合得很好.这说明个体的长程游动更加有助于疾病的传播.4结果分析通过前面的理论分析和仿真模拟我们已经知道,在我们提出的群体稀疏分布的疾病传播模型中传播效率λ和群体密度d 都对疾病的传播有影响,只有当λ和d 的乘积大于临界值(λd )c 时疾病才能在群体中持续稳定地传播.同时我们也发现理论分析结果与个体长程游动的仿真结果比较一致,而与静止群体及短程游动群体的仿真结果有一点偏差.主要原因如下:在静止群体和短程游动群体的388 华中师范大学学报(自然科学版) 第42卷(a )稳态感染比例随人群密度变化的趋势(λ=1)(b )稳态感染比例随传播效率变化的趋势(d =0.5)图4 个体长程游动时稳态感染比例随人群密度和传播效率变化的趋势Fig.4 The changing trend of steady infected ratiowith crowd density and spread efficiency for long distance swimming crowd仿真过程中很容易出现带病个体的局部聚集,从而导致仿真结果小于理论结果.而对于长程游动群体来说,个体的长程游动有利于消除带病个体之间的局部聚集效应,使带病个体与健康个体可以充分混合,所以其仿真结果也就更加符合理论分析结果.5结论在本文提出的基于群体稀疏分布的SIS 疾病传播模型中,系统随着时间的演化最终会达到一个稳定状态,此时感染比例会达到一个稳定值I ,而稳态感染比例I 的值与传播效率λ和群体密度d有关,当λ与d 的乘积小于一个临界值(λd )c 时I取值为0,此时疾病将不能持续地在群体中传播.另外,对于游动群体来说,当群体密度不太大的时候其稳态感染比例要比静止群体中的稳态感染比例要大,并且个体的长程游动比短程游动更有利于疾病的传播.根据这些结论,我们可以在疾病预防和控制过程中制定如下的方案:(1)采取积极有效的治疗措施,提高疾病的治愈率,以此减小传播效率λ.(2)尽量疏散人群,减少大规模人群聚会活动,以防止局部地区人群密度过大.(3)限制人群的频繁流动,特别是长距离的流动,以减少疾病传播的机会.参考文献:[1] Bailey N T J.The Mat hematical Theory of Infectious Disea 2ses andIt sApplications [M ].NewY ork :HafnerPress ,1975.[2] Anderson R M ,May R M.Infectious Diseases in Humans[M ].Oxford :Oxford University Press ,1992.[3] Diekmann O ,Heesterbeek J A P.Mat hematical Epidemiolo 2gy of Infectious Disease :Model Building ,Analysis and Inter 2pretation [M ].NewY ork :JohnWiley&Sonpublisher ,2000.[4] Pastor 2Satorras R ,Vespignani A.Epidemic spreading inscale 2free networks [J ].Phys Rev Lett ,2001,84(4):320023203.[5] Pastor 2Satorras R ,Vespignani A.Epidemic dynamics andendemic states in complex networks[J ].Phys Rev E ,2001,63:066117.[6] Volchenkov D ,Volchenkova L ,Blanchard P.Epidemicspreading in a variety of scale free networks[J ].Phys Rev E ,2002,66:046137.[7] Liu Z H ,Lai Y C ,Ye N.Propagation and immunization ofinfection on general networks wit h bot h homogeneous and heterogeneous component s [J ].Phys Rev E ,2003,67:031911.[8] Liu J Z ,Wu J S ,Yang Z R.The spread of infectious diseaseon complex networks wit h household 2structure [J ].Physica A ,2004,341:2732280.[9] Pastor 2satorras R ,Vespignani A.Immunization of complexnetworks[J ].Phys Rev E ,2001,65:036134.[10] 周海平,蔡绍洪,王春香.含崩塌概率的一维沙堆模型的自组织临界性[J ].物理学报,2006,55(7):335523359.(下转第395页) 第3期刘建超等:吡唑并[1,52a]吡啶衍生物的合成及其生物活性395[26] Taylor E C,Hart ke K S.The reaction of malononit rile wit hhydrazine[J].J Am Chem Soc,1959,81:245222455. [27] Nat h M,Srivastava P,G oel A,et al.An expeditioussynt hesis of heteroarenes t hrough carbanion2induced ringtransformation reactions of suitable functionalizedpyran222ones[J].Eur J Org Chem,1998,208322088. [28] K ishore K,Reddy K R,Suresh J R,et al.Preparation oflit hium52lit hiomet hyl232met hylpyrazole212carboxylate andit s reation wit hα2oxoketene dit hioacetals:A new generalmet hod for substituted and annelated pyrazolo[1,52a]pyridines[J].Tetrahedron,1999,55:764527652. [29] Pinho e Melo T M V D,Soares M I L,G onsalves A M.Newchemistry of diazafulvenium met hides:one way topyrazoles[J].Tetrahedron Letters,2006,47:7912794.Synthesis and bioactivity about pyrazolo[1,52a]pyridine derivativesL IU Jianchao1,2,ZHOU Jianliang1,L I Jianhong3(1.College of Chemistry and Chemical Enginnering,Central South University,Changsha410083;2.College of Chemistry,Huazhong Normal University,Wuhan430079;3.Shiniu Central School of Shuangfeng County,Shuangfeng,Hunan417700)Abstract:Heterocyclic compounds are t he main t rend in develop ment of novelpesticides.Heterocyclic compounds which contain nit rogen are t he mo st important.Pyrazolopyridine derivatives are of great importances because of t heir remarkablebiological p roperties.They are of chemical and p harmacological interest due to t heiriso sterism wit h indoles and azaindoles,two important heterocycles involved in manyalkaloids.Some of t hem have been used as herbicides,f ungicides,pesticides,medicinesand dyes.This paper reviews t he advances in synt hesis and bioactivity aboutpyrazolo[1,52a]pyridine derivatives.K ey w ords:pyrazolopyridine derivatives;synt hesis;biological activity(上接第388页)Susceptible2infected2susceptible disease spread modelbased on sparsely distributed crowdZHOU Haiping1,2,CA I Shaohong1,3(1.College of Science,Guizhou University,Guiyang550025;2.Guiyang College,Guiyang550005;3.Guizhou Economy and Finace College,Guiyang550004)Abstract:A SIS(Susceptible2Infected2Susceptible)disease spreading model based onsparsely dist ributed crowd is p ropo sed.In t his model,t he effect s of crowd2density,sp read efficiency and t he moving activity of agent s on t he sp reading of disease isresearched.The t heoretical analyse and analog simulation shows t hat t here is a criticalvalue(λd)c in t his model,and only when t he p roduct of spread efficiency and crowddensity goes beyond(λd)c t he disease can spread in crowd continuously and steadily.Besides,t he moving of agent s can p romote t he sp read of disease at t he case of low crowddensity.According to t hese result s,t he measures are p resented to prevent t he spread ofdisease.K ey w ords:susceptible2infected2susceptible model;disease spreading;analog simulation。
屈曲约束支撑对结构抗震的作用摘要:屈曲约束支撑作为一种抗震耗能构件,有着抗震性能好,实用性强,经济环保甚至能缩短工期等优势,已广泛应用到各种建筑中。
屈曲约束支撑不同于普通支撑,小震下可以提供结构刚度,在中震和大震时,在提供结构刚度的同时,又起到耗能的作用,保护建筑主体结构、防止建筑倒塌。
本文采用一个简单的案例阐述屈曲约束支撑对结构抗震的作用。
关键词:建筑结构;屈曲约束支撑;抗震前言:地震作为自然灾害之一,一直影响着人类的生活,特别是在房屋建筑中,因此抗震是房屋设计中一个重要的要素之一。
传统的结构抗震思路,一般采用硬抗的思路,采用增强结构竖向和水平向抗侧力构件,提高结构的整体抗侧力能力来抵抗地震作用,这样势必要求结构构件具有较大尺寸和配筋,是一种消极被动的抗震方式。
近几十年来,工程减震作为一种新兴的抗震思路,得到了快速发展和广泛应用。
工程减震一般包括耗能减震、消能减震和基础隔震三种类型,其中消能减震和消能减震合称为减震,基础隔震简称为隔震。
减震主要指在结构一些部位采用消能(耗能)构件(如屈曲约束支撑、阻尼墙等)在地震时消耗地震作用,从而提高结构的抗震性能;隔震主要是在结构某一层(如基础顶、顶板或上部某一楼层)设置隔震支座,隔绝地震减少地震作用传递给主体结构,从而抵抗地震作用。
在减震中,屈曲约束支撑(简称BRB)作为一个比较好的耗能材料被广泛使用,本文主要通过一个案例阐述屈曲约束支撑作为耗能构件在抗震中的应用。
一、屈曲约束支撑的抗震优势屈曲约束支撑指由芯材、约束芯材屈曲的套筒和位于芯材与套筒间的无粘结材料及填充材料组成的一种支撑构件【1】。
不同于普通的钢结构支撑,由于约束芯材屈曲的套筒的存在,屈曲约束支撑在受压时一般不会失稳,其最大轴力设计值为N=ηyfayA1,而对于普通钢支撑因为失稳的存在,其最大轴力设计值N为,可见屈曲约束支撑的轴向受力承载力远大于普通钢支撑。
由于普通支撑受压会产生屈曲现象,当支撑受压屈曲后,刚度与承载力急剧降低,故其滞回曲线如下图所示:普通支撑的滞回曲线而屈曲约束支撑外设套管,可以很好的约束支撑的受压屈曲,故其滞回曲线如下图所示:屈曲约束支撑的滞回曲线由上述两张滞回曲线的图可以看出,屈曲约束支撑的滞回曲线比普通支撑的更饱满,故在地震作用下,屈曲约束支撑比普通钢支撑具有更好的耗能性能。
Python⼩⽩的数学建模课-B3.新冠疫情SIS模型传染病的数学模型是数学建模中的典型问题,常见的传染病模型有 SI、SIR、SIRS、SEIR 模型。
SIS 模型型将⼈群分为 S 类和 I 类,考虑患病者可以治愈⽽变成易感者,但不考虑免疫期。
本⽂详细给出了 SIS 模型的建模、例程、运⾏结果和模型分析,让⼩⽩都能懂。
带你从数模⼩⽩成为国赛达⼈。
1. 疫情传播 SIS 模型传染病动⼒学是对传染病进⾏定量研究的重要⽅法。
它依据种群繁衍迁移的特性、传染病在种群内产⽣及传播的机制、医疗与防控条件等外部因素,建⽴可以描述传染病动⼒学⾏为的数学模型,通过对模型进⾏定性、定量分析和数值计算,模拟传染病的传播过程,预测传染病的发展趋势,研究防控策略的作⽤。
1.1 SI 模型SI 模型把⼈群分为易感者(S类)和患病者(I类)两类,易感者(S类)与患病者(I类)有效接触即被感染,变为患病者,⽆潜伏期、⽆治愈情况、⽆免疫⼒。
SI 模型适⽤于只有易感者和患病者两类⼈群,且⽆法治愈的疾病。
按照 SI 模型,最终所有⼈都会被传染⽽变成病⼈,这是因为模型中没有考虑病⼈可以治愈。
因此只能是健康⼈患病,⽽患病者不能恢复健康(甚⾄也不会死亡,⽽是不断传播疫情),所以终将全部被传染。
1.2 SIS 模型SIS 模型将⼈群分为 S 类和 I 类,考虑患病者(I 类)可以治愈⽽变成易感者(S 类),但不考虑免疫期,因此患病者(I 类)治愈变成易感者以后还可以被感染⽽变成患病者。
SIS 模型适⽤于只有易感者和患病者两类⼈群,可以治愈,但会反复发作的疾病,例如脑炎、细菌性痢疾等治愈后也不具有免疫⼒的传染病。
SIS 模型假设:1. 考察地区的总⼈数 N 不变,即不考虑⽣死或⼈⼝流动;2. ⼈群分为易感者(S类)和患病者(I类)两类;3. 易感者(S类)与患病者(I类)有效接触即被感染,变为患病者;患病者(I类)可被治愈⽽变为易感者,⽆潜伏期、⽆免疫⼒;4. 每个患病者每天有效接触的易感者的平均⼈数(⽇接触数)是\lambda,称为⽇接触率;5. 每天被治愈的患病者⼈数占患病者总数的⽐例为\mu,即⽇治愈率;6. 将第 t 天时 S类、I 类⼈群的占⽐记为s(t)、i(t),数量为S(t)、I(t);初始⽇期t=0时, S类、I 类⼈群占⽐的初值为s_0、i_0。
数学模型实验—实验报告10学院: 专 业: 姓 名: 学号:___ ____ 实验时间:__ ____ 实验地点:一、实验项目:传染病模型求解二、实验目的和要求a.求解微分方程的解析解b.求解微分方程的数值解三、实验容问题的描述各种传染病给人类带来的巨大的灾难,长期以来,建立传染病的数学模型来描述传染病的的传播过程,分析受感染人数的变化规律,探索制止传染病蔓延的手段等,一直是各国有关专家和官员关注的课题。
不同类型传染病有各自不同的特点,在此以一般的传播机理建立几种3模型。
分别对3种建立成功的模型进行模型分析,便可以了解到该传染病在人类间传播的大概情况。
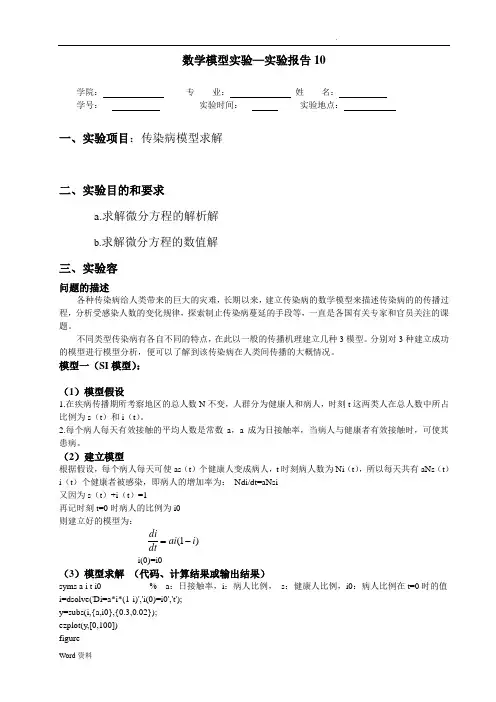
模型一(SI 模型):(1)模型假设1.在疾病传播期所考察地区的总人数N 不变,人群分为健康人和病人,时刻t 这两类人在总人数中所占比例为s (t )和i (t )。
2.每个病人每天有效接触的平均人数是常数a ,a 成为日接触率,当病人与健康者有效接触时,可使其患病。
(2)建立模型根据假设,每个病人每天可使as (t )个健康人变成病人,t 时刻病人数为Ni (t ),所以每天共有aNs (t )i (t )个健康者被感染,即病人的增加率为: Ndi/dt=aNsi 又因为s (t )+i (t )=1再记时刻t=0时病人的比例为i0 则建立好的模型为:)1(i ai dt di-=i(0)=i0(3)模型求解 (代码、计算结果或输出结果)syms a i t i0 % a :日接触率,i :病人比例, s :健康人比例,i0:病人比例在t=0时的值i=dsolve('Di=a*i*(1-i)','i(0)=i0','t'); y=subs(i,{a,i0},{0.3,0.02}); ezplot(y,[0,100]) figurei=str2double(i);i=0:0.01:1; y=0.3*i.*(1-i); plot(i,y)SI 模型的i~t 曲线 SI 模型的di/dt~i 曲线(4)结果分析由上图可知,在i=0:1,di/dt 总是增大的,且在i=0.5时,取到最大值,即在t->inf 时,所有人都将患病。
SARS 的传播问题模型一 SI 模型模型假设1、在疾病传播期内,所考察地区的总人数N 不变,人群分为易感染者和已感染者两类,以下简称健康者和病人,两类人在总人数N 中占的比例分别记作()s t ,()i t ;2、每个病人每天有效接触的平均人数是常数λ,称为日常接触率。
当病人与健康者有效接触时,使健康者感染变为病人。
模型构成根据假设,每个病人每天可使()s t λ个健康人变为病人,因为病人人数为()Ni t ,所以每天共有()()Ns t i t λ个健康人被感染,于是Nsi λ就是病人人数Ni 的增加率,即有diNNsi dt λ= (1)又因为()()1s t i t += (2)再记初始时刻(t=0)病人的比例为0i,则()()01,0dii i i dt i λ=-= (3)对方程(5)的解有()01111ti t i λ-=⎛⎫+- ⎪ ⎪⎝⎭(4)由(5),(6)式可知,第一, 当12i =时,didt 达到最大值m di dt ⎛⎫ ⎪⎝⎭,这时刻: 101ln 1m t i λ-⎛⎫=- ⎪⎪⎝⎭ (5)这时病人增加的最快,预示着传染病高潮的到来,提前5天采取严格的隔离措施可以推迟传染病高潮的到来,为医疗卫生部门迎接高潮做好充分的准备。
推迟5天则会使感染者更多;第二, 当t →∞时1i →,所有人终将被感染,全变为病人,显然,这与实际不符,故必须对上模型做出修正。
模型二 SIS 模型模型假设1、在疾病传播期内,所考察地区的总人数N 不变,人群分为易感染者和已感染者两类,以下简称健康者和病人,两类人在总人数N 中占的比例分别记作()s t ,()i t ;2、 每个病人每天有效接触的平均人数是常数λ,称为日常接触率。
当病人与健康者有效接触时,使健康者感染变为病人;3、每天被治愈的病人人数占病人总人数的比例为常数μ,称为日治愈率。
病人治愈后成为仍可被感染的健康人,显然,1μ是该传染病的平均传染期。
基本的传染病模型:SI、SIS、SIR及其Python代码实现本⽂主要参考博客:。
该博客有⼀些笔误,并且有些地⽅表述不准确,推荐⼤家阅读Albert-Laszlo Barabasi写得书,⼤家可以在如下⽹站直接阅读传染病模型这⼀章:。
Barabasi是⼀位复杂⽹络科学领域⾮常厉害的学者,⼤家也可以在他的官⽹上查看作者的⼀些相关⼯作。
下⾯我就直接把SIS模型和SIR模型的代码放上来⼀起学习⼀下。
我的Python版本是3.6.1,使⽤的IDE是Anaconda3。
Anaconda3这个IDE我个⼈推荐使⽤,⽤起来很⽅便,⽽且提供了Jupyther Notebook这个很好的交互⼯具,⼤家可以尝试⼀下,可在官⽹下载:。
在Barabasi写得书中,有两个Hypothesis:1,Compartmentalization; 2, Homogenous Mixing。
具体看教材。
默认条件:1, closed population; 2, no births; 3, no deaths; 4, no migrations. 1. SI model1# -*- coding: utf-8 -*-23import scipy.integrate as spi4import numpy as np5import pylab as pl67 beta=1.42478"""the likelihood that the disease will be transmitted from an infected to a susceptible9individual in a unit time is β"""10 gamma=011#gamma is the recovery rate and in SI model, gamma equals zero12 I0=1e-613#I0 is the initial fraction of infected individuals14 ND=7015#ND is the total time step16 TS=1.017 INPUT = (1.0-I0, I0)1819def diff_eqs(INP,t):20'''The main set of equations'''21 Y=np.zeros((2))22 V = INP23 Y[0] = - beta * V[0] * V[1] + gamma * V[1]24 Y[1] = beta * V[0] * V[1] - gamma * V[1]25return Y # For odeint2627 t_start = 0.0; t_end = ND; t_inc = TS28 t_range = np.arange(t_start, t_end+t_inc, t_inc)29 RES = spi.odeint(diff_eqs,INPUT,t_range)30"""RES is the result of fraction of susceptibles and infectious individuals at each time step respectively"""31print(RES)3233#Ploting34 pl.plot(RES[:,0], '-bs', label='Susceptibles')35 pl.plot(RES[:,1], '-ro', label='Infectious')36 pl.legend(loc=0)37 pl.title('SI epidemic without births or deaths')38 pl.xlabel('Time')39 pl.ylabel('Susceptibles and Infectious')40 pl.savefig('2.5-SI-high.png', dpi=900) # This does increase the resolution.41 pl.show()结果如下图所⽰ 在早期,受感染个体的⽐例呈指数增长,最终这个封闭群体中的每个⼈都会被感染,⼤概在t=16时,群体中所有个体都被感染了。
SIS传染病模型的性态分析摘要:通过对SIS传染病模型的性态分析,来揭示疾病的流行规律,预测其变化发展趋势,评估各种控制措施的效果,为预防控制疾病提供决策依据。
关键字:传染病,SIS模型,性态分析Infectious disease model SIS modal analysis(Hengyang normal college mathematics and computer science department) Abstract: based on the model of SIS infectious diseases, to reveal the modal analysis and prediction of the prevalent regularity, the change trend of the control measures of evaluation, in order to prevent disease control provides basis for decision-making.Key words: infectious diseases, SIS model, modal analysis传染病的传播模型可追述到1760年Daniel Bernoulli对天花的分析;1911年公共卫生医生Ross博士利用微分方程模型对疟疾在蚊子与人群之间传播的动态行为进行了研究;Kermack与McKendrick为了研究1665-1666年黑死病有伦敦的流行规律,构造了著名的SIR仓室模型,又在1932年提出了SIS仓室模型,在分析模型的基础上提出了区分疾病流行与否的“阀值理论”。
传染病动力学的建模与研究于二十世纪中叶开始蓬勃发展,作为标志性的著作是Bailey于1957年出版的专著《数理流行病学》。
1.传染病SIS模型的基本形式传染病与人类的生活密切相关,因此其模型的研究也是被国内外所重视的。
易感-感染-易感”(SIS )模型1. 在疾病传播期内所考察A 类和B 类总人数不变且相等,既不考虑生死,也不考虑迁移。
人群分为易感者和已感者两类,以下就简称健康者和病人。
时刻t 这两类人在两类总人数中所占的比例分别()()()(),;,.A A B B s t i t s t i t2. 设A 类每人每天与B 类接触人数为A φ;B 类每人每天与A 类接触人数为B φ.3. 设A 类个体的感染率为A β,B 类个体的感染率为B β,且2A B ββ=.4. 假设A 类中得病者只能传染B 类中的健康者,同样地, B 类中得病者只能传染A 类中的健康者。
5. 参数γ=0.1设为该病的治愈率。
根据假设,B 类中得病者每人每天可使()1B B A λββ-个A 类个体得病。
因为B 类病人数为()B N i t ,所以每天共有()1()B B A B N i t λββ-个A 类健康者被感染,那么()1()B B A B N i t λββ-就是A 类病人的增加率,又因为该病的可治愈,每天病人可减少那么实际该病在A 类中的增加率应为()()1()B B A B A Ni t Ni t λββγ--,即有()()1()A B B A B A di N N i t N i t dt λββγ=--① 化简后得()()1()AB B A B A di i t i t dtλββγ=--②再记初始时刻(0)t =A 类病人比例为0A i同理,A 类中得病者每人每天可使()1A A B λββ-个B 类个体得病。
因为A 类病人数为()A N i t ,所以每天共有()1()A A BA N i t λββ-个B 类健康者被感染,那么()1()A A B A Ni t λββ-就是A 类病人的增加率,又因为该病的可治愈,每天病人可减少那么实际该病在A 类中的增加率应为()()1()A A B A B Ni t Ni t λββγ--,即有()()1()B A A B A B di N N i t N i t dt λββγ=--③ 化简后得()()1()BA AB A B di i t i t dtλββγ=--④将②、④联立解得A 类和B 类的得病比例分别为()()2021*()1tB B B A A tA B A B i e i t eγγλβγβγγλλββ--⎡⎤--⎣⎦=-- ⑤()()2021*()1t A A A B B tA B A B i e i t eγγλβγβγγλλββ--⎡⎤--⎣⎦=-- ⑥随即我们可以得到A 类和B 类得病数量,记得A 类病数量为A I 、B 类得病数量B I .()()2021**()1t B B B A A tA B A B i e N I t eγγλβγβγγλλββ--⎡⎤--⎣⎦=-- ⑦()()2021**()1t A A A B B tA B A B i e N I t eγγλβγβγγλλββ--⎡⎤--⎣⎦=-- ⑧由于B β可以取三种情况,那么A 类病数量为A I 、B 类得病数量B I 以及A 类和B 类的得病比例皆有三种情况。
传染病传播模型随着世界人口的不断增加和人类活动的频繁交流,传染病的传播成为了一个日益严重的问题。
为了更好地理解和应对传染病的传播,科学家们提出了各种传染病传播模型。
本文将介绍几种常见的传染病传播模型,并分析它们的特点和应用。
一、SI模型SI模型是最简单的传染病传播模型之一,其中S表示易感者(Susceptible)、I表示感染者(Infectious)。
在SI模型中,人群中的个体只有在易感者和感染者两种状态之间相互转换。
具体而言,易感者可以通过与感染者接触而被感染,一旦感染,就成为感染者,并在一段时间内具有传播传染病的能力。
然而,在SI模型中,感染者随着时间的流逝不会重新变回易感者。
由于缺乏免疫力的存在,SI模型所描述的传染病在人群中的传播速度通常很快,例如流感等。
二、SIR模型SIR模型是相对复杂一些的传染病传播模型,其中R表示康复者(Recovered)。
和SI模型一样,SIR模型中的人群也被分为易感者、感染者和康复者三个状态。
然而,SIR模型引入了康复者的概念,即感染者经过一段时间的潜伏期后可以康复并具有免疫力。
在SIR模型中,康复者不再具有传播传染病的能力,不会再感染其他人。
与SI模型相比,SIR模型所描述的传染病传播速度相对较慢,且可能经历一次大规模的传播后逐渐衰减。
三、SEIR模型SEIR模型是在SIR模型的基础上进一步扩展的,其中E表示潜伏者(Exposed)。
在SEIR模型中,人群被分类为易感者、潜伏者、感染者和康复者四个状态。
潜伏者是指已经被感染但尚未表现出症状的个体,潜伏期结束后,潜伏者会进一步转化为感染者,并开始传播传染病。
由于潜伏期的存在,SEIR模型所描述的传染病具有一定的潜伏期,并且在人群中的传播速度相对较慢。
四、SIRS模型SIRS模型是对SIR模型的改进,其中S表示易感者、I表示感染者,R表示免疫者(Susceptible-Infected-Recovered-Susceptible)。
基础药学研究病毒扩散模型分析病毒扩散模型分析是基础药学研究领域中的重要内容之一。
通过建立合适的模型,可以帮助我们深入了解病毒的传播规律,为药物研发和防控措施的制定提供科学依据。
本文将介绍基础药学研究中常用的病毒扩散模型,并分析各模型的特点和应用范围。
一、常见的病毒扩散模型1. SI模型:SI模型是最简单的病毒扩散模型之一,将人群分为易感染者(Susceptible)和感染者(Infected),并假设感染后没有恢复和免疫的过程。
该模型可以用来研究病毒的传播速度和范围。
2. SIS模型:SIS模型在SI模型的基础上增加了恢复和再感染的过程。
即感染者可以被治愈,但在治愈后仍具有易感染的性质。
该模型常用于研究具有短期免疫的病毒传播。
3. SIR模型:SIR模型在SI模型的基础上增加了恢复和免疫的过程。
即感染者经过一段时间的治愈后会产生免疫力,不再易感染。
这种模型适用于具有长期免疫的病毒传播。
4. SEIR模型:SEIR模型在SIR模型的基础上增加了潜伏期(Exposed)。
潜伏期指的是感染者与感染后出现症状之间的时间间隔。
该模型适用于研究带有潜伏期的病毒传播,如新冠病毒。
二、病毒扩散模型的特点和应用范围1. SI模型特点和应用范围:SI模型简单易懂,适用于研究传染性较强、无免疫性的病毒,如流感病毒等。
通过该模型,我们可以得到病毒的传播速度和范围,为疫情防控措施的制定提供参考。
2. SIS模型特点和应用范围:SIS模型适用于研究具有短期免疫的病毒,如结核病等。
通过该模型,我们可以探究病毒在人群中的传播规律,为疾病的控制和预防提供参考。
3. SIR模型特点和应用范围:SIR模型适用于研究具有长期免疫的病毒,如麻疹等。
通过该模型,我们可以了解病毒传播的基本情况,如传播速度、感染人群的比例等,从而为预测疫情和制定疫苗接种策略提供科学依据。
4. SEIR模型特点和应用范围:SEIR模型适用于研究带有潜伏期的病毒,如新冠病毒。
病毒传播问题的研究由来已久,而一再的病毒流行使得这一领域长期以来吸引着人们的注意。
在对病毒传播过程的描述各种模型中,“易感-感染-易感”(SIS )模型是研究者经常的选择。
关于SIS 模型,可以简单的描述为:一个易感的个体在和一个具有传染性的个体的接触中,在单位时间以一定的概率(β)被感染,同时,已感染的个体以概率(γ)被治愈又重新成为健康(易感)的个体。
实际中大量的问题可以利用网络(图)进行描述,比如在传染病问题的描述中,个体(人、动物、计算机等)可以看作网络的节点,当个体之间有可以导致病毒传播的接触时在两个个体之间连边。
比如,对于接触性传染病,个体存在两种状态,健康的(易感的)和已感染的;将这些个体作为网络的节点,由于两个个体之间的亲密接触可能导致病毒的传播,因此可在两者之间进行连边。
一个个体所接触的其它个体数量称为该节点的度(边数)。
所谓二部网络(图),是网络中的节点可分成两类(比如男性和女性,雄性和雌性等),边仅仅存在于两类节点之间。
在经典的传染病学模型中,总是假定病毒赖以传播的网络具有匀质性,即网络中节点有基本相同的度,但一些研究表明,这一假设远远背离实际情况。
因此,发现实际网络的一些特性,并研究这样的网络上的病毒传播问题具有理论和实际意义。
本题我们主要研究二部网络上的病毒传播问题,根据附件提供的一个二部网络(由10000个A 类节点和10000个B 类节点构成)的节点度的数据,完成以下任务:1.根据“附件”提供的数据data.xls ,选择适当的坐标,作出节点连接度和其出现频率的图形,观察这种类型的连接度数据大致服从什么分布?2.生成上述网络,可以采用如下的机制:先生成一个小型的二部图,随后在A类中加入一个新节点并向B 类中的节点连边,该边指向B 类中i 号节点的概率正比于i 号节点当前的连接度,而后在B 类中产生新节点,以同样的方式向A 类连边,当这两个步骤进行足够多次之后即可得到满足数据文件特点的网络。
SIS模型分析防疫政策
1.疫情传播SIS模型
传染病动力学是对传染病进行定量研究的重要方法。
它依据种群繁衍迁移的特性、传染病在种群内产生及传播的机制、医疗与防控条件等外部因素,建立可以描述传染病动力学行为的数学模型,通过对模型进行定性、定量分析和数值计算,模拟传染病的传播过程,预测传染病的发展趋势,研究防控策略的作用。
1.1SI模型
SI模型把人群分为易感者(S类)和患病者(I类)两类,易感者(S类)与患病者(I类)有效接触即被感染,变为患病者,无潜伏期、无治愈情况、无免疫力。
SI模型适用于只有易感者和患病者两类人群,且无法治愈的疾病。
按照SI模型,最终所有人都会被传染而变成病人,这是因为模型中没有考虑病人可以治愈。
因此只能是健康人患病,而患病者不能恢复健康(甚至也不会死亡,而是不断传播疫情),所以终将全部被传染。
1.2SIS模型
SIS模型将人群分为S类和I类,考虑患病者(I类)可以治愈而变成易感者(S类),但不考虑免疫期,因此患病者(I类)治愈变成易感者以后还可以被感染而变成患病者。
SIS模型适用于只有易感者和患病者两类人群,可以治愈,但会反复发作的疾病,例如脑炎、细菌性痢疾等治愈后也不具有免疫力的传染病。
sis传播模型公式
SIS模型是一种传播模型,是传播过程的抽象描述,被应用于传染病传播、信息传播等研究领域。
这个模型假设传染源头的感染个体(记作I,Infected)通过一定的概率β将传染病传给易感个体(记作S,Susceptible),同时假设t时刻系统中处于易感状态、感染状态的个体比重分别为s(t),i(t)。
当易感个体和感染个体充分混合时,感染个体的增长率为:
N d i ( t ) d t = N i ( t ) λ s ( t ) - μ N i ( t ) \frac{di(t)}{dt} = N i(t)
\lambda s(t) - \mu Ni(t)dtdi(t)=Ni(t)λs(t)−μNi(t)
其中,N 是总人口数,λ 是感染率,μ 是治愈率,i(t) 是 t 时刻的感染者比例,s(t) 是 t 时刻的易感者比例。
此外,还有一个关于 s(t) 的微分方程:
N d s ( t ) d t = - N i ( t ) λ s ( t ) + μ N i ( t ) \frac{ds(t)}{dt} = - N i(t) \lambda s(t) + \mu Ni(t)dtds(t)=−Ni(t)λs(t)+μNi(t)
以上信息仅供参考,如需了解更多信息,建议查阅相关书籍或论文。
For personal use only in study and research; not for commercial use传染病模型详解2.2.2 /,SI SIS SIR 经典模型经典的传播模型大致将人群分为传播态S ,易感染态I 和免疫态R 。
S 态表示该个体带有病毒或谣言的传播能力,一旦接触到易感染个体就会以一定概率导致对方成为传播态。
I 表示该个体没有接触过病毒或谣言,容易被传播态个体感染。
R 表示当经过一个或多个感染周期后,该个体永远不再被感染。
SI 模型考虑了最简单的情况,即一个个体被感染,就永远成为感染态,向周围邻居不断传 播病毒或谣言等。
假设个体接触感染的概率为β,总人数为 N ,在各状态均匀混合网络中建立传播模型如下:dS SI dt N I SId tN ββ⎧=-⎪⎪⎨⎪=⎪⎩ 从而得到(1)di i i dtβ=- 对此方程进行求解可得:0000(),01tti e i t i i i i e ββ==-+() 可见,起初绝大部分的个体为I 态,任何一个S 态个体都会遇到I 态个体并且传染给对方,网络中的S 态个数随时间成指数增长。
与此同时,随着I 态个体的减少,网络中S 态个 数达到饱和,逐渐网络中个体全部成为S 态。
然而在现实世界中,个体不可能一直都处于传播态。
有些节点会因为传播的能力和意愿 的下降,从而自动转变为永不传播的R 态。
而有些节点可能会从S 态转变I 态,因此简单的SI 模型就不能满足节点具有自愈能力的现实需求,因而出现SIS 模型和SIR 模型。
SIR 是研究复杂网络谣言传播的经典的模型。
采用与病毒传播相似的过程中的S ,I ,R 态 代表传播过程中的三种状态。
Zanetee ,Moreno 先后研究了小世界传播过程中的谣言传播。
Moreno 等人将人群分为S (传播谣言)、I (没有听到谣言),R (对谣言不再相信也不传播)。
假设没有听到谣言I 个体与S 个体接触,以概率()k λ变为S 个体,S 个体遇到S 个体 或R 个体以概率()k α变为R ,如图 2.9 所示。
数学模型实验—实验报告10学院:专业:姓名:学号:___ ____ 实验时间:__ ____ 实验地点:一、实验项目:传染病模型求解二、实验目的和要求a.求解微分方程的解析解b.求解微分方程的数值解三、实验内容问题的描述各种传染病给人类带来的巨大的灾难,长期以来,建立传染病的数学模型来描述传染病的的传播过程,分析受感染人数的变化规律,探索制止传染病蔓延的手段等,一直是各国有关专家和官员关注的课题。
不同类型传染病有各自不同的特点,在此以一般的传播机理建立几种3模型。
分别对3种建立成功的模型进行模型分析,便可以了解到该传染病在人类间传播的大概情况。
模型一(SI模型):(1)模型假设1.在疾病传播期内所考察地区的总人数N不变,人群分为健康人和病人,时刻t这两类人在总人数中所占比例为s(t)和i(t)。
2.每个病人每天有效接触的平均人数是常数a,a成为日接触率,当病人与健康者有效接触时,可使其患病。
(2)建立模型根据假设,每个病人每天可使as(t)个健康人变成病人,t时刻病人数为Ni(t),所以每天共有aNs(t)i(t)个健康者被感染,即病人的增加率为: Ndi/dt=aNsi又因为s(t)+i(t)=1再记时刻t=0时病人的比例为i0则建立好的模型为:i(0)=i0(3)模型求解(代码、计算结果或输出结果)syms a i t i0 % a:日接触率,i:病人比例, s:健康人比例,i0:病人比例在t=0时的值i=dsolve('Di=a*i*(1-i)','i(0)=i0','t');y=subs(i,{a,i0},{0.3,0.02});ezplot(y,[0,100])figurei=str2double(i);i=0:0.01:1;y=0.3*i.*(1-i);plot(i,y)SI模型的i~t曲线 SI 模型的di/dt~i 曲线(4)结果分析由上图可知,在i=0:1内,di/dt总是增大的,且在i=0.5时,取到最大值,即在t->inf时,所有人都将第1页/ 共5页患病。
问题重述病毒传播问题的研究由来已久,而一再的病毒流行使得这一领域长期以来吸引着人们的注意。
在对病毒传播过程的描述各种模型中,“易感-感染-易感”(SIS )模型是研究者经常的选择。
关于SIS 模型,可以简单的描述为:一个易感的个体在和一个具有传染性的个体的接触中,在单位时间以一定的概率(β)被感染,同时,已感染的个体以概率(γ)被治愈又重新成为健康(易感)的个体。
实际中大量的问题可以利用网络(图)进行描述,比如在传染病问题的描述中,个体(人、动物、计算机等)可以看作网络的节点,当个体之间有可以导致病毒传播的接触时在两个个体之间连边。
比如,对于接触性传染病,个体存在两种状态,健康的(易感的)和已感染的;将这些个体作为网络的节点,由于两个个体之间的亲密接触可能导致病毒的传播,因此可在两者之间进行连边。
一个个体所接触的其它个体数量称为该节点的度(边数)。
所谓二部网络(图),是网络中的节点可分成两类(比如男性和女性,雄性和雌性等),边仅仅存在于两类节点之间。
在经典的传染病学模型中,总是假定病毒赖以传播的网络具有匀质性,即网络中节点有基本相同的度,但一些研究表明,这一假设远远背离实际情况。
因此,发现实际网络的一些特性,并研究这样的网络上的病毒传播问题具有理论和实际意义。
本题我们主要研究二部网络上的病毒传播问题,根据附件提供的一个二部网络(由10000个A 类节点和10000个B 类节点构成)的节点度的数据,完成以下任务:1.根据“附件”提供的数据data.xls ,选择适当的坐标,作出节点连接度和其出现频率的图形,观察这种类型的连接度数据大致服从什么分布?2.生成上述网络,可以采用如下的机制:先生成一个小型的二部图,随后在A 类中加入一个新节点并向B 类中的节点连边,该边指向B 类中i 号节点的概率正比于i 号节点当前的连接度,而后在B 类中产生新节点,以同样的方式向A 类连边,当这两个步骤进行足够多次之后即可得到满足数据文件特点的网络。
根据这里所提供的生成机制,发现节点连接度分布的表达式。
3.在这类网络上考虑“易感-感染-易感”(SIS )模型,得到较平稳时期的得病数量以及A 类和B 类的得病比例。
(参数γ=0.1, 考虑到两类个体的感染率可以不同,分析中假定A 类个体的感染率为B 个体感染率的2倍,即A β=2B β,并分别取B 类个体的感染率B β=0.01,0.02,0.03)。
由于考虑PC 机的计算速度,模拟时网络规模不要太大,可选择500+500的二部网络。
4.对我们的模型进行理论的分析,看看是否和我们的模拟结果一致。
问题分析问题背景的分析:随着卫生设施的改善,医疗水平的提高以及人类文明的不断改善,诸如霍乱、天花等曾经肆虐全球的传染性疾病已经得到有效的控制。
但是,一些新的、不断变异着的传染病毒却悄悄向人们袭来。
20世纪80年代十分险恶的艾滋病毒突袭人间,至今仍在蔓延;随后SAS病毒、H1N1病毒广泛传播,给人们的生命财产带来极大的危险,一度引起了人们的恐慌。
但病毒传播问题的研究由来已久,而一再的病毒流行使得这一领域长期以来吸引着人们的注意。
长期以来,建立传染病的数学模型来描述传染病的传播过程,分析受感人数的变化规律,探索制止传染病蔓延的手段等,一直是人们关心的话题。
不同类型传染病的传播过程有其各自不同的特点,但这里我们不可能从医学的角度一一分析各种传染病的传播特点,而只是按照一般的传播机理建立数学模型。
对于问题一:选择适当的坐标,做出节点连接数和其出现频率的图形。
该题只需要我们对附件中的数据进行一定程度的处理,得到节点连接度与其出现频率的关系。
对于问题二:需要从一个小型的二部图出发,按照题目中要求的机制不断的进行推测。
先在A类中加入新的节点,按照一定的概率连接到B类中的i号节点;再从B类节点中出发,连接到A类中的节点。
通过不断地重复这个步骤,找出节点连接度分布的表达式。
对于问题三:利用问题二的产生机制,在A类中加入新的节点,先判断它是否患病,再判断与之相连的B类节点是否患病,在相连的基础上,判断它们能否能够传染。
再从B类节点出发,连接到A类中的节点。
通过不断地重复这个步骤,得到较平稳时期的得病数量以及A类和B类的得病比例。
对于问题四:需要对自己的模型进行理论的分析,然后和问题三中计算机模拟出来的数据进行比较,判断计算机模型的结果与理论之间的差距。
基本假设假设一:假设人在感染病毒后,可能被治愈,但不会死亡。
假设二:二部网络是度不相关的。
假设三:一个节点的感染密度仅仅是该节点度的函数。
假设四:问题二和问题三的随机机理是符合实际的。
假设五:问题三中的病人数可以由电脑随机定。
模型建立问题一:节点连接度和其出现频率的关系问题一的思想:因为这是一个数据处理的过程,所以我们先是对数据进行处理,得到A 、B 类节点连接度()A d i 、()B d j 及其出现概率()A f j 、()B f j 的表格。
为了发现它们之间服从什么分布,我们先是用Matlab 软件中的cftool 指令拟合出表格中的数据服从的曲线,然后再对这条曲线进行验证,是否可以作为概率分布的曲线,最终得出它们服从的分布。
具体步骤如下: 步骤一:数据处理由附件中的数据,我们可以整理出A 、B 两类节点连接度()A d i 、()B d j 与其出现频率()A f j 、()B f j 的数据,如表1和表2表1 A 类节点连接度()A d i 及其出现频率()A f jA 类节点连接度()A d i出现频率()A f j A 类节点连接度()A d i出现频率()A f j A 类节点连接度()A d i出现频率()A f j 1 0.6626 17 0.0010 33 0.0001 2 0.1679 18 0.0009 35 0.0001 3 0.0703 19 0.0009 37 0.0001 4 0.0316 20 0.0003 38 0.0002 5 0.0185 21 0.0007 39 0.0003 6 0.0109 22 0.0002 41 0.0001 7 0.0077 23 0.0005 45 0.0001 8 0.0054 24 0.0002 47 0.0001 9 0.0041 25 0.0001 48 0.0001 10 0.0027 26 0.0001 49 0.0001 11 0.0024 27 0.0001 53 0.0001 12 0.0017 28 0.0002 64 0.0001 13 0.0016 29 0.0003 68 0.0001 14 0.0011 30 0.0001 72 0.0001 15 0.0009 31 0.0001 75 0.0001 160.0010320.0001960.0002表2 B 类节点连接度()B d j 及其出现频率()B f jB 类节点连接度()B d j出现频率()B f j B 类节点连接度()B d j出现频率()B f j B 类节点连接度()B d j出现频率()B f j1 0.6639 18 0.0006 38 0.00012 0.1696 19 0.0005 39 0.00013 0.0644 20 0.0010 40 0.0001 4 0.0353 21 0.0003 41 0.00015 0.0186 22 0.0002 44 0.0001 6 0.0111 23 0.0004 46 0.00017 0.0078 24 0.0001 48 0.0001 8 0.0065 25 0.0001 49 0.0001 9 0.0034 27 0.0001 50 0.0001 10 0.0042 28 0.0003 54 0.0001 11 0.0023 29 0.0002 59 0.0002 12 0.0015 30 0.0002 61 0.0001 13 0.0013 31 0.0003 65 0.0001 14 0.0009 32 0.0001 71 0.0001 15 0.0007 33 0.0001 73 0.0001 16 0.0011 34 0.0002 86 0.0001 17 0.0009 36 0.0001 由表1和表2的数据,我们通过Matlab 软件中的cftool 指令对表1和表2中的数据进行曲线拟合(程序见附录一),结果如图1和图2。
图1 A 类节点连接数及其出现频率关系A 、B 类节点连接度的分布函数为: ()()2.0630.6639A A f i d x -=,()()0.2.0660.6653B B f j d j -=, (1)图2 B 类节点连接度及其出现频率关系它们的拟合程度均为0.9994,拟合程度非常的接近1,所以在拟合方面,可以认为它们是符合的。
但作为概率密度函数,其性质之一是()1f x dx +∞-∞=⎰.但(1)式是离散的函数,其概率总和为1的验证可转化为()11nx f x ==∑.(2)即对(1)式进行(2)式的检验。
由Matlab 软件(附录程序二)验证得知,其概率之和不能达到1.所以需要对表1和表2的数据重新进行处理。
步骤三:数据的再处理由步骤二可知,如果我们直接对数据进行拟合,拟合度最好的却不一定是能用的,因为它的概率之和不一定为1。
所以我们先对概率和为1这一性质进行检验,再从概率和为1的前提下挑出拟合程度最好的。
在以上的思想下,我们运用Matlab 软件再次编程。
编程的思想:由步骤二中画出的散点图以及其拟合函数,我们先假设其概率分布函数为形如r y ax -=的幂律函数,且()1,10r ∈;其中r 不是整数(从问题四的理论分析考虑)。
因为要求所有x 出现的概率总和为1,所以先假定当x 的值为20000的时候为无穷大,然后在()2000011x f x ==∑的前提下分别求出(1,10)r ∈时其对应的残差,然后选择残差最小的那个r。
具体程序见附录程序三。
在该程序运行之后,我们得到A、B两类个体连接度与其出现频率的散点图。
如图3和图4。
图3 A类节点连接度及其出现频率图4 B类节点连接度及其出现频率图5 拟合后A类节点连接度及其出现频率关系图6 拟合后B 类节点连接度及其出现频率关系并求出A 、B 类概率分布函数中的参数分别为:2A r =.16,0.6593A a =,2.17B r =,0.6622B a =此时我们把散点图和幂律函数连接在一起(这样方便我们观察)。
如图5和图6可以发现,A 类节点连接度的概率分布的函数关系是 2.170.6622y x -=。
B 类节点连接度的概率分布的函数关系是 2.170.6622y x -=。