保温杯质量要求
- 格式:docx
- 大小:92.19 KB
- 文档页数:6
保温杯的检测报告一、引言本文档旨在对保温杯的性能进行全面评估和检测,以确保其符合国家和行业标准。
通过对保温杯的保温性能、材料质量、密封性能等关键指标进行测试,我们能够对其性能进行准确评估,并为消费者提供参考。
二、保温性能测试2.1 测温实验2.1.1 测温工具测试中使用了一台高精度电子温度计,具备稳定的测量精度和多种温度测量模式。
2.1.2 测温过程1.将待测保温杯以符合正常使用方式装水;2.记录初始温度,并立即盖上保温杯盖,确保密封性;3.在设定的时间间隔内,测量保温杯中水的温度;4.对于不同时间间隔的测量结果,记录并分析数据。
2.1.3 测温结果根据测温实验结果,我们得到了保温杯在不同时间段内的温度变化。
测试表明,该保温杯在前2小时能够保持水温在85°C以上,而在4小时后,水温仍能保持在70°C以上。
2.2 保温性能评估根据测温实验结果,我们可以评估保温杯的保温性能。
根据国家标准GB/T 29120.1-2012的相关要求,该保温杯的保温性能被评定为一级,符合国家标准,并能满足消费者对保温杯保温性能的要求。
三、材料质量检测3.1 材料检测方法我们采用了一系列材料质量检测方法,包括外观检查、材料成分分析、塑料质量评估等。
3.1.1 外观检查我们通过对保温杯外观的检查,评估其表面平整度、色彩是否符合要求、有无明显划痕或破损等问题。
3.1.2 材料成分分析通过对保温杯材料进行成分分析,我们能够了解其主要成分和质量比例,以评估其对人体健康的安全性。
3.1.3 塑料质量评估我们使用专业仪器对保温杯的塑料材料进行评估,包括硬度、韧性、耐热性等关键指标,以确保其质量达标。
3.2 材料质量检测结果根据材料质量检测结果,该保温杯外观平整,色彩符合要求,无明显划痕或破损。
材料成分分析结果显示,该保温杯主要由食品级ABS塑料制成,符合环保要求。
塑料质量评估结果显示,该保温杯具有适当的硬度和韧性,并能长时间耐高温。
不锈钢保温杯检验标准及方法
不锈钢保温杯是我们日常生活中经常使用的一种饮具,它具有保温、保冷等功能,可以有效地保持饮品的温度和口感。
但是,在购买不锈钢保温杯时,我们如何判断其品质是否合格呢?下面,我们来介绍一下不锈钢保温杯的检验标准及方法。
一、不锈钢保温杯的检验标准
1.外观质量:不锈钢保温杯的外观应该无明显划痕、凹凸、氧
化斑点等缺陷,杯盖、杯身应该紧密结合,无松动、漏水等情况。
2.使用性能:不锈钢保温杯应该具有良好的保温、保冷性能,
能够在一定时间内保持饮品的温度或冷度。
同时,不锈钢保温杯应该具有良好的密封性能,能够有效地防止饮品泄漏。
3.安全性能:不锈钢保温杯应该符合国家相关安全标准,不含
有害物质,不会对人体健康造成危害。
二、不锈钢保温杯的检验方法
1.外观检验:检查不锈钢保温杯的外观是否完好无损,是否有
明显的划痕、凹凸、氧化斑点等缺陷;同时,检查杯盖和杯身之间的结合是否紧密,是否存在松动、漏水等情况。
2.使用性能检验:将热水或冰水倒入不锈钢保温杯中,记录下
初始温度或冷度,并在一定时间内测量饮品的温度或冷度变化;同时,倒扣不锈钢保温杯,检查是否存在泄漏情况。
3.安全性能检验:通过查看不锈钢保温杯的生产商、生产日期、产品标识等信息,确认其是否符合国家相关安全标准;同时,可以使用专业的检测仪器对不锈钢保温杯中的有害物质进行检测。
总之,在购买不锈钢保温杯时,我们应该选择正规厂家生产的产品,并严格按照上述检验标准进行检验,确保所购买的不锈钢保温杯具有良好的品质和安全性能。
保温杯质量要求范文
保温杯是一种广泛使用的保温热水杯,由于它能有效地保温饮料,它
已成为日常生活中不可缺少的重要用品之一、保温杯得以受到消费者的青睐,其质量的要求也是很高的。
首先,保温杯的外观应具有质感、美观、富有层次感。
外壳表面要求
无掉漆、毛玻璃气泡、划痕等。
其次,压力容器杯体、盖子的启闭性能应
符合国家标准。
三是杯壁的厚度要求合理,杯壁厚度宜达到0.4-0.8毫米,以保证杯体的坚固性。
杯体应用食品级热塑性树脂制作,既经济、实用,
又能保持杯壁的厚度。
最后,表面要有防滑设计,确保消费者在使用过程
中不易滑落而受伤。
此外,保温杯的密封性以及密封性能也不能忽视。
保温杯的盖子应紧密、牢固,不形成渗漏,并能有效保持饮料温度不流失,而且不易裂开。
杯体和杯盖之间的密封性应该满足实际使用要求,且要求经久耐用,不易
漏水。
此外,在选择保温杯时,也要注意它的保温性能。
一般情况下,保温
杯中常见的低端保温膜,保温效果并不理想,在室温下茶或水会在半个小
时左右流失热量,高端保温膜则可以保持更长时间的温度,保温效果明显
优于普通保温膜。
此外,保温杯的表面处理不能忽视。
不锈钢保温杯行业新标准
一、材料质量
1.不锈钢材料应符合国家相关标准,如GB/T 20878-2007《不锈钢和耐热钢
牌号及化学成分》等。
2.不锈钢材料应具有优良的耐腐蚀性能,表面光滑,无瑕疵和杂质。
3.内胆应清洁透明,无气泡、裂纹、变形等质量问题。
二、保温性能
1.不锈钢保温杯应具有良好的保温性能,在室温下放置24小时后,保温杯内
水温不应低于40摄氏度。
2.保温性能应达到国家相关标准,如QB/T 1266-2007《真空保温容器》等。
三、卫生安全
1.不锈钢材料及零部件应无有害物质,符合国家相关卫生标准。
2.生产过程中应保证产品质量和卫生安全,防止二次污染。
四、外观设计
1.不锈钢保温杯外观应美观大方,线条流畅,符合现代审美观念。
2.杯身应光滑、无毛刺、无变形,色泽均匀一致。
3.杯盖应易于开启、密闭性好,无泄漏现象。
4.杯底应平稳,无翘曲、变形等问题。
五、使用性能
1.不锈钢保温杯应易于携带,手感舒适,不宜过重。
2.杯口应平滑,方便饮用,不宜卡喉。
3.保温杯应易于清洗,方便实用。
六、标识要求
1.不锈钢保温杯上应标注产品名称、生产厂家、地址、电话等基本信息。
2.还应标注产品材质、容量、生产日期等相关信息。
不锈钢保温杯行业新标准
随着人们生活水平的不断提高,保温杯已经成为现代生活中不可或缺的日用品。
然而,市场上的保温杯品种繁多,质量良莠不齐,消费者在购买时往往难以辨别。
为了规范不锈钢保温杯行业,制定新的标准势在必行。
首先,新标准应当明确不锈钢保温杯的材质要求。
不锈钢保温杯作为日常用品,其材质应当符合食品级不锈钢标准,不含有对人体有害的物质,确保使用安全。
同时,材质的厚度和密度也需要有相应的规定,以保证保温效果和耐用性。
其次,新标准应当规范保温杯的保温性能。
保温杯的主要功能是保温,因此其
保温性能是至关重要的。
新标准应当规定保温杯在一定时间内的保温效果,以及其保温时间的标准。
同时,还应当对保温杯的密封性能进行规范,确保杯盖和杯身的密封性能,防止渗漏。
另外,新标准还应当规范保温杯的外观设计和工艺要求。
保温杯作为日常用品,其外观设计应当符合人体工程学原理,便于携带和使用。
同时,对保温杯的工艺要求也应当有相应规定,确保产品的质量和美观度。
最后,新标准还应当规范保温杯的生产和销售环节。
对于生产企业,应当明确
生产工艺和质量控制要求,确保产品符合标准。
对于销售环节,应当规范产品的标识和说明,让消费者能够清晰了解产品的性能和使用方法。
综上所述,不锈钢保温杯行业新标准的制定对于规范市场、保障消费者权益具
有重要意义。
只有通过制定严格的标准,才能够推动行业的健康发展,提升产品质量,满足消费者的需求。
希望相关部门能够尽快出台相关标准,为不锈钢保温杯行业注入新的活力。
保温杯国家标准保温杯是现代生活中常见的日用品,它的作用是保温和隔热,可以让人们在户外或者办公室中随时享用热水或者饮料。
为了确保保温杯的质量和安全性,国家对保温杯制定了一系列的标准,以便消费者能够购买到质量可靠的保温杯。
本文将介绍保温杯国家标准的相关内容,希望能够帮助大家更好地了解和选择保温杯。
首先,保温杯国家标准对材质和保温性能有着明确的规定。
保温杯通常由不锈钢、玻璃、陶瓷等材质制成,国家标准规定了这些材质的安全性和耐用性要求,以及保温性能的测试方法和标准数值。
消费者在购买保温杯时,可以根据国家标准的相关要求,选择符合自己需求的材质和保温性能。
其次,保温杯国家标准还对产品的外观和结构设计进行了规定。
保温杯的外观设计应符合美学要求,不应有锋利的边缘或者突出的部件,以免造成使用时的安全隐患。
此外,保温杯的结构设计也需要符合国家标准的相关要求,确保产品在正常使用情况下不会出现渗漏或者破损的情况。
另外,保温杯国家标准还对产品的卫生和环保要求进行了规定。
保温杯作为与食品接触的器具,其卫生和环保性能至关重要。
国家标准规定了保温杯在生产过程中所使用的材料应符合卫生标准,不得含有有害物质;同时,保温杯在使用过程中也应易于清洁和保养,以保证产品的卫生和环保性能。
最后,保温杯国家标准还对产品的包装和标识进行了规定。
保温杯的包装应清晰明了,标识应包括产品的生产厂家、生产日期、产品型号、使用说明等内容,以方便消费者了解产品信息和正确使用。
消费者在购买保温杯时,可以根据国家标准的相关要求,仔细查看产品的包装和标识,以确保购买到正规的产品。
总之,保温杯国家标准的出台对保温杯行业起到了积极的规范和引导作用。
消费者在购买保温杯时,可以参考国家标准的相关要求,选择符合自己需求的产品,以确保产品的质量和安全性。
同时,保温杯生产企业也应严格遵守国家标准的相关要求,提高产品质量,为消费者提供更加可靠的保温杯产品。
希望本文的介绍能够对大家有所帮助,让大家在购买和使用保温杯时更加放心和安心。
316不锈钢保温杯执行标准
一、材料质量
1.316不锈钢是保温杯的主要材料,具有优秀的耐腐蚀性和耐热性,可以抵
抗化学腐蚀和高温。
2.材料表面应平滑,无瑕疵和杂质,没有明显的变形和损伤。
3.保温杯的内外胆均应采用316不锈钢制造,确保不会对人体造成有害影响。
二、制造工艺
1.焊接工艺:保温杯的焊接应平整、均匀,焊缝长度及焊缝起止位置符合标
准要求。
2.密封性能:保温杯的密封性能应符合相关标准要求,确保在正常使用的条
件下不会漏水。
3.外观处理:保温杯的外观处理应符合相关标准要求,如抛光、喷砂、电镀
等,以达到美观、耐用、易清洁的效果。
三、保温性能
1.保温杯的保温性能应符合相关标准要求,能够在规定时间内保持水温。
2.保温杯的真空层应合理设计,以实现更好的保温效果。
3.保温杯的密封性能直接影响保温效果,应确保在保温过程中不漏水。
四、卫生安全
1.316不锈钢材料本身具有较好的耐腐蚀性和耐热性,但为了确保卫生安全,
应避免接触腐蚀性物质和高温。
2.制造过程中,应保证所有零部件和材料均符合相关卫生标准,不会对人体
健康造成危害。
3.经过严格的清洁和消毒处理后,保温杯应无异味、无污垢和无细菌。
五、外观设计
1.保温杯的外观设计应简洁大方,易于握持和使用。
2.杯身线条应流畅,符合人体工程学原理,方便携带和使用。
3.杯盖和手柄等部件的设计应符合美观实用的原则,同时易于清洗和维护。
保温杯质量管理方案保温杯是一种日常生活中常见的保温器具,其主要功能是保持饮料的温度,在冬季可以保温,而在夏季则可以保冷。
因此,保温杯的质量管理至关重要,下面是一个1200字以上的保温杯质量管理方案。
一、质量管理目标1.确保产品的质量稳定、可靠,并满足客户的需求;2.提高生产效率,保证交货周期;3.降低生产成本,提高产品竞争力;4.确保生产过程中的环境保护。
二、质量管理体系1.建立完善的质量管理体系,包括质量目标、质量策划、质量控制、质量评价等,并严格按照ISO9001标准进行质量管理。
2.制定质量管理责任制,明确各部门的职责和权限,确保每一个环节都有相应的管理和控制措施。
三、原材料管理1.选择有质量保证的供应商,建立供应商评价和管理机制,定期对供应商进行评估,确保原材料的质量稳定。
2.严格按照材料规格进行检查,对不合格的材料及时报废或退货,并对原因进行分析,采取相应的纠正措施。
四、生产过程管理1.建立完善的生产工艺流程,并进行标准化操作,确保每一个环节都有相应的质量控制措施。
2.制定产品质量检验标准,并建立检验记录和档案,对每一批次产品进行全面检查,确保产品质量的稳定。
3.加强设备的维护和保养,定期检查设备的运行情况,确保设备的正常运转,提高生产效率。
五、质量控制1.建立质量控制点,对每一个环节进行监控,发现问题及时纠正,防止不合格品流出。
2.建立质量控制记录和档案,对每一次监控结果进行记录和分析,并制定相应的改进措施。
六、质量评价1.定期对产品进行抽样检验,对产品的性能进行评价,确保产品质量的稳定。
2.对客户进行满意度调查,了解客户对产品的评价和意见,并对其反馈的问题进行及时处理和改进。
七、持续改进1.定期召开质量管理评审会议,对质量管理体系进行评估,制定改进措施,并进行跟踪和监控。
2.建立质量改进小组,对生产过程中出现的问题进行分析和解决,提出相应的改进措施。
八、员工培训1.对所有员工进行质量管理知识培训,提高员工的质量意识和技能水平。
国家不锈钢保温杯标准不锈钢保温杯是一种热饮料容器,其主要功能是保温和隔热。
由于使用的材料与设计的差异,市场上的不锈钢保温杯种类繁多,质量也参差不齐。
为了保障消费者的权益,国家制定了一系列的不锈钢保温杯标准。
一、材料标准不锈钢保温杯采用的材料应符合国家相关标准,主要有以下几个方面:1.不锈钢材料:不锈钢保温杯应选用具有防锈防腐特性的304或316L不锈钢材料,确保其耐用性和安全性。
2.真空层材料:保温杯的真空层应选用高质量的玻璃纤维材料,以确保保温效果。
3.直封胶材料:保温杯的直封胶应选用食品级硅胶材料,以免对饮料产生不良影响。
二、保温性能标准不锈钢保温杯的主要功能是保温,因此保温性能是评估其品质的主要指标之一。
国家对保温性能的要求主要包括以下几个方面:1.最小保温时间:不锈钢保温杯应能够保温至少8小时,确保用户可以在一天中的各个时间段都能享受到热饮。
2.最高保温温度:保温杯应能够保持饮料温度在50摄氏度以上,以确保饮料的口感和营养不受影响。
3.真空副幕效应:保温杯的保温效果应主要依靠真空副幕效应实现,而不是依赖于外层的绝热材料。
三、安全性标准保温杯是与食品接触的容器,安全性对用户的健康至关重要。
国家对保温杯的安全性标准主要包括以下几个方面:1.金属溶出限量:不锈钢保温杯中的金属溶出限量应符合国家相关标准,确保不会对饮料产生危害。
2.热饮料接触材料:保温杯的内胆与饮料接触的材料应采用无害、无味的食品级材料。
3.密封性能:保温杯应具备良好的密封性能,以防止饮料泄漏,并避免烫伤事故的发生。
四、外观标准作为一种日常使用的容器,保温杯的外观也是消费者选择的重要考虑因素。
国家对保温杯的外观标准主要包括以下几方面:1.外观设计:保温杯的外观设计应符合人体工程学原理,手感良好,易于握持和使用。
2.表面处理:保温杯的表面应采用耐用的防滑处理,以提高使用的舒适性和稳定性。
3.无明显瑕疵:保温杯的制作和组装过程中应避免出现明显的瑕疵,如划痕、凹陷、漏胶等。
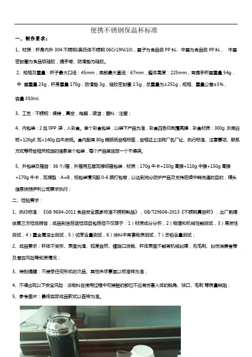
便携不锈钢保温杯标准一、制作要求:1、材质:杯身内外304不锈钢(奥氏体不锈钢06Cr19Ni10),盖子为食品级PP料,中盖为食品级PP料,中盖密封圈为食品级硅胶,提手带、防滑垫为硅胶。
2、规格及重量:杯子最大口径:45mm,底部最大直径:67mm,整体高度:225mm,有提手杯盖重量54g,中盖重量23g,杯身重量170g,防滑垫3g,硅胶密封圈2.5g,总重量为≥251g,规格、重量公差±5%,容量350ml.3、工艺:不锈钢:焊接,真空,电解,喷漆;塑料:注塑;4、内包装:2丝0PP 袋,入彩盒。
单个彩盒包装,以装下产品为准,彩盒四色印刷覆亮膜,彩盒材质:300g 灰底白板+120gE 瓦+140g白牛皮纸。
盒内配有80g铜版纸合格标签,合格证上注明厂名厂址、执行标准、注意事项、联系方式等符合相关规定的信息单个包装,每个产品单独放一个干燥袋。
5、外包装及箱容:36个/箱,外箱用五层瓦楞纸箱包装,材质:170g牛卡+150g高强+110g中强+150g高强+170g牛卡,瓦楞型:A=B,视包装情况配0-6跟打包带,以达到充分防护产品及支持后续中转流通的目的,唛头信息按照伊利公司要求执行;二、检验要求:1、执行标准:《GB 9684-2011食品安全国家标准不锈钢制品》,GB/T29606-2013《不锈钢真空杯》,出厂前提供第三方检测报告;成品到货后送检项目包括但不仅限于:1)材质成分分析,2)物理和机械性能测试,3)易燃性测试,4)重金属溶出测试,5)邻苯含量测试,6)涂料中有害物质测试,7)总铅含量测试;2、成品要求:杯体不变形、表面光滑、弧度自然、螺旋口流畅、杯体表面不能有机械划痕,无毛刺、划伤消费者等及潜在风险等劣质情况;3、特别提醒:不接受任何形式的次品、其他未尽事宜以标准样为准;4、不得出现以下安全风险:该物料在使用过程中可接触的部位不应有伤害人体的锐角、快口、毛刺等质量缺陷;5、参考图片:最终实际成品款式以签样为准。
保温杯质量管理方案一、引言保温杯是现代人生活中必备的用品之一,它的主要功能是保持饮料的温度,在寒冷的冬天可以保温;在炎热的夏天可以保冷,给人们提供了便利。
然而,市场上的保温杯种类繁多,质量良莠不齐,因此需要建立一套完善的质量管理方案,以确保产品质量,满足市场需求。
二、质量管理目标1.提供高品质的保温杯,确保产品符合国家相关标准和规定,安全可靠;2.确保产品设计合理,外观美观,功能稳定可靠;3.减少产品缺陷率和投诉率,提高顾客满意度;4.降低生产成本,提高生产效率。
三、质量管理体系1.建立完善的质量管理体系,包括质量规划、质量控制、质量保证和质量改进四个环节。
a.质量规划:根据市场需求和技术要求,确定产品的设计和生产标准,制定合理的质量目标和质量控制计划;b.质量控制:加强对原材料的质量控制,建立严格的生产工艺流程控制和产品检测程序,确保产品符合质量标准;c.质量保证:建立一套完善的质量管理制度,从原材料采购、生产加工到产品出厂,全程监控,确保每个环节都符合质量要求;d.质量改进:定期开展质量管理评审,总结经验教训,制定改进措施,提升产品质量和生产效率。
2.指定质量管理责任人,负责质量管理体系的实施和监督,确保质量管理工作的有效进行。
四、质量管理流程1.原材料管理a.与供应商进行合作,确保原材料的质量符合要求;b.建立原材料的检验制度,每一批原材料进厂都要进行检验,合格后才能使用。
2.生产工艺控制a.建立合理的生产工艺流程,并进行标准化管理;b.定期培训操作人员,确保工艺操作的标准化和规范化。
3.产品检测a.建立完善的产品检测程序,包括原材料的检测和成品的检测;b.对产品的关键指标进行检测,确保产品的质量符合标准要求;c.对每批产品进行质量抽检,确保产品质量的稳定性。
4.缺陷分析和改进a.对产品的缺陷进行分类和分析,找出产生缺陷的原因;b.制定相应的改进措施,对生产工艺进行优化,降低缺陷率。
5.客户投诉处理a.建立客户投诉处理制度,确保投诉能及时得到处理和解决;b.对客户投诉的问题进行分析和整理,制定相应的改进措施,避免类似问题再次发生。
保温杯检验要求范文
一、安全性方面的要求
1、耐压性:保温杯的耐压性是检验中最重要的指标,其应满足
GB9688-88的相关标准,一般容器的容压检验应进行承压试验和涨胀试验,涨胀试验一般采用水下保压法,压力大些用液压泵;
2、泄漏性:保温杯是一种存放液体的容器,因此在使用过程中应确
保绝对不出现渗漏现象,故在检验过程中,要对保温杯的内外壁及盖子进
行泄漏性的检验;
3、耐温性:保温杯是一种用来储存低温物品或高温物品的容器,因此,在生产过程中,应确保它对存放在里面的低温或高温物品的耐受性,
即在一定温度下它不应发生变形、膨胀、脆性等现象;
4、耐腐蚀性:保温杯作为一种存放液体的容器,它在使用过程中,
必定会遇到一些化学物品的侵蚀,因此,在检验过程中,必须确保保温杯
的表面不受到一些化学物质的侵蚀和腐蚀,以确保它对化学物质的耐腐蚀性;
5、外观质量:通过外观质量的检验,主要是检查它们的外形、材料、色泽、表面等,检查是否存在质量问题,比如开裂、氧化等,以确保外观
的质量;
二、外观性能:
1、外壳:保温杯的外壳是检验质量的重要部分。
国家不锈钢保温杯标准一、概述不锈钢保温杯作为一种生活必需品,因其优异的保温性能和耐久性而受到广大消费者的喜爱。
为了规范市场,保障消费者权益,我国制定了国家不锈钢保温杯标准。
本文将详细介绍该标准的内容、特点及意义。
二、标准内容1.材料要求不锈钢保温杯应采用符合国家标准的食品级不锈钢材料,如304、316等。
这些材料具有优良的耐腐蚀性和耐热性,能够保证产品的长期使用和安全性。
2.保温性能不锈钢保温杯的保温性能是其核心指标之一。
根据国家标准,保温杯在20℃室温下,装入95℃热水,6小时后,其保温杯内的水温应不低于70℃。
同时,保温杯的真空层应具有良好的密封性能,以防止热量流失。
3.耐冲击性不锈钢保温杯在受到冲击时,应具有一定的抗冲击能力,以保证产品的使用寿命和安全性。
根据国家标准,保温杯应经受多次从1米高度自由落体冲击而不破裂。
4.密封性能不锈钢保温杯的密封性能是保证其保温性能的关键因素。
国家标准要求保温杯在10kPa负压下保持30秒不漏水,以确保产品在使用过程中的密封性。
5.耐腐蚀性不锈钢保温杯在使用过程中会接触到各种酸碱物质,因此其耐腐蚀性是评价产品质量的重要指标。
国家标准要求保温杯在浓度为1%的盐酸溶液中浸泡24小时后,其表面无明显腐蚀现象。
6.清洁和维护不锈钢保温杯的清洁和维护对其使用寿命和消费者使用体验至关重要。
国家标准规定了保温杯内外表面的清洗要求和方法,以保证产品在日常使用过程中的清洁和维护便利性。
三、标准特点1.严格遵循国际标准我国不锈钢保温杯标准在制定过程中充分参考了国际标准,确保我国产品的质量水平与国际接轨。
同时,根据我国实际情况进行了适当调整,确保标准符合我国市场和消费者需求。
2.强调安全性国家不锈钢保温杯标准将安全性作为首要考虑因素,从材料选择到生产工艺都进行了严格规定。
例如,采用食品级不锈钢材料、经受多次冲击测试等措施都是为了确保消费者在使用过程中的安全。
3.注重实用性和舒适性在满足基本功能的同时,国家标准还强调了产品的实用性和舒适性。
保温杯的执行标准
保温杯是我们日常生活中常用的一种容器,它可以将热水或冷水保温,方便我们随时享用。
但是,如何保证保温杯的质量和安全性呢?这就需要有一套严格的执行标准来规范保温杯的生产和销售。
保温杯的执行标准是由国家质量监督检验检疫总局和国家标准化管理委员会共同制定的,其中主要包括以下几个方面:
一、材料标准
保温杯的材料应该符合国家相关的卫生和环保标准,不能使用含有重金属和有害物质的材料。
同时,保温杯的内部材料应该具备良好的保温和保冷性能,外部材料应该具备耐磨、防滑、防摔等功能。
二、加工标准
保温杯的加工应该符合国家相关的机械加工标准,不能存在明显的划痕、凹陷、气泡等缺陷。
同时,保温杯的各个部位应该紧密结合,不能存在漏水、漏气等问题。
三、保温性能标准
保温杯的保温性能是一个重要的指标,其保温时间和保温效果直接关系到用户的使用体验。
国家标准规定,保温杯的保温时间应该在6小时以上,保温效果应该在60℃以上。
同时,保温杯的保冷性能也应该符合相关标准。
四、安全标准
保温杯是与食品直接接触的容器,其安全性是至关重要的。
国家标准规定,保温杯的内部材料应该符合食品安全标准,不能存在对人体有害的物质。
同时,保温杯的结构和设计也应该考虑到人体的安全性,不能存在锋利的边缘和易碎的部位。
以上是保温杯的主要执行标准,这些标准的制定和实施,旨在保障用户的健康和安全,同时也促进了保温杯行业的健康发展。
作为消费者,我们应该选择符合国家标准的保温杯,同时也应该注意保养和使用,避免对环境和健康造成负面影响。
保温杯评分标准
保温杯的评分标准可能涉及多个因素,具体标准也可能会根据评价方和使用场景有所不同。
以下是一些常见的保温杯评分标准:
1. 保温效果:保温杯的主要功能是保持温度,因此保温效果是评价其质量的重要指标。
一般来说,好的保温杯应该能够长时间地保持水温,比如在6小时内保持水温在60度以上。
2. 密封性能:密封性能也是评价保温杯好坏的重要指标。
好的密封性能可以防止水漏出,同时也可以保持杯内温度。
3. 材质:保温杯的材质也是评价其质量的重要因素。
一般来说,好的保温杯应该使用食品级不锈钢材料,如304不锈钢等,以确保安全可靠。
4. 外观设计:外观设计也是评价保温杯好坏的因素之一。
好的外观设计应该简洁大方,易于清洁和使用。
5. 品牌信誉:品牌信誉也是评价保温杯好坏的重要因素。
好的品牌应该有良好的口碑和信誉,能够提供优质的服务和保证。
综上所述,保温杯的评分标准可以根据具体的评价方和使用场景有所不同。
一般来说,好的保温杯应该具有良好的保温效果、密封性能、优质材料和外观设计,以及良好的品牌信誉。
不锈钢真空杯产品质量监督抽查实施细则不锈钢真空杯是一种常见的保温杯,市场上存在着各种品牌和类型的不锈钢真空杯。
为了保证不锈钢真空杯产品的质量和消费者的权益,进行产品质量监督抽查是非常有必要的。
下面是对不锈钢真空杯产品质量监督抽查实施细则的详细说明。
一、监督抽查的范围二、监督抽查的对象监督抽查的对象是市场上销售的不锈钢真空杯产品,包括各品牌、各型号的不锈钢真空杯产品。
三、监督抽查的方法监督抽查采用随机抽样的方法,由相关监督检验机构负责抽取样品,并进行相应的检测和评价。
四、监督抽查的指标监督抽查的指标主要包括以下几个方面:1.材料:不锈钢真空杯的内部材料应该符合相关食品安全标准,不含有有害物质。
2.结构:不锈钢真空杯的结构应该牢固,不会存在松动或者漏水的现象。
3.保温性能:不锈钢真空杯的保温性能应该符合相关标准,能够在规定时间内保持液体温度不低于一定温度。
4.密封性能:不锈钢真空杯的密封性能应该良好,能够有效防止液体泄漏。
五、监督抽查的结果处理监督抽查的结果根据不同情况采取相应的处理方式:1.合格:如果监督抽查的样品符合相关质量标准,则认定为合格产品,并予以宣传和推广。
2.不合格:如果监督抽查的样品不符合相关质量标准,则认定为不合格产品。
相关生产商应立即停止生产和销售该产品,并采取相应的整改措施。
3.临时措施:如果监督抽查的样品存在一些小问题,但不会对产品质量和消费者健康产生重大影响,则可以采取临时措施进行整改。
六、监督抽查的公示监督抽查的结果应当及时向公众公示,相关监督检验机构应当发布监督抽查的结果,并向消费者提供相应的产品质量查询服务。
七、监督抽查的频率综上所述,不锈钢真空杯产品质量监督抽查实施细则对于确保产品质量和消费者权益至关重要。
只有通过有效的监督抽查,才能保证市场上销售的不锈钢真空杯产品安全可靠,符合相关质量标准。
希望相关监督部门能够加强监督力度,保障消费者的权益,提升不锈钢真空杯产品的整体质量。
保温杯质量要求 Prepared on 22 November 2020
保温杯,简单说就是能够保温的杯子。
一般是由陶瓷或不锈钢加上真空层作成的盛水的容器,顶部有盖,密封严实,真空绝热层能使装在内部的水等液体延缓散热,以达到保温的目的。
目前不锈钢保温杯大致生产工艺如下;外壳加工流程、内壳加工流程、外壳和内壳装配流程。
工具/原料
不锈钢,食品级塑料等
步骤/方法1
一、外壳加工流程
外管领料—割管—胀形—分段—胀形—滚中角—缩底—割底—冲筋—平上口—冲底—平底口—清洗烘干—检验敲坑—合格外壳2
二、内壳加工流程
内管领料—割管—平管—胀形—滚上角—平上口—平底口—滚螺纹—清洗烘干—检验敲坑—对焊—试水检漏—烘干—合格内胆
三、外壳和内壳装配流程
四、配杯口—焊口—压中底—焊底—检焊口焊底—中底点焊吸气剂—抽真空—测温—电解—抛光—测温—检验抛光—压外底—喷漆—抽检测温—检验喷漆—丝印—包装—成品入库
生产工艺简要说明1、割管:用车床,具体按《割管作业指导书》执行,要求尺寸准确,及时发现不良品、料废,操作中要避免产生凹坑、凹点、麻点、报废品。
2、水胀:用水胀压机,具体按《水胀作业指导书》执行,要求注意力集中,时刻注意产品的凹坑、尺寸、形状是否符合要求。
3、分段:用仪表车,把水胀一出二的二个外壳割断,要求尺寸准确,割口均匀、无缺口、毛边,轻拿轻放避免产生凹坑、凹点、麻点、报废品。
4、胀形:用大压机,具体可按《水胀作业指导书》执行,要求注意力集中,是外壳的管子焊处要与模具的合处相对应,时刻注意产品的凹坑、尺寸、形状是否符合要求。
5、滚中角:用车床,把通过胀形外壳的内凹形状处的二边角滚至符合尺寸求,要避免产生凹坑、凹点、麻点、报废品。
6、缩底:用车床,具体按《缩口作业指导书》执行。
把通过胀形外壳圆弧底口缩至符合尺寸要求,避免产生凹坑、凹点、麻点、报废品。
7、割底:用车床,把缩过底的外壳底口割至标准尺寸,割口均匀、无缺口、毛边,轻拿轻放,避免产生凹坑、凹点、麻点、报废品。
8、冲筋:在小压机上把外壳口处的焊接缝压扁,在焊口时不会跳焊,使焊口平滑均匀。
9、外壳平上口:用车床,平口均匀、无缺口、毛边,符合要求,轻拿轻放,避免产生凹坑、凹点、麻点、报废品。
10、冲底:用压机,要求注意力集中,时刻注意产品的凹坑、尺寸、形状是否符合要求,特别要注意冲压底部是否有裂缝。
11、平底口:用仪表车,平底口均匀、无缺口、毛边,符合要求,轻拿轻放,避免产生凹坑、凹点、麻点、报品。
12、平管:用仪表车,平一头管口,平口均匀、无缺口、毛边,符合要求;轻拿轻放,避免产生凹坑、凹点、麻点、报废品。
13、滚上角:用车床,把胀形好的内胆凸出角处滚至符合尺寸要求,轻拿轻放,避免产生凹坑、凹点、麻点、报废品。
14、内胆平上口:用仪表车,平口均匀、无缺口、毛边,符合要求;轻拿轻放,避免产生凹坑、凹点、麻点、报废品。
15、滚螺纹:用专用螺纹机,具体按《滚螺纹作业指导书》执行,要求注意力集中,调整螺纹深浅符合尺寸要求;轻拿轻放,避免产生凹坑、凹点、麻点、报废品。
16、清洗烘干:把内胆、外壳清洗干净并烘干;轻拿轻放,避免产生凹坑、凹点、麻点、报废品。
17、检验敲坑:检验内胆、外壳是否合格,有凹坑、凹点的敲平至符合要求,轻拿轻放。
18、对焊:把内胆与内底对焊起来,具体按《对焊作业指导书》执行,要求焊接的焊缝光滑、无漏洞、无凹坑。
19、试水检漏:把对焊好的内胆充气试水,对焊缝有无漏洞,不漏为合格。
20、配杯口:把内胆、外壳合一起,杯口合平;轻拿轻放,避免产生凹坑、凹点、麻点、报废品。
21、焊口焊底:具体按《焊口焊底工艺作业指导书》执行,要求确保焊口底焊透并圆滑,无凹凸点、焊瘤及漏焊点。
22、点焊:中底内点焊上吸气剂,注意点焊上的吸气剂必须在24小时内去抽真空效果才好,否则会无效。
23、压中底:把焊好口的杯压上点焊上吸气剂的中底,压与底口平整。
24、检焊口焊底:对焊好口底的杯进行检验,挑出是否有漏焊、杯口焊不好或其它不良原因的杯。
25、抽真空:无尾抽真空,严格按照抽真空操作标准执行。
26、测温:具体按《电测温工序作业指导书》执行,检验杯是否真空,挑出不真空杯。
27、电解:送外协电解,要求杯内电解光亮均匀,无水印、黄点。
28、抛光:要求杯外壳抛得细腻且纹路有序,杯口平滑光亮,不可有明显拉丝、擦伤、黑丝及凹点、抛光膏残留的现象。
29、检验抛光:抛光后的杯是否符合要求,不好的要重新抛,好的流到下一工序。
30、压外底:对抛光好的杯压上外底,要求压平整。
31、喷漆:送外协喷漆,颜色如样,要求喷漆均匀牢固,不可有掉漆、麻点等。
32、检验喷漆:对喷漆后的杯是否符合喷漆要求,不好的要重新退漆抛光,好的流到下一工序。
33、33、丝印:按要求丝印上商标LOGO,要清晰,图案标志、大小、颜色、位置如样品;丝印标用胶袋粘不下,用指甲不易扣下,所以丝印后必需要用烘道烘过。
34、包装。