2020年度卫生专业技术资格考试报名填表的注意事项
- 格式:pdf
- 大小:229.46 KB
- 文档页数:10
2024年度卫生专业技术资格考试申请表是考生参加卫生专业技术资格考试的重要文件,它包含了考生需要填写的各种信息,如姓名、性别、出生日期、学历、专业、工作年限等。
下面将详细说明填写申请表需要注意的事项和要点。
一、基本信息1. 姓名:填写身份证上的姓名。
2. 性别:填写真实的性别。
3. 出生日期:填写身份证上的出生日期,并需注意日期的格式是否正确。
4. 民族:填写真实的民族。
5. 籍贯:填写个人籍贯的地点。
6. 学历:填写个人获得的最高学历。
7. 专业:填写所学的专业名称。
8. 工作年限:填写从事相关工作的时间,需要与学历和专业相对应。
二、工作单位及职务1. 工作单位:填写目前工作的单位名称。
2. 职务:填写目前担任的职务名称,如医生、护士、教师等。
三、考试科目选择根据个人的实际情况,选择要参加的考试科目。
通常可以选择初级药士、初级中药士、初级护士、初级护师、初级检验技师、主管护师、主管中药师等。
四、其他信息1. 联系方式:填写常用的电话号码和电子邮箱,以便考试机构与考生联系。
2. 诚信声明:考生需认真阅读并签署诚信声明,表明自己参加考试的态度。
3. 照片:填写一张近期免冠、正面、彩色证件照,尺寸通常为小2寸。
4. 其他补充:如有其他与考试相关的信息,可在此处填写。
在填写完申请表后,考生需确认并提交。
提交后,申请表将无法再进行修改。
因此,请在填写时务必仔细核对各项信息,确保准确无误。
考生还需注意,申请表一旦提交即为终版,无法再修改。
因此,建议在提交前再次确认申请表的内容,避免不必要的麻烦。
总之,2024年度卫生专业技术资格考试申请表是考生参加考试的重要文件,考生需认真填写,确保信息的准确性和完整性。
同时,考生还需注意考试的相关规定和要求,遵守考试纪律,确保顺利通过考试。
2020年度卫生专业技术资格考试报名材料顺序表1.《2020年度卫生专业技术资格考试申报表》(申报表各栏目内容须与提交的证件及材料信息一致,并经所在单位或档案存放单位核实并加盖印章)原件一式一份。
2.本人有效身份证原件和复印件。
有效身份证件须与报考人员在报名系统中所填写的证件类型、证件号码一致。
3.毕业证书或学位证书原件和复印件。
以硕士、博士学位作为报考依据的,须提交相应专业学位证书。
视审核情况提供学历鉴定证明。
国外取得的相关专业学历须同时提供课程表。
4.现级别专业技术资格证原件和复印件。
报考上一级别工作岗位专业类别的人员,应具有下一级别相关专业技术资格证书(博士学位报考人员除外)。
属省外职称评审取得的专业技术资格,须提交现资格评审表。
5.医师资格证、医师执业证、护士执业证原件和复印件。
凡报考《卫生专业技术资格考试专业目录》中专业代码为301至365以及392专业的人员,应在报名时提交相应专业医师执业证;报考专业代码为203、204、368至374专业的人员,应提交有效的护士执业证书。
6.报考医学类相应专业(指临床医学类、口腔医学类、中医学类和中西医结合类)的人员,二级及以上医院报考医学类相应专业人员须按相关文件要求提交《住院医师规范化培训合格证书》原件和复印件。
7.工作年限证明(或聘书)。
中专毕业报考中级必须提交受聘相应专业职务满7年的聘书原件和复印件。
8.全国普通高等学校本专科毕业生就业报到证(通知书)、全国毕业研究生就业报到证(通知书)。
尚未取得卫生专业技术— 1 —资格的报考人员(2019年参加本专业考试部分科目已合格人员除外),须提交全国普通高等学校本专科毕业生就业报到证(通知书)、全国毕业研究生就业报到证(通知书)9.社会医疗机构营业执照(有效期内)复印件。
10.《卫生专业技术资格考试报考资格审核表》(附件3)。
注:以上资料中涉及原件和复印件的,验原件交复印件、复印件均用A4纸复印,且所有复印件必须有公章与审核人的签名。
2020年卫生专业技术资格考试报名须知
报名只对本单位在职职工,不负责外单位人员报名
一、截止到19年年底资格证年限不够的禁止报考;①报考药、检、技专业的第一学历须为本科以上(包括本科)方可直接报考“师”,大中专毕业可直接报考“士”;
②中专学历报考师须取得初级士资格满5年;③大专学历报考师须取得初级士资格满3年;④本科学历报考师须取得初级士资格满1年;⑤中专学历报考中级须取得师满7年;⑥大专学历报考中级须取得师满6年;⑦本科学历报考中级须取得师满4年;⑧硕士学历报考中级须取得师满2年;⑨2019年12月底前取得临床医学博士专业学位直接报考;以上资历年限截止到2019年年底。
1、凡符合以上报考条件的人员还须满足下列条件:执业范围须与所
报考专业一致(范围不一致的禁止报考);所报考专业须与学历证书、初级职称证专业相一致(不一致的禁止报考);报考药、检、技为成人学历的须提供本人第一学历;3+2学历的须毕业及资格年限同时满足要求;公共事业管理不能报考病案信息技术;学历须提供学信网有效期内的学历验证,无法验证的须到教育厅开具证明或提供本人学籍档案;已通过并取得本专业职称证书的禁止重复报考。
二、《2020年度卫生专业技术资格考试报名申请表》联系方式一栏用黑笔填写本人手机号码方便联系,本人签字一栏须签字确认。
三、考生须填写“2020年考试承诺书(见附件1)”现场确认时交到人事部8030房间。
四、请广大考生根据文件要求自行打印填写相关表格、粘贴照片(人事部不负责以上工作)、提供相关材料,否则不予现场确认。
附件52020年度卫生专业技术资格考试提交材料说明和要求一、报名点或市直驻市单位提交材料说明各报名点负责核查证件原件,无异议后原件可返还考生,所有复印件用A4纸,均须验印(提供的原件包括身份证、毕业证、学位证、资格证、执业证等其他证明材料)。
考生个人材料按照1-15项顺序排列,第1项考试报名表放在最上面页和证明类材料别针别好,不需要订书针钉,第2至15项用一枚钉书针装订即可。
报名点或单位填报《2020年度卫生专业技术资格考试报考审批表》一式两份签名盖章,按照级别--单位--专业规律排序。
全部材料不需档案袋装,按照花名册顺序在报名表、确认单左上角标上序号,从1号排到最末号。
二、考生提交材料说明1.2020年度卫生专业技术资格考试报名表(单位盖章、审核人签名;县(市、区所)辖单位卫健局也要盖章、审核人要签名;考生报名表上单位名称务必和公章一致)2.考生亲笔签名确认单3.有效身份证件复印件(正反两面复印在同一面)4.毕业证复印件(含报考相关专业的初始学历至最高学历)5.学位证书复印件(有则提供)6.学历鉴定复印件(提供作为报考依据的相关专业最高学历的鉴定即可;学信网<教育部学历证书电子注册备案表>有效;中专学历无法提供学历鉴定材料的,应提供入学录取通知书或学校当年录取名册作为佐证材料)7.资格证复印件(报考上一级的提交下一级资格证,医师资格证从级别照片页复印至个人信息页,其他专业从编码页复印至专业级别页;外省考试取得资格证提交该证《报考申报表》复印件,军队、外省评审取得资格证需经本省人社部门确认换发资格证)8. 执业证复印件(报考医学类、护理类专业需提交,从个人信息页复印至最新注册页)9.住院医师规范化合格证书复印件(二级及以上医疗机构报考临床、口腔、中医、中西医结合类中级资格的医师<博士研究生除外>;满足其他可提前年限报考条件的医师)10.全科医学、社区护理培训合格证书复印件(凡报考全科医学、社区护理专业均需提交)11.聘书(中专学历报考中级者要提交满7年的聘书)12.毕业生就业报到证(通知书)(大专以上学历报考首个资格证者需要提供,2019年参加本专业考试部分科目已合格人员除外)13. 2019年度历史考生成绩单复印件14.医疗机构执业许可证复印件(县级及以上公立医院提交一份即可,其他单位考生每人材料均需附一份)15.其他材料(如A、转岗者转岗满2年证明;B、身份证在考试日前过期提供持有效期内身份证件参加考试的保证书;C、因所在单位更名造成执业地点与所在单位不一致的说明及佐证材料等)。
医师资格考试网上报名信息项填写说明一.医师资格考试报名(步骤一)1. 姓名:考生输入的姓名中不能含有空格。
2. 密码和确认密码:考生输入的密码可使用任何英文字母及阿拉伯数字组合,不得少于6个字符,不能多于10个字符,并区分英文字母大小写;并保证密码与确认密码一致。
3. 证件类型:包括身份证、军官或文职干部证及台、港、澳往来大陆有效证件四种类型。
4. 证件编号:指用户所选择的证件类型的编号。
5. 密码查询问题和密码答案:是为了方便考生找回自己的报名密码,如果考生忘记了密码,可以回答已填写的密码问题,如果回答和考生报名时输入的密码答案相同,即可取回自己的报名密码。
考生可以随意输入任何的问题和答案,并需要考生记住所输入的密码查询问题的答案,以便在忘记密码的时候找回密码。
二.医师资格考试报名(步骤二)1. 选择考区:考生只能在下拉列表中选择考生所在的考区;考区只包括福建省、广东省和湖北省。
2. 选择考点:请在列表中选择考生试用单位所在的考点。
选择考区后方可选择所在的考点,且只能在列表中选择。
如户籍不在广东的考生,请于所在考点联系。
3. 性别:在列表中选择。
4. 民族:考生需要在列表中选择考生的民族;如果列表中没有考生的民族请选择“其他”。
5. 试用单位所在行政区划:请在列表中选择考生试用单位所在的行政区划。
6. 考生来源:是指考生是来源于内地、台湾、香港、澳门或其他国家。
7. 出生日期:考生需要按正确的格式填写;例如“1980-01-01”。
8. 最高学历:指与考生报考类别对应的专业最高学历,不包括与报考类别无关的学历。
9. 毕业专业:选择所报考类别的毕业专业。
10. 毕业年月:考生需要按正确的格式填写;例如“1999-07”。
11. 接受教育办学类型:考生需选择在列表中选择正确的类型,如:普通全日制。
12. 毕业学校:请在第一项中选择毕业学校所在地区,选择正确后在第二项中选择考生的毕业学校。
成人中等医学专业院校,选择“成人中等医学专业院校”并在右侧填写学校名称全称;广播电视大学,选择“广播电视大学”并在右侧填写学校名称全称;广播电视中专,选择“广播电视中专”并在右侧填写学校名称全称;高等教育自学考试,选择“高等教育自学考试”并在右侧填写学校名称全称;中等教育自学考试,选择“中等教育自学考试”并在右侧填写学校名称全称;未列入高中等学校,选择“未列入高中等学校”并在右侧填写学校名称全称;个体医无学历考生,选择“其他”并在右侧填写学校名称全称。
卫生健康知识小常识生活中,我们要注意根据气温变化增减衣物,并通过合理均衡的饮食来提高人体免疫力。
在夏、秋季节,我们要注意防寒保暖,尽量减少发生流感的诱因。
冬季尽管出汗较少,我们也要多饮水,多吃水果和蔬菜。
保持双手干净。
手上的细菌会污染食物、感染伤口。
保持衣服干净。
尽可能保持衣服和被褥干净整洁,减少皮肤感染的机会,减少寄生虫的滋生机会。
保持牙齿干净。
用牙刷和牙膏彻底清洁口腔和牙齿,每天至少清洁一次。
保护双脚。
为了防止脚出问题,在出发前要先试穿一下鞋子。
不要当着别人的面擤鼻涕,掏鼻孔,撮泥垢,挖眼屎,打哈欠,修指甲,剔牙齿,挖耳朵等。
咳嗽、打喷嚏时,应用手帕捂住口鼻,面向一旁,避免发出大声。
陈设布置应保持整洁客厅、房间要通风,不要有怪味。
保持清洁。
保持环境卫生不准随地吐痰,不得随地丢果皮纸屑。
基本卫生小常识你了解多少一、个人卫生人们在日常生活中的衣、食、住、行和劳动、休息等等,都涉及到一系列的卫生内容。
如果缺乏卫生知识,没有良好的卫生习惯,就很难有一个健康的身体,也就谈不上能适应现代化快节奏的生活和劳动。
1、手的卫生:人的一双手在日常生活中与各种各样的东西接触,必然会沾染灰尘、污物,以及有害有毒物品,还有微生物、细菌、病毒等等。
手沾染灰尘、污物,我们能够看见,如果沾染微生物、细菌等,我们的眼睛是无法看见的,必须要用显微镜放大几百倍、甚至千倍才能看到。
有科学家作过调查,一双不清洁的手,可能有 4-40万个细菌。
因此我们应当重视一双手的清洁卫生,人人要养成经常洗手的习惯,饭前便后更应洗手,还要经常剪指甲,防止微生物、细菌躲藏在里面。
从事饮食行业的人员,更要养成良好的卫生习惯,经常洗手,保持一双手的清洁卫生。
2、皮肤的卫生:人体的皮肤功能很重要,不仅能防御有害物质对人体的侵犯,保护健康,还参与调节人体新陈代谢的功能。
由于皮肤不断分泌汗液及皮脂,因此灰尘及微生物、细菌等很容易沾附在皮肤上,如果皮肤不能保持清洁卫生,不但影响皮肤正常生理功能,还可能引起皮肤病,如疖肿、皮癣、疥疮等。
关于2020年卫生专业技术资格考试报名工作有关操作事项的通知各医疗卫生单位:2020年度卫生专业技术资格考试安排已基本确定,现将有关事项通知如下:一、报名时间和缴费方式1.卫技专业技术资格(除生殖健康教育技术专业)考生报名时间为2019年12月24日至2020年1月13日。
2020年1月9日至2020年1月10日期间,完成网上预报名者持打印的申报表及相关的证件、材料到县卫健局办公室现场确认。
2.“生殖健康教育技术”专业考生报名时间为2020年1月7日至21日,考生可登录中国卫生人才网(******/xlcx/bgys.jsp)(中专学历不必提供);5. 专业技术资格证书复印件;6. 报考医学类专业的须提供医师资格证书和执业证书复印件,报考护理类专业的须提供护士执业资格证书复印件;7. 聘用证书复印件;8. 属条件符合提前1年报考全科医学、社区护理专业的考生,须提交相应的全科医学岗位培训合格证书或社区护理岗位培训合格证书或《住院医师规范化培训合格证书》复印件。
属条件符合可直接参加中级职称考试的考生,须提交《住院医师规范化培训合格证书》复印件;9. 卫生专业技术资格考试报名材料真实性保证书(见附件1);10. 酌情需要提交的其他材料。
(注:以上所需报名材料复印件须按上述顺序装订好)上述所有复印件必须经单位或片区医院审核,加盖公章,并有经办人签名,按1-10的次序排列装订(左上角订一个钉子)。
玉山片、盘山片、新渥片考生的材料分别送县二院、大盘镇中心卫生院、新渥镇中心卫生院负责把关审核。
申报表上传照片具体要求:①上传照片必须为近期正面免冠白底证件照(拒绝大头照);②照片大小为一寸或小二寸,格式为jpg,文件大小必须在20kb-45kb之间。
三、报名材料填报的相关要求1、《考试报名汇总表》的填写要求。
请先按单位再按专业顺序排列,同一个单位的同专业的人员排在一起。
报考士级、师级、中级分别填写。
2、资格证书复印要求。
2020年度全国卫生专业技术资格考试海淀考点报名工作的相关通知2020年度全国卫生专业技术资格考试报名工作即将开始,现将北京考区海淀考点具体报名安排通知如下:1.区属单位现场审核时间:2020年1月10日—1月16日上午9:00—11:30;下午13:30—16:00;2.审核地点:ATA国际认证中心(北京市海淀区北清路103号中科产业园1B楼)3.报考人员:仅限在海淀区辖区内医疗机构工作的考生报名,在其他区县工作的考生请咨询其他区县相关负责部门。
4. 需提交材料:请完成网上报名后,携带以下材料至现场审核:(1)网上打印的报名表(非在编、聘用合同制人员申报表需经用人单位、档案存放部门对报名信息进行审核,并加盖工作单位公章及存档机构公章;在编人员申报表只需盖工作单位公章)。
(2)毕业证原件及复印件(硕士、博士须携带学位证原件、复印件;军队院校毕业的考生须携带军官证、退伍证、转业证原件及复印件)。
(3)身份证的原件、复印件。
(4)资格证的原件、复印件。
(5)报考医疗、护理各专业的考生须携带执业证原件、复印件。
(6)2012年及以后毕业的医学本科及以上学历毕业生,参加中级临床医学专业技术资格考试的须提供《住院医师规范化培训合格证书》原件、复印件。
(7)在营利性或非政府办医疗机构工作的考生须携带医疗机构执业许可证副本复印件,并加盖单位公章。
(8)使用大专毕业学历报考初级师资格的考生,须由工作单位出具在相关岗位工作满两年的证明(截止日期为2019年12月31日)。
(9)凡参加中级资格考试的全科医学、社区护理专业的考生,考生须在社区卫生服务中心或站工作,并由社区卫生服务中心或站在申报表上盖章。
报考全科医学的考生,医师执业证书需注册在全科岗位。
(10)根据有关规定,本科及以上学历毕业生参加住院医师规范化培训合格并到基层医疗卫生机构工作的,可不受年限限制直接报考中级职称。
(11)考生所学专业需为卫生相关专业。
所学专业与报考专业不一致的考生,需由单位出具在本岗位工作满两年的证明(截止日期为2019年12月31日)。
2024年卫生资格报名的9个常见问题解答和注意事项随着社会的不断发展和进步,人们对医疗健康的需求也随之增长。
卫生资格证书成为医疗健康行业从业人员的必备证书之一。
2024年即将开始卫生资格证书的报名,相信很多人都对此充满了疑惑。
在此,我们精心整理了2024年卫生资格报名的9个常见问题解答和注意事项,希望能够为大家提供一些帮助。
问题一:卫生资格证书是什么?1. 卫生资格证书是一种由国家卫生部门颁发的医疗健康行业从业人员必备的证书,持有此证书的人员可以在医疗机构从事相关工作。
具备卫生资格证书的人员通常被认为具有一定的专业素养和技术能力。
问题二:卫生资格证书的报名条件是什么?2. 报名条件一般包括芳龄限制、相关学历、相关工作经验、相关培训证书等。
具体条件可根据当地卫生部门的规定而定。
问题三:卫生资格证书的报名流程是怎样的?3. 报名流程一般包括全球信息站报名、资格审查、考试报名、考试、成绩发布等环节,详细的报名流程可在当地卫生部门的冠方全球信息站上进行查询。
问题四:卫生资格证书的考试科目是什么?4. 考试科目一般包括医学伦理与法律、基础医学、临床医学等。
不同岗位的考试科目可能会有所不同,具体科目可根据当地卫生部门的规定而定。
问题五:卫生资格证书的报名时间是什么时候?5. 报名时间一般是每年的固定时间段,具体时间可在当地卫生部门的冠方全球信息站上进行查询。
问题六:卫生资格证书的费用是多少?6. 报名费用一般包括考试费用、材料费用等。
具体费用标准可在当地卫生部门的冠方全球信息站上进行查询。
问题七:卫生资格证书的有效期是多久?7. 卫生资格证书的有效期一般为几年,到期后需要重新进行培训和考核,具体有效期可根据相关规定而定。
问题八:卫生资格证书的培训机构有哪些?8. 卫生资格证书的培训机构一般包括医学院校、医疗技术学校、职业培训机构等。
选择培训机构时需注意其是否具有合法资质和良好的教学水平。
问题九:报名时需要注意哪些事项?9. 报名时需要注意准备相关证件、资料,填写真实有效的信息,确保符合报名条件,遵守报名规定和考试纪律,保持良好的学习状态。
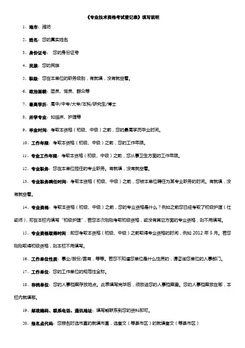
《专业技术资格考试登记表》填写说明1、地市:潍坊2、姓名:您的真实姓名3、身份证号:您的身份证号4、民族:您的民族5、职级:您在本单位的职务级别,有就填,没有就空着。
6、政治面貌:团员、党员、群众等7、最高学历:高中/中专/大专/本科/研究生/博士8、所学专业:如临床、护理等9、毕业时间:考取本资格(初级、中级)之前,您的最高学历毕业时间。
10、工作年限:考取本资格(初级、中级)之前,您的工作年限。
11、专业工作年限:考取本资格(初级、中级)之前,您从事卫生方面的工作年限。
12、专业职务:您在本单位担任的专业职务。
有就填,没有就空着。
13、专业职务聘任时间:考取本资格(初级、中级)之前,您被本单位聘任为某专业职务的时间。
有就填,没有就空着。
14、专业资格:考取本资格(初级、中级)之前,您的专业资格是什么?例如之前您已经考取了初级护理(仕或师),可在本栏内填写“初级护理”,若您本次刚刚考取初级资格,或没有其它方面的专业资格,则不用填写。
15、专业资格取得时间:即您考取本资格(初级、中级)之前取得专业资格的时间,例如2012年5月。
若您刚刚取得初级资格,则本栏不用填写。
16、工作单位性质:事业/股份/国有,等等。
若您不知道您单位是什么性质的,请咨询您单位的人事部门。
17、工作单位:您的工作单位的规范性全称。
18、存档单位:您的人事档案存放地点。
此表填写完毕后,须放进您的人事档案里。
您的人事档案放在哪,本栏内就填哪。
19、邮政编码、联系电话、通讯地址:填写能联系到您的资料即可。
20、报名点代码:您报名时选市直的就填市直,选奎文(等县市区)的就填奎文(等县市区)21、报名序号:请看您的准考证!22、报考资格:初级(士)/初级(师)/中级。
您考取的是初级(士)就填初级(士),是初级(师)就填初级(师),是中级就填中级。
23、类别:卫生。
24、档案号:请看您的准考证!25、准考证号:请填写您参加考试的准考证号。
中国卫生人才网报考资料填写
1、姓名:输入的姓名必须与有效证件的姓名一致,姓名如是生僻字请用拼音代替。
2、填写证件类型所对应的号码:其中身份证号码必须为18位。
请您务必正确输入姓名、证件类型、证件编号,一旦提交报名信息将无法修改。
如确需修改,必须注册新用户,重新报名。
3、固定电话:可填写单位电话或者家庭电话,号码格式:区号(3至5位)-总机/直拨号(6至8位)-分机号(选填)。
4、手机号码:大陆地区手机号码固定11位,且第一位不能为“0”,手机和固定电话必填一个。
5、如果列表中不存在您毕业的学校,考生可选择“其它”,并在“学校备注”中填写毕业学校名称。
6、执业类别:取得相应执业资格的医护人员按照中医执业医师(包括中医、民族医和中西医结合)、临床执业医师、公共卫生执业医师、口腔执业医师、执业护士如实填写。
2020年度全国卫生专业技术资格考试采用网上报名,考生按照《网上报名操作手册》在网上进行申报。
具体流程如下:
1.注册用户:符合报名条件的考生请于网上报名期间登录中国卫生人才网点击“考试报名入口”,在登录页面先注册登录邮箱、设置登录密码、填写校验码后登录到报名界面。
2.填写申报信息:考生可参照《网上报名系统填表说明》,如实准确地填写信息,并仔细核对;因弄虚作假或填报信息错误,导致无法进行现场确认、影响正常参加考试及后期证书发放的,后果由考生自负。
3.联系方式:考生在填写个人信息时,请填写真实的手机号码,以便我们与您联系。
4.上传照片:考生在填报信息完成后,应将本人照片上传。
请认真处理上传照片,凡因照片不符合要求导致无法进行现场确认、影响正常参加考试及后期证书发放的,后果由考生自负。
5.打印申报表:考生完成网上报名并确认报名信息无误后,请自行打印
《2019年度卫生专业技术资格考试申报表》,到所在单位或档案存放地审查盖章,供现场报名确认时使用。
6.修改信息:基本信息(包括姓名、证件类型、证件编号信息)一旦成功保存后,不允许修改;如果填写错误,需重新注册用户,重新报名;其他信息(不包括基本信息)填写有误的,考生可于网上报名期间内,登录报名系统进行信息修改并重新提交,核对无误后须重新打印申报表,确保用于现场确认的申报表信息与报名系统的最终信息一致。
来学网是一家集考试资讯、在线学习、网上书店、在线模考、社区交流等一体化、科学化、规模化平台,主要面向医学类,建筑工程、金融财会、职业资格等各类人群,开展多行业、多领域的在线教育业务,并提供网络资讯服务。
郑州市2020年度护士执业资格考试报名工作须知一、报考条件根据《全国护士执业资格考试委员会办公室关于2020年护士执业资格考试有关问题的通知》(护考办发〔2019〕7号)、《国家卫生健康委人才交流服务中心关于2020年护士执业资格考试考务工作安排的通知》(卫人才发〔2019〕141号)、《河南省卫生健康委员会河南省人力资源和社会保障厅关于做好2020年度护士执业资格考试工作的通知》(豫卫人函【2019】20号)文件规定及附件5要求进行报名。
二、报名时间1.网报时间:2019年12月4日—2019年12月18日2.现场确认:2019年12月5日—2019年12月20日3.考点复审:2019年12月17日—2019年12月20日4.网上缴费:2020年2月10日—2020年2月23日三、报名安排(一)现场确认1.郑州考点下设县(市)、区及市直医疗卫生单位、院校及在郑的省直和中央驻豫单位,分别负责本辖区及本单位考生报名及现场确认工作,各报名点现场确认时间由报名点根据考点复审时间进行确定。
市教育局直接到市医学人才考试中心进行现场确认。
2.现场确认时须提交以下材料①《2020年护士执业资格考试报名申请表》(附件1);②本人身份证明(复印件);③本人毕业证书(原件、复印件),凡非应届毕业生需同时提交“教育部学历证书电子注册备案表”或学历认证报告;学校集体报名的提供入学录取审批表(复印件);④考试承诺书(附件6);⑤报考所需的其他材料。
⑥以上材料以考生为单位装入标准档案袋内,正面标注考生姓名、单位、联系电话;复印件统一使用A4纸;毕业证书只提交内芯,学历认证报告订在毕业证后面。
3.现场确认注意事项①要认真核对考生信息,并注意在报名申请表上工作单位名称前添加单位代码(省直单位和院校不需要添加代码)。
②应届毕业生在岗情况应选择“是”,工作单位填写学校名称。
(二)资格审核各报名点根据安排统一到市医学人才考试中心进行报名资格审核(附件4)。
卫生专业技术资格考试
网上报名方法和确认程序
一、网上报名
报考人员须在2019年12月24日至2020年1月13日登录中国卫生人才网(网址:(****))→点击“2020年度卫生专业技术资格考试报名专区”→点击“个人报名入口”→点击“注册”按钮进行用户注册→注册完成后点击“报考”进行报名信息录入(同时传输电子照片)→录入完成后点击“提交”按钮→检查填写信息无误后点击“打印”按钮打印《报名信息表》两份(如有错误点击“返回”修改错误信息)→粘贴一寸免冠照片两张交单位审核并盖章。
二、现场确认程序
考生现场确认时间为2020年1月9日至1月16日(周六、周日除外),选择区直考点的考生到自治区医药卫生学会服务中心审核资格;其他各市、县(区)考生到所属卫生健康主管部门进行资格审核。
资格审核通过的单位(考生)到所选择的各考点确认地点进行报名资格确认。
报考人员在资格审核时须提供以下材料:
1.确认所须毕业证等证件原件及复印件;
2.身份证原件及复印件;
3.考试成绩通知单及复印件(历史考生);
三、注意事项
1.粘贴照片时请勿覆盖表头网报号、用户名和验证码;
2.历史考生网上报名时须正确填写档案号。
2023年医师资格考试报名注意事项及提交材料说明一、报考注意事项(一)信息填报说明考生在国家医学考试网首先填写个人信息(军队考生须使用身份证号报名,并如实选择个人身份类别,规范填写相应证件编号,以免影响参加军事医学加试),考区选择“山东”,提交报考信息后,页面将直接跳转至“国家医学考试(山东)考生服务系统”。
新考生按页面提示进行操作,上传相关证件、证明材料等原件彩色照片,完成后打印《医师资格考试考生报名成功通知单》(个人留存做为网报成功依据)。
考生在网报系统上传个人小二寸白底证件照时,应按照系统提示内容下载并运行“医考报名照片检测工具”,网报系统只接受经该工具检测通过且保存后的照片进行上传。
对于2022年在山东考区通过审核的历史考生,若今年再次报名参加医师资格考试,需要在网报系统内下载、填写并重新上传《试用期考核证明》或《执业期考核证明》,以及《报考承诺书》。
同时,其他相关材料(如身份证、等)也需要更新并重新上传。
(二)审核范围考点网上审核仅对工作(试用)单位在已经网上报名的考生进行资料审核,期间不接受补报名。
请广大考生注意安排好报名时间,尽早网上报名。
撤回网报信息后注意需再次提交。
(三)执业年限专科学历毕业的须于2021年8月31日前注册,中专学历毕业的于2018年8月31日前注册,方可报考2023年医师资格考试。
提供的连续工作证明须按执业变更记录逐个单位开据。
(四)证明材料1、执业证变更或丢失跨省变更的原证已收回或丢失的,须由原注册批准单位出具证明或打印注册记录后加盖公章。
2、考核证明的出具《试用期考核合格证明》的有效期仅限于考试当年。
而《试用期考核证明》和《执业助理医师报考执业医师执业期考核证明》可在国家医学考试网上下载并打印。
若涉及多个单位,需由这些单位分别开具证明,每个单位一份(需加盖单位公章并由法人签字或盖名章,缺一不可)。
若单位已撤并注销,则需由单位上级卫生行政主管部门出具相关证明。
《2020年申报卫生健康高级专业技术资格花名册》填写办法的说明一、填表范围内蒙古自治区符合2020年卫生健康高级专业技术资格申报要求的人员均须填写此表。
二、填写要求1、填写人不得对申报花名册中任何填写项目的格式进行修改,应严格按照说明填写此表。
2、西医类工作簿内有四个申报类别(手术、非手术、预防、护理)正、副高共8个工作表,请按照申报人实际情况将信息填到相应的工作表内。
3、填写人须仔细核对申报人的各项信息,正确填写。
4、输入时须采用半角输入法。
5、表格内字体统一为宋体,10号字,居中。
三、具体填表项目说明1、申报花名册中,须仔细核对填写申报人15项个人信息,分别是单位所属、工作单位、姓名、性别、民族、身份证号、出生年月、参评学历、毕业院校、所学专业、现资格审核取得时间、申报资格名称、申报专业、继续教育及入围成绩。
2、单位所属:在下拉列表中选择申报人单位所属类别。
3、工作单位:正确输入申报人所在单位全称,如呼和浩特市第一医院。
错误示例:市医院,盟医院等。
4、姓名、性别、民族、身份证号、出生年月:根据申报人身份证明信息,正确填写申报人姓名、性别、民族及身份证号。
姓名填写要求:申报人姓名中不得加空格。
性别:在下拉列表中选择申报人性别。
民族填写示例:汉、蒙古、达斡尔、鄂伦春、鄂温克……身份证号填写示例:15010119XXXXXXXXXX。
出生年月填写格式为yyyy/mm,如1980/015、参评学历、毕业院校、所学专业:根据申报人提供的符合参评资格的毕业证或学历证明,如实填写申报人参评学历、毕业院校、毕业时间、所学专业。
参评学历:在下拉列表中选择申报人参评学历。
毕业院校填写示例:如**大学。
所学专业填写示例:如临床医学。
6、现资格审核取得时间:根据申报人取得专业技术资格证书上的批准(授予)时间填写,填写格式为yyyy/mm,如2009/12。
7、申报资格名称、申报专业:在下拉列表中选择申报人申报资格名称及申报专业。
附件1
2020年度卫生专业技术资格考试
报名填表的注意事项
一、报考者须提供报考书面申请书(所在科室负责人签字同
意)一份;
二、《2020年度卫生专业技术资格考试报名申报表》(以下简
称“考试报名申报表”)上传的照片,必须为近期正面免冠白色底彩色证件照,对不符合要求的,不予审核(如相片模糊、生活照、视频捕捉、摄像头所摄、带钢印相片扫描件一律不予审核);
三、《考试报名申报表》的“单位名称”栏必须统一填写单
位全称“广西医科大学第一附属医院”(不写科室);四、《考试报名申报表》的“毕业学校”栏的填写,以毕业
证加盖的学校公章为准,切勿自行添加“成教院、护理学院”等字样;
五、毕业时间必须与毕业证书上面的落款时间一致,如:2018
年6月30日毕业不能写2018年7月毕业;
六、专业技术资格证书取得时间必须与职称证书上面的批准
时间(证书上最早的时间)一致,如:2014年5月取得护师职称;
七、在中国高等教育学生信息网查询打印的必须是教育部学
历证书电子注册备案表(样板见附件6),如打印的是学历在线验证报告,考试中心不予认可;
八、考试报名申报表纸质材料提交至组织人事科后,则不能
再次修改网报信息,否则考试报名申报表会生成新的条形码,导致报名信息无法确认的后果由申报个人承担。
附件2
卫生专业技术资格考试专业目录
一、初级(士)考试专业
专业代码专业名称
考试方式
101药学机考
102中药学103口腔医学技术104放射医学技术105临床医学检验技术106病理学技术107康复医学治疗技术108营养109卫生检验技术110
病案信息技术
二、初级(师)考试专业
专业代码专业名称
考试方式201药学机考202中药学203护理学纸考
204中医护理学机考205口腔医学技术206放射医学技术207临床医学检验技术208病理学技术209
康复医学治疗技术
210营养机考
211卫生检验技术212心理治疗213病案信息技术214输血技术
215
神经电生理(脑电图)技术
三、中级考试专业
专业代码专业名称
考试方式
301全科医学
机考302全科医学(中医类)303内科学304心血管内科学305呼吸内科学306消化内科学307肾内科学308神经内科学309内分泌学310血液病学311结核病学312传染病学313风湿与临床免疫学314职业病学315中医内科学316中西医结合内科学317
普通外科学
318骨外科学机考
319胸心外科学320神经外科学321泌尿外科学322小儿外科学323烧伤外科学324整形外科学325中医外科学326中西医结合外科学327中医肛肠科学328中医骨伤学329中西医结合骨伤科学330妇产科学331中医妇科学332儿科学333中医儿科学334眼科学335中医眼科学336耳鼻咽喉科学337中医耳鼻喉科学338皮肤与性病学339中医皮肤与性病学340精神病学341肿瘤内科学342肿瘤外科学343
肿瘤放射治疗学
344放射医学机考
345核医学346超声波医学347麻醉学348康复医学349推拿(按摩)学350中医针灸学351病理学352临床医学检验学353口腔医学354口腔内科学355口腔颌面外科学356口腔修复学357口腔正畸学358疼痛学359重症医学360计划生育361疾病控制362公共卫生363职业卫生364妇幼保健365健康教育366药学367中药学368
护理学
369内科护理机考
370外科护理371妇产科护理372儿科护理373社区护理374中医护理375口腔医学技术376放射医学技术377核医学技术378超声波医学技术379临床医学检验技术380病理学技术381康复医学治疗技术382营养383理化检验技术384微生物检验技术385消毒技术386心理治疗387心电学技术388肿瘤放射治疗技术389病案信息技术390输血技术
391神经电生理(脑电图)技术392
急诊医学
附件3
2020年度卫生专业技术资格考试报名申报表
广西卫生专业技术人员到基层工作考核卡单位:
姓名性别出生年月
文化程度专业技术职称政治面貌
基层服务起止时间服务地点
自
我
鉴
定
签名:年月日
接
收
单
位
意
见(盖章)年月日
派
出
单
位
意
见(盖章)年月日
广西医疗机构医师可不作要求到基层服务
审批表
单位:
姓名性别出生年月
文化程度专业技术职称政治面貌
可不
作要
求到
基层
服务
的理
由
(并
附附
件)申请人签名:年月日单
位
意
见(盖章)年月日主管
卫生
行政
部门
审批
意见(盖章)年月日注:本表一式二份,单位存一份,个人人事档案存一份。