汽车租赁公司薪金管理制度
- 格式:doc
- 大小:22.00 KB
- 文档页数:6
汽车租赁提成方案背景随着社会经济的发展,汽车租赁成为越来越受欢迎的交通方式。
为了激励汽车租赁业务的发展,提高员工的积极性,公司决定制定一套汽车租赁提成方案。
目的制定汽车租赁提成方案的目的是为了激励员工积极推动汽车租赁业务的发展,增加公司的收入。
该方案旨在通过给予员工相应的提成,激发租赁业务的销售量,提高公司的市场竞争力。
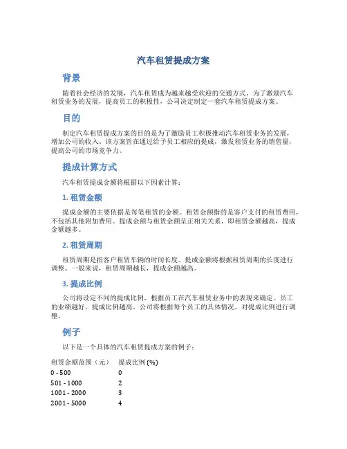
提成计算方式汽车租赁提成金额将根据以下因素计算:1. 租赁金额提成金额的主要依据是每笔租赁的金额。
租赁金额指的是客户支付的租赁费用,不包括其他附加费用。
提成金额与租赁金额呈正相关关系,即租赁金额越高,提成金额越多。
2. 租赁周期租赁周期是指客户租赁车辆的时间长度。
提成金额将根据租赁周期的长度进行调整。
一般来说,租赁周期越长,提成金额越高。
3. 提成比例公司将设定不同的提成比例,根据员工在汽车租赁业务中的表现来确定。
员工的业绩越好,提成比例越高。
公司将根据每个员工的具体情况,对提成比例进行调整。
例子以下是一个具体的汽车租赁提成方案的例子:租赁金额范围(元)提成比例 (%)0 - 500 0501 - 1000 21001 - 2000 32001 - 5000 45001 以上 5以下是一些示例计算:1.客户A租赁一辆汽车,租赁周期为7天,租赁金额为1200元。
根据提成表格,该租赁金额范围属于1001 - 2000元范围内,对应的提成比例为3%。
因此,客户A的提成金额=租赁金额(1200)* 提成比例(0.03)= 36元。
2.客户B租赁一辆汽车,租赁周期为14天,租赁金额为3000元。
根据提成表格,该租赁金额范围属于2001 - 5000元范围内,对应的提成比例为4%。
因此,客户B的提成金额=租赁金额(3000)* 提成比例(0.04)= 120元。
注意事项•汽车租赁提成方案不同于其他奖励制度,它是一种货币奖励,对员工的经济收入有直接的影响。
因此,在制定和调整提成方案时,应当考虑员工的公平感和激励性。
第一章总则第一条为规范公司薪酬管理,激发员工工作积极性,提高公司整体竞争力,特制定本制度。
第二条本制度适用于公司全体正式员工,包括驾驶员、调度员、维修员、管理员等。
第三条本制度遵循以下原则:1. 公平、公正、公开原则;2. 激励与约束并重原则;3. 薪酬与绩效挂钩原则;4. 依法合规原则。
第二章薪酬结构第四条公司薪酬由基本工资、绩效工资、福利待遇和奖金四部分组成。
第五条基本工资:1. 基本工资按照国家规定的最低工资标准执行;2. 根据员工的工作岗位、工作年限和公司效益进行调整。
第六条绩效工资:1. 绩效工资根据员工的工作表现、服务质量、客户满意度等指标进行考核;2. 绩效工资占员工月工资总额的20%-30%。
第七条福利待遇:1. 公司为员工提供养老保险、医疗保险、失业保险、工伤保险和生育保险等社会保险;2. 公司为员工提供带薪年假、婚假、丧假、产假等法定假期;3. 公司根据员工需求提供一定的住房补贴、交通补贴等。
第八条奖金:1. 公司设立年终奖,根据公司年度经营状况和员工个人表现进行分配;2. 公司设立单项奖,对在特定时期或特定项目中表现突出的员工进行奖励。
第三章薪酬调整第九条公司根据国家相关政策、行业薪酬水平、公司经营状况等因素,定期对薪酬进行评估和调整。
第十条薪酬调整分为以下几种情况:1. 国家最低工资标准调整;2. 行业薪酬水平调整;3. 公司经营状况发生变化;4. 员工个人表现突出。
第四章薪酬发放第十一条公司按照国家规定和公司制度,按时足额发放员工薪酬。
第十二条员工薪酬发放方式:1. 银行转账;2. 现金发放。
第五章薪酬保密第十三条公司实行薪酬保密制度,员工不得泄露本人及他人的薪酬信息。
第十四条违反薪酬保密规定的,公司将按照公司规章制度进行处理。
第六章附则第十五条本制度由公司人力资源部负责解释。
第十六条本制度自发布之日起实施,原有薪酬管理制度同时废止。
第一章总则第一条为规范出租汽车公司薪酬管理,提高员工工作积极性,增强公司竞争力,特制定本制度。
第二条本制度适用于出租汽车公司全体员工,包括驾驶员、管理人员和服务人员。
第三条本制度遵循公平、公正、公开的原则,实行按劳分配、多劳多得、优绩优酬的薪酬制度。
第二章薪酬结构第四条出租汽车公司薪酬分为基本工资、绩效工资、奖金和福利四部分。
第五条基本工资:根据国家相关规定和当地生活水平,结合公司实际情况,制定基本工资标准。
第六条绩效工资:根据员工工作表现、服务质量、安全行驶等方面进行考核,实行绩效考核制度。
第七条奖金:根据公司经营状况、员工个人业绩及公司发展目标,设立年终奖、项目奖等。
第八条福利:包括养老保险、医疗保险、失业保险、工伤保险、生育保险等社会保险,以及带薪年假、节日慰问等。
第三章薪酬发放第九条薪酬发放时间为每月的15日前,如遇节假日顺延。
第十条薪酬发放方式:现金支付、银行转账或电子支付。
第十一条员工工资、奖金、福利等应按时足额发放,如有拖欠,公司应承担相应责任。
第四章薪酬调整第十二条公司薪酬制度可根据国家政策、市场行情、公司发展状况等因素进行调整。
第十三条薪酬调整方案由公司薪酬委员会提出,经公司管理层审核通过后实施。
第五章奖惩第十四条对工作表现优秀、业绩突出的员工,给予奖励。
第十五条对违反公司规定、损害公司利益或服务质量不达标的员工,给予处罚。
第十六条奖惩措施包括:奖金、晋升、调岗、降职、解除劳动合同等。
第六章附则第十七条本制度由出租汽车公司薪酬委员会负责解释。
第十八条本制度自发布之日起实施,原有薪酬制度与本制度不一致的,以本制度为准。
第十九条出租汽车公司可根据实际情况对本制度进行修订和补充。
出租汽车公司薪酬管理制度旨在提高员工满意度,激发员工潜能,实现公司与员工的共同发展。
请全体员工认真遵守,共同努力,共创美好未来。
汽车融资租赁部薪酬与绩效考核管理方法一、总那么第一条为推动部门业务健康、有序、快速开展,标准管理框架,明确部门各岗位人员的薪酬绩效、职业开展的考核标准,持续提高业务品质与经营业绩,特制订本方法。
第二条本方法充分发挥薪酬的作用,对员工付出的劳动与做出的业绩给予合理支付和奖励,保证薪酬与岗位价值相结合,与员工业绩相结合,与公司开展的短期利益、中期利益及长期利益相结合。
第三条本方法遵循按劳分配、效率优先、兼顾公平及可持续开展的原那么,表达公司以选拔、竞争、鼓励、淘汰为核心的用人机制。
二、部门组织结构第四条结合公司现有组织结构〔总经办、市场部、综保部〕及岗位设置,考虑汽车融资租赁与传统融资租赁的异同,本部门至少需配置业务经理、风控专员和资产管理专员。
〔不同岗位的工作职责详见前期起草的“汽车融资租赁部门组织结构及岗位职责〞〕三、薪酬结构及水平第五条薪酬结构包含:职位工资、绩效工资、业务提成、补贴、年终奖、超额利润奖、五险一金及其他福利。
〔一〕职位工资及绩效工资标准注:本表将根本工资分为职位工资与绩效工资,其中业务助理、试用期员工职位工资按照根本工资80%计发,其他岗位按照根本工资70%计发。
业务体系根本工资中的绩效局部根据业绩完成情况等进行扣发;准业务体系的绩效局部根据岗位工作任务的完成情况进行考核,按月计发。
〔二〕业务提成业务提成主要针对部门业务团队,根据汽车融资租赁业务的实际到位情况计提,自工程进入租后管理的第一个月起开始计发。
业务提成=〔租赁收益-租赁本钱费用〕*10%,即工程创利的10%。
〔三〕补贴补贴主要包括交通补贴、通讯费、出差补贴,不同员工等级及工作岗位的补贴标准不同。
〔四〕年终奖年终奖金=奖金基数〔M〕*部门绩效考核系数〔K1〕*员工绩效考核系数〔K2〕*岗位系数倍数〔K3〕*员工入司时间奖金比例系数〔K4〕;其中,1.奖金基数M设定为员工的根本工资;2.部门绩效考核系数K1取决于部门全年业绩指标完成情况;3.员工绩效考核系数K2取决于员工个人业绩指标的完成情况;4.岗位系数K3根据员工职级确定,普通员工系数为1,部门经理为2;5.员工入司时间奖金比例系数K4=〔12-入司月数〕/12;〔五〕超额利润奖超额利润奖主要针对业务体系,当部门年度经营业绩超过设定的年度目标时,公司另外提取超额利润的5%与员工分享。
第一条为规范公司薪资管理,提高员工工作积极性,保障员工合法权益,特制定本制度。
第二条本制度适用于公司全体员工,包括正式员工、实习生及兼职人员。
第三条公司薪资管理制度遵循公平、公正、公开的原则,结合公司发展战略和经营状况,不断优化和完善。
第二章薪资构成第四条公司薪资由基本工资、岗位工资、绩效工资、津贴补贴和奖金等构成。
第五条基本工资:根据国家规定和公司实际情况,确定基本工资标准,保障员工基本生活需求。
第六条岗位工资:根据员工岗位责任、技能水平、工作表现等因素,确定岗位工资标准。
第七条绩效工资:根据员工完成工作任务的质量、效率、效益等因素,确定绩效工资标准。
第八条津贴补贴:包括住房补贴、交通补贴、通讯补贴等,根据国家规定和公司实际情况确定。
第九条奖金:包括年终奖、项目奖金、特殊贡献奖等,根据公司经营状况和员工贡献程度确定。
第三章薪资调整第十条公司每年根据国家政策、行业水平和公司经营状况,对薪资进行调整。
第十一条员工薪资调整包括基本工资、岗位工资、绩效工资的调整。
第十二条薪资调整方案由人力资源部提出,经总经理批准后执行。
第四章薪资发放第十三条公司实行月薪制,每月发放一次工资。
第十四条薪资发放时间:每月10日前发放上个月工资。
第十五条薪资发放方式:通过银行转账、现金或员工工资卡等方式发放。
第十六条对表现优秀、贡献突出的员工,公司给予奖励。
第十七条对违反公司规定、造成公司损失或损害公司声誉的员工,公司给予相应处罚。
第六章附则第十八条本制度由人力资源部负责解释。
第十九条本制度自发布之日起实施。
第二十条本制度如有未尽事宜,由公司总经理办公会议研究决定。
第二十一条本制度经公司董事会批准后生效。
租车公司车辆管理人员薪酬方案背景租车行业发展迅速,车辆管理人员在租车公司中扮演着非常重要的角色。
车辆管理人员需要负责租车公司的车辆管理与维护,车辆出租信息的管理以及车辆出租后的客户服务等工作。
随着租车行业的发展,租车公司对于车辆管理人员越来越重视,也对车辆管理人员的薪酬方案提出了更高的要求。
目的本文旨在通过对租车公司车辆管理人员的职责、技能及工作环境的分析,探讨合理的薪酬方案,以激励车辆管理人员的工作热情,提升租车公司的竞争力。
车辆管理人员职责租车公司车辆管理人员主要负责租车公司所有车辆的日常管理、维护和保修,协调车辆出租和调配,以及积极为客户提供优质的车辆出租服务。
具体职责如下:1.车辆检测和维护:对车辆进行定期检测和维护,确保车辆性能安全可靠,延长车辆使用寿命。
2.故障维修:对于车辆出现故障需要及时排除,防止影响客户的出租使用。
3.车辆管理:对车辆装备和零配件进行管理,及时更新并保证充足备用,以满足客户的出租需求。
4.车辆预定:管理车辆出租信息,及时进行调度,确保车辆可供客户使用,高效满足客户出租需求。
5.客户服务:解答客户咨询,处理客户投诉,提高客户满意度,建立良好的客户关系。
技能要求租车公司车辆管理人员需要有以下技能:1.车辆维修技能:具备车辆的维修知识、技能和维修经验,能够对车辆出现的故障进行更换、维修和调整。
2.沟通和协调能力:车辆管理人员需要和客户、同事以及上级领导进行沟通和协调,完成各项工作任务。
3.熟练的管理知识:具备入职培训和持续学习,掌握并熟练运用车辆管理的知识。
4.团队合作:能够积极参与团队合作,在团队中发挥自己的优势,为达成团队目标做出贡献。
5.沉着冷静:在工作班次中,处理客户的投诉和突发情况,要能够保持冷静,快速处理。
薪酬方案设计考虑到租车公司车辆管理人员的职责和技能,以及市场薪资水平,制定合理的薪酬方案应包括以下内容:1.基本工资:基本工资是车辆管理人员的核心薪资部分,应具有相应的竞争性,以激励员工的努力工作。
第一章总则第一条为规范汽车服务企业薪酬管理,提高员工工作积极性,增强企业核心竞争力,特制定本制度。
第二条本制度适用于公司全体员工,包括但不限于销售、维修、客服、管理等部门。
第三条薪酬管理遵循公平、公正、公开的原则,以绩效考核为基础,体现多劳多得、奖优罚劣。
第二章薪酬结构第四条汽车服务企业薪酬由基本工资、岗位工资、绩效工资、奖金和福利补贴等构成。
第五条基本工资:根据员工岗位、工作经验和学历等因素确定,作为员工的基本生活保障。
第六条岗位工资:根据员工岗位的重要性、责任大小和劳动强度等因素确定,体现岗位价值。
第七条绩效工资:根据员工绩效考核结果确定,与个人工作表现和公司业绩挂钩。
第八条奖金:包括年终奖、项目奖、销售奖等,用于奖励在工作中表现突出、为公司做出贡献的员工。
第九条福利补贴:包括交通补贴、餐费补贴、住房补贴、通讯补贴等,用于保障员工生活需求。
第三章绩效考核第十条绩效考核分为月度考核、季度考核和年度考核,考核内容包括但不限于工作质量、工作效率、客户满意度、团队合作等。
第十一条月度考核:以当月工作量为主要考核指标,结合客户满意度等综合评定。
第十二条季度考核:以季度工作量为主要考核指标,结合工作质量、团队合作等综合评定。
第十三条年度考核:以年度工作量为主要考核指标,结合全年工作表现、团队合作、客户满意度等综合评定。
第十四条绩效考核结果作为薪酬调整、晋升、奖惩的重要依据。
第四章薪酬调整第十五条基本工资调整:根据国家相关政策、行业水平及公司实际情况,定期对基本工资进行调整。
第十六条岗位工资调整:根据员工岗位变动、工作表现等因素,定期对岗位工资进行调整。
第十七条绩效工资调整:根据绩效考核结果,对绩效工资进行浮动调整。
第十八条奖金调整:根据公司业绩、员工贡献等因素,对奖金进行调整。
第五章奖惩第十九条奖励:对在工作中表现突出、取得显著成绩的员工给予物质和精神奖励。
第二十条罚励:对违反公司规章制度、损害公司利益的员工,根据情节轻重给予相应处罚。
第一章总则第一条为规范租车行业财务管理工作,加强财务监督,提高资金使用效率,保障公司资产安全,根据国家有关法律法规和公司实际情况,特制定本制度。
第二条本制度适用于公司所有与租车业务相关的财务活动,包括但不限于车辆租赁、维修、保养、保险等。
第二章财务管理组织架构第三条公司设立财务部,负责租车行业财务管理的全面工作。
第四条财务部设主任一名,副主任若干名,负责具体财务管理工作。
第五条各部门设立财务负责人,负责本部门财务工作的监督和管理。
第三章资金管理第六条资金收支必须严格按照国家财务制度执行,确保资金安全。
第七条资金收入应全部纳入公司账户,严禁公款私存。
第八条资金支出应严格按照预算执行,未经批准不得超支。
第九条资金结算应采用银行转账、电子支付等方式,减少现金交易。
第四章资产管理第十条车辆资产应实行统一管理,建立车辆资产台账,定期进行盘点。
第十一条车辆购置、维修、保养等费用应严格按照预算执行,并妥善保管相关凭证。
第十二条车辆折旧应按照国家规定的折旧方法计提,确保折旧费用真实、合理。
第五章成本管理第十三条建立成本核算制度,对租车业务进行成本核算。
第十四条成本核算应包括车辆租赁收入、维修保养费用、保险费用、折旧费用等。
第十五条定期对成本进行分析,找出成本控制点,降低成本。
第六章财务报告第十六条公司应定期编制财务报告,包括资产负债表、利润表、现金流量表等。
第十七条财务报告应真实、准确、完整,及时向公司管理层和股东报告。
第七章监督与检查第十八条公司内部审计部门负责对公司财务管理工作进行监督和检查。
第十九条财务部门应定期对各部门的财务工作进行审计,发现问题及时纠正。
第二十条对违反财务管理制度的行为,公司将依法进行处理。
第八章附则第二十一条本制度由公司财务部负责解释。
第二十二条本制度自发布之日起实施。
通过以上制度,旨在规范租车行业的财务管理,确保公司财务活动的合规性、安全性,提高资金使用效率,为公司的发展提供有力保障。
第一章总则第一条为规范公司员工薪酬管理,激励员工积极工作,提高公司整体竞争力,特制定本制度。
第二条本制度适用于公司全体员工,包括正式员工、临时工等。
第二章薪酬构成第三条员工薪酬由基本工资、绩效工资、奖金和福利补贴四部分构成。
1. 基本工资(1)基本工资按照国家规定和公司实际情况确定,分为岗位工资和工龄工资。
(2)岗位工资根据员工所从事的岗位和工作要求确定。
(3)工龄工资根据员工在公司的工作年限确定。
2. 绩效工资(1)绩效工资根据员工的工作表现、工作成果和部门绩效进行考核,按月发放。
(2)绩效工资的比例根据公司年度经营状况和员工个人贡献确定。
3. 奖金(1)奖金包括年终奖、项目奖金等,根据公司年度经营状况和员工个人贡献进行发放。
(2)年终奖根据公司年度盈利情况、员工绩效和工龄等因素确定。
4. 福利补贴(1)福利补贴包括国家法定节假日工资、加班工资、婚丧假工资等。
(2)福利补贴按照国家规定和公司实际情况执行。
第三章薪酬发放第四条薪酬发放时间为每月的固定日期,如遇国家法定节假日或周末,则提前至工作日发放。
第五条薪酬发放方式为公司银行转账,员工需在入职时提供本人银行账户信息。
第四章薪酬调整第六条薪酬调整分为定期调整和特殊调整。
1. 定期调整(1)基本工资每年进行一次调整,根据公司年度经营状况和员工个人绩效进行。
(2)绩效工资根据公司年度经营状况和员工个人绩效进行动态调整。
2. 特殊调整(1)因员工个人晋升、岗位变动等情况,公司可对员工薪酬进行特殊调整。
(2)因国家政策调整、行业竞争等因素,公司可对薪酬制度进行特殊调整。
第五章薪酬管理第七条公司设立薪酬管理委员会,负责薪酬制度的制定、执行和监督。
第八条薪酬管理委员会由公司总经理、人力资源部经理、财务部经理等组成。
第六章附则第九条本制度由公司人力资源部负责解释。
第十条本制度自发布之日起实施,原有薪酬管理制度同时废止。
第七章特殊规定第十一条新员工入职前三个月,按照试用期工资标准发放。
车辆租赁驾驶员薪酬方案背景随着城市化和物流业务的快速发展,汽车租赁行业不断壮大。
安全可靠的驾驶员是租赁公司运营的核心资源之一。
为了激励驾驶员提高服务质量,降低事故率,租赁公司需要建立合理的驾驶员薪酬方案。
目的本文旨在探讨车辆租赁驾驶员薪酬方案的制定方法,包括薪资构成、绩效考核、奖惩机制等方面,为租赁公司开展薪酬管理提供参考。
薪资构成驾驶员薪资构成一般由基本工资、绩效工资、奖金和津贴组成。
其中基本工资是固定薪资,绩效工资和奖金是根据绩效考核和业绩表现给予的激励薪资,津贴则是根据特殊工作岗位或工作条件给予的补贴。
基本工资基本工资是驾驶员核心工资构成部分,体现驾驶员入职时的薪资水平和岗位资历。
基本工资的起点应该不低于当地最低工资标准,同时需考虑行业内同等岗位和地区平均水平,以保证薪资水平在同等行业中的竞争力。
绩效工资绩效工资是驾驶员绩效考核得分的基础上,按年度或季度发放的一种激励薪资,用于奖励业绩卓越的驾驶员。
绩效考核包括但不限于以下几项:•准点率:按时完成订单的比例,一般按百分之八十计算。
•安全驾驶:考核驾驶员事故率,一般按百分之二十计算。
•服务质量:考核客户评价,一般按百分之二十计算。
•行驶里程:根据完成订单的总里程计算,一般按百分之二十计算。
绩效考核的权重可以根据业务量和公司实际情况进行调整。
绩效工资的比例一般在基本工资的五到十之间。
奖金奖金是在业务高峰期或驾驶员个人一次性完成特殊任务时发放的一种奖励。
奖金可以采用固定额度或按完成订单数量或金额计算的比例。
奖金金额一般不得超过基本工资的一倍。
需要提醒的是,奖金发放应遵循公平、公正、公开原则。
津贴津贴是为了补贴驾驶员在特殊工作岗位或工作条件下的费用而发放的一种特殊补贴。
津贴包括加班补贴、高温补贴、夜间班补贴等。
津贴的额度应当符合当地政策法规以及同行业标准。
绩效考核驾驶员的绩效考核应是全面客观、科学合理的。
应根据当地的行业标准、公司实际情况和岗位要求确定,具体指标可以参照上述薪资构成中的准点率、安全驾驶、服务质量、行驶里程等指标。
汽车公司薪酬制度范本第一条总则为充分发挥薪酬的激励和约束作用,建立科学、合理、有效的薪酬制度,激发员工的工作积极性和创造力,根据国家有关劳动人事管理政策和公司其他有关规章制度,特制定本制度。
第二条适用范围本制度适用于公司全体员工(试用工和临时工除外)。
第三条薪酬原则1. 按照各尽所能、按劳分配的原则,员工的薪酬应与其岗位责任、劳动绩效、劳动态度、劳动技能等因素相适应。
2. 坚持工资增长幅度不超过公司经济效益增长幅度,职工平均实际收入增长幅度不超过公司劳动生产率增长幅度。
3. 结合公司的生产、经营、管理特点,建立起公司规范合理的工资分配制度。
第四条薪酬结构员工的薪酬由固定工资、绩效工资、奖金、津贴和补贴等部分组成。
1. 固定工资:包括基本工资、岗位工资、技能工资、职务津贴、工龄工资等,是根据员工的职务、资历、学历、技能等因素确定的、相对固定的工作报酬。
2. 绩效工资:是根据员工考勤表现、工作绩效及公司经营业绩确定的、不固定的工资报酬。
3. 奖金:根据公司经济效益、部门业绩和员工个人贡献等因素,按照一定比例分配。
4. 津贴和补贴:包括住房补贴、误餐补贴、交通补贴、通讯补贴等,根据公司规定和工作实际需要发放。
第五条薪酬发放1. 员工工资按月发放,每月固定日期支付。
2. 员工工资扣除项目包括:个人所得税、社会保险费、公积金、扣款(含贷款、借款、罚款等)、代扣其他费用等。
第六条薪酬调整1. 员工薪酬根据公司经济效益、物价水平、市场竞争状况等因素,定期进行调整。
2. 员工晋升、岗位调整或其他特殊情况,可根据实际情况调整薪酬。
第七条特殊情况处理1. 员工离职、解雇或退休的,按照公司规定办理薪酬结算。
2. 员工因公受伤、病休等原因,按照公司规定享受相关待遇。
第八条薪酬管理1. 人力资源部负责公司薪酬制度的制定、实施和解释。
2. 各部门负责人负责本部门员工的薪酬管理工作。
3. 员工对薪酬有异议的,可以向人力资源部提出申诉,由人力资源部负责处理。
如何正确处理出租车公司工作人员的工资与福利在出租车公司中,工资和福利是工作人员非常关注的问题。
正确处理出租车公司工作人员的工资与福利既能够保障员工的权益,又能够提高员工的工作积极性和满意度。
本文将讨论如何正确处理出租车公司工作人员的工资与福利问题。
一、设立公平合理的薪酬制度出租车公司应该根据工作人员的不同工作内容和职位设立公平合理的薪酬制度。
首先,根据工作的难度和风险程度设定基本工资水平,确保工作人员获得公平的报酬。
其次,可以通过绩效考核来激励员工的工作积极性,优秀的员工可以获得绩效奖金或晋升机会。
此外,还可以根据员工的加班工时和夜间工作等特殊情况提供相应的加班补助和岗位津贴。
二、提供完善的福利待遇除了工资,出租车公司还应该提供完善的福利待遇,以满足工作人员的基本需求和提高工作满意度。
首先,可以为员工投保社会保险和商业保险,确保员工在意外伤害和就医等方面得到保障。
其次,可以提供住房补贴或提供员工集体宿舍,解决员工的住房问题。
此外,还可以提供定期体检、培训机会和员工活动等福利,增进员工的身心健康和团队凝聚力。
三、建立沟通渠道,尊重员工意见出租车公司应该建立畅通的沟通渠道,让工作人员有机会表达自己的意见和诉求。
例如,可以定期组织员工座谈会或建立员工代表机制,听取员工对工资和福利问题的意见和建议。
同时,出租车公司应该尽量满足员工的合理需求,主动解决员工关注的问题,树立良好的企业形象和员工关系。
四、加强员工培训和职业发展支持为了提高员工的工作能力和职业发展水平,出租车公司应该加强员工培训和职业发展支持。
可以根据员工的实际情况,制定个性化的培训计划,提供必要的培训机会和资源。
同时,公司可以鼓励员工参加岗位轮岗或跨部门交流,提高员工的工作经验和全面素质。
此外,出租车公司还可以制定职业发展规划和晋升机制,为员工提供更多的发展空间和机会。
五、建立健全的考核和奖惩制度为了确保工资和福利的公平性和可持续性,出租车公司需要建立健全的考核和奖惩制度。
第一章总则第一条为规范租车公司薪酬管理制度,调动员工积极性,提高公司整体竞争力,特制定本制度。
第二条本制度适用于本公司全体员工,包括但不限于驾驶员、客服人员、管理人员等。
第三条本制度遵循公平、合理、激励的原则,确保薪酬体系与公司发展战略相适应。
第二章薪酬构成第四条本公司薪酬由基本工资、绩效工资、奖金、福利等部分组成。
第五条基本工资:5.1 基本工资参照当地最低工资标准,并根据公司经营状况进行调整。
5.2 基本工资包括以下部分:(1)岗位工资:根据员工所在岗位的工作性质、职责、技能要求等因素确定。
(2)工龄工资:根据员工在本公司的工龄,逐年增加一定比例的工资。
第六条绩效工资:6.1 绩效工资根据员工的工作表现、业绩、客户满意度等因素确定。
6.2 绩效工资包括以下部分:(1)月度绩效工资:根据员工月度工作业绩进行考核,占比30%。
(2)年度绩效工资:根据员工年度工作业绩进行考核,占比40%。
第七条奖金:7.1 奖金包括年终奖、特殊贡献奖、优秀员工奖等。
7.2 年终奖根据公司年度经营状况和员工年度业绩进行分配。
第八条福利:8.1 福利包括以下部分:(1)社会保险:按照国家规定为员工缴纳养老保险、医疗保险、失业保险、工伤保险、生育保险。
(2)住房公积金:按照国家规定为员工缴纳住房公积金。
(3)带薪年假:根据员工在本公司的工龄,享有相应的带薪年假。
(4)节日福利:根据国家规定,为员工发放节日福利。
第三章薪酬调整第九条薪酬调整分为定期调整和临时调整。
9.1 定期调整:根据公司年度经营状况和员工绩效,每年进行一次薪酬调整。
9.2 临时调整:根据公司经营状况、市场行情、员工表现等因素,不定期进行薪酬调整。
第四章薪酬发放第十条薪酬发放时间:每月5日发放上个月工资。
第十一条薪酬发放方式:通过银行转账或现金发放。
第五章附则第十二条本制度由公司人力资源部负责解释。
第十三条本制度自发布之日起实施,原有薪酬制度与本制度不一致的,以本制度为准。
汽车企业的工资管理制度一、总则为了规范汽车企业的工资管理制度,确保员工工资按照规定发放,提高员工的积极性和工作效率,制定以下工资管理制度。
二、工资结构1. 基本工资:员工的基本工资由企业按照员工岗位等级和薪酬标准确定,根据员工工作量和工作质量等因素进行测算。
基本工资应当符合国家有关法律规定,并按月发放。
2. 绩效工资:企业设立绩效考核制度,根据员工的绩效表现给予相应的绩效工资,以激励员工提高工作质量和效率。
3. 岗位津贴:根据员工所在岗位特殊性和岗位要求,给予相应的岗位津贴。
4. 加班工资:对于加班工作的员工,按照国家规定的劳动法,给予相应的加班工资,确保员工的合法权益。
5. 餐饮补贴:企业给予员工餐饮补贴,以解决员工在工作期间的伙食问题。
6. 交通补贴:对于需要出差和前往工作地点的员工,企业给予交通补贴,以补偿员工的交通费用。
7. 其他福利:企业根据员工的个人情况和工作表现给予其他福利,如生日福利、带薪年假等。
三、工资管理1. 工资发放:企业按照固定的工资发放时间,将员工的工资按时发放到员工的工资卡或银行账户。
2. 工资核算:企业设立工资核算部门,负责对员工的工资进行核算和计算,确保工资的准确性和合法性。
3. 工资调整:企业每年对员工的工资进行调整,根据员工的表现和市场情况等因素进行适当的调整。
4. 工资保密:企业保护员工的工资信息保密,不得随意透露员工的工资情况,以保护员工的隐私权。
5. 工资查询:员工可以通过企业的人事部门或工资核算部门查询自己的工资情况,确保工资的准确性。
6. 工资税务处理:企业按照国家的税收政策,为员工处理税收相关事务,确保员工的纳税义务得到履行。
四、工资奖惩1. 工资奖励:企业对员工的优秀表现和杰出贡献给予相应的工资奖励,以激励员工继续努力工作。
2. 工资处罚:对于违规违纪的员工,企业给予相应的工资处罚,以规范员工的行为。
3. 工资扣款:企业可以根据员工的个人情况和工作表现,对工资进行适当扣款,如因迟到早退等原因。
汽车租赁公司员工管理制度一、引言在汽车租赁公司,有效的员工管理制度是确保公司运营顺利、提高员工工作效率的重要保障。
本文将从员工招聘、培训、考核、激励和福利等方面,详细介绍汽车租赁公司的员工管理制度。
二、员工招聘1.招聘方法:通过人才市场、网络招聘、内部推荐等途径进行招聘。
2.招聘流程:根据岗位需要,制定招聘流程,包括简历筛选、面试、笔试、体检等环节,确保选择合适的员工。
3.招聘标准:根据岗位要求设定招聘标准,包括学历、工作经验、专业技能等。
三、员工培训1.培训体系:制定员工培训体系,包括新员工培训、岗位能力培训、职业素养培训等,确保员工具备所需的知识和技能。
2.培训方法:采用集中培训、现场指导、在线学习等方式,灵活选择适合的培训方法。
3.培训考核:培训后进行考核,确保培训效果,同时针对不合格者提供补充培训。
四、员工考核1.绩效考核:建立科学合理的绩效考核体系,包括目标、指标、权重等,对员工的业绩和行为进行量化评估。
2.考核周期:设定考核周期,如每季度、半年或一年,定期进行绩效考核。
3.考核方式:采用多种考核方式,包括个人面谈、360度评估、实操考核等,全面了解员工的工作表现。
五、员工激励1.薪酬激励:设定薪酬体系,包括基本工资、绩效奖金、职务津贴等,根据员工绩效给予相应的激励。
2.职业发展:提供职业晋升机会和发展路径,鼓励员工通过不断学习和提升能力来获得更好的职位和薪资。
六、员工福利1.五险一金:按照国家规定为员工缴纳养老、医疗、失业、工伤和生育保险,同时为员工缴纳住房公积金。
2.带薪假期:根据劳动法规定,为员工提供带薪年假、带薪病假、婚假、产假等合法的休假权益。
3.节日福利:为员工提供过节福利,如年终奖、节日礼品、慰问金等,增加员工的归属感和幸福感。
七、员工纪律1.工作时间:明确员工的工作时间、休息时间和加班制度,加强对员工考勤的管理。
2.工作纪律:明确员工的工作职责和纪律要求,加强员工的岗位职业规范培训。
租赁管理酬金制度范本第一条总则为了规范租赁管理酬金制度,保障各方合法权益,根据相关法律法规,制定本范本。
第二条酬金构成租赁管理酬金由基本酬金、绩效酬金和其他酬金构成。
1. 基本酬金:根据租赁管理人员的职务、工作性质和工作量等因素确定。
2. 绩效酬金:根据租赁管理人员的绩效考核结果确定。
3. 其他酬金:根据租赁管理人员的特殊贡献、加班、出差等情况确定。
第三条基本酬金1. 租赁管理人员的职务工资、岗位工资和津贴等,按照公司的薪酬制度执行。
2. 租赁管理人员的工作性质和工作量,由租赁管理部门进行评估,并根据评估结果确定基本酬金。
第四条绩效酬金1. 租赁管理人员的工作绩效,按照租赁管理部门制定的绩效考核标准进行评估。
2. 绩效酬金根据绩效考核结果确定,绩效考核优秀的,给予一定的绩效酬金奖励;绩效考核不合格的,不予发放绩效酬金。
第五条其他酬金1. 租赁管理人员特殊贡献的,根据贡献大小给予相应的其他酬金。
2. 租赁管理人员加班的,按照公司的加班工资制度执行。
3. 租赁管理人员出差的,按照公司的差旅费报销制度执行。
第六条酬金支付1. 租赁管理人员的酬金,由租赁管理部门负责审核和支付。
2. 租赁管理人员的基本酬金按月支付,绩效酬金和其他酬金根据实际情况及时支付。
第七条监督管理1. 租赁管理部门应建立健全酬金管理制度,确保酬金的合理、公正、透明。
2. 租赁管理部门应定期对租赁管理人员的绩效进行考核,确保绩效酬金的合理性。
3. 租赁管理部门应加强对租赁管理人员其他酬金的审核和支付,防止酬金的不当支付。
第八条法律责任1. 租赁管理人员虚构业绩、骗取酬金的,一经发现,将被解除劳动合同,并依法追究法律责任。
2. 租赁管理部门未按照规定支付酬金的,租赁管理人员有权向公司投诉,公司应依法予以处理。
第九条附则本范本自发布之日起施行,如有未尽事宜,由租赁管理部门负责解释。
注:本范本仅供参考,具体实施时需根据公司的实际情况进行调整。
出租公司薪酬管理制度一、薪酬体系设计1. 薪酬结构出租公司的薪酬结构应该合理分级,根据员工的不同岗位、职级和工作内容制定相应的薪酬水平。
通常可分为基本工资、绩效工资、奖金、福利等几个部分,基本工资作为员工的稳定收入,绩效工资和奖金则与个人的工作表现和公司的业绩挂钩,能够激励员工努力工作,提高工作业绩。
2. 薪酬标准出租公司的薪酬标准应该根据员工的不同岗位和职级制定,要与市场水平相符合,既能吸引和留住优秀人才,又不至于造成薪酬过高的问题。
薪酬标准要公平合理,不能仅仅根据员工个人的关系和背景来确定,要根据员工的工作表现和价值来评估,保持公平正义。
3. 薪酬福利除了基本薪酬外,出租公司还应该提供一些额外的福利待遇,如补贴、奖金、带薪假期、员工培训等,以激励员工更好地工作。
此外,公司还可以为员工购买一些保险、提供员工旅游和体检等福利,增加员工的归属感和满意度。
二、绩效考核制度1. 绩效考核指标出租公司的绩效考核指标应该与公司的经营目标和员工的工作职责相匹配,可以包括客户满意度、服务质量、工作效率、团队合作等方面的指标。
要定期对员工的绩效进行评估,及时发现问题,及时进行调整和改进。
2. 绩效考核方式绩效考核可以通过定期的绩效评估、员工自评、上级评定、客户评价等方式进行,可以以数字化的形式进行业绩考核,将员工的工作表现与具体的数据挂钩,客观评价员工的绩效。
同时,公司还可以采用360度全方位评价的方式,让不同层级的员工对员工的表现进行评价,提高评估的客观性和公正性。
3. 绩效考核奖励对于表现优异的员工,公司应该给予相应的绩效奖励,可以是奖金、晋升、专业培训等形式,激励员工持续提升工作表现。
同时,对于绩效较差的员工,公司也要及时进行提醒和指导,找出问题根源,帮助员工改进表现。
三、员工激励机制1. 激励方式除了薪酬和绩效奖励外,公司还可以通过其他方式激励员工,如提供晋升机会、员工培训、团队建设活动等,让员工感受到公司对他们的关心和支持,增加员工的工作动力和凝聚力。
××汽车租赁公司
薪金管理制度
1、总则
1.1、本制度是公司依据国家法律、法规并结合企业自身实际情况订立的薪金管理规定,是员工获得正当劳动报酬的保证,也是维持企业效率和持续发展的基本保证,体现了企业效益与员工利益相结合的原则。
1.2、本制度旨在客观评价员工业绩的基础上,充分调动员工的工作积极性和工作热情,鼓励员工进一步提高专业水平和工作能力,体现以选拔、竞争、激励、淘汰为核心的用人机制。
1.3、本制度适用于××汽车租赁有限公司所有正式员工,但不适用于以下人员:
●执行年度任期目标考核人员、营运驾驶员。
2、薪金内容与结构
2.1、正式员工的全部薪金由基本工资、岗位津贴或绩效工资、业绩奖金三部分构成:
2.1.1、基本工资
基本工资是员工在法定工作时间内,从事正常劳动的基本工资保障。
员工的基本工资为每月××××元,新进职工在试工期内其基本工资按80%发放。
员工基本工资的标准将根据公司的效益一年一定,以不低于上一年度本市最低工资标准为原则。
2.1.2、岗位津贴或绩效工资
2.1.2.1、岗位津贴
岗位津贴是对工作不易量化考核员工的岗位、职务、工种的工资性补贴。
根据经营管理工作的需要和岗位设置设定为若干等级。
不同的工作岗位和工作能力,享受不同的岗位津贴等级。
其标准如下:
科员:××××元;
分公司部门主管:××××元
公司部门主管:××××元;
公司部门经理(主任):××××元。
通过招聘并被录用的新进员工所对应的岗位津贴标准为:
第1~6个月(含试工期):无;
第7~12个月:25%;
第13~18个月:50%;
第19~24个月:75%;
第25个月起:100%。
2.1.2.2、绩效工资
绩效工资是对能准确进行量化考核员工的岗位工资评定。
公司目前能准确进行量化考核的岗位为业务员岗位,其评定考核办法适用《业务员薪金分配考核办法》。
2.1.3、业绩奖金
业绩奖金是对员工工作业绩的奖励部分,以公司的年度经营计划和考核利润目标完成情况计发。
业绩奖金由基数业绩奖金和超额业绩奖金二部份组成。
2.1.
3.1、基数业绩奖金
基数业绩奖金由公司的年度经营计划和年度工资总额来确定基数,每半年发放一次。
上半年按基数的40%预发,年终按考核的结果发放基数的余额。
基数业绩奖金发放标准为:岗位系数×基数。
各岗位系数如下:
业务员:系数为“1”;
科员:系数为“1.25”;
分公司部门主管:系数为“1.5”;
公司部门主管:系数为“2”;
公司部门经理(主任):系数为“2.5”;
为鼓励业务员积极开拓业务和认真细致地做好业务维护工作,公司设立“业务员个人业绩奖”,即:在年终考核时公司按业务员基数人均50%的金额对业务员的个人业绩进行考核和奖励,考核办法另订。
2.1.
3.2、超额业绩奖金
超额业绩奖金是由经审计部门审计后的公司考核利润目标超额完成情况及计提奖金总额确定。
其发放标准按“2.1.3.1”款执行,其中业务员系数调整为“1.25”。
2.1.
3.3、通过招聘并被录用的新进员工(新进业务员参照科员岗位)的业绩奖金发放比列同岗位津贴标准。
2.1.
3.4、超额业绩奖金原则上只对盈利单位发放。
2.1.
3.5、执行年度任期目标考核人员可以按照业绩奖金的一定比例进行预发,但预发数不得超过年薪数的60%。
2.1.4、员工全部薪金均为税前收入并含代扣“四金”个人缴纳部分。
2.2、加班工资
分公司经理、部门主管根据经营管理工作的实际需要和必须,可以安排员工加班。
员工经批准,在法定节日、双休日和8小时以外加班的(执行绩效考核人员除外)可以享受加班工资。
员工在以上时间出差或从事公关活动的均不视为加班,值班人员只享受值班津贴。
加班一律凭加班申请单,加班申请单应由部门、分公司主管审核,人事部门复核,分管领导审批。
财务部凭批准后加班申请单方可支付加班工资。
2.2.1、加班工资的标准如下:
平时延长工作时间:
加班工资=基本工资×150%×加班天数/21.75(月计薪工作日,下同)。
双休日加班的:
加班工资 = 基本工资×200%×加班天数/21.75。
法定节假日加班的:
加班工资 = 基本工资×300%×加班天数/21.75。
2.2.2、原则上员工加班后各部门、分公司应安排员工补休或调休,补休或调休不发加班工资。
2.3、为鼓励员工不断提高专业水平和工作能力,凡通过自学考试而获得中级及以上职称并被公司聘用的,其薪金标准按所在公司(分公司)部门主管计发。
2.4、在校生经批准来公司实习的,在实习期间根据实习工作岗位的安
排结合今后有意向留用本公司的可以给予一定的薪金,对公司无留用意向的实习人员可以不给予薪金。
具体薪金标准为中专及以下400元/月、大专500元/月、本科600元/月,按实际实习时间计算。
2.5、公司对分公司、部门在该年度中有特别贡献的人员,将根据企业效益、工资额度及员工的贡献状况另行给予加奖。
2.6、各类假期的薪金按国家规定或上级公司的规定执行。
3、薪金发放时间及程序
3.1、每月5日发放当月的基本工资;每月10日发放上月的岗位津贴或绩效工资。
遇公休日及节假日顺延。
每年7月预发上半年基数业绩奖金;每年1月经考核后发放上年度基数业绩奖金的余额及业务员个人业绩奖。
3.2、分公司负责业务员的绩效工资编制,每月4日前报业务管理部审核。
因考核数据的滞后性,故业务员绩效工资中长租业务的考核基准数据取上月1日的系统数据。
3.3、业务管理部负责审核业务员的绩效工资,并将审后的绩效工资造册报有关人员审批后交人事部门。
3.4、人事部门负责月度工资编制、造册(业务员绩效工资除外)后报有关人员审批完,并将汇总表交财务部,工资数据盘送银行,财务部应按人事部门通知及时将工资款项划拨银行。
3.5、业务管理部负责对业务员个人业绩奖的考核并造册(附考核明细)报有关人员审批后交人事部门,由人事部门统一发放。
3.6、薪金发放资料由人事部门统一保管。
4、薪金保密管理
公司鼓励各级员工恪尽职守,为公司盈利与发展积极做出贡献,树立以贡献争取高薪的良好竞业氛围。
4.1、全体员工有义务和责任做好薪金保密工作。
4.2、各级主管、核薪人员要严格履行职责,不得私自对外泄露。
4.3、薪金计算如有不明之处,报经部门、分公司主管向经办人查明处理。
5、附则
5.1、本制度的解释权属公司人事部门。
5.2、本制度自二○××年一月一日起施行。
5.3、本制度自施行日起,原先的相关规定同时废除。