田径运动会裁判员工作细则
- 格式:doc
- 大小:40.00 KB
- 文档页数:6
论田径运动会检查裁判的工作方法田径运动会作为一项重要的体育赛事,其成功举办离不开各个岗位裁判的辛勤付出。
检查裁判作为其中的重要组成部分,肩负着保障比赛公正、有序进行的重要职责。
本文将详细探讨田径运动会检查裁判的工作方法。
一、检查裁判的职责与重要性检查裁判的主要职责是确保运动员在比赛中遵守规则,维护比赛的公平性和正常秩序。
他们需要对比赛场地、运动员的行为以及比赛过程进行密切观察和监督,及时发现并处理各种违规情况。
在田径运动会中,检查裁判的工作至关重要。
首先,他们能够保证比赛的公正性。
通过严格监督运动员的行为,防止作弊和违规现象的发生,确保所有运动员在公平的环境中竞争。
其次,有助于维护比赛的秩序。
及时处理各种突发情况,避免混乱和不安全因素的出现,保障比赛的顺利进行。
最后,他们的工作能够提升比赛的专业性和规范性,为运动员和观众提供一个高质量的赛事体验。
二、赛前准备工作1、熟悉规则检查裁判必须对田径比赛的各项规则了如指掌,包括起跑、途中跑、冲刺、接力交接棒等各个环节的具体要求。
只有这样,才能在比赛中准确判断运动员是否违规。
2、场地检查在比赛前,要对比赛场地进行仔细检查。
确保跑道平整、无障碍,起跑线和终点线清晰准确,各个标志和设施完好无损。
3、人员分工根据比赛的规模和项目设置,合理安排检查裁判的工作岗位和职责。
明确每个裁判负责的区域和重点关注的项目,确保没有遗漏和重叠。
4、通讯设备调试检查裁判之间需要保持良好的沟通和协作,因此赛前要对通讯设备进行调试,确保在比赛中能够及时、清晰地传递信息。
三、比赛中的工作方法1、起跑阶段的检查在起跑时,检查裁判要密切关注运动员的起跑动作是否合规。
包括起跑器的安装是否正确、是否有抢跑等违规行为。
一旦发现违规,要及时通过通讯设备向主裁判报告。
2、途中跑的监督在途中跑阶段,重点检查运动员是否有串道、阻挡他人等违规行为。
同时,要注意观察运动员的身体姿态和动作,判断是否存在借助外力或其他不正当手段提高成绩的情况。
第二章裁判长第一节总裁判长(赛事主管)一、职责与任务在举行国内田径比赛时,可设总裁判长一职(必要时可增设若干名副总裁判长协助工作)行使赛事主管的职责。
总裁判长直接对竞事主任负责,组织领导裁判工作,负责运动会的正常进行、检查所有报到就位的工作人员,并任命必要的替补人员,有权撤换不遵守规则的工作人员,与比赛场地指挥员配合,掌握比赛进程,只安排经批准的人员留在比赛场地。
总裁判长应领导各裁判长进行工作,但不取代裁判长的工作,领导检录主管(赛前控制中心)、技术主管(场地器材组)、赛后控制中心、竞赛秘书(编排记录、成绩公告组)等单位进行工作,协调它们与各裁判组的配合。
二、工作方法赛前工作1.要熟悉规则、规程、比赛日程等有关文件的要求和场地、器材、设备情况。
2.要熟悉裁判长、主裁判及裁判员的业务、性格、工作方法等情况,安排好他们的岗位,提出裁判员名单草案报竞赛主任批准。
3.制定裁判总体工作计划和后勤、生活、交通保障方案。
4.召开主裁判以上裁判长会,明确任务与分工,制作裁判工作流程与具体要求,建立岗位责任制。
5.召开全体裁判员会,认真学习规则、规程和大会有关文件,统一工作方法,进行思想动员,使每名裁判员都能做到秉公执法,明确工作岗位的职责,都能知道自己应该做什么和怎么做。
6.组织裁判对场地、器材和设备进行检查,通过培训熟悉器材、设备性能,掌握使用方法。
7.进行赛前联调(实习),通过联调及时调整各岗位、各工种和技术部门与裁判组之间的配合,如有必要有权调整个别人的岗位,使之能更好的发挥能力。
8.参加技术会议,宣布比赛有关规定(检录时间,起跳高度,升高计划等)并把经过技术会议讨论确定后的比赛有关规定做为大会正式文件下发,传达到各裁判组。
赛中工作每单元比赛开始前,要检查各裁判组到岗情况,督促做好准备工作,组织好裁判员入场。
比赛进行的全过程中,总裁判长均应在场。
要认真观察比赛情况,及时处理各岗位各工种和技术部门与裁判组之间的配合和新出现的不和协问题,保证比赛的顺利进行。
福州一中第54届田径运动会跳高裁判组工作细则一、裁判员分工与职责(一)、记录员、检查记录员的职责:1、比赛前按大会规定的比赛时间到赛前控制中心领取检录单并进行检录(管理裁判协助记录员进行工作)。
2、检录必须检查运动员的号码、服装、钉鞋及运动员的所以参赛资格证件。
3、核实比赛时运动员的试跳顺序、宣布试跳及准备试跳运动员的号码4、宣布比赛的起跳高度,比赛高度递升计划并登记运动员的起跳高度。
5、准确记录每名运动员有效试跳的情况,记录符号正确。
6、比赛结束时将比赛的开始时间和比赛的结束时间记录下来。
7、全赛结束后应迅速排列运动员的名次并签字后交裁判长审核并签字,然后将记录单交大会编排组。
8、检查记录员应负责掌握运动员每次试跳的时限,跳高项目的时限为1分30秒,从运动员准备就绪后开始计时。
9、检查核实记录成绩、记录符号是否正确。
10、记录符号:成功=О失败=×免跳= —弃权=О兼项请假=△(二)、起跳点裁判员:职责1、掌握比赛时间,控制比赛进程,协调记录员与裁判员和运动员的关系。
2、协助丈量高度并将高度告知记录员;3、正确判断运动员的试跳情况,成功用白旗,失败用红旗。
(三)、扶竿裁判员及高度成绩丈量裁判员:职责1、扶竿裁判员负责跳高高度项目的高度递升。
2、扶竿裁判员根据跳高起跳点裁判员的旗示后做出迅速扶竿,或将掉下的横竿重心放回横竿托上。
3、成绩丈量裁判员应丈量横竿的高度,以一厘米为最小单位,不足一厘米不计。
4、当横竿掉落并有明显的压竿动作时,应重心丈量高度。
(四)、管理裁判员:职责1、赛前协助记录员到赛前控制中心检录。
2、负责管理好运动员及比赛场地的秩序。
3、根据不同等级的运动员的情况做好管理工作并注意加强对引导员和陪同员的协调管理。
4、注意径赛场地与跳高比赛场地的协调。
5、按照记录员的呼号顺序组织好运动员按照要求及时准备。
6、负责将淘汰的运动员送到赛后控制中心,并将获奖运动员带到赛后控制中心交给有关裁判员准备发奖。
田径运动会各组织机构职责一、组委会:1、领导主持运动会工作。
2、决策把握运动会进展。
3、审定运动会各组织机构人员及各项工作筹备和安排。
4、主持运动会开幕式、闭幕式活动。
二、会务组:1、负责运动会的各项组织、筹备工作。
2、负责运动会秩序册及各种竞赛表册的编排和印制。
3、筹备组织安排运动会开幕式、闭幕式活动。
4、组织、协调、联系各工作组的工作,处理运动会期间的日常事务。
5、负责运动会的正常进程,检查督促各工作组织裁判工作人员到岗并履行职责。
6、负责裁判员、工作人员培训及运动会期间有关会议的召开。
7、负责编制运动会预算、设置好各类奖励的规格和标准,安排准备好各类宣传牌和标语。
8、负责运动会比赛器材的筹备。
三、宣传组1、负责运动场地宣传牌,标语的安排布置。
2、负责运动会开幕词,闭幕词及领导致辞的准备。
3、负责音响、照相工作。
4、负责主持运动会开幕式、闭幕式活动的宣传及整体活动的连接协调。
5、负责运动会期间的宣传报道,确定各代表队通讯员并组织开展工作。
6、负责运动会的检录点名、成绩及奖励公告的播音工作。
7、协调检录组、记录组和奖品组的工作。
四、安保组1、负责运动会期间的安全工作。
2、负责比赛期间非运动员就坐秩序。
3、负责清理比赛场地闲杂人员、保证安全。
4、负责与医院联络处理运动员在比赛期间出现的各种损伤。
五、裁判组1、总裁判长:①、总裁判长受竞赛组领导,直接对竞赛组负责,负责领导全体裁判员进行工作。
②、检查场地、器材是否合乎规定要求。
③、负责运动会比赛进程,重大事项及时请示运动会领导小组,竞赛组、并及时处理解决。
④、负责协调处理裁判员之间的意见分岐。
⑤、掌握并协调各项比赛进程,保证运动会比赛秩序的稳定顺利。
⑥、组织裁判员,工作人员进行裁判技术、方法、规则等培训。
副总裁判长协助总裁判长工作,完成总裁判长委托的工作任务。
2、径赛裁判长:①、经赛裁判长受总裁判长领导,直接对总裁判长负责,领导竞赛项目的裁判工作,处理比赛中的各种问题,召开各裁判组会议,研究裁判方法,熟悉裁判规则及互相配合协作问题。
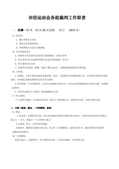
田径运动会各组裁判工作职责
一、径赛(50米50米X8往返跑接力4X50米)
(1)检录组:
1、确认参赛人员身份。
2、督促运动员按时检录。
3、带领参赛人员进入比赛场地。
(2)发令和助理发令
1、助理发令员先组织运动员进入跑道准备,并核对名单;
2、发令员需与终点的裁判举旗示意是否准备就绪;再发令
3、两个裁判可以互换
4、监督是否有犯规(偷跑、抢道)警告运动员,如果继续犯规取消比赛资格;
(3)计时组:
1.比赛前,计时主裁判召集所有裁判统一对表,当看到发令员的联络旗示后,应告知所有裁判员做好准备,并举旗示意准备就绪可以发令终点裁判
2.每个跑道一个记时裁判员,在发令员枪响时开始计时,应以运动员的脚到达终点线内为准。
要做到人到停表
3、将学生成绩交予主裁判,做好成绩统计记录
(4)终点裁判:
一个人看两个跑道,记录谁先到后到,将名次上报到统计员,成绩若有冲突,以终点裁判为准
二、田赛(跳高,跳远,一分钟跳绳,垒球)
(1)跳远
1.检录员:比赛前20分钟,由记录员按秩序册的号码顺序进行检录,应组织运动员有秩序的练习。
练习1——2次。
赛前3——5分钟停止练习
2.主裁判:发令,并判定是否犯规
3.裁判员:测量每次成绩并作记录,每人有三次试跳机会,犯规记作0分,最好的那次作为成绩(2)跳高和垒球同上
(3)一分钟跳绳:
检录完成后,主裁判发令,每个裁判员记录一个运动员成绩,并作成绩记录。
田径竞赛裁判组工作规则一、工作任务裁判工作是根据田径竞赛规则的有关规定和决赛的竞赛规程的工作程序,组织各项径赛运动员按时进行比赛,保证每组运动员在机会均等的条件下起跑,执行有关起跑时的规则,警告与取消违例的运动员。
二、工作职责1、负责组织发令组裁判学习规则和规程,制定工作细则,进行实习分工等工作。
2、负责同其他裁判组进行联系。
3、负责解决起跑运动员起跑的有关问题。
4、监督发令组每位裁判履行职责的情况。
5、收到竞赛主任的有关命令,确认各裁判组任务就绪,通知发令员开始发令程序。
6、保存所有发令过程中的文件。
7、为每一名召回发令员确定专门的任务和位置。
8、带领起点裁判员按时间要求准时入场,严格按流程规定时间上岗执行工作,等待由检录处带入比赛场地的该组运动员。
9、每组比赛结束后,根据比赛项目的间隔时间带领裁判员整齐退场或转场。
10、如遇到特殊情况及疑难问题及时向径赛裁判长报告。
三、工作流程赛前认真学习田径竞赛规则和本次运动会的有关规程,确定每位起点裁判的分工、位置及职责,检查设备和器材,特别是两名召回发令员的站位。
赛中工作,赛前90分钟到达比赛场地,参加裁判组的赛前会议,进入场地检查器材设备的安装布置情况与设备技术公司人员协调,调好仪器,再次确认分工及工作的重点。
比赛前5分钟,起点所有裁判按照入场路线进入比赛场地迅速到达工作岗位就绪准备。
赛后,整理起点器材按照退场路线有序退场,归还物品,工作总结,找出不足及注意问题,为下单元比赛作准备。
四、工作方法(一)赛前工作1、在竞赛主管的领导下,发令组裁判学习最新田径规则及竞赛规程及相关文件,进行详细的分工,制订工作细则及工作方法、组织现场实习。
2、检查和熟悉起点所需的器材,熟悉场地及各起点位置,根据场地的实际情况,确定发令台摆放的位置及起点监测仪的摆放地点。
3、发令员和发令协调员熟悉起跑监测仪中发令设备和犯规感应设备,检查设备有无故障,熟悉耳麦发出的声音。
4、对起点服务员进行培训,包括行走的姿态,起跑器和分道牌的安装摆放及发令台的位置,以及进场和退场的行走路线。
一、发令裁判组工作任务根据2010田径竞赛规则和全国大奖赛竞赛规程中的相关规定,按照本次运动会两天的竞赛日程,认真有效地组织参加径赛项目的运动员进行公平、合理的起跑,工作中严肃、认真、公正、准确地执行相关的裁判工作,严格准时开始比赛,执行有关起跑时的规则。
二、人员设置(一)发令协调员:1名(万宋斌)(二)发令员: 2名(1号发令员:杨凯,2号发令员:曾少明)(三)召回发令员:2名(1号召回发令员:徐致诚,2号召回发令员:林琦)(四)助理发令员:3名(1号助理发令员:孙培岩,2号助理发令员:李子宜,3号助理发令员:林锦福)(五)起点志愿者:8名(1名组长,副组长1名)三、职责与分工(一)发令协调员1、组织发令组裁判员学习规则和规程,协调其它各裁判组商谈联系事宜,制定工作细则,组织联调实习工作。
2、安排发令组裁判员的工作,确定其职责。
3、监督发令组每一名裁判员履行职责。
4、与终点径赛裁判长确认各裁判组(终点裁判、终点摄影裁判、风速、检查等)准备就绪,收到现场指挥的有关命令后开始发令程序,通知发令员开始发令程序。
5、作为计时设备公司技术人员和裁判员之间的通话者。
6、保存所有发令过程中的文件(包括起跑反应时和有可能起跑犯规的波形图)。
7、为每一名召回发令员确定专门的任务和位置。
8、遇到特殊情况及疑难问题,及时向起点裁判长报告。
9、带领起点裁判员按时间要求准时入场,严格按流程规定时间上岗执行工作,等待由检录处带入比赛场地的该组运动员。
10、每组比赛结束后,根据比赛项目的间隔时间带领裁判员整齐退场或转场。
(二)发令员1、职责(1)根据发令协调员下达指令准时执行命令。
(2)对于起跑犯规的运动员提出警告或取消比赛资格。
2、分工: 1号发令员:主发男子组,2号发令员:主发女子组。
(三)召回发令员1、职责(1)根据发令协调员确定的任务和位置,协助发令员检查参赛运动员起跑是否符合竞赛规则的规定。
(2)如出现起跑犯规或不公允时应立即鸣枪召回,并向发令员说明运动员犯规情况。
田径比赛裁判工作介绍[07-15 20:16:50]出处:pconline作者:责任编辑:zhongzhihe 田径比赛裁判工作介绍:A、检录工作方法赛前工作:1.主裁判组织裁判员学习规则和规程,安排人员分工,制定检录工作细则和工作流程。
2.向编排记录组索取已经确认的竞赛日程表、运动员分道分组表(或径赛卡片)和接力棒次表,根据径赛回程制定检录时间流程表。
3.准备检录所需器材和用品,包括:检录处标志牌、检录时间公告牌、文具、各种表格、手提喇叭、裁判桌椅、运动员休息凳、安全别针、针线、卡尺等。
采用终点电动计时时,还需准备道次小号码、长跑顺序小号码。
4.重大比赛时,要预先熟悉竞赛规则中有关运动员服装、比赛用鞋、提包和用品上的广告规格的规定。
必要时,复制数份广告规格表,以备检录时查用。
检查运动员的练习场地、器材、卫生间及进入比赛场地的通道设置是否合理。
赛中工作:1.主裁判领导全体检录员在每个比赛单元的第一项比赛开始前60—90分钟到达检录地点,清理工作场地,进行赛前准备。
2.用广播和张贴形式宣布检录地点、本单元各比赛项目检录时间表和检录注意事项。
3.每项检录前10分钟预告检录的项目、检录开始时间、检录结束时间、比赛时间、检录要求等事项,通知有关运动员按时前来检录。
4.检录。
重大比赛,由人口检查员开始检查该项参赛运动员的证件及号码,做好记录,指引运动员进入检录地点交该项捡录员(组)进行检录。
一般比赛,由该项检录员(组)按照比赛分组分迈的顺序点名,并排好运动员的队列。
检录时,应检查运动员的身份、号码、服装、比赛鞋、携带物品等是由符合规则规定。
如采用终点电动计时,在进行径赛项目检录时应分发道次小号码或长跑顺序小号码,提示运动员正确佩带,防止脱落、颠倒等。
检录员应事先准备充足的别针、针线等物品,便于运动员使用。
由于国际田联在规则中对比赛的广告作了明确的规定,因此在重大比赛、特别是在国际比赛中,一定要认真检查服装、鞋帽、提包等物品上的广告,不符合规则规定的一律不准带入比赛场内,并交物品保管员登记保存,送赛后控制中心处理。
一、发令裁判组工作任务根据2010田径竞赛规则和全国大奖赛竞赛规程中的相关规定,按照本次运动会两天的竞赛日程,认真有效地组织参加径赛项目的运动员进行公平、合理的起跑,工作中严肃、认真、公正、准确地执行相关的裁判工作,严格准时开始比赛,执行有关起跑时的规则。
二、人员设置(一)发令协调员:1名(二)发令员: 2名(三)召回发令员:2名(四)助理发令员:3名(五)起点志愿者:8名三、职责与分工(一)发令协调员1、组织发令组裁判员学习规则和规程,协调其它各裁判组商谈联系事宜,制定工作细则,组织联调实习工作。
2、安排发令组裁判员的工作,确定其职责。
3、监督发令组每一名裁判员履行职责。
4、与终点径赛裁判长确认各裁判组(终点裁判、终点摄影裁判、风速、检查等)准备就绪,收到现场指挥的有关命令后开始发令程序,通知发令员开始发令程序。
5、作为计时设备公司技术人员和裁判员之间的通话者。
6、保存所有发令过程中的文件(包括起跑反应时和有可能起跑犯规的波形图)。
7、为每一名召回发令员确定专门的任务和位置。
8、遇到特殊情况及疑难问题,及时向起点裁判长报告。
9、带领起点裁判员按时间要求准时入场,严格按流程规定时间上岗执行工作,等待由检录处带入比赛场地的该组运动员。
10、每组比赛结束后,根据比赛项目的间隔时间带领裁判员整齐退场或转场。
(二)发令员1、职责(1)根据发令协调员下达指令准时执行命令。
(2)对于起跑犯规的运动员提出警告或取消比赛资格。
2、分工: 1号发令员:主发男子组,2号发令员:主发女子组。
(三)召回发令员1、职责(1)根据发令协调员确定的任务和位置,协助发令员检查参赛运动员起跑是否符合竞赛规则的规定。
(2)如出现起跑犯规或不公允时应立即鸣枪召回,并向发令员说明运动员犯规情况。
(3)发令员未鸣枪时,运动员出现犯规,召回发令员不能鸣枪召回。
2、分工: 1号召回发令员:内侧主看1-4道;2号召回发令员:外侧主看5-8道。
运动会田径比赛全能项目裁判工作注意事项运动会田径比赛全能项目裁判工作注意事项2023年的运动会将举办田径比赛全能项目,作为裁判,我们有责任确保比赛的公正和有序进行。
以下是几点关于2023年运动会田径比赛全能项目的裁判工作的注意事项。
一、熟悉规则和操作流程作为裁判,我们必须对田径比赛全能项目的规则非常熟悉。
了解各个项目的规则、计分方法以及可能出现的纠纷和争议情况,这样才能在比赛中更好地进行裁判工作。
同时,我们还需要熟悉裁判的操作流程,包括如何进行计时、计分、记录比赛结果等。
只有熟练掌握了规则和操作流程,才能做到公正裁判。
二、保持专注和公正在比赛中,裁判员需要时刻保持专注和公正的态度。
不论是运动员间的争议,还是观众的喧闹,我们都不能受到任何干扰,只关注比赛本身。
对每个参赛选手都要一视同仁,不偏袒任何一方。
同时,要保持公正,不受任何外部因素的干扰,只根据规则进行裁定。
这样才能确保比赛的公平性和公正性。
三、严格执行纪律和规定作为裁判,我们是运动会的执法者,必须严格执行纪律和规定。
比赛期间,要确保裁判员的行为和言辞都符合规范,不能进行违背体育道德的行为。
同时,要通过言行和榜样力量引导参赛选手、教练员和观众保持纪律,遵守比赛规则。
对于违反规定的人员,必须及时采取适当的措施进行处罚。
四、保持良好的沟通和团队合作裁判员在比赛中需要与其他裁判员和工作人员进行良好的沟通和协作。
比赛过程中可能会出现意见不一致的情况,这时候裁判员之间必须保持冷静和合作,通过沟通协商解决问题。
同时,与其他工作人员也要保持密切的合作,确保比赛的顺利进行。
五、保持认真和负责的态度作为裁判员,我们需要时刻保持认真和负责的态度。
要从比赛前的准备工作到比赛中的操作,都要认真细致地完成。
不能因为压力或者其他因素而心态失衡,要保持良好的心理素质,以应对各种情况。
只有全身心地投入到工作中,才能确保比赛的公正性和公平性。
总结:作为2023年运动会田径比赛全能项目的裁判,我们必须熟悉规则和操作流程,保持专注和公正,严格执行纪律和规定,保持良好的沟通和团队合作,以及保持认真和负责的态度。
径赛裁判长(徐爱勇):
1、协调解决各代表队运动员、教练与裁判员之间产生的纷争
2、及时接收终点裁判员(王纯刚)送来的成绩报告单,根据预赛成绩报告单取参加决赛运动员名单,一式两份,一份张贴大会公告栏处,一份送交大会检录处(刘三宝);根据决赛成绩报告单,按要求取决赛运动员名次,一式两份,一份张贴大会公示栏处,一份交奖品处(张爱名、吴厚文)。
检录员:(刘三宝、唐善中)
1、唐善中按检录名单把该项目运动员按照比赛顺序召集整好队形并带到指定地点。
2、刘三宝负责按比赛顺序填写检录单,一式两份,一份交给助理发令员(朱兴松)、一份交给终点记录员(张海燕)。
预赛结束过后(刘三宝)接收径赛裁判长(徐爱勇)递过来的决赛运动员名单按照比赛安排顺序进行再次检录,方法同上。
发令员:(周财宝)
1、运动员按要求进入跑道准备好后,用旗语(一面红旗、一面绿旗:红旗表示没准备好需要等待,绿旗表示准备好了)与终点裁判员(王纯刚)沟通决定何时鸣枪。
2、100M、200M、400M的口令:各就位、预备、鸣枪,运动员要求蹲矩式起跑;800M、1500 M、4×50 M的口令:预备、鸣枪,运动员要求站立式起跑。
---------------------------------------------------------------------------- 助理发令员:(朱兴松)
1、按照检录单安排好运动员进入跑道,规范运动员起跑姿势。
2、协助发令员与终点处联系。
3、如发令员因特殊原因无法发令,接替发令员发令。
----------------------------------------------------------------------------- 终点裁判员(王纯刚)
1、安排好6个记时员记的道次。
2、要求记时员800M、1500M、4*50M没有预赛只记时一次
3、用旗语(一红旗一绿旗,红旗表示没准备好需要等待绿旗表示准备好了)与发令员联系何时记时
4、根据每组成绩记录好运动员名次
5、把成绩报告单送给径赛裁判长(徐爱勇)
6、安排两名学生拉红线。
7、800M、1500M决赛时安排好1——6名运动员的记时、运动员的确认的人员,安排好800M、1500M的圈数的确认人员。
终点记录员:(张海燕)
1、准确、及时把成绩记录下来交给终点裁判员(王纯刚)
2、协助终点裁判员把握好运动员成绩。
终点记时员:(仲林、周丽、唐爱荣、王瑞、刘秀、刘军)1、根据终点裁判员安排,准确记录好、把握好本道次运动员成绩。
2、准确、熟练使用秒表。
3、严格根据信号旗、枪声记录好成绩。
4、800M、1500M决赛时负责准确记时、记好本名次运动员。
---------------------------------------------------------------------------- 检查员:(刘立爱、庄文)
1、确保径赛比赛时安全。
2、清理跑道上闲杂人员
3、比赛时禁止其他人员领跑
4、检查弯道跑时运动员是否在本跑道内抢跑。
-----------------------------------------------------------------------------
田赛裁判长:祁大臣
1、及时解决各代表队教练员、运动员与裁判员之间产生的纷争
2、及时接受各裁判员送来的成绩报告单,按要求取决赛运动员名次,一式两份,一份张贴大会公示栏处,一份交奖品处。
1、女生起点90厘米,男生100厘米,每组每人试跳一次,循环三次,根据成绩取前八名进入决赛,决赛时方法同上,决赛后把决赛成绩报田赛裁判长。
上升计划5、4、3、
2、1厘米
2、负责本次跳高比赛全程安全工作。
注意垫子摆放要合理,大垫子周围要求摆几个小垫子,试跳中根据运动员要求,及时调整垫子位置。
3、如有运动员有径赛项目,遵循田赛服从径赛规则,但可以先让该运动员试跳一次有成绩再去参加径赛,裁判员必须耐心等待。
4、负责及时借用器材、准确无误归还器材。
----------------------------------------------------------------------------- 跳远裁判员:(赵家军、刁彩秀)
1、负责及时借用器材、准确无误归还器材。
2、安好踏跳板,及时疏松沙坑,每组每人试跳一次,循环三次,根据成绩取前八名进入决赛,决赛时方法同上,决赛后把决赛成绩报田赛裁判长。
3、负责本次跳远比赛全程安全工作,要求在沙坑另一端摆放海绵垫予保护以防意外伤害。
4、如有运动员参加径赛项目,遵循田赛服从径赛规则,但可以先让该运动员试跳一次有成绩后再去参加径赛,裁判员必须耐心等待。
1、负责及时借用器材、准确无误归还器材。
2、负责本次铅球比赛全程安全工作,禁止投掷区范围内站人围观。
3、每组每人试投一次,循环三次,根据成绩取前八名进入决赛,决赛时方法同上,决赛后把决赛成绩报田赛裁判长。
4、如有运动员参加径赛项目,遵循田赛服从径赛规则,但可以先让该运动员试投一次有成绩后再去参加径赛,裁判员必须耐心等待。
----------------------------------------------------------------------------- 垒球裁判员(魏利华、韦子兵)
1、负责及时借用器材、准确无误归还器材。
2、负责本次垒球比赛全程安全工作,禁止投掷区范围内站人围观。
3、每组每人试投一次,循环三次,根据成绩取前八名进入决赛,决赛时方法同上,决赛后把决赛成绩报田赛裁判长。
4、如有运动员参加径赛项目,遵循田赛服从径赛规则,但可以先让该运动员试投一次有成绩后再去参加径赛,裁判员必须耐心等待。
奖品组(张爱明、吴厚文)
1、负责书写奖状、发放奖品
2、根据个人决赛成绩,统计各代表队团体成绩,取出五、六年级组前五名。
3、保留好各运动员决赛成绩单,团体名次成绩单备查。