城镇居民基本医疗保险可报销病种目录版
- 格式:docx
- 大小:16.10 KB
- 文档页数:10
年度南昌县城镇居民基本医疗保险参保、就诊、报销须知————————————————————————————————作者:————————————————————————————————日期:2013年度南昌县城镇居民基本医疗保险参保、就诊、报销须知为帮助广大参保居民更好地享受城镇居民基本医疗保险政策,全面了解掌握2013年参保、就诊、报销程序,请居民朋友们认真阅读以下须知,阅读后望相互转告亲朋好友。
参保须知参保范围:无用人单位且未实现稳定就业、未享受公费医疗和城镇职工基本医疗保险待遇的人员,在校就读的中小学生、幼儿;在本县长期居住(一年以上)的农转非失地农民和外来务工人员。
缴费标准:2013年度成年人每人缴费120元;未成年人每人缴费50元。
参保办理:1、2012年已参保,2013年需要缴费的人员:只需持医保卡直接到我县农业银行各储蓄所网点办理缴费即可。
2、2013年度新参保人员:持户口本、身份证复印件、近期免冠一寸红底或蓝底彩照两张,到户籍所在地的乡镇劳保所办理参保登记。
根据市政府洪府厅字[2010]182号文件精神,2011年、2012年应参保而未参保的城镇居民,2013年参保时,必须分别按2011年度、2012年度筹资标准全额补缴未参保年度的参保费用(即:成年人补750元,未成年人补530元)。
补缴年度的门诊家庭补助金将补划到参保人的医保卡上。
今后,对于参保后又中断的参保居民,应自中断年份起,按参保年度筹资标准,全额补缴应参保年度的参保费用。
以后年度以此类推,少缴几年补几年,中断期间发生的医疗费用不予报销。
附:2013年度新参保人员补缴金额对照表人员类别成年人未成年人年度2011年2012年2011年2012年财政补贴(元)240 280 200 240 个人缴费(元)110 120 40 50 应补缴的金额(元)350 400 240 290 合计:750 530注:不需补缴的十类人群:2012年度内:出生的新生儿、外省(市)新迁入人口、大学毕业返回我县人员、退伍人员、低保资格取消人员、就业后再次失业人员(原已参加职工医保的人员)、劳教及刑满释放人员、出国后回国人员、外来务工人员、农转非人员等。
医保报销相关资料一、基本医疗保险参保患者医疗待遇城乡居民医保门诊待遇:普通门诊实行定额报销,定额标准每年按照一档个人缴纳的居民医疗保险费确定(2014 年为60 元)。
特殊疾病门诊的慢性病报销:不设起付线,报销限额1000 元/ 年/ 人,增加一个病种限额增加200 元。
报销比例:二级医院按60% 报销。
特殊疾病门诊的重大疾病报销:二级医疗机构起付标准300 元/ 年/ 人,统筹基金支付封顶线与住院合并计算,报销比例同住院。
城镇职工医保门诊待遇:个人帐户资金主要用于支付本人、亲属或指定人门诊就医购药或住院自付费用,当年未使用(或余额)可跨年度结转使用。
特殊疾病门诊报销:二级医疗机构起付标准440 元/ 年/ 人。
统筹基金支付封顶线、大额医疗互助基金与住院合并计算。
统筹基金最高支付3.2 万,大额医疗互助基金最最高支付50 万。
统筹基金报销比例:恶性肿瘤放疗、化疗、镇痛治疗;肾功能衰竭透析治疗;器官移植后的抗排异治疗报销90% 。
其他特殊疾病报销80% ;重度前列腺增生全年门诊支付限额为1000 元。
大额医疗互助基金报销比例100% 。
城乡居民医保住院待遇:参保人员住院报销设立封顶线,标准为:一档8 万元/ 年/ 人;二档12 万元/ 年/ 人。
报销比例:二级医疗机构起付标准300 元,一档成年人报销60% 、未成年人报销65% ;二档成年人报销65% 、未成年人报销70% 。
重大疾病住院一年扣一次起付标准。
新生儿独立参保缴费的,享受未成年人待遇;对不选择独立参保,可随其参保母亲享受居民医保待遇,出生当年内发生的医疗费用报销与其母亲合并计算,直至成年人最高封顶线。
城镇职工医保住院待遇:统筹基金最高支付限额3.2 万元。
超过统筹基金最高支付限额由大额医疗互助基金支付50 万元/ 年。
二级医院起付标准440 元,一年内多次住院的,每增加一次其住院起付标准在上次标准下降10% ,但不得低于260 元/ 次;特殊疾病住院一年扣一次起付标准。
城乡居民基本医疗保险包括哪些城镇居民基本医疗保险实施细则目标和原则(一)试点目标。
2007年在有条件的省份选择2至3个城市启动试点,2008年扩大试点,争取2009年试点城市达到80%以上,2010年在全国全面推开,逐步覆盖全体城镇非从业居民。
要通过试点,探索和完善城镇居民基本医疗保险的政策体系,形成合理的筹资机制、健全的管理体制和规范的运行机制,逐步建立以大病统筹为主的城镇居民基本医疗保险制度。
(二)试点原则。
试点工作要坚持低水平起步,根据经济发展水平和各方面承受能力,合理确定筹资水平和保障标准,重点保障城镇非从业居民的大病医疗需求,逐步提高保障水平;坚持自愿原则,充分尊重群众意愿;明确中央和地方政府的责任,中央确定基本原则和主要政策,地方制订具体办法,对参保居民实行属地管理;坚持统筹协调,做好各类医疗保障制度之间基本政策、标准和管理措施等的衔接。
二、参保范围和筹资水平(三)参保范围。
不属于城镇职工基本医疗保险制度覆盖范围的中小学阶段的学生(包括职业高中、中专、技校学生)、少年儿童和其他非从业城镇居民都可自愿参加城镇居民基本医疗保险。
(四)筹资水平。
试点城市应根据当地的经济发展水平以及成年人和未成年人等不同人群的基本医疗消费需求,并考虑当地居民家庭和财政的负担能力,恰当确定筹资水平;探索建立筹资水平、缴费年限和待遇水平相挂钩的机制。
(五)缴费和补助。
城镇居民基本医疗保险以家庭缴费为主,政府给予适当补助。
参保居民按规定缴纳基本医疗保险费,享受相应的医疗保险待遇,有条件的用人单位可以对职工家属参保缴费给予补助。
国家对个人缴费和单位补助资金制定税收鼓励政策。
对试点城市的参保居民,政府每年按不低于人均40元给予补助,其中,中央财政从2007年起每年通过专项转移支付,对中西部地区按人均20元给予补助。
在此基础上,对属于低保对象的或重度残疾的学生和儿童参保所需的家庭缴费部分,政府原则上每年再按不低于人均10元给予补助,其中,中央财政对中西部地区按人均5元给予补助;对其他低保对象、丧失劳动能力的重度残疾人、低收入家庭60周岁以上的老年人等困难居民参保所需家庭缴费部分,政府每年再按不低于人均60元给予补助,其中,中央财政对中西部地区按人均30元给予补助。
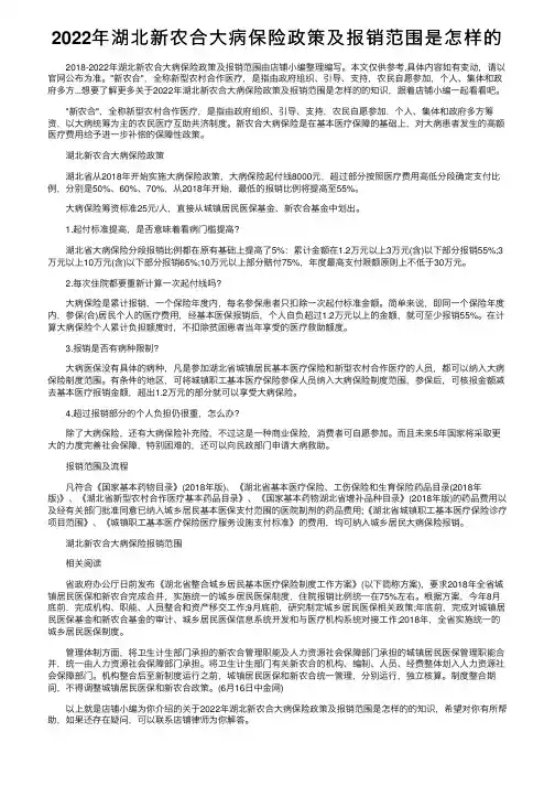
2022年湖北新农合⼤病保险政策及报销范围是怎样的2018-2022年湖北新农合⼤病保险政策及报销范围由店铺⼩编整理编写。
本⽂仅供参考,具体内容如有变动,请以官⽹公布为准。
"新农合",全称新型农村合作医疗,是指由政府组织、引导、⽀持,农民⾃愿参加,个⼈、集体和政府多⽅...想要了解更多关于2022年湖北新农合⼤病保险政策及报销范围是怎样的的知识,跟着店铺⼩编⼀起看看吧。
"新农合",全称新型农村合作医疗,是指由政府组织、引导、⽀持,农民⾃愿参加,个⼈、集体和政府多⽅筹资,以⼤病统筹为主的农民医疗互助共济制度。
新农合⼤病保险是在基本医疗保障的基础上,对⼤病患者发⽣的⾼额医疗费⽤给予进⼀步补偿的保障性政策。
湖北新农合⼤病保险政策湖北省从2018年开始实施⼤病保险政策,⼤病保险起付线8000元,超过部分按照医疗费⽤⾼低分段确定⽀付⽐例,分别是50%、60%、70%,从2018年开始,最低的报销⽐例将提⾼⾄55%。
⼤病保险筹资标准25元/⼈,直接从城镇居民医保基⾦、新农合基⾦中划出。
1.起付标准提⾼,是否意味着看病门槛提⾼?湖北省⼤病保险分段报销⽐例都在原有基础上提⾼了5%:累计⾦额在1.2万元以上3万元(含)以下部分报销55%;3万元以上10万元(含)以下部分报销65%;10万元以上部分赔付75%,年度最⾼⽀付限额原则上不低于30万元。
2.每次住院都要重新计算⼀次起付线吗?⼤病保险是累计报销,⼀个保险年度内,每名参保患者只扣除⼀次起付标准⾦额。
简单来说,即同⼀个保险年度内,参保(合)居民个⼈的医疗费⽤,经基本医保报销后,个⼈⾃负超过1.2万元以上的⾦额,就可⾄少报销55%。
在计算⼤病保险个⼈累计负担额度时,不扣除贫困患者当年享受的医疗救助额度。
3.报销是否有病种限制?⼤病医保没有具体的病种,凡是参加湖北省城镇居民基本医疗保险和新型农村合作医疗的⼈员,都可以纳⼊⼤病保险制度范围。
※太原市城镇职工、居民医保※1、入院流程到医保科到住院收费处2、急诊费用报销⑴、经急诊留观或抢救连续转住院的患者,可按照医保规定报销急诊费用,须:在办理入院后、出院结算前,带急诊费用单据、医保本、急诊病历到医保办公室办理,急诊费用计入住院费用报销。
⑵急诊救治无效死亡的患者报销急诊费用,须:家属在患者死亡当月内,带急诊费用单据、医保本、急诊病历到医保办公室办理,急诊费用按照医保规定计算办法报销。
3、外诊外检外购药相关管理按照医保规定,由于医院设备条件和技术限制,不能进行治疗必要的检查和诊断治疗项目,可由医生向医保科申请办理外诊外检备案手续,患者因此发生的符合医保规定,且属医保目录内项目的检查诊断费用,可计入当次住院费用内计算。
外购药品、血制品等,按照卫生部门相关规定使用,但不计入住院费用计算。
4、转诊⑴、经过省内多方诊治,无法确诊或治疗无效的患者,可按照转诊相关规定转往省外医保定点院公立医院就诊。
其中,眼科疾病、血液疾病、骨科疾病、恶性肿瘤疾病、结核病须到指定医院办理。
⑵、符合转诊条件,须由主治医生向科主任提出并征得同意后,对照医保规定,通知医保办公室为其办理转诊备案手续。
⑶、转诊手续须在患者前往外埠医院前办理完成。
未经医院和医保中心备案登记,自主转出治疗发生的医疗费用或转外治疗方案属我省医疗技术可以完成的,不予报销。
⑷、2012年1月起,城镇职工参保人员经批准转往省外住院符合政策规定的医疗费用,统筹基金支付比例在职人员为77%、退休人员为89%;城镇居民经批准转往省外住院符合政策规定的医疗费用,统筹基金支付比例为55%。
5、门诊慢性病⑴、根据医保规定,符合相关规定诊断指标的三十种慢性病患者可以申办“门诊慢性病”待遇,病种包括:高血压3级极高危合并心功能不全、高血压3级极高危合并肾功能不全、冠心病心绞痛合并心功能不全、冠心病心梗支架术后、冠心病心梗搭桥术后、糖尿病合并心梗、糖尿病合并视网膜病变Ⅳ期、糖尿病合并肾病Ⅳ期、糖尿病合并肢端坏疽、甲状腺功能减退、甲状腺功能亢进、脑血管病后遗症致神经功能缺损、癫痫病、帕金森病、帕金森氏综合征、慢性支气管炎、肺心病、再生障碍性贫血、慢性白血病、血友病、系统性红斑狼疮、强直性脊柱炎、类风湿性关节炎、股骨头坏死、风湿性心脏病、肾功能不全、慢性重度病毒性肝炎、肝硬化、恶性肿瘤晚期术后化疗、活动性结核、精神分裂症。
茶陵县城镇员工、居民基本医疗保险特别病种门诊就医及结算管理方法为更好地发挥特别病种门诊的作用,合理控制医疗花费,规范医疗行为,减少参保患者个人负担。
依据《株洲市城镇员工基本医疗保险特别病种门诊就医及结算管理方法》(株劳社字〔2008〕52 号)文件精神,联合茶陵县实质状况,拟订本方法。
一、特别病种基本条件特别病种是指疗程较长、需连续治疗或长久服药、但无需住院治疗的疾病。
参保病人患有以下特别病种且达到确认标准程度(确认标准见附件),由自己申请,经茶陵县城镇员工、居民基本医疗保险专家委员会评审认同后,发生的门诊医疗花费能够归入基本医疗保险支付范围。
二、特别病种目录序号类别特别病种名称1 A 类肾(肝)移植术后2 A 类恶性肿瘤3A 类慢性肾功能衰竭透析治疗B 类慢性肾功能衰竭非透析治疗4 B 类精神分裂症5 B 类高血压病6 B 类肺源性心脏病7 B 类风湿性心脏病8 B 类糖尿病9 B 类系统性红斑狼疮10 B 类帕金森氏综合症11 B 类肝硬化12 B 类肾病综合症13 B 类类风湿关节炎14 B 类脑中风后遗症瘫痪15 B 类难治性癫痫16 B 类重生阻碍性贫血17 B 类冠状动脉粥样硬化性心脏病18 B 类支气管哮喘19 B 类运动神经元病20 B 类硬皮病21 C 类血小板减少性紫癜22 C 类慢性活动性肝炎23 C 类浸润型肺结核24 C 类其余经医疗保险专家委员会确认的特别慢性疾病三、特别病种门诊申报程序(一)初审申报。
参保单位或参保个人初次申请须在每年的 4 月、 8 月复审前,凭《茶陵县城镇员工、居民基本医疗保险手册》到初审医院医保科领取表格并完好填写《茶陵县城镇员工、居民基本医疗保险特别门诊申请表》,同时备齐申报病种的有关病历资料(或复印件)、一张近期 1 寸免冠照片、身份证和医保手册复印件。
异地居住(指居住在茶陵县之外的株洲市地域的退休人员)、异地布置人员(指居住在株洲市地域之外的退休人员)特别病种门诊申请可在居住地有特别病种门诊申请资格的医院医保科办理有关手续,并附异地布置人员(指居住在株洲地域外的人员)审批表复印件,再送医保局参加审察。
西藏自治区城镇基本医疗保险主要政策规定一、职工基本医疗保险(一)缴费比例用人单位缴费:为在职职工工资总额的8%。
在职职工个人缴费:为本人月全部工资收入的2%。
退休职工:不缴费。
(二)城镇职工基本医疗保险住院统筹基金起付线标准注:跨省安置退休人员年度住院起付标准为300元。
(三)在职和退休人员住院治疗费用报销标准(四)跨省安置退休人员住院治疗费报销标准(五)59328退休人员住院治疗费用报销标准注:年度内,参保人员住院治疗产生的费用按规定可由基本医疗保险统筹基金最高报销8万元,超出部分还可按规定享受最高22万元的大额医疗费商业补充保险。
(六)年门诊医疗费用包干标准跨省安置退休人员:1500元。
59328跨省安置退休人员:1700元。
(七)医疗保险住院床位费标准注:增加部分公务员住院床位补助费,县处级干部住院床位费调整为150元/天,地厅级干部住院床位费调整为300元/天。
(八)用人单位参加基本医疗保险程序填写基本医疗保险登记表,并提供以下材料:1、营业执照、批准成立证件和其他核准执业证件;2、组织机构统一代码证书;3、单位名称、住所、经营地点、单位类型、法定代表人;4、单位职工上月工资表、开户银行及银行账号;5、经办机构规定的其他有关证件和材料。
(九)住院医疗费用报销程序在统筹地区住院时,向定点医疗机构出示本人的医疗保险卡、身份证等有效身份证明办理入院手续,治疗终结时持医保卡到定点医疗机构医保办公室进行结算。
参保人员只需支付个人支付部分(含个人自费及应由个人账户支付部分)即可。
在统筹地区以外产生的住院医疗费用,由本人首先全额支付,然后将定点医疗机构出具的住院发票、出院诊断证明、费用清单,交与参保单位医疗保险专管员,到医疗保险经办机构审核报销。
(十)大额医疗费商业补充保险费用报销程序(1)住院的需提供出院证明、医疗收费票据、费用清单及统筹基金结算单据等。
(2)门诊特殊病需提供诊断证明、门诊特殊病认定表、医药费用处方、收费票据及统筹基金结算单据等。
附件一天津市城镇职工(居民)基本医疗保险门诊特殊病种(肾透析治疗)医疗费审核规范(试行)根据《关于印发〈天津市城镇职工基本医疗保险门诊特殊病种管理办法〉的通知》(津劳局[2001]320号)、《关于调整部分特殊病种支付范围的通知》(津劳局[2002]438号)、《关于印发〈天津市城镇居民基本医疗保险门诊特殊病种管理办法〉的通知》(津劳社局发[2007]133号)的规定,特制定肾透析治疗医疗费审核规范。
一、透析治疗(一)采用血液透析、腹膜透析和结肠透析治疗的费用给予支付。
(二)肾透析治疗中使用中药进行结肠透析的费用给予支付。
(三)肾透析病人在门诊造瘘的费用给予支付;深静脉插管换药的费用给予支付(每次不超过26.9元);患传染性疾病的肾透析病人的床旁隔离费给予支付(每次不超过11.4元)。
二、化验检查(一)电解质检查支付项目,包括:钾(K)、钠(Na)、钙(Ca)、氯化物(Cl)、磷(P)、铁(Fe)、二氧化碳结合力。
(二)乙肝病毒标志物检查支付项目,包括:乙肝病毒表面抗原(HBsAg)、乙肝病毒表面抗体(抗-HBs或HBsAb)、乙肝病毒e抗原(HBeAg)、乙肝病毒e抗体(抗-HBe 或HBeAb)和乙肝病毒核心抗体(抗-HBc或HBcAb)五个项目。
每月可支付一次。
(三)肾功能检查支付项目,包括: 尿素(UR)或尿素氮(BUN)、肌酐(CREA)、尿酸(UA)。
每月支付一次。
(四)肝功能检查支付项目,包括:谷丙转氨酶(ALT)、谷草转氨酶(AST)、总蛋白(TP)、白蛋白(ALB)、总胆红素(T-Bil)、结合胆红素(D-Bil)、碱性磷酸酶(ALP)、谷氨酰转肽酶(GGT)。
每月支付一次。
(五)血常规检查每月支付一次。
(六)尿常规检查支付项目,包括:尿糖、胆红素、酮体、尿比重、pH值、尿蛋白、尿胆原、红细胞高倍视野(尿潜血)、白细胞、亚硝酸盐、颜色,共计十一项。
每月支付一次。
(七)血糖检查每月支付二次。
城镇居民基本医疗保险可报销病种目录一、成人可报销病种目录(一)传染病科流行性乙型脑炎,流行性脑脊髓膜炎,结核性脑膜炎,重症肺炎,各型病毒性肝炎急性期,败血症,伤寒,副伤寒,沙门氏菌感染,肺结核,结核性胸膜炎,中毒性细菌性痢疾,阿米巴肝病,感染性休克,骨结核。
(二)心血管内科冠状动脉粥样硬化心脏病(包括急性心肌梗塞、变异型心绞痛、心源性休克),充血性心力衰竭(II 度以上),急性心力衰竭,感染性心内膜炎(急性、亚急性),心肌炎(急性期)心包炎和心包积液(急性期),心肌病(急性),高血压病(三期),严重心律失常[阵发性室上速、阵发性室速、急性房颤及反复发作房颤、房室传导阻滞(Ill度)、病窦综合症、频发室早伴心肌缺血者、房性平博、非阵发性室上性心动过速、非阵发性实行心动过速、预激综合征伴室上心动过速、心房扑动、心室颤动、心跳骤停],急性风湿热,多发性大动脉炎(急性期),血栓闭塞性脉管炎(急性期),原发性肺循环高压,心源性休克,甲亢性心脏病(严重心律紊乱、心衰II 度以上),急性心功能不全,贫血性心脏病(II 度发上心衰、心律失常)(三)呼吸内科肺炎球菌性肺炎,格兰仕阴性杆菌肺炎,葡萄球菌肺炎,各类型肺炎,慢性心源性心脏病(II度以上心衰),老年慢性支气管炎并肺部感染,肺脓肿,支气管哮喘发作持续状态,支气管扩张并咯血,肺栓塞,成人呼吸窘迫综合症,自发性气胸,肺性脑病,肺水肿(急性),病毒性肺炎,支原体性肺炎,立克次氏体性肺炎,急性胸膜炎,大咯血待诊,肺间质疾病、肺部恶性肿瘤。
(四)消化内科胃溃疡并出血,十二指肠溃疡并出血,胃溃疡并不全梗阻,十二指肠溃疡并不全梗阻,急性胰腺炎(轻型)。
,严重食物中毒,结核性腹膜炎,肝硬化腹水,肝性脑病,严重胃黏膜脱垂,急性出血性坏死性肠炎,胆囊炎并胆石症(急性发作),黄疸待诊,克隆氏病,(合并出血),贲门失弛缓缓症,十二指肠壅积症,胆汁郁积性黄疸,食道静脉曲张并出血,胃癌,肝癌,肠癌。
(五)血液内科原发性血小板减少性紫癜,再生障碍性贫血,溶血性贫血,地中海贫血(轻型),过敏性紫癜,弥漫性血管内凝血,严重贫血,系统性红斑狼疮,风湿性关节炎,痛风。
(六)泌尿内科原发性肾病,肾脏肿瘤,急性肾小球肾炎,急性肾功能衰竭,严重继发性肾小球病症,肾结核,急性肾孟肾炎,肾绞痛,泌尿系结石伴感染。
(七)内分泌科甲亢(包括不易控制的甲亢、甲亢性心脏病、甲亢危象等),甲减,II型糖尿病,急性甲状腺炎,尿崩症,柯兴氏综合症。
(八)神经内科病毒性脑炎,脑出血,蛛网膜下腔出血,化脓性脑膜炎,颅内脓肿,阿米巴性脑膜脑炎,脑血栓形成,脑栓塞,前庭神经元炎,脊髓空洞症,帕金森氏病(重症),重症肌无力,周期性麻痹,多发性神经炎,运动神经元疾病,癫痫持续状态,视神经脊髓炎,急性脊髓炎,脱髓鞘病变,神经系统良恶性肿瘤。
(九)妇科子宫肌瘤手术治疗,卵巢囊肿手术治疗,宫颈癌,盆腔阔韧带肿瘤,子宫内膜异位症手术治疗,子宫脱垂手术治疗,膀胱阴道造痿手术治疗,输卵管积脓,子宫积脓,子宫内翻手术治疗,盆腔肿物,外阴溃疡癌前病变,外阴苔藓样增生,盆腔炎(急性),阴道壁囊肿手术治疗,阴道前后壁膨出手术治疗,宫外孕。
(十)眼科各类型青光眼手术治疗,各类型白内障手术治疗,严重眼外伤严重交感性眼炎,上直肌麻痹手术治疗,严重角膜疾病,严重葡萄膜疾病,严重眼眶炎症,肿瘤及全眼球炎,严重视网膜病变,视神经疾病。
(十一)耳鼻喉科耳、鼻、咽部严重外伤,鼻咽癌,鼻中隔偏曲手术治疗,声带息肉、小节手术治疗,耳、鼻、咽良性肿瘤(重要部位),慢性鼻窦炎,慢性中耳炎,内耳眩晕病,严重鼻出血,突发性耳聋,乳突炎手术治疗,慢性扁桃体炎手术治疗,气管异物。
(十二)口腔科口腔、颌面部良性肿瘤手术治疗,口腔、颌面部恶性肿瘤,严重蜂窝组织炎,严重颌面部外伤(软组织骨等),严重上、下颌骨髓炎手术治疗,嗜酸性细胞增生性淋巴肉芽肿。
(十三)皮肤科严重过敏性剥脱性皮炎,严重湿疹,严重天疱疮及类天疱疮,硬皮病,药物性皮炎(重症),严重带状疱疹,多形红斑及血管炎,皮肤炎,过敏性休克。
(十四)精神病科精神分裂症,强迫症,凝症症,恐怖症,更年期精神病。
(十五)普通外科甲状腺疾病手术治疗,肝脓肿,乳腺癌,直肠癌,慢性胆囊炎伴胆囊结石,胆总管结石或震波碎石,急性化肿性梗阻性胆管炎,消化性溃疡并出血、穿孔手术治疗,腹股沟疝手术治疗,肠梗阻手术治疗,腹股沟区淋巴结清扫术,颈部肿块手术切除术,结肠造痿术,空肠造痿术,乳房包块切除术,急性阑尾炎,阑尾周围脓肿,肝内胆管结石,克隆氏病手术治疗,严重腹腔内脏挫裂伤手术治疗,胰腺假性囊肿手术治疗,脾亢手术,胆管出血,复杂性肛痿手术治疗,严重痔疮手术治疗,肝囊肿手术治疗,各种消化道痿,丹毒,急性化脓性腱鞘炎,败血症,脓血症,气性坏疽,黄疸原因,肛门直肠损伤及义务,结肠、直肠息肉手术治疗,小肠憩室出血手术治疗,幽门肥厚症(肥厚型幽门梗阻),胰腺结石手术治疗,肠系膜静脉栓塞,肛门、直肠周围脓肿切开引流,肛门直肠狭窄手术治疗,下消化道出血,溃疡性结肠炎手术治疗,急性化脓性腹膜炎,腹腔脓肿,癜痕性幽门梗阻,应激性溃疡出血,十二指肠憩室出血手术治疗,十二指肠淤滞症,胃石手术治疗,肠伤寒穿孔,阿米巴病肠穿孔,急性坏死性肠炎,肝包虫病,胆管囊性扩张手术治疗,原发性肝硬化性胆管炎,下肢深静脉血栓形成,动脉栓塞、动脉瘤和损伤性动静脉痿,破伤风,大面积烧烫伤。
(十六)胸外科良性肺肿瘤手术治疗,食管良性肿瘤手术治疗,肺脓肿手术治疗,脓胸,肺不张,支气管扩张症手术治疗,胸外伤伴血气胸,肺结核手术治疗,胸膜间皮刘手术治疗,肺囊肿手术治疗,肺动脉痿手术治疗,食管穿孔、破裂、损伤手术治疗,食道裂孔疝手术治疗,食管狭窄手术治疗,胸外伤肋骨骨折,纵隔肿瘤。
(十七)心血管外科缩窄性心包炎,化脓性心包炎,心脏及大血管、心包损伤,动脉导管未闭手术治疗,外周大血管瘤手术治疗。
(十八)泌尿外科急性肾功能衰竭,泌尿生殖器肿瘤,泌尿生殖系严重感染,泌尿系结石手术或碎石治疗,泌尿系梗阻性疾病手术治疗,肾上腺疾病的外科治疗,前列腺增生并尿潴留手术治疗,严重泌尿生殖器损伤没鞘膜积液手术治疗,精索静脉曲张,肾下垂手术治疗,附睾肿物手术治疗。
(十九)神经外科颅内出血,颅内高压脑疝,脑肿瘤,脑血管病开路手术治疗,颅底骨折,各类脑肿瘤。
(二十)骨外科腰椎间盘突出症,椎管狭窄手术治疗,骨性化脓性、结核性等各类型关节炎,急性骨髓炎,股骨头坏死,神经、股腱及大血管断裂手术治疗,颈椎病手术治疗,腰、颈椎骨质增生症(伴压迫症状),各类病理性骨折。
(二十一) 1.上述病种的诊断依据和出入院指征须符合国家质量控制标准。
2.因病情严重确需住院治疗的其他疾病,须由定点医疗机构按规定办理审批手续,并经医保经办机构批准后可由统筹基金支付。
二、儿童可报销病种目录(一)新生儿疾病新生儿窒息、新生儿非透明膜病、新生儿肺炎、胎粪吸入综合症、新生儿出血症、新生儿黄疸、新生儿溶血病、新生儿缺氧缺血性脑病、新生儿败血症、新生儿坏死性小肠结肠炎、新生儿脐炎、新生儿寒冷损伤综合症、新生儿低钙血症。
(二)免疫性疾病支气管哮喘、风湿热、幼年型类风湿性关节炎、强直性脊柱炎、多发性肌炎、干燥综合症、多发性硬化、硬皮病、系统性红斑狼疮= 结节性多动脉炎、大动脉炎、过敏性紫癜、皮肤黏膜淋巴综合症(川崎病)、荨麻疹、多形性红斑。
(三)营养性疾病手足抽搐症、佝偻病。
(四)传染性疾病麻疹、风疹、幼儿急诊、水痘、流行性腮腺炎、脊髓灰质炎、流行性乙型脑炎、肝炎、流行性出血热、狂犬病、传染性单核细胞增多症、流行性脑脊髓膜炎、手足口病、猩红热、白喉、百日咳、百日咳综合症、沙门氏菌感染、细菌性痢疾、布鲁菌病、鼠疫、霍乱、炭疽、黑热病、巨细胞病毒感染。
(五)感染性疾病败血症、结核病、真菌病、寄生虫病、感染性休克、脓疱疮、葡萄球菌烫伤样皮肤综合症、化脓性中耳炎、急慢性骨髓炎。
(六)消化系统疾病口炎(鹅口疮、疱疹性口炎、溃疡性口炎)、胃食道管反流及返流性食道炎、贲门失驰缓症、胃炎、消化性溃疡、先天性肥厚性幽门狭窄、肠套叠、肠梗阻、阑尾炎、胰腺炎、先天性巨结肠、小儿腹泻并脱水、急性肠系膜淋巴结炎、消化道出血、消化系统良恶性肿瘤。
(七)呼吸系统疾病急性上呼吸道感染并高热惊厥、疱疹性咽峡炎、化脓性扁桃体炎、扁桃体周围脓肿、急性感染性喉炎、急性支气管炎、肺炎、胸膜炎、肺间质疾病、支气管肺发育不良、肺隔离症、肺部恶性肿瘤。
(八)心血管系统疾病先天性心脏病、先天性血管疾病、病毒性心肌炎、心内膜弹力纤维增生症、感染性心内膜炎、心包炎、心肌病、心律失常、心力衰竭、高血压、克山病、纵隔肿瘤、心脏肿瘤。
(九)泌尿系统疾病急慢性肾小球肾炎、紫癜性肾炎、狼疮性肾炎、乙型肝炎相关肾炎、肾病综合症、IgA 肾病、溶血尿毒综合症、急慢性肾功能衰竭、肾结石、肾小管性酸中毒、泌尿道感染、肾母细胞瘤。
(十)血液系统疾病缺铁性贫血、巨幼细胞贫血、溶血性贫血、再生障碍性贫血、血小板减少性紫癜、血友病、弥漫性血管内凝血、骨髓增生异常综合症、白血病、淋巴瘤、组织细胞增生症、恶性组细胞病。
(十一)神经肌肉系统疾病化脓性脑膜炎、病毒性脑膜炎(脑炎),急性感染性多发性神经根炎、面神经麻痹、癫痫、婴儿痉挛症、挠性瘫痪、瑞氏综合症、假肥大型肌营养不良、进行性肌营养不良、急性良性肌炎、重症肌无力、脑肿瘤、神经母细胞瘤。
(十二)内分泌疾病肢端肥大症、侏儒症、克汀病、库欣病、原发性醛固酮增多症、甲状腺功能减低症、甲状腺功能亢进症、甲状腺功能减低症、甲状腺炎、先天性肾上腺皮质增生、糖尿病、嗜铬细胞瘤。
(十三)儿外科疾病膈疝、脐疝、腹股沟疝、隐睾、睾丸扭转、包茎及嵌顿包茎、肾积水、新生儿特发性胃扭转、先天性食管闭锁、先天性胆总管囊肿、先天性肛门直肠畸形、先天性并指畸形、先天性多指畸形、先天性脊柱裂、臀肌痉挛症、甲状舌骨囊肿、骨囊肿、骨肉瘤、骨软骨瘤。
什四)小儿急救小儿急性中毒、中暑、溺水、溺粪、捂热综合症、破伤风。
(十五)小儿意外伤害(软组织挫伤、皮肤裂伤除外),无第三责任人的。
三、不可报销医疗费用项目范围(一)各种不属于医疗保险费支付的自费药品、异性包装药品及药用食品,未经批准的外购药品等。
(二)挂号费、出诊费(含家庭病床巡诊)、伙食费、特别营养费、住院陪护费(含陪客所用的床位费)、特级特别护理费、电话费、电视费、生活护理费、救护车费、尸体料理费、日杂费(商业保险费、取暖费、空调费、水费、电费、卫生费、消毒费、卫生材料费)等。
(三)就医路费、急救车费、会诊费、会诊交通费。
(四)医疗咨询费、优生优育费、特约上门服务费、代请专家诊治费、气功诊疗费、食疗费、避孕药品用具费。
(五)未经医疗保险经办机构批准的各种体格检查、各类保健、预防用药、接种费用、中风预测、健康预测等费用,围产期保健费、司法医疗鉴定费、劳动医疗鉴定费。