中考专题复习机械运动
- 格式:doc
- 大小:64.00 KB
- 文档页数:5
专题一:机械运动知识点复习(一)物体的简单运动1.机械运动在物理学里,把物体位置的变化(一个物体相对于另一个物体位置的改变)叫作机械运动。
2.参照物要描述一个物体是运动的还是静止的,要先选定一个标准物体作为参照,这个选定的标准物体叫参照物。
3.运动和静止的相对性同一个物体是运动还是静止,取决于所选的参照物。
所以,在描述一个物体的运动情况的时候,一定要明确参照物。
研究地面上物体的运动情况,常选择地面或地面上静止不动的建筑物、树木等作参照物。
4.速度表示物体运动快慢的物理量。
(1)物体运动越快,速度越大;物体运动越慢,速度越小。
速度等于运动物体在单位时间内通过的路程。
(2)速度公式:v=s/t。
5.匀速直线运动(1)物体沿一直线运动,方向不变且在任何相等的时间里路程都相等,或者说速度的大小和方向都不改变的运动,称为匀速直线运动。
(2)匀速直线运动的特征:一是运动的路径是直线;二是运动的快慢保持不变,即它的速度是一个恒量,任一时刻速度(v)都相同。
路程的表达式:s=vt,即路程与时间成正比。
6.平均速度我们用平均速度来描述做变速直线运动物体的运动快慢,它表示的是运动物体在某一段路程内(或某一段时间内)的平均快慢程度。
平均速度的公式是v=s/t。
(二)长度、时间的测量1.时间的测量(1)测量时间的工具有停表、机械钟、石英钟、日暑、沙漏等,停表能方便地用手启动和停止,在实验室中常用来测量时间间隔。
(2)在国际单位制中,时间的单位是秒(s)。
常用的时间单位还有小时(h)、分(min)等。
1h=60min,1min=60s,1h=3600s。
2.长度的测量(1)测量长度的工具有刻度尺、卷尺、游标卡尺、螺旋测微器,常用的工具为刻度尺。
(2)在国际单位制中,长度的单位是米(m),常用的单位还有千米(km)、分米(dm)、厘米(cm)、毫米(mm)、微米(μm)、纳米(nm)等。
3.刻度尺(1)零刻度:刻度尺的起始刻度。
第01讲—机械运动一、思维导图二、考点精讲一、长度和时间的测量考点1—长度的测量(1)测量工具:刻度尺、皮尺、卷尺、游标卡尺、螺旋测微器等.(2)长度单位:○1基本单位:米(m)○2常用单位:千米(km)、分米(dm)、厘米(cm)、毫米(mm)、微米(μm)、纳米(nm).○3单位换算:(3)常考长度估测:○1普通中学生的身高大约是1.6 m,腿长大约是80 cm;○2教室每层楼高约为3 m;○3成年人走两步的距离大约是1.5 m;○4一元硬币的直径约为3 cm;○5一百元人民币的长度约为15 cm;○6课桌的高度大约是0.75 m;○7物理课本的长度约为26 cm,宽度约为18 cm.考点2—用刻度尺测量长度1.量程:刻度尺的测量范围.如图所示刻度尺的量程为0~10m.2.分度值:相邻两刻度线之间的距离,它决定测量的精确程度如图所示,常见刻度尺的分度值为1mm(0.1cm).3.使用(1)看:看量程、看分度值、看零刻度线.(2)放:零刻度线要对齐被测物体的一端,有刻度线的一边要紧贴被测物体且与被测边保持平行,不能歪斜.(3)读:视线要垂直刻度线,若零刻度线已经磨损,测量时可使待测物体的一端对准某一整刻度线,待测物体的长度等于末端所对应的刻度值减去初始端所对应的刻度值。
读数时要估读到分度值的下一位.(4)记:测量值由数字和单位组成。
4.长度的特殊测量方法:(1)累积法:测量细钢丝直径、纸张厚度等微小长度时,先测出n个相同长度的物体的总长度L,则有l=L/n。
(2)滚轮法:待测的长度是弯曲的,并且在长度很长的情况下,无法直接测量,可采用滚轮法.例如,测环形跑道的路程,可以先测出一个轮的周长C,再用轮在待测的路程上滚动,记下滚动的圈数n,则有s=nC。
(3)化曲为直法:用此方法测弯曲的物体长度、弧长等较方便.具体做法:将柔软的无弹性的细线与被测物体的弯曲部分重合,并在细线上标出与被测弯曲部分重合的起、终点,然后把细线拉直,用直尺测出其长度即为被测物体弯曲部分的长度.考点3—时间的单位及测量1.国际单位:秒(s).其他常用单位:分钟(min),小时(h)等.2.单位换算:1 h=60min=360s.3.常用测量工具:秒表、电子表、机械表、钟表;在操场和实验室,经常用秒表来测量时间.4.停表的读数方法:a.先观察表盘:如图所示,小盘内示数的单位为分,指针转一圈的时间是15 min,分度值为0.5min,大盘内示数的单位为秒,指针转一圈的时间为30 s,分度值为0.1s;b.确定小盘的示数:小盘内指针刚好经过的刻度线所表示的时间即为小盘的示数;c.确定大盘的示数:若小盘内指针处于前0.5 min 内,则大盘内示数在0~30 s读数,若小盘内指针处于后0.5 min 内,则大盘内示数在30~60 s读数;d.读数:停表示数=小盘示数+大盘示数。
专题二 机械运动一、知识要点1。
机械运动(1)定义:一个物体相对于另一个物体位置的改变叫做机械运动.(2)参照物:在研究机械运动时,事先假定不动的物体叫做参照物。
对于一个物体处于运动状态还是静止状态跟选取什么样的参照物有关.通常情况下在研究地面上运动的物体时是选取地面或者是固定在地面上的某一物体,如树木、房屋等为参照物。
2.速度(1)定义:运动物体在单位时间内通过的路程叫速度。
(2)意义:描述物体运动快慢的物理量.(3)公式:tsv =(4)单位:①基本单位:m/s;②常用单位:km/h 、cm/s 等; ③换算关系:1m/s=3.6km/h, 1m/s=100cm/s 。
3。
运动的分类(1)按运动快慢分:可以分为匀速运动和变速运动。
(2)按运动路线分:可以分为直线运动和曲线运动. 4。
匀速直线运动(1)定义:速度不变的直线运动叫做匀速直线运动。
(2)特点:物体在做匀速直线运动时,在相等时间内,物体通过的路程都相等;对于一个做匀速直线运动的物体,其速度v 是不随s 与t 的改变而改变的恒量,即s 与t 的比值 ts是恒定不变的。
5.变速直线运动(1)定义:速度变化的直线运动叫做变速直线运动。
(2)物体在做变速直线运动时,在相等的时间内,物体通过的路程并不相等,变速运动的快慢可用平均速度粗略地描述。
(3)平均速度:⎪⎩⎪⎨⎧==⇒=vs t t v s t s vv 是指某段路程或某段时间内的平均速度。
物体在前半段时间速度为v 1,后半段时间速度为v 2,则全程221vv v +=时一物体在前半段路程速度为v 1,后半段路程速度为v 2,则全程vv vv v 21212+=路 可以证明:v 时≥v 路。
(作差、通分、配方)(4)意义:平均速度表示物体做变速直线运动时运动快慢的大致情况,同一物体在做变速直线运动时,在不同的时间段或路程段内平均速度一般是不同的,需要特别注意的是:平均速度不是速度的算术平均值。
机械运动考点一:参照物的选择1.如图所示,周日,晓明和晓华骑双人自行车郊游,若说晓华是静止的,则所选择的参照物是()A. 自行车B. 路旁驶过的汽车C. 地面D. 树木2.诗人曾写下这样的诗句:“人在桥上走,桥流水不流”。
其中“桥流水不流”诗人选择的参照物是()A. 桥B. 河岸C. 水D. 岸上的树3.如图所示为一商场运行中的自动扶梯.某一顾客站在上行的自动扶梯上.当我们说该顾客“静止”时.所选的参照物是()A. 顾客本身B. 扶梯C. 大楼地面D. 随相邻扶梯下行的乘客4.“神舟十号”飞船与“天宫一号”成功对接后,以下哪一个作为参照物,“天宫一号”是静止的()A. 西昌卫星中心的发射塔架 B. “神舟十号”飞船C. 海面上行驶的远洋观测船D. 在“天宫一号”内穿行的航天员5.宋代诗人陈与义乘船出游时曾写下一首诗:“飞花两岸照船红,百里榆堤半日风.卧看满天云不动,不知云与我俱东”,其中“云不动”、“云与我俱东”分别是以________ 、________ (选填“榆堤”或“船”)为参照物.6.我国古书上记载有“人在大舟中闭牖(牖指门窗),舟行而人不觉动”,这是对运动和静止________的生动描述,其中“人不觉动”是以________为参照物的.考点二:运动状态的判断1.随着航天技术的飞速发展,我国已成功实现两次载入航天飞行.在火箭推动飞船上升阶段,航天员是被固定在飞船座舱内的.在这一阶段下列说法正确的是( )A. 以飞船为参照物航天员是静止的B. 以地面为参照物航天员是静止的C. 以火箭为参照物航天员是运动的D. 以火箭为参照物飞船是运动的2.售票员和乘客都坐在一辆行驶的汽车上,他们均以对方为参照物,下面正确的说法是()A. 售票员认为汽车是运动的B. 售票员认为乘客是运动的C. 乘客认为售票员是运动的D. 乘客认为车是静止的3.关于机械运动,下列说法正确的是()A. 空气的流动不属于机械运动B. 运动路线是直的,运动路程是不变的,这样的运动才是机械运动C. 一个物体位置改变就是运动,位置没有改变就是静止D. 判断一个物体是否运动和怎样运动,离开了参照物就失去了意义4.你一定听过《龟兔赛跑》的故事吧.乌龟和兔子同时从起点跑出,兔子在超过乌龟后,便骄傲地睡起了大觉.当它醒来后才发现,乌龟已经爬到了终点.关于这个赛跑过程,下列说法正确的是()A. 兔子始终比乌龟跑得快B. 只有选地面为参照物后,才能说乌龟是运动的C. 兔子在睡觉时肯定是静止的D. 乌龟的平均速度比兔子的平均速度大5.如图所示是小明同学所拍摄的一幅海边风景照片.由照片所示的情景,可以分析判断出甲船的运动状态是________,乙船的运动状态可能是________.考点三:速度图像分析1.如图是甲、乙两辆同时从同一地点出发的小车的s﹣t图象,由图象可知A. 甲、乙两车在0﹣20s过程中都做匀速直线运动B. 经过5s,甲车通过的路程比乙车长C. 经过10s钟后,甲、乙两车以相同速度行驶D. 在0~5s时间内,甲车的速度比乙车的速度小2.甲、乙两物体同时同地沿同一直线做匀速运动,它们的s-t图象如图1所示 . 由图象可知()A.甲通过的路程一定比乙大B.甲的速度一定比乙小C.经过6秒,甲乙一定相距3米D.甲乙间距离一定随着时间的增加而增大3.如图a所示,小车一端固定一条纸带,纸带穿过打点计时器,小车的另一端受到弹簧测力计的拉动,沿水平方向运动.某同学通过打点计时器得到的甲、乙、丙三条纸带如图b所示,并画出了其中甲、乙的s﹣t图线AO和BO如图c所示.下列分析正确的是()A. 分析纸带可得,丙纸带的速度大于乙纸带的速度大于甲纸带的速度B. 三次实验中,弹簧测力计丙的拉力大于甲的拉力大于乙的拉力C. 在用3N拉力拉动乙纸带,则阻力为2ND. 丙纸带所对应的s﹣t图象应位于①区域4.出租车司机在机场高速公路的入口处,看到如图所示的标志牌.(1)100表示________;(2)30km表示________.(3)在不违反交通规则的前提下,该司机从入口处出发,至少行驶多长时间才能到达机场?考点四:平均速度的测量1.兰州国际马拉松是国内最具影响力的马拉松赛事之一,去年6月李明同学参加了迷你马拉松(全程5km),他跑完全程用了41min40s,他全程的平均速度是________ m/s=________km/h;比赛时,他感觉路边的路灯都在往后退,是以________为参照物.2.蚊香生产者为了节约原料和用户使用方便,要根据蚊香的燃烧速度生产规格不同的各种蚊香.有一种蚊香如图所示,请你设计一个实验,测出该蚊香正常燃烧的速度(假设蚊香燃烧的快慢是相同的)。
2024年中考物理专题训练——机械运动实验1.许多实验器材在物理实验中能被重复利用,斜面就是其中之一。
请完成下列利用斜面进行实验的有关内容:(1)图甲所示实验中,为便于测量小车在斜面上的运动时间,应使斜面保持(选填“较大”或“较小”)的坡度;(2)图乙所示实验中,对于同一个球A,要改变A撞击木块前的动能大小,可进行的操作是;(3)图丙所示实验中,斜面倾斜角为30,物体B重为4N。
用弹簧测力计沿斜面匀速拉动B时,实验中弹簧测力计示数如图所示,则所测斜面的机械效率为。
(4)图丁所示实验中,让小车从同一斜面的由静止自由滑下,进入粗糙程度不同的水平面。
由实验现象进一步推理可知:。
2.如图所示为“研究充水玻璃管中气泡运动规律”的实验。
气泡上升过程中,若以气泡为参照物,玻璃管口的塞子是选填“运动”或“静止”)的;从某一位置开始用秒表计时,每隔2s在玻璃管上记录小气泡的位置。
通过图像分析可知小气泡2.3s至8.9s 内通过的路程是cm;为了减小实验误差,应使气泡在管内运动得较(选填“快”或“慢”)一些。
3.小明在“测量小车的平均速度”实验中,使小车从带刻度尺的斜面上由静止下滑,如图所示。
A.B.C.D.5.小明和小刚同学在“测量小车沿斜面向下运动的平均速度”的实验中,所用的实验器材有:小车、长木板(长1.1m)、小木块、刻度尺(1m)、停表、金属片等。
实验装置如图所示。
(1)实验前,小明先把长木板的一端用小木块垫起,形成一个(选填“很小”“较大”或“很大”)坡度的斜面;(2)实验中,小明让长度是10cm的小车从斜面顶端自由地运动到底端,如图所示,小车通过的路程是cm,测出小车运动的时间是5s,则在这一过程中小车的平均速度是m/s;(3)如果小明在做该实验时,测量了三次小车从斜面顶端运动到底端所用的时间,其测量值分别为5.0s、5.1s、5.2s,则小车在这一过程中的运动时间t= s;(4)实验中,同组的小刚建议把垫起长木板的小木块向斜面的底端方向移一移,小明说:这样做不妥,小明说“不妥”的理由是:。
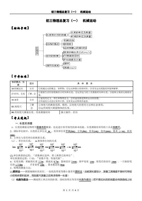
初三物理总复习(一) 机械运动【结构导图】【中考标准】【考点透视】一.长度的测量1、长度的测量是物理学最基本的测量,也是进行科学探究的基本技能。
长度测量的常用的工具是刻度尺。
2、国际单位制中,长度的主单位是 m ,常用单位有千米(km),分米(dm),厘米(cm),毫米(mm),微米 (μm),纳米(nm)。
3、主单位与常用单位的换算关系:(1)、单位间关系: A.相邻单位间的关系kmm dm cm mm μm nm(2).单位换算的过程:“系数乘以进率,带上换算后的单位”。
单位换算的过程:口诀:“系数不变,等量代换”。
4、长度估测:黑板的长度2.5m 、课桌高0.7m 、篮球直径24cm 、指甲宽度 1cm 、铅笔芯的直径1mm 、一只新铅笔长度1.75dm 、 手掌宽度1dm 、墨水瓶高度6cm5、特殊的测量方法:(1)累积法——测量细铜丝的直径、一张纸的厚度等微小量常用累积法(当被测长度较小,测量工具精度不够时可将较小的物体累积起来,用刻度尺测量之后再求得单一长度)(2)化曲为直法——测地图上两点间的距离,园柱的周长等常用化曲为直法(把不易拉长的软线重合待测曲线上标出起点终点,然后拉直测量)(3)轮滚法——测操场跑道的长度等常用轮滚法(用已知周长的滚轮沿着待测曲线滚动,记下轮子圈数,可算出曲线知识要点、仪器层次 具 体 要 求 26.机械运动认识 ①机械运动的概念,参照物;②运动和静止的相对性;③常见运动现象的判别和解释。
27.时间,长度了解、会 ①根据生活经验粗略估计时间和长度;②运用适当的工具测量时间和长度;③能够正确表达测量结果。
28.速度 认识 ①速度的定义、单位和物理意义;②用速度描述物体运动的快慢;③用速度公式进行简单计算;④常见运动物体的速度。
83.刻度尺 了解会 ①刻度尺的测量范围、精度;②刻度尺的使用方法和注意事项; ③运用刻度尺测量物体的长度。
90.用刻度尺测量长度、用表测量时间独立操作,经历 ×103 ×10-3 ×103 ×10-3 ×103 ×10-3 ×103 ×10-3 ×103 ×10-3 ×103 ×10-3长度)(4)辅助法——测硬币、球、园柱的直径圆锥的高等常用辅助法(对于用刻度尺不能直接测出的物体长度可将刻度尺三角板等组合起来进行测量)6、刻度尺的使用规则:A、“选.”:根据实际需要选择刻度尺。
中考物理总复习《机械运动的综合计算》专题训练-附答案学校:___________班级:___________姓名:___________考号:___________1.“区间测速”目前在全国大部分高速路实行。
所谓的“区间测速”,就是在两监测点安装监控和测速探头,测出同一辆车通过两个监测点的时间,如果这个平均车速超过了该路段的最高限速,即被判为超速。
若监测点A、B相距30km,通过监测点A的速度为100km/h,通过监测点B的速度为110km/h,通过两个监测点的时间如图所示,该路段的最高限速为120km/h。
(1)原来检测的方法是监控探头判断通过监测点时的车速。
如果按原来的方法,该轿车通过监测点A、B 时会不会判为超速?(2)通过计算说明,采用“区间测速”,这辆轿车会不会被判为超速?2.如图所示,疫情期间,由某智能工厂生产的一种送药机器人可以顶替四个人的工作,从而减少感染。
该机器人空载时质量约为50kg,一次最多可以配送200kg物品,速度最快可达到2m/s,充一次电最长可以行驶8h。
(1)若机器人满载货物匀速行驶时受到的摩擦力是总重力的0.1倍,则机器人匀速行驶时的牵引力是多少?(2)该机器人以最大速度匀速行驶10min,牵引力做的功是多少?3.如图,A是一辆装有超声测速装置的警车,正匀速行驶在一平直的公路上执勤,某时刻向前方540m处已经之在路边的大卡车发射第一个超声波信号时,经过3s接收到反射回来的信号。
已知超声波的传播速度为340m/s。
求:(1)从警车发射到接收到信号声波移动的距离;(2)警车的速度;(3)某时刻有一小车刚好超越警车,5s之后警车发出第二个信号,并在0.34s之后收到小车反射回来的信号,求小车的速度(设警车和小汽车的速度都保持不变)(1)测试时,汽车在大小为800N的牵引力作用下,以25m/s的速度正常行驶40s,此过程中,汽车发动机6.电动车以环保、轻便等特点,成为人们日常的代步工具。
专题1 机械运动一、单项选择题目1.(2020·四川省成都市)中国自主研发的“海斗一号”(如图),在马里亚纳海沟刷新了中国潜水器最大下潜深度纪录,达到10907米。
“海斗一号”在完成了岩石状物体样本的抓取和其他工作后,遥控抛载安全上浮。
对于上浮过程,下列说法正确的是( )A. 以“海斗一号”为参照物,海面是静止B. 以“海斗一号”为参照物,海底是运动的C. 以样本为参照物,“海斗一号”是运动的D. 以抛掉的重物为参照物,“海斗一号”是静止的【答案】B【解析】【详解】A .以“海斗一号”为参照物,海面有相对运动,是运动的,故A 错误; B .以“海斗一号”为参照物,海底有相对运动,是运动的,故B 正确;C .以样本为参照物,“海斗一号”无相对运动,是静止的,故C 错误;D .以抛掉的重物为参照物,“海斗一号”有相对运动,是运动的,故D 错误。
故选B 。
2.(2020·山东省泰安市)一辆长20m 的货车,以72km /h 的速度匀速通过长为100m 的大桥,下列说法中( )①货车完全在桥上行驶的时间是5s②货车完全在桥上行驶的时间是4s③货车通过大桥所用的时间是6s④货车通过大桥所用的时间是7sA. 只有①④正确B. 只有②④正确C. 只有①③正确D. 只有②③正确【答案】D【解析】【详解】货车的速度v=72km/h=20m/s 的①②货车完全在桥上行驶的路程s1=100m-20m=80m 货车完全在桥上行驶的时间t1=180m 20m/ssv==4s 故①错误,②正确;③④货车通过大桥的路程s2=100m+20m=120m 货车通过大桥所用的时间t2=2120m 20m/ssv==6s故③正确,④错误。
故选D。
3.(2020·贵州省黔南州)小明测量自己用的铅笔长度时,记录下6.25,但漏写了单位,这个单位应是()A. mmB. cmC. mD. km【答案】B【解析】【详解】中学生伸开手掌,大拇指指尖到中指指尖的距离大约18cm,一支铅笔的长度不大于18cm,而如果为6.25mm,即0.625cm,不符合实际,则6.25cm更符合实际。
初中物理中考复习:机械运动一.长度测量【中考考点】1. 测量长度的基本工具是刻度尺。
2. 使用刻度尺前要“三观察”:零刻度线.量程和分度值;3. 在精确测量时,要估读到最小分度值的下一位;4. 记录的测量结果由数字和单位组成。
5. ①长度的国际单位是:米(m),比米大的是千米(km),比米小的有分米(dm).厘米(cm).毫米(mm).微米(μm).纳米(nm)等.② 单位换算:31 km 10m = 23691 m 10 dm 10cm 10mm 10m 10nm μ=====.【例题】如图所示,甲的分度值是:1cm ,结果是2.7cm ;乙的分度值是:1mm ;乙的结果是2.70cm .两次测量结果不同的原因分度值不同.为了减小的误差,可以采用办法: 多次测量取平均值、使用精密的测量工具.【生活常识】① 中学生的身高约为1.6 m .② 手掌的宽度约为1 dm . ③ 指甲的宽度约为1 cm . ④ 新铅笔的长度约为17 cm . ⑤ 铅笔芯的直径约为2 mm . ⑥ 课桌的高度约为80 cm . ⑦ 物理课本的长度约为26 cm . ⑧ 宽度约为18 cm .⑨ 一纸张的厚度约为0.1 mm .⑩ 中学生走一步的距离大约是0.5 m ⑪ 成年人走两步的距离大约是1.5 m . ⑫ 教室每层楼高约为3 m . 【学以致用】1.使用一个刚从冰箱里拿出来的毫米刻度尺去测量一个机器零件的长度,这样测量的结果将会( )A.偏大B.偏小C.正常D.无法比较2.为了检验人躺着和站立时身体长度是否有差异,选用下列哪种尺最合适()A. 量程3m,分度值1mmB. 量程10m,分度值1dmC. 量程30cm,分度值1mmD. 量程15cm,分度值0.5mm3.如图所示,某同学测量一片完整树叶的长度,读数为_________cm。
如图所示,秒表读数为___________。
4.目前我国许多城市开始进行PM2.5的环境监测,PM2.5是指大气中直径小于或等于2.5 (填长度单位)的颗粒物,也称之为可入肺颗粒物。
2017年中考物理复习之机械运动
机械运动
6.机械运动:物体位置的变化叫机械运动。
7. 匀速直线运动:快慢不变、经过的路线是直线的运动。
这是最简单的机械运动。
变速直线运动:运动路线是直线,速度大小改变的运动。
8. 参照物:在研究物体运动还是静止时被选作标准的物体(或者说被假定不动的物体)叫参照物.
9. 运动和静止的相对性:同一个物体是运动还是静止,取决于所选的参照物。
10. 速度:用来表示物体运动快慢的物理量。
11. 速体在单位时间内通过的路程。
公式:s=vt
速度的单位是:米/秒;千米/小时。
1米/秒=3.6千米/小时
12. 平均速度:在变速运动中,用总路程除以所用的时间可得物体在这段路程中的快慢程度,这就是平均速度。
用公式:;日常所说的速度多数情况下是指平均速度。
中考一轮复习---机械运动一、选择题1.有五位同学测量同一物理课本的宽度,分别为18.52cm、18.51cm、18.80cm、18.49cm、18.50cm那么最接近真实值的是()A.18.505cm B.18.51cm C.18.56cm D.18.564cm2.下列关于运动和静止的说法正确的是()A.地球同步卫星围绕地球飞行时,以地面为参照物,卫星是运动的B.飞机在空中加油时,以地面为参照物,受油机是静止的C.漂流而下的小船,以河岸为参照物,小船是静止的D.月亮在云中穿行时,以云为参照物,月亮是运动的3.甲乙两物体运动路程之比是2:3,所用的时间之比是3:2,则它们的速度之比是()A.1:1 B.4:9 C.2:3 D.9:44.如图所示,表示物体做匀速直线运动的是()A. B. C.D.5.在“测量物体运动的平均速度”实验中,当小车自斜面顶端滑下时开始计时,滑至斜面底端时停止计时。
如图所示,此过程中小车的平均速度是()A.10cm/s B.9cm/s C.8cm/s D.7cm/s6.如图,图甲是小车甲运动的s-t图像,图乙是小车乙运动的v-t图像,由图像可知()A.甲车速度大于乙车速度B.甲、乙两车都以10m/s的速度匀速运动C.甲、乙两车都由静止开始运动D.甲、乙两车经过5s通过的路程都是10m7.如图是某物体在水平地面上做直线运动的s-t图像,以下结论正确的是()A.物体在0~2s内做变速运动B.物体在2~4s内运动速度是5m/sC.物体在前2s内和后2s内的速度相等D.物体在6s内的平均速度是2.5m/s8.判断一个物体做匀速直线运动的依据是()A.每隔1s沿直线运动的路程相等B.只需物体运动的快慢不变C.1s内运动5m,2s内运动10m,3s内运动15mD.任何相等时间内,沿直线运动的路程都相等9.观察图中的房子和小旗子(方向左西右东),关于甲、乙两车相对于房子的运动情况,下列说法正确的是()A.甲、乙两车一定向左运动B.甲、乙两车一定向右运动C.甲车可能运动,乙车向右运动D.甲车可能静止,乙车向左运动10.如图为某高速公路上区间测速的警示牌。
专题复习:机械运动
中考考查内容:运动的相对性、v=s/t 及其变形公式的计算、刻度尺的读数等,试题主要分布在填空题、选择题、计算题中.
一、考点解读:
考点1:长度、时间及其测量
1.长度的测量
【提示】
当刻度尺的零刻度线磨损时,可使某整数刻度线对齐物体一端,然后用另一端的刻
度值减去这一整数刻度值,就得出测量物体的长度了.
【多次测量取平均值,是减少误差的一种基本方法.
用公式表示:L =(L 1+L 2+L 3+……+L n )/n.
运动的描述
(1)任何物体都可做参照物,通常选择参照物以研究问题的方便而定.
(2)选择不同参照物来观察同一个物体,结论可能不同.这就是运动和静止的相对性.
(3)不能选择所研究的物体本身作为参照物,那样研究对象总是静止的.
考点3:运动的描述—速度
1.比较物体运动快慢的方法
(1)匀速直线运动
(2)变速直线运动
(1)平时我们所说的速度指的是平均速度,对于平均速度应指明是物体在哪段路程
或哪一段时间内的平均速度;(2)在匀速直线运动中,速度是保持不变的,不能说速度与
路程成正比,或速度与时间成反比.在这种情况下,速度与路程和时间无关.
二、各个击破
命题点1:长度、时间的测量
例1:宁宁跑1 500 m时停表从0走到图1所示位置,他的成绩是________.如图2所示,读数时,正确的视线是________(填“A”或“B”).
图1 图2 使用刻度尺时要明确其分度值,起始端从0开始,读出末端刻度值,就是物体的长度;起始端没有从0刻度线开始的,要以某一整刻度线为起点,读出末端刻度值,减去起始端所对刻度即为物体长度,注意刻度尺要估读到分度值的下一位.读数时,视线应正对刻度线.停表在读数时,要分别读出分(小盘:转一圈是15分钟)和秒(大盘:转一圈为30秒),并将它们相加.它的准确值为秒.
1.以下估测中,最接近实际的是( )
A.普通教室的高度约为4 km B.物理课本宽度约为 dm
C.中学生课桌高度约为80 cm D.中学生的身高约为1.6 mm
2.下列仪器用于测量时间的是( )
A.卷尺 B.游标卡尺 C.螺旋测微器D.挂钟
3.(2015南充)如图所示,被测物体的长度是________cm,该刻度尺的分度值是________cm.
命题点2:运动和静止的相对性
例2:花样跳伞运动员在空中摆出的漂亮造型,其中一名队员认为自己是静止的,他选
择的参照物是( ) A.地面 B.云朵 C.队友 D.太阳
物体是运动还是静止,取决于参照物的选取;判断一个物体是运动的还是静止的,要看这个物体与所选参照物之间是否有位置变化,若位置有变化,则物体相对于参照物是运动的;若位置没有变化,则物体相对于参照物是静止的.
4.小明坐在高速行驶的火车上,说他是静止的,所选的参照物是( )
A.地上的房子 B.路边的树木 C.他身旁的座椅 D.走过他身边的乘务员5.“五一”期间,小明和爸爸第一次乘坐动车.小明在行驶的动车上透过窗户看到路旁的风景树疾速向车后退去.这是因为小明所选的参照物是( )
A.路旁风景树 B.路旁的房子 C.小明乘坐的动车 D.铁轨6.小明乘坐梧州南站开往广州南站的动车,当动车行驶时,看到桌面上的苹果保持静止不动,则他所选的参照物是( )
A.铁轨 B.桌面 C.路旁的树木 D.从旁边走过的列车员
命题点3:速度及相关计算
例3:一辆汽车在平直的公路上行驶了120 km的路程,前半段路程的平均速度为60 km/h,后半段路程的平均速度为40 km/h.则汽车行驶这120 km( )
A.用时为 h B.用时为 h C.平均速度为48 km/h D.平均速度为50 km/h
(1)求时间:t=s
v
,走完全程的时间t等于前一半路程的时间t1加上后一半路程的时间
t2,即t=t1+t2. (2)平均速度=总路程÷总时间,v=s总
t1+t2
7.如图所示,两木块自左向右运动,现用高速摄影机在同一底片上多次曝光,记录下木块每次曝光时的位置.已知连续两次曝光的时间间隔是相等的.两木块运动情况在图像中描述正确的是( )
8.如图所示是测量小车运动平均速度的实验装置示意图,让小车从静止开始沿斜面向下运动,关于小车通过前半段路程s1、后半段路程s2和全程s的平均速度的判断,正确的是( )
A.小车通过s1的平均速度最大 B.小车通过s2的平均速度最大
C.小车通过s1的平均速度大于通过s的平均速度
D.小车通过s2的平均速度小于通过s的平均速度
9.重500 N的小丽,在中考体育必测项目800 m测试中,以3 min 20 s的好成绩跑完全程.求:小丽跑完全程的平均速度是多少米每秒
三、整合集训:
一、选择题
1.小明骑着自行车上学,若说他是静止的,则所选的参照物是( )
A.路旁的树木 B.小明背着的书包 C.迎面走来的行人 D.从小明身边驶过的汽车2.一辆小车在平直的公路上行驶,在第1 s内通过了5 m ,第2 s内通过了10 m ,
第3 s内通过了15 m ,则这辆小车( )
A.在第1 s内是做匀速直线运动 B.在这3 s内做变速直线运动
C.在这3 s内都做匀速直线运动 D.只在第2 s内做匀速直线运动3.小明用一把刻度尺测量一个物体长度,记录如下:10.5 cm、10.6 cm、10.8 cm、11.2 cm、10.6 cm,则该物体的长度应该为( )
A.10.6 cm B.10.63 cm C.10.7 cm D.10.74 cm
4.下列物体的运动可近似看作匀速直线运动的是( )
A.正在进站的火车 B.离开脚后在草地上滚动的足球
C.站在商场自动扶梯上运动的顾客 D.绕地球匀速转动的“北斗”卫星5.课外活动时,小明和小华均在操场上沿直线进行跑步训练,在某次训练中,他们通过的路程随时间变化的图像如图所示,则下列说法中正确的是( )
A.两人都做匀速直线运动 B.两人都不是做匀速直线运动
C.前2 s内,小华跑得较快
D.全程中,小华的平均速度大于小明的平均速度
6.甲、乙两车在公路上,分别从P、Q两点同时同向运动,它们的s—t图像(路程—时间图像)如图所示,经过4 s甲、乙相遇.甲、乙的速度分别为v甲、v乙,P、Q间的距离为s,则( )
A.v甲>v乙,s=16 m B.v甲>v乙,s=8 m
C.v甲<v乙,s=16 m D.v甲<v乙,s=8 m
二、填空题
7.如图所示,被测物体的长度为________ cm.
8.某桥全长约1.7 km,小军骑摩托车以10 m/s的匀速通过此桥,需_______ s,以摩托车为参照物,小军是________的.
9.设计时速为225 km/h的“超级巴士”在迪拜投入运营.当它以180 km/h的速度行驶时,20 min通过的路程是________ km;以________为参照物,司机是静止的.10.在体育中考50 m短跑测试中,小明看到终点线快速向他靠近,这时他是以________(填“自己”或“终点线”)为参照物的,最终他跑出8 s的成绩,则他的平均速度是________ m/s.
11.在如图所示的斜面上测量小车运动的平均速度,让小车从斜面的A点由静止开始下滑,分别测出小车到达B点和C点的时间,即可测出不同阶段的平均速度,如果测得小车到达B点所用的时间为2 s,则AB段的平均速度v AB=________ m/s;若在测量过程中小车过了A点才开始计时,则测得小车在AC段的平均速度v AC会偏________(填“大”或“小”).
三、计算题
12.“五一”期间,小强一家开小车去旅游,接近某市时,看到路边标志牌如图所示(标志牌说明此处到某市还有2 km,车辆最大速度不能超过60 km/h),此后小车用1 min匀速通过一段长为600 m的路段.求:
(1)小车通过该路段的速度; (2)请根据计算结果说明小车在该路段是否超速行驶;
(3)请写出一句相关警示语,以提醒司机朋友要按交通法规安全驾驶.
参考答案
一、考点解读
考点1 1.刻度尺千米(km) 分米(dm) 厘米(cm) 毫米(mm) 微米(μm)纳米(nm) ①零刻度线分度值③垂直下一位④准确值单位
2.秒(s) 分(min) 时(h) 3.测量值和真实值 多次测量求平均值 避免 考点2 位置 参照物
考点3 1.路程 时间 2.(1)快慢不变,沿着直线的运动 单位时间内通过的路程 v =s /t s =vt t =s /v m/s km/ (2)运动速度变化的直线运动 平均快慢程度 v 平均=s /t
二、各个击破
例1 s B
题组训练
例2 C
题组训练
例3 C
题组训练
10.小丽跑完全程的时间t =3 min 20 s =3×60 s+20 s =200 s ,
所以小丽跑完全程的平均速度:v =s t =800 m 200 s
=4 m/s. 三、整合集训
1.B 静止 超级巴士
10.自己 11.0.2 大
12.(1)小车通过该路段的速度:v =s /t =600 m/60 s =10 m/s =36 km/h ;
(2)根据标志牌上的数据可知,这段路程限速60 km/h >36 km/h ,因此小车没有超速行驶;
(3)为了您和他人的安全,请勿超速行驶.。