《常用低压电器基础知识》
- 格式:ppt
- 大小:1.53 MB
- 文档页数:15
常用低压电器第一节低压电器原基本知识第二节刀开关和组合开关课时:2课时课型:新课授课方式:课堂讲授、样品展示、举例、小结、提问目的要求:1、了解有关低压电器的一些基本常识分类2、熟悉刀开关的功能。
3、掌握胶壳开关的操作使用注意、图形和文字符号。
4、了解铁壳开关和组合开关的功能及应用。
5、熟悉常见几种刀开关的功能区别。
重点:胶壳开关的操作使用注意难点:常见几种刀开关的功能区别及应用内容及步骤:§5-1低压电器的基本知识电器对电能的产生、输送、分配与应用起着控制、检测、调节和保护等作用。
一、电器的定义和分类(一)电器的定义用于接通和断开电路或对电路和电气设备进行保护、控制和调节的电工器件。
(二)电器的分类1、按工作电压等级区分可分为高压电器和低压电器(1)高压电器用于交流电压1200 V、直流电压1500 V及以上电路中的电器。
高压电器用于高压供配电电路中,实现电路的保护和控制等。
例如高压断路器、高压隔离开关、高压熔断器等。
(2)低压电器用于交流电压1200 V、直流电压150O V以下电路中的电器。
低压电器常用低压供配电系统和机电设备自动控制系统中,实现电路的保护、控制、检测和转换等。
例如:各种刀开关、按钮、继电器、接触器等。
2、按用途区分,可分为配电电器和控制电器(1)配电电器主要用于供配电系统中实现对电能的输送、分配和保护。
例如熔断器。
断路器、开关及保护继电器等。
(2)控制电器主要用于生产设备自动控制系统中对设备进行控制、检测和保护。
例如接触器、控制继电器、主令电器、起动器、电磁阀等。
3、按触点的动力来源区分可分为手动电器和自动电器(1)手动电器通过人力驱动使触点动作的电器,例如刀开关、按钮、转换开关等。
(2)自动电器通过非人力驱动使触点动作的电器,例如接触器、继电器、热继电器等。
4、按工作环境来区分,可分为一般用途低压电器和特殊用途低压电器(1)一般用途低压电器:用于海拔高度不超过20OO m;周围环境温度在-25℃-40℃之间;空气相对湿度为90%;安装倾斜度不大于5°;无爆炸危险的介质及无显著摇动和冲击振动的场合(2)特殊用途电器:特殊环境和工作条件下使用的各类低压电器,通常是在一般用途低压电器的基础上进行派生而成,如防爆电器、船舶电器、化工电器、热带电器、高原电器以及牵引电器等。
常用低压电器基础知识1. 低压电器的概念和分类低压电器是指额定电压在1000V及以下的电气设备或元件。
根据其功能和用途的不同,低压电器可以分为开关类、保护类和控制类三种类型。
1.1 开关类低压电器开关类低压电器主要用于电路的接通和断开,常见的有开关、插座、隔离开关等。
1.1.1 开关开关是一种用于控制电流流通状态的电器设备,可以分为单极、双极和多极三种类型。
单极开关只有一个开关单元,用于控制电路的通断;双极开关有两个开关单元,可分别控制两个电路的通断;多极开关则可以控制多个电路的通断。
1.1.2 插座插座用于将电器设备与电源连接,一般由插头和插座组成。
插头是电器设备的一部分,插座则固定在墙壁或电线盒中。
插座根据用途可以分为普通插座和特殊插座,特殊插座包括USB插座、电话插座等。
1.2 保护类低压电器保护类低压电器主要用于保护电路和电器设备的安全,常见的有保险丝、断路器、熔断器等。
1.2.1 保险丝保险丝是一种用于过载保护的电器元件,当电流超过额定值时,保险丝会熔断,切断电路,保护电器设备不受损坏。
根据安装方式和熔断特性的不同,保险丝可以分为熔断器式和复位式两种类型。
断路器是一种用于过载和短路保护的电器设备,与保险丝相比,断路器具有手动和自动两种断电方式,可以重复使用。
断路器根据额定电流和断电方式的不同,可以分为空气断路器、塑壳断路器、漏电断路器等。
1.3 控制类低压电器控制类低压电器主要用于实现电气设备的控制和调节,常见的有继电器、计时器、接触器等。
1.3.1 继电器继电器是一种电器设备,通过电磁作用实现在一个电路中控制另一电路的开闭,常用于自动控制系统中。
继电器根据控制方式的不同,可以分为电压继电器、电流继电器和时间继电器等。
计时器是一种用于定时控制的电器设备,可以实现定时开关、定时报警等功能。
计时器根据控制原理和显示方式的不同,可以分为机械计时器和电子计时器等。
1.3.3 接触器接触器是一种电控制器具有控制较大电流的功能,常用于电动机的起动、停止和正反转控制,同时也可用于其他电气设备的控制。
一、低压电器的基础知识凡是对电能的生产、输送、分配和使用起控制、调节、检测、转换及保护作用的电工器械均可称为电器。
用于交流1200V以下、直流1500V以下电路,起通断、控制、保护与调节等作用的电器称为低压电器。
1. 低压电器的分类低压电器的功能多、用途广、品种规格繁多,为了系统地掌握,必须加以分类。
1)按电器的动作性质分①手动电器人操作发出动作指令的电器,例如刀开关、按钮等。
②自动电器不需人工直接操作,按照电的或非电的信号自动完成接通、分断电路任务的电器,例如接触器、继电器、电磁阀等。
2)按用途分①控制电器用于各种控制电路和控制系统的电器,例如接触器、继电器、电动机起动器等。
②配电电器用于电能的输送和分配的电器,例如刀开关、低压断路器等。
③主令电器用于自动控制系统中发送动作指令的电器,例如按钮、转换开关等。
④保护电器用于保护电路及用电设备的电器,例如熔断器、热继电器等。
⑤执行电器用于完成某种动作或传送功能的电器,例如电磁铁、电磁离合器等。
3)按工作原理分①电磁式电器依据电磁感应原理来工作的电器。
如交直流接触器、各种电磁式继电器等。
②非电量控制电器电器的工作是靠外力或某种非电物理量的变化而动作的电器。
如刀开关、速度继电器、压力继电器、温度继电器等。
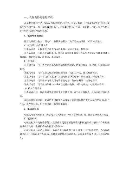
2. 电磁式电器电磁式电器类型很多,从结构上看大都由两个基本部分组成,即:感测部分和执行部分。
1)电磁机构电磁机构又称为磁路系统,其主要作用是将电磁能转换为机械能并带动触头动作从而接通或断开电路。
电磁机构的结构形式如图1-1。
电磁机构由动铁芯(衔铁)、静铁芯和电磁线圈三部分组成,其工作原理是,当电磁线圈通电后,线圈电流产生磁场,衔铁获但足够的电磁吸力,克服弹簧的反作用力与静铁芯吸合。
图1-1 电磁机构的结构形式(a)、(d)螺管式 (c)、(f)、(g)转动式 (b)、(e)直动式还应指出,在交流电磁机构中,为避免因线圈中交流电流过零时,磁通过零,造成衔铁抖动,需在交流电磁机构铁心的端部开槽,嵌入一个铜短路环,以消除振动,确保衔铁的可靠吸合。
1、低压电器的分类1.按用途分类(1)控制电器:用于各种控制电路和控制系统的电器,如接触器、继电器等。
(2)主令电器:用于自动控制系统中发送控制指令的电器,如按钮、行程开关等。
(3)保护电器:用于保护电路及用电设备的电器,如熔断器、热继电器等。
(4)配电电器:用于电能的输送和分配的电器。
如低压断路器、隔离器等。
(5)执行电器:用于完成某种动作或传动功能的电器,如电磁铁、电磁离合器等。
2. 按工作原理分类:(1)电磁式电器:依据电磁感应原理来工作的电器,如交直流接触器、各种电磁式继电器等。
(2)非电量控制器:电器的工作是靠外力或某种非电物理量的变化而动作的电器,如刀开关、行程开关、按钮、速度继电器压力继电器、温度继电器等。
3.按操作方式分类:(1)自动电器:时间继电器、速度继电器等(2)手动电器:按钮、刀开关、转换开关等4.按触点类型:(1)有触点电器:继电器、接触器、行程开关等(2)无触点电器:固态继电器、接近开关等2、发展方向:目前正沿着体积小、重量轻、安全可靠、使用方便的方向发展,大力发展电子化的新型控制电器,如接近开关、光电开关、电子式时间继电器、固态继电器与接触器等以适应控制系统迅速电子化的需要。
3、接触器(电气符号KM) 接触器是一种接通或切断电动机或其他负载主电路的自动切换电器。
它是利用电磁力来使开关打开或断开的电器,适用于频繁操作、远距离控制强电电路,并具有低压释放的保护性能。
接触器通常分为交流接触器和直流接触器。
1.其主要结构:电磁机构、触点系统、灭弧机构、回位弹簧力装置、支架与底座等。
2.工作原理:当线圈得电后,衔铁被吸合,带动三对主触点闭合,接通电路,辅助触点也闭合或断开;当线圈失电后,衔铁被释放,三对主触点复位,电路断开,辅助触点也断开或闭合。
接触器主触头——用于主电路接触器辅助触头——用于控制电路接触器线圈——连接于控制电路主要技术参数:1、主触头额定电压2、主触头额定电流3、辅助触头额定电流4、主触点和辅助触点数目5、吸引线圈额定电压6、接通和分断能力7、机械寿命、电气寿命交流接触器用于远距离控制电压至380V,电流至600A的交流电路,以及频繁起动和控制交流电动机的控制电器。
设备常见低压电器的基本认识一、电器的基本概念电器是一种能根据外界的信号(机械力、电动力和其它物理量)和要求,手动或自动地接通、断开电路,以实现对电路或非电对象的切换、控制、保护、检测、变换和调节的电气元件或设备。
电器的控制作用就是手动或自动地接通、断开电路,“通”称为“开”,“断”也称为“关”。
因此,“开”和“关”是电器最基本、最典型的功能。
二、电气的基本知识及分类一、低压电器的分类1.按电器的动作性质分2.按电器的性能和用途分3.按有无触点分4.按工作原理分:二、电磁式电器电磁式电器类型很多,从结构上看大都由两个基本部分组成,即:感测部分和执行部分。
1.电磁机构电磁机构又称为磁路系统,其主要作用是将电磁能转换为机械能并带动触头动作从而接通或断开电路图电磁机构的结构形式(a)、(d)螺管式(c)、(f)、(g)转动式(b)、(e)直动式2.吸引线圈吸引线圈的作用是将电能转化为磁场能。
按线圈的接线形式分为电压线圈和电流线圈;单向交流电磁机构上短路环的作用是消除振动。
图交流电磁铁的短路环1-衔铁2-铁芯3-线圈4-断路环三、电器的触头系统触头是有触点电器的执行部分,通过触头的闭合、断开控制电路通、断。
1.桥式触头2.指式触头图触头的结构形式四、电弧和灭弧方法1.吹弧:利用气体或液体介质吹动电弧,使之拉长、冷却。
按照吹弧的方向,分纵吹和横吹。
2.拉弧:加快触头的分离速度,使电弧迅速拉长,表面积增大迅速冷却。
3.长弧割短弧:4.多断口灭弧:5.利用介质灭弧:6.改善触头表面材料第三节、一、刀开关刀开关的典型结构如图,主要由静插座、触刀、操作手柄、绝缘底板组成。
(a)刀开关结构 (b)符号图刀开关典型结构1.开关板用刀开关(不带熔断器式刀开关)2.带熔断器式刀开关3.负荷开关(1)开启式负荷开关(2)封闭式负荷开关二、组合开关组合开关又称转换开关。
常用的组合开关有HZ10系列,其结构如图所示。
三、低压断路器1.低压断路器的用途低压断路器又称自动空气开关。
常用低压控制和保护电器基础知识低压电器指电压在500V以下的各种控制设备、继电器及保护设备等。
工程中常用的低压电器设备有刀开关、熔断器、低压断路器、接触器、磁力启动器及各种继电器等。
(一)刀开关刀开关是最简单的手动控制设备,其功能是不频繁的接通电路。
根据闸刀的构造,可分为胶盖刀开关和铁壳刀开关两种。
(1)胶盖刀开关。
刀开关的主要特点是容量小,常用的有15A、30A,最大为60A;没有灭弧能力,容易损伤刀片,只用于不频繁操作,构造简单,价格低廉。
(2)铁壳刀开关。
铁壳刀开关的主要特点是:有灭弧能力;有铁壳保护和联锁装置(即带电时不能开门),所以操作安全;有短路保护能力;只用在不频繁操作的场合。
铁壳刀开关容量选择一般为电动机额定电流的3倍。
(二)熔断器熔断器用来防止电路和设备长期通过过载电流和短路电流,是有断路功能的保护元件。
它由金属熔件(熔体、熔丝)、支持熔件的接触结构组成。
(1)瓷插式熔断器。
(2)螺旋式熔断器。
常用于配电柜中。
(3)封闭式熔断器。
这种熔断器常用在容量较大的负载上作短路保护。
大容量的能达到1kA。
(4)填充料式熔断器。
这种熔断器是我国自行设计的,它的主要特点是具有限流作用及较高的极限分断能力。
所以这种熔断器用于具有较大短路电流的电力系统和成套配电的装置中。
(5)自复熔断器。
(6)熔丝的选择。
选择熔丝的方法是对于照明等冲击电流很小的负载,熔体的额定电流等于或稍大于电路的实际工作电流。
(三)低压断路器低压断路器曾称自动开关或空开。
它除具有全负荷分断能力外,还具有短路保护、过载保护和失欠电压保护等功能,并且具有很好的灭弧能力。
常用作配电箱中的总开关或分路开关。
低压断路器不宜频繁操作,适宜作照明配电箱内或其他各种不频繁操作的控制设备。
(四)接触器接触器也称为电磁开关,它是利用电磁铁的吸力来控制触头动作的。
接触器按其电流可分为直流接触器和交流接触器两类,在工程中常用交流接触器。
接触器主要技术数据有额定电压、额定电流(均指主触头)、电磁线圈额定电压等。
常见低压电器基础知识一、断路器(一)概念低压断路器俗称自动开关或空气开关,用于低压配电电路中不频繁的通断控制。
在电路发生短路、过载或欠电压等故障时能自动分断故障电路,是一种控制兼保护电器。
断路器的种类繁多,按其用途和结构特点可分为DW型框架式断路器、DZ型塑料外壳式断路器、DS型直流快速断路器和DWX型、DWZ型限流式断路器等。
框架式断路器主要用作配电线路的保护开关,而塑料外壳式断路器除可用作配电线路的保护开关外,还可用作电动机、照明电路及电热电路的控制开关。
(二)断路器的结构和工作断路器主要由3个基本部分组成,即触头、灭弧系统和各种脱扣器,包括过电流脱扣器、失压(欠电压)脱扣器、热脱扣器、分励脱扣器和自由脱扣器。
下图1-8是断路器工作原理示意图及图形符号。
断路器开关是靠操作机构手动或电动合闸的,触头闭合后,自由脱扣机构将触头锁在合闸位置上。
当电路发生上述故障时,通过各自的脱扣器使自由脱扣机构动作,自动跳闸以实现保护作用。
分励脱扣器则作为远距离控制分断电路之用。
过电流脱扣器用于线路的短路和过电流保护,当线路的电流大于整定的电流值时,过电流脱扣器所产生的电磁力使挂钩脱扣,动触点在弹簧的拉力下迅速断开,实现短路器的跳闸功能。
图1-8 断路器工作原理示意图及图形符号热脱扣器用于线路的过负荷保护,工作原理和热继电器相同。
失压(欠电压)脱扣器用于失压保护,如图1-8所示,失压脱扣器的线圈直接接在电源上,处于吸合状态,断路器可以正常合闸;当停电或电压很低时,失压脱扣器的吸力小于弹簧的反力,弹簧使动铁心向上使挂钩脱扣,实现短路器的跳闸功能。
分励脱扣器用于远方跳闸,当在远方按下按钮时,分励脱扣器得电产生电磁力,使其脱扣跳闸。
不同断路器的保护是不同的,使用时应根据需要选用。
在图形符号中也可以标注其保护方式,如图1-8所示,断路器图形符号中标注了失压、过负荷、过电流3种保护方式。
(三)低压断路器选择原理低压断路器的选择应从以下几方面考虑:(1)断路器类型的选择:应根据使用场合和保护要求来选择。
行程开关的结构示意图
过流继电器外形图
空气阻尼时间继电器由电磁机构、延时机构、触头系统三部分组成。
延时方式有通电延时和断电延时两种。
断电延时型结构及工作原理见下图:当线圈 1
吸引向下吸合,上方微动开关 4 压下,使上方微动开关触头迅速转换。
同时在空气相连的活塞杆 6 也迅速向下移动,带动杠杆 7
的延时常开触点马上闭合,常闭触点马上断开。
当线圈断电时,微动开关
相连的活塞杆 6 在弹簧 8 作用下也向上移动,由于橡皮膜下方的空
热继电器的外形及结构
JR2 和 JRl5 系列的热继电器均为两相结构,是双热元件的热继电器,可以用作三相异步电动机的均衡过载保护和定子绕组为 Y 联结的三相异步电动机的断相保护,
常见低压电器基本知识。