生化名词解释
- 格式:doc
- 大小:33.50 KB
- 文档页数:1
名词解释:1、结构域:分子量较大的蛋白质在形成三级结构时,肽链中一些肽段可形成结构较为紧密、功能相对独立的特定区域称为结构域常包含多个超二级结构。
2、氨基酸的等电点:在某一PH值溶液中,氨基酸解离成阳离子和阴离子的趋势及程度相同,成为兼性离子,呈电中性,此溶液的pH值称该氨基酸的等电点。
3、蛋白质的等电点:在某一PH值溶液中,蛋白质解离成阳离子和阴离子的趋势相同,成为兼性离子,呈电中性,此溶液的pH值称为该蛋白质的等电点。
4、蛋白质的变性:在某些物理因素或化学因素的作用下,蛋白质特定的空间构象被破坏,从而引起理化性质改变,生物活性丧失,这种现象称为蛋白质变性。
5、酶的活性中心:酶分子中能和底物特意地结合并催化底物转化为产物的具有特定三维结构的区域称为活性中心。
辅酶或辅基参与组成酶的活性中心。
6、同工酶:同工酶是指在同种生物体内,催化同一种化学反应,但酶蛋白的分子结构和理化性质、免疫学特性都有所不同的一组酶。
7、酶的变构调节:某些特异的代谢物分子作用于酶时,以共价键的形式可逆地结合至活性中心以外的部位,使其构象改变,活性也随之改变,这种调节称为酶的变构调节。
8、共价修饰:酶蛋白多肽链上的某些残疾侧链在另一种酶的催化作用发生可逆的共价变化,从而引起酶空间结构及催化活性的改变,这种调节称为酶的化学修饰,也称共价修饰。
9、酶的竞争性抑制:竞争性抑制剂的化学结构与底物的化学结构相似,两者能够共同竞争同一种酶的活性中心,结果影响了酶与底物的结合,使有活性的酶分子数减少,导致酶促反应速度下降,这种作用称为竞争性抑制作用。
竞争性抑制作用的强弱取决于抑制剂浓度与底物浓度的相对比例。
10、底物水平磷酸化:代谢物脱氢、脱水时,引起分子内能量重新分布,形成高能化学键,将底物分子中的高能键的能量直接转移给ADP生成ATP的过程,称之为底物水平磷酸化。
11、脂肪动员:储存在脂肪库中的脂肪,在脂肪酶的作用下逐步水解为甘油和脂肪酸并释放入血以供其它组织细胞摄取利用的过程叫脂肪动员。
第一章1、等电点(isoelectric point):在某一pH的溶液中,氨基酸解离成阳离子和阴离子的趋势及程度相等,成为兼性离子,呈电中性。
此时溶液的pH值称为该氨基酸的等电点。
2、肽(peptide):是由氨基酸通过肽键缩合而形成的化合物。
3、肽键(peptide bond):是由一个氨基酸的 -羧基与另一个氨基酸的 -氨基脱水缩合而形成的化学键。
4、氨基酸的理化性质:氨基酸具有两性解离的性质;含共轭双键的氨基酸具有紫外线吸收的性质。
5、蛋白质(protein):是由许多氨基酸(amino acids)通过肽键(peptide bond)相连形成的高分子含氮化合物,是生命的物质基础。
6、蛋白质的理化性质:两性解离性质;胶体的性质;蛋白质空间结构破坏而引起变形;蛋白质的紫外线吸收的性质;蛋白质的呈色反应(茚三酮反应,双缩脲反应)7、肽单元:参与肽键的6个原子Cα1,C、O、N、H、Cα2位于同一平面,此同一平面上的6个原子构成肽单元。
8、模体:是蛋白子分子中具有特定空间构象和特定功能的结构成分。
一个模体有其特征性的氨基酸序列,并发挥特殊的功能。
9、结构域:分子量较大的蛋白质常可折叠成多个结构较为紧密且稳定的区域,并各行其功能。
结构域是在三级结构层次上的独立功能区。
10、蛋白质的一级结构:蛋白质分子从N-端至C-端所有氨基酸的排列顺序,并且包括二硫键的位置。
11、蛋白质的二级结构:蛋白质分子中某一段肽链的局部空间结构,也就是该段肽链主链骨架原子的相对空间位置,不涉及氨基酸残基侧链的构象。
12、蛋白质的三级结构:是指整条肽链中全部氨基酸残基的相对空间位置,也就是整条肽链所有原子在三维空间的排布位置。
三级结构是在二级结构的基础上形成的进一步卷曲或折叠的状态。
13、蛋白质的四级结构:是指蛋白质分子中各个亚基之间的空间排布及亚基亚基接触部位的布局和相互作用。
14、蛋白质变性:在一些理化因素的作用下,蛋白质的特定的空间构象被破坏,从而导致其理化性质改变和生物学活性丧失。
生化名词解释(整理)1、增色效应:在DNA变性解链过程中,由于碱基之中的共轭双键被暴露出来,使DNA在260nm 处的吸光值增加,称为增色效应。
2、核酶:具有催化活性的RNA称为核酶。
其在rRNA转录后加工过程中起自身剪接的作用,催化部位具有特殊的锤头结构。
3、底物水平磷酸化:底物高能磷酸基团直接转移给ADP生成ATP,这种ADP或其他核苷二磷酸的磷酸化作用与底物的脱氢作用直接相偶联的反应称为底物水平磷酸化。
4、Tm:DNA的变性从开始解链到完全解链,是在一个相当窄的温度内完成的,在这个范围内,紫外光吸收值达到最大值50%时的温度称为DNA的解链温度(Tm)。
一种DNA的Tm值的大小与其所含的碱基中的G+C比例相关,G+C比例越高,Tm值越高。
5、Klenow片段:利用特异的蛋白酶将DNA聚合酶Ⅰ水解为大、小两个片段,其中C端的大片段具有DNA聚合酶活性和5ˊ→3ˊ核酸外切酶活性,称为Klenow片段。
它是分子生物学研究中常用的工具酶。
6、顺式作用元件:指可影响自身基因表达活性的DNA序列。
按功能特性分为启动子、增强子及沉默子。
7、框移突变:基因编码区域插入或缺失碱基,DNA分子三联体密码的阅读方式改变,使转录翻译出的氨基酸排列顺序发生改变,称为框移突变。
8、酶的比活力:即酶纯度的量度,指单位重量的蛋白质中所具有酶的活力单位数,一般用IU/mg蛋白质来表示。
一般而言,酶的比活力越高,酶纯度越高。
9、SD序列:原核生物mRNA上起始密码子上游,普遍存在AGGA序列,因其发现者是Shin- Dalgarno而称为SD序列。
此序列能与核糖体小亚基上的16S rRNA近3ˊ端的UCCU序列互补结合,与翻译起始复合物的形成有关。
10、信号肽:即Signal Peptide,它是一段由3-60个氨基酸组成的短肽序列,常指新合成多肽链中用于指导蛋白质跨膜转移(定位)的N-末端的氨基酸序列(有时不一定在N端),至少含有一个带正电荷的氨基酸,中部有一高度疏水区以通过细胞膜。
1.蛋白质等电点:AA所带电荷为零时所处溶液的PH值。
2.肽键和肽链:一分子AA的羧基与另一分子AA的氨基脱水缩合形成的共价键结构即肽键。
多个AA分子脱水缩合就形成肽链。
3.肽平面:组成肽腱的四个原子相邻的两个α碳原子处于同一平面上,为刚性平面结构。
4.一级结构:指组成蛋白质的多肽链中氨基酸的排列顺序,不涉及肽链的空间排序。
5.二级结构:多肽链主链的局部空间结构,不考虑侧链的空间构象。
6.三级结构:指整个多肽链的空间结构,包括侧链在内的所有原子的空间排布,即蛋白质的三维结构。
7.四级结构:蛋白质由相同或不同的亚基以非共价键结合在一起,这种亚基间的组合方式即为蛋白质的四级结构。
8.超二级结构:相邻的二级结构单元组合在一起,相互作用,形成有规则的,在空间上能辨认的二级结构组合体,充当三级结构的构件,即超二级结构。
9.结构域:较大的球形蛋白质分子中,多肽链往往形成几个紧密的球状构象,这些球状结构间以松散的肽链相连,这些球状构象即结构域。
10.蛋白质的变性与复性:当受到某些因素影响时,维系天然构象的次级键被破坏,蛋白质失去天然构象,导致生物活性丧失及相关物理、化学性质的改变的过程为变性。
变性后蛋白质除去变性因素后,重新恢复天然构象和生物活性的过程称为蛋白质的复性。
11.分子病:由于遗传上的原因而造成蛋白质分子结构或合成量的异常所引起的疾病。
12.盐析法:在蛋白质溶液中加入大量的中性盐以破坏蛋白质胶体的稳定性使其析出。
13.别构效应:一个蛋白质与其配体结构后,蛋白质的空间构象发生变化,使它适用于功能的需要,这一类变化称为别构效应。
14.构型与构象:构型,分子中由于各原子或基团间特有的固定的空间排列方式不同而使它呈现出不同的较定的立体结构;构象,由于分子中的某个原子(基团)绕C-C单键自由旋转而形成的不同的暂时性的易变的空间结构形式,不同的构象之间可以相互转变,在各种构象形式中,势能最低、最稳定的构象是优势对象。
1.糖是一类多羟基醛或多羟基酮及其缩合物和衍生物的总称;分为单糖、寡糖、多糖和复合糖。
2.必需脂肪酸:维持人体生长所需的,体内又不能合成的脂肪酸。
3.皂化价:完全皂化1克油或脂所消耗的氢氧化钾的毫克数。
4.蛋白质变性:蛋白质受到某些物理和化学因素作用时,引起生物活性的丧失,溶解度的降低,以及其他的理化性质的改变,这种变化称为蛋白质的变性作用。
5.DNA变性:指维持核酸双螺旋结构的氢键断裂从而使核酸变成单链结构的过程。
6.肽平面:形成肽键的4个原子和与之相连的2个C原子共处于一个平面上,形成肽平面。
7.米氏常数:是反应速度为最大值的一半时的底物浓度8.竞争性抑制作用:抑制剂与底物竞争与酶的同一活性中心结合,从而干扰了酶与底物的结合,使酶的催化活性降低的作用。
9.三羧酸循环:以乙酰CoA 为起点,多种生物大分子(糖,脂,氨基酸)的共同最终代谢途径。
10.糖异生:非糖物质转变为葡萄糖或糖原的过程称为糖异生作用。
糖异生的意义:11.糖酵解:葡萄糖在胞液中经一系列酶促反应分解为丙酮酸的过程,称为糖酵解12.脂肪酸的β-氧化、ω-氧化肝和肌肉是进行脂肪酸氧化最活跃的组织,其最主要的氧化形式是β-氧化。
ω-氧化:在酶的催化下,脂肪酸的烷基端碳先氧化成羟基,再氧化成羧基,最后生成α,ω-二羧酸,然后在两端进行β-氧化。
13.转氨基作用:在转氨酶的催化下,某一氨基酸的a(阿尔法)-氨基转移到另一种a-氨基转移到另一种a-酮酸的酮基上,生成相应的氨基酸;原来的氨基酸则转变成a-酮酸。
14.呼吸链:又称电子传递链,指代谢物上脱下的氢经一系列传递体,最后传递给分子氧而生成水的体系。
15.冈崎片段:随从链上不连续复制的DNA片段称为冈崎片段。
16.分子伴侣:一类在序列上没有相关性但有共同功能的蛋白质,它们在细胞内帮助其他含多肽的结构完成正确的组装,而且在组装完毕后与之分离,不构成这些蛋白质结构执行功能时的组份。
17.酮体:在肝脏中,脂肪酸氧化分解的中间产物乙酰乙酸、β-羟基丁酸及丙酮,三者统称为酮体。
1、等电点(isoelectric point):在某一pH值的溶液中,氨基酸解离成阴/阳离子的趋势及程度相等,成为兼性离子,呈电中性,此时溶液的pH值称该氨基酸的等电点。
2、肽单元(肽平面):参与肽键的6个原子——C-α1,C,O,N,H,C-α2。
位于同一平面,C-α1 和C-α2 在平面上所处的位置为反式(trans)构型,此同一平面上的6个原子构成肽单元。
3、蛋白质一级结构:蛋白质分子中氨基酸的排列顺序称蛋白质的一级结构。
一级结构的主要化学键是肽键,有的还包含二硫键。
一级结构是蛋白质空间构象和特异生物学功能的基础。
4、二级结构:指蛋白质分子中某一段肽链的局部空间结构,也就是该肽链主链骨架原子的相对空间位置,并不涉及氨基酸残基侧链的构象。
蛋白质二级结构包括α-螺旋、β-折叠、β-转角和无规卷曲。
维持蛋白质二级结构的化学键是氢键。
5、三级结构:多肽链中全部氨基酸残基的相对空间位置,也就是整条多肽链所有原子在三维空间的排布位置。
6、亚基:在蛋白质的四级结构中,每个具有独立三级结构的多肽链就是一个亚基,亚基与亚基间呈特定的三维空间排布,并以非共价键相连接。
7、四级结构:由两条或两条以上多肽链组成的蛋白质,每一条多肽链都有其完整的三级结构,称为蛋白质的亚基,亚基与亚基之间呈特定的三维空间排布,并以非共价键相连接,这种蛋白质分子中各个亚基的空间排布及亚基接触部位的布局和相互作用,称为蛋白质的四级结构。
8、α-螺旋(α-helix):是蛋白质多肽链主链二级结构的主要类型之一,肽链主链骨架围绕中心轴盘绕成有规律的右手螺旋状。
9、β-折叠(βpleated sheet):是蛋白质二级结构的一种,其主要特征是:①多肽链充分伸展,每个肽单元以C-α为旋转点,依次折叠成锯齿结构;②氨基酸侧链交替地位于锯齿状结构的上、下方;③两条以上肽链或一条肽链内的若干肽段平行排列,通过链间羰基氧和亚氨基氢形成氢键,从而稳固β-折叠结构;④肽链有顺式平行和反式平行两种。
1.当氨基酸分子带有相等正、负电荷,即所带净电荷为零时,溶液的pH值称为该氨基酸的等电点(pI)。
2.两氨基酸单位之间的酰胺键(-CO-NH-),称为肽键.3.蛋白质的一级结构(primary structure)就是蛋白质多肽链中氨基酸残基的排列顺序(sequence)。
4.蛋白质的二级结构(secondary structure)多肽链中主链原子的局部空间排布即构象,不涉及侧链部分的构象。
维系蛋白质二级结构的主要化学键是氢键。
5.肽键中-C-N-键的性质介于单、双键之间,具有部分双键的性质,因而不能旋转,这就将固定在一个平面之内6.β-折叠是由若干肽段或肽链排列起来所形成的扇面状片层构象。
7.模序是指在多肽链内顺序上相互邻近的二级结构肽段常常在空间折叠中靠近,彼此相互作用,形成一个具有特殊功能的空间结构8.整条多肽链中所有原子在三维空间的排布位置。
9.结构域也是蛋白质构象中二级结构与三级结构之间的一个层次。
在较大的蛋白质分子中,蛋白质三级结构常可分割成一个或数个球状或纤维状的区域,每个区域折叠得较为紧密,有独特的空间构象,各行其功能,称为结构域。
(10.蛋白质的四级结构是指亚基的立体排布、相互作用及接触部位的布局。
11.协同效应(cooperativity)的定义是指一个亚基与其配体结合后,能影响寡聚体中另一亚基与配体的结合能力。
如果是促进作用则称为正协同效应,反之称为负协同效应12.当蛋白质溶液处于某一pH时,蛋白质游离成正、负离子的趋势相等,即成为兼性离子,此时溶液的pH值称为蛋白质的等电点(isoelectric point,简写pI)13.天然蛋白质的严密结构在某些物理或化学因素作用下,其特定的空间结构被破坏,从而导致理化性质改变和生物学活性的丧失,称之为蛋白质的变性作用14.将接近于等电点附近的蛋白质溶液加热,可使蛋白质可形成比较坚固的凝块,称蛋白质凝固15.在蛋白质溶液中加入大量的中性盐以破坏蛋白质的胶体稳定性而使其析出,这种方法称为盐析。
名词解释1、酶的比活力:每毫克酶蛋白所具有的酶活力单位数。
2、蛋白质的三级结构:多肽链借助各种非共价键弯曲、折叠成具有特定走向的紧密球状结构。
3、别构效应:某种不直接涉及蛋白质活性的物质,结合于蛋白质活性部位以外的其他部位(别构部位),引起蛋白质分子的构象变化,而导致蛋白质活性的改变。
4、寡糖:由2~20个单糖分子通过糖苷键构成的糖类物质。
5、第二信使:细胞表面受体接受细胞外信号后转换而来的细胞内信号称为第二信使,而将细胞外信号称为第一信使。
6、分子杂交:用一个DNA单链或一个RNA单链与另一待测DNA单链形成双链,以测定某特异序列的存在。
7、蛋白质的可逆变性:用适当的方法消除变性因素,可使蛋白质恢复活性。
8、全酶:具有催化活性的酶,包括所有必需的亚基、辅基和其它辅助因子。
9、米氏常数Km:Km的数值等于酶促反应达到其最大速率一半时的底物浓度,它的大小只与酶的性质有关,而与酶浓度无关。
10、波尔效应:pH值或和CO2分压的变化对血红蛋白结合氧能力具有影响,血液pH值降低或CO2分压升高,使血红蛋白对O2的亲和力降低,在任意O2分压下血红蛋白氧饱和度均降低,氧分数饱和曲线右移;反之亦然。
这种pH对Hb氧亲和力的影响称为波尔效应。
11、肽聚糖:N-乙酰葡萄糖胺(NAG)和N-乙酰胞壁酸(NAMA)交替连接的杂多糖与不同组成的肽交叉连接形成的大分子。
肽聚糖是许多细菌细胞壁的主要成分。
12、乳化作用:由于表面活性剂的作用,使本来不能混合到一起的两种液体能够混到一起的现象称为乳化现象,具有乳化作用的表面活性剂称为乳化剂。
13、酸败现象:食物和其他产品中的不饱和脂肪酸被氧化或水解而产生的一种具有异臭的状态,酸败后的油脂密度减小,碘值降低,酸值增高。
14、碘值:不饱和脂肪酸中的不饱和度越高,用以与之加成的卤素量也越多,通常以“碘值”表示。
在一定条件下,每100g脂肪所吸收碘的克数称为该脂肪的“碘值”。
15、自由基::凡是具有不成对电子的原子或基团,称为自由基或游离基。
缩合而形成的化学键。
2、模体(motif):模体是蛋白质分子中具有特定空间构象和特定功能的结构成分。
3、结构域(domain):三级结构中、分割成折叠较为紧密且稳定的区域,各行使其功能。
结构域也可看作是球状蛋白质的独立折叠单位,有较为独立的三维空间结构。
4、蛋白质的等电点( isoelectric point, pI):当蛋白质溶液处于某一 pH 时,蛋白质解离成正、负离子的趋势相等,即成为兼性离子,净电荷为零,此时溶液的 pH 称为蛋白质的等电点。
5、蛋白质的变性(denaturation):在某些物理和化学因素作用下,其特定的空间构象被破坏,也即有序的空间结构变成无序的空间结构,从而导致其理化性质改变和生物活性的丧失。
6、亚基 (subunit):四级结构中每条具有完整三级结构的多肽链。
7、谷胱甘肽(glutathione,GSH):是由谷氨酸、半胱氨酸和甘氨酸组成的三肽。
分子中半胱氨酸的巯基是该化合物的主要功能基团。
8、协同效应(cooperativity) :一个亚基与其配体结合后,能影响此寡聚体中另一个亚基与配体的结合能力,称为协同效应。
若是促进作用则称为正协同效应(positive cooperativit ); 若是抑制作用则称为负协同效应(negativecooperativity).9、分子病(molecular disease):由蛋白质分子发生变异所导致的疾病,称为分子病。
10、DNA 变性(DNA denaturation):某些理化因素(温度、pH、离子强度等)会导致 DNA 双链互补碱基之间的氢键发生断裂,使 DNA双链解离为单链。
这种现象称为 DNA 变性。
11、磷酸二酯键(phosphodiester bond):一个脱氧核苷酸 3?的羟基与另一个核苷酸 5?的α-磷酸基团缩合形成磷酸二酯键。
12、核小体(nucleosome):染色质的基本组成单位是核小体,它是由 DNA 和 H1、H2A、H2B、H3 和 H4 等 5 种组蛋白共同构成的。
名词解释1.肽键:由一个氨基酸的a-羧基与另一个氨基酸的a-氨基酸脱水缩合形成的化学键。
2.氨基酸残基:肽键中的氨基酸分子因脱水缩合而基团不全被称为氨基酸残基。
3.蛋白质一级结构:在蛋白质分子中,从N-端至C-端的氨基酸排列顺序称为蛋白质的一级结构。
4.蛋白质二级结构:蛋白质分子中某一段肽键的局部空间结构,也就是该段肽链主链骨架碳原子的相对空间位置,并不涉及氨基酸残基侧链的构象。
5.模体:在许多蛋白质分子中,可发现二个或三个具有二级结构的肽段,在空间上相互接近,形成一个特殊的空间构象,被称为模体。
6.蛋白质的三级结构:整条肽链中全部氨基酸残基的相对空间位置。
即肽链中所有原子在三维空间的排布位置。
7.结构域:分子量较大的蛋白质常可折叠成多个结构较为紧密的区域,并各行其功能,称为结构域。
8.分子伴侣:通过提供一个保护环境从而加速蛋白质折叠成天然构想或形成四级结构的一类蛋白质。
9.蛋白质的四级结构:蛋白质分子中各亚基的空间排布及亚基接触部位的局部和相互作用,称为蛋白质的四级结构。
10.蛋白质的变性:在某些物理和化学因素作用下,其特定的空间构象被破坏,也即有序的空间变成无序的空间结构,从而导致其理化性质改变和生物活性丧失。
11.蛋白质的复性:若蛋白质变性程度较轻,去除变性因素后,蛋白质仍可恢复或部分恢复其原有构象的功能,称为蛋白质的复性。
12.核酸的一级结构:核酸中核苷酸的排列顺序。
13.DNA变性:在某些理化因素作用下,DNA双链解开成两条单链的过程,称为DNA变性。
14.增色效应:DNA变性时其溶液OD260增高的现象。
15.解链温度:DNA解链过程中,紫外吸光度的变化达到最大值的一半时所对应的温度。
16.DNA复性:当变性条件缓慢地除去后,两条解离的互补链可重新配对,恢复原来的双螺旋结构。
17.减色效应:DNA复性时,其溶液OD260降低。
18.核酸分子杂交:不同种类的DNA单链分子或RNA分子放在同一溶液中,只要两种单链分子之间存在一定程度的碱基配对关系,在适宜的条件可以在不同的分子间形成杂化双链。
1.肽键:一个氨基酸的氨基与另一个氨基酸的基脱去一分子的水,所形成的酰胺键称为肽键。
2.蛋白质变性:在某些理化因素的作用下,使蛋白质的空间构象破坏,进而改变蛋白质的理化性质和生物活性,称为蛋白质变性。
3.蛋白质的等电点:在某一PH溶液中,蛋白质分子解离成正电荷和负电荷的趋势相等,其净电荷为零,此时溶液的PH为该蛋白质的等电点。
4.α-螺旋:α-螺旋为蛋白质二级结构。
在α-螺旋中,多肽链主链围绕中心轴作有规律的螺旋式上升,螺旋的走向为顺时针方向,即所谓的右手螺旋。
氨基酸侧链伸向螺旋外侧。
每3.6个氨基酸残基螺旋上升一圈。
α-螺旋的稳定依靠上下肽键之间所形成的氢键维系。
5.蛋白质的三级结构:是指整条肽链中全部氨基酸残基的相对空间排布,即整条肽链所有原子在三维空间的排布位置。
蛋白质三级结构的形成和稳定主要靠次级键,包括氢键、离子键、疏水作用、范德华力。
6.核酸的一级结构:是指从5'-末端到3'-末端核酸或脱氧核苷酸的排列顺序。
7.DNA的变性:当DNA受到某些理化因素作用时,DNA双链互补碱基对之间的氢键和相邻碱基之间的堆积力受到破坏,DNA双链被解开成单链,逐步形成无规则线团构象的过程。
DNA 变性的本质是破坏互补碱基间的氢键,并未破坏磷酸二酯键,因此DNA的变性仅破坏DNA的空间结构,一级结构不受影响。
8.T m值:是指DNA分子达到50%解链时所需的温度。
T m值的大小与DNA分子中的GC含量有关,GC含量越高T m值则越大。
10.维生素:维生素是维持机体正常代谢和健康所必需的,但体内不能合成或合成很少,必须由食物供给的一类小分子有机化合物。
11.脂溶性维生素:脂溶性维生素属于疏水性化合物,不溶于水,而溶于脂类及有机溶剂,在食物中与脂类共存,随脂类物质一同被吸收。
当脂类吸收障碍时易导致其缺乏。
12.视紫红质:视紫红质是视网膜杆状细胞内能感受弱光或暗光的一种由11-顺视黄醛和不同的视蛋白组成的色素结合蛋白质。
生化名词解释大全1. DNA:脱氧核糖核酸,生物体的遗传物质,由四种碱基(腺嘌呤、鸟嘌呤、胸腺嘧啶、鸟嘌呤)组成的双链螺旋结构。
2. RNA:核糖核酸,参与蛋白质的合成和转运,可以分为信使RNA(mRNA)、核糖体RNA(rRNA)和转移RNA (tRNA)。
3. 蛋白质:多肽链或多种肽链编织而成,具有广泛的功能,如结构支持、酶催化和信号传递。
4. 酶:催化化学反应的蛋白质,通过降低反应活化能来加速反应速率。
5. 细胞膜:包围和保护细胞的薄膜,由脂质双层和蛋白质构成。
6. 生物催化:生物体利用酶促进化学反应发生的过程。
7. 代谢:生物体所进行的化学反应,包括合成物质和分解物质两个方面。
8. 基因:DNA上的功能区段,确定了特定蛋白质的合成。
9. 氨基酸:蛋白质的构成单位,共有20种不同的氨基酸。
10. 异源重组:将来自不同生物体的DNA片段重新组合,形成新的基因组合。
11. 基因工程:利用基因工具和技术对生物体的基因进行改造,实现特定目标。
12. 克隆:复制生物个体或基因的过程。
13. 基因表达:基因的信息从DNA转录为mRNA,再由mRNA翻译为蛋白质的过程。
14. 遗传:生物体通过基因的传递将遗传信息传递给下一代。
15. 内质网:细胞内一种网状结构,参与蛋白质合成和修饰。
16. 线粒体:细胞内的双层膜结构,参与细胞呼吸和能量产生。
17. 基因突变:DNA序列发生改变,导致基因功能或表达出现不同。
18. 病原体:引起疾病的微生物或病毒。
19. 感染:病原体侵入和繁殖在宿主体内,导致宿主出现病症。
20. 免疫系统:人体防御病原体和异物入侵的生物系统。
21. 抗生素:一类能抑制或杀死细菌生长的化学物质。
22. 肥料:提供植物所需养分的物质,促进植物生长。
23. 基因组:一个生物体的所有基因的集合。
24. 表型:生物体可观察到的形态特征,由基因和环境共同决定。
25. DNA修复:维护DNA完整性的一系列修复机制。
生化名词解释1多羟基醛或酮及其缩聚物和衍生物的总称。
2构型:原子或基团在空间的相对分布或排列。
涉及共价键的断裂。
3构象:当单键旋转时,取代基团可能形成不同的立体结构。
不涉及共价键的断裂。
4差向异构体:仅一个手性碳原子构型不同的非对映异构体5必需脂肪酸:人体不能合成,必需由膳食提供的对人体功能必不可少的多不饱和脂肪酸。
6自由基:分子/原子/基团中有未配对电子的一类物质。
7抗氧化剂:具有还原性、能抑制靶分子自动氧化的物质。
8等电点:当溶液为某一pH值时,AA主要以兼性离子的形式存在,分子中所含的正负电荷数目相等,净电荷为0。
这一pH值即为AA的等电点。
9均一蛋白质:对任一种给定的蛋白质,其所有分子在AA组成和顺序以及肽链的长度方面都应是相同的,即所谓均一的蛋白质。
10一级结构:肽链中的氨基酸排列顺序。
11二级结构:指肽链的主链在空间的排列,或规则的几何走向、旋转及折叠。
12超二级结构:若干相邻的二级结构单元按照一定规律有规则组合在一起,相互作用,形成在空间构象上可彼此区别的二级结构组合单位。
13结构域:存在于球状蛋白质分子中的两个或多个相对独立的、在空间上能辨认的三维实体。
14三级结构:已由二级结构元件构建成的总三维结构,包括一级结构中相距较远的肽段间的几何相互关系和侧链在三维空间中彼此间的相互关系。
15四级结构:指由多条各自具有一、二、三级结构的肽链通过非共价键连接起来的结构形式。
15亚基:四级结构的蛋白质中每个球状蛋白质。
具有独立三级结构的肽链。
亚基有时也称单体。
15单体蛋白质:仅由一个亚基组成并因此无四级结构的蛋白质。
15原聚体、聚体:对称的寡聚蛋白质分子中的两个或多个不对称的相同结构。
16氨基酸残基:肽链中的氨基酸由于参加肽键的形成已经不是原来完整的分子,因此称为氨基酸残基。
16肽基、肽单位:肽链中的酰胺基(-CO-NH-)。
16:肽:氨基酸的线性聚合物,因此也常称肽链。
16:共价主链:由-N-Cα-C-序列重复排列而成的肽链骨干。
名词解释
1、呼吸链:呼吸链又叫电子传递链,是由位于线粒体内膜(真核)中的一系列电子传递体按标准
氧化还原电位,由低到高顺序排列组成的一种能量转换体系。
2、生物氧化:能源物质在活细胞中氧化分解,释放化学能并转化为生物能的生化过程,称 为生物氧化,又叫细胞氧化或细胞呼吸。
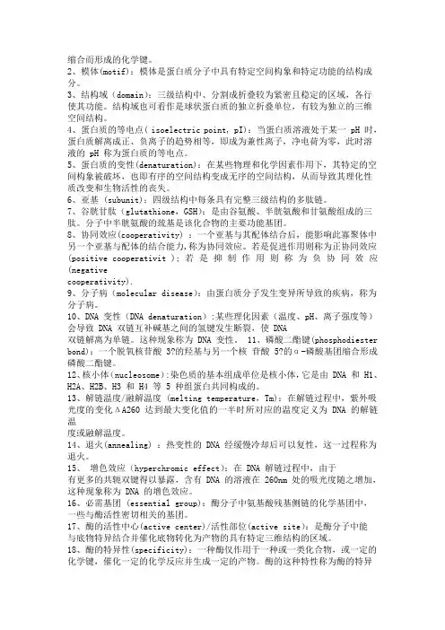
3、联合脱氨基作用:将转氨基作用与谷氨酸氧化脱氨基作用联合进行,促进各种氨基酸脱去氨基
生成α-酮酸和氨的过程称氨基酸的联合脱氨基作用。
例如:丙氨酸的联合脱氨基作用。
4、DNA 内切酶:具有识别双链DNA 分子中特定核苷酸序列,并由此切割DNA 双链的核酸内切
酶统称为限制性核酸内切酶。
5、酵解与发酵:.酵解 葡萄糖经1,6-二磷酸果糖和3-磷酸甘油酸降解,生成丙酮酸并产生ATP
的代谢过程。
6、分子杂交:不同来源的变性DNA ,若彼此之间有部分互补的核苷酸顺序,当它们在同一溶液中
进行热变性和退火处理时,可以得到分子间部分配对的缔合双链,此过程叫分子杂交。
7、增色效应:伴随着变性,核酸的紫外吸收值增加,此现象为增色现象。
减色效应:复制过程中,紫外吸收值降低,次现象为减色现象。
8、逆转录:以RNA 为模板,依靠逆转录酶的作用,以四种脱氧核苷三磷酸(dNTP)为底物,产生
DNA 链。
9、等电点:分子所带正负电荷相等,净电荷为零的环境PH 成为等电点。
10、活性中心:酶分子上直接参与底物的结合并对其进行催化的区域。
11、酶的活性中心:酶分子上由与催化功能有关的原子或基团构成的特殊的空间结构,称为酶的活
性中心
C COOH CH COOH CH 2COOH C COOH O CH 2CH 2COOH CH COOH NH 2CH 2谷氨酸NH 2CH 3CH 3O 丙氨酸丙酮酸
谷丙转氨酶NA D NA DP 或NA DH 或NA DPH H +++
H +NH 3L-谷氨酸脱氢酶α-酮戊二酸。