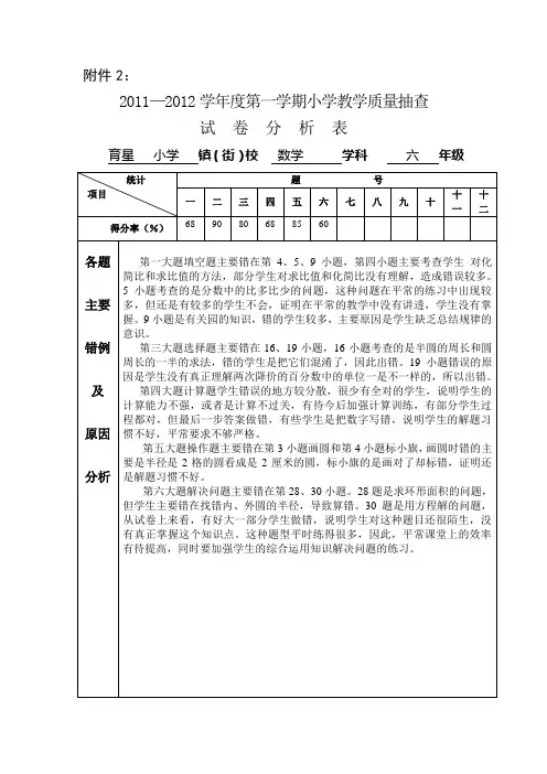
六年级数学试卷分析表
- 格式:doc
- 大小:29.00 KB
- 文档页数:1
六年级数学试卷分析——程风琴期中考试已经结束,本次考试使我对六年级学生数学水平有了大致的了解,突出数学课程的基础性、普及性和发展性,但是总体上试题量太大。
下面就本次测试做简要的分析:一学情分析六年级一班共有57人,其中女生30人,班级容量较大,而且学生的基础较差,所以不管是平时的教学还是测试效果都不是很理想。
二、对试卷的评价。
1.题型新颖丰富,内容灵活综合,各部分分数比例威较适中。
但是重难点不是很突出,尤其是对于圆这一部分考察得太少,特别是阴影部分的面积没有考察到。
2.基础中有提高,保底不封顶,能充分全面地反映不同层次学生的学习状况、数学思维能力和数学学习习惯等。
3.试卷满分100分其中包括选择9分,判断6分,填空22分,操作8分,计算33分,解决问题22分。
三成绩分析本次测试满分100分,六年级(一)平均分54.9六年级(二)平均分45分,六年级(三)平均分55.2分,六年级一班比六年级(二)班高,比六年级三班低0.2 分。
本班最高分93.5分,最低分0分(没有参加考试),在今后的教学中会加大对学困生的辅导工作,以缩小班级差距。
四、对学生学习状况的总体评价双基掌握比较扎实,运用已学知识灵活解决变化实际问题的能力还有待于进一步提高。
部分同学审题不够清楚,计算粗心。
1.选择题:基本上都是基础题,但是对于中等以下学生还是失分较多。
2.填空题:错误率较高主要原因很可能是:(1)对题意的理解不够清楚。
(2)意思没有理解清楚,计算反而使题在做法上变得复杂,而且容易出错。
(3)也反映出部分学生对数学概念理解不够清楚。
3.操作题:主要考察的是对圆上各要素知识的掌握。
如:已知半径求出它的周长。
学生完成情况不错,但是答案错误,对于大部分学生成绩是有影响的。
第二是用圆构成图案,大部分学生做的不太好,也就是学生么偶有从根本上理解,并看懂图形。
4.简单计算:总体情况还不错。
大部分学生都有得分。
5.解决问题:应用题依然是这份试卷的重点。
六年级数学上册第二单元《位置》试卷分析
一.试卷总体分析:
这张试卷的题型丰富,囊括了本单元的所有内容.题型有填空、选择、计算、看图回答、解决问题五个类型。
这份试卷强化知识体系,突出主干内容,但内容较为简单。
本卷较为重视能力的考查:考查了学生的计算能力,观察能力以及运用知识解决生活问题的能力。
二、考生答题情况分析;
2.学生答题情况:
1、填空题,5小题24个空。
错题主要集中在第
2、
3、4题。
第2题学生不知是距离和方向两个条件确定位置,第3题没能分清物体位置的相对性,乱填一气,错误较多。
第4题学生把同一方向的两个夹角说法没有理清。
2、选择题,共6题。
学生答题情况较好,但第3题根据地图判断方向,不少学生错了。
3、简便计算,共4题。
学生整体计算较好,但部分学生计算还是粗心,第三小题的答案没有约成最贱简分数,有一些错误。
4、看图回答问题共两题,第一小题,说路线图,学生有的把到那一站写成了数字,没看清题意。
第二题作图,有部分学生作图不够规范,还有方向弄错的,丢了不少分。
5、解决问题,共2题。
题目本身并不难,错误集中在第2题,第二题学生没有注意到平均速度是总路程除以总时间,不少学生求出的是平均时间,出现了一些错误,丢分严重。
三、在今后的教学中,要注意从这几方面加以改进。
1、注重培养学生细心解题,认真检查的好习惯。
2、加强旧知识的复习,以免学生时间长了,不熟悉了。
3、加强学生的看图理解能力以及作图能力的培养。
六年级上册数学期末检测试卷分析一、试题特点本次期末考试试题是从试题安排来看,对记忆力的题目考得相对较少,比较注重检测学生学习力与想象力结合的情况。
从内容看, 这份试题主要以数学新课程标准为依据,以课本为主,是较基础的一份试题。
基本能考查学生上学期以来所学的基础知识,考查了学生应用知识解决问题的能力,还检验了学生个体的学习能力,也就是解决实际问题的能力。
二、答卷分析针对本班学生卷面答题的情况,现对全班学生进行记忆力、想象力和学习力三个方面进行分析。
(一)关于记忆力的试题分析1、例子及失分原因:本次考试,有关记忆力的是:(1)判断题第1小题,“互为倒数的两个数的积为1。
”(2)选择题的第3小题,“如果比的前项扩大3倍,要使比值不变,后项应该()。
”从分析我们可以看出,学生考得不好,对书中的概念不够熟悉,记忆不牢固,在以后的教学中,应该多给学生练习记忆。
(二)关于想象力的试题分析题中考到想象力的题目有以下几题,目的是考察学生能否根据书中的题目进行发挥想象力。
(1)选择题第1、2小题。
(2)填空题第3、5、6小题(3)应用题的第3小题。
从以上分析来看,学生在空间想象这个题目考得比较理想,可能由于在单元测试的时候已经考过类似的题目,因此学生掌握比较理想。
相反的有些题目就考得不太理想,例如填空题的第3小题,部分学生不会做了,这说明学生想象力不够丰富,不懂得一题多变的思维。
(三)关于学习力的试题分析关于考察学习力方面的试题,是本次考试中重中之重。
试题中学习力答题的情况(1)填空题除记忆力与想象力的题目外其余题目,全队率占38%。
(2)判断题第2、3、4、5小题,全队率占82%。
(3)选择题5,全队率占77%.(4)计算题全队率占55%.(5)解决问题1、2、4、5小题,全队率占564%.由于考察学习力的题目比较多,学生做错的题目不同,全对的人数比较少,但就总体来说,大部分学生基础还是比较扎实的,根据分析图可以看出学生的计算能力还须提高。
六年级数学上册第四单元《比》试卷分析一.试卷总体分析:这张试卷的题型丰富,囊括了本单元的所有内容:1、比的意义;2、比的基本性质;3、求比值和化简比;4、比的运用。
这份试卷强化知识体系,突出主干内容。
本次试题以基础知识为主,既注意全面更注意突出重点,对主要知识的考查保证较高的比例。
重视各种能力的考查。
本次试题通过六种题型,全面考查了学生的计算能力,观察和判断能力以及综合运用知识解决生活问题的能力。
二、考生答题情况分析;2.学生答题情况:1、填空题,8小题14个空。
错题主要集中在第6、8题。
第6题学生没能掌握面积比是棱长比的平方倍,体积比是棱长比的立方倍。
错误较多。
第8题也有不少人错,对于比值表达的意义填写较为混乱。
2、判断题,共5题。
学生答题情况较好,正确率较高。
3、选择题,共5题。
学生答题情况较好,但第2小题有不少错误,学生没注意乙比甲多30,应该是份数先相减,再来求一份。
4、计算,共5大题。
分为口算、简便运算、化简比、求比值和解方程。
题目不难,正确率较高,但部分学生却把化简比和求比值弄颠倒了,失分较多。
计算中蒋维勇、金浩然错误较多,太过粗心。
5、列式计算,共二题,第一题学生解答较好,但第二题学生列方程计算,没有把减去它的四分之一理解为未知数的四分之一,只减去四分之一了,错误较多,是本次测试丢分最多的一道题。
6、解决问题,共5题。
学生答题还好,题目本身并不难,错误集中在第4题和第5题,第4题部分学生不知道应该先用长方形的周长除以2,得到长与宽的和,第5题,学生也是没有先用冷场总和除以4得到一个长、宽、高的和,再按比分配。
三、在今后的教学中,要注意从这几方面加以改进。
1、注重培养学生细心解题,认真检查的好习惯。
尤其是蒋维勇、金浩然、阮梦怡、蒋恩祈等人。
2、课堂效果有待提高。
所有题目,在复习时已经讲过,但是类似的题目学生还不能正确答题,证明课堂效果不佳,当然也说明学生的强化训练不够。
3、求比值和化简比等运算类题目还要加强练习。
六年级数学第五单元试卷分析一、试卷分析本卷有五大题,总分100分,分为填空、判断、选择、计算、应用五部分,主要包括分数乘法、分数除法、分数四则混合运算和应用题。
该卷题量适中,题型多样,内容丰富,有很强的针对性。
同时,灵活性大,注重了基础性和实践性的相互统一,也注重了学生的计算,应用等方面能力的考查。
试卷在打印时出现了一点小问题,把“大豆”写成了“菜籽”,0.83多了一个循环点,其它都很好。
二、考情分析本次考试成绩不太理想。
年级平均分为59.05分,年级及格率为50.6℅,年级达优率为15.4℅。
三、考生答卷情况分析从试卷得分情况来看,填空题第3、7、8、10、11、12,判断第1、2、4,选择第3、5,计算中简便计算与文字题,应用第3、4、5、6、失分率较高。
这说明学生对基础知识、概念(如倒数、比的意义、比的基本性质、分数乘除法的意义)等掌握得不牢固,运算能力没有过关,解决问题能力欠佳,主要反映在:1、基础知识掌握不牢,18分=()秒,学生对单位之间的换算分不清,第3题()× = ÷()=()- = +(),此题比较灵活,但有许多学生不理解,导致出错,第7题一根绳子长米,第一次用去,第二次用去米。
第()次用去的多,。
这道题有单位和和无单位的概念是不一样的,第11题反映出学生对“比的知识”这块内容掌握得不好,第12题考查了对质数,倒数的概念不清,判断题第1题,这类题目学生还是不能理解。
选择题第5题,学生对三角形内角和理解不到位。
2、计算能力还需要加强,尤其是能运用简便方法的,学生对一些运算定律掌握不牢,在教学中应注意,尤其是乘法分配率,学生容易混淆,不会灵活运用。
文字题的题意学生也难理解,都导致失分严重。
3、实践与应用中的数量关系分析,理解能力有待提高。
学生不会找单位“ 1”,分数乘法应用题与分数除法应用题中,不知道什么时候用乘,什么用除。
在工程问题,以及按比例分配这类型的应用题的数量关系分不清,审题不透彻,导致错误。
小学六年级数学期末试卷分析万能模板南良沟小学:牛伯敏本次测试题依据大纲和教材,覆盖面广,重视了基础知识、基本技能、解决问题能力的考查,主客观性试题设置合理。
有一定的综合性和灵活性,难易适度。
题型新颖丰富,依次呈现的是填空、判断、选择、计算、思考并解决、解决生活的问题这几个部分。
内容灵活综合,各部分分数比例适中。
一、成绩分析本班参加考试学生47名。
平均分88.28,优秀率89%,及格率%ё詈蟮梅95.5分1大题填空题:安打较多的题主要分散在第9和14小题错误较多,学生圆面积与钟表的联系不认知,引致错误。
圆的直径与正方形的边长成正比,谁的面积小由于不深入细致分析,发生错误。
其他2、判断题的失分主要在第7题。
三角形的三个内角的比5:3:2这个三角形一定是锐角三角形,判断失误。
8小题一个圆的半径是2厘米,它的周长和面积相等判断错误较多。
3、挑选错误比较多的就是3小题。
挑选错误较多。
4、计算。
1小题直接写出得数,2题求比值错误较少。
3小题求未知数x最后一道小题部分学生有错误:有个别学生计算错误。
其它题对率比较高。
5、思索并化解。
这道大题就是积极探索圆面积的推论公式,推论过程能写下出,运用什么方法化解多部分学生填空题错误。
导致没把握。
6、解决生活中的问题。
其中2.6题错误多,2题18k黄金学生不理解,4小题3.2gb的文件的不懂”这些专业用词学生有一点难度,学生分析有困难,错误比较多。
其它题错误较少。
三、从本次考试可以窥见本班双基掌控比较坚实,运用已研习科学知识有效率化解变化实际问题的能力,除了等待提升。
大部分学生计算能力不弱,解题技巧不有效率,因此总是全班及格率、平均分都比较高。
今后,我在教学中应该重视基础知识的落实。
基础知识一定要让学生切实掌握,尤其是学困生,教学不能浮在知识表层,一定要深挖,体现思想。
教学更讲究学习方法和策略。
遇到不同类型的习题,让学生找到更合适的解决方法和策略来提高解题能力,最终建立解题模型,发展学生的思维能力。
六年级数学试卷分析失分原因和改进措施试卷情况分析:此份数学试题基本上体现了《新课程标准》的新理念和目标体系。
内容全面,覆盖广泛,各部分分值权重合理。
课程标准指出:人人获得必须的数学知识,不同的人得到不同的发展。
本卷注重考查了学生基础知识的掌握、基本能力的培养情况,也适当考查了学生的创新思维和灵活程度。
试题内容全面,难度偏大,题量偏大。
共计六个大题。
今后教学的改进措施:1、继续培养学生良好的学习习惯。
从某种意义上学习态度决定学习效果。
习惯所起的作用绝对大于一时一地所取得的考试成绩,而且习惯和学习成绩是联系在一起的。
当学生有了良好的学习习惯,必定促进学习成绩的提高。
在今后的教学中,应该扎扎实实帮助学生养成良好的写字、读书、倾听、观察、思考、动手等习惯,有意识让孩子多见一些练习题型,有针对性地培养孩子仔细审题、独立答题、想好了再下笔、完成所有练习后还要认真检查的习惯。
2、不断改进教学方法,帮助学生提高学习效率。
平时每次作业都应该严格要求,对于不认真书写的作业应当坚决要求学生重写。
平时作业要少而精,要留充足的时间给学生,避免学生为了求快而降低质量要求的现象发生。
3、要不断对以前所学的知识进行巩固、练习,尽量做到新知与旧知两不误。
4、关注学生个体差异,密切联系家长形成家校共同教育机制。
一些家长没能对孩子形成监督教育习惯,不关注孩子学习。
对孩子作业不闻不问,使得一些孩子回家就像“溜号”一样。
针对这样的家长得在今后的时间中加强和他们的沟通交流。
让他们也能投入到教育孩子的行列中来,家长、教师共努力,不断鼓励孩子,耐心等待他们进步。
总之,我们教师在教学中要结合养成教育活动的开展,多注重学生的良好学习习惯的养成,做到认真思考,细心答题,大胆猜测,小心求证,并在教学中真实的了解学生对知识的掌握情况,要让学生学会灵活运用知识,掌握最佳方法,让学生在任何情况下都能应对自如,在结合学生实际和教材特点的情况下,把数学与生活紧密相连,让学生在实践中体验数学的价值,获得成功的快乐。
2023年秋季学期小学六年级数学期末质量检测试卷分析一、总体评价本次小学六年级数学期末质量检测试卷设计合理,符合六年级学生的认知水平,能够全面评估学生对数学知识的掌握程度。
二、试卷内容分析试题分布试卷内容包括数的认识、四则运算、分数、代数、应用题等基础知识。
题目设计由易到难,逐步引导学生理解和运用数学知识。
具体分析数的认识:学生对整数、小数、分数和百分数的概念掌握较好,但在一些涉及混合运算的题目中出错率较高。
四则运算:整体而言,学生对加减乘除运算掌握得较为熟练,但在处理一些特殊运算时仍需加强练习。
分数:学生对分数的概念和运算掌握较好,但在涉及分数和小数的互化时出错率较高。
代数:学生对代数的基本概念和简单运算掌握较好,但在解决实际问题时出错率较高。
应用题:学生对应用题的解题思路和步骤掌握较好,但在实际解题过程中出错率较高。
学生答题情况分析大部分学生答题认真,表现出积极的学习态度。
但也有部分学生出现疏忽大意的情况,例如不按要求答题、计算错误等。
同时,一些学生表现出对题目理解能力较弱的情况,需加强阅读理解能力的训练。
三、教学建议根据此次质量检测的试卷分析,教师在教学中应注意以下几点:(一)强化基础知识的训练,特别是涉及混合运算、特殊运算和分数互化的题目。
(二)加强学生的阅读理解能力训练,帮助他们更好地理解题目的要求和意图。
(三)在教学过程中注重培养学生的细心和耐心,避免因疏忽大意而导致的错误。
(四)个性化辅导,针对不同学生的学习情况进行有针对性的辅导和练习,特别是对于理解能力较弱的学生要给予更多的关注和引导。
同时加强与家长的合作,共同关注学生的学习进展情况。
(五)拓宽学生知识面,在教学过程中,教师可以适当引入一些具有挑战性的题目或实际应用问题,以激发学生的学习兴趣和探究欲望。
上学期第一学月六年级数学月考试卷分析从上表可以看出,及格率100%,比较满意,而平均分比预期90分低了近10分,优秀率也偏低。
整体上说,成绩不尽人意。
二、命题情况分析:在命题时,我尽可能体现以下几个思路:1、注重基础知识、基本技能的考察。
第一次月考,题目难度尽可能低一些,以树学生的信心。
在试卷中,中等题:填空题8分,选择题2分,共10分;较难题:填空题1分,选择题4分,应用题5分,共10分。
远远低于毕业考试60%(基础题)、20%(中等题)20%(较难题)的标准。
2、注重知识的前后联系,突出重点内容。
在命题中体现旧知识的题目有:分数意义的理解、分数化成小数、利用减法性质简便计算和解方程四个知识点。
五年级分数的意义的理解是本学期理解分率句的重要基础,而分析分率句是解答分数应用题的关键所在,因此,在试卷中出现了两道分析分率句,判断单位“1”的填空题。
虽然题目的难度不大,但以此提醒各位教师分析分率句是整个学期的训练重点。
除此之外,试卷中还出现了两道求一个数是另一个数的几分之几的填空题,虽然这种类型题在学完百分数的意义之后,还要有专项的此类型题的例题,但在五年级的时候,这种类型题学生根据分数的意义已经可以解答,而且在五年级的练习中也出现过这种类型题。
在这次月考中命这样的题,目的是进一步理解分数的意义和为后边学习“××率”打基础。
分数化成小数,可能这4个小题各位同仁看法较多,本人的目的就是为下一单元的百分数的意义以及分百互化打基础。
关于出现利用减法的性质简算和解方程这两种类型题,各位教师肯定能够理解——学完分数乘除法,小学阶段的计算已经完毕,目的就是巩固复习。
根据线段图列式计算是重点内容,在试卷中出现了两道不同类型的题目。
3、注重估算的积累。
试卷中明确要求估算的是选择题的第6题。
实验教材和普通教材的题目不一样。
普通教材的题目来源于实验教材的练习题(原题),除了对估算方法的考察外,还渗透了“多一些”“少一些”“多得多”“少得多”等估算术语,这是新教材特有内容,对普通教材是一个知识点的补充,教师在订正试卷时应该注意这个知识点的训练。
小学六年级数学试卷分析一、试卷结构此试卷由(一)填空题(占25分)、(二)判断正误(占6分)、(三)选择题(占7分)、(四)化简比(占4分)、(五)连线(占12分)(六)画图(占8分),和(七)解决问题(占38分)组成。
二、试题分析从整体上看,本次试题难度适中,内容不偏不怪,符合学生的认知水平。
试题注重基础,内容紧密联系生活实际,注重了趣味性、实践性和创新性。
突出了学科特点,以能力立意命题,体现了《数学课程标准》精神。
有利于考察数学基础和基本技能的掌握程度,有利于教学方法和学法的引导和培养。
(1)强化知识体系,突出主干内容。
考查学生基础知识的掌握程度,是检验教师教与学生学的重要目标之一。
学生基础知识和基本技能水平的高低,关系到今后各方面能力水平的发展。
本次试题以基础知识为主,既注意全面更注意突出重点,对主干知识的考查保证了较高的比例,并保持了必要的深度。
本册重点内容——圆的认识及百分数的应用,和比的认识和应用在试卷中通过口算、笔算、解决问题等形式得到了广泛的考察。
(2)贴近生活实际,体现应用价值。
“人人学有价值的数学,”这是新课标的一个基本理念。
本次试题依据新课标的要求,从学生熟悉的生活索取题材,把枯燥的知识生活化、情景化,通过填空、选择、解决问题等形式让学生从中体验、感受学习数学知识的必要性、实用性和应用价值。
(3)重视各种能力的考查。
作为当今信息社会的成员,能力是十分重要的。
本次试题通过不同的数学知识载体,全面考查了学生的计算能力,操作能力、观察能力和判断能力以及运用知识解决生活问题的能力。
如填空题中“两个用皮带连在一起的轮子,大轮直径6分米,小轮直径1.2分米,大轮和小轮直径比是():(),大轮转一周,小轮转()周。
这个问题就成功的把圆的周长知识和比紧密的联系起来。
(4)巧设开放题目,展现个性思维。
本次试题注意了开放意识的浸润,在六大题中设置了“用圆规设计一幅自己喜欢的图案”和第七题解决问题中的最后一个,“你还能提出什么数学问题进行解答”的开放性题目,鼓励学生展示自己的思维方式和解决问题的策略。