中国电信手机资费表
- 格式:ppt
- 大小:360.05 KB
- 文档页数:3
我的E家类套餐光速E9套餐E9套餐介绍1)我的e家e9套餐包含1部固话、天翼宽带(有线)、1部手机;我的e家e9-129元套餐加10元可加1部手机共享套餐内通话费,加20元可加2部手机共享套餐内通话费,加装手机和套餐内的固定电话、手机本地互打免费,加装手机享受的资费、新业务及服务同套餐内的手机。
2)固话本地包月是指固话本地本网包月(含拨打189、133、153、电信固话和小灵通)含拨打移动、联通手机本地1000分钟。
3)含国内长市漫通话费:固话和手机主叫同价,包含固话和手机本地通话费主叫0.20元/分钟、手机国内接听免费、传统国内长途费0.40元/分钟、17909/17901IP接入费0.10元/分钟、17909/17901IP国内长途费0.30元/分钟;免收手机长途基本费,11808长途忙时0.38元/分钟、闲时0.18元/分钟;手机省内和省际漫游主叫费均为0.30元/分钟;乌昌长途和乌昌漫游主叫0.20元/分钟;不含异网IP市话接入费以及拨打短号码和声讯号码产生的通信费,短号码和声讯号码产生的通信费资费为0.20元/分钟。
超出后话音资费同套餐内话音资费。
手机上网超出部分0.0005 元/KB,每月1000 元封顶;其他费用按标准资费收取。
尊享E9套餐介绍1)我的e家尊享e9套餐包含1部固话、天翼宽带(有线)、1部手机和宽带家庭影院;我的e家尊享e9套餐加10元可加1部手机共享套餐内通话费,加20元可加2部手机共享套餐内通话费,加装手机和套餐内的固定电话、手机本地互打免费,加装手机享受的资费、新业务及服务同套餐内的手机。
2)固话本地包月是指固话本地本网包月(含拨打189、133、153、电信固话和小灵通)含拨打移动、联通手机本地1000分钟。
3)含国内长市漫通话费:固话、e家电话和手机主叫同价,包含固话、e家电话和手机本地通话费主叫0.20元/分钟、手机国内接听免费、传统国内长途费0.40元/分钟、17909/17901IP接入费0.10元/分钟、17909/17901IP国内长途费0.30元/分钟;免收手机长途基本费,11808长途忙时0.38元/分钟、闲时0.18元/分钟;手机省内和省际漫游主叫费均为0.30元/分钟;不含异网IP市话接入费以及拨打短号码和声讯号码产生的通信费,短号码和声讯号码产生的通信费资费为0.20元/分钟。
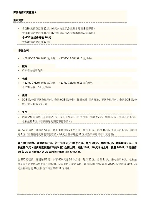
深圳电信天翼易通卡 基本资费含 290 元话费月租 12 元(6 元来电显示,0 元基本月租,6 元彩铃) 含 350 元话费月租 16 元(6 元来电显示,5 元基本月租,5 元彩铃) 含 450 元话费月租 26 元 含 650 元话费月租 31 元市话主叫 (00:00-17:00)0.09 元/分钟;(17:00-12:00)0.18 元/分钟, 被叫 广东省内接听免费 长途 (12:00-17:00)0.09 元/分钟;(17:00-12:00)0.18 元/分钟, 含 290 话费,0.2 元/分钟 漫游 0.39 元/分钟不区分忙闲时,全天 0.39 元/分钟,接听免费 国内漫游:不区分忙闲时,全天 0.39 元/分 钟,接听 0.39 元/分钟 备注 内含 290 元话费,开通送 20 元,余下 270 元分 18 个月送,每月 15 元。
月租 12 元,来电显示 6 元, 七彩炫铃 5 元(话费赠送到期前不能取消);含 350 元话费,开通送 50 元,余下 300 元分 20 个月送,每月 15 元。
月租 16 元,来电显示 6 元,七彩炫 铃 5 元(话费赠送到期前不能取消)16 元月租每月返 15 元相当于每月只有 1 元月租; 含 450 元话费,开通送 50 元,余下 400 元分 20 个月送,每月 20 元。
月租 26 元,来电显示 6 元,七 彩炫铃 5 元(话费赠送到期前不能取消)全国上网、流量 10M、10 元本地上网、流量 100M、5 元短信 80 条 26 元月租每月返 20 元相当于每月只有 6 元月租; 含 650 元话费,开通送 50 元,余下 600 元分 30 个月送,每月 20 元。
月租 31 元,来电显示 6 元,七彩炫 铃 5 元(话费赠送到期前不能取消)全国上网、流量 10M、15 元本地上网、流量 200M、5 元短信 80 条 31 元月租每月返 20 元相当于每月只有 11 元月租; 深圳电信天翼飞扬套餐 基本资费 19 元=80 条短信+80 分钟省内通话+20M 全国流量+本地上网 39 元=240 条短信+240 分钟省内通话+20M 全国流量+本地上网 市话主叫 拨打 0.2 元分钟,可开通 5 元 009 加装包,闲时晚上 12 点至下午 5 点 0.09 元/分钟,忙时 0.18 元/分钟 被叫 省内接听免费 长途 0.2 元 漫游 省外拨打 接听都是 0.39 元 备注 19 套餐:含 950 话费: 激活到账 50 元,剩 900 话费前 47 个月每月返还 18 元,最后一个月返还 54 元。
电信宽带套餐价格表2020
2020年中国电信手机卡有15种套餐
各套餐资费19元、29元、39元、49元、59元、79元、99元、129元、169元、179元、199元、229元、299元、329元、399元。
套餐类型:经济型套餐、轻奢型套餐、土豪型套餐。
套餐内容:语音+流量。
国内语音及流量仅限于大陆地区使用,不含港澳台。
手机上网流量只适用于4G、3G、2G,不区分4G、3G、2G,不含WLAN(Wi-Fi)上网。
温馨提示:
1、适用于流量不清零规则:套餐内当月剩余手机流量可结转至次月继续使用,次月底未使用完的结转流量清零。
2、可订购语音和短信等加装包,可订购流量加装包;可订购电信畅享合约;不可订购流量提速包。
3、流量超出封顶规则:当月上网套餐外流量消费600元封顶,封顶费用包含按套餐外资费收取的上网流量费,不含用户订购的定向、闲时等各种流量包功能费。
当月套餐外流量消费达到封顶值(600元)则暂停
当月上网服务,次月初自动开通。
如果当月申请继续使用,可发送短信再开通上网功能,按照套餐外资费收费。
4、可最多加装2张副卡,共享主卡套餐内流量与通话,每张副卡资费为10元/月。
5、套餐迁转规则:畅享套餐可迁转至其他4G套餐,包括乐享4G、乐享家套餐等。
4G套餐用户也可迁转至畅享套餐,次月生效。
中国电信套餐介绍一、主套餐1.商务领航套餐商务领航套餐专属手机上网流量包商务领航附属卡办理规定:3G附属卡(不限制档位),附属卡收取10元/月功能费(不算做主卡租机最低消费)主卡和附属卡之间本地通话免费,国内接听免费(不含港澳台),附属卡享受主卡全部套餐内容。
2.乐享上网版赠送自选增值产品有天翼畅阅包、爱音乐全能听、爱游戏大众包、全能看、全能玩、新闻早晚报、189邮箱5元、短信签名、七彩铃音、通信助理,可从以上自选增值产品中最多选用3项。
3.乐享聊天版赠送自选增值产品有天翼畅阅包、爱音乐全能听、爱游戏大众包、全能看、全能玩、新闻早晚报、189邮箱5元、短信签名、七彩铃音、通信助理,可从以上自选增值产品中最多选用3项。
乐享主副卡规定:(1)订购规则新入网用户办理乐享3G主副卡套餐,选择89元及以上档位即可办理副卡。
选择89元套餐的新用户最多可办理一张副卡;129元及以上的新用户最多可办理两张副卡。
原在网主副卡用户(129及以上档位)如需办理第二张副卡,可直接办理,原有副卡保留。
(2)生效规则办理乐享3G主副卡套餐,当月办理,次月生效,当月为过渡期,副卡资费为国内主叫0.15元/分钟,国内被叫免费(3)过渡期资费乐享3G副卡自办理开通之日起,享受全部300分钟本地互拨免费时长。
(4)互拨优惠规则主副卡互拨优惠,每月仅限免费互拨本地300分钟。
对于两张副卡的用户,主卡、两张副卡之间共享这300分钟时长。
本地互拨免费,是指主卡、副卡中,主叫一方在北京本地,被叫在北京或国内漫游(不含台港澳)时,主叫方通话分钟数计入互拨300分钟免费时长内。
如果漫游在外地的号码,打北京本地,由于本地互拨免费,外地号码按漫游收费(按套餐费扣除),本地接听免费。
(5)手机上网流量可用于国内使用(不含台港澳地区),超出后执行标准资费;单个号码执行月使用流量20GB内执行1000元封顶,超过20GB当月暂停服务,如用户登记继续使用则按标准资费计费,继续执行1000元封顶;具体封顶断网短信提醒及相关内容待后续另行提出。
附中国电信套餐资费标准:附件:手机集团资费及手机解决方案一、资费套餐解决方案:集团为省网大客户,辽宁省内通话免费,无集团包月费。
具体资费见以下三种,可任选其一。
1、乐享3G(上网版2011)套餐备注:1、包含的国内通话指本地主叫(含国内长途)、国内漫游主叫时长、不含港澳地区;2、49,69及89元套餐:上网流量超出后按0.0003元/KB计费,不足1分按1分计。
3、129,159,189,289,389,489及589元套餐上网流量超出后:(0,100M)按标准资费0.0003元/KB计费;[100M,300M],30元封顶;(300,367M),按标准资费0.0003元/KB计费;[367M,800M]50元封顶;(800M,967M),按标准资费0.0003元/KB计费;[967M,2G],100元封顶;2G以上流量,按标准资费0.0003元/KB计费;按如员工已订购手机上网流量包,按照“首先扣除套餐共享流量,其次扣除手机上网流量包包含流量,最后按照流量自动靠档资费标准”的原则计收。
4、月流量20GB内1000元封顶,超过20GB当月暂停服务,如员工登记继续使用则按标准资费计费。
5、其他未说明资费按照中国电信标准资费执行。
2、乐享3G(聊天版2011)套餐备注:1、包含的国内通话指本地主叫(含国内长途)、国内漫游主叫时长、不含港澳地区;2、59元及89元套餐:上网流量超出后按0.0003元/KB计费,不足1分按1分计。
3、129,159,189及389元套餐上网流量超出后:(0,167M),按标准资费0.0003元/KB收取;[167M,800M],50元封顶;800M以上,按标准资费0.0003元/KB收取。
如员工已订购手机上网流量包,按照“首先扣除套餐共享流量,其次扣除手机上网流量包包含流量,最后按照流量自动靠档资费标准”的原则计收。
4、月流量20GB内1000元封顶,超过20GB当月暂停服务,如员工登记继续使用则按标准资费计费。
增值礼包:1、免1门移动电话基本月租费(50元),并开通七彩铃音、通信助理功能,免两项业务功能费(10元);2、免1门固定电话基本月租费(35元);3、开通1门移动电话与对应固定电话的一号双机功能,并免一号双机功能费(15元),移动电话在本地范围内与对应的固定电话之间互拨免费(虚拟网用户暂不开放一号双机及互拨免费优惠);4、新装移动电话送UIM卡一张;套餐名称套餐档次超出后语音资费乐享3G套餐-49 乐享3G套餐-49 49元国内通话0.20元/分钟详情 | 订购乐享3G套餐-89 乐享3G套餐-89 89元国内通话0.15元/分钟详情 | 订购乐享3G套餐-129 乐享3G套餐-129 129元国内通话0.10元/分钟详情 | 订购暂无套餐信息>收起商旅套餐•商旅套餐本地接听免费套餐名称套餐档次超出后语音资费天翼商旅-129 天翼商旅-129 129元国内通话0.29元/分钟详情 | 订购天翼商旅-289 天翼商旅-289 289元国内通话0.29元/分钟详情 | 订购>收起大众套餐•大众套餐流量无限,送话费套餐名称套餐档次超出后语音资费大众套餐-易通卡大众套餐-易通卡9元套餐内外资费一致详情 | 订购大众套餐-14套餐大众套餐-14套餐14元套餐内外资费一致详情 | 订购大众套餐-39套餐大众套餐-39套餐39元套餐内外资费一致详情 | 订购>收起校园套餐•畅聊套餐无限时间让您痛快畅聊•校园套餐随时随地上网,看新闻、玩游戏随你选套餐名称套餐档次超出后语音资费畅聊套餐-99 畅聊套餐-99 99元套餐内外资费一致详情 | 订购套餐名称套餐档次超出后语音资费校园套餐-19 校园套餐19元套餐内外资费一致详情 | 订购。
三大通信运营商资费套餐对比分析本文将对中国三大通信运营商(中国移动、中国联通、中国电信)的资费套餐进行全面对比分析。
针对不同用户需求,从综合性资费、语音通话、数据流量、国际长途等方面进行评估,以便读者能够更好地选择适合自己的资费套餐。
一、综合性资费对比综合性资费包括套餐月费、短信费、语音通话费等内容。
在套餐月费方面,中国移动推出了多种套餐供用户选择,最低月费为50元,而中国联通和中国电信的最低月费分别为46元和39元。
中国移动的套餐选择较多,灵活性较高,能够更好地满足用户的不同需求。
在短信费方面,三大运营商普遍收取0.1元/条,没有太大差异。
而在语音通话费方面,三家运营商的资费标准也相差不大。
二、语音通话对比语音通话一直是用户最关心的一个方面。
中国移动、中国联通和中国电信都提供了不同的语音通话套餐,包括本地通话、国内长途和国际长途。
通过对比发现,三家运营商的普通本地通话资费基本一致,都在每分钟0.15元左右。
在国内长途方面,中国移动的资费相对较低,一些特殊的目标地区甚至可享受0.1元/分钟的优惠价格。
而中国联通和中国电信的国内长途资费相对较高,约为0.2元/分钟。
在国际长途方面,三家运营商均提供了不同的套餐选择,但中国移动的国际长途资费普遍更低,用户选择较为灵活。
三、数据流量对比在如今智能手机盛行的时代,数据流量对于用户来说也是非常重要的一项考虑因素。
三家运营商都提供了不同的数据流量套餐供用户选择。
在月流量套餐方面,中国移动的资费相对较高,一般在30元/1GB左右;中国联通的资费相对较低,通常为20元/1GB左右;而中国电信的资费在两者之间,一般为25元/1GB左右。
此外,中国联通还提供了不限量套餐,对于高流量使用的用户非常有吸引力。
用户在选择套餐时,应根据自己的实际使用情况来进行选择。
四、其他附加服务对比除了上述三个方面,三大运营商还提供了其他附加服务,如免费彩铃、免费流量赠送、免费腾讯视频会员等。
一--E9本地套餐(199)[2011/B]套餐费用:199元/月包含一部固定电话(可选),一部天翼189手机,一根有线宽带,一路IPTV(可选)10M(下行)/1M(上行) 无限包月有线宽带有线宽带需要看小区带宽资源,如果目前不能达到申请的10M带宽,宽带可调整为ADSL/LAN 2M/512K,待光纤入户后,免费升到10M包含套餐内手机,固定电话月租手机,固话共享通话时长包含本地通话时长: 290分钟/月本套餐内的手机,固话本地互打免费包含固定电话来电显示包含手机来电显示手机全国接听免费超出资费:本地拨打本地电话: 0.1元/分钟本地拨打长途电话: 0.2元/分钟漫游拨打国内电话: 0.3元/分钟手机国内上网流量60MB/月含一线IPTV免费欢乐体验包(可选)每月开机8天,每天开机至少1次,免IPTV月租含189邮箱一个,邮箱容量10000M含云存储,容量100G付款方式: 后付费方式,收到电信账单后付款套餐期限: 两年优惠政策:第一年减免两个月基本月租费,即减免199×2=398元提示: 以上电信套餐内容仅供参考,如有变动,请以电信确认为准二--E9国内套餐(219)[2011/B]套餐费用:219元/月包含一部固定电话,一部天翼189手机,一根有线宽带,一路IPTV(可选)10M(下行)/1M(上行) 无限包月有线宽带有线宽带需要看小区带宽资源,如果目前不能达到申请的10M带宽,宽带可调整为ADSL/LAN 2M,待光纤入户后,免费升到10M包含套餐内手机,固定电话月租手机,固话共享通话时长包含国内通话时长: 290分钟/月本套餐内的手机,固话本地互打免费包含固定电话来电显示包含手机来电显示手机全国接听免费超出资费:本地拨打本地电话: 0.15元/分钟本地拨打长途电话: 0.15元/分钟漫游拨打国内电话: 0.15元/分钟手机国内上网流量60MB/月含一线IPTV免费欢乐体验包(可选)每月开机8天,每天开机至少1次,免IPTV月租含189邮箱一个,邮箱容量10000M含云存储,容量100G付款方式: 后付费方式,收到电信账单后付款套餐期限: 两年优惠政策:第一年减免两个月基本月租费,即减免199×2=398元提示: 以上电信套餐内容仅供参考,如有变动,请以电信确认为准三--IPTV高清版[2011/B]套餐费用:19元/月包含一路IPTV含一线高清IPTV1,含高清频道和高清大片;2,赠送高清机顶盒,内置高清播放器,USB接口,市场价400元; 3,不再受每月8次的约束;4,高清机顶盒比原来的标清反映快,不会出现停顿现象;5,HDMI高清接口;6,高清IPTV无30秒广告,标清有30秒广告;付款方式: 后付费方式,收到电信账单后付款套餐期限: 两年提示: 以上电信套餐内容仅供参考,如有变动,请以电信确认为准四--E9本地套餐(369)[2011/B]套餐费用:369元/月包含一部固定电话,一部天翼189手机,一根有线宽带,一路IPTV(可选) 固话本地畅打20M(下行)/1M(上行) 无限包月有线宽带有线宽带需要看小区带宽资源,只有光网小区可以开通宽包含套餐内手机,固定电话月租包含手机本地通话时长: 290分钟/月包含固定电话来电显示包含手机来电显示手机全国接听免费超出资费:固话拨打长途电话: 0.2元/分钟手机本地拨打本地电话: 0.1元/分钟手机本地拨打长途电话: 0.2元/分钟手机漫游拨打国内电话: 0.3元/分钟手机国内上网流量60MB/月含一线IPTV免费欢乐体验包(可选)每月开机8天,每天开机至少1次,免IPTV月租含189邮箱一个,邮箱容量10000M含云存储,容量100G付款方式: 后付费方式,收到电信账单后付款套餐期限: 两年提示: 以上电信套餐内容仅供参考,如有变动,请以电信确认为准五--E8套餐(188)套餐费用:188元/月包含一部固定电话,一根有线宽带,一路IPTV(可选)10M(下行)/1M(上行) 无限包月有线宽带包含有线宽带WIFI时长(国内): 30小时/月(上海WLAN热点查询)有线宽带需要看小区带宽资源,如果目前不能达到申请的10M带宽,宽带可调整为ADSL/LAN 2M,费用减免10元/月,待光纤入户后,免费升到10M包含套餐内固定电话月租包含通话费用: 8元包含固定电话来电显示超出资费:固话拨打本地电话: 0.1元/分钟固话拨打长途电话: 0.2元/分钟含一线IPTV免费欢乐体验包(可选)每月开机8天,每天开机至少1次,免IPTV月租含云存储,容量100G付款方式: 后付费方式,收到电信账单后付款套餐期限: 两年WIFI以基础套餐内宽带账号作为账号登录WLAN网络提示: 以上电信套餐内容仅供参考,如有变动,请以电信确认为准六--单宽带套餐(180)[2011/A]套餐费用:包含一根有线宽带,一路IPTV(可选)10M(下行)/1M(上行) 无限包月有线宽带有线宽带需要看小区带宽资源,针对具备光纤入户条件的用户.含一线IPTV免费欢乐体验包(可选)每月开机8次含云存储,容量100G付款方式: 后付费方式,收到电信账单后付款提示: 以上电信套餐内容仅供参考,如有变动,请以电信确认为准七--魔屏融合套餐(50)[2011/A]套餐费用:50元/月包含一台魔屏,一路IPTV魔屏加装版套餐赠送魔屏终端一台2M免费升4M包含300分钟/月电话通话时长(本地及国内长途直拨),超过后本地和国内长途直拨0.15元/分钟含一线IPTV全能包付款方式: 后付费方式,收到电信账单后付款套餐期限: 两年提示: 以上电信套餐内容仅供参考,如有变动,请以电信确认为准八--IPTV免费版[2011/B]套餐费用:0元/月包含一路IPTV含一线IPTV免费欢乐体验包每月开机8次(分在8天内),减免月租费22元; 需要已经安装无限包月宽带付款方式: 后付费方式,收到电信账单后付款套餐期限: 两年提示: 以上电信套餐内容仅供参考,如有变动,请以电信确认为准九--E9话费版(299)[2011/B]套餐费用:299元/月包含一部固定电话,一部天翼189手机,一根有线宽带,一路IPTV(可选)10M(下行)/1M(上行) 无限包月有线宽带有线宽带需要看小区带宽资源,如果目前不能达到申请的10M带宽,宽带可调整为ADSL/LAN 2M/512K,待光纤入户后,免费升到10M包含套餐内手机,固定电话月租手机,固话共享通话时长包含通话费用: 299元本套餐内的手机,固话本地互打免费包含固定电话来电显示包含手机来电显示手机全国接听免费超出资费:本地拨打本地电话: 0.1元/分钟本地拨打长途电话: 0.15元/分钟漫游拨打国内电话: 0.3元/分钟手机国内上网流量500MB/月含一线IPTV免费欢乐体验包(可选)每月开机8次含189邮箱一个,邮箱容量10000M含云存储,容量100G付款方式: 后付费方式,收到电信账单后付款套餐期限: 两年提示: 以上电信套餐内容仅供参考,如有变动,请以电信确认为准十--E9话费版(359)[2011/B]套餐费用:359元/月包含一部固定电话,一部天翼189手机,一根有线宽带,一路IPTV(可选)10M(下行)/1M(上行) 无限包月有线宽带有线宽带需要看小区带宽资源,如果目前不能达到申请的10M带宽,宽带可调整为ADSL/LAN 2M,待光纤入户后,免费升到10M包含套餐内手机,固定电话月租手机,固话共享通话时长包含通话费用: 359元本套餐内的手机,固话本地互打免费包含固定电话来电显示包含手机来电显示手机全国接听免费超出资费:本地拨打本地电话: 0.1元/分钟本地拨打长途电话: 0.15元/分钟漫游拨打国内电话: 0.3元/分钟手机国内上网流量3000MB/月含一线IPTV免费欢乐体验包(可选)每月开机8次含189邮箱一个,邮箱容量10000M含云存储,容量100G付款方式: 后付费方式,收到电信账单后付款套餐期限: 两年提示: 以上电信套餐内容仅供参考,如有变动,请以电信确认为准十一--E9话费版(259)[2011/B]套餐费用:259元/月包含一部固定电话,一部天翼189手机,一根有线宽带,一路IPTV(可选)10M(下行)/1M(上行) 无限包月有线宽带有线宽带需要看小区带宽资源,如果目前不能达到申请的10M带宽,宽带可调整为ADSL/LAN 2M/512K,待光纤入户后,免费升到10M包含套餐内手机,固定电话月租手机,固话共享通话时长包含通话费用: 209元本套餐内的手机,固话本地互打免费包含固定电话来电显示包含手机来电显示手机全国接听免费超出资费:本地拨打本地电话: 0.1元/分钟本地拨打长途电话: 0.15元/分钟漫游拨打国内电话: 0.3元/分钟手机国内上网流量200MB/月含一线IPTV免费欢乐体验包(可选)每月开机8次含189邮箱一个,邮箱容量10000M含云存储,容量100G付款方式: 后付费方式,收到电信账单后付款套餐期限: 两年提示: 以上电信套餐内容仅供参考,如有变动,请以电信确认为准十二--天翼畅聊套餐(19)[2011/B]套餐费用:19元/月包含一部天翼189手机,包含套餐内手机月租包含手机本地通话时长: 150分钟/月包含手机来电显示手机本地接听免费超出资费:手机本地拨打本地电话: 0.15元/分钟手机本地拨打长途电话: 0.3元/分钟手机漫游拨打国内电话: 0.3元/分钟手机国内上网流量20MB/月含189邮箱一个,邮箱容量10000M付款方式: 后付费方式,收到电信账单后付款套餐期限: 两年提示: 以上电信套餐内容仅供参考,如有变动,请以电信确认为准十三--预付费宽带(10M半年)[2011/A]套餐费用:1140元/半年包含一根有线宽带,10M(下行)/1M(上行) 无限包月有线宽带免初装费,本市免费移机付款方式: 预付费方式,付款后安装使用,没有电信账单套餐期限: 半年提示: 以上电信套餐内容仅供参考,如有变动,请以电信确认为准十四--预付费宽带(10M一年)[2011/A]套餐费用:2160元/年包含一根有线宽带,10M(下行)/1M(上行) 无限包月有线宽带免宽带初装费用; 首月免费使用; 在活动期间,提供全市范围内的免费移机服务.付款方式: 预付费方式,付款后安装使用,没有电信账单套餐期限: 一年提示: 以上电信套餐内容仅供参考,如有变动,请以电信确认为准十五--预付费宽带(2M半年)[2011/A]套餐费用:960元/半年包含一根有线宽带,2M(下行)/0.5M(上行) 无限包月有线宽带免宽带初装费用; 首月免费; 在活动期间,提供全市范围内的免费移机服务.付款方式: 预付费方式,付款后安装使用,没有电信账单套餐期限: 半年提示: 以上电信套餐内容仅供参考,如有变动,请以电信确认为准预付费宽带(2M一年)十六--[2011/A]套餐费用:1800元/年包含一根有线宽带,2M(下行)/0.5M(上行) 无限包月有线宽带免宽带初装费用; 首月免费; 在活动期间,提供全市范围内的免费移机服务.付款方式: 预付费方式,付款后安装使用,没有电信账单套餐期限: 一年提示: 以上电信套餐内容仅供参考,如有变动,请以电信确认为准十七--E9国内套餐(389)[2011/B]套餐费用:389元/月包含一部固定电话,一部天翼189手机,一根有线宽带,一路IPTV(可选)20M(下行)/1M(上行) 无限包月有线宽带有线宽带需要看小区带宽资源,只有光网小区可以开通包含套餐内手机,固定电话月租手机,固话共享通话时长包含国内通话时长: 290分钟/月本套餐内的手机,固话本地互打免费包含固定电话来电显示包含手机来电显示手机全国接听免费超出资费:本地拨打本地电话: 0.15元/分钟本地拨打长途电话: 0.15元/分钟漫游拨打国内电话: 0.15元/分钟手机国内上网流量60MB/月含一线IPTV免费欢乐体验包(可选)每月开机8天,每天开机一次含189邮箱一个,邮箱容量10000M含云存储,容量100G付款方式: 后付费方式,收到电信账单后付款套餐期限: 两年提示: 以上电信套餐内容仅供参考,如有变动,请以电信确认为准十八--单宽带套餐(150)[2011/A]套餐费用:150元/月包含一根有线宽带,一路IPTV(可选)2M(下行)/0.5M(上行) 无限包月有线宽带含一线IPTV免费欢乐体验包(可选)每月开机8次付款方式: 后付费方式,收到电信账单后付款提示: 以上电信套餐内容仅供参考,如有变动,请以电信确认为准十九--魔屏单产品套餐(48)[2011/A]套餐费用:48元/月包含一台魔屏,魔屏单产品套餐赠送魔屏终端一台包含300分钟/月电话通话时长(本地及国内长途直拨),超过后本地和国内长途直拨0.15元/分钟付款方式: 后付费方式,收到电信账单后付款套餐期限: 两年提示: 以上电信套餐内容仅供参考,如有变动,请以电信确认为准二十--天翼畅聊套餐(39)[2011/B]套餐费用:39元/月包含一部天翼189手机,包含套餐内手机月租包含手机本地通话时长: 350分钟/月包含手机来电显示手机本地接听免费超出资费:手机本地拨打本地电话: 0.12元/分钟手机本地拨打长途电话: 0.3元/分钟手机漫游拨打国内电话: 0.3元/分钟手机国内上网流量20MB/月含189邮箱一个,邮箱容量10000M付款方式: 后付费方式,收到电信账单后付款套餐期限: 两年提示: 以上电信套餐内容仅供参考,如有变动,请以电信确认为准二十一--E6本地套餐(56)[2011/B]套餐费用:56元/月包含一部固定电话,一部天翼189手机,包含套餐内手机,固定电话月租手机,固话共享通话时长包含本地通话时长: 260分钟/月本套餐内的手机,固话本地互打免费包含固定电话来电显示包含手机来电显示手机全国接听免费超出资费:本地拨打本地电话: 0.1元/分钟本地拨打长途电话: 0.2元/分钟漫游拨打国内电话: 0.3元/分钟含189邮箱一个,邮箱容量10000M付款方式: 后付费方式,收到电信账单后付款3G手机终端补贴336元智能手机终端补贴470元套餐期限: 两年提示: 以上电信套餐内容仅供参考,如有变动,请以电信确认为准二十二--E6国内套餐(66)[2011/B]套餐费用:66元/月包含一部固定电话,一部天翼189手机,包含套餐内手机,固定电话月租手机,固话共享通话时长包含国内通话时长: 260分钟/月本套餐内的手机,固话本地互打免费包含固定电话来电显示包含手机来电显示手机全国接听免费超出资费:本地拨打本地电话: 0.15元/分钟本地拨打长途电话: 0.15元/分钟漫游拨打国内电话: 0.15元/分钟含189邮箱一个,邮箱容量10000M付款方式: 后付费方式,收到电信账单后付款套餐期限: 两年提示: 以上电信套餐内容仅供参考,如有变动,请以电信确认为准二十三--无线宽带流量套餐(100)[2011/B]套餐费用:100元/月包含一路3G无线宽带,含国内2G流量和本地2G流量,都用在本地就是4G流量含189邮箱一个,邮箱容量2000M付款方式: 后付费方式,收到电信账单后付款套餐期限: 一年二十四--无线宽带流量套餐(50)[2011/B]套餐费用:50元/月提示: 以上电信套餐内容仅供参考,如有变动,请以电信确认为准包含一路3G无线宽带,含国内800M流量含189邮箱一个,邮箱容量2000M付款方式: 后付费方式,收到电信账单后付款套餐期限: 一年提示: 以上电信套餐内容仅供参考,如有变动,请以电信确认为准二十五--无线宽带流量套餐(200)[2011/B]套餐费用:包含一路3G无线宽带,含国内5G流量和本地3G流量,都用在本地就是8G流量含189邮箱一个,邮箱容量2000M付款方式: 后付费方式,收到电信账单后付款套餐期限: 一年提示: 以上电信套餐内容仅供参考,如有变动,请以电信确认为准二十六--无线宽带流量套餐(300)[2011/B]套餐费用:300元/月包含一路3G无线宽带,含国内10G流量和本地5G流量,都用在本地就是15G流量含189邮箱一个,邮箱容量2000M付款方式: 后付费方式,收到电信账单后付款套餐期限: 一年活动时间: 2011年1月1日-2011年6月30日提示: 以上电信套餐内容仅供参考,如有变动,请以电信确认为准二十七--天翼畅聊套餐(59)[2011/B]套餐费用:包含一部天翼189手机,包含套餐内手机月租包含手机本地通话时长: 550分钟/月包含手机来电显示手机本地接听免费超出资费:手机本地拨打本地电话: 0.12元/分钟手机本地拨打长途电话: 0.3元/分钟手机漫游拨打国内电话: 0.3元/分钟手机国内上网流量20MB/月含189邮箱一个,邮箱容量10000M付款方式: 后付费方式,收到电信账单后付款套餐期限: 两年提示: 以上电信套餐内容仅供参考,如有变动,请以电信确认为准。
电信流量套餐
2022年最新电信套餐资费一览表!
1、29元版电信星卡套餐资费
(1)月租:29元/月
(2)套餐资费:100 款APP享30GB专属流量
(3)套餐外资费:亲情网3人全国免费互打;套餐外5元/1GB,当月有效
(4)套餐福利:办理当月送30元话费体验金,可抵扣月租;话费充50得100!
2、59元版电信星卡套餐资费
(1)月租:59元/月
(2)套餐资费:20GB全国通用流量,30GB专属流量
(3)套餐外资费:亲情网3人全国免费互打;套餐外5元/1GB,当月有效
(4)套餐福利:办理当月送60元话费体验金,可抵扣月租;话费充50得100;首年月租可享七折优惠!
3、电信5G套餐全国版
(1)月租:129元/月
(2)套餐资费:30G国内通用流量;500分钟国内通话
(3)套餐外资费:国内0.15元/分钟;国内短/彩信0.1元/条;套餐外3元/1GB
4、电信5G套餐陕西版
(1)月租:69元/月
(2)套餐资费:10G国内通用流量;200分钟国内通话(3)套餐外资费:国内0.15元/分钟;套餐外3元/1GB 5、电信4G套餐
(1)月租:59元/月
(2)套餐资费:5G 3G/年通用流量;100分钟国内通话。