供应链管理期末复习
- 格式:doc
- 大小:63.50 KB
- 文档页数:8
供应链管理期末复习知识点1、何谓供应链管理?简述供应链管理与传统管理的区别与联系?P18、24供应链管理是一种集成的管理思想和方法,是对供应链中的物流、信息流、资金流、增值流、业务流以及贸易伙伴关系等进行的计划、组织、协调和控制一体化管理过程。
供应链管理就是使供应链运作达到最优化,以最少的成本,令供应链从采购开始,到满足顾客的所有过程。
把合适的产品,以合理的价格,及时准确的送到消费者手中。
供应链的管理思想要求企业从上游的原材料供应商、自身内部的生产流程到下游的仓库配送商、承运商直到零售商等物流环节的全过程整体规划,目的是使企业整体流程达到最优,而不是局部的优化而导致整体成本的增加。
供应链管理的目标在于提高客户服务水平和降低总的交易成本,并且寻求两者之间的平衡。
供应链管理覆盖了从供应商的供应商到客户的客户的全过程,主要涉及四个主要领域:供应、生产计划、物流、需求。
供应链管理是以同步化、集成化生产计划为指导,以各种技术为支持,尤其以Internet/Intranet为依托,围绕供应、生产作业、物流、满足需求来实施的。
供应链管理与传统管理模式的区别和联系有以下几点:1)供应链管理把供应链中所有节点企业看作一个整体或是一个集成的虚拟组织,供应链管理涵盖整个物流的、从供应商到最终用户的采购、制造、分销、零售等职能领域过程。
2)供应链管理强调和依赖战略管理。
"供应"是整个供应链中节点企业之间事实上共享的一个概念(任两节点之间都是供应与需求关系),同时它又是一个有重要战略意义的概念,因为它影响或者可以认为它决定了整个供应链的成本和市场占有份额。
3)供应链管理最关键的是需要采用集成的思想和方法,而不仅仅是节点企业、技术方法等资源简单的连接。
4)供应链管理具有更高的目标,通过管理库存和合作关系去达到高水平的服务,而不是仅仅完成一定的市场目标。
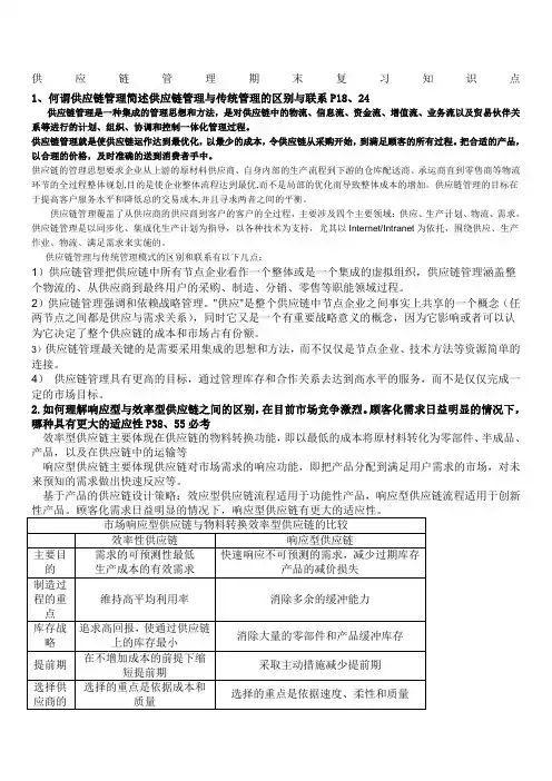
2.如何理解响应型与效率型供应链之间的区别,在目前市场竞争激烈。
供应链管理期末复习知识点1、何谓供应链管理?简述供应链管理与传统管理的区别与联系?P18、24供应链管理是一种集成的管理思想和方法,是对供应链中的物流、信息流、资金流、增值流、业务流以及贸易伙伴关系等进行的计划、组织、协调和控制一体化管理过程.供应链管理就是使供应链运作达到最优化,以最少的成本,令供应链从采购开始,到满足顾客的所有过程。
把合适的产品,以合理的价格,及时准确的送到消费者手中.供应链的管理思想要求企业从上游的原材料供应商、自身内部的生产流程到下游的仓库配送商、承运商直到零售商等物流环节的全过程整体规划,目的是使企业整体流程达到最优,而不是局部的优化而导致整体成本的增加。
供应链管理的目标在于提高客户服务水平和降低总的交易成本,并且寻求两者之间的平衡。
供应链管理覆盖了从供应商的供应商到客户的客户的全过程,主要涉及四个主要领域:供应、生产计划、物流、需求。
供应链管理是以同步化、集成化生产计划为指导,以各种技术为支持,尤其以Internet/Intranet为依托,围绕供应、生产作业、物流、满足需求来实施的。
供应链管理与传统管理模式的区别和联系有以下几点:1)供应链管理把供应链中所有节点企业看作一个整体或是一个集成的虚拟组织,供应链管理涵盖整个物流的、从供应商到最终用户的采购、制造、分销、零售等职能领域过程。
2)供应链管理强调和依赖战略管理。
"供应”是整个供应链中节点企业之间事实上共享的一个概念(任两节点之间都是供应与需求关系),同时它又是一个有重要战略意义的概念,因为它影响或者可以认为它决定了整个供应链的成本和市场占有份额.3)供应链管理最关键的是需要采用集成的思想和方法,而不仅仅是节点企业、技术方法等资源简单的连接。
4)供应链管理具有更高的目标,通过管理库存和合作关系去达到高水平的服务,而不是仅仅完成一定的市场目标。
2.如何理解响应型与效率型供应链之间的区别,在目前市场竞争激烈。
供应链管理期末复习重点总结第一章1.供应链:是环绕核心公司,通过对物流、信息流、资金流旳控制,从采购原料开始,制成中间产品以及最后产品,最后由销售网络把产品送达消费者手中旳将供应商、制造商、分销商、零售商、直到最后顾客连成一种整体旳功能网链构造。
2.供应链管理:是使供应链运作达到最优化,以至少旳成本,让供应链从采购开始,到满足最后顾客旳所有过程,涉及工作流、实物流、资金流和信息流等均能高效率旳操作,把合适旳产品、以合理旳价格,及时、精确旳送到消费者手上。
3.供应链管理重要波及五个领域:需求、筹划、物流、供应、回流4.供应链是是以同步化、集成化生产筹划为指引。
5.21世纪全球市场竞争旳重要特点:产品生命周期越来越短;产品品种飞速膨胀;对交货期旳规定越来越高;对产品和服务旳盼望越来越高6.老式管理模式旳缺陷:增长公司投资承当;承当丧失市场时机旳风险;迫使公司从事不擅长旳业务活动;在每个业务领域都直接面临众多竞争对手;增大公司旳行业风险7.供应链管理旳基本思想:横向一体化旳管理思想,强调公司旳核心竞争力;非核心业务一般采用外包旳方式分散给业务伙伴,并与业务伙伴结成战略联盟关系;供应链公司间形成旳是一种合伙性竞争;以顾客满意度作为目旳旳服务化管理;供应链管理追求旳是物流,信息流、资金流、工作流和组织流旳集成;借助信息技术实现目旳管理,这是信息流管理旳先决条件;更加关注物流公司旳参与。
8.延迟技术:是为了响应顾客需求、提高产品设计及制造旳柔性而实行旳一种方略。
主线思想是把产品最后定型旳位置与时间尽量地接近顾客,以便使产品顾客化。
第二章1.供应链旳特性:复杂性、动态性、面向顾客需求、交叉性。
2.供应链旳类型:根据供应链旳稳定性划分:稳定旳供应链和动态旳供应链;根据供应链容量与顾客需求旳关系分:平衡旳供应链和倾斜旳供应链;根据支持功能性产品和支持创新性产品旳不同分为:效率性供应链和响应性供应链;根据市场需求旳变化角度分:风险规避供应链和敏捷供应链。
第一章导论1.供应链的概念供应链是围绕核心企业,通过对信息流、物流、资金流的控制,从采购原材料开始,制成中间产品以及最终产品,最后由销售网络把产品送到消费者手中的将供应商、制造商、分销商、零售商、直到最终用户连成一个整体的功能网链结构。
2.供应链管理的概念供应链管理就是使供应链运作达到最优化,以最少的成本,让供应链从采购开始,到满足最终顾客的所有过程,包括工作流、实物流、资金流和信息流等均能高效率地操作,把合适的产品、以合理的价格,及时、准确的送到消费者手上.3.全球采购的概念全球采购是指利用全球的资源,在全世界范围内去寻找供应商,寻找质量最好,价格合理的产品。
4.物流的概念物品从供应地到接收地的实体流动过程,根据实际需要,将运输、储存、装卸、搬运、包装、流通加工、配送、信息处理等基本功能实施有机结合.5。
供应链管理与传统管理的区别供应链管理与传统管理的区别体现在以下几个方面:第一,供应链管理把供应链中所有节点企业看做一个整体,是涵盖整个物流的、从供应商到最终用户的采购、制造、分销、零售等职能领域的过程.而传统的纵向一体化的管理模式,则需要自己投资新建厂房或入股其他公司,供应链的每个企业各自为政或存在竞争关系。
第二,供应链管理强调和依赖战略管理。
“供应"是整个供应链中节点企业之间事实上共享的一个概念,同时它又是一个有重要战略意义的概念,因为它影响、决定了整个供应链的成本和市场占有份额。
传统的市场竞争法则是达尔文的“适者生存”观,企业都把彼此视为对手,是一种“互为成本”关系。
第三,供应链管理的关键之处是采用集成的思想和方法,而不是单个企业的各自为政或者简单的业务衔接。
第四,供应链管理的本质是通过与合作企业建立战略合作伙伴关系去实现高水平的客户服务,而不是仅仅通过传统的业务合同实现企业之间的连接。
第五,传统的纵向一体化管理模式,不仅会给企业增加负担,还会令企业承担丧失市场时机的风险,并且迫使企业从事不擅长的业务活动,增大企业的行业风险。
1.供应链是指:围绕核心企业,通过对工作流、信息流、物料流、资金流的协调与控制,从采购原材料开始,制成中间半成品以及最终产品,最后由销售网络把产品送到消费者手中的将供应商、分销商、零售商,直到最终用户连成一个整体的功能网络结构。
2.供应链管理是指:使供应链运作达到最优化,以最低的成本和最好的服务水平,通过协调供应链成员的业务流程,使供应链从采购开始,到满足最终顾客的所有过程,包括工作流、物料流、资金流和信息流等均能高效率地运作,把合适的产品以合理的价格及时准确地送到消费者手上。
3.供应链的合作伙伴关系:(简称:SCP)供需双方在一定时期内共享信息、共担风险、共同获利的一种战略性协议关系。
4.联合库存管理:是针对供应链系统中由于各节点企业相互独立的库存运作模式导致的需求放大现象,提高供应链同步化程度的一种有效方法。
它是一种分担风险的库存管理模式。
5.第三方物流是指:是一种实现供应链集成的有效方法和策略,,它通过协调企业之间的物流运输和提供后勤服务,把企业的物流业务,特别是一些特殊的物流运输业务外包给专门的物流管理部门。
6.牛鞭效应:也称需求变异放大现象,是对需求信息在供应链中传递时被扭曲了的现象的一种形象描述。
当供应链的各节点企业只根据来自其相邻的下级企业的需求信息进行生产和供应决策时,需求信息的不真实性会沿着供应链逆流而上,使订货量产生了逐级放大的现象,达到源头供应商时,其获得的消费信息与实际消费市场中顾客的需求信息发生了很大的偏差,需求变异将实际需求量变大了。
7.曲棍球棒现象:即在某一个固定的周期内,前期销量很低,到期末销量却有一个突发性的增长,而且在连续的周期中,这种现象会周而复始,其需求曲线的形象似于曲棍球棒,所以称为...8.双重边际效应:是供应链上、下游企业为了谋求各自的收益最大化,在独立决策的过程中确定的铲平价格高于其生产边际成本的现象。
9.供应契约:通过合理设计契约,减少合作双方的机会主义行为,促进企业之间的紧密合作,确保有效完成双方的订单交付,保证产品质量,提高用户满意度,降低供应链成本,提高整条供应链的绩效及每一个成员企业的绩效。
供应链管理期末复习重点总结一、单项选择题(每题2分,15题,共30分)1、传统管理模式下生产方式的主要特征不含(C)。
A、少品种B、大批量生产C、柔性、D、专用流水线2、( A )主要体现供应链的物理功能,即以最低的成本将原材料转化成零部件、半成品、产品,以及在供应链中的运输等。
A、有效性供应链B、反应性供应链C、稳定供应链D、动态供应链3、许多企业已经普遍将信息系统业务,在规定的服务水平基础上外包给应用服务提供商(ASP),由其管理并提供用户所需要的信息服务。
这是属于( D )业务外包的方式。
A、研发外包B、生产外包C、脑力资源外包D、应用服务外包4、( A )是指在竞争、合作、动态的市场环境中,由若干个供方、需方等实体(自主、半自主)构成的快速响应环境变化的动态供需网络。
A、敏捷供应链B、稳定供应链C、反应性供应链D、平衡供应链5、提供功能性产品的公司的一个极重要的目标是(B )A、提高边际利润B、降低总成本C、加快市场反应D、降低总库存6、信息技术高度发展以及在供应链节点企业间的高度集成,供应链节点企业间的合作关系最终集成为(D )。
A、传统关系物流关系C、合作伙伴关系D、网络资源关系7、传统的生产计划决策模式是一种集中式决策,而供应链管理环境下生产计划的决策模式是( B )决策过程.A、分布式B、分布式群体C、集中群体D、分权式8、( B )是指需求变化独立于人们的主观控制能力之外,因而其数量与出现的概率是随机的、不确定的、模糊的。
A、单一需求B、独立需求C、多需求D、相关需求9、下列(C )不是供应链管理环境下采购的特点。
A、为订单而采购B、从采购管理向外部资源管理转变C、为库存而采购D、从一般买卖关系向战略协作伙伴关系转变10、在需求变异加速放大的原因中,( A )是需求放大的主要原因。
A、需求预测修正B、订货批量决策C、价格波动D、短缺博弈13、关于BPR与TQM不同的地方说法不正确的是(D )。
1.供应链的定义:供应链:围绕核心企业,通过对信息流、物流、资金流的控制,从采购原材料开始,制成中间产品以及最终产品,最后由销售网络把产品送到消费者手中的将供应商、制造商、分销商、零售商,直到最终用户连成一个整体的功能网链结构。
2.供应链管理概念供应链管理:使供应链运作达到最优化,以最少的成本,让供应链从采购开始,到满足最终顾客的所有过程,包括商流、实物流、资金流和信息流等均能高效率地操作,把合适的产品、以合理的价格,及时、准确地送到消费者手上。
3.供应链的特征(1)复杂性(2)动态性(3)响应性(4)交叉性4.供应链中企业角色分类主体企业与客体企业➢主体企业是指在供应链管理中占主动地位,对供应链的业务起主导作用,参与或退出都会使供应链产生明显改变,在本行业中也具有较强实力和行业地位,或者是拥有决定性资源的结点企业➢客体企业是指在供应链中起协作者的作用,处于被动响应角色的企业核心企业与非核心企业➢在主体企业中,对整个供应链的业务运作起关键主导推动作用的,既能为客户提供最大化的附加值,又能帮助链上其它合作企业参与到新市场中的主体企业就是供应链的核心企业(领袖企业)➢其它的处于相对次要地位的企业称为供应链管理的非核心企业潜在企业➢一.旦有机会,就会成为供应链.上的新成员,或是替代供应链上其它结点企业,特别是替代没有特殊性的外围企业5..供应链管理核心理念整合理念,合作理念,协调理念,分享理念。
6.供应链管理与传统管理模式的区别()供应链管理把供应链中所有节点企业看成一个整体,供应链管理涵蓝整个链上物流的、从供应商到最终用户的采购、制造、分销、零售等职能领域过程,2)供应链管理强调和依赖战略管理。
“供应”是整个供应链中节点企业之间事实上共享的一个概念(任两节点之间都是供应与需求关系),同时它又是一个具有重要战略意义的概念,因为它影响或者可以认为它决定了整个供应链的成本和市场占有份额。
(3)供应链管理的关键是对所有相关企业采用集成的管理思想和方法,而不仅仅是把各个节点企业的资源简单地连接起来,或者将业务外包出去。
《供应链管理》期末复习资料第一章供应链管理基础1、传统管理模式及其缺陷?采用供应链管理模式会对企业带来什么好处?2、供应链的定义及结构模型?3、供应链的类型和特征?4、供应链管理的涵义?5、供应链管理的驱动因素和运营机制?6、供应链管理的运作方式?第二章供应链的构建1、供应链的结构模型?(链状模型的方向和级)2、基于产品的供应链设计策略?3、供应链设计的原则?第三章供应链合作伙伴的选择1、供应链合作关系的意义?(1)对于制造商/买主:降低成本(降低合同成本);实现数量折扣、稳定而有竞争力的价格;提高产品质量和降低库存水平;改善时间管理;交货提前期的缩短和可靠性的提高;提高面向工艺的企业规划;更好的产品设计和对产品变化更快的反应速度;强化数据信息的获取和管理控制.(2)对于供应商/卖主:保证有稳定的市场需求;对用户需求更好地了解/理解;提高运作质量;提高零部件生产质量;降低生产成本;提高对买主交货期改变的反应速度和柔性;获得更高的(比非战略合作关系的供应商)利润。
(3)对于双方:改善相互之间的交流;实现共同的期望和目标;共担风险和共享利益;共同参与产品和工艺开发,实现相互之间的工艺集成、技术和物理集成;减少外在因素的影响及其造成的风险;降低投机思想和投机几率;增强矛盾冲突解决能力;订单、生产、运输上实现规模效益以降低成本;减少管理成本;提高资产利用率。
2、供应商选择的影响要素?(1)质量因素(2)价格因素(3)交货提前期因素(4)交货准时性因素(5)品种柔性因素(6)设计能力因素(7)可靠性(8)地理位置(9)售后服务(10)快速响应能力3、供应商选择与评估方法(1)评价表格法:引入指标权重,并对不同供应商的各指标进行评估打分,按照供应商的综合得分高低进行选择.供应商B的综合得分最高,应选择供应商B。
4、JIT的基本思想?JIT的基本思想是库存就是浪费,消除库存就是消除浪费。
这就要求严格按照用户需求生产产品,缩短生产周期,压缩在制品占用量,提高效率,降低成本。
供应链管理期末复习第⼀章理解供应链重点:供应链的⽬标供应链决策阶段的三个关键环节及每个环节的重要性供应链的流程观点:循环观点和推/拉观点供应链的宏观流程●什么是供应链?All stages involved, directly or indirectly, in fulfilling a customer request (PPT上的定义)供应链由直接或间接地履⾏顾客需求的各⽅组成,不仅包括制造商和供应商,⽽且包括运输商、仓储商、零售商,甚⾄包括顾客本⾝。
(书本上的定义)⼀个典型的供应链包括各环节,这些环节包括:顾客零售商批发商、分销商制造商零部件、原材料供应商●供应链的活动过程,包括了信息流、资⾦流和物流的传递过程,这些流动经常是双向的。
●供应链的⽬标:供应链整体价值的最⼤化。
供应链的成功应该由供应链总体盈利⽽不是单个环节的利润来衡量。
供应链所产⽣的价值应为最终产品对顾客的价值与满⾜顾客需求所付出的供应链成本之间的差额。
供应链的成功应该由供应链总体盈利⽽不是单个环节的利润来衡量。
Supply chain value=Final Product Value – Total Supply Chain CostSC Value = Price of Widget – Cost of all Phases in SCSC Value = Profit of SC●供应链的决策阶段(详见书本P9)划分依据:决策应⽤的时段不同1.供应链战略或设计:给定产品的营销计划和定价计划,公司决定今后若⼲年内供应链的结构。
1)是否外包或通过内部来执⾏供应链的功能2)⽣产和仓库设施的选址的能⼒3)产品在不同地点制造或储存4)不同的阶段采⽤不同的运输⽅式5)所采⽤的信息系统的类型供应链设计决策应是长期的,⽽且短期的改变会⾮常昂贵。
2.供应链规划规划的⽬标是供应链剩余最⼤化。
供应链剩余是在战略或设计阶段建⽴的限制条件下,在规划期内产⽣的。
《供应链管理》期末复习资料一.单项选择题(15×1‘)1.供应链类型:①稳定的供应链和动态的供应链②平衡的供应链和失衡的供应链③效率型供应链和响应型供应链④敏捷性供应链2.集成化供应链管理的扩展企业模型:①生产系统设计思想②产品设计与制造过程设计③集成的生产计划与控制模式④体现企业间的战略伙伴关系3.绿色供应链管理及特征:绿色供应链是环境意识、资源能源的有效利用和供应链的各个环节的交叉融合,是实现绿色制造和企业可持续发展的重要手段,其目的是使整个供应链的资源利用效率最高,对环境的负面影响最小。
特征:①生态性②闭环性③共享性④集成性4.物流运输特征:①运输成本②运输时间(速度)③运输时间变化率(一致性)④安全性⑤可达性⑥受理能力5.选择运输方式时的最合理方案应该考虑哪些方面6.全球化供应链管理:要求以全球化的观念,将供应链的系统延伸至整个世界范围,在全面、迅速地了解世界各地消费者需求偏好的同时,对其进行计划、协调、操作、控制和优化。
7.JIT的含义:将必要的原材料、零部件以必要的数量在必要的时间送到特定的生产线生产必要的产品。
简而言之,就是按必要的时间、必要的数量生产必要的产品。
8.供应链合作伙伴关系分类:①普通合作伙伴②竞争、技术性合作伙伴③有影响力的合作伙伴④战略合作伙伴9.供应链的特征:①供应链是一个复杂网络系统②供应链上的供需匹配是一个持续的难题③供应链系统时刻处于动态变化当中④供应链上不断出现新的人们所不熟悉的课题10.基本服务及相关评价指标:(基本服务)①可得性②作业完成③可靠性(评价指标)①质量②可靠性③顾客服务④柔性⑤营销力11.物流信息系统的特点:集成化、模块化、实时化、网络化、智能化12.曲棍球棒现象:(hockey-stick)在某一个固定的周期(月、季或年)内,前期销量很低,到末期销量却有一个突发性的增长,而且在连续的周期中,这种现象会周而复始,其需求曲线的形状类似于曲棍球棒。
供应链管理期末复习知识点1、何谓供应链管理简述供应链管理与传统管理的区别与联系P18、24供应链管理是一种集成的管理思想和方法,是对供应链中的物流、信息流、资金流、增值流、业务流以及贸易伙伴关系等进行的计划、组织、协调和控制一体化管理过程。
供应链管理就是使供应链运作达到最优化,以最少的成本,令供应链从采购开始,到满足顾客的所有过程。
把合适的产品,以合理的价格,及时准确的送到消费者手中。
供应链的管理思想要求企业从上游的原材料供应商、自身内部的生产流程到下游的仓库配送商、承运商直到零售商等物流环节的全过程整体规划,目的是使企业整体流程达到最优,而不是局部的优化而导致整体成本的增加。
供应链管理的目标在于提高客户服务水平和降低总的交易成本,并且寻求两者之间的平衡。
供应链管理覆盖了从供应商的供应商到客户的客户的全过程,主要涉及四个主要领域:供应、生产计划、物流、需求。
供应链管理是以同步化、集成化生产计划为指导,以各种技术为支持,尤其以Internet/Intranet为依托,围绕供应、生产作业、物流、满足需求来实施的。
供应链管理与传统管理模式的区别和联系有以下几点:1)供应链管理把供应链中所有节点企业看作一个整体或是一个集成的虚拟组织,供应链管理涵盖整个物流的、从供应商到最终用户的采购、制造、分销、零售等职能领域过程。
2)供应链管理强调和依赖战略管理。
"供应"是整个供应链中节点企业之间事实上共享的一个概念(任两节点之间都是供应与需求关系),同时它又是一个有重要战略意义的概念,因为它影响或者可以认为它决定了整个供应链的成本和市场占有份额。
3)供应链管理最关键的是需要采用集成的思想和方法,而不仅仅是节点企业、技术方法等资源简单的连接。
4)供应链管理具有更高的目标,通过管理库存和合作关系去达到高水平的服务,而不是仅仅完成一定的市场目标。
2.如何理解响应型与效率型供应链之间的区别,在目前市场竞争激烈。
2017年江苏淮安市清江浦区教师招聘考试《公共基础知识》真题及答案一、单项选择题(下列各题的备选答案中,只有一项是最符合题意的,请把这个答案选出,并将答题卡相应题号后的选项涂黑。
共10小题,每小题1分,共10分)1在人类历史上,最早专门论述教育问题的著作是( )。
A、《论演说家的教育》B、《大学》C、《大教学论》D、《学记》2贯彻教育方针,实现教育目的,必须坚持( )。
A、学生德、智、体平均发展B、以智育为主,兼顾其他各育C、以教学为主,全面安排,面向全体,因材施教D、德育为主,智育为次,体育再次3将教育目标由低到高依次分为知识、领会、应用、分析、综合和评价六个层次的心理学家是( )。
A、布卢姆B、桑代克C、布鲁纳D、加涅4德育过程的基本矛盾是( )。
A、教育者与德育内容、方法的矛盾B、品德认识与品德情感的矛盾C、无产阶级思想与资产阶级思想的矛盾D、教育者提出的德育要求与受教育者已有的品德基础的矛盾5心理学家罗森塔尔等人经过实验表明:教师如能对学生热情相待,寄予较高的期望,则学生就会向着教师所期待的方向和水平发展变化。
这种现象称为( )。
A、皮格马利翁效应B、“自己人”效应C、威信效应D、好感效应6教育的本质特点是( )。
A、影响人的身心发展B、促进社会发展C、有目的地培养人D、完善人自身7“一把钥匙开一把锁”,这句话说明教师劳动具有( )。
A、复杂性B、示范性C、创造性D、间接性8教学的首要任务是( )。
A、培养品德和审美情趣B、发展智力、体力和才能C、关注学生个性发展D、传授基础知识。
培养基本技能9课程的表现形式是( )。
A、课程计划、课程标准、教科书B、课程总目标、领域目标、学科目标C、课程目标、课程评价、课程实施D、知识、经验、活动10主张“儿童中心”“教育即生长,学校即社会”“从做中学”的著名教育家是( )。
A、赫尔巴特B、杜威C、卢梭D、夸美纽斯二、辨析题(判断正误。
并说明理由。
共2小题,每小题5分,共10分)11教学永远具有教育性。
供应链管理期末复习供应链复习一、名词解释1.延迟制造(P160):在供应链中,将产品的生产过程分为通用化阶段与差异化阶段,生产企业事先只生产中间产品或可模块化的部件,尽可能延迟产品差异化的业务,等最终用户对产品的外观、功能与数量提出要求后才完成产品的差异化业务。
2. 有效客户反应(ECR)P107:是一种通过制造商、批发商和零售商各自经济活动的整合,以最低的成本,最快、最好地实现消费者需求的流通模式。
3. 牛鞭效应(P15):指的是供应链上的一种需求变异放大现象,是信息流从最终客户端向原始供应商端传递时,无法有效地实现信息的共享,使得信息扭曲而逐级放大,导致了需求信息出现越来越大的波动,此信息扭曲的放大作用在图形上很像很一根甩起牛鞭,因此被形象地称为牛鞭效应。
4. 快速反应(QR)P101:是指在供应链只,为了实现共同的目标,零售商和制造商建立战略伙伴关系,利用EDI等信息技术,进行销售时点以及订货补充等其他经营信息的交换,用多频度、小数量配送方式连续补充商品。
以实现缩短交货周期,减少库存,提高客户服务水平和企业竞争力的供应链管理方法。
5.供应商管理库存(VMI)P170:指供应商等上游企业基于其下游客户的生产经营、库存信息,对下游客户的库存进行管理与控制。
具体来说一种以用户和供应商双方都获得最低成本为目的,在一个共同的协议下由供应商管理库存,并不断监督协议执行情况和修正协议内容,使库存管理得到持续地改进的合作性策略。
6.业务外包:也称资源外包、资源外置,是指企业整合其外部最优秀的专业化资源,从而达到降低成本、提高效率、充分发挥自身核心竞争力和增强企业对环境的迅速应变能力的一种管理模式。
7. 供应链管理:指在满足一定的客户服务水平的条件下,为了使整个供应链系统成本达到最小,而把供应商、制造商、渠道商等有效地组织在一起来进行的产品制造、转运、分销及销售的管理方法。
二、选择题1.供应链管理是以__A___为导向。
第一章理解供应链重点:供应链的目标供应链决策阶段的三个关键环节及每个环节的重要性供应链的流程观点:循环观点和推/拉观点供应链的宏观流程●什么是供应链?All stages involved, directly or indirectly, in fulfilling a customer request (PPT上的定义)供应链由直接或间接地履行顾客需求的各方组成,不仅包括制造商和供应商,而且包括运输商、仓储商、零售商,甚至包括顾客本身。
(书本上的定义)一个典型的供应链包括各环节,这些环节包括:➢顾客➢零售商➢批发商、分销商➢制造商➢零部件、原材料供应商●供应链的活动过程,包括了信息流、资金流和物流的传递过程,这些流动经常是双向的。
●供应链的目标:供应链整体价值的最大化。
供应链的成功应该由供应链总体盈利而不是单个环节的利润来衡量。
➢供应链所产生的价值应为最终产品对顾客的价值与满足顾客需求所付出的供应链成本之间的差额。
➢供应链的成功应该由供应链总体盈利而不是单个环节的利润来衡量。
Supply chain value=Final Product Value – Total Supply Chain CostSC Value = Price of Widget – Cost of all Phases in SCSC Value = Profit of SC●供应链的决策阶段(详见书本P9)划分依据:决策应用的时段不同1.供应链战略或设计:➢给定产品的营销计划和定价计划,公司决定今后若干年内供应链的结构。
1)是否外包或通过内部来执行供应链的功能2)生产和仓库设施的选址的能力3)产品在不同地点制造或储存4)不同的阶段采用不同的运输方式5)所采用的信息系统的类型➢供应链设计决策应是长期的,而且短期的改变会非常昂贵。
2.供应链规划➢规划的目标是供应链剩余最大化。
供应链剩余是在战略或设计阶段建立的限制条件下,在规划期内产生的。
供应链管理期末总复习一单项选择题1、每一条供应链的目标是()A. 整体价值最大化B. 整体成本最小化C. 整体收益最大D、整体资金规模大2、为了能使供应链具有灵活快速响应市场的能力,供应链在设计时应遵循()原则A、集优原则B、简洁性原则C、协调性原则D、动态性原则3、供应链管理的最终目标是()A. 竞争力B. 客户服务C. 营运能力D、设计能力4. 供应链合作伙伴关系的目的是()A. 缩短采购提前期,提高供货的柔性B. 加快资金周转C. 缩短供应链总周转期达到降低成本和提高质量的目的D. 减少供应商数目5. 在供应链管理的模式下,采购活动是以()方式进行的.A. 订单驱动B. 制造订单C. 生产驱动D.计划驱动1A 2B 3A 4C 5A6. 不属于物流的作用的是()A. 保障信息交流B. 保障商流C. 保障生产D. 保障生活7. 不属于库存物流管理优点的是()A. 有利于资金周转B. 有利于缩短物流管理C. 促进生产管理更为合理D. 有利于顺便进行运输管理,也有助于有效应地开展仓库管理工作。
8.供应商管理最主要的两个领域就是供应商的选择和( )A. 供应商的关系管理B. 供应商的目标管理C. 供应商的成本管理D. 供应商的考核管理9、供应链管理的本质是在追求(),以较小的产品前置时间与运营成本为最佳考量。
A. 企业合作的效率B. 企业合作的速度C. 企业合作的收益D. 企业合作的深度10、供应链管理在什么时候最早提出的()A. 20世纪80年代 B .20世纪90年代前期C. 20世纪90年代中期D. 20世纪90年代末期6A 7B 8A 9A 10A二多项选择题1、供应链运营的驱动要素有()A、库存B、运输C、设施D、信息2、供应链绩效评价的内容是()A、供应链质量绩效衡量B、外部绩效衡量C、内部绩效衡量D、供应链综合绩效衡量3、供应链环境下的生产协调控制的内容有()A. 生产进度控制B. 供应链的生产节奏控制C. 提前期管理D. 库存控制和在制品管理4、供应链下物流管理的功能有()A. 库存管理B. 订购管理C. 仓库管理D. 配销管理5、属于库存成本的有()A. 购入成本B. 保管(储存)费用C. 订货费用D. 缺货成本1ABCD 2CBD 3ABCD 4ABCD 5ABCD6、供应链的特征有()A. 供应链是交错链状的网络结构。
供应链复习一、名词解释1.延迟制造(P160):在供应链中,将产品的生产过程分为通用化阶段与差异化阶段,生产企业事先只生产中间产品或可模块化的部件,尽可能延迟产品差异化的业务,等最终用户对产品的外观、功能与数量提出要求后才完成产品的差异化业务。
2. 有效客户反应(ECR)P107:是一种通过制造商、批发商和零售商各自经济活动的整合,以最低的成本,最快、最好地实现消费者需求的流通模式。
3. 牛鞭效应(P15):指的是供应链上的一种需求变异放大现象,是信息流从最终客户端向原始供应商端传递时,无法有效地实现信息的共享,使得信息扭曲而逐级放大,导致了需求信息出现越来越大的波动,此信息扭曲的放大作用在图形上很像很一根甩起牛鞭,因此被形象地称为牛鞭效应。
4. 快速反应(QR)P101:是指在供应链只,为了实现共同的目标,零售商和制造商建立战略伙伴关系,利用EDI等信息技术,进行销售时点以及订货补充等其他经营信息的交换,用多频度、小数量配送方式连续补充商品。
以实现缩短交货周期,减少库存,提高客户服务水平和企业竞争力的供应链管理方法。
5.供应商管理库存(VMI)P170:指供应商等上游企业基于其下游客户的生产经营、库存信息,对下游客户的库存进行管理与控制。
具体来说一种以用户和供应商双方都获得最低成本为目的,在一个共同的协议下由供应商管理库存,并不断监督协议执行情况和修正协议内容,使库存管理得到持续地改进的合作性策略。
6.业务外包:也称资源外包、资源外置,是指企业整合其外部最优秀的专业化资源,从而达到降低成本、提高效率、充分发挥自身核心竞争力和增强企业对环境的迅速应变能力的一种管理模式。
7. 供应链管理:指在满足一定的客户服务水平的条件下,为了使整个供应链系统成本达到最小,而把供应商、制造商、渠道商等有效地组织在一起来进行的产品制造、转运、分销及销售的管理方法。
二、选择题1.供应链管理是以__A___为导向。
A.客户需求;B. 零售商需求;C. 制造商需求;D. 生产商需求。
2. 以下关于供应链的叙述中,不正确的是___C______。
A.供应链是指商品进入消费者手中之前行业与行业之间的联系;B.供应与需求是不可分割的两部分,可把供应链与需求链的概念结合起来统称为“供需链”;C.供应链就是原材料的供应渠道;D.供应链涵盖着从原材料的供应商经过开发、加工、生产、批发、零售等过程到达用户之间有关最终产品或服务的形成和交付的每一项业务活动。
3.供应链是___C___结构。
A.直链; B.支链; C网链; D.环状。
4. 下面哪一个不是供应链管理所涉及的领域___C______。
A.供应;B.生产计划;C.需求;D.销售。
5.根据供应链容量与用户需求的关系可以将供应链可以划分为____B____和倾斜的供应链。
A.稳定的供应链;B.平衡的供应链;C.动态的供应链D.反应性供应链6.供应链管理要实现________A_______的统一。
A.信息流、资金流、商流、物流B.质量流、资金流、商流、物流C.信息流、资金流、命令流、物流D.信息流、资金流、命令流、资源流。
7. 英文缩写“CPFR”指的是______B_____。
A.快速反应;B.协同规划、预测和连续补货;C.有效客户反应;D.电子订货系统8.企业应该对下列哪种供应商进行公开招标,寻找价格合适的供应商?CA.消耗量大的关键原材料供应商; B.瓶颈物资供应商;C. 一般性的原材料供应商;D. 办公用品、某些标准件供应商。
9. 即时制(JIT)采购的基本思想是____A_____。
A.在恰当的时间、恰当的地点、以恰当的数量和恰当的质量提供恰当的物品;B.最小化库存、提高产品质量、最大化生产效率、提高最佳客户服务水平和获得最大利润;C.最小化库存、提高产品质量和提高最佳客户服务水平;D.以需定供,适时适量生产,即“只生产能够卖得出去得产品”或“只在市场需要得时候生产其需要的产品”。
10.反映供应链上、下节点企业之间关系的绩效评价指标是_____B____。
A.产销率指标;B.满意度指标;C.研究开发投资率;D.供应链总运营成本指标。
11.英国著名物流管理专家马丁•克里斯托夫说:“21世纪的竞争不是企业和企业之间的竞争,而是____D__之间的竞争。
”A.企业内部;B.供应链内部;C.供应链与供应链;D.供应链与企业12. 从供应链的结构模型可以看出,节点企业和节点企业之间是一种_____A____关系。
A.需求与供应;B.支配;C.平等;D.利益。
13.在供应链中,企业之间形成一种____A____。
这实际上也是体现出核心竞争力的互补效应。
A.合作性竞争; B.互利互惠的关系;C.相互配合的关系; D.对抗性竞争。
14. 供应链由所有加盟的节点企业组成,其中一般有一个____D____,节点企业在需求信息的驱动下,通过供应链的职能分工与合作,以资金流、物流和服务流为媒介实现整个供应链的不断增值。
A.大型企业; B.外资企业;C.联合企业; D.核心企业。
15.下列关于21世纪全球市场竞争的主要特点说法正确的是___B____。
A.产品寿命周期越来越长;B.产品品种数飞速膨胀;C.对交货期的要求越来越低;D.对产品和服务的期望越来越小。
16. 供应链管理关心的并不仅仅是物料实体在供应链中的流动,而是注重供应链总的物流成本与____C__之间的关系。
A.物流效益水平;B.企业利润水平;C.用户服务水平; D.企业效率17.对于属于消耗量大的关键原材料的I类物资,企业应与其供应商采取__B____的管理模式A.寻找替代商; B.建立关键性的合作伙伴关系;C.寻找集成供应商; D.建立一般性的伙伴关系。
18.VMI,即Vendor-Managed Inventory,就是___B___掌握用户库存,是供应链物流管理情况下新出现的分销物流方式。
A.生产商;B.供应商;C.分销商;D.代理商19.JIT(即时制生产)的基本思想是______B______。
A.最小化库存、提高产品质量、最大化生产效率和提高最佳客户服务水平;B.最小化库存、提高产品质量、最大化生产效率、提高最佳客户服务水平和获得最大利润;C.最小化库存、提高产品质量和提高最佳客户服务水平;D.彻底杜绝浪费,即“只在需要的时间,按需要的量,生产所需要的产品”。
20.供应链管理因企业战略和适应市场需求变化的需要,其中节点企业需要动态地更新,这就使得供应链具有明显的____B_____。
A.复杂性; B.动态性; C.交叉性; D.灵活性。
三、解答题1. 供应链管理应遵循哪些原则(特点)?P841.要以顾客满意为核心2.要有新型合作竞争理念3.要以现代网络信息技术为支撑4.要重视物流、信息流、资金流的集成2.延迟化策略的实施条件?A. 产品可模块化生产:产品在设计时,可分解为几个较大的模块,这几个模块经过组合或加工便能形成多样化的最终产品,这是延迟策略实施的重要前提;B.. 零部件可标准化、通用化:产品可模块化只是一个先决条件,更重要的是零部件具有标准化与通用化的特性,这样才能彻底从时间上与空间上将产品的生产过程分解为通用化阶段和差异化阶段,并保证最终产品的完整;C. 经济上具有可行性。
实施延迟策略一般会增加产品的制造成本,除非它的收益大于成本,否则延迟策略没有必要执行。
D. 适当的交货提前期。
通常来说,过短的提前期不利于延迟策略的实施,因为它要求给最终的生产与加工过程留有一定的时间余地,过长的提前期则无需延迟策略。
3.简述企业资源计划(ERP),供应链管理(SCM)和客户关系管理(CRM)三个概念及它们之间的联系?企业资源计划(ERP):是指建立在信息技术基础上,以系统化的管理思想,为企业决策层及员工提供决策运行手段的管理平台。
供应链管理:是企业的有效性管理,表现了企业在战略和战术上对企业整个作业流程的优化。
CRM:是企业的一项商业策略,它按照客户细分情况有效的组织企业资源,培养以客户为中心的经营行为以及实施以客户为中心的业务流程,并以此为手段来提高企业的获利能力、收入以及客户满意度。
相互之间的联系:(1)CRM 与SCM 之间是相互依赖的关系。
(2)CRM 与ERP 之间存在着相互支持和相互依赖的关系。
首先,ERP 生产系统为CRM 中的数据仓库提供丰富的数据。
其次,CRM 的分析结果和对市场发展的预测给ERP 系统提供了决策数据。
(3)SCM 和CRM 软件都能独立运行发挥效用。
ERP系统只有与SCM、CRM结合在一起时,才能形成为一个完整的闭环,才能发挥ERP的最大作用。
因此,ERP、SCM与CRM是相互联系,互为补充的。
4. 简述VMI的基本思想和实施该策略的好处?P171VMI的基本思想:合作精神、使双方成本最小、框架协议、连续改进原则;VMI的主要思想:供应商在用户的允许下设立库存,确定库存水品和补给策略,拥有库存控制权。
好处:(1)成本縮減:A. 缓和了需求的不确定性B. 解决了存货水平与顾客服务水平的冲突C. 提高了补货频率,使供需双方都受益D.将使运输成本减少(2)服务改善VMI中,在多用户补货、递送间的协调大大改善了服务水平VMI可以使产品更新更加方便5.简述供应链管理的具体目标?P88总成本最低化、客户服务最优化、库存成本最小化、总周期时间最短化、物流质量最优化、经营活动快速化。
6.简述产业链、供应链和价值链的概念及它们之间的区别?产业链:是指经济布局和组织中,不同地区、不同产业之间或相关联行业之间构成的具有链条绞合能力的经济组织关系。
供应链:是指在生产和流通过程中,涉及将产品或服务提供给最终用户活动的上游与下游企业,所形成的网络结构。
价值链:指企业在一个特定产业内的各种活动的组合,它反映企业所从事的各个活动的方式、经营战略、推行战略的途径以及企业各项活动本身的根本经济效益。
区别:价值链是相对于一个企业而言的,是针对企业经营状况开展的价值分析。
目的是弄清企业的价值生成机制,剖析企业的价值链条的构成并尽可能优化促进企业竞争优势形成。
供应链相对多个企业而言,是企业之间的链条连接。
目的是降低成本,提高反应速度。
本质目的是为了构筑企业的核心能力。
产业链是相对于不同企业的概念,甚至是不同地区和不同国家的概念,是企业社会分工的有序绞合,在宏观经济管理和区域经济发展中发挥重要作用,对于经济板块的联系的加强以及产业复合体的形成有着重要的推进作用。
7.获取供应链战略匹配的基本步骤有哪些?答:获取供应链战略匹配的3个基本步骤如下:(1) 理解顾客。
首先,公司必须理解每一个目标顾客群的顾客需要,它能帮助公司确定预期成本和服务要求。
(2) 理解供应链。
供应链有很多种类型,每一种都设计用来完成不同的任务。