广东省2016年07月高等教育自学考试-04531《微观经济学》试题及答案
- 格式:doc
- 大小:43.00 KB
- 文档页数:6
2007年10月广东省高等教育自学考试微观经济学试卷及答案(课程代码 004531)本试卷共10页,满分100分;考试时间150分钟一. 单项选择题(本大题共40小题,每小题1分,共40分)在每小题列出的四个备选项中只有一个是符合题目要求的,请将其代码填写在题后的括号内。
错选、多选或未选均无分。
1.下列命题中属于规范经济学命题的是【 C 】A.1982年8月联储把贴现率降到10%B.1981年失业率超过9% .C.联邦所得税对中等收入家庭是不公平的D.社会保险税的课税依据现已超过30 000美元2.宏观经济学的基本假设是【 B 】A.市场出清B.市场失灵C.完全理性D.完全信息3.需求的弹性系数是指【 C 】A.需求函数的斜率B.收入变化对需求的影响程度C.需求对价格变化的反应程度D.相关商品价格变化对需求的影响程度4.对于需求弹性系数等于1的商品而言,其需求【 C 】A.缺乏弹性B.富有弹性C.具有单位弹性D.无弹性5.下列哪一种情况将导致供给的减少?【 D 】A.消费者收入的增加B.技术进步C.成本的下降D.互竞商品价格的上升6.下列情况中,会引起牛排需求量发生变化的情况为【 A 】A.牛排价格从每磅3美元上升到每磅3.5美元B.牛的饲养者宣传牛排中含有丰富的维生素C.医生说多吃牛肉可能会感染疯牛病D.汉堡包价格从每磅2美元跌倒每磅1.5美元7.下列情况中,将引起大豆供给量变动的是【 A 】A.大豆的市场价格提高B.大豆的互补商品价格下降C.增加20%的工资D.大豆获得丰收8.下列情况中,不正确的是【 D 】A.如果供给下降,需求不变,均衡价格将上升B.如果供给增加,需求下降,均衡价格将下降C.如果需求增加,供给下降,均衡价格将上升D.如果需求下降,供给增加,均衡价格将上升9.一个高于均衡价格的价格表示【 B 】A.在此价格上生产者无法收回生产成本B.在此价格上供给量大于需求量C.消费者愿意在此价格上购买所有产品D.在此价格上需求了大于供给量10.在得出某种商品的个人需求曲线时,下列因素中可变的是【 D 】A.个人收入B.其余商品的价格C.个人偏好D.所考虑商品的价格11.假如生产某种物品所需原料价格上升了,则这种商品的【 B 】A.需求曲线向左方移动B.供给曲线向左方移动C.需求曲线向右方移动D.供给曲线向右方移动12.若X和Y二产品的交叉弹性是-2.3,则【 D 】A.X和Y是替代品B.X和Y是正常商品C.X和Y是劣质品D.X和Y是互补品13.如果价格下降10%能使买者总支出增加1%,则这种商品的需求量对价格【 A 】A.富有弹性B.具有单元弹性C.缺乏弹性D.其弹性不能确定14.蛛网模型的前提假定为【 B 】A.需求量变动存在时滞B.具有单元弹性C.缺乏弹性D.其弹性不能确定15.鸡蛋的供给量增加是指【 B 】A.由于鸡蛋的需求量增加而引起的增加B.由于鸡蛋的价格上升而引起的增加C.由于收入的增加而引起的增加D.由于技术进步而引起的增加16.下列商品中,可以采用“薄利多销”方法通过降价来增加总收益的商品是【 D 】A.大米B.面粉C.药品D.化妆品17.预算线的位置和斜率取决于【 C 】A.消费者的收入B.商品的价格C.消费者的收入和商品的价格D.消费者的偏好、收入和商品的价格18.假定以横轴度量X的量。
华农自考《微观经济学》复习资料1.稀缺性:相对于人类社会的无穷欲望而言,经济物品,或者说生产这些物品所需要的资源总是不足的。
这种资源的相对有限性就是稀缺性。
2.资源配置:如何利用既定的资源去生产经济物品,以便更好地满足人类的需求。
3.经济学:是研究稀缺资源在各种可供选择的用途之间进行分配的科学。
4.微观经济学:以单个经济单位为研究对象,通过研究单个经济单位的经济行为和相应的经济变量单项数值的决定来说明价格机制如何解决社会的资源配置问题。
5.宏观经济学:以整个国民经济为研究对象,通过研究经济中各有关总量的决定及其变化,来说明资源如何才能得到充分利用。
6.内生变量:是指在某一理论中需要被解释的变量7.外生变量:由这一理论(或模型)之外的其他因素所决定的,且会影响到内生变量的变量。
8.流量:是在一段时期某一变量的加总量。
9.存量:是在某一时点上某一变量的数量。
10.价值判断:就是指对经济事物社会价值的判断,即对某一经济事物是好还是坏的判断。
11.实证经济学:企图超脱或排斥一切价值判断,指研究经济本身的内在规律,并根据这些法律,分析和预测人们经济行为的效果。
它回答“是什么”的问题。
12.规范经济学:以一定的价值判断为基础,提出某些标准作为分析处理经济问题的标准,树立经济理论的前提,作为制定经济政策的依据,并研究如何才能符合这些标准。
它回答“应该是什么”的问题。
13.需求:需求是指一定时期内,在一定的价格条件下,消费者愿意而且能够购买的商品数量。
14.供给:供给是在一定时期内,在一定价格条件下企业愿意生产并销售某种商品的数量。
15.均衡价格:市场需求量等于供给量时的价格为均衡价格。
16.均衡数量:市场需求等于供给量时的数量为均衡数量。
17.限制价格:又称最高限价,或价格天花板,是政府为了限制某些生活必需品的价格上涨而规定的这些产品的最高价格。
18.支持价格:最低限价,又叫支持价格或价格地板,是政府为了扶植某一行业的生产而规定的该行业产品的最低价格。
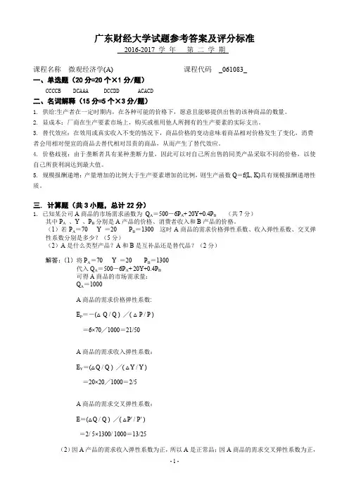
广东财经大学试题参考答案及评分标准__2016-2017_学年第二学期课程名称微观经济学(A) 课程代码_061083_一、单选题(20分=20个×1分/题)CCCCB DCAAA DCCDD ACACD二、名词解释(15分=5个×3分/题)1.供给:生产者在一定时期内,在各种可能的价格下,愿意且能够提供出售的该种商品的数量。
2.显成本:厂商在生产要素市场上,购买或租用他人所拥有的生产要素的实际支出。
3. 替代效应:在效用或真实收入不变的情况下,商品价格的变动意味着商品相对价格发生了变化,消费者会用相对便宜的商品去替代相对昂贵的商品,从而产生了替代效应。
4.价格歧视:由于垄断者具有某种垄断力量,因此可以对自己所出售的同类产品采取不同的价格,以使自己所获利润达到最大值。
5. 规模报酬递增:产量增加的比例大于生产要素增加的比例,则生产函数Q=f(L, K)具有规模报酬递增性质。
三. 计算题(共3小题,总计22分)1. 已知某公司A商品的市场需求函数为Q A=500-6P A+20Y+0.4P B(共7分)其中P A、Y 、P B分别是A产品的价格、消费者收入和B产品的价格。
(1)若P A=70 Y=20P B=1300 这时A商品的需求价格弹性系数、收入弹性系数、交叉弹性系数分别是多少?(5分)(2)A是什么类型产品?A和B是互补品还是替代品?(2分)解答:(1)将P A=70 Y=20P B=1300代入Q A=500-6P A+20Y+0.4P B可得A商品的市场需求量:Q A=1000A商品的需求价格弹性系数:E P=-(△Q / Q ) ╱( △P / P )=6×70╱1000=21/50A商品的需求收入弹性系数:E Y=(△Q / Q ) ╱( △Y / Y )=20×20╱1000=2/5A商品的需求交叉弹性系数:E=(△Q / Q ) ╱( △P′ / P′ )=2/ 5×1300/ 1000=13/25(2)因A产品的需求收入弹性系数为正,所以A是正常品;因A商品的需求交叉弹性系数为正,所以A和B是替代品。
微观经济学-题库带答案1、研究家庭和企业决策的经济学称为()。
A、宏观经济学B、微观经济学C、实证经济学D、规范经济学答案: B2、社会经济资源的基本特征是()。
A、经济性B、有用性C、无限性D、稀缺性答案: D3、下列问题不属于宏观经济学的是()。
A、货币量变动对通货膨胀的影响B、企业关于雇用多少工人的决策C、高储蓄对经济增长的影响D、政府管制对汽车废气的影响答案: B4、当胶卷的价格上升时,照相机的需求量将会()。
A、增加B、减少C、不变D、变化不定答案: B5、以下引起需求变动的因素是()。
A、生产要素价格B、生产能力水平C、人们的消费偏好D、商品价格水平答案: B6、微观经济学以个体及个体行为为研究对象。
()答案:错误7、稀缺性仅仅是市场经济中存在的问题。
()答案:错误8、“生产什么”、“如何生产”和“为谁生产”这三个问题被称为资源利用问题。
()答案:正确9、技术进步将使供给曲线向右方移动。
()答案:正确10、如果我们观察到香蕉的价格上升而交易量减少了,我们就知道香蕉的供给减少了。
()答案:正确11、经济学分为哪两个领域?解释每个领域各研究什么?答案:经济学经常分为微观经济学和宏观经济学。
微观经济学是研究消费者对各种商品的需求与生产者对市场的供给如何决定每一种商品的数量和价格,生产要素的供给和需求如何决定每一种生产要素的使用量和价格以及相应的收入分配。
宏观经济学是研究整个国民经济活动的,它分析的是诸如一国国民生产总值和国民收入的变动及其与社会就业、经济周期波动、通货膨胀、经济增长等国民经济中有关经济总量的变动。
12、经济学研究的基本问题是什么?答案:(1)生产什么。
(2)怎样生产。
(3)为谁生产。
(4)何时生产。
(5)谁做决策。
13、影响商品供给的因素主要有哪些?答案:(1)厂商的利润目标。
(2)生产的技术水平。
(3)生产要素价格。
(4)相关产品价格。
(5)厂商对未来行情的预期。
14、影响需求的因素主要有哪些?答案:(1)商品自身的价格。
第一章引论一、单选题(70题)1. 下列哪一种资源是最不具有稀缺性的?()A.医生;B.苹果;C.铁矿石;D.空气;2。
下列中的哪一个问题是最有可能被微观经济学家所研究的?()A. 一般物价的膨胀;B. 整个经济中的失业;C。
总产出的增长率; D. 汽车行业中的劳动就业;3。
下列中的哪一个属于规范经济问题? ()A. 通货膨胀和失业是由什么引起的?B。
政府应该雇用所有失业的工人吗?C. 消费者如何对较低的价格做出反应?D。
收入与储蓄之间的关系是什么?4。
经济学有时被称作社会科学的皇后,这是因为:( )A.它强调经济增长和经济发展;B. 几乎所有的学生都必须学习经济学;C。
它的边际分析方法广泛应用于其他学科;D。
规范经济学和实证经济学的区别.5. 经济学家的理性行为假定:()A.仅仅在其提供有效预测的限度内才是有用的。
B。
导致错误的理论,因为人们并非总是理性的.C。
只有当所有人都是理性的,才是有用的。
D。
不管人们是否为理性的,都是有效的.6. 微观经济学研究(),宏观经济学研究( ).A.现实的经济问题,抽象的经济理论;B.个量经济,总量经济C.理性行为,非理性行为;D.企业行为,政府行为7.经济学可定义为()。
A.政府对市场制度的干预 B.企业赚取利润的活动C.研究稀缺资源如何有效配置的问题D。
个人的生财之道8.“资源是稀缺的”是指()A.资源是不可再生的 B.资源必须留给下一代C.资源终将被耗费殆尽D。
相对于需求而言,资源总是不足的。
9.失业问题如果反映在生产可能性曲线图上,可记为()A.生产可能性曲线内的一点 B.生产可能性曲线上的一点C。
生产可能性曲线以外的一点 D.不在该平面直角坐标系上。
10.下列哪一项会导致一国生产可能性曲线的外移? ()A.股市持续走强B。
通货膨胀C。
有用资源被发掘或技术进步D。
消费品生产增加,资本品生产下降。
11.一个经济体系必须作出的基本选择是( )。
A.生产什么,生产多少 B.如何生产 C.为谁生产 D.以上都包括12.计划经济体制解决资源配置问题的方式有()。
广东省2016年07月高等教育自学考试-04531《微观经济学》试题及答案2016年7月高等教育自学考试微观经济学试题(课程代码 04531)一、单项选择题(本大题共30小题,每小题1分,共30分)在每小题列出的四个备选项中只有一个是符合题目要求的,请将其选出并将“答题卡”的相应代码涂黑。
错涂、多涂或未涂均无分。
1.认为经济学是“关于人类一般生活事务的学问”的著名经济学家是A.J.罗宾逊B.W.诺德豪斯C. A.马歇尔D.P.萨缪尔森2.如何利用既定的资源去生产经济物品,以便更好地满足人类需求是指A.稀缺 B.选择 C. 效用 D.需要3.微观经济学的中心理论是A.配置理论 B.行为理论 C. 均衡理论 D.价格理论4.实际收入不变的情况下某种商品价格变化对其需求量的影响是指A.替代效应 B.需求效应 C. 收入效应 D.心理效应5.下列属于“吉芬商品”的是A.名画 B.土豆 C.古董 D.股票6.政府为了扶植某一行业的生产而规定的该行业产品的最低价格是指A.最高限价 B.价格天花板 C. 限制价格 D.支持价格7.需求价格弹性大于O,小于1,说明需求对价格A.缺乏弹性 B.单位弹性 C. 富有弹性 D.完全弹性8.量度某一商品供给量变化率对自身价格变化率反映程度是指A.需求弹性 B.交叉弹性 C. 供给弹性 D.收入弹性9.运用弹性理论来考察某些产品的价格波动对其下一个周期产量的影响,用以解释农产品周期性波动原因的理论是A.需求理论 B.波动理论 C. 供给理论 D.蛛网理论10.某种物品的消费量每增加1单位所增加的满足程度是指A.边际产量 B.边际数量 C. 边际效用 D.边际收益11.下列对于消费者剩余理解正确的有A.是实际收入的增加B.是一种心理感觉C. 是实际收入的减少D.生活必需品的消费者剩余小12.在技术上或经济上不可能把不支付费用而要消费的人排除在外是指A.非排他性 B.排他性 C. 非竞争性 D.竞争性13.在柯布一道格拉斯生产函数中,劳动与资本的配合比例为3:1,这就是指A.生产系数 B.比例系数 C. 配合系数 D.技术系数14.在边际产量曲线与平均产量曲线相交时A.边际产量曲线处于最高点B.平均产量曲线处于最高点C. 边际产量曲线处于最低点D.平均产量曲线处于最低点15.整个行业生产规模的扩大,给个别厂商所带来的产量与收益的增加称为A.内在经济 B.适度规模 C. 外在经济 D.规模经济16.厂商本身所拥有的且被用于该企业生产过程的那些生产要素的总价格是指A.隐成本 B.会计成本 C.显成本 D.沉淀成本17.短期平均可变成本曲线、短期平均总成本曲线和短期边际成本曲线都呈U型的原因可用什么规律来解释?A.边际产量递减规律B.边际报酬递减规律C. 边际效率递减规律D.边际产出递减规律18.长期平均成本曲线的U型特征主要是由长期生产中哪个方面所决定的?A.要素的投资回报率B.固定成本和可变成本比率C. 要素的边际生产率D.规模经济和规模不经济19.下列最接近寡头市场情况的是A.钢铁生产市场 B.糖果市场 C. 城市自来水市场 D.服装市场20.在完全竞争市场中,厂商处于短期均衡状态,厂商获得利润,表明A.平均收益小于平均总成本B.平均收益等于平均总成本C. 平均收益大于平均总成本D.平均收益等于平均可变成本21.垄断厂商对不同市场的不同消费者实行不同的价格是指A.一级价格歧视B.二级价格歧视C. 三级价格歧视D.四级价格歧视22.政府大力提倡用先进的机器来代替劳动,这将导致A.劳动的供给曲线向右移动B.劳动的需求曲线向右移动C. 劳动的供给曲线向左移动D.劳动的需求曲线向左移动23.先生产生产资料,然后用这些生产资料去生产消费品是指A.扩大生产 B.迂回生产 C. 缩小生产 D.创新生产24.一般来说,土地的供给曲线是一条A.向右上方倾斜的线B.与横轴平行的线C. 向右下方倾斜的线D.与横轴垂直的线25.收入分配绝对平均时,基尼系数A.等于零 B.等于1 C. 大于1 D.小于l26.第一个提出了一般均衡的数学模型的经济学家是A.大卫·李嘉图B.亚当·斯密C. 里昂·瓦尔拉斯D.琼·罗宾逊27.垄断厂商的利润最大化原则是A.边际成本等于边际产量B.边际成本等于平均成本C. 边际成本等于可变成本D.边际成本等于边际收益28.一个企业对其所雇佣的工人进行培训而这些工人可能转到其他单位去工作,因此,产生了A.生产的外部经济 B. 生产的外部不经济C. 消费的外部经济D. 消费的外部不经济29.下列属于纯公共物品的是A.失业补助 B.环境保护 C. 邮政服务 D.养老保险30.“搭便车”现象是对下面哪个问题的一种形象比喻?A.社会福利问题B.公共选择问题C. 公共产品问题D.外部影响问题二、判断改错题(本大题共10小题,每小题2分,共20分)判断下列每小题的正误。
20XX年1月高等教育自学考试微观经济学试题(课程代码 04531)一、单项选择题(本大题共30小题,每小题1分,共30分)在每小题列出的四个备选项中只有一个是符合题目要求的,请将其选出并将“答题卡”的相应代码涂黑。
错涂、多涂或未涂均无分。
1.微观经济学的中心理论是A.消费者行为理论 B.生产理论 C.价格理论 D.分配理论2.一般均衡概念的提出者是A.J.罗宾逊B.W.诺德豪斯C.A.马歇尔D.L.瓦尔拉斯3.客观描述经济事件“是什么”,它要揭示有关经济变量之间的因果关系的是A.实证分析 B. 经验分析 C.规范分析 D.统计分析4.货币收入不变的情况下某种商品价格变化对其需求量的影响是指A.替代效应 B.需求效应 C.收入效应 D.心理效应5.当某商品的互补品价格下跌时,该商品的需求曲线向A.右上方移动 B.左上方移动 C.左下方移动 D.右下方移动6.影响供给量变化的因素是A.技术水平 B.价格 C.预期价格 D.相关商品的价格7.某商品的价格从5元下降到4元,需求量增长30%,需求的价格弹性为A.缺乏弹性 B.单位弹性 C.富有弹性 D.完全弹性8.下列选项中,总收益下降的是A. 价格上升,需求富有弹性 B.价格下降,供给富有弹性C.价格上升,需求缺乏弹性 D.价格上升,供给富有弹性9.某消费者的收入下降,而他对某商品的需求都增加,该商品为A.互补商品 B.必需商品 C.高档商品 D.劣品10.基数效用论采用的分析方法是A.边际效用分析法 B.无差异曲线分析法C.边际收益分析法 D.等产量曲线分析法11.消费者愿意对某物品所支付的价格与他实际支付的价格的差额就是A.消费者支付 B.消费者报酬 C.消费者剩余 D.消费者意愿12. 无差异曲线任一点上商品X和Y的边际替代率等于它们的A.价格之比 B.边际成本之比 C.数量之比 D.边际效用之比13.在生产理论中,短期是指A.一年或一年以内的时期B.在这一时期内所有投入要素均是固定不变的C.在这一时期内所有投入要素均是可以变动的D. 在这一时期内生产者来不及调整全部生产要素的数量,至少有一种生产要素的数量是固定不变的14.等产量线上某一点的切线的斜率绝对值等于A.预算线的斜率 B.等成本线的斜率C.边际技术替代率 D.边际报酬15.等成本线平行向外移动表明A.产量提高了 B.生产要素的价格按相同比例提高了C.劳动增加了 D.生产要素的价格按不同比例提高了16.由企业购买或租用所需要的生产要素所发生的实际支出是指A.显成本 B.固定成本 C.隐成本 D.可变成本17.随着产量的增加,短期平均成本A.增加 B.先减少,后增加 C.不变 D.减少18.外在经济使LAC曲线移动的方向是A.向左移动 B.向上移动 C.向右移动 D.向下移动19.在完全竞争市场上,厂商短期均衡条件是A. P=ARB.P=MRC. P=SMCD.P=AC20.完全垄断市场中厂商的边际收益曲线A.和需求曲线重合 B.是一条水平线C.在需求曲线上方 D.在需求曲线下方21.一个行业有很多厂商,每个厂商销售的产品与其他厂商的产品略有差别,这样的市场结构称为A.垄断竞争 B.寡头垄断 C.完全垄断 D.完全竞争22.完全竞争市场上,厂商对生产要素的需求必须满足的条件是A. MR=AC=PB.AR=AC=PC.MR=MC=PD.AR=MC=P23.不完全竞争市场上,生产要素的需求曲线是一条A.水平线 B.向右下方倾斜的线 C.垂线 D.向右上方倾斜的线24.垄断所引起的超额利润是不合理的,这种超额利润来源于A.企业的创新活动 B. 企业的唯利是图C. 企业承担的风险D. 市场竞争不完全25. 洛伦斯曲线代表A. 税收体制的透明度B.税收体制的效率C.收入不平均的程度 D. 贫困程度26.下列可导出转换曲线的是A.消费契约曲线 B.效用可能性曲线C.社会福利曲线 D.生产契约曲线27.养蜂者的工作会对果园生产产生A.生产的外部经济 B.生产的外部不经济C.消费的外部经济 D.消费的外部不经济28.如果某一经济活动存在外部经济,则该活动的A.私人成本小于社会成本 B.私人成本大于社会成本C.私人利益大于社会利益 D.私人利益小于社会利益29.如果上游工厂污染了下游居民的饮水,按照科斯定理解决的前提条件是A.不管产权是否明确,只要交易成本为零B.财产权明确,且交易成本为零C.只要财产权明确,不管交易成本有多大D.不论财产权是否明确,交易成本是否为零30.卖主比买主知道更多关于商品的信息,这种情况被称为A.道德陷阱 B.搭便车问题C.不完全信息问题 D.逆向选择三、判断改错题(本大题共10小题,每小题2分,共20分)判断下列每小题的正误。
微观经济学试题及答案广东自考一、单项选择题(每题1分,共10分)1. 边际效用递减原理是指:A. 随着消费量的增加,消费者对商品的总效用增加B. 随着消费量的增加,消费者对商品的边际效用逐渐减少C. 随着消费量的减少,消费者对商品的边际效用增加D. 随着消费量的增加,消费者对商品的总效用减少答案:B2. 完全竞争市场的特点不包括:A. 产品同质化B. 买卖双方众多C. 买卖双方对市场信息完全了解D. 卖方可以影响市场价格答案:D3. 以下哪项不是影响需求的因素?A. 消费者收入B. 产品价格C. 消费者偏好D. 产品生产成本答案:D4. 价格弹性是指:A. 商品价格的变化对消费者需求的影响程度B. 商品价格的变化对生产者供给的影响程度C. 商品价格的变化对消费者收入的影响程度D. 商品价格的变化对生产者成本的影响程度答案:A5. 以下哪项不是生产要素?A. 土地B. 劳动C. 资本D. 商品答案:D6. 短期总成本包括:A. 固定成本和可变成本B. 固定成本和总成本C. 总成本和不变成本D. 总成本和直接成本答案:A7. 边际成本是指:A. 增加一单位产量所增加的总成本B. 增加一单位产量所增加的可变成本C. 减少一单位产量所减少的总成本D. 减少一单位产量所减少的可变成本答案:B8. 以下哪项不是市场失灵的原因?A. 外部性B. 公共品C. 垄断D. 政府干预答案:D9. 机会成本是指:A. 做出选择时放弃的最低价值B. 做出选择时放弃的最高价值C. 做出选择时放弃的平均价值D. 做出选择时放弃的总价值答案:A10. 完全垄断市场的特点包括:A. 只有一个卖方B. 产品具有完全替代性C. 产品具有完全竞争性D. 买卖双方对市场信息完全了解答案:A二、简答题(每题5分,共20分)1. 什么是边际效用递减原理?请简述其含义。
答:边际效用递减原理是指随着消费者对某一商品的消费量逐渐增加,每增加一个单位的消费所带来的额外满足(即边际效用)逐渐减少的现象。
2016年7月高等教育自学考试微观经济学试题(课程代码 04531)一、单项选择题(本大题共30小题,每小题1分,共30分)在每小题列出的四个备选项中只有一个是符合题目要求的,请将其选出并将“答题卡”的相应代码涂黑。
错涂、多涂或未涂均无分。
1.认为经济学是“关于人类一般生活事务的学问”的著名经济学家是A.J.罗宾逊B.W.诺德豪斯C. A.马歇尔D.P.萨缪尔森2.如何利用既定的资源去生产经济物品,以便更好地满足人类需求是指A.稀缺 B.选择 C. 效用 D.需要3.微观经济学的中心理论是A.配置理论 B.行为理论 C. 均衡理论 D.价格理论4.实际收入不变的情况下某种商品价格变化对其需求量的影响是指A.替代效应 B.需求效应 C. 收入效应 D.心理效应5.下列属于“吉芬商品”的是A.名画 B.土豆 C. 古董 D.股票6.政府为了扶植某一行业的生产而规定的该行业产品的最低价格是指A.最高限价 B.价格天花板 C. 限制价格 D.支持价格7.需求价格弹性大于O,小于1,说明需求对价格A.缺乏弹性 B.单位弹性 C. 富有弹性 D.完全弹性8.量度某一商品供给量变化率对自身价格变化率反映程度是指A.需求弹性 B.交叉弹性 C. 供给弹性 D.收入弹性9.运用弹性理论来考察某些产品的价格波动对其下一个周期产量的影响,用以解释农产品周期性波动原因的理论是A.需求理论 B.波动理论 C. 供给理论 D.蛛网理论10.某种物品的消费量每增加1单位所增加的满足程度是指A.边际产量 B.边际数量 C. 边际效用 D.边际收益11.下列对于消费者剩余理解正确的有A.是实际收入的增加 B.是一种心理感觉C. 是实际收入的减少 D.生活必需品的消费者剩余小12.在技术上或经济上不可能把不支付费用而要消费的人排除在外是指A.非排他性 B.排他性 C. 非竞争性 D.竞争性13.在柯布一道格拉斯生产函数中,劳动与资本的配合比例为3:1,这就是指A.生产系数 B.比例系数 C. 配合系数 D.技术系数14.在边际产量曲线与平均产量曲线相交时A.边际产量曲线处于最高点 B.平均产量曲线处于最高点C. 边际产量曲线处于最低点 D.平均产量曲线处于最低点15.整个行业生产规模的扩大,给个别厂商所带来的产量与收益的增加称为A.内在经济 B.适度规模 C. 外在经济 D.规模经济16.厂商本身所拥有的且被用于该企业生产过程的那些生产要素的总价格是指A.隐成本 B.会计成本 C. 显成本 D.沉淀成本17.短期平均可变成本曲线、短期平均总成本曲线和短期边际成本曲线都呈U型的原因可用什么规律来解释?A.边际产量递减规律 B.边际报酬递减规律C. 边际效率递减规律 D.边际产出递减规律18.长期平均成本曲线的U型特征主要是由长期生产中哪个方面所决定的?A.要素的投资回报率 B.固定成本和可变成本比率C. 要素的边际生产率 D.规模经济和规模不经济19.下列最接近寡头市场情况的是A.钢铁生产市场 B.糖果市场 C. 城市自来水市场 D.服装市场20.在完全竞争市场中,厂商处于短期均衡状态,厂商获得利润,表明A.平均收益小于平均总成本 B.平均收益等于平均总成本C. 平均收益大于平均总成本 D.平均收益等于平均可变成本21.垄断厂商对不同市场的不同消费者实行不同的价格是指A.一级价格歧视 B.二级价格歧视C. 三级价格歧视 D.四级价格歧视22.政府大力提倡用先进的机器来代替劳动,这将导致A.劳动的供给曲线向右移动 B.劳动的需求曲线向右移动C. 劳动的供给曲线向左移动 D.劳动的需求曲线向左移动23.先生产生产资料,然后用这些生产资料去生产消费品是指A.扩大生产 B.迂回生产 C. 缩小生产 D.创新生产24.一般来说,土地的供给曲线是一条A.向右上方倾斜的线 B.与横轴平行的线C. 向右下方倾斜的线 D.与横轴垂直的线25.收入分配绝对平均时,基尼系数A.等于零 B.等于1 C. 大于1 D.小于l26.第一个提出了一般均衡的数学模型的经济学家是A.大卫·李嘉图 B.亚当·斯密C. 里昂·瓦尔拉斯 D.琼·罗宾逊27.垄断厂商的利润最大化原则是A.边际成本等于边际产量 B.边际成本等于平均成本C. 边际成本等于可变成本 D.边际成本等于边际收益28.一个企业对其所雇佣的工人进行培训而这些工人可能转到其他单位去工作,因此,产生了A.生产的外部经济 B. 生产的外部不经济C. 消费的外部经济D. 消费的外部不经济29.下列属于纯公共物品的是A.失业补助 B.环境保护 C. 邮政服务 D.养老保险30.“搭便车”现象是对下面哪个问题的一种形象比喻?A.社会福利问题 B.公共选择问题C. 公共产品问题 D.外部影响问题二、判断改错题(本大题共10小题,每小题2分,共20分)判断下列每小题的正误。
微观经济学试题和答案《微观经济学》试题一、解释概念(每个3分,共15分)1(边际效用2(机会成本3(准租金4(占优策略均衡5(公共物品二、判断(将答案填入下表中,判断为正确的填?,为错误的填×,不填不得分;每题1分,共10分) 1(微观经济学的研究对象是包括单个消费者、单个生产者、单个市场在内的个体经济单位。
2(需求的变动是指商品本身价格变动所引起的该商品的需求数量的变动。
3(某商品的可替代品越多,相近程度越高,则该商品需求弹性越大。
4(所有吉芬物品都是低档物品。
5(生产理论中的短期是指未能调整全部生产要素的时期。
6(MP曲线处于最高点时,AVC曲线处于最低点。
7(完全竞争厂商只能被动地接受既定的市场价格。
(土地的供给曲线中,有一段“向后弯曲”。
89(完全竞争厂商使用要素的原则是VMP = w 。
10(存在消费的外部经济时,他人或社会会从中受益。
三、选择题(每题最少有一个正确答案,将正确答案填入下表中,少选、错选、不选均不得分;每小题1分,共10分) 1(微观经济学的两个基本假设前提是A(完全信息的假设 B(完全竞争的假设C(合乎理性的人的假设 D(边际效用递减的假设 2(下列几组商品的交叉价格弹性为负值的有A(面粉和大米 B(汽油和汽车C(羊肉和牛肉 D(录音机和磁带3(下列商品中,需求价格弹性最小的是A(服装 B(化妆品C(金银首饰 D(食盐4(基数效用论消费者均衡的条件是A(无差异曲线与预算线相切 B(MRSxy = Px / PyC(MUx / Px = MUy / Py D(MUx / MUy = Px / Py 5(正常物品价格上升导致需求量减少的原因在于A(替代效应使需求量增加,收入效应使需求量减少B(替代效应使需求量增加,收入效应使需求量增加C(替代效应使需求量减少,收入效应使需求量减少D(替代效应使需求量增加,收入效应使需求量增加 6(当只有商品价格变化时,连接消费者各均衡点的轨迹称作A(需求曲线 B(价格—消费曲线C(恩格尔曲线 D(收入—消费曲线7(商品的边际替代率递减规律决定了无差异曲线A(凸向原点 B(凹向原点C(垂直于横轴 D(平行于横轴8(根据完全竞争市场的条件,以下哪些行业最接近完全竞争行业A(家电行业 B(汽车行业C(钢铁行业 D(玉米行业(根据古诺模型,在双头垄断条件下,厂商的产量是市场容量的 9A(1/3倍 B(2/3倍C(1倍 D(不能确定10(洛伦兹曲线越是向横轴凸出A(基尼系数就越大,收入就越不平等B(基尼系数就越大,收入就越平等C(基尼系数就越小,收入就越不平等D(基尼系数就越小,收入就越平四、计算题(每小题5分,共20分)1(某商品的价格由24元上升到30元后,需求量相应减少10%,问该商品的需求弹性是多少,2(若某消费者对X、Y的效用函数如下:U(x)=20X—X2,U(y)= 40Y—4Y2,且Px = 2元,Py = 4元,Y 现有收入24元,该消费者要花完全部现有收入并获得最大效用,应购买X、各多少,3(已知某垄断厂商短期总成本函数为STC=0.1Q3—6Q2 + 140Q + 3000,其反需求函数为P = 150—3.25Q,求该厂商的短期均衡产量和均衡价格。
第一章1、微观经济学对个体经济单位的考察是在以下三个层次上逐步深入的:A、分析单个消费者和单个生产者的经济行为。
B、分析单个市场均衡价格的决定。
C、分析社会总供给和总需求决定的均衡价格.D、分析所有单个市场均衡价格的同时决定.2、经济学中假定的“经济人"是A、理性的人。
B、自利行为的人。
C、损人利已的人。
D、以最小的经济代价去获得最大经济利益的人。
3、居民是A、生产要素的供给者。
B、产品的供给者。
C、产品的购买者。
D、生产要素的购买者。
4、经济学包括的主要问题有A、生产什么和生产多少;B、如何生产;C、为谁生产;D、生产者选择利润最大化;E、消费者选择效用最大化。
本章答案:1、ABD2、ABD3、AC4、ABCDE第二章一.名词解释1. 需求消费者在一定时期内在各种可能的价格水平愿意而且能够购买的该商品的数量。
2. 供给生产者在一定时期内在各种价格水平下愿意并且能够提供出售的该种商品的数量。
3. 均衡价格一种商品的均衡价格是指该种商品的市场需求量和市场供给量相等时的价格。
4. 需求量的变动和需求的变动需求量的变动是指在其它条件不变时由某种商品的价格变动所应起的该商品需求数量的变动。
需求的变动是指在某商品价格不变的条件下,由于其它因素变动所引起的该商品需求数量的变动.5。
供给量的变动和供给的变动供给量的变动是指在其它条件不变时由某种商品的价格变动所应起的该商品供给数量的变动。
供给的变动是指在某商品价格不变的条件下,由于其它因素变动所引起的该商品供给数量的变动。
6。
弹性当一个经济变量发生1%的变动时,由它引起的另一个经济变量变动的百分比。
7. 需求的价格弹性表示在一定时期内一种商品的需求量变动对于该商品的价格变动的反应程度。
或者说,表示在一定时期内当一种商品的价格变化百分之一时所引起的该商品的需求量变化的百分比.8. 供给的价格弹性表示在一定时期内一种商品的供给量的变动对于该商品的价格的变动的反应程度。
(完整版)⼴东省⾃考微观经济学总复习及参考答案04531《微观经济学》练习考试题型:⼀、单项选择题(本⼤题共30⼩题,每⼩题1分,共30分)在每⼩题列出的四个备选项中只有⼀个是符合题⽬要求的,请将其选出并将“答题卡”的相应代码涂⿊。
错涂、多涂或未涂均⽆分。
⼆、判断改错题(本⼤题共10⼩题,每⼩题2分,共20分)判断下列每⼩题的正误。
正确的在题后括号内打“√”;错误的打“×”,并改正划线部分。
三、名词解释题(本⼤题共4⼩题.每⼩题3分,共12分)四、简答题(本⼤题共4⼩题,每⼩题6分,共24分)五、计算题(本⼤题共2⼩题,每⼩题7分,共14分)⼀、单项选择题(每⼩题1分)1.经济物品是指 DA.节约能耗的物品B.稀缺的物品C.要⽤钱购买的物品D.有⽤且稀缺的物品2.在任何⼀个经济中资源都是稀缺的,因为CA.没有资源B.资源不可再⽣C.有限的资源难以满⾜⼈们⽆穷的欲望D.⽤于购买货源的货币是稀缺的3.下列会导致⼀国⽣产可能性曲线向内移动的是AA.⾃然灾害B.国外援助C.有⽤性资源增加或技术进步D.投资增加4.微观经济学的中⼼理论是DA.失业与通货膨胀理论B.国民收⼊决定理论C.经济周期与经济增长理论D.价格理论5.实证经济学与规范经济学的根本区别是DA.都不存在价值判断B.都存在价值判断C.前者有价值判断,后者没有D.前者没有价值判断,后者有6.下列不会引起供给曲线移动的因素是DA.⼚商的预期B.⽣产成本C.技术状况D.物品价格变动7.某商品的需求曲线向下倾斜,如果该商品的价格从3美元下降到2.75美元,则⼚商的总收益将DA.下降B.上升C.不变D.⽆法确定下降还是上升8.如果甲产品价格上升引起⼄产品需求曲线向右移动,那么AA.甲和⼄产品是互替商品B.甲和⼄产品是互补商品C.甲为低档商品,⼄为⾼档商品D.甲为⾼档商品,⼄为低档商品9.某地发⽣地震,企业设备、⼚房等⼤量损毁,则当地劳动⼒需求曲线AA.向左下移动B.向右上移动C.不变化D.变化说不清楚10.若某商品的市场需求曲线是⽔平直线,那么可以断定DA.市场不完全竞争B.当价格上涨时,其弹性下降C.当需求量增加时,其弹性下降D.市场需求具有⽆穷弹性11.需求收⼊弹性系数是指BA.需求函数的斜率B.需求对收⼊变化时的反应程度C.消费者对价格变化的反应程度D.需求对价格的反应速度12.假定某商品的价格从10美元下降到9美元,需求量从70增加到80,需求为BA.缺乏弹性B.富有弹性C.单位弹性D.不能确定13.右下倾斜的需求曲线的斜率不变,因此其价格弹性也不变,这个说法BA.⼀定正确B.⼀定不正确C.可能不正确D.⽆法断定正确不正确14.如果某商品缺乏需求的价格弹性,则该商品价格上升会使销售收益AA.增加B.不变C.下降D.可能增加也可能下降15.如果需求完全弹性,课税将AA.全部向销售者征收B.⼤部分向销售者征收C.全部向消费者征收D.⼤部分向消费者征收16.⼩麦歉收导致⼩麦价格上升,将会引起AA.⼩麦需求量下降B.⼩麦需求下降C.⼩麦需求量不变D.⼩麦需求变化不稳定17.改⾰开放以来,⼈民收⼊⽔平不断提⾼,根据经济理论我们可以推测,⼈民的⾷物⽀出在总⽀出中的⽐重将AA.⼤⼤增加B.稍有增加C.下降D.不变18.⼀个消费者想要⼀单位X商品的⼼情甚于想要⼀单位Y商品,原因是AA.商品X边际效⽤更⾼B.商品X的价格较低C.单位货币的商品X边际效⽤更⾼D.商品X总效⽤更⾼19.效⽤是⼈们需求的⼀切商品所共有的⼀种特性,它是BA.客观的B.主观的C.客观和主观的统⼀D.既⾮客观的,也⾮主观的21.认为经济学是“关于⼈类⼀般⽣活事务的学问”的著名经济学家是CA.J.罗宾逊B.W.诺德豪斯C. A.马歇尔D.P.萨缪尔森22.如何利⽤既定的资源去⽣产经济物品,以便更好地满⾜⼈类需求是指BA.稀缺B.选择 C. 效⽤D.需要23.微观经济学的中⼼理论是DA.配置理论B.⾏为理论 C. 均衡理论D.价格理论24.实际收⼊不变的情况下某种商品价格变化对其需求量的影响是指A A.替代效应B.需求效应 C. 收⼊效应D.⼼理效应25.下列属于“吉芬商品”的是BA.名画B.⼟⾖ C. 古董D.股票26.政府为了扶植某⼀⾏业的⽣产⽽规定的该⾏业产品的最低价格是指DA.最⾼限价B.价格天花板 C. 限制价格D.⽀持价格27.需求价格弹性⼤于O,⼩于1,说明需求对价格AA.缺乏弹性B.单位弹性 C. 富有弹性D.完全弹性28.量度某⼀商品供给量变化率对⾃⾝价格变化率反映程度是指CA.需求弹性B.交叉弹性 C. 供给弹性D.收⼊弹性29.运⽤弹性理论来考察某些产品的价格波动对其下⼀个周期产量的影响,⽤以解释农产品周期性波动原因的理论是DA.需求理论B.波动理论 C. 供给理论D.蛛⽹理论30.某种物品的消费量每增加1单位所增加的满⾜程度是指CA.边际产量B.边际数量 C. 边际效⽤D.边际收益31.下列对于消费者剩余理解正确的有BA.是实际收⼊的增加B.是⼀种⼼理感觉C. 是实际收⼊的减少D.⽣活必需品的消费者剩余⼩32.在技术上或经济上不可能把不⽀付费⽤⽽要消费的⼈排除在外是指A A.⾮排他性B.排他性 C. ⾮竞争性D.竞争性33.在柯布⼀道格拉斯⽣产函数中,劳动与资本的配合⽐例为3:1,这就是指D A.⽣产系数B.⽐例系数 C. 配合系数D.技术系数34.微观经济学的中⼼理论是CA.消费者⾏为理论B.⽣产理论C.价格理论D.分配理论35.⼀般均衡概念的提出者是DA.J.罗宾逊B.W.诺德豪斯C.A.马歇尔D.L.⽡尔拉斯36.客观描述经济事件“是什么”,它要揭⽰有关经济变量之间的因果关系的是AA.实证分析 B. 经验分析C.规范分析D.统计分析37.货币收⼊不变的情况下某种商品价格变化对其需求量的影响是指C A.替代效应B.需求效应C.收⼊效应D.⼼理效应38.当某商品的互补品价格下跌时,该商品的需求曲线向AA.右上⽅移动B.左上⽅移动C.左下⽅移动D.右下⽅移动39.影响供给量变化的因素是BA.技术⽔平B.价格C.预期价格D.相关商品的价格40.某商品的价格从5元下降到4元,需求量增长30%,需求的价格弹性为CA.缺乏弹性B.单位弹性C.富有弹性D.完全弹性41.下列选项中,总收益下降的是AA. 价格上升,需求富有弹性B.价格下降,供给富有弹性C.价格上升,需求缺乏弹性D.价格上升,供给富有弹性42.某消费者的收⼊下降,⽽他对某商品的需求都增加,该商品为DA.互补商品B.必需商品C.⾼档商品D.劣品43.基数效⽤论采⽤的分析⽅法是AA.边际效⽤分析法B.⽆差异曲线分析法C.边际收益分析法D.等产量曲线分析法44.消费者愿意对某物品所⽀付的价格与他实际⽀付的价格的差额就是CA.消费者⽀付B.消费者报酬C.消费者剩余D.消费者意愿45. ⽆差异曲线任⼀点上商品X和Y的边际替代率等于它们的D A.价格之⽐ B.边际成本之⽐C.数量之⽐D.边际效⽤之⽐46.在⽣产理论中,短期是指 DA.⼀年或⼀年以内的时期B.在这⼀时期内所有投⼊要素均是固定不变的C.在这⼀时期内所有投⼊要素均是可以变动的D. 在这⼀时期内⽣产者来不及调整全部⽣产要素的数量,⾄少有⼀种⽣产要素的数量是固定不变的47.等产量线上某⼀点的切线的斜率绝对值等于CA.预算线的斜率B.等成本线的斜率C.边际技术替代率D.边际报酬48.等成本线平⾏向外移动表明BA.产量提⾼了B.⽣产要素的价格按相同⽐例提⾼了C.劳动增加了D.⽣产要素的价格按不同⽐例提⾼了49.由企业购买或租⽤所需要的⽣产要素所发⽣的实际⽀出是指AA.显成本B.固定成本C.隐成本D.可变成本50.随着产量的增加,短期平均成本BA.增加B.先减少,后增加C.不变D.减少51.外在经济使LAC曲线移动的⽅向是DA.向左移动B.向上移动C.向右移动D.向下移动52.在完全竞争市场上,⼚商短期均衡条件是CA. P=ARB.P=MRC. P=SMCD.P=AC 53.完全垄断市场中⼚商的边际收益曲线DA.和需求曲线重合B.是⼀条⽔平线C.在需求曲线上⽅D.在需求曲线下⽅54.⼀个⾏业有很多⼚商,每个⼚商销售的产品与其他⼚商的产品略有差别,这样的市场结构称为AA.垄断竞争B.寡头垄断C.完全垄断D.完全竞争55.完全竞争市场上,⼚商对⽣产要素的需求必须满⾜的条件是CA. MR=AC=PB.AR=AC=PC.MR=MC=PD.AR=MC=P 56.不完全竞争市场上,⽣产要素的需求曲线是⼀条BA.⽔平线B.向右下⽅倾斜的线C.垂线D.向右上⽅倾斜的线57.垄断所引起的超额利润是不合理的,这种超额利润来源于DA.企业的创新活动 B. 企业的唯利是图C. 企业承担的风险D. 市场竞争不完全58. 洛伦斯曲线代表CA. 税收体制的透明度B.税收体制的效率C.收⼊不平均的程度 D. 贫困程度59.下列可导出转换曲线的是DA.消费契约曲线B.效⽤可能性曲线C.社会福利曲线D.⽣产契约曲线60.养蜂者的⼯作会对果园⽣产产⽣AA.⽣产的外部经济B.⽣产的外部不经济C.消费的外部经济D.消费的外部不经济61.如果某⼀经济活动存在外部经济,则该活动的DA.私⼈成本⼩于社会成本B.私⼈成本⼤于社会成本C.私⼈利益⼤于社会利益D.私⼈利益⼩于社会利益62.如果上游⼯⼚污染了下游居民的饮⽔,按照科斯定理解决的前提条件是BA.不管产权是否明确,只要交易成本为零B.财产权明确,且交易成本为零C.只要财产权明确,不管交易成本有多⼤D.不论财产权是否明确,交易成本是否为零63.卖主⽐买主知道更多关于商品的信息,这种情况被称为CA.道德陷阱B.搭便车问题C.不完全信息问题D.逆向选择64.在边际产量曲线与平均产量曲线相交时BA.边际产量曲线处于最⾼点B.平均产量曲线处于最⾼点C. 边际产量曲线处于最低点D.平均产量曲线处于最低点65.整个⾏业⽣产规模的扩⼤,给个别⼚商所带来的产量与收益的增加称为CA.内在经济B.适度规模 C. 外在经济D.规模经济66.⼚商本⾝所拥有的且被⽤于该企业⽣产过程的那些⽣产要素的总价格是指AA.隐成本B.会计成本 C. 显成本D.沉淀成本67.短期平均可变成本曲线、短期平均总成本曲线和短期边际成本曲线都呈U 型的原因可⽤什么规律来解释?BA.边际产量递减规律B.边际报酬递减规律C. 边际效率递减规律D.边际产出递减规律68.长期平均成本曲线的U型特征主要是由长期⽣产中哪个⽅⾯所决定的?DA.要素的投资回报率B.固定成本和可变成本⽐率C. 要素的边际⽣产率D.规模经济和规模不经济69.下列最接近寡头市场情况的是AA.钢铁⽣产市场B.糖果市场 C. 城市⾃来⽔市场D.服装市场70.在完全竞争市场中,⼚商处于短期均衡状态,⼚商获得利润,表明CA.平均收益⼩于平均总成本B.平均收益等于平均总成本C. 平均收益⼤于平均总成本D.平均收益等于平均可变成本71.垄断⼚商对不同市场的不同消费者实⾏不同的价格是指C A.⼀级价格歧视B.⼆级价格歧视C. 三级价格歧视D.四级价格歧视72、经济物品是指( D )A:节约能耗的物品B:稀缺的物品C:要⽤钱购买的物品D:有⽤且稀缺的物品2、在任何⼀个经济中资源都是稀缺的,因为( C )A:没有浪费B:⾃由不可再⽣C:有限的资源难以满⾜⼈们⽆穷的欲望D:⽤于购买资源的货币是稀缺的73、下列会导致⼀国⽣产可能性曲线向内移动的是( A )A:⾃然灾害B:国外援助C:有⽤性资源增加或技术进步D:投资增加74、微观经济学的中⼼理论是( D )A;失业与通货膨胀理论B:国民收⼊决定理论C:经济周期与经济增长理论D:价格理论75、实证经济学与规范经济学的根本区别是( D )A:都不存在价值判断B:都存在价值判断C:前者有价值判断,后者没有D:前者没有价值判断,后者有76、下列不会引起供给曲线移动的因素是( D )A:⼚商的预期B:⽣产成本C:技术状况D:物品价格变动77、某商品的需求曲线向下倾斜,如果该商品的价格从3美元下降到2.75美元,则⼚商的总收益将( D )A:下降B:上升C:不变D:⽆法确定是下降还是上升78、如果甲产品价格上升引起⼄产品需求曲线向右移动,那么( A )A:甲和⼄产品是互替商品B:甲和⼄产品是互补商品C:甲为低档商品,⼄为⾼档商品D:甲为⾼档商品,⼄为低档商品79、某地发⽣地震,企业设备、⼚房等⼤量损毁,则当地劳动⼒需求曲线( A )A:向左下移动B:向右上移动C:不变化D:变化说不清楚80、若某商品的市场需求曲线是向下倾斜直线,那么可断定( C )向下倾斜A:市场不完全竞争B:当价格上涨时,其弹性下降C:当需求量增加时,其弹性下降D:市场需求具有⽆穷弹性81、需求收⼊弹性系数是指( B )A:需求函数的斜率B:需求对收⼊变化的反应程度C:消费者对价格变化的反应程度D:需求对价格变化的反应程度82、假定某商品的价格从10美元下降到9美元,需求量从70增加到80,需求为( B ) A:缺乏弹性B:富有弹性C:单性弹性D:不能确定83、右下倾斜的需求曲线的斜率不变,因此其价格弹性也不变,这个说法( B )A:⼀定正确B:⼀定不正确C:可能不正确D:⽆法断定正确不正确84、如果某商品缺乏需求的价格弹性,则该商品价格上升会使销售收益( A )A:增加B:不变C:下降D:可能增加也可能下降85、如果需求完全弹性,课税将( C )A:全部向销售者征收B:⼤部分向销售者征收C:全部向消费者征收D:⼤部分向消费者征收86、⼩麦歉收导致⼩麦价格上升,将会引起( A )A:⼩麦需求量下降B:⼩麦需求下降C:⼩麦需求量不变D:⼩麦需求变化不确定87、改⾰开放以来,⼈民收⼊⽔平不断提⾼,根据经济理论我们可推测,⼈民的实物⽀出在总⽀出中的⽐重将( C )A:⼤⼤增加B:稍有增加C:下降D:不变88、⼀个消费者想要⼀单位X商品的⼼情甚于想要⼀单位Y商品,原因是( A )A:商品X边际效⽤更⾼B:商品X的价格较低C:单位货币的商品X边际效⽤更⾼D:商品X总效⽤更⾼89、效⽤是⼈们需要的⼀切商品,所共有的⼀种特性,它是( B )A:客观的B:主观的C:客观与主观的统⼀D:既⾮客观的,也⾮主观的90、序数效⽤论认为,商品效⽤的⼤⼩( D )A:取决于它的使⽤价值B:取决于它的价格C:不可排序⽐较D:可以排序⽐较91、⽆差异曲线为斜率不变的直线时,表⽰可消费的两种商品是( B )A:可以替代的B:完全替代的C:互补的D:互不相关的92、下列情况下,不属于消费者均衡条件的是( B )B:货币在每种⽤途上的边际效⽤相等D:各种商品的效⽤相等93、如果连续追加某种⽣产要素,在平均产量达到最⼤值的时候,与边际产量曲线相交的是( B )A:横轴B:平均产量曲线C:纵轴D:总产量曲线94、在总产量、平均产量和边际产量的变化过程中,下列⾸先发⽣的是( A )A:边际产量下降B:平均产量下降C:总产量下降D:平均产量下降95、由于边际收益最终会递减,如果要增加相同数量的产品,应该( C )A:停⽌增加可变⽣产要素B:减少可变⽣产要素的投⼊量C:增加可变⽣产要素的投⼊量D:减少固定⽣产要素96、在⽣产有效区域⾥,等产量线( C )A:凹向原点B:可以相交C:负向倾斜D:离原点越远产量越低97、在以横轴表⽰⽣产要素X,纵轴表⽰⽣产要素Y的坐标系中,等成本曲线绕着它与纵轴Y的交点向外移动意味着( C )A:⽣产要素Y的价格下降B:⽣产要素X的价格上升C:⽣产要素X的价格下降D:⽣产要素Y的价格上升98、下列关于等产量曲线特征的说法,错误的是( D )A:凸向原点B:除⾮得到所有要素的价格,否则不能画出该曲线C:向右下倾斜D:表⽰了⽆论投⼊数量怎样变化,产出量都是⼀定的99、如果企业能随时⽆偿解雇所雇佣劳动的⼀部分,那么企业付出的⼯资、福利和招募费⽤必须被考虑为( C )A:固定成本B:可变成本C:部分固定成本和部分可变成本D:不能减少成本⽀出100、如果等成本曲线在坐标平⾯上与等产量曲线相交,这表明⽣产等产量曲线表⽰的产量⽔平( C )A:应增加成本⽀出B:不能增加成本⽀出C:应减少成本⽀出D:不能减少成本⽀出101、边际成本等于平均成本时( D )A:总成本下降B:平均成本最低C:平均可变成本下降D:平均可变成本可能上升也可能下降102、长期平均成本曲线成为U形的原因与( A )A:规模报酬有关B:外部经济与不经济有关C:要素的边际⽣产率有关D:固定成本与可变成本所占⽐重有关103、在完全垄断市场上,平均收益与边际收益的关系是( A )A:平均收益⼤于边际收益B:平均收益等于边际收益C:平均收益⼩于边际收益D:不确定104、最不需要进⾏⼴告宣传的市场是( B )A:完全竞争市场B:完全垄断市场C:垄断竞争市场D:寡头垄断市场105、如果企业⾯临右下倾斜的需求曲线,则( D )A:提⾼价格⼀定能够增加收益B:降低价格⼀定会减少收益C:提⾼价格未必会增加收益,降低价格未必减少收益D:提⾼价格对企业总收益⼀定有影响106、正常利润( D )A:是经济利润的⼀部分B:不是经济成本的⼀部分C:不能算作机会成本D:是会计利润107、使地租不断上升的原因是( D )A:⼟地的供给与需求共同增加B:⼟地的供给与需求共同减少C:⼟地的供给不断减少,⽽需求不变D:⼟地的需求⽇益增加,⽽供给不变108、若基尼系数等于1,说明收⼊分配( B ) A:相对平等B:绝对不平等C:缺乏公正D:应该争取劫富济贫的政策109、⽣产契约曲线上的点表⽰⽣产者( D )A:获得了最⼤会计利润B:⽀出了最⼩直接成本C:形成了公平分配格局D:通过⽣产要素的重新配置,提⾼了⽣产量110、下列现象不属于市场失灵的是( D )A:收⼊不平等B:⾃然垄断C:市场势⼒控制D:政策推⾏不⼒111.政府⼤⼒提倡⽤先进的机器来代替劳动,这将导致DA.劳动的供给曲线向右移动B.劳动的需求曲线向右移动C. 劳动的供给曲线向左移动D.劳动的需求曲线向左移动112.先⽣产⽣产资料,然后⽤这些⽣产资料去⽣产消费品是指B A.扩⼤⽣产B.迂回⽣产 C. 缩⼩⽣产D.创新⽣产113.⼀般来说,⼟地的供给曲线是⼀条DA.向右上⽅倾斜的线B.与横轴平⾏的线C. 向右下⽅倾斜的线D.与横轴垂直的线114.收⼊分配绝对平均时,基尼系数AA.等于零B.等于1 C. ⼤于1 D.⼩于l 115.第⼀个提出了⼀般均衡的数学模型的经济学家是CA.⼤卫·李嘉图B.亚当·斯密C. ⾥昂·⽡尔拉斯D.琼·罗宾逊116.垄断⼚商的利润最⼤化原则是DA.边际成本等于边际产量B.边际成本等于平均成本C. 边际成本等于可变成本D.边际成本等于边际收益117.⼀个企业对其所雇佣的⼯⼈进⾏培训⽽这些⼯⼈可能转到其他单位去⼯作,因此,产⽣了AA.⽣产的外部经济 B. ⽣产的外部不经济C. 消费的外部经济D. 消费的外部不经济118.下列属于纯公共物品的是BA.失业补助B.环境保护 C. 邮政服务D.养⽼保险119.“搭便车”现象是对下⾯哪个问题的⼀种形象⽐喻?C A.社会福利问题B.公共选择问题C. 公共产品问题D.外部影响问题120.序数效⽤论认为,商品效⽤的⼤⼩BA.取决于它的使⽤价值B.取决于它的价格C.不可排序⽐较D.可以排序⽐较121.⽆差异曲线为斜率不变的直线时,表⽰可消费的两种商品是BA.可以代替的B.完全代替的C.互补的D.互不相关的122.下列情况不属于消费者均衡条件的是BA. MUxPx=MUyPy=MUzPz= …=λ B.货币在每种⽤途上的边际效⽤相等C.MU=λPD.各种商品的效⽤平等123.如果连续追加某种⽣产要素,在平均产量达到最⼤值的时候,与边际产量曲线相交的是BA.横轴B.平均产量曲线C.纵轴D.总产量曲线124.在总产量、平均产量和边际产量的变化过程中,⾸先发⽣的是AA.边际产量下降B.平均产量下降C.总产量下降D.平均产量下降和总产量下降125.由于边际收益最终会递减,如果要增加相同数量的产出,应该CA.停⽌增加可变⽣产要素B.减少可变⽣产要素的投⼊量C.增加可变⽣产要素的投⼊量D.减少固定因素126.在⽣产有效区域⾥,等产量线CA.凹向原点B.可以相交C.负向倾斜D.离原点越远产量越低127.在以横轴表⽰⽣产要素X,纵轴表⽰⽣产要素Y的坐标系中,等成本曲线绕着它与纵轴Y的交点向外移动意味着CA.⽣产要素Y的价格下降B.⽣产要素X的价格上升C.⽣产要素X的价格下降D.⽣产要素Y 的价格上升128.下列关于等产量曲线特征的说法,错误的是BA.凸向原点B.除⾮得到所有要素的价格,否则不能画出该曲线C.向右下倾斜D.表⽰了⽆论投⼊数量怎样变化,产量都是⼀定的. 129.如果企业能随时⽆偿解雇所雇⽤劳动的⼀部分,那么企业付出的⼯资、福利和招募费⽤必须被考虑为CA.固定成本B.可变成本C.部分固定成本和部分可变成本D.沉没成本130.如果等成本曲线在坐标平⾯上与等产量曲线相交(有两个交点),那么要⽣产等产量曲线表⽰的产量⽔平CA.应增加成本⽀出B.不能增加成本⽀出C.应减少成本⽀出D.不能减少成本⽀出131.边际成本等于平均成本时BA.总成本下降B.平均成本最低C.平均可变成本下降D.平均可变成本可能上升也可能下降132.长期平均成本曲线成为U形的原因与AA.规模报酬有关B.外部经济与不经济有关C.要素的边际⽣产率有关D固定成本与可变成本所占⽐重有关133.在完全垄断市场上,平均收益与边际收益的关系是AA.平均收益⼤于边际收益B.平均收益等于边际收益C.平均收益⼩于边际收益D.不确定134.最不需要进⾏⼴告宣传的市场是 BA.完全竞争市场B.完全垄断市场C.垄断竞争市场D.寡头垄断市场135.如果企业⾯临右下倾斜的需求曲线,则DA.提⾼价格⼀定能够增加收益B.降低价格⼀定会减少收益C.提⾼价格未必能增加收益,降低价格未必减少收益D.提⾼价格对企业总收益⼀定有影响136.正常利润DA.是经济利润的⼀部分B.不是经济成本的⼀部分C.不能算作机会成本D.是会计利润137.使地租不断上升的原因是DA.⼟地的供给与需求共同增加B.⼟地的供给与需求共同减少C.⼟地的供给不断减少,⽽需求不变D.⼟地的需求⽇益增加,⽽供给不⾜138.若基尼系数等于1,说明收⼊分配BA.绝对平等B.绝对不平等C.缺乏公正D.应该采取劫富济贫的政策139.⽣产契约曲线上的点表⽰⽣产者DA.获得了最⼤会计利润B.⽀出了最⼩直接成本C.形成了公平分配格局D.通过⽣产要素的重新分配提⾼了总产量140.下列现象不属于市场失灵的是 DA.收⼊不平等B.⾃然垄断C.市场势⼒控制D.政策推⾏不⼒⼆.判断改错题(每⼩题2分)判断下列每⼩题的正误。
微观经济学考试题+参考答案一、单选题(共100题,每题1分,共100分)1.某完全竞争厂商的销售量Q=10,单价P=8,其总变动成本为60,则生产者剩余为( )。
A、20B、140。
C、60D、80正确答案:A2.边际成本低于平均成本时,( )。
A、平均成本上升B、平均可变成本可能上升也可能上升也可能下降C、总成本下降D、平均可变成本上升。
正确答案:B答案解析:当边际成本低于平均成本时,说明新增生产的单位成本低于平均成本,这可能是因为新增生产的单位产量较少,而固定成本已经分摊到之前的产量中,因此平均成本会上升。
但是,新增生产的单位成本低于平均成本,说明新增生产的单位可变成本也低于平均可变成本,因此平均可变成本可能上升也可能下降。
总成本下降的情况不太可能出现,因为新增生产的单位成本低于平均成本,但是总成本仍然包括之前的固定成本,因此总成本不太可能下降。
因此,选项B是正确的。
3.经济学中短期成本与长期成本的划分是取决于( )。
A、时间的长短B、是否可以调整生产规模。
C、是否可以调整产品价格D、是否可以调整产量正确答案:B4.某消费者消费A、B两种商品,假定消费者的收入增加了一倍,同时两种商品的价格也提高了一倍,该消费者的预算线将( )。
A、向外平移但斜率不变B、向外移动但更陡峭C、向外移动但更平缓D、不变。
正确答案:D5.已知消费者的收入是lOO元,商品X的价格是10元,商品Y的价格是3元。
假定他打算购买7单位X和10单位Y,这时商品X和Y的边际效用分别是50和18。
如要获得最大效用,他应该( )。
A、同时增购X和Y。
B、增购X、减少Y的购买量C、停止购买D、减少X的购买量,增购Y正确答案:D6.垄断企业面对的需求函数为Q=100/ P2,企业的边际成本始终为1,垄断价格为( )。
A、1B、2C、5D、10。
正确答案:B答案解析:垄断企业的利润最大化条件为边际收益等于边际成本。
由需求函数可得,总收益为PQ=100/P。
微观经济学(04531适用广东)速记宝典命题来源:围绕学科的基本概念、原理、特点、内容。
答题攻略:(1)不能像名词解释那样简单,也不能像论述题那样长篇大论,但需要加以简要扩展。
(2)答案内容要简明、概括、准确,即得分的关键内容一定要写清楚。
(3)答案表述要有层次性,列出要点,分点分条作答,不要写成一段;(4)如果对于考题内容完全不知道,利用选择题找灵感,找到相近的内容,联系起来进行作答。
如果没有,随意发挥,不放弃。
考点1:简述经济学的研究对象。
答:1.识记:(1)“稀缺”的含义;相对于人类社会无穷的欲望而言,经济物品或者说生产这些物品所需要的资源总是不足的。
资源的相对有限性就是稀缺性。
稀缺性具有相对稀缺性和绝对稀缺性。
(2)“选择”的含义;(3)资源配置、资源利用的含义;(4)经济学的定义:是研究市场经济制度下稀缺资源配置和利用的科学2.理解:(1)经济资源稀缺性的相对性和普遍性;相对稀缺性:并非指其数量的多少,是指相对于人类的欲望的无限性而言。
绝对稀缺性:稀缺性是绝对存在的经济学的研究对象由稀缺性产生。
(2)经济学对研究对象的规定;(3)基本经济制度与资源配置方式的关系。
考点2:简述微观经济学与宏观经济学。
答:1.识记:(1)微观经济学的定义;研究对象是单个经济单位(消费者,生产者)的经济行为;解决的问题是资源配置问题;中心理论是价格理论;价格像一只看不见的手,调节着整个社会的经济活动。
研究方法是个量分析。
(2)微观经济学的基本假设;市场出清;完全理性(最大化的“经济人”假设);完全信息。
(3)宏观经济学的定义;(4)宏观经济学的基本假设;(5)微观经济学与宏观经济学的基本内容。
2.理解:微观经济学和宏观经济学的联系。
考点3:简述需求与需要。
答:(一)需要需要即是欲望、想法,是主观意愿,和价格及收入无关,是当价格为0时你想要多少的问题。
(二)需求指一定时期内,消费者愿意而且能够购买的商品数量。
微观经济学一、单项选择题1. 研究家庭和企业决策的经济学称为()。
A.宏观经济学 B.微观经济学C.实证经济学 D.规范经济学2. 社会经济资源的基本特征是()。
A.经济性 B.有用性C.无限性 D.稀缺性3. 下列问题不属于宏观经济学的是()。
A.货币量变动对通货膨胀的影响 B.企业关于雇用多少工人的决策C.高储蓄对经济增长的影响 D.政府管制对汽车废气的影响4. 当胶卷的价格上升时,照相机的需求量将会()。
A.增加B.减少C.不变D.变化不定5. 以下引起需求变动的因素是()。
A.生产要素价格 B. 生产能力水平B.人们的消费偏好 D. 商品价格水平6. 当茶叶的价格上升时,咖啡的需求量将会()。
A. 增加B. 减少C.不变D.变化不定7. 边际效用是指()。
A. 增加单位商品的消费而增加的平均效用量B. 增加单位商品的消费而增加的总效用量C. 增加单位商品的消费而减少的平均效用量D. 增加单位商品的消费而减少的总效用量8. 一般来说,当消费者沿着同一条无差异曲线增加X物品(用横线代表)的消费量()。
A.每增加1单位X物品就要放弃更多的Y物品B.每增加1单位X物品就要放弃更少的Y物品C.边际替代率递减D.b与c都对9. 第四张比萨饼带来的满足不如第三张比萨饼这一事实是下列哪一个概念的例子。
()A. 消费者剩余B. 总效用递减C. 边际效用递减D. 价值之谜10. 边际报酬递减规律研究的问题是()。
A. 各种生产要素同时变动对产量的影响B. 不同生产要素变动对产量的影响C. 特殊生产要素变动对产量的影响D. 其他生产要素不变,一种生产要素变动对产量的影响11. 在其他生产要素不变的条件下,平均产量曲线与边际产量曲线的交点代表()。
A.总产量达到最大 B. 要素产出效率最高C. 边际产量为零D. 边际产量达到最大12. 劳动对资本的边际替代率衡量()。
A.在保持产量不变时,劳动量增加1单位资本量增加多少B.在保持产量不变时,劳动量增加1单位资本量减少多少C.相对于资本价格的劳动价格D.等成本线的斜率13. 已知产量为100单位时间,总成本为9500元,当产量增加到110单位时,总成本为10000元。
微观经济学试题库习题及答案解析(共61页)-本页仅作为预览文档封面,使用时请删除本页-第一章导论一、选择题(共9个)1.经济学中的“稀缺性”是指A.世界上大多数人生活在贫困中B.相对于资源的需求而言,资源总是不足的C.利用资源必须考虑下一代D.世界上的资源终将被人类消耗光2.经济物品是指A.有用的物品B.数量有限,要花费代价才能得到的物品C.稀缺的物品D.数量无限,不用付出代价就能得到的物品3.一国的生产可能性曲线以内的点表示A.生产品最适度水平B.该国可利用的资源减少和技术水平降低C.失业或资源未被充分利用D.通货膨胀4.生产可能曲线的基本原理是A.假定所有资源得到了充分利用B.一国资源总能被充分利用C.改进技术引起生产可能曲线向内移动D.生产可能曲线上的每一点的产品组合,对该国来说,都是最佳的5.下列那一项最可能导致生产可能性曲线向外移动A.消费品生产增加,资本品生产减少B.有用性资源增加或技术进步C.通货膨胀;D.失业6.经济学中的基本选择包括A.生产什么,生产多少B.怎样生产,何时生产C.为谁生产D.以上都包括7.对某个汽车生产企业来说,下列哪一变量是外生变量A.汽车的年产量B.生产线的技术水平C.消费者收入增加D.企业的人力资本管理8.下列哪一个变量属于存量()A.国民生产总值B.年生产能力C.居民收入D.固定资产价值9.21世纪30年代,西方经济学经历的第二次修改和补充A.出现于1936年B.涉及垄断问题C.代表人物是凯恩斯D.为国家干预经济生活奠定了理论基础二、判断题(共1个)1.以萨缪尔森为首的新古典综合派把经济学分为微观经济学和宏观经济学。
三、解释概念(共17个)1.经济学2.欲望3.稀缺性4.选择5.机会成本6.生产可能性曲线7.经济人假定8.完全信息9.个量分析10总量分析11.静态分析12.动态分析13.实证分析14.规范分析15.常量与变量16.存量与流量17.内生变量与外生变量第一章习题答案一、选择题(共9个)二、判断题(共1个)三、解释概念(共17个)(略)第二章需求、供给和均衡价格一、选择题(共18个)1.微观经济学的的基本假设条件是:A.完全信息的假设B.完全竞争的假设C.合乎理性的人的假设D.边际效用递减的假设2.微观经济学的研究对象包括:A.单个消费者B.单个厂商C.单个市场D.价格理论3.下列几组商品的交叉价格弹性为负向的有:A.面粉和大米B.汽油和汽车C.羊肉和牛肉D.CD播放机和CD4.当出租车租金下调后,对公共汽车服务的A.需求减少B.需求量增加C.需求曲线左移D.需求无法确定5.粮食市场的需求是缺乏弹性的,当粮食产量因灾害而减少时A.粮食生产者的收入减少,因粮食产量下降B.粮食生产者的收入增加,因粮食价格会更大幅度上升C.粮食生产者的收入减少,因粮食需求量会大幅度减少D.粮食生产者的收入不变,因粮食价格上升与需求量减少的比率相同6.列商品中,需求价格弹性最大的是A.服装B.化妆品C.金银首饰D.食盐7.某一时期,电冰箱的供给曲线向右移动的原因可以是A.电冰箱的价格下降B.生产者对电冰箱的预期价格上升C.生产冰箱的要素成本上升D.消费者的收入上升8.食盐市场的需求是缺乏弹性的,由于某种非价格因素的影响使食盐产量下降20%,在这种情况下A.食盐生产者的收入减少,因为食盐产量下降20%B.食盐生产者的收入增加,因为食盐价格上升低于20%C.食盐生产者的收入增加,因为食盐价格上升超过20%D.食盐生产者的收入不变,因为食盐价格上升等于20%9.影响一种商品需求数量的因素包括A.商品本身的价格B.消费者的收入水平C.相关商品的价格D.消费者的偏好10.消费者预期某物品未来价格要上升,则对该物品的当前需求会A.减少B.增加C.不变D.以上三种情况都有可能11.如果商品A和商品B是替代品,则A的价格下降将造成A.A的需求曲线向右移动B.A的需求曲线向左移动C.B的需求曲线向右移动D.B的需求曲线向左移动12.若某行业中许多生产者生产一种标准化产品,我们可估计到其中任何一个生产者产品的需求将是A.毫无弹性B.有单位弹性C.缺乏弹性或弹性较小D.富有弹性或弹性很大13.假如生产某种产品所需原料价格上升了,则这种商品A.需求曲线向左移动B.供给曲线向左移动C.需求曲线向右移动D.供给曲线向右移动14.如果人们收入水平提高,则食品支出在总支出中的比重A.提高B.降低C.不变D.不确定15.厂商在工资率下降的时候一般倾向于增雇工人,如果对工人的需求缺乏弹性,工资率下降将导致工资总额A.减少B.不变C.增加D.无法确定16.政府为了扶持农业,对农产品规定了高于均衡价格的支持价格。
2016年7月高等教育自学考试微观经济学试题(课程代码 04531)一、单项选择题(本大题共30小题,每小题1分,共30分)在每小题列出的四个备选项中只有一个是符合题目要求的,请将其选出并将“答题卡”的相应代码涂黑。
错涂、多涂或未涂均无分。
1.认为经济学是“关于人类一般生活事务的学问”的著名经济学家是A.J.罗宾逊B.W.诺德豪斯C. A.马歇尔D.P.萨缪尔森2.如何利用既定的资源去生产经济物品,以便更好地满足人类需求是指A.稀缺 B.选择 C. 效用 D.需要3.微观经济学的中心理论是A.配置理论 B.行为理论 C. 均衡理论 D.价格理论4.实际收入不变的情况下某种商品价格变化对其需求量的影响是指A.替代效应 B.需求效应 C. 收入效应 D.心理效应5.下列属于“吉芬商品”的是A.名画 B.土豆 C. 古董 D.股票6.政府为了扶植某一行业的生产而规定的该行业产品的最低价格是指A.最高限价 B.价格天花板 C. 限制价格 D.支持价格7.需求价格弹性大于O,小于1,说明需求对价格A.缺乏弹性 B.单位弹性 C. 富有弹性 D.完全弹性8.量度某一商品供给量变化率对自身价格变化率反映程度是指A.需求弹性 B.交叉弹性 C. 供给弹性 D.收入弹性9.运用弹性理论来考察某些产品的价格波动对其下一个周期产量的影响,用以解释农产品周期性波动原因的理论是A.需求理论 B.波动理论 C. 供给理论 D.蛛网理论10.某种物品的消费量每增加1单位所增加的满足程度是指A.边际产量 B.边际数量 C. 边际效用 D.边际收益11.下列对于消费者剩余理解正确的有A.是实际收入的增加 B.是一种心理感觉C. 是实际收入的减少 D.生活必需品的消费者剩余小12.在技术上或经济上不可能把不支付费用而要消费的人排除在外是指A.非排他性 B.排他性 C. 非竞争性 D.竞争性13.在柯布一道格拉斯生产函数中,劳动与资本的配合比例为3:1,这就是指A.生产系数 B.比例系数 C. 配合系数 D.技术系数14.在边际产量曲线与平均产量曲线相交时A.边际产量曲线处于最高点 B.平均产量曲线处于最高点C. 边际产量曲线处于最低点 D.平均产量曲线处于最低点15.整个行业生产规模的扩大,给个别厂商所带来的产量与收益的增加称为A.内在经济 B.适度规模 C. 外在经济 D.规模经济16.厂商本身所拥有的且被用于该企业生产过程的那些生产要素的总价格是指A.隐成本 B.会计成本 C. 显成本 D.沉淀成本17.短期平均可变成本曲线、短期平均总成本曲线和短期边际成本曲线都呈U型的原因可用什么规律来解释?A.边际产量递减规律 B.边际报酬递减规律C. 边际效率递减规律 D.边际产出递减规律18.长期平均成本曲线的U型特征主要是由长期生产中哪个方面所决定的?A.要素的投资回报率 B.固定成本和可变成本比率C. 要素的边际生产率 D.规模经济和规模不经济19.下列最接近寡头市场情况的是A.钢铁生产市场 B.糖果市场 C. 城市自来水市场 D.服装市场20.在完全竞争市场中,厂商处于短期均衡状态,厂商获得利润,表明A.平均收益小于平均总成本 B.平均收益等于平均总成本C. 平均收益大于平均总成本 D.平均收益等于平均可变成本21.垄断厂商对不同市场的不同消费者实行不同的价格是指A.一级价格歧视 B.二级价格歧视C. 三级价格歧视 D.四级价格歧视22.政府大力提倡用先进的机器来代替劳动,这将导致A.劳动的供给曲线向右移动 B.劳动的需求曲线向右移动C. 劳动的供给曲线向左移动 D.劳动的需求曲线向左移动23.先生产生产资料,然后用这些生产资料去生产消费品是指A.扩大生产 B.迂回生产 C. 缩小生产 D.创新生产24.一般来说,土地的供给曲线是一条A.向右上方倾斜的线 B.与横轴平行的线C. 向右下方倾斜的线 D.与横轴垂直的线25.收入分配绝对平均时,基尼系数A.等于零 B.等于1 C. 大于1 D.小于l26.第一个提出了一般均衡的数学模型的经济学家是A.大卫·李嘉图 B.亚当·斯密C. 里昂·瓦尔拉斯 D.琼·罗宾逊27.垄断厂商的利润最大化原则是A.边际成本等于边际产量 B.边际成本等于平均成本C. 边际成本等于可变成本 D.边际成本等于边际收益28.一个企业对其所雇佣的工人进行培训而这些工人可能转到其他单位去工作,因此,产生了A.生产的外部经济 B. 生产的外部不经济C. 消费的外部经济D. 消费的外部不经济29.下列属于纯公共物品的是A.失业补助 B.环境保护 C. 邮政服务 D.养老保险30.“搭便车”现象是对下面哪个问题的一种形象比喻?A.社会福利问题 B.公共选择问题C. 公共产品问题 D.外部影响问题二、判断改错题(本大题共10小题,每小题2分,共20分)判断下列每小题的正误。
正确的在题后括号内打“√”;错误的打“×”,并改正划线部分。
31. “大炮与黄没的矛盾”根源于资源的利用性。
32. 假定其他条件不变,某种商品价格的变化将导致它的供给量变化,但不会引起供给的变化。
33.如果需求交叉弹性系数大于零,则两种商品为互补品。
34.消费者在保持相同的效用时,减少的一种商品的消费量与增加的另一种商品的消费量之比是边际技术替代率。
35.经济学中所指的生产要素是劳动、资本、土地与原料。
36.总收益和总成本之间的差额是正常利润。
37.引起垄断竞争的基本条件是资源自由流动。
38.分配理论就是要解决生产要素的价格形成问题。
39,满足帕累托最优状态就是具有经济效率的。
40.垄断常常导致资源配置富有效率。
三、名词解释题(本大题共4小题.每小题3分,共12分)41.需求42.需求收入弹性43.长期平均成本曲线44.科斯定理四、简答题(本大题共4小题,每小题6分,共24分)45. 如何区分实证分析和规范分析?46. 价格的作用体现在哪些方面?47. 引起内在经济的原因主要有什么?48. 由生产要素需求的性质可以看出,影响生产要素需求的主要因素有哪些?五、计算题(本大题共2小题,每小题7分,共14分)P=20元,Y品的价格P Y=10元。
49. 某消费者收入为120元,用于购买X和Y两种商品,X商品的价格X(1)所购买的X商品为4, Y商品为6时,是否在消费可能线上?它说明了什么?(2)所购买的X商品为3, Y商品为3时,是否在消费可能线上?它说明了什么?50. 假设完全竞争市场的需求函数和供给函数分别为Q D=5000-200P和Q S=4000+300P。
求:(l)市场均衡价格和均衡产量;(2)厂商的需求函数是什么?2016年7月高等教育自学考试微观经济学试题答案(课程代码 04531)一、单项选择题(本大题共30小题,每小题1分,共30分)1——5:CBDAB 6——10:DACDC 11——15:BADBC16——20:ABDAC 21——25:CDBDA 26——30:CDABC二、判断改错题(本大题共10小题,每小题2分,共20分)三、名词解释题(本大题共4小题,每小题3分,共12分)41. 是指在一定时期内,在一定的价格条件下,消费者愿意而且能够购买的商品数量。
42. 是计算需求量变化率对收入变化率的反应程度的一种量度。
43. 长期平均成本曲线表示厂商在长期内在每一产量水平上可以实现的最小的平均成本。
44.是指只要财产权是明确的,并且其交易成本为O或者很小,则无论在开始时将财产权赋予谁,市场均衡的最终结果都是有效率的。
四、简答题(本大题共4小题,每小题6分,共24分)45.实证分析就是客观描述经济事件“是什么”,它要揭示有关经济变量之间的因果关系。
规范分析就是研究经济活动“应该是什么”,或研究“应该如何解决经济问题”等。
实证分析没有价值判断,而规范分析存在价值判断。
46.(l)作为指示器反映市场的供求状况。
(2)价格的变动可以调节需求。
(3)价格的变动可以调节供给。
(4)价格可以使资源配置达到最优状态。
47.(l)可以使用更加先进的机器设备。
(2)可以实行专业化生产。
(3)可以提高管理效率。
(4)可以对副产品进行综合利用。
(5)在生产要素的购买与产品的销售方面更加有利。
48.由生产要素需求的性质可以看出,影响生产要素需求的主要因素有:(l)市场对产品的需求及产品的价格。
(2)生产技术状况。
(3)生产要素的价格。
五、计算题(本大题共2小题,每小题7分,共14分)49.解:(1)20×4+10×6=140(元)140元支出超过了120元的预算,说明不在消费可能线上,而在线外。
说明这是现有预算无法实现的购买行为。
(2)20×3+10×3=90(元)90元支出不足120元的预算,说明不在消费可能线上,而在线内。
说明是可以实现的购买,但不是最大的数量组合。
50. 解:(1)市场均衡时,Q D=Q S,即:5000-200P=4000+300P求得:均衡价格P=2,均衡产量Q=4600(2)完全竞争市场中,厂商的需求曲线是由市场的均衡价格决定的,故厂商的需求函数是P=2。