光功率计的使用说明
- 格式:docx
- 大小:22.18 KB
- 文档页数:3
光功率计使用方法光功率计是一种用来测量光功率的仪器。
它广泛应用于光学通信、激光设备以及光纤传感等领域。
使用光功率计可以准确地测量光源的输出功率,从而帮助用户了解光源的性能和稳定性。
在这篇文章中,我们将介绍光功率计的使用方法。
首先,使用光功率计之前,我们需要确保设备的准备工作。
确认光功率计的电源已经连接,并且仪器已经打开,并等待一段时间,以确保仪器的稳定性。
同时,检查测量所需的光纤连接是否牢固,以避免光线的损失和误差。
接下来,我们需要进行校准。
光功率计的准确度取决于其是否经过校准。
所以在使用之前,我们需要校准仪器。
校准的方法通常包括两个步骤:零点校准和灵敏度校准。
首先是零点校准。
将光功率计的探头与空气或黑色表面接触,调整仪器的探头使其读数为零。
然后按下零点校准按钮,进行零点校准。
这个过程旨在消除环境光的影响,确保测量值的准确性。
接下来是灵敏度校准。
此步骤是为了校准光功率计的灵敏度,使其能够正确读取不同功率的光源输出。
我们需要使用已知功率的标准光源,将光纤连接到标准光源的输出端口,并将光功率计的探头对准光源。
然后将标准光源的功率调整到所需的范围,并记录下光功率计的读数。
根据标准光源的功率和光功率计的读数,我们可以计算得到一个校准因子。
然后按下灵敏度校准按钮,并输入校准因子进行灵敏度校准。
完成了准备工作和校准之后,我们就可以开始使用光功率计。
将测量的光源与光功率计的探头连接,确保光线的传输路径没有明显的损伤和杂质。
仔细调整光源的位置和光束的对准,确保光线准确地进入光功率计的探头。
然后,观察和记录仪器显示屏上的读数,这就是所测量的光源的功率。
在使用过程中,需要注意一些细节。
首先,要避免持续暴露于强光下,因为这可能会损坏光功率计。
其次,要注意避免触碰探头,因为这可能会引起误差。
最后,使用完毕后要及时关闭光功率计,并将其放置在干净、干燥和适宜的环境中,以确保仪器的长期稳定性和可靠性。
总结起来,正确使用光功率计需要进行设备准备、校准、光源的连接和对准以及注意使用过程中的细节。
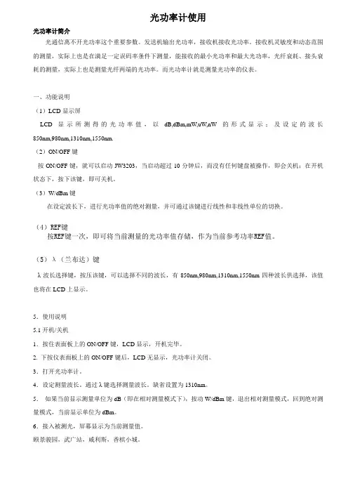
光功率计使用光功率计简介光通信离不开光功率这个重要参数。
发送机输出光功率,接收机接收光功率。
接收机灵敏度和动态范围的测量,实际上也是在满足一定误码率条件下测量,能接收的最小光功率和最大光功率,光纤衰耗、接头衰耗的测量,实际上也是测量光纤两端的光功率。
而光功率计就是测量光功率的仪表。
一、功能说明(1)LCD显示屏LCD显示所测得的光功率值,以dB,dBm,mW,uW,nW的形式显示;及设定的波长850nm,980nm,1310nm,1550nm.(2)ON/OFF键按ON/OFF键,就可以启动JW3203,当启动超过10分钟后,而没有任何键盘被操作,即会关机;在开机状态下,按下该键,即可关机。
(3)W/dBm键在设定波长下,进行光功率值的绝对测量,并可通过该键进行线性和非线性单位的切换。
(4)REF键按REF键一次,即可将当前测量的光功率值存储,作为当前参考功率REF值。
(5)λ(兰布达)键λ波长选择键,按压该键,可以选择不同的波长,有850nm,980nm,1310nm,1550nm四种波长供选择,该值也将在LCD上显示。
5.使用说明5.1开机/关机1.按住表面板上的ON/OFF键,LCD显示,开机完毕。
2. 下按仪表面板上的ON/OFF键后,LCD无显示,光功率计关闭。
3.打开光功率计。
4.设定测量波长。
通过λ键选择测量波长。
缺省设置为1310nm。
5.如果当前显示测量单位为dB(即在相对测量模式下),按动W/dBm键,退出相对测量模式,回到绝对测量模式,当前显示单位为dBm。
6.接入被测光,屏幕显示为当前测量值。
颐景骏园,武广站,威利斯,香槟小城。
光功率计使用方法及注意事项有哪些?一、按键说明1 、DET 删除数据键:删除测量过的数据2 、dBm / W REL 键:测量结果的单位转换,每按一次此键,显示方式在“ W ”和“ dBm ”之间切换3 、λLD 键:作为光源模式时,1310mm 和1550mm 波长转换,常用1310mm4 、λ /+ 键: 6 个基准校准点切换,有6 个基本波长校准点:850nm 、1300nm 、1310nm 、1490nm 、1550nm 、1625nm 。
5 、SAVE/- 键:储存测量数据6 、LD 键:光功率计与光源模式转换POWER 键:电源开关。
二、使用方法光功率计的IN 口代表输入口,在光功率计的接受模式下使用此口光功率计的OUT 口代表输出口,在光功率计的光源模式下使用此口注意:此借口使用FC 借口的尾纤图左边光功率计设置:使用LD 键设置为光源模式,波长为1310mm ,使用输出OUT 口。
图右边光功率计设置:使用LD 键设置为接受模式(光功率模式),用dBm/ W REL 键切换单位查看结果,并用SAVE/- 键储存测量结果。
光纤具体能够允许衰耗多少要看实际情形,一般来说允许的衰耗为15-30db 左右。
如果两端为信息网络设备,测量结果为-15db—28db 为可使用的光通道,测量距离在30km 以内,准确度高。
三、注意事项1. 任何情况下不要眼睛直视光功率计的激光输出口,对端接入光传输设备同样不要用眼睛直视光源。
这样做会造成永久性视觉烧伤。
2. 装电池的光功率计长期不用取出电池,可充电的光功率计每个月必须充放电一次3. 使用时保护好陶瓷头,每三个月用酒精棉清洁陶瓷头一次。
光功率计使用方法
光功率计是测量可见光源和可见光源输出功率的仪器。
它不仅可以测量白光源的光强度,还能测量单色光源的光强度。
其原理是:光功率计采用分光片分离出各种光,然后计算每一种光的光功率,最后进行累加得到综合光功率值。
首先,将光功率计放置在测量光源附近。
然后,将仪器的主机和电源线连接上。
之后将仪器里的标定片放入光功率计的测传感器中,并将仪器的对应设置调到标定模式。
再用仪器的输出端接线,将测量设备接到光功率计上,并调整参数。
最后,打开光功率计上的控制面板,调整光功率计中用于测量所需参数,然后开始测量,等到测量完成后,就可以得到测量结果。
总而言之,光功率计的使用流程主要分为:放置仪器、上电、标定、取样、控制及测量六个步骤。
正确配置光功率计后,可以正确准确地测量光源的光强度。
光功率计的使用方法
光功率计主要用于测量光源的光功率和光功率密度,通常使用方法如下:
1. 光纤连接:将待测光源的光纤连接到光功率计的测试接口,注意保证连接端口对齐,避免损坏光纤。
2. 校准操作:打开光功率计的电源开关,进入菜单界面进行校准操作。
校准最好在稳定的环境中进行,如使用者应在室内环境中对光功率计进行校准。
一般需要将光功率计与标准光源进行比对,调整光功率计的灵敏度和零点。
3. 测量操作:根据待测信号的不同,选取合适的测量模式,如峰值,平均值等。
将测量点对准待测光源,观察光功率计的显示屏上的数值并记录结果。
如需多次测量,应在每次测量前重新进行校准。
4. 结果处理:测量完毕后,可以将结果纪录在笔记本电脑或其他资料中,以便进行后续的数据分析和处理。
注意事项:
1. 操作时应避免外界光源对光功率计造成影响,如应尽量在光线较弱的环境中进行操作。
2. 在进行校准操作时,应严格按照说明书的操作流程进行,以保证测量结果的准确性。
3. 使用完毕后,应将光功率计放在防尘、防潮、防震的环境中,避免受到损坏。
光功率计使用说明设置按键一次则显示另一个设置波长,ON/OFF 为关闭或接通电源入/Select dBm和dBm波长可往复顺序循环。
W/dBm 主机开机后以为单位显示,按键后在W ...为单位显示。
Ref 按Ref键,将测量值转换成相对差值以dB之间转换。
就用一DB,光功率计的使用要和光源配合使用,要想知道光源发出的光是多少个端连接光功率计计,显示在光功率计的数值,就是光端链接光源B条尾纤的A DB 左右。
源发出的光是多少个DB,一般光源发出的光是7个值得注意的是光源和光功率计要选择同样的波长测试,例如:光源选择的是 1310nm,光功率计要选择同样的。
测试,需要注意设发生故障时,因设备还在发光,一般不要用OTDR但若要光缆毁坏,要用光功率计测试,OTDR发出的同样的光,有可能把设备或者OTDR备与一般测试备用纤芯,因为主要还要看在用纤芯的好坏,就需要先把一条尾OTDR 纤连接光功率计与在用纤芯,看是否能受到光,收到光是多少个DB。
个就要10直放站一般基站小于36DB或者更小,就达到最大值了,若是一般的左右。
DB 上网等一般需要数据的,还要更小,因为怕丢数据。
若是监控、光纤如果购买光源光功率计的话,建议购买3M的。
光功率计使用说明书一、概述本仪器测量精度高,稳定可靠。
是一种智能化的、高性能的通用光功率计。
采用了精确的软件校准技术,可测量不同波长的光功率,具有好的性价比。
是光电器件、光无源器件、光纤、光缆、光纤通信设备的测量,以及光纤通信系统工程建設和维护的必备测量工具。
二.技术条件2.1 性能指标a.光波长范围:850 ~1550 nmb.光功率测量范围:-70 ~+10 dBmc.显示分辨率:0.01 dBd.准确度:±5%(-70 ~+3 dBm )非线性:≤4%(-70 ~+3 dBm )e.环境条件:工作温度0 ~55℃工作湿度≤85%f.电源:AC 220伏/50Hz ±10%2.基本功能a.显示方式:线性(mw/μw/ nw),对数(dBm)、相对測量(dB);b.自动功能:自动量程,自动调零,量程保持,平均处理,相对测量;波长校准, 处理三.原理转换器、微处理器以及控, 即光探測器、程控放大器和程控滤波器、A/D 光功率计由五部分组成1):制面板与数码显示器。
光功率计使用光功率计是一种广泛应用于光学通信、光纤传感、激光器研发以及生物医学等领域的测试仪器,用于测量光源的光功率。
在现代的光通信系统中,光功率计扮演着至关重要的角色,对光信号的稳定性和传输性能进行评估和监测。
本文将介绍光功率计的使用方法以及常见的应用场景。
一、光功率计的基本原理光功率计的工作原理基于光敏探测器的光电效应。
常见的光敏元件包括硅光电二极管(SiPD)、铟镓砷酸盐光电二极管(InGaAsPD)等。
当被测光通过光纤或者其他光学元件进入光功率计时,光敏探测器将其转换为与光信号强度成正比的电信号,然后经过放大和数字化处理后输出光功率值。
二、光功率计的使用方法1. 连接光纤:将被测光源与光功率计之间用光纤互连。
需要注意的是,光纤的接口规格需要与光功率计和被测光源的接口相匹配。
2. 打开光功率计:将光功率计的电源插头连接到电源插座,然后按下开关按钮以启动设备。
待设备完成自检程序后,即可开始使用。
3. 校准光源:在测量之前,通常需要校准光功率计以保证测量结果的准确性。
使用事先已知功率的标准光源对光功率计进行校准。
具体的校准步骤可参考设备说明书。
4. 设置测量参数:根据被测光源的特性,选择适当的测量参数设置,如波长范围、单位(dBm、W等)等。
5. 进行测量:将被测光源的光纤连接到光功率计的输入端口,并确保光源处于正常工作状态。
点击“测量”按钮开始测量,待测量结果稳定后,读取光功率值并记录。
三、光功率计的应用场景1. 光纤通信系统测试:光功率计广泛应用于光纤通信系统的安装、调试和维护中。
通过测量光纤传输过程中的功率损耗,可以评估系统的传输性能,发现并排除光纤接头和连接器等问题。
2. 激光器研发:光功率计可用于测量激光器的输出功率,以评估激光器的性能和稳定性。
同时,它也可以用于激光器的精确校准和调整。
3. 光纤传感器:光纤传感器通常使用光功率计来测量光纤传感器的感应功率,以评估其灵敏度和响应特性。
光功率计使用方法及注意事项有哪些光功率计是一种用于测量光源输出功率的仪器,是光通信、光纤传感等领域中不可或缺的工具。
下面将介绍光功率计的使用方法及注意事项,以确保准确测量并保证仪器的正常使用。
一、光功率计的使用方法:1.接线:将待测光源与光功率计通过光纤连接起来。
确保光纤连接的两端都是干净的,并避免弯曲或损坏。
2.开机:接通光功率计的电源,待仪器开启后进行预热。
通常预热时间为10分钟左右,确保仪器工作在稳定的状态下。
3.零校准:在测量之前进行零校准。
将光功率计放置在零功率环境中,按下“ZERO”按钮,使指示器回到零位,确保测量结果的准确性。
4.测量:将光功率计对准待测光源,以正对光线入口,并确保光源稳定输出。
通过读取光功率计上的读数,即可得到光源的输出功率。
如需反复测量各个波长或不同的光源,需要依次进行。
5.关机:完成测量后,及时关闭光功率计的电源。
二、光功率计的注意事项:1.避免强光照射:光功率计不能将太强的光源直接照射在探测器上,否则会损坏探测器或降低其灵敏度。
如果需要测量强光源,可以选择带有几个量程的光功率计,或使用合适的衰减器。
2.避免湿度和污染:光功率计需要放置在干燥、洁净的环境中,避免受潮、灰尘或化学物质的影响。
使用前应确保仪器和光纤接口的表面清洁,以免影响测量结果。
3.避免温度变化:温度会影响光功率计的稳定性和准确性,因此应将光功率计放置在稳定的温度环境中进行测量,避免突然的温度变化。
4.注意不同波长的影响:不同波长的光源对光功率计的探测效果可能有所不同。
在测量前,应确保光功率计的波长范围适应待测光源的波长。
若需要测量多个波长的光源,应选择带有多个波长通道的光功率计。
5.定期校准:为了确保测量结果的准确性,应定期对光功率计进行校准。
校准频率根据使用情况而定,一般建议每年校准一次,或者在重要的测量任务前进行校准。
6.注意操作安全:在使用光功率计时,应注意安全操作。
避免将眼睛直接对准光源或光功率计的光束,以免对眼睛造成伤害。
英维通光功率计说明书1. 引言英维通光功率计是一种用于测量光源输出功率的仪器。
本说明书将详细介绍该功率计的使用方法、技术规格和注意事项,以帮助用户正确操作和维护设备。
2. 功能特点•高精度测量:英维通光功率计采用先进的光电探测技术,能够实现高精度的光功率测量。
•宽波长范围:支持从400nm到1700nm的波长范围内的光功率测量。
•多种接口选项:提供USB、RS232和GPIB等多种接口,方便与其他设备进行连接和数据传输。
•大屏幕显示:配备大尺寸液晶显示屏,直观显示测量结果和参数设置。
•数据存储功能:内置存储器可保存多组测量数据,并支持通过USB接口导出数据到电脑进行分析处理。
3. 使用方法3.1 准备工作在使用英维通光功率计之前,请确保以下准备工作已完成: 1. 将功率计连接至电源,并确保电源稳定。
2. 根据需要选择合适的探头,并将其连接至功率计的探头接口。
3. 打开功率计并等待其初始化完成。
3.2 测量操作1.选择所需的测量波长范围。
2.将待测光源对准功率计的探头,并确保光线正常入射。
3.按下测量按钮,功率计将开始进行测量并显示结果。
4.如需连续测量多个光源,请重复步骤2和3。
3.3 数据存储和导出1.在测量完成后,可以通过菜单功能选择保存数据到内置存储器中。
2.连接功率计与电脑,通过USB接口将数据导出到电脑进行进一步分析处理。
4. 技术规格•波长范围:400nm - 1700nm•测量范围:0dBm - 30dBm•分辨率:0.01dBm•精度:±0.05dBm•接口:USB、RS232、GPIB•显示屏:液晶显示屏,分辨率800x480像素5. 注意事项为确保正确使用英维通光功率计并避免可能的损坏,请注意以下事项: 1. 避免将设备暴露在高温、潮湿或有腐蚀性气体的环境中。
2. 在测量过程中,避免将光源直接对准眼睛,以防止光线对眼睛造成伤害。
3. 使用前请仔细阅读本说明书,并按照指示进行正确的操作。
光功率计使用说明
JDSU---中文翻译:捷迪讯,美国通讯设备商
型号:JDSU OLS-35,单模光源,
可用于损耗测试以及连续性检查,光纤类型:SM (9/125μm)
电源开关
波长选择键,按下此键可选择不同的激光波长,1310nm和1550nm。
发送激光键开关
波长模式选择:MULTI-λ多波长模式,AUTO-λ自动波长模式,一般用自动波长模式即可。
模式键,用来调制频率:CW连续波,270、1k、2kHz,一般选择CW模式
JDSU OLS-38,光功率计
电源开关
波长选择键,按下此键可选择不同的激光波长,
多模:850,1300,单模:1310,1550,1625,长按此键,用或
可调整不同的波长。
一般选择单模1310或1550nm。
保存键,长按此键查看保存的记录,
选择AUTO-λ自动波长模式。
在保存的记录状态下,常按此键,删除该条记录;在保存的记录状态下,长按此键和STORE键可删除所有的保存记录。
dBm、微瓦是绝对值,dB是相对值。
dBm指得是实际功率同mW对比的dB值。
比如0dBm为1mW,3dBm为2mW,20dBm为100mW,-3dBm为0.5mW,-10dBm为0.1mW等。
MOD输出模式,调制输出
闪频功能
850、1300多模
1301、1550单模
ABS绝对值
REF参考值。
光功率计使用方法
光功率计是一种用于测量光信号功率的仪器。
它通常由一个光敏元件和一个光电转换器组成。
以下是光功率计的使用方法:
1. 准备工作:确保光功率计和测试光源都处于关机状态。
检查光功率计是否已插入正确的电源适配器或电池。
2. 连接光纤:将待测光信号通过光纤连接到光功率计的输入端口。
请确保光纤连接稳固,并且端口没有损坏。
3. 打开光功率计:按下光功率计的电源按钮,等待仪器启动。
有些光功率计可能需要时间来校准和稳定。
4. 设置测量模式:根据需要选择适当的测量模式。
光功率计可以提供功率测量、比率测量和去耦测量等不同的模式。
使用菜单或设置按钮进行选择,并按照屏幕上的指示进行操作。
5. 进行测量:将光纤连接到光源,并确保光源打开。
观察光功率计的显示屏,它将显示所测量到的光信号功率值。
6. 记录和分析数据:根据需要记录测量结果。
一些光功率计具有数据存储和导出功能,可以将结果导出到计算机或其他设备进行进一步分析。
7. 关闭光功率计:测试完成后,按下光功率计的电源按钮,将仪器关闭。
需要注意的是,在使用光功率计之前,应仔细阅读光功率计的用户手册,并按照制造商的指导进行操作。
此外,为了确保测量结果的准确性,还应定期校准光功率计,以及注意保护光纤和光敏元件的清洁和安全。
光功率计使用方法
第一篇:光功率计的基本使用方法
光功率计是测试光功率的一种重要工具,它可以用来测
量光源的亮度、输出功率等指标,以便进行科学研究和工程应用。
下面,我们来详细介绍一下光功率计的基本使用方法。
1. 准备工作
在使用光功率计之前,首先要做好以下准备工作:
(1)检查光功率计是否完好无损,测量头是否干净。
(2)连接电源并开机,等待光功率计稳定后再进行测量。
(3)根据需要选择合适的测量头和滤波器。
2. 测量操作
(1)调整仪器
打开测量头保护盖,将测量头放置在光源发出的光线方
向上,并使得光线垂直进入测量头。
通过移动测量头调整位置,让光线尽可能地集中在探测器上。
在调整过程中,可以利用光功率计上的显示屏观察光功率的变化,以便精细调节。
(2)开始测量
当测量头已经调整好位置后,可以开始进行测量。
在光
源发光的状态下,记录下光功率计的读数。
如果需要连续测量多个点位的光功率,则需要重复以上过程。
3. 测量结果分析
当完成测量后,光功率计上会显示出测量结果。
一般来说,光功率的单位通常为瓦特(W)、毫瓦(mW)等。
根据实
际需求,可以选择将数据转换成其他的单位。
此外,根据测量结果还可以进行其他的数据处理和分析。
例如,可以通过光功率计测量光源的输出功率,从而推断出其内部的能量转换效率等信息。
总之,光功率计是测量光源亮度和输出功率的重要工具,需要按照上述方法进行正确使用。
光功率计使⽤说明光功率计使⽤说明ON/OFF 为关闭或接通电源⼊/Select 按键⼀次则显⽰另⼀个设置波长,设置波长可往复顺序循环。
W/dBm 主机开机后以dBm 为单位显⽰,按键后在W和dBm 之间转换。
Ref 按Ref键,将测量值转换成相对差值以dB为单位显⽰。
...光功率计的使⽤要和光源配合使⽤,要想知道光源发出的光是多少个DB,就⽤⼀条尾纤的A端链接光源B端连接光功率计计,显⽰在光功率计的数值,就是光源发出的光是多少个DB,⼀般光源发出的光是7个DB左右。
值得注意的是光源和光功率计要选择同样的波长测试,例如:光源选择的是1310nm,光功率计要选择同样的。
但若要光缆发⽣故障时,因设备还在发光,⼀般不要⽤OTDR测试,需要注意设备与OTDR发出的同样的光,有可能把设备或者OTDR毁坏,要⽤光功率计测试,OTDR⼀般测试备⽤纤芯,因为主要还要看在⽤纤芯的好坏,就需要先把⼀条尾纤连接光功率计与在⽤纤芯,看是否能受到光,收到光是多少个DB。
⼀般基站⼩于36DB或者更⼩,就达到最⼤值了,若是⼀般的直放站就要10个DB左右。
若是监控、光纤上⽹等⼀般需要数据的,还要更⼩,因为怕丢数据。
如果购买光源光功率计的话,建议购买3M的。
光功率计使⽤说明书⼀、概述本仪器测量精度⾼,稳定可靠。
是⼀种智能化的、⾼性能的通⽤光功率计。
采⽤了精确的软件校准技术,可测量不同波长的光功率,具有好的性价⽐。
是光电器件、光⽆源器件、光纤、光缆、光纤通信设备的测量,以及光纤通信系统⼯程建設和维护的必备测量⼯具。
⼆.技术条件2.1 性能指标a.光波长范围: 850 ~1550 nmb.光功率测量范围:-70 ~+10 dBmc.显⽰分辨率: 0.01 dBd.准确度: ±5%(-70 ~+3 dBm )⾮线性:≤ 4%(-70 ~+3 dBm )e.环境条件:⼯作温度 0 ~55℃⼯作湿度≤ 85%f.电源: AC 220伏/50Hz ±10%2.基本功能a.显⽰⽅式:线性(mw/µw/ nw),对数(dBm)、相对測量(dB);b.⾃动功能:⾃动量程,⾃动调零,量程保持,平均处理,相对测量处理, 波长校准;三.原理光功率计由五部分组成, 即光探測器、程控放⼤器和程控滤波器、A/D转换器、微处理器以及控制⾯板与数码显⽰器。
用户手册PON 光功率计警告进行任何本手册未明确允许的改变或改装将使您丧失操作本设备的权利。
要减少火灾或电击的危险,切勿将此设备暴露在雨中或潮湿的环境中。
为防止触电,请不要打开外壳,必须由有资格的人员进行维修。
注意由于本机的激光束对眼睛有害,不要试图拆卸外壳,或直视激光输出口。
I N V I S I B L E LA S E R R A D I A T I O NA V O I D E Y E O R S K I N E X P O S U R ET O D I R E C T O R S C A T T E R E D R A D I A T IO NE X C I M E R LA S E RC LA S S I LA S ER PR OD U CT 10m W M A X P U L SE a t 635-1700n mD A N GE R1类激光产品使用注意事项使用电池本设备可以使用一次性碱性电池或可充电电池,不能混用不同型号或不同容量的电池。
只可对可充电电池进行充电。
避免结露应尽可能避免温度的突然变化。
将设备从冷的地方搬移到热的地方后,或房间内突然升温后,不要立即使用,因为设备内可能结露。
使用设备时如果温度突然变化,立即停止使用,并取出电池,待至少一小时后才可接通电源。
存放当设备长期存放而不使用时,应将电池取出存放,避免电池漏夜造成设备损坏。
描述1.ONT上行信号探测口(1310nm)SC/PC2.OLT/Video下行信号探测口(1490/1550nm)SC/PC3.显示屏4.ONT上行信号快速判断指示灯(1310nm)5.OLT下行信号快速判断指示灯(1490nm)6.Video信号快速判断指示灯(1550nm)7.电源开关按键8.快速/标准测量模式切换9.背景光开关键10.绝对值/相对值切换键11.向上,特定菜单下有用12.阈值菜单选择按键13.数据存储按键14.向下,特定菜单下有用15.参考值设定/确定按键B通信接口17.交流适配器插座18.充电指示灯安装电池(警告:严禁混用不同类型不同容量的电池,否则可能导致设备严重损坏。
光功率计使用指导书一、引言光功率计是一种用于测量光功率和光强度的仪器。
它广泛应用于光通信、光纤传感、光学仪器等领域。
本指导书旨在帮助用户正确使用光功率计,并了解其基本原理、使用方法和注意事项,以确保测量结果的准确性和可靠性。
二、基本原理1. 光功率计的工作原理光功率计是通过测量光信号的能量来确定光信号的功率。
它利用光电二极管将光信号转化为电信号,并通过电路放大和处理,最终得到与光信号功率相对应的电压或电流输出。
2. 光功率计的工作范围光功率计的工作范围通常包括可测量的光功率范围、波长范围和光强度范围。
在选择光功率计时,用户应根据实际需求选择适合的型号。
三、使用方法1. 准备工作在使用光功率计之前,用户需先确保所有连接线缆的接口是干净、整洁的,并检查仪器的电源正常。
2. 设置参数根据需要测量的光源波长设置光功率计的工作波长。
在设置波长时,应注意选择正确的单位(如nm或μm)。
3. 连接光源将光源的输出端口与光功率计的输入端口连接起来。
连接时应确保连接牢固,并避免光源和光功率计之间产生信号损失。
4. 测量光功率通过按下测量按钮或触发测量命令来开始测量光功率。
在测量过程中,光功率计将实时显示光源的功率值。
5. 记录结果完成测量后,用户应将测得的光功率结果记录下来。
同时,还应注意保存有关测量条件和环境的信息,以备日后参考。
四、注意事项1. 避免光污染在测量过程中,应尽量避免将光照射到光功率计以外的区域,以免对测量结果产生干扰。
同时,应保持测量环境的清洁,避免灰尘和杂物进入光功率计。
2. 避免强光照射强光照射可能对光功率计造成损坏。
在使用过程中应避免直接将强光照射到光功率计的输入端口,以免损坏光电二极管。
3. 注意光纤连接在连接光纤时,应确保光纤连接面干净、平整,不带有杂质和污渍。
在拆解连接时,应小心操作,避免损坏光纤接口。
4. 正确使用电源光功率计的电源输入电压应与实际使用电源的额定电压相匹配。
在连接电源时,应注意正负极性,并确保电源线安全可靠。
JW3216光功率计用户手册V1.1本手册所有提及之商标与名称皆属上海嘉慧所有。
本手册解释权归属于上海嘉慧。
本手册的内容可能会改变,恕不另行通知。
本手册2010年5月第一版(V1.0)。
安全标志在使用仪表前,请清楚知道这些标志的意义,以防止由于误操作而造成人员伤害和损失。
仪表可能没有使用某些或全部标志。
在手册图例中,设备的安全标志可能没有画出。
手册中使用的安全标志:警告:禁止不当行为及操作,防止任何不当行为及操作造成的伤害。
注意:标示出重点信息,一般注意事项,名词解释或参考信息等,请用户务必了解!仪表上使用的安全标志:WEEE标志:表示本产品或部件不得视为一般垃圾丢弃,请依照您所在地区有关此类产品废弃物的处理方法处置。
安全事项1.仪表使用一次性碱性电池,禁止对非充电电池进行充电。
更换电池时,保证极性安装正确。
2.当产品长期不存放不用时,请将产品内电池取出分开存放,以免电池漏液造成仪表损坏。
若有漏液发生,请勿随意碰触。
3.为防止触电,请不要打开产品外壳,必须由有本公司授权的有资格的专业人员进行维修;切勿将此产品暴露在雨中或潮湿环境中,以免火灾或电击危险的发生!4.由于激光束能对眼睛造成极大危害,故在使用过程中。
请勿直视光源输出口!5.仪表使用了液晶显示屏(LCD)。
不得摔落仪表或对仪表施以重力。
如果液晶显示屏受到强烈的碰撞,可能会破裂并造成液体泄漏。
若有漏液发生,请勿随意碰触。
目录第一章标准配置---------------------------------------------------------------------------------------------------- 1第二章产品概述---------------------------------------------------------------------------------------------------- 1第三章技术指标---------------------------------------------------------------------------------------------------- 2第四章仪表功能说明 --------------------------------------------------------------------------------------------- 34.1正面------------------------------------------------------------------------------------------------------------ 34.2两侧------------------------------------------------------------------------------------------------------------ 64.3顶部------------------------------------------------------------------------------------------------------------ 84.4背面------------------------------------------------------------------------------------------------------------ 9第五章应用软件-------------------------------------------------------------------------------------------------- 105.1安装驱动 --------------------------------------------------------------------------------------------------- 105.2安装应用软件 --------------------------------------------------------------------------------------------- 125.3软件功能说明 --------------------------------------------------------------------------------------------- 15 第六章使用说明-------------------------------------------------------------------------------------------------- 186.1供电方式 --------------------------------------------------------------------------------------------------- 186.2打开电源 --------------------------------------------------------------------------------------------------- 206.3背光设置 --------------------------------------------------------------------------------------------------- 206.4光功率测量 ------------------------------------------------------------------------------------------------ 216.5数据通信 --------------------------------------------------------------------------------------------------- 236.6波长识别 --------------------------------------------------------------------------------------------------- 296.7频率检测 --------------------------------------------------------------------------------------------------- 296.8关闭电源 --------------------------------------------------------------------------------------------------- 30 第七章常见故障-------------------------------------------------------------------------------------------------- 30 第八章维护及保养----------------------------------------------------------------------------------------------- 31 第九章质量保证-------------------------------------------------------------------------------------------------- 31 附件一产品保修卡----------------------------------------------------------------------------------------------- 32 附件二保修须知-------------------------------------------------------------------------------------------------- 32第一章标准配置请参考以下清单,检查清单中所列部件是否齐全。
光功率计使用说明书一、概述光功率计是光纤通信系统工程建設和维护中测量光电器件、光无源器件、光纤、光缆、光纤通信设备的必备工具。
二.技术条件2.1 性能指标2.基本功能a.显示方式:线性(mw/μw/ nw),对数(dBm)、相对測量(dB);b.自动功能:自动量程,自动调零,量程保持,平均处理,相对测量处理, 波长校准;三.原理光功率计由五部分组成, 即光探測器、程控放大器和程控滤波器、A/D转换器、微处理器以及控制面板与数码显示器。
被測光由PIN光探测器检测转换为光电流,由后续斩波稳定程控放大器将电流信号转换成电压信号,即实现I/V转换并放大,经程控滤波器滤除斩波附加分量及干扰信号后,送至A/D 转换器,变成相应于输入光功率电平的数字信号,由微处理器(CPU)进行数据处理,再由数码显示器显示其数据。
CPU可根据注入光功率的大小自动设置量程状态和滤波器状态,同时,可由面板输入指令(通过CPU)控制各部分完成指定工作。
不注入光的情况下,可指令仪器自动调零。
四.使用4.1 面板说明1)前面板(1)POWER 电源开关。
(2)W dBm 对数或线性测量方式转换开关按键每按一次此键,显示方式在“W”和“dBm”之间切换,并且数码显示窗右侧相应的指示器发光。
(3)d(REL) 相对测量按键。
按下,其数码显示窗右侧相应的指示器发光,可进行光功率的相对测量,参考光功率值即为按此键时的输入光功率值Pref,第二次测量的光功率显示值是相对于Pref的相对值。
按“W dBm”键便解除了此测量方式。
(4)λ SEL 波长选择键。
按一下此键,其上方指示器发光,指示仪器当前处于波长选择状态,并在数码显示窗显示其选择波长,并且右方nm指示器发光,示意单位为“纳米”。
此时,面板上其它控制键,除“MEAS”和“RMT”外,均不起作用。
(9)数码显示窗五位LED数码显示窗口。
显示光功率测量值或者(在波长选择期间)波长数。
4.2 操作电源开关置“ON”。
光功率计的具体说明
深圳中视同创光钎通信
光功率计使用说明书
概述
本仪器测量精度高,稳定可靠。
是一种智能化的、高性能的通用光功率计。
采用了精确的软件校准技术,可测量不同波长的光功率,具有好的性价比。
是光电器件、光无源器件、光纤、光缆、光纤通信设备的测量,以及光纤通信系统工程建設和维护的必备测量工具。
技术条件
性能指标:
a.光波长范围:850 ~1550 nm ,b.光功率测量范围:-70 ~+10 dBm,c.显示分辨率:0.01 dB,d.准确度: ±5%(-70 ~+3 dBm ),非线性:≤ 4%(-70 ~+3 dBm )e.环境条件:工作温度 0 ~55℃,工作湿度≤ 85%,f.电源: AC 220伏/50Hz ±10%
基本功能:
a.显示方式:线性(mw/μw/ nw),对数(dBm)、相对測量(dB);
b.自动功能:自动量程,自动调零,量程保持,平均处理,相对测量处理, 波长校
准;
操作
将后面板上电源线连接好,电源开关置“ON” 。
仪器开始自检,点亮所有的发光器件,然后进入初始状态。
仪器的初始状态如下:
a.測量方式:dBm;b.測量波长:1310 nm;c.量程(RH):自动方式;d.调零(Z ERO):关;e.平均(AVG):关。
测量准备
1).开机后预热半小时。
若对測量要求不高,预热几分钟就行了;
2).调零
调零主要是消除光探测器的残余暗电流及弱背景光等噪声功率的影响。
调零时,输入口必须完全遮光(注意:塑料保护盖不能完全遮光)。
也可以在弱背景光下调零,但是,背景光功率值不能超过最小量程值的一半;
调零时,只需按一下“ZERO”键便可自动进行。
调零过程中,“ZERO”和“RH”鍵上方指示器发光,面板上除波长设定键“λ SET”及测量键“MEAS”外,其余控制键不起作用,直到调零结束,指示器不发光,各控制键恢复常态。
3).设定波长
开机后,仪器自动设定为1310(nm) 波长。
要改变测量波长,按“λ SET”键,其上方指示器发光,此时,“数码显示窗”(10)显示其对应的波长数(nm),每按一次该键,改变一个选定波长,同时在“数码显示窗”(10)显示出来,其值可以在850、980、1300、1310、1 480和1550(nm)之间循环,按“MEAS”键后便选定了最后显示的波长,同时转入测量状态。
4).将FC-PC型測试光缆连接线接好。
测量
1).一般测量
仪器在测量状态下,可以根据使用者的习惯和测试特点选择测量数据的显示方式为“dBm”
或“W”,用按“W dBm”键来完成,毎按一次键,显示方式按“dBm”或“W”交换一次。
这
两种方式都是显示数据的绝对值,“dBm”是以一毫瓦为基准的对数表示值。
2).相对测量“dB(REL)”
如果希望得到相对测量数据,如损耗测量等,可用按“dB(REL)”键来实现。
先按一般测量方式(dBm)测量(得到初始值),接着按一次“dB(REL)”键(就以按键时的当前测量值为参考点),再去测量变化了的光功率数据,则显示数据是以上一次测量的初始值为参考点的相对“dB”数。
3).量程选择及保持
在“RH”键上方指示器不发光时为自动量程状态,即仪器根据被测光功率的大小自动切换适合的量程。
按一次“RH”键,其上方的指示器发光,表明仪器处于量程保持状态,并保持在按此键时的量程,在超量程和欠量程时,“OR”或“UR”指示器将相应地发光,而且“数码显示窗”的显示数字不断闪烁,提醒使用者应当改变适当的量程。
在自动量程状态下,输入光功率超过最大量程时也出现這种现象。
這时,使用者必须注意仪器的安全。
4).说明
本仪器的光功率测量显示方式有三种:W、dBm和dB(REL),即线性显示方式、对数显示方式和相对显示方式。
a.线性显示方式(W)
这种方式以“瓦(W)”为单位度量光功率大小的绝对值表示。
“W”是光功率的基本度量单位,1W=1×103mW =1×106μW =1×109nW =1×1012pW。
b.对数显示方式(dBm)
是以光功率值的对数值来表示光功率值,其单位为“分贝”。
“dBm”是以1 mW为参考点的功率绝对值表示方法,其单位为“dBm”。
即1 mW对应0 dBm。
dBm与mW的换算如下:P dBm =10×lg (Pw÷1mW ) (1)
其中,P dBm——以dBm为单位的功率值
P W——以mW 为单位的功率值
c.相对显示方式(dB(REL))
这种方式显示是以第一次的测量值P1dBm为参考点,按“dB(REL)”键后(参考4.2.2 2 )),再进行第二次测量,其值为Pr,则有:
Pr = P2dBm-P1dBm (dB) (2)
其中,Pr ——相对测量读数,单位为dB
P1dBm ——第一次测量读数,单位为dBm
P2dBm ——以1 mW 为参考点时的读数,即相当于“dB(REL)”键上方指示器不发光,单位为dBm 。
本仪器在相对测量下状态自动完成(2)式运算,直接读数即为Pr,单位为dB 。
5).注意事项
测试前必须对被测光波长、光功率大小有一定了解。
必须选择仪器的正确测量波长,才能得到正确的测量结果。
切勿使输入的光功率超过本仪器测量范围的上限,波长不对(特别是波长比1100nm更短或比1550nm更长)时,输入光功率很强,仪器也显示不出来,过强的光功率会烧毁仪器的光探测器。
电源最好有接地线,并且必须保证输入电源电压在本仪器要求的范围內。
如果遇到供电系统的突变干扰,主机显示可能发生异常,面板上的按键不起作用,应尽快关机,确保供电系统电源电压正常后,再重新开机工作。
光功率输入口必须连接好,准确定位,否则测量结果可能是不正确的。
维护
仪器的合理使用与妥善保管可长期保持良好的性能指标,延长其使用寿命,因此需要适当维护:
1)仪器应避免强烈的机械振动、碰撞、跌落及其他机械损伤。
运输时必须要有良好的包装和减振、防雨及防水措施;
2)应当经常保持仪器清洁,工作环境应无酸、碱等腐蚀性气体存在。
可用沾有清水或肥皂水的干净毛巾轻轻擦洗机箱和面板。
禁止用酒精、气油等溶剂擦洗;
3)光输入口直接接光探测器,卸下光缆连接线应即时戴上防尘帽,以防止硬物、灰尘或其它脏物触及光敏面,污染和损伤光探測器;
4)禁止过强的光直接进入光输入口;
5)仪器应存放在干净通风的环境中。
如果长期不用,应定期加电,在潮湿的季节或潮湿的地区,加电的间隔周期应缩短;
6)仪器出现故障,应由专业技术人员修理或送修。
禁止自行拆修仪器。
光功率计由五部分组成, 即光探測器、程控放大器和程控滤波器、A/D转换器、微处理器以及控制面板与数码显示器。
其原理方框图如下(图1):
A/D变换器
P I N
I/V 程控放大器和滤波器
C P U
控制面板和显示器
图1. 光功率计原理方块图
被測光由PIN光探测器检测转换为光电流,由后续斩波稳定程控放大器将电流信号转换成电压信号,即实现I/V转换并放大,经程控滤波器滤除斩波附加分量及干扰信号后,送至A/D转换器,变成相应于输入光功率电平的数字信号,由微处理器(CPU)进行数据处理,再由数码显示器显示其数据。
CPU可根据注入光功率的大小自动设置量程状态和滤波器状态,同时,可由面板输入指令(通过CPU)控制各部分完成指定工作。
不注入光的情况下,可指令仪器自动调零。
应用领域:
FTTx布线工程施工检修与测量
CATV(有线电视)和电信运营检修与测量
光通信设备与器件生产商功率与损耗测量
护套,RP0表示不带橡胶保护套。