建筑公司应急指挥及救援组织职责正式样本
- 格式:docx
- 大小:142.14 KB
- 文档页数:4
工程施工应急救援责任制及组织机构范文工程施工应急救援是指在发生工程施工事故、火灾、自然灾害等突发事件时,及时组织力量,采取应急措施,最大限度地减少人员伤亡和财产损失的一项重要工作。
为了确保应急救援工作的有效进行,必须建立健全应急救援责任制及组织机构。
下面是一个工程施工应急救援责任制及组织机构的范本,供参考。
一、工程施工应急救援责任制1. 总体责任(1)项目负责人担任工程施工应急救援总指挥,对工程施工期间的应急救援工作负总责。
(2)项目负责人应切实履行安全生产主体责任,加强对工程施工应急救援工作的组织领导和监督检查,确保应急救援措施的有效实施。
2. 应急救援组织责任(1)项目负责人应设立应急救援组织,明确应急救援组织的职责和权限,并负责组织相关人员进行应急救援培训和演练。
(2)应急救援组织应及时响应,按照预案指挥、协调和组织应急救援工作,确保救援行动的顺利进行。
3. 部门责任(1)安全生产部门负责编制和修订应急救援预案,并对其进行定期检查和评估。
同时,负责进行安全风险分析,提出安全管理措施,确保施工现场的安全生产。
(2)施工部门负责组织施工作业过程中的应急救援工作,包括建立完善的施工现场应急救援措施,培训施工人员的应急救援意识和技能。
4. 人员责任(1)项目负责人应提前评估施工风险,制定详细的应急救援方案,并确保所有施工人员熟悉并学会执行该方案。
(2)每个施工人员都应该明确自己在应急救援中的职责和任务,并严格按照要求进行执行。
同时,每个人员都应具备一定的应急救援知识和技能。
二、工程施工应急救援组织机构1. 应急救援指挥中心(1)职责:负责指挥、协调和组织应急救援工作的各项行动,并制定和实施应急救援预案。
(2)人员组成:总指挥、副总指挥、联络员、指挥员等。
2. 应急救援队伍(1)职责:负责执行应急救援任务,并进行事故扑灭、人员救援等工作。
(2)人员组成:消防队员、应急救援队员、专业救援队员等。
3. 应急救援专家组(1)职责:负责对应急救援工作的方案制定、技术指导等提供专业支持。
建筑公司应急指挥及救援组织职责一、引言建筑公司作为承接各种建筑工程项目的企业,其在工程实施过程中难免会面临各种突发事件和危险情况。
为了保障工程项目顺利进行和工作人员的人身安全,建筑公司需要建立应急指挥及救援组织,明确各职责,并制定相应的应急预案和救援方案。
本文将对建筑公司应急指挥及救援组织的职责进行详细阐述。
二、应急指挥组织职责1.人员组织职责建筑公司应急指挥组织应负责人员的组织和调度工作,包括建立应急指挥中心,并指定应急指挥中心主任和副主任。
主任负责协调和指挥各项应急工作,副主任协助主任工作,并在主任无法履职时代理主任职责。
应急指挥中心还应配备相应的人员,如通讯员、记录员、安全员和医护人员等。
通讯员负责及时与各方沟通和协调工作,记录员负责记录各项指令和工作进展情况,安全员负责现场安全督导和协调,医护人员负责处理伤员和提供急救服务。
2.信息采集与分析职责建筑公司应急指挥组织应负责收集、分析和汇总有关突发事件和危险情况的信息,及时形成情报报告,并向上级和相关部门汇报。
该组织应与相关部门保持密切联系,及时了解部门信息,为应急工作提供基础数据和信息支持。
3.指挥调度职责建筑公司应急指挥组织应负责制定和发布应急预案、救援方案和工作指令,指导和协调各单位的应急工作。
在突发事件发生时,应急指挥组织应迅速启动应急预案,组织人员和物资调度,指挥各单位进行抢险救援和灾后恢复工作。
4.应急演练和培训职责建筑公司应急指挥组织应定期组织应急演练和培训,提高人员对应急工作的应变能力和协调能力。
演练内容应包括应急预案的执行、危险品事故处理、各类突发事件的处置等方面,以提高人员的实践能力和救援技能。
三、救援组织职责1.抢险救援职责建筑公司救援组织应负责承担突发事件和危险情况的抢险救援任务。
在突发事件发生后,救援组织应迅速组织人员和物资赶赴现场,开展救援工作。
救援组织应具备一定的技术力量和装备,如抢险车辆、救援工具等,以提高救援效率和成功率。
建筑公司应急指挥及救援组织职责1)负责事故救援的整体指挥;2)负责建立公司网络系统,保证与各分公司、项目部及上级主管部门的联系,并负责向上级主管部门的汇报工作;3)负责成立事故调查处理小组,对事故调查处理工作进行监督。
2、分公司安全领导小组职责:1)负责工程事故救援的全面指挥;2)负责所需救援物资的落实;3)负责与公司安全生产管理机构联系及情况汇报。
4)负责与相邻可依托力量的联络求救;3、项目部安全领导小组职责:1)负责指挥处理紧急情况,保证突发事件按应急救援预案顺利实施;2)负责事故现场的抢险、保护、救护及通讯工作;3)负责所需材料、人员的落实;4)负责与上级安全生产管理机构的联系及情况汇报;5)负责与相邻可依托力量的联络求救;6)负责工程项目生产的恢复工作。
4、项目部应急专业组职责:1)事故现场抢险组职责:负责事故现场的紧急抢险工作,包括受困人员、现场贵重物资及设备的抢救、危险品的转移等。
2)事故现场救护组职责:负责事故现场的紧急救护工作,及时组织护送重病伤员到医疗中心救治。
3)事故现场保护组职责:负责事故现场的保护、人员的清点及疏散工作。
4)事故现场通讯组职责:负责收集相关单位部门的通信方式,保证各级通讯联系畅通,做好联络工作。
建筑公司应急指挥及救援组织职责(二)一、协助总经理落实公司企业文化、企业战略发展规划。
二、协助总经理制定战略计划及各阶段工作目标分解。
三、协助总经理制定、贯彻、落实公司各项经营发展战略、计划,实现公司经营管理目标。
四、在总经理领导下负责公司具体管理工作的布置、实施、检查、督促,落实执行情况。
五、负责公司内部部门的协调、公司制度的制定、协助总经理做好对外经营、决策工作。
六、协助总经理调查研究,汇报公司经营管理情况并提出处理意见或建议,供总经理决策。
七、协助总经理做好经营服务及跟踪公司经营目标的达成情况,提供分析意见及改进建议。
八、组织编制公司年、季、月度生产及经营计划,经总经理审批后,监督、协调各职能部门执行。
建筑公司应急指挥及救援组织职责范本一、引言随着现代社会的不断发展,建筑行业在国民经济中的地位和作用日益凸显。
然而,由于建筑工程的复杂性和危险性,建筑事故频发,给企业和社会带来了巨大的经济和人力资源损失。
因此,建筑公司应急指挥及救援组织的职责十分重要。
本文旨在探讨建筑公司应急指挥及救援组织的职责范围,并提出相应的应对措施。
二、应急指挥1. 建立应急指挥体系。
建筑公司应建立完善的应急指挥体系,明确指挥关系和责任划分。
包括建立应急指挥中心、确定应急指挥人员和职责,并制定详细的应急预案和流程图,确保在紧急情况下能快速反应和指挥。
2. 快速响应。
建筑公司应建立24小时应急响应机制,确保在事故发生后能够及时响应。
公司应配备专门的应急值班人员,能够随时接听、处理和转发报警信息,并及时指派专业的救援队伍到达现场。
3. 协调救援资源。
建筑公司应与相关部门建立紧密的联络和合作机制,确保能够及时协调各方救援资源。
公司应与消防、安监、公安等部门建立联系,并与附近医院等医疗机构建立合作关系,确保在救援过程中获得及时有效的支持。
4. 组织疏散和撤离。
建筑公司应制定详细的疏散和撤离预案,确保在紧急情况下能够快速安全地组织人员疏散和撤离。
公司应提前建立逃生通道和紧急出口,并进行定期演练和培训,提高员工的自救意识和应急能力。
5. 信息发布和公众沟通。
建筑公司应建立健全的信息发布机制,确保在事故发生后能够及时向公众发布准确、清晰的信息。
公司应设立媒体联系人,及时回应记者的提问和关切,并安排专人对外公布事故处理进展情况,维护公司的形象和声誉。
三、救援组织1. 快速响应。
建筑公司应建立一支专业的救援队伍,能够随时响应并前往现场。
救援队伍应由经验丰富、技术熟练的人员组成,能够有效地进行搜救、抢险和救治工作。
公司应定期组织救援演练,提高救援队伍的应急处置能力。
2. 制定救援预案。
建筑公司应针对不同类型的事故制定详细的救援预案,确保在事故发生时能够有序、高效地开展救援工作。
建筑公司应急指挥及救援组织职责示范文本In The Actual Work Production Management, In Order To Ensure The Smooth Progress Of The Process, And Consider The Relationship Between Each Link, The Specific Requirements Of EachLink To Achieve Risk Control And Planning某某管理中心XX年XX月建筑公司应急指挥及救援组织职责示范文本使用指引:此管理制度资料应用在实际工作生产管理中为了保障过程顺利推进,同时考虑各个环节之间的关系,每个环节实现的具体要求而进行的风险控制与规划,并将危害降低到最小,文档经过下载可进行自定义修改,请根据实际需求进行调整与使用。
1、公司安全生产委员会职责:1)负责事故救援的整体指挥;2)负责建立公司网络系统,保证与各分公司、项目部及上级主管部门的联系,并负责向上级主管部门的汇报工作;3)负责成立事故调查处理小组,对事故调查处理工作进行监督。
2、分公司安全领导小组职责:1)负责工程事故救援的全面指挥;2)负责所需救援物资的落实;3)负责与公司安全生产管理机构联系及情况汇报。
4)负责与相邻可依托力量的联络求救;3、项目部安全领导小组职责:1)负责指挥处理紧急情况,保证突发事件按应急救援预案顺利实施;2)负责事故现场的抢险、保护、救护及通讯工作;3)负责所需材料、人员的落实;4)负责与上级安全生产管理机构的联系及情况汇报;5)负责与相邻可依托力量的联络求救;6)负责工程项目生产的恢复工作。
4、项目部应急专业组职责:1)事故现场抢险组职责:负责事故现场的紧急抢险工作,包括受困人员、现场贵重物资及设备的抢救、危险品的转移等。
2)事故现场救护组职责:负责事故现场的紧急救护工作,及时组织护送重病伤员到医疗中心救治。
应急救援组织机构及其职责范本应急救援组织是一个有机整体,由多个部门和机构组成,共同负责应急救援工作。
这些机构协同合作,各司其职,确保在灾害和紧急情况发生时能够快速、高效地展开救援行动。
下面是一个应急救援组织机构及其职责的范文,供参考:一、指挥决策部门指挥决策部门负责全面统筹组织和协调应急救援工作,包括灾情评估、需求调查、资源调配等。
其主要职责包括:1.组织编制应急救援预案,并根据具体灾情进行调整和更新;2.指导各级救援队伍的行动,确保各类救援力量高效协同;3.参与应急演练和培训,提高救援人员的专业水平;4.指挥协调各单位的应急救援工作,确保灾情得到及时、科学的处置。
二、应急救援指挥中心应急救援指挥中心是应急救援组织的核心机构,负责指挥和协调应急救援行动。
其主要职责包括:1.接收各级救援队伍的报告,并进行初步评估和指挥调度;2.实时监控灾情发展和救援进展,及时调整和指导救援工作;3.提供救援现场的情报和情况报告,为决策部门提供参考;4.协调各类资源的调度和分配,确保救援力量得到合理利用;5.与社会各界保持紧密联系,及时反馈灾情信息,争取支持和帮助。
三、综合救援队伍综合救援队伍是应急救援组织的重要组成部分,由各类专业救援队伍和志愿者组成。
其主要职责包括:1.救援被困人员,提供医疗救助和紧急抢救;2.处理危化品泄漏、火灾和爆炸等紧急情况;3.开展地震、洪涝和山体滑坡等自然灾害的救援工作;4.协助政府和社会组织开展救灾和帮困工作。
四、疏散指导和安置部门疏散指导和安置部门负责组织和协调疏散工作,确保被灾群众得到及时安全的撤离和安置。
其主要职责包括:1.制定疏散和安置预案,确保安全、有序的疏散过程;2.组织和指导疏散人员的集结和转移工作;3.落实安置点的建设和管理,提供临时住所和生活物资;4.配合相关部门处理社会秩序和公共安全问题。
五、社会捐赠和志愿者服务部门社会捐赠和志愿者服务部门负责协调和组织社会力量参与应急救援工作。
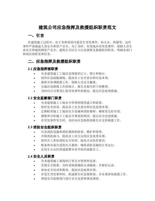
建筑公司应急指挥及救援组织职责范文一、引言在建筑施工过程中,由于各种原因可能发生突发事件,如火灾、坍塌等,这些事件严重威逼人身安全和资产安全。
为了及时、有效地应对突发事件,保障人员生命安全和建筑物资产安全,建筑公司应订立应急指挥及救援组织职责,明确各部门和岗位的职责和任务。
二、应急指挥及救援组织职责2.1 应急指挥部职责•负责建筑施工工地应急预案的订立、修订和执行。
•组织应急疏散演练,提高员工安全意识和应急本领。
•指挥并协调救援工作,保障人员安全撤离。
•完成应急救援工作的统计、报告及相关料子的整理。
•及时向公司领导汇报突发事件的情况,提出应急处理措施。
2.2 安全监察部门职责•负责建筑施工工地安全管理制度的建立和监督。
•组织安全培训,提高员工安全意识和应急处理本领。
•定期检查施工工地的安全设施和消防器材,确保其完好有效。
•搜集和分析施工工地安全事故的原因,提出安全改进措施。
•在突发事件发生时,及时向应急指挥部报告并支持救援工作。
2.3 消防安全组织职责•负责消防设施和消防器材的检查、维护和管理。
•开展消防演习,提高员工对火灾的应急处理本领。
•组织员工参加消防安全培训,提高火灾防控意识。
•配备和安装合适的灭火器材,确保消防设施的正常运行。
•在发生火灾时快速报警并有序组织疏散员工。
2.4 安全人员职责•负责建筑施工现场的日常安全管理和巡查。
•发现安全隐患,及时采取措施除去或隔离,并做好记录。
•参加安全培训和教育,提高应急处理本领。
•在发生突发事件时,快速报告应急指挥部,并乐观参加救援工作。
•帮助安全监察部门进行安全巡查和事故调查。
2.5 班组长职责•负责本施工班组的安全管理工作。
•关注施工现场的安全情形,及时发现并处理安全隐患。
•熟识和掌握应急预案措施,组织实施。
•指挥和协调班组人员在突发事件中的安全撤离和救援工作。
•及时向班组员工转达应急指挥部的指令和要求。
三、管理标准3.1 预案订立建筑公司应订立相关应急预案,明确每个部门和岗位的实在职责和任务,确保指挥和救援工作的有序进行。
建筑施工应急救援工作制度是为了保障施工现场安全,及时有效处置突发事件而制定的一系列规章制度。
以下是一个建筑施工应急救援工作制度的范本:1. 应急救援组织架构:1.1 应急救援指挥部:负责统一指挥、协调应急救援工作。
1.2 应急救援小组:根据施工现场特点和需求,设置专业的救援小组,包括消防、医疗、安全等方面的救援人员。
1.3 紧急援助中心:设立专门的紧急援助中心,提供紧急救援热线和相关的救援支持。
2. 应急救援预案:2.1 制定详细的建筑施工应急救援预案,包括预警机制、应急救援流程、紧急撤离和救援措施等内容。
2.2 定期组织应急演练,确保施工人员熟悉应急救援预案,提高应急响应能力。
3. 应急救援设备和物资储备:3.1 配备必要的应急救援设备,如灭火器、消防水带、呼吸器等,并进行定期检查和维护。
3.2 储备足够的医疗急救器械和药品,以应对可能发生的伤害情况。
4. 紧急通信和报警系统:4.1 建立紧急通信网络,包括对讲机、手机和固定电话等多种通讯方式。
4.2 设置报警系统,能够及时发出警报并通知相关人员。
5. 应急救援培训和岗位责任:5.1 组织必要的应急救援培训,确保施工人员了解应急救援知识和技能。
5.2 安排专门的救援人员,明确他们的岗位责任和任务。
6. 应急救援相关记录和报告:6.1 做好应急救援相关记录,包括应急演练、事故处理、救援人员培训等。
6.2 提交应急救援工作报告,对应急救援工作进行评估和总结,及时改进和完善制度。
建筑施工应急救援工作制度的制定和实施,可以提高施工现场的应急救援能力,确保施工人员的安全和施工进度的顺利进行。
建筑施工应急救援工作制度(2)一、总则建筑施工过程中,由于各种意外事件可能会对人员生命安全和建筑财产造成威胁,为了保障施工现场安全,需要建立完善的应急救援工作制度。
本制度旨在规范建筑施工应急救援工作,以确保人员安全和减少损失。
二、应急救援组织1. 应急救援组织架构建立应急救援组织,包括领导小组、指挥部、救援组等。
2024年建筑公司应急指挥及救援组织职责范文1)负责事故救援的整体指挥;2)负责建立公司网络系统,保证与各分公司、项目部及上级主管部门的联系,并负责向上级主管部门的汇报工作;3)负责成立事故调查处理小组,对事故调查处理工作进行监督。
2、分公司安全领导小组职责:1)负责工程事故救援的全面指挥;2)负责所需救援物资的落实;3)负责与公司安全生产管理机构联系及情况汇报。
4)负责与相邻可依托力量的联络求救;3、项目部安全领导小组职责:1)负责指挥处理紧急情况,保证突发事件按应急救援预案顺利实施;2)负责事故现场的抢险、保护、救护及通讯工作;3)负责所需材料、人员的落实;4)负责与上级安全生产管理机构的联系及情况汇报;5)负责与相邻可依托力量的联络求救;6)负责工程项目生产的恢复工作。
4、项目部应急专业组职责:1)事故现场抢险组职责:负责事故现场的紧急抢险工作,包括受困人员、现场贵重物资及设备的抢救、危险品的转移等。
2)事故现场救护组职责:负责事故现场的紧急救护工作,及时组织护送重病伤员到医疗中心救治。
3)事故现场保护组职责:负责事故现场的保护、人员的清点及疏散工作。
4)事故现场通讯组职责:负责收集相关单位部门的通信方式,保证各级通讯联系畅通,做好联络工作。
2024年建筑公司应急指挥及救援组织职责范文(二)建筑公司在应急情况下,承担着保障员工安全和维护建筑工地正常运营的重要职责。
为了能够有效应对各种紧急情况,并及时组织救援工作,建筑公司应当设立应急指挥及救援组织,并明确其职责和工作流程。
以下是2024年建筑公司应急指挥及救援组织的一些主要职责:1. 建立健全应急指挥及救援组织框架:建筑公司应设立应急指挥中心或办公室,负责统一协调应急救援工作。
建立应急指挥岗位,配置专业人员负责指挥和协调各类应急救援工作。
同时,建筑公司应制定相应的应急预案和流程手册,明确各类应急情况的处理程序和责任分工。
2. 建立应急预警机制:建筑公司应建立起完善的应急预警系统,包括利用现代化科技手段实时监测建筑工地安全状况,预防和预警各类潜在风险。
建筑公司应急指挥及救援组织职责范文一、前言随着社会的发展和建筑业的快速发展,建筑项目的安全问题越来越受到重视。
在建筑施工过程中,不可避免地会出现一些紧急情况,如火灾、坍塌、事故等。
为了保障员工和施工现场的安全,建筑公司应设立应急指挥及救援组织,明确各岗位的职责,提前做好应急准备,有效应对各种紧急情况。
二、应急指挥组织的职责1. 组织协调:应急指挥组织负责组织和协调各岗位、各部门的应急工作,根据紧急情况的特点确定应急措施,并将其传达给相关人员。
2. 资源调配:应急指挥组织负责调配相关资源,包括人员、物资、设备等,以应对紧急情况。
根据现场的实际情况和需求,统筹安排资源的使用,以最大限度地减少损失。
3. 信息收集:应急指挥组织负责收集和分析相关的信息,以了解紧急情况的发展态势,及时调整应急措施。
同时,将有关信息及时传达给相关人员,以确保他们能够及时采取相应的行动。
4. 协调联络:应急指挥组织负责与外界的协调和联络工作,与相关政府部门、救援机构以及其他建筑公司保持良好的沟通,以获得必要的支持和援助。
5. 应急演练:应急指挥组织负责组织定期的应急演练,以提高员工的应急能力和协作能力。
通过实际操作和模拟演练,使员工熟悉应急程序和流程,做到心中有数,能够应对各种紧急情况。
三、救援组织的职责1. 抢险救援:救援组织负责抢险救援工作,当发生紧急情况时,迅速采取行动,通过合理的救援措施,尽快控制事态发展,保护工人和现场的安全。
2. 伤员救治:救援组织负责对伤员进行及时救治,包括急救、送医等工作。
根据伤员的伤情和情况,决定是否要进行紧急手术等治疗,以最大程度地拯救伤员的生命和健康。
3. 疏散安抚:救援组织负责组织现场人员的疏散工作,确保每个人的安全。
在紧急情况下,人员的疏散是至关重要的,救援组织要制定合理的疏散计划,并指挥人员按照计划有序地进行疏散。
4. 环境保护:救援组织负责组织和实施相应的环境保护措施,防止事故对周围环境的影响。
工程施工应急救援责任制及组织机构范本一、引言应急救援是工程施工过程中不可或缺的重要环节。
为了确保在紧急情况下能够迅速、有效地进行救援工作,需要建立健全的责任制和组织机构。
本文将提供一份工程施工应急救援责任制及组织机构的范本,以供参考。
二、应急救援责任制范本1. 总体要求(1) 加强领导,明确责任: 工程施工单位应成立应急救援领导小组,并明确各成员的职责和权限,确保应急救援工作能够得到有效的领导和协调。
(2) 强化培训,提升应急能力: 工程施工单位应定期组织应急救援演练和培训,提高员工应对突发事件的能力和素质。
(3) 健全机制,完善制度: 工程施工单位应制定健全应急救援制度和程序,明确各级责任人员在应急救援工作中的职责和要求。
(4) 积极配合,通力合作: 工程施工单位应与相关部门和机构建立紧密的合作关系,形成应急救援工作的合力。
2. 层级责任划分(1) 领导小组领导小组由工程施工单位的高层管理人员组成,负责统一决策、协调推进、总结评估等重要工作。
(2) 责任人员每个工程施工单位应指定专人负责应急救援工作,负责具体的组织、协调和指导工作。
(3) 应急救援队伍工程施工单位应成立应急救援队伍,由专业的救援人员组成,负责紧急情况下的救援工作。
3. 责任制度(1) 领导责任制领导小组成员要带头组织和指导应急救援工作,确保各项措施得到有效落实。
(2) 指挥责任制负责具体应急救援工作的责任人员要及时组织、指挥应急救援行动,确保救援工作有序进行。
(3) 轮岗值班制工程施工单位要组织应急救援人员轮流值班,确保24小时应急救援能力。
4. 紧急事故预案(1) 制定预案工程施工单位应制定紧急事故应急救援预案,明确各级责任人员的职责和任务。
(2) 预案修订预案应定期修订,确保与实际情况相适应。
(3) 预案演练工程施工单位应定期组织预案演练,检验预案的可行性和有效性。
三、应急救援组织机构范本1. 领导小组领导小组由工程施工单位的高层管理人员组成,包括总经理、安全负责人、技术负责人等,负责统一协调、决策和领导应急救援工作。
建筑公司应急指挥及救援组织职责范本1.紧急通知和调度:a. 接到突发事件通知后,立即启动应急指挥系统,并及时通知相关责任人员;b. 调度相关人员、设备和资源,协调应急救援工作;c. 确保通讯畅通,与相关部门和单位进行紧急沟通和协调。
2.应急现场指挥:a. 组织现场应急指挥中心,确保指挥信息的传递和执行;b. 根据现场情况,快速做出决策,合理安排人员和物资配备;c. 协调并指挥救援行动,确保救援工作高效有序进行;d. 监督救援过程,及时调整救援策略和措施。
3.人员安全撤离:a. 组织人员安全撤离工作,确保人员的生命安全;b. 制定撤离路线和方案,指导人员有序撤离;c. 配备专业人员指导人员疏散以及楼宇紧急逃生的方法和技能;d. 组织救援人员搜救被困人员,必要时进行紧急救护。
4.现场疏散和治安维护:a. 组织现场疏散工作,确保人员迅速有序撤离;b. 协调指挥人员和安保人员,保障现场秩序和安全;c. 配备专业人员指导现场人员疏散和逃生的方法和技能;d. 组织人员集结和统一安排,确保人员信息准确无误。
5.现场协调和联络:a. 组织并指挥各相关单位和部门的联合救援工作;b. 协调现场救援行动,确保资源的合理配置和利用;c. 与相关政府部门和救援队伍进行紧密联系和沟通;d. 收集、整理和更新现场救援情况,及时向上级报告。
6.舆情和宣传管理:a. 组织对外宣传工作,及时发布事故情况和救援进展;b. 制定宣传方案,增强公众对救援工作的了解和支持;c. 协助媒体进行报道,及时回应公众的关切和疑问;d. 维护公司形象和声誉,传递积极正能量。
7.救援工作总结和经验总结:a. 在救援工作结束后,组织救援行动的总结和评估;b. 汇总救援过程中的问题和困难,提出改进措施;c. 研究并制定应对突发事件的应急预案和培训计划;d. 撰写救援行动报告,并提交给上级领导和有关部门。
8.职责分工和人员培训:a. 制定公司应急指挥和救援工作的具体分工和职责;b. 常态化培训相关人员,提高应急指挥和救援能力;c. 配备专业人员,建立救援专家团队,提供技术支持;d. 定期组织演练和练习,检验指挥和救援能力。
建筑公司应急指挥及救援组织职责范文一、应急指挥组织职责1. 组织制定应急预案:负责组织编制和定期更新公司应急预案,确保其完善性和可操作性。
2. 组织应急演练:定期组织公司内部的应急演练,以检验和提升应急预案的有效性。
3. 指挥协调应急救援工作:在突发事件发生时,及时启动应急指挥系统,指挥协调各相关部门开展应急救援工作。
4. 指导应急处置工作:根据应急预案的要求,指导各相关部门进行应急处置工作,确保处置措施的科学性和有效性。
5. 监督督导应急工作:对应急救援过程进行监督和督导,及时发现并纠正工作中存在的问题和不足。
6. 组织应急处置评估:对应急处置过程进行评估和总结,提出改进建议,并定期向公司领导层汇报。
7. 组织应急培训:定期组织应急培训,提高员工的应急救援能力和应对突发事件的能力。
8. 与相关机构沟通协调:与相关政府部门、救援机构、医疗机构等保持密切联系,进行信息共享和协调合作。
9. 维护应急设施和装备:负责应急设施和装备的维护保养、备品备件的储备和更新,确保其正常运转和可靠性。
二、救援组织职责1. 快速反应:在突发事件发生后,及时启动救援机构,快速响应并派遣救援人员赶赴现场。
2. 进行人员搜索和救援:按照预案要求,进行人员搜索和救援工作,确保被困人员的生命安全。
3. 救治伤员:将受伤人员转移到安全地点,对其进行紧急救治,并及时送往医疗机构进一步救治。
4. 避免次生灾害:采取有效措施,避免事故扩大化或引发次生灾害,确保救援工作的顺利进行。
5. 界定事故范围和危险区域:根据事故情况,界定事故范围和危险区域,并采取有效措施进行封控和警示。
6. 监控事故现场:设置监控设备,对事故现场进行24小时监控,及时发现和记录相关信息。
7. 提供专业支持:根据需要,调集专业救援人员和装备,提供专业技术支持。
8. 协调应急救援资源:与应急指挥组织、相关机构和企业沟通协调,共享救援资源,优化救援工作。
9. 进行事故调查和评估:事故结束后,开展事故调查和评估,查明事故原因,提出防范措施,并向公司汇报。
建筑公司应急指挥及救援组织职责范本第一章绪论一、背景介绍随着城市建设规模的不断扩大和复杂性的增加,建筑公司承担了越来越重要的角色。
然而,建筑施工和运营过程中难以避免的风险和突发事件给公司及相关利益方带来了很大的挑战。
为了能够应对突发风险和事件,建筑公司需设立应急指挥及救援组织。
二、目的和意义建立应急指挥及救援组织,旨在提高公司应对突发风险和事件的能力,最大限度地减少损失,保障人员安全,保护企业形象和利益。
第二章应急指挥组织的职责一、领导指挥作为应急指挥组织,建筑公司需要确保在突发事件发生时能够快速做出决策和行动。
为此,需要明确以下职责:1. 成立应急指挥组织:建立由公司高层领导和相关部门负责人组成的应急指挥团队,明确成员的职责和权责。
2. 制定应急预案:制定并不断更新公司的应急预案,明确各个部门的职责和行动方案,确保在突发事件发生时能够有序应对。
3. 指挥调度:在突发事件发生时,负责指挥调度各个部门的人员和资源,确保及时采取有效的措施减少损失。
4. 确保信息流畅:建立健全的信息通报和沟通机制,及时准确地传递信息,确保各个相关部门能够得到及时的支持和协助。
二、风险评估和应急准备为了做好突发事件的应对工作,建筑公司需要提前进行风险评估和应急准备,明确以下职责:1. 风险评估:定期开展风险评估,识别潜在风险和安全隐患,及时采取措施进行风险防范。
2. 应急预案:制定并不断更新公司的应急预案,确保部门和员工清楚应对突发事件的流程和措施。
3. 应急演练:定期组织应急演练,提高员工应对突发事件的能力,检验应急预案的有效性。
4. 危险物品管理:建立健全的危险化学品管理制度,确保危险物品的安全存放和使用。
三、救援和后勤保障在突发事件发生后,建筑公司需要快速进行救援和提供后勤保障,明确以下职责:1. 紧急救援:及时组织救援队伍,采取有效措施进行人员救援和伤员转运,最大程度减少人员伤亡。
2. 后勤保障:安排人员提供给予生活、医疗、心理等方面的支持和服务,帮助受影响的员工恢复正常生活。
建筑公司应急指挥及救援组织职责(最新版)编制人:__________________审核人:__________________审批人:__________________编制单位:__________________编制时间:____年____月____日序言下载提示:该文档是本店铺精心编制而成的,希望大家下载后,能够帮助大家解决实际问题。
文档下载后可定制修改,请根据实际需要进行调整和使用,谢谢!并且,本店铺为大家提供各种类型的安全管理制度,如通用安全、交通运输、矿山安全、石油化工、建筑安全、机械安全、电力安全、其他安全等等制度,想了解不同制度格式和写法,敬请关注!Download tips: This document is carefully compiled by this editor. I hope that after you download it, it can help you solve practical problems. The document can be customized and modified after downloading, please adjust and use it according to actual needs, thank you!In addition, this shop provides you with various types of safety management systems, such as general safety, transportation, mine safety, petrochemical, construction safety, machinery safety, electrical safety, other safety, etc. systems, I want to know the format and writing of different systems ,stay tuned!建筑公司应急指挥及救援组织职责1、公司安全生产委员会职责:1)负责事故救援的整体指挥;2)负责建立公司网络系统,保证与各分公司、项目部及上级主管部门的联系,并负责向上级主管部门的汇报工作;3)负责成立事故调查处理小组,对事故调查处理工作进行监督。
工程施工应急救援责任制及组织机构范文事故应急救援工作实行施工第一责任人负责制和分级分部门负责制,由安全事故应急救援小组统一指挥抢险救灾工作。
当重大安全事故发生后,各有关职能部门要在安全事故应急救援小组的统一领导下,按照《预案》要求,履行各自的职责,做到分工协作、密切配合,快速、高效、有序地开展应急救援工作。
安全事故应急救援(一)应急救援小组的主要职责1、发布启动和解除重大安全事故应急救援预案的命令;2、按照《预案》程序的规定,组织、协调、指挥重大安全事故应急救援预案的实施,尽全力减少人员伤亡和财产损失;3、根据事故发生状态,统一部署应急预案的实施工作,指挥各部门有条不紊的进行抢险救灾工作;4、在救灾过程中随时掌握《预案》实施情况,并对《预案》实施过程中的出现的问题采取适当的处理措施;5、在负责区域内为事故现场紧急调用各类物资、设备、人员、防火用具并提供场地,抢险救灾结束后要负责督促事故单位及时归还或给予补偿;6、事故发生后,应急救援小组要及时向上级有关部门汇报。
对于超出自身处理能力的事故,要及时请示。
7、对于在重大安全事故应急救援、抢险救灾工作中成绩卓着的部门和个人,安全事故应急小组应给予其适当的表彰和奖励。
对不履行救援职责的,延误隐瞒安全事故的,依照有关规定给予处罚。
构成安全事故责任罪的,移交司法机关追究刑事责任。
(二)应急救援小组组长、副组长的职责1、协同商议救援命令,指挥各部门抢险救灾并监督落实;2、通知并联络应急救援小组有关成员,做好应急准备后立即投入救援;3、选址建立现场救援指挥部,综合协调各部门救援工作;4、事故灾害有危及周边单位和人员的险情时,决定是否应采取疏散措施;5、现场检查救援工作,提出救援方案,指挥员工开展救援工作;6、配合上级部门进行事故调查处理工作,适时发布公告,将事故的原因、责任及处理意见公布于众(三)应急救援小组成员的职责1、小组成员应具备较高的安全警惕性,熟知安全规范并带头自觉遵守;2、应急救援小组成员应积极配合组长的工作,做好救援准备措施;3、事故发生后,救援小组成员要立即到位,及时开展救援工作;4、在救援行动中听从上级指挥,统一协调行动;5、应急救援小组在抢救行动中要尽心尽责,将人员伤亡和物资损失降到最低;6、协助组长做好事故处理工作7、小组成员名单(见附表)工程施工应急救援责任制及组织机构范文(2)工程施工应急救援是指在发生工程施工事故、火灾、自然灾害等突发事件时,及时组织力量,采取应急措施,最大限度地减少人员伤亡和财产损失的一项重要工作。
建筑公司应急指挥及救援组织职责
姓名:XXX
部门:XXX
日期:XXX
建筑公司应急指挥及救援组织职责
1)负责事故救援的整体指挥;
2)负责建立公司网络系统,保证与各分公司、项目部及上级主管部门的联系,并负责向上级主管部门的汇报工作;
3)负责成立事故调查处理小组,对事故调查处理工作进行监督。
2、分公司安全领导小组职责:
1)负责工程事故救援的全面指挥;
2)负责所需救援物资的落实;
3)负责与公司安全生产管理机构联系及情况汇报。
4)负责与相邻可依托力量的联络求救;
3、项目部安全领导小组职责:
1)负责指挥处理紧急情况,保证突发事件按应急救援预案顺利实施;
2)负责事故现场的抢险、保护、救护及通讯工作;
3)负责所需材料、人员的落实;
4)负责与上级安全生产管理机构的联系及情况汇报;
5)负责与相邻可依托力量的联络求救;
6)负责工程项目生产的恢复工作。
4、项目部应急专业组职责:
1)事故现场抢险组职责:负责事故现场的紧急抢险工作,包括受困人员、现场贵重物资及设备的抢救、危险品的转移等。
2)事故现场救护组职责:负责事故现场的紧急救护工作,及时组织护送重病伤员到医疗中心救治。
第 2 页共 4 页
3)事故现场保护组职责:负责事故现场的保护、人员的清点及疏散工作。
4)事故现场通讯组职责:负责收集相关单位部门的通信方式,保证各级通讯联系畅通,做好联络工作。
第 3 页共 4 页
感谢您的浏览!整理范文,仅供参考。
第4 页共4 页。
文件编号:TP-AR-L9396
There Are Certain Management Mechanisms And Methods In The Management Of Organizations, And The Provisions Are Binding On The Personnel Within The Jurisdiction, Which Should Be Observed By Each Party.
(示范文本)
编制:_______________
审核:_______________
单位:_______________
建筑公司应急指挥及救援组织职责正式样本
建筑公司应急指挥及救援组织职责
正式样本
使用注意:该管理制度资料可用在组织/机构/单位管理上,形成一定的管理机制和管理原则、管理方法以及管理机构设置的规范,条款对管辖范围内人员具有约束力需各自遵守。
材料内容可根据实际情况作相应修改,请在使用时认真阅读。
1、公司安全生产委员会职责:
1)负责事故救援的整体指挥;
2)负责建立公司网络系统,保证与各分公司、
项目部及上级主管部门的联系,并负责向上级主管部
门的汇报工作;
3)负责成立事故调查处理小组,对事故调查处
理工作进行监督。
2、分公司安全领导小组职责:
1)负责工程事故救援的全面指挥;
2)负责所需救援物资的落实;
3)负责与公司安全生产管理机构联系及情况汇报。
4)负责与相邻可依托力量的联络求救;
3、项目部安全领导小组职责:
1)负责指挥处理紧急情况,保证突发事件按应急救援预案顺利实施;
2)负责事故现场的抢险、保护、救护及通讯工作;
3)负责所需材料、人员的落实;
4)负责与上级安全生产管理机构的联系及情况汇报;
5)负责与相邻可依托力量的联络求救;
6)负责工程项目生产的恢复工作。
4、项目部应急专业组职责:
1)事故现场抢险组职责:负责事故现场的紧急
抢险工作,包括受困人员、现场贵重物资及设备的抢救、危险品的转移等。
2)事故现场救护组职责:负责事故现场的紧急救护工作,及时组织护送重病伤员到医疗中心救治。
3)事故现场保护组职责:负责事故现场的保护、人员的清点及疏散工作。
4)事故现场通讯组职责:负责收集相关单位部门的通信方式,保证各级通讯联系畅通,做好联络工作。
此处输入对应的公司或组织名字
Enter The Corresponding Company Or Organization Name Here。