亚洲与北美气候比较
- 格式:docx
- 大小:20.16 KB
- 文档页数:2
各个气候的特点总结1、总结一个大洲的气候特点通常从哪些方面考虑气候一般不分大洲来考虑的。
主要考虑如下:1.纬度。
2.地形。
3.水资源远近。
比如离开海洋的距离。
2、世界区域气候特点归纳雪松思源傲珊、曼文3、总结世界气候9种类型的分布规律,分布地区,成因,特征气候类型分布规律成因气候特征热带热带雨林气候南北纬10°之间赤道低气压带控制全年高温多雨热带草原气候南北纬10°~20°之间赤道低压、信风带交替控制湿季干季交替热带季风气候北纬10°~北纬25°大陆东岸冬夏季风交替控制雨季集中旱雨季分明热带沙漠气候南北纬20°~30°大陆内部、大陆西岸副高或信风带控制全年干旱少雨亚热带亚热带季风气候南北纬25°~35°大陆东岸冬夏季风交替控制冬温夏热夏雨地中海气候南北纬30°~40°大陆西岸副高和西风带交替控制冬温雨夏干热温带温带季风气候北纬35°~50°大陆东岸冬夏季风交替控制冬寒冷干燥夏高温多雨温带海洋气候南北纬40°~60°大陆西岸全年受西风带影响温和多雨温带大陆性气候南北纬40°~60°大陆内部大陆气团控制冬寒夏热干旱少雨亚寒带针叶林气候北纬50°~70°极地大陆(海洋)气团控制冬寒长夏短暖寒带苔原气候北半球极地附近临海极地气团控制全年严寒冰原气候南北半球极地附近内陆极地气团控制全年酷寒高山高原高山高原气候高大的山地和高原地区气温随高度变化气温随高度而降低4、求各种气候类型的总结!(1)热带雨林气候。
位于各洲的赤道两侧,向南、北延伸5°~10°左右,如南美洲的亚马孙平原,非洲的刚果盆地和几内亚湾沿岸,亚洲东南部的一些群岛等。
这些地区位于赤道低压带,气流以上升运动为主,水汽凝结致雨的机会多,全年多雨,无干季,年降水量在2,000毫米以上,最少雨月降水量也超过60 毫米,且多雷阵雨;各月平均气温为25°~28℃,全年长夏,无季节变化,年较差一般小于3℃,而平均日较差可达6°~12℃。
世界地图各大洲气候类型1、1、地理-描绘世界大洲大洋分布图并填注大洋大洲名称、2、描绘世界主要气候类型分布图并填注气候名称图哈哈,是让你画图吧,网上查一个世界地图,第1题就完成了;气候图嘛我发这里2、求这样的世界洋流分布和气候类型结合的高清大图我要打印的要不糊啊!!还有世界地形图世界地图能找到的最清楚的了,其他再没有了 3、美国气候类型分布图美国气候类型分布图如下图所示:美国大部分地区属于大陆性气候,南部属亚热带气候。
中北部平原温差很大,芝加哥1月平均气温-3℃,7月24℃;墨西哥湾沿岸1月平均气温11℃,7月28℃。
世界各地的气候类型、分布规律、成因即气候特征如上图所示。
热带雨林气候分布在:南美洲、非洲和亚洲东南部的赤道两侧,大致在南北纬10°之间热带草原气候分布在:非洲和南美洲的热带雨林气候两侧,大致在南北纬10°至回归线之间热带季风气候分布在:亚洲中南半岛和印度半岛,大致在南北纬10°至回归线间的大陆东岸热带沙漠气候分布在:非洲北部、亚洲西部和澳大利亚中部,大致在回归线附近的大陆内部和西岸亚热带季风气候分布在:亚洲大陆东部,北回归线以北至北纬32°附近地中海气候分布在:地中海沿岸地区最广,主要位于南北纬30°~40°之间的大陆西岸温带季风气候分布在:主要分布在亚洲东部的中纬度地区温带大陆性气候分布在:主要分布在中纬度内陆地区,如亚欧大陆和北美大陆的内陆地区温带海洋性气候分布在:主要分布在南北纬40°~60°之间的大陆西岸,以欧洲西部最广寒带气候分布在:主要分布在极圈内的高纬度地区。
高原山地气候主要分布在高大的高原、山地地区,如青藏高原、南美安第斯山等。
4、求地理地图册世界气候类型---高中气候类型、分布、成因及特点气候类型分布规律主要分布地区气候成因特点热带雨林气候南北纬10°之间亚马孙河流域、刚果河流域、马来群岛常年受赤道低压带控制,盛行上升气流全年高温多雨热带草原气候南北纬10°-南北回归线之间非洲中部、拉美、澳大利亚大陆北部和南部赤道低气压带和信风带交替控制全年高温,干,湿季分明,最热月出现在干季之末热带季风气候北纬10°~北纬25°之间的大陆东岸亚洲中南半岛、印度半岛、菲律宾群岛北部气压带风带的季节移动和海陆热力性质差异全年高温,旱雨两季分明热带沙漠气候回归线-30°之间的大陆内部和西岸撒哈拉、阿拉伯半岛、澳大利亚中西部、纳米比亚、墨西哥、秘鲁、智利境内副热带高压带或信风带控制,沿岸受寒流影响,干旱多雾全年炎热,干旱少雨亚热带季风和季风性湿润气候南北纬25°-35°之间的大陆东岸我国秦岭-淮河以南地区、美国东南部、澳大利亚东岸冬、夏季风交替控制(海陆热力性质差异)冬季温和少雨,夏季高温多雨地中海气候南北纬30°-40°之间的大陆西岸地中海沿岸、南非、美国加州、智利、澳大利亚副热带高压带和西风带交替控制冬季温和多雨,夏季炎热干燥温带季风气候南北纬35°-55°之间的大陆东岸我国华北、东北,日本、朝鲜半岛(仅亚州东北部)冬、夏季风交替控制(海陆热力性质差异)冬季寒冷干燥,夏季暖热多雨温带大陆性气候南北纬40°-60°之间的大陆内部亚欧大陆内陆、北美大陆内陆及东岸、巴塔哥尼亚高原深居大陆内部,终年受大陆气团控制,海洋水汽难以到达冬寒夏热,全年少雨温带海洋性气候南北纬40°-60°之间的大陆西岸西欧、南北美洲西岸、澳大利亚东南部、新西兰终年受西风带控制全年温和多雨亚寒带针叶林气候北纬50°~70亚欧大陆和北美大陆的北部极地大陆气团控制冬寒长,夏短暖,降水少苔原气候北半球极地附近临海亚欧大陆和北美大陆的北冰洋沿岸纬度高,终年受极地高压带或东风带控制全年严寒,降水稀少冰原气候南极大陆、格陵兰南极大陆、格陵兰岛纬度高,终年受极地高压带或东风带控制全年酷寒,降水稀少高山、高原气候青藏高原,天山、阿尔卑斯山、科迪勒拉山系等地势高,地形起伏大水热条件垂直变化明显5、可以发一张高清的世界气候类型分布图吗?6、求世界气候类型分布地图!急!热带雨林气候全年高温多雨热带草原气候平均气温高,有明显的干湿季之分地中海气候夏季炎热干燥,冬季温暖潮湿,雨热不同期热带沙漠气候全年高温干燥热带季风气候全年高温,夏季吹西南季风,降水丰沛,冬季吹东北季风,降水少亚热带季风气候又称亚热带季风性湿润气候特点与热带季风相似,气温较热带季风气候低温带季风气候特点与亚热带季风相似,气温较亚热带季风气候低温带大陆性气候冬冷夏热,气温年较差大,降水少温带海洋性气候夏凉冬暖,终年有降水亚寒带针叶林气候大陆性强烈,冬季漫长严寒,暖季短促,气温年较差大,降水量少,集中在暖季,蒸发弱,属于冷湿环境高原气候和高山气候呈垂直气候带结构苔原气候全年皆冬,降水稀少,极昼、极夜现象明显冰原气候全年严寒,降水量极少,暴风雪常见7、世界气候类型分布图(1)A温带大陆性气候 B地中海气候 C热带沙漠气候 D高原山地气候海拔高度(地势高度)(2)温带季风气候、亚热带季风气候、热带季风气候,纬度位置(3)①地中海气候②热带沙漠气候③热带草原气候④热带雨林气候⑤高原山地气候(4)北美洲南极8、世界气候类型分布图世界气候类型分布图如下:气候分类是将全球气候按某种标准划分为若干类型的过程。
北美洲与亚洲气候的相似性与差异性分析北美洲与亚洲地理位置上,都位于北半球的中纬度地区,因此其气候特征上具有一定的相似性。
然而由于北美洲和亚洲分属于西半球和东半球,海陆位置和下垫面状况又有很大的差异,因而导致两者气候上具有差异性。
一、北美洲与亚洲气候特征的比较北美洲与亚洲气候均具有多样性,气候类型均较为全面。
亚洲在太阳辐射、大气环流和地文因素综合影响下,形成了复杂的气候。
亚洲从北冰洋岸到努沙登加拉群岛,从太平洋西岸到地中海之滨,除大陆西岸的温带湿润海洋性气候和南极洲与格陵兰岛的冰原气候外,世界上所有主要类型的气候,在亚洲都有分布。
北冰洋沿岸岛屿上有类似格陵兰岛的冰原气候;北冰洋沿岸是寒带苔原气候;以南是横贯西伯利亚的亚寒带针叶林气候;在东亚有温带季风气候和亚热带季风气候;东南亚和南亚主要为热带季风气候;大巽他群岛等一带是赤道多雨气候;西南亚地中海沿岸为地中海式气候;西南亚的大部地区和亚洲大陆内部,分别是热带、亚热带和温带干旱和半干早气候,前者是北非大沙漠向东的延伸,大部地区常处于副热带高压和东北信风控制下,干旱少雨;后者因居大陆内部,海洋气流难以达到而干旱少雨。
亚洲由于高纬和高山、高原地区很广,所以寒冷气候在各洲中也是很突出的,例如西伯利亚即以位于高纬和远离大西洋而具有剧烈大陆性的寒湿气候,这里既有北半球的“寒极”,又有广阔分布的永久冻结现象。
在世界各大洲中以亚洲的亚热带范围最广,它从太平洋岸延伸到地中海岸,呈一东西长约10000km、南北宽约700km 的广阔地带。
由于地理位置、海陆影响、地形结构等因素的综合作用,使亚洲的亚热带气候又可区分出几个不同的类型,从西向东可分为地中海式气候(西岸气候)、伊朗型气候、高山型气候和季风型气候(东岸气候)。
亚洲各气候要素变化的极端性,既是气候大陆性的一个反映,也是气候复杂性的一种表现。
在亚洲具有世界上最冷、最热、最湿和最干的地区之一。
例如维尔霍扬斯克-奥伊米亚康地区是北半球的“寒极”。
北美气候特征及原因云南官渡区第一中学严郎1.北美洲的地形结构对气候有什么影响?北美洲以三大南北纵列带为特征的地形结构,对于大陆气候的分异有特别重要的意义。
影响最显著的是西部科迪勒拉山系,它由三重山脉和一系列山间高原、盆地组成,不仅高度相当大,宽度也很大,沿海又缺乏深入大陆的海湾。
因此,科迪勒拉山系一方面成为极地太平洋气团向东侵入的重要障碍,使温和湿润的海洋性气候仅局限于北纬40°以北的西岸,处于背风位置的山间高原和山间盆地成为半干旱和干旱气候;另一方面,极地加拿大气团和热带墨西哥湾、大西洋气团,由于科迪勒拉山系的阻挡也不能西侵,因而只能活动于大陆的中、东部。
科迪勒拉山系的东带落基山也是大陆东、西部之间气候上的重要分界线,它不仅导致东、西部的降水量大不一样,对气温也有一定影响。
一般说来,落基山以西,除北纬40°以北的沿海和迎风山坡外,年降水量均在500毫米以下,冬季降水占优势,夏季少雨或干旱,冬季气温则高于同纬度东部各地。
落基山以东除高纬度的北部地带以及紧靠落基山的大平原部分地区以外,年降水量都在500毫米以上,夏季降水比率增高。
斯波坎和蒙特利尔的气候资料就可以说明这个问题。
当然,造成这种差异同大气环流、洋流等因素也有关系。
落基山以东为中部平原地带,地势低平坦荡,无东西向山脉阻隔,向南北开敞,并有哈得孙湾、五大湖、密西西比水系、墨西哥湾等水域相互贯通。
这样的地形条件有利于南北秉性不同的气团畅行无阻。
冬季,干冷的极地加拿大气团可径直南下,造成寒潮天气,使当地气温骤降;夏季,热带墨西哥湾、大西洋的温湿气团可自由北上,直达哈得孙湾沿岸,带来闷热多雨天气。
中部平原成为南北冷暖气团交绥、争逐的场所,气旋活动频繁,冬季尤为活跃。
因此,中部平原天气多变,是北美洲气温和降水季节变化最大、大陆性较强的地区。
东部的阿巴拉契亚山,高度和宽度都不大,山脉的连续性也较差,并不构成气候上的显著界线,但对局部地区的气候仍有很大影响。
世界气候类型的分布(详细)一、气候形成因子(一)、气温影响因素1、纬度:纬度影响正午太阳高度和昼夜长短,纬度越高气温越低。
2、下垫面:包括海陆热力性质差异、地形、洋流等(1)海陆热力性质差异:同纬度地区,夏季气温,陆地高于海洋,冬季气温海洋高于陆地。
(2)地形:海拔越高,气温越低。
阴坡气温偏低,阳坡气温偏高。
(3)洋流:暖流经过的海区,气温偏高;寒流经过的海区,气温偏低。
(二)降水影响因素1、纬度——大气环流:低压带为多雨带,高压带为少雨带;大陆的迎风一侧降水多,背风一侧降水少;夏季风降水多,冬季风降水少。
2、距海的远近:绝大部分水汽都来自海洋,所以距海越远,降水越少,越近降水越多。
3、地形:迎风坡降水多,背风坡降水少。
4、洋流:暖流经过的沿海地区降水偏多,寒流经过的降水偏少。
(三)、气候形成主要因素1、纬度2、海陆分布3、地形4、洋流(1)太阳辐射:地区气候差异和气候季度差异的主要原因,是影响气候的最根本因素,它决定了全球气候从低纬向高纬由热带向亚热带、温带、寒带过渡的总体分布特征;(2)大气环流:是影响气候的最重要因素,一方面大气环流在海陆间、高低纬间进行热量和水分的输送、交换,对全球降水分布产生最要的影响,另一方面,大气环流本身也是重要的气候现象,大气环流使同一气候带内由于降水差异而形成不同的气候(如亚热带的季风气候与地中海气候、温带的海洋性气候、大陆性气候和季风气候);(3)下垫面(地面状况):使各地气候进一步复杂化.因为下垫面是大气的直接热源和水源,不同的下垫面直接影响大气的水热状况.如:海洋与陆地:受海洋影响大的地区,温度变化小、变化慢.地形:山地比附近平原温度低,温度变化小。
洋流:暖流增温增湿、寒流降温减湿(4)人类活动:改变大气成分和水汽含量(CO2等增多,温度升高)改变地表物理特性和生物特性(兴修水库、植树造林影响气候)气压带、风带的分布及其季节移动(大气环流大气环流决定降水量)季风环流同纬度陆地与海洋比夏季温度陆海陆海同纬度海洋比陆地冬季气温高形成气候的四个因子相互作用,相互制约.影响着气候的两大要素:气温与降水,气温与降水的不同组合就构成了世界纷繁复杂的气候类高,冬季低,内陆降水少因素夏季低,近海一般降水多型.二、完成表“气候特点、成因、分布”气温随海拔升高而降低,背类型分布规律分布地区暖流:气温较高,降水较多主要特点形成原因植被农业生产地形洋流因素因素热带雨林风坡降水少,迎风坡降水多寒流:气温较低,降水较少终年赤道低热带南北纬10°之间亚马孙平原、刚果盆终年高温多雨,2000mm水稻种植、热带经纬度是影响气候的基本因素纬度(纬度决定热量)因素雨林气候草原归线气候大陆内部和西岸下700-1000mm地、马来群岛以上压控制,盛行上升气流和信风带交替控制带控制济作物,全年可耕作畜牧业为主,种植业以小麦为主,湿播旱收绿洲农业、畜牧业热带南北纬10-南北回非洲、南美洲、大洋洲终年高温,干湿两季,赤道低压带热带草原南北回归线-南北北非、阿拉伯半岛、澳终年高温少雨,250mm以副高或信风热带沙漠热带纬30°大陆内部和大利亚、墨西哥等沙漠西岸气候热带北纬10°到北回归印度半岛、中南半岛、终年高温,分为雨旱两季风环流控热带季雨林季风线之间的大陆东岸海南岛、吕宋岛等气候季,1500-2000mm之间制水稻、茶叶、甘蔗、小麦,湿播旱收亚洲东部、澳大利亚、夏季高温多雨,冬季温和季风环流控亚热带常绿水田为主,水稻、亚热南北纬制阔叶林甘蔗、柑橘、茶叶带季25°--35°大陆东南北美洲东南部均有少雨,800-1500mm分布风气岸候地中南北纬30-40°大地中海沿岸,除南极洲夏季高温干燥,冬季温和夏:副高控制亚热带常绿灌溉农业,水果蔬海气陆西岸候外各大洲皆有分布多雨,300-1000mm冬:中纬西硬叶林风控制菜,小麦、玉米、葡萄、柑橘、无花果等温带季风35-55°N大陆东岸亚洲东北部沿海气候旱地为主,小麦、玉米、谷子、苹果、梨、甜菜等夏季高温多雨,冬季寒冷季风环流控温带落叶阔干燥,400-800mm制叶林温带40-70°N,S温带大亚欧大陆、北美大陆内夏季高温,冬季严寒,常深居内陆,终温带草原、温畜牧业为主,灌溉大陆陆内部(包括亚寒部性气带大陆性气候)候澳大利亚南终年温和多雨,降水季节终年受中纬温带落叶阔畜牧业为主温带南北纬40-60°大欧洲西部、海洋陆西岸性气候苔原70-80°N大陆气候80-90°N大陆冰原气候高大的高原山地地青藏高原、帕米尔高气候垂直分异明显区原、埃塞俄比亚高原、科迪勒拉山系、阿尔卑斯山脉海气候6、受“单一气压带”影响形成的气候类型有:热带雨林气候(常年受赤道低气压带控制)热带沙热带季风气候温带季风气候亚寒带大陆性气候苔原气候2、“只分布在大陆东岸”,西岸没有的气候类型有三种:热带季风气候温带季风气候亚热带季风气候3、“只分布在大陆西岸”,东岸没有的气候类型有三种:热带沙漠气候地中海气候温带海洋性气候4、气候类型分布最多的大洲:北美洲,亚洲(11种)5、除了南极洲外,在各大洲都有分布的气候类型:地中)地中海气候(受西风带和副高交替控制)三、读“气候分布模式图”,将气候类型填在下图相应位置四、世界各大洲气候类型分布图(一)、读“亚洲气候类型分布图”:1、亚洲气候的特点是:漠气候(常年受副高控制)冰原气候(常年受极地高压控制)7、受“单一风带”影响形成的气候类型有:热带沙漠气候(受信风带控制)温带海洋气候(常年受西风带控制)8、受“气压带和风带交替控制”形成的气候类型有:热带草原气候(湿季受赤道低气压带控制,干季受信风带控制气温和干湿度岁海拔增高而变化畜牧业、立体农业为主大陆0℃以下;降水稀少。
地理世界各大洲的气候特征地球是我们生活的家园,它由七个大洲组成:亚洲、非洲、欧洲、北美洲、南美洲、大洋洲和南极洲。
每个大洲都有其独特的气候特征,下面我们将逐一介绍。
亚洲是地球上最大的大洲,它横跨东半球,紧邻太平洋和印度洋。
亚洲的气候类型丰富多样,包括亚热带季风气候、热带雨林气候、温带大陆性气候等。
东亚地区(如中国和日本)以四季分明的温带气候著称,夏季炎热而潮湿,冬季寒冷干燥。
而印度次大陆则以热带季风气候为主,夏季有大量降水,冬季则相对干燥。
非洲是地球上第二大洲,位于赤道两侧,北面临地中海。
非洲的气候特征主要包括热带草原气候、热带雨林气候和沙漠气候。
撒哈拉沙漠是非洲最著名的地理特征之一,这里极度干燥,气温极高,几乎无雨。
撒哈拉以南地区则呈现热带草原气候,气温高,降水充沛。
欧洲位于北半球,被北冰洋环绕,气候呈现多样性。
西欧沿海地区气候温和湿润,受大西洋暖流的影响。
北欧以及东欧的大部分地区气候属于寒带气候,冬季严寒,夏季较短而凉爽。
地中海沿岸的国家(如西班牙、意大利和希腊)则以地中海气候著称,夏季炎热干燥,冬季温和多雨。
北美洲被大西洋和太平洋环绕,气候类型多样。
加拿大及北美洲的北部地区气候寒冷,冬季严寒,夏季凉爽。
东部沿海地区气候温和多雨,而西部沿海地区(如加利福尼亚)则呈现地中海式气候。
墨西哥及中美洲则以热带雨林气候为主,气温高,降水充沛。
南美洲跨越赤道线,拥有丰富的热带雨林和亚热带草原。
巴西亚马逊盆地被誉为世界上最大的热带雨林地区,气候湿热,年降水量丰富。
而阿根廷和智利的南部地区则属于温带海洋性气候,冬季寒冷,夏季凉爽。
大洋洲是地球上最小的大洲,主要由澳大利亚、新西兰和一些小岛国家组成。
澳大利亚的气候类型较多,北部地区为热带草原气候,南部则属于地中海气候。
新西兰气候受到南洋暖流和西风带的影响,气候温和多雨。
南极洲位于地球南极圈内,全年气温极低,几乎无人居住,是世界上最寒冷的地区之一。
总结来说,地理世界各大洲的气候特征多样,受到地理位置、环流系统、海洋暖流等因素的影响。
如何判断各种气候类型1、十三种气候类型如何区分?(一)赤道(热带)雨林气候大致分布在南北纬10°之间,以南美亚马孙平原、非洲刚果盆地、亚洲大、小巽他群岛等为典型。
全年在赤道气团控制下,高温、多雨、湿度大。
年平均气温在26℃左右,气温年较差很小,年降水量一般超过2000毫米,分配比较均匀。
自然植被为热带雨林。
(二)热带季风气候大致分布在南北纬10°至南北回归线之间的大陆东岸,以亚洲的中南半岛、印度半岛等地受西南季风影响地区为典型。
我国云南大部、西藏东南角等地也属于热带季风气候。
全年气温较高,年平均气温超过20℃。
盛行风向的季节转换显著。
夏半年受赤道气团控制,降水充沛,形成雨季,气候特征与热带雨林气候相似;冬半年,有些地方在热带大陆气团控制下,降水明显减少,形成干季。
年降水量1500—2000毫米,雨季降水量占年总量的80—90%以上,干湿两季分明。
自然植被为热带季雨林。
(三)热带草原气候大致分布在南北纬10°至南北回归线之间,以非洲中部、南美巴西大部、澳大利亚大陆北部和东部为典型。
本类型分布区处于赤道低压带与信风带交替控制区。
全年气温高,年平均气温约25℃。
当赤道低压带控制时期,赤道气团盛行,降水集中;信风带控制时期,受热带大陆气团控制,干旱少雨。
年降水量一般在700—1000毫米,有明显而长的干季。
自然植被为热带稀树草原。
(四)热带沙漠(干燥)气候大致分布在南北回归高压带控制下的大陆内部和西岸,以非洲北部、亚洲阿拉伯半岛和澳大利亚沙漠区为典型。
在副热带高压带或信风带控制下,全年受热带大陆气团控制,干旱少雨,年降水量100毫米左右,有些地方只有数十毫米或更少,日照丰富,气温很高,最热月平均气温可达30℃左右。
热量与水分矛盾突出。
世界大沙漠的分布与形成,与热带干燥气候密切相关。
自然植被是荒漠。
(五)亚热带季风气候主要分布在亚热带大陆东岸,以亚洲大陆东部,如我国秦岭-淮河以南,北美大陆东南部,南美大陆东部和澳大利亚东南部为典型。
比较温带海洋性气候在北美和欧洲西部分布的位置、
范围的差异。
在北美和欧洲西部,温带海洋性气候在位置和范围上有以下主要差异:
北美:
•位置:温带海洋性气候主要分布在北美大陆的西部沿海地区,包括美国的西海岸(从阿拉斯加到加利福尼亚州),加拿大的西海岸(不列颠哥伦比亚省)以及阿拉斯加东南部。
•范围:在北美,温带海洋性气候的范围较为广泛。
在美国的西海岸,从南部加利福尼亚州到太平洋西北部的华盛顿州和俄勒冈州,都是典型的温带海洋性气候。
同样,加拿大的不列颠哥伦比亚省沿海地区也属于这一气候类型。
阿拉斯加东南部也具有较大程度上的温带海洋性气候。
欧洲:
•位置:在欧洲,温带海洋性气候主要分布在西欧的大部分地区,尤其是英国、爱尔兰和西班牙的大部分地区,以及法国、葡萄牙、荷兰、比利时和德国的西部沿海地区。
•范围:在欧洲,温带海洋性气候的范围较为局限。
英国和爱尔兰是最典型的温带海洋性气候地区,几乎整个岛国都具有这种气候。
西班牙的北部地区,尤其是加利西亚和巴斯克地区,也属于该气候类型。
法国的西南部、德国的北
部以及荷兰、比利时等国的西部沿海地区也具有温带海洋性气候。
总体而言,北美的温带海洋性气候分布范围较大,从美国的西海岸延伸到加拿大的西海岸以及阿拉斯加东南部。
而欧洲的温带海洋性气候范围较为局限,主要分布在西欧的大部分地区,特别是英国、爱尔兰和西班牙的大部分地区。
七大洲比较表洲名自然环境人文环境位置地形气候河流资源人口(数量种族民族宗教、语言)经济亚洲位于100S—800N ,250E—1680W,跨寒温热三带; 北临北冰洋,东临太平洋,南临印度洋。
地形复杂多样,以高原山地为主,地势中间高四周低。
气候复杂多样,季风气候显著,大陆性气候分布广。
大多发源于中部高原山地,呈放射状向四周分流。
人口数量多(约40亿),约占60.5%,超过一亿的国家有6个(6/11),主要集中在东亚、东南亚、南亚。
经济发展不平衡。
欧洲位于400N—700N ,200E—600 E,跨寒温二带;北临北冰洋,西临大西洋,南临地中海。
地形以平原为主,地势南北高中部低,冰川地形广布。
以温带气候类型为主,海洋性特征显著,温带海洋性气候和地中海气候分布典型.河网稠密,水流平缓。
欧洲西部是世界上经济最发达的地区之一;欧盟是欧洲重要的政治和经济组织。
美洲位于500S—700N ,300W—170 0W,跨寒温热四带;东临大西洋,西临太平洋,北临北冰洋。
北美:地形呈南北三大纵列带(川字型);地势东西高中部低。
南美:地形西部山地,东部为平原高原相间排列(F型)。
北美气候以温带大陆性气候广布为主(冬冷夏热),年较差大。
南美气候以热带气候为主,热带雨林气候和热带草原气候分布广,世界上最湿润的大洲。
北美河流大多发源于东西部的高原、山地,向南北方向流向海洋;南美河流大多发源于西部山地,向西流向海洋。
非洲位于400S—200N,200W —40 0E,跨温热二带;东临印的洋,西临太平洋,北临地中海。
地形以高原为主,地势东南高,西北低。
以热带气候为主并以赤道为对称轴呈南北纬度对称分布。
尼罗河下游水流平稳,而刚果河下游水力资源丰富大洋洲位于300N—400S ,1200E—140 0W,跨温热二带;东临太平洋,西临印度洋;地跨东、西半球和南、北半球。
地形分为南北三个纵列带,东部为山地,中部为平原,西部为高;地势地平,地表起伏和缓。
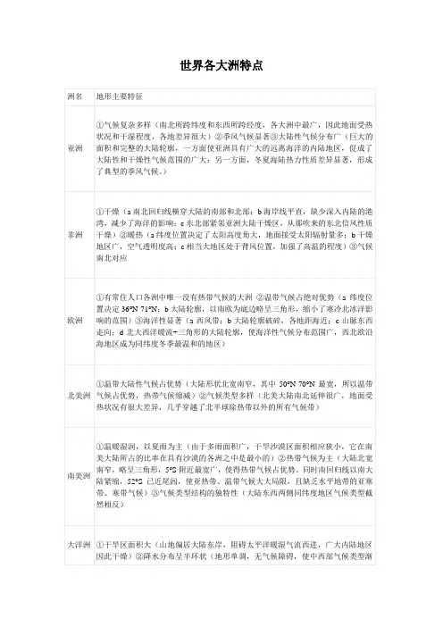
各大洲地形特点:各大洲气候特点:亚洲①气候复杂多样。
(南北所跨纬度和东西所跨经度,各大洲中最广,因此地面受热状况和干湿程度,各地差异很大)②季风气候显著。
③大陆性气候分布广。
(巨大的面积和完整的大陆轮廓,一方面使亚洲具有广大的远离海洋的内陆地区,促成了大陆性和干燥性气候范围的广大;另一方面,冬夏海陆热力性质差异显著,形成了典型的季风气候)非洲①干燥。
(a南北回归线横穿大陆的南部和北部;b海岸线平直,缺少深入内陆的港湾,减少了海洋的影响;c东北部紧邻亚洲大陆干燥区,从那吹来的东北信风性质干燥)②暖热。
(a纬度位置决定了太阳高度角大,地面接受太阳辐射量多;b 干燥地区广,空气透明度高;c相当大地区处于背风位置,加强了高温的程度)③气候南北对应。
欧洲①有常住人口各洲中唯一没有热带气候的大洲。
②温带气候占绝对优势。
(a纬度位置决定36°N-71°N;b大陆轮廓,以南欧为底边略呈三角形,缩小了寒冷北冰洋影响的范围)③海洋性显著。
(a西风带;b大陆轮廓破碎,各地距海近;c山脉东西走向;d北大西洋暖流+三角形的大陆轮廓,使海洋性气候分布范围广,西北欧沿海地区成为同纬度冬季最温和的地区)北美洲①温带大陆性气候占优势。
(大陆形状北宽南窄,其中50°N-70°N最宽,所以温带气候占优势,热带气候缩减)②气候类型多样。
(北美大陆南北延伸很广,地面受热状况有很大差异,几乎穿越了北半球除热带以外的所有气候带)南美洲①温暖湿润,以夏雨为主。
(由于多雨面积广,干旱沙漠区面积相应狭小,它在南美大陆所占的比率在具有沙漠的各洲之中是最小的)②热带气候为主。
(大陆北宽南窄,略呈三角形,5°S附近最宽广,使得热带气候占优势。
同时南回归线以南大陆紧缩,52°S已近尾闾,使亚热带、温带气候大大局限,且缺乏水平地带的亚寒带、寒带气候)③气候类型结构的独特性。
(大陆东西两侧同纬度地区气候类型截然相反)大洋洲①干旱区面积大。
1.非洲气候特点和原因?特点:(1)气温高,有热带大陆之称;(2)有广大面积的干旱少雨区;(3)气候类型南北对称。
成因:(1)地理位置:A.纬度位置:37o21ˊN~34o51ˊSB.海陆位置:西侧——大西洋,北侧——地中海,东侧——大部分地区为印度洋,南侧——隔海与南极洲相望,东北部与亚洲相连。
(2)地形:大陆内部为高原台地,起伏平缓,对气流不起阻碍作用,地形没有破坏气候的纬度变化,所以气候类呈南北对称分布。
(3)洋流:索马里洋流,实为寒流,由低纬流向高纬,为离岸流,呈寒流性质。
(4)?大气环流:受气压带风带的影响。
2.欧洲气候特点和原因?特点:(1)温带气候占绝对优势;(2)海洋性显著(冬无严寒,夏无酷暑);成因:(1)地理位置:A.纬度位置:36oN ~71oN,包括亚热带、温带、亚寒带。
B.海陆位置:位于亚欧大陆的西侧,面临大西洋,使其与行星风带相配合,使其可面迎西风环流。
(2)大陆面积和轮廓:1000万平方千米。
1/3是岛屿半岛。
A.面积不大,各地距海洋不远;B.南宽北窄,温带区域较大,寒带狭小;C.海岸线曲折,大陆较破碎,有较多海湾深入大陆。
(3)地形:以平原为主,高原、山地分布少。
向西开口的槽状地形(东——乌拉尔山,北——斯堪的纳维亚山,南——阿尔卑斯山系),有利于西风进入内陆,使其深受海洋性气流影响。
(4)洋流:北大西洋暖流(5)大气环流:三个气压系统:A.亚速尔高压(处在热带海洋上) B、冰岛低压 C、蒙古高压3.北美洲气候特点和原因?特点:(1)温带大陆性气候占优势。
气温:冬寒夏热,年较差大。
降水:量较适中,集中于夏季。
(2)类型多样,但不典型(共有11种)。
缺热带雨林气候。
(3)气候类型分布的结构性独特(中部气候类型按经向变化,西部沿海按纬度变化)。
成因:(1)地理位置:A.纬度位置:7oN~72oN。
北回归线经过其南部,北极圈经过其北部,赤道不经过北美洲,无热带雨林气候。
世界上气候最多的大洲1、气候最多的大洲?北美洲气候类型更多。
为了比较清楚,我还是冒昧地列出一些重要分布地,请谅解。
亚洲的气候类型有:1、热带沙漠气候(如阿拉伯半岛);2、热带季风气候(如印度半岛、中南半岛);3、热带雨林气候(如马来群岛、马来半岛);4、亚热带季风气候(如我国秦岭淮河以南地区);5、地中海式气候(如土耳其等地中海沿岸国家);6、温带季风气候(如我国秦岭淮河以北地区);7、温带大陆性气候(如我国西北、中亚);8、亚寒带针叶林气候(如俄罗斯亚洲部分西伯利亚地区);9、寒带苔原气候(如俄罗亚洲部分的北冰洋沿岸地区);10、高山气候(如青藏高原)。
一共十种。
针对楼上的说法,需要强调的是:1、温带沙漠气候与温带草原气候都属于温带大陆性气候。
可以单独作为一种气候,但不能与温带大陆性同时提及。
2、亚洲没有寒带冰原气候,冰原气候主要分布于纬度最高的南极洲和格陵兰岛。
亚洲在相应纬度分布着北冰洋。
3、苔原气候分布于寒带地区,而不是亚寒带地区。
4、亚洲还有亚寒带针叶林气候分布。
北美洲的气候类型有:1、热带沙漠气候(如北美洲西南沿海美国墨西哥交界地带);2、热带草原气候(如墨西哥高原、西印度群岛);3、热带雨林气候(如中美地峡);4、亚热带季风性湿润气候(如美国东南地区);5、地中海式气候(如美国西部洛杉矶、旧金山);6、温带海洋性气候(如北美洲西北沿海地区)7、温带大陆性气候(如北美大陆内部);8、亚寒带针叶林气候(如加拿大境内大部分地区、美国阿拉斯加地区);9、寒带苔原气候(如加拿大、美国阿拉斯加的北冰洋沿岸地区);10、寒带冰原气候(如格陵兰岛)11、高山气候(如落基山脉)。
一共是一种。
需要强调的是:1、北美洲没有各种真正的季风气候,只有一种亚热带季风性湿润气候。
2、北美洲也有热带雨林气候,只不过面积很小。
3、美国东北部地区(相当于我国温带季风气候)分布着温带大陆性气候。
2、世界各大洲气候分布七大洲自然环境比较洲名地形主要特征亚洲⑴地形复杂多样,起伏很大,高原、山地面积广;⑵地势中部高,四周低,平原多分布在河流的中下游;⑶大陆东缘有岛弧带,外环太平洋火山地震带非洲⑴地形以高原为主,地面地伏不大;⑵东部纵贯着巨大的东非裂谷带;⑶山脉少,分布在西北和东南角高原边缘欧洲⑴平原面积广大占总面积2/3;⑵地势低平,为世界地势最低一洲(300m),地势南北高,中部低;⑶冰川地形广布北美洲⑴地势东西高,中部低;⑵南北纵列三大地形区,西部是山地,东部是山地、高原,中部是平原;⑶冰川地形在大陆北半部广布南美洲⑴西部为南北纵贯的安第斯山脉;⑵东部为平原、高原相间排列大洋洲⑴地势低平。
北美洲的气候特征主要有以下几点:
1.地形对气候的影响深刻:北美大陆面积较大,并且南北纵列三大
地形区,使得地形对北美洲气候的影响非常深刻。
在中纬度地区大陆的东西两岸气候类型截然不同,西岸有地中海气候、温带海洋性气候,东岸主要为亚热带季风性湿润气候以及温带大陆性气候,这是由于受到不同的大气环流影响导致的。
2.气候分布不均:西部高大的科迪勒拉山系直抵西海岸,使得来自
太平洋的湿润西风受山脉阻挡,难以进入大陆内部,这就使得了温带海洋性气候和地中海的气候只能局限于山脉西侧的迎风地带,沿南北方向呈狭长带状分布。
其中地中海气候分布在30到40度(纬度)沿海,温带海洋性气候分布在40度以上沿海地区。
高大山系内部的一些高原和盆地降水非常稀少,形成半干旱地区。
东部地区阿巴拉契亚山脉和拉布拉多高原海拔相对较低,对来自大西洋的湿润气流阻挡作用不显著,使得东部地区降水沿海向内陆逐渐变化差异并不很大。
3.冷暖空气南北运行:北美洲中部是巨大的南北贯通的平原,这就
形成了冷暖空气南北运行的通道。
冬季来自极地的冷空气可以一直南下影响到墨西哥湾,夏季来自墨西哥湾的暖湿气流也可以自由北上,使得中部平原地区气温年较差非常大,形成面积广大的温带大陆性气候。
4.灾害性天气突出:寒潮和飓风是北美洲非常突出的灾害性天气。
北美的气候环境怎么样1、北美地形对气候的影响地形对气候的影响:1、因为陆地面积广大,且东、西两侧山地减弱了海洋的影响,大部分位于北温带,所以分布面积最广的为温带大陆性气候。
2、西海岸各种气候类型南北狭长分布,是因为西部高大山系阻挡了各种气候类型向内陆延伸。
3、与亚洲相比,北美洲东海岸缺少温带季风气候,是因为海陆差异没有亚洲大,而且亚洲地势西高东低,有利于海洋湿润气流进入内陆,形成广大的季风气候区,而北美洲东海岸为低缓的山地和高原,减弱了海洋的影响。
4、北美洲地势东西高、中部低,中部平原南北贯通,来自墨西哥湾的暖湿气流和来自北冰洋的冷空气畅行无阻,所以夏季多暴风暴雨,冬季多大风暴雪。
(1)北美的气候环境怎么样扩展资料:地形对河流的影响---“气候是河流之父,地形是河流之母”。
1、地形影响河流流向。
如我国地势西高东低,大部分河流自西向东流;亚洲地势中间高四周低,使河流呈放射状流向海洋。
2、地形影响河流的流域面积和水系形状。
如秦岭是长江流域和黄流流域的分界线,南岭是长江流域和黄河流域分界线;盆地多为向心状水系,平原多树枝状水系(羽毛状水系)。
3、地形影响河流的流速。
一般而言,山区河流流速较快,平原区河流流速较慢。
4、地形影响河道剖面。
一般而言,山区河流多呈“V”字型,平原区河流多呈“U”字型。
5、地形影响河流的航运条件。
一般而言,平原、盆地地形河流航运条件较好,山地、丘陵河流航运条件较差。
6、地形影响河流的水能状况。
一般而言,平原、盆地内部水能较贫乏,山地、丘陵、盆地、高原边缘处水能较丰富。
参考资料来源:网络-北美2、北美的常见气候是什么?主要有:温带大陆性气候、温带海洋性气候、地中海气候、亚热带季风性湿润性气候、极地冰原气候、极地苔原气候。
附详细气候资料:北美洲地跨热带、温带、寒带,气候复杂多样。
北部在北极圈内,为冰雪世界。
南部加勒比海受赤道暖流之益,但有热带飓风侵袭。
大陆中部广大地区位于北温带。
由于所有的山脉都是南北或近似南北走向,故从太平洋来的湿润空气仅达西部沿海地区;从北冰洋来的冷空气可以经过中部平原长驱南下;从热带大西洋吹来的湿润空气也可以经过中部平原深入到北部,故北美洲的气候很不稳定,冬季时而寒冷,时而解冻,墨西哥湾沿岸的亚热带地区,冬季也会发生严寒和下雪的现象。
北美洲以什么气候类型为主
北美洲大部分地区位于温带,以温带大陆性气候和亚寒带针叶林气候为主,热带范围相对狭窄。
北美洲和亚洲一样,地跨寒、温、热三带,气候类型复杂多样。
扩展资料
北美温带大陆性气候显著的成因
1、主要受其地形决定:北美洲的地形基本由三部分组成——西部为高山、中部为平原、东部为低矮的高原和山地。
该地常年受大陆气团的影响,气候干燥。
2、受地形的影响,冬季寒冷中心气流可影响到北美洲北部东海岸地区,且沿岸有拉布拉多寒流经过,降温减湿,使其冬季寒冷干燥。
3、北美大陆面积和大西洋的面积比亚欧大陆和太平洋的`面积小,海陆热力性质差异也小,夏季风的势力也较亚洲的弱,不能到达北美洲的东北部地区,使其夏季降水较少,形成温带大陆性气候。
所以北美温带大陆性气候显著。
题目:比较北美洲与亚洲气候的异同点以及其形成的原因。
(一)北美洲与亚洲地理位置上,都位于北半球的中纬度地区,因此其气候特征上具有一定的相似性。
(1)北美洲与亚洲气候均具有多样性,气候类型均较为全面。
其中亚洲南北所跨纬度和东西所跨经度,各大洲中最广,因此地面受热状况和干湿程度,各地差异很大,因此形成了复杂多样的气候;而北美大陆南北延伸很广,地面受热状况有很大差异,几乎穿越了北半球除热带以外的所有气候带,所以其气候也是比较齐全的。
(2)北美洲和亚洲由于其地理环境的相似性,其气候特征都具有一定的相似性,都具有明显的大陆性气候特征。
亚洲巨大的面积和完整的大陆轮廓,一方面使亚洲具有广大的远离海洋的内陆地区,促成了大陆性和干燥性气候范围的广大,使其形成显著的大陆性气候;而北美洲大陆形状北宽南窄,其中50°N-70°N最宽,所以温带大陆性气候占优势,热带气候缩减。
(二)北美洲与亚洲在气候特征上也有很强的差异性。
(1)亚洲地跨寒、温、热三带,具有典型的季风性气候。
亚洲季风气候以范围广、类型多、强度大而著称。
季风气候的范围,北起俄罗斯远东南部,经日本群岛、朝鲜半岛及中国东部地区,直至东南亚和南亚。
季风气候类型包括温带、亚热带和热带季风气候,每一类型又可分出大陆性和海洋性两种季风气候。
在亚洲季风区,盛行风向随季节而有显著的变化,1月与7月盛行风向的变化超过120°,盛行风向的平均频率超过40%。
(2)北美洲的气候具有强烈的特殊性。
北美洲地跨热带、温带、寒带,气候复杂多样。
以温带大陆性气候和亚寒带针叶林气候为主。
北部在北极圈内,为冰雪世界。
南部加勒比海受赤道暖流之益,但有热带飓风侵袭。
年降水量比较适中,以夏雨为主;北美洲西临太平洋,大陆面积比亚欧大陆小得多,因而北美洲气候的大陆性不如亚洲极端,无论是气温变化的极端性,还是夏雨集中、冬季干旱程度等方面均逊于亚洲;此外,北美洲的干旱和半干旱气候的分布也不如亚洲广泛。
(三)气候形成因素的比较
其实两大洲气候的差异是各自地理位置、面积轮廓、大气环流、洋流及地形结构诸因素相互作用、综合影响的结果。
(1)大气环流。
气候特征形成的根本原因在于大气本身的状况,因为其他因子的影响都通过大气环流活动而起作用的。
亚洲的天气和气候,直接受大气环流的作用,主要反映在气压场的分布和变化,及其引起的风向和气团与锋带的活动上。
对亚洲气候的形成起主要作用的有四个大气活动中心。
它们是:冬季在大陆上形成的干冷的西伯利亚高压(或称蒙古高压)和在北太平洋形成的冷湿的阿留申低压;夏季在大陆上形成的印度热低压(或称塔尔热低压或伊朗热低压)和在太平洋上形成的北太平洋副热带高压(或称夏威夷高压)。
北美大陆的气压配置图式与亚欧大陆相似,具有四大活动中心,即两副极地低压中心——北大西洋冰岛低压和北太平洋阿留申低压,两副热带高压中心——北大西洋亚速尔高压和北太平洋夏威夷高压。
另外,在北美大陆内部还有一冬高夏低冬夏交替的气压活动中心,因北美大陆冬夏海陆热力差异不如亚洲显著,高、低压的强度相对较弱。
上述四大气压活动中心的强度和中心位置也因季节而变动。
(2)地形结构。
亚洲中高周低的地形结构一方面加剧了气候类型的复杂程度,另一方面也促进了大陆性气候和典型季风气候的形成。
亚洲中部的高大山原和纵横分布的庞大山带,使气候类型更趋复杂化,山地高原本身形成了独特的气候类型和复杂的垂直气候带。
北美大陆中部广大地区位于北温带。
由于所有的山脉都是南北或近似南北走向,故从太平洋来的湿润空气仅达西部沿海地区;从北冰洋来的冷空气可以经过中部平原长驱南下;从热带大西洋吹来的湿润空气也可以经过中部平原深入到北部,故北美洲的气候很不稳定,冬季时而寒冷,时而解冻,墨西哥湾沿岸的亚热带地区,冬季也会发生严寒和下雪的现象。
(3)洋流。
对亚洲气候影响较大的洋流有二支,一支是黑潮暖流,另一支是季风漂流。
势力强大的黑潮暖流一方面使其流经的西太平洋沿岸地区的气温升高,另一方面,使途经其上的太平洋气团增温增湿,加强了东亚夏季风的势力,使其影响范围更广、程度更深,从而突出了东亚季风气候的特色。
影响北美洲的海流,在太平洋有阿拉斯加暖流、加里福尼亚寒流;在大西洋有拉布拉多寒流和墨西哥湾暖流。
北太平洋暖流,到了北美西岸哥伦比亚河口附近分为两支:北支依反时针方向流动,名为阿拉斯加暖流,南支称加里福尼亚寒流。
阿拉斯加暖流,它把大量的热量带到高纬度海区,使北纬40°以北处于西风带的太平洋沿岸,深受其温湿的影响。
加里福尼亚寒流主要影响北纬40°以南的太平洋沿岸地区气候,它使该地区气温、尤其是夏温下降,并且多雾。
在大西洋方面,拉布拉多寒流使拉布拉多半岛沿海地区夏季很凉爽。
而墨西哥暖流夏季,由于沿岸海水温度增高,与湾流水温之差就不大明显了,这时东南风越经湾流登陆,气团更趋湿热和不稳定,对北美大陆东部气候有重要影响。