交通处罚通知书
- 格式:doc
- 大小:5.83 KB
- 文档页数:2
接到交通违法处理通知书是什么意
思
接到交通违法处理通知书说明你有交通违章未处理,需尽快缴纳罚单。
道路交通安全违法行为处理通知书,交警在处理一般交通违法行为时,将不会在现场向违法驾驶者进行处罚和扣留证件,而是会给他们开据道路交通安全违法行为处理通知书。
这种违法行为处理通知书与过去的处罚单内容上没有多大变化,单从处罚而言,可以说没有丝毫留情余地,避免了说情风,因为处罚单上的交通违法信息将很快进入全国交通违法管理信息系统。
扩展资料:
1、交通违法处理通知书作用:
交通安全违法行为通知书,将进一步约束驾驶员行为,加大处罚力度。
同时也规范了交警内部管理,避免了人情关系。
对异地违法交通行为也起到了一个互补作用。
2、交通违法处理通知书处理办法:
交通安全违法行为通知书,必须当事人本人持驾驶证、行驶证到处理通知书开机机构处理。
3、新版罚单:
新版罚单采用多色方式,主要针对教育、警告、记分、扣证、吊销、扣留等多种措施,采取分色罚单、分类管理、分类处罚,从色彩上直
接体现交巡警“宽严相济”执法理念,而且便于识别与操作。
各色罚单的“特别提醒”,都根据罚单对应的交通违法行为,各有针对。
如淡绿色罚单由于主要针对适用于警告处罚的违法行为,“特别提醒”是:一个记分周期内被警告处罚达3次(含)的驾驶人,应当接受公安交巡警部门组织的安全教育学习。
红色罚单对应的“特别提醒”则主要告诫被扣证驾驶人:应当在15日内到公安交管部门接受处理,无正当理由逾期未处理,将被吊销驾照。
参考资料来源:百度百科—道路交通安全违法行为处理通知书
参考资料来源:百度百科—罚单。
交通安全违法处理通知书1108,上道路行驶的机动车未放置保险标志的,《道路交通安全法》第95条第1款第3种行为、第90条,记1分,罚款100元,扣车。
1109,未随车携带行驶证的,《道路交通安全法》第95条第1款第4种行为、第90条,记1分,罚款50元,扣车。
代码1108和1109的违法行为责任在你。
你没有尽到查验义务。
如果现场查到的是你,那你的驾驶证就要记2分,罚款150元。
将影响你的驾驶证。
如果车主没有购买机动车交强险还要被处罚款。
依据如下:《机动车交通事故责任强制保险条例》规定:第三十九条机动车所有人、管理人未按照规定投保机动车交通事故责任强制保险的,由公安机关交通管理部门扣留机动车,通知机动车所有人、管理人依照规定投保,处依照规定投保最低责任限额应缴纳的保险费的2倍罚款。
交通事故书面报告怎么写一、办理程序向 112 指挥中心报警, 112 指挥中心接警后,通知值班民警→ 抢救伤者,保护现场,初步了解案情→ 是否道路交通事故→ 立案、现场勘查、调查取证→ 作出事故认定,需要追究刑事责任的,追究刑事责任→ 宣布责任认定,并告知当事人申请调解或向法院起诉的权利→ 是否共同申请调解→ 组织调解→ 调解达成协议,制作《损害赔偿调解书》→ 根据违法事实作出处罚。
3 、亡人事故,在公安交通部门领取死亡尸体处理通知书后,提供:⑴死亡注销证明(由户口所在地派出所出具);⑵死者家庭成员户籍证明(由户口所在地派出所出具)。
三、公安机关交通管理部门作出交通事故认定书的时限公安机关交通管理部门对经过勘验、检查现场的交通事故应当自勘查现场之日起十日内制作交通事故认定书。
交通肇事逃逸的,在查获交通肇事逃逸人和车辆后十日内制作交通事故认定书。
对需要进行检验、鉴定的,应当在检验、鉴定或者重新检验、鉴定结果确定后五日内制作交通事故认定书。
四、不服交通事故认定书的复核当事人对道路交通事故认定有异议的,可以自道路交通事故认定书送达之日起三日内,向上一级公安机关交通管理部门提出书面复核申请。
处罚行政通知尊敬的各位相关方:根据相关法律法规的规定,我司对于违反道路交通安全管理的行为进行了调查,并确定相关责任人。
特此,我司发布本次处罚行政通知,通告相关责任方以及执行的具体措施,以期维护交通秩序,保障广大市民的生命财产安全。
一、处罚决定根据我司的调查结果,确凿证据表明,责任方在某某日期、某某地点违反了道路交通安全管理的相关规定,造成了严重的交通事故。
经过综合考虑,我司决定对其采取如下处罚措施:1. 暂扣驾驶证:责任方的驾驶证将被暂扣一年,期满后还需重新参加考试,取得合格成绩方可恢复驾驶资格。
2. 罚款:责任方需缴纳罚款人民币XXXX元。
请责任方尽早办理缴款手续,逾期未缴纳罚款将面临更严厉的处罚。
3. 社会服务:责任方将被要求进行一定的社会服务,比如参加道路交通安全宣传活动等。
具体服务内容将根据实际情况而定,并会向责任方下发相关通知,务请配合完成。
4. 车辆暂扣:责任方的车辆将被暂扣一定时间(具体时间根据违法行为的严重程度而定),期满后方可办理解除暂扣手续。
二、执行措施1. 暂扣驾驶证和车辆的通知:责任方需在几个工作日内前往指定的交警部门办理暂扣手续。
请携带相关证件和资料,届时将进行必要的登记和验收。
2. 罚款缴纳:责任方可前往当地指定的银行或者银联网点进行罚款缴纳。
请务必按时缴纳,并保留好缴款凭证以备查验。
3. 社会服务安排:责任方将在收到通知后按时参加相应的社会服务活动。
请务必按时到场,并积极参与,以完成相应服务要求。
三、处罚的目的和意义这次处罚行政通知的发布,旨在呼吁各位市民对道路交通安全更加重视,严守交通规则,切实减少交通事故的发生。
通过对责任方的处罚,我们希望能够给予一定的警示和教育,促使其认识到自己的错误,并反思自身行为对社会的负面影响。
同时,我们也希望通过这次处罚行动,进一步加强交通管理,提高事故预防和应急处置的能力,让道路交通环境更加安全、舒适,为市民提供更好的出行保障。
最后,再次强调,我们将持续加强对交通违法行为的监管和执法力度,对违法者坚决予以打击,以维护广大市民的交通安全和权益。
交通违法处理通知书
交通违法处理通知书是告知违法人的一种书面说明。
机动车未按规定临时停车违反了道路交通安全发,会被处以20元以上200元以下的
罚款。
通常违章停车在年审之年去办理违章处理是可以的,只要在年审之前清理掉违章,是不会影响年审的。
根据《道路交通安全法》第九十三条对违反道路交通安全法律、法规关于机动车停放、临时停车规定的,可以指出违法行为,并予以口头警告、令其立即驶离。
机动车驾驶人不在现场或者虽在现场但拒绝立即驶离,妨碍其他车辆、行人通行的,处20元以上200元以下罚款,并可以将该机动车拖移
至不妨碍交通的地点或者公安机关交通管理部门指定的地点停放。
公安机关交通管理部门拖车不得向当事人收取费用,并应当及时告知当事人停放地点。
因采取不正确的方法拖车造成机动车损坏的,应当依法承担补偿责任。
扩展资料:
《道路交通安全法实施条例》第六十三条机动车在道路上临时停车,应当遵守下列规定:
1、在设有禁停标志、标线的路段,在机动车道与非机动车道、人行
道之间设有隔离设施的路段以及人行横道、施工地段,不得停车;2、交叉路口、铁路道口、急弯路、宽度不足4米的窄路、桥梁、陡坡、隧道以及距离上述地点50米以内的路段,不得停车;
3、公共汽车站、急救站、加油站、消防栓或者消防队(站)门前以及距离上述地点30米以内的路段,除使用上述设施的以外,不得停车;
4、车辆停稳前不得开车门和上下人员,开关车门不得妨碍其他车辆和行人通行;
5、路边停车应当紧靠道路右侧,机动车驾驶人不得离车,上下人员或者装卸物品后,立即驶离;
6、城市公共汽车不得在站点以外的路段停车上下乘客。
参考资料来源:百度百科——道路交通安全法。
收到汽车违章处罚通知书收到汽车违章处罚通知书篇一:车辆违章处罚通知书车辆违章处罚通知书鲁车于年月日时分在营运过程中出现(违章)现象,公司按照安全法规和公司相关制度规定决定对该车驾驶员处以元罚款,要求你在今后的营运过程中严格按照相关法律法规运行。
(注:罚款金额请在返程后立即到公司缴纳)驾驶员保证:驾驶员签字:年月日车辆违章处罚通知书鲁车于年月日时分在营运过程中出现(违章)现象,公司按照安全法规和公司相关制度规定决定对该车驾驶员处以元罚款,要求你在今后的营运过程中严格按照相关法律法规运行。
(注:罚款金额请在返程后立即到公司缴纳)驾驶员保证:驾驶员签字:年月日篇二:交通处罚通知书车辆违章处罚通知书鲁车于年月日时分在营运过程中出现(违章)现象,公司按照安全法规和公司相关制度规定决定对该车驾驶员处以元罚款,要求你在今后的营运过程中严格按照相关法律法规运行。
(注:罚款金额请在返程后立即到公司缴纳)驾驶员保证:驾驶员签字:年月日车辆违章处罚通知书鲁车于年月日时分在营运过程中出现(违章)现象,公司按照安全法规和公司相关制度规定决定对该车驾驶员处以元罚款,要求你在今后的营运过程中严格按照相关法律法规运行。
(注:罚款金额请在返程后立即到公司缴纳)驾驶员保证:驾驶员签字:年月日篇二:交通运输违章违规处罚通知书上海xxxx化工危险物品运输有限公司交通运输违章违规处罚通知书沪x处字(20 )第号车号_____________驾驶员_____________押运员_____________:经检查,你驾驶的车辆于______年______月______日______: ______在 ________________________地点,存在____________________________________ 违章违规行为,违反了______________________规定第___条第___款第__项的规定,公司令你立即改正上述行为,并照章给予________________________的处罚。
驾驶员交通违规责令整改通知根据你的要求,我按照驾驶员交通违规责令整改通知的格式来写文章。
以下是正文内容:驾驶员交通违规责令整改通知尊敬的驾驶员:经我单位交通监管部门核查,您驾驶的车辆存在交通违规行为,根据相关法律法规的规定,我单位决定责令您进行整改。
特此通知,请您立即采取相应措施进行改正,遵守交通规则,并确保未来不再出现违规行为。
违规事项及整改要求如下:一、违规事项:超速行驶根据我单位监控系统的记录,您在日期时间段内驾驶车辆超速行驶,车速已超过规定的限速。
二、整改要求:1. 遵守交通规则:您应严格按照道路规定的限速行驶,确保车速不超过限速标志所示的数值。
2. 提高安全意识:您需要加强对安全驾驶的认识,积极遵守交通信号,注意交通标志,避免超速行为。
3. 参加培训:我单位将组织相关培训课程,您应积极参加并学习相关交通法规和安全驾驶知识,提升自身驾驶技能。
三、整改期限:请您在收到通知之日起的三日内完成整改,并在整改完成后向我单位交通监管部门提交整改报告。
四、后果及处罚措施:1. 已记录的违规行为将作为日后行驶记录的依据,并有可能影响您的驾驶信用评级。
2. 如发现您在整改期限内仍有超速等违规行为,我单位将依法采取进一步的处罚措施,包括但不限于罚款、扣分、暂扣驾驶证等。
请您重视整改通知的内容,并在整改期限内积极进行整改。
在今后的行驶过程中,请始终遵守交通规则,确保自己和他人的安全。
如有任何疑问或需要进一步解释,请及时与我单位交通监管部门联系。
祝您驾驶愉快,出行安全!此致敬礼XXX单位日期。
道路交通安全违法行为处理通知书篇一:安全违法行为处理通知书(式样六)式样六本通知书同时作为现场笔录一式两份,一份送达当事人,一份附卷篇二:安全违法行为处理通知书(式样六)本通知书同时作为现场笔录一式两份,一份送达当事人,篇三:公安部《道路交通安全违法行为处理程序规定》道路交通安全违法行为处理程序规定(公安部令第70号)《交通事故处理程序规定》已经2017年4月30日公安部部长办公会议通过,现予发布,自2017年5月1日起施行。
公安部部长周永康二○○四年四月三十日第一章总则第一条为了保护公民、法人或者其他组织的合法权益,规范道路交通安全违法行为(以下简称违法行为)处理程序,保障公安机关交通管理部门及其交通警察正确履行职责,根据《中华人民共和国道路交通安全法》、《中华人民共和国道路交通安全法实施条例》,制定本规定。
第二条公安机关交通管理部门及其交通警察对违法行为的处理程序,在法定职权范围内依照本规定实施。
第三条公安机关交通管理部门及其交通警察对违法行为的处理,应当遵循合法、及时、公正、公开和处罚与教育相结合的原则。
对应当给予处罚的,依据违法行为的事实和法律、法规的规定作出处罚决定。
第四条对交通警察执勤、执法中当场发现的违法行为的处罚可以由违法行为地的公安机关交通管理部门管辖。
上海xxxx 化工危险物品运输有限公司
交通运输违章违规处罚通知书
沪X 处字(20 )第 号
车号_____________驾驶员_____________押运员_____________:
经检查,你驾驶的车辆于______年______月______日______:______在 ________________________地点,存在____________________________________ 违章违规行为,违反了______________________规定第___条第___款第__项的规 定,公司令你立即改正上述行为,并照章给予________________________的处罚。
年 月 日 ----------------------------------------------------------------------------------------------------------------------
上海XXX 化工危险物品运输有限公司
交通运输违章违规处罚通知书
沪X 处字(20 )第 号
车号_____________驾驶员_____________押运员_____________:
经检查,你驾驶的车辆于______年______月______日______:______在 ________________________地点,存在____________________________________ 违章违规行为,违反了______________________规定第___条第___款第__项的规 定,公司令你立即改正上述行为,并照章给予________________________的处罚。
年 月 日。
交通处罚通知书篇一:车辆违章处罚通知书车辆违章处罚通知书鲁车于年月日时分在营运过程中出现(违章)现象,公司按照安全法规和公司相关制度规定决定对该车驾驶员处以元罚款,要求你在今后的营运过程中严格按照相关法律法规运行。
(注:罚款金额请在返程后立即到公司缴纳)驾驶员保证:驾驶员签字:年月日车辆违章处罚通知书鲁车于年月日时分在营运过程中出现(违章)现象,公司按照安全法规和公司相关制度规定决定对该车驾驶员处以元罚款,要求你在今后的营运过程中严格按照相关法律法规运行。
(注:罚款金额请在返程后立即到公司缴纳)驾驶员保证:驾驶员签字:年月日篇二:交通运输违章违规处罚通知书上海xxxx化工危险物品运输有限公司交通运输违章违规处罚通知书沪X处字(20)第号车号_____________驾驶员_____________押运员_____________:()经检查,你驾驶的车辆于______年______月______日______:______在________________________地点,存在____________________________________违章违规行为,违反了______________________规定第___条第___款第__项的规定,公司令你立即改正上述行为,并照章给予________________________的处罚。
年月日----------------------------------------------------------------------------------------------------------------------上海XXX化工危险物品运输有限公司交通运输违章违规处罚通知书沪X处字(20)第号车号_____________驾驶员_____________押运员_____________:经检查,你驾驶的车辆于______年______月______日______:______在________________________地点,存在____________________________________违章违规行为,违反了______________________规定第___条第___款第__项的规定,公司令你立即改正上述行为,并照章给予________________________的处罚。
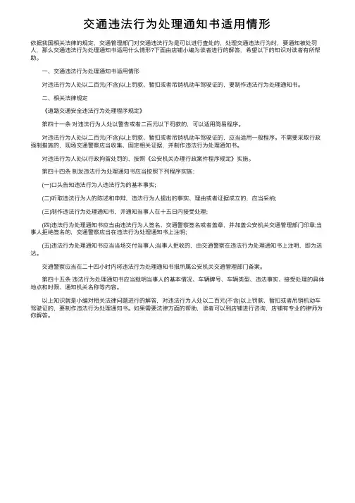
交通违法⾏为处理通知书适⽤情形依据我国相关法律的规定,交通管理部门对交通违法⾏为是可以进⾏查处的,处理交通违法⾏为时,要通知被处罚⼈,那么交通违法⾏为处理通知书适⽤什么情形?下⾯由店铺⼩编为读者进⾏的解答,希望以下的知识对读者有所帮助。
⼀、交通违法⾏为处理通知书适⽤情形对违法⾏为⼈处以⼆百元(不含)以上罚款、暂扣或者吊销机动车驾驶证的,要制作违法⾏为处理通知书。
⼆、相关法律规定《道路交通安全违法⾏为处理程序规定》第四⼗⼀条对违法⾏为⼈处以警告或者⼆百元以下罚款的,可以适⽤简易程序。
对违法⾏为⼈处以⼆百元(不含)以上罚款、暂扣或者吊销机动车驾驶证的,应当适⽤⼀般程序。
不需要采取⾏政强制措施的,现场交通警察应当收集、固定相关证据,并制作违法⾏为处理通知书。
对违法⾏为⼈处以⾏政拘留处罚的,按照《公安机关办理⾏政案件程序规定》实施。
第四⼗四条制发违法⾏为处理通知书应当按照下列程序实施:(⼀)⼝头告知违法⾏为⼈违法⾏为的基本事实;(⼆)听取违法⾏为⼈的陈述和申辩,违法⾏为⼈提出的事实、理由或者证据成⽴的,应当采纳;(三)制作违法⾏为处理通知书,并通知当事⼈在⼗五⽇内接受处理;(四)违法⾏为处理通知书应当由违法⾏为⼈签名、交通警察签名或者盖章,并加盖公安机关交通管理部门印章;当事⼈拒绝签名的,交通警察应当在违法⾏为处理通知书上注明;(五)违法⾏为处理通知书应当当场交付当事⼈;当事⼈拒收的,由交通警察在违法⾏为处理通知书上注明,即为送达。
交通警察应当在⼆⼗四⼩时内将违法⾏为处理通知书报所属公安机关交通管理部门备案。
第四⼗五条违法⾏为处理通知书应当载明当事⼈的基本情况、车辆牌号、车辆类型、违法事实、接受处理的具体地点和时限、通知机关名称等内容。
以上知识就是⼩编对相关法律问题进⾏的解答,对违法⾏为⼈处以⼆百元(不含)以上罚款、暂扣或者吊销机动车驾驶证的,要制作违法⾏为处理通知书。
如果需要法律⽅⾯的帮助,读者可以到店铺进⾏咨询,店铺有专业的律师为你解答。
交通违法罚款通知书
尊敬的先生/女士:
您好!根据我部门的交通监控系统记录,您的车辆于某某日期某某时间在某某
地点违反了交通规则。
现将违法事实及罚款通知如下:
一、违法事实及证据
根据我们的监控录像,您的车辆在某某时间驾驶超速行驶,违反了道路交通安
全法第XX条第X款的规定。
根据我部门的监控设备记录,您的车辆的车牌号码
为XXXXX。
二、违法行为的性质和处罚依据
您的违法行为属于超速行驶,违反了道路交通安全法第XX条第X款的规定。
根据该法规,超速行驶将被罚款XX元,并扣除X分驾驶执照积分。
三、罚款金额及缴费方式
根据相关法规,您需要缴纳罚款XX元。
请您于收到本通知书之日起XX天内,通过以下任一方式缴纳罚款:
1. 线上缴费:请登录我部门官方网站(网址:XXX)进入罚款缴纳页面,按照页面指引完成缴费。
2. 线下缴费:请您携带本通知书及罚款金额到我部门指定的缴费点进行缴纳。
四、其他事项
1. 如您对本通知书有任何异议,请您在收到通知书之日起XX天内,向我部门
提出书面申诉。
逾期未提出申诉,将视为您对违法事实及罚款金额无异议。
2. 如您未按时缴纳罚款,我部门将依法采取进一步的强制措施,包括但不限于冻结您的银行账户、扣押您的车辆等。
请您务必严肃对待此次违法行为,并按照规定的时间和方式缴纳罚款。
希望您以后能够严格遵守交通规则,共同维护道路交通秩序和安全。
谢谢您的合作!
此致
敬礼
交通管理部门。
世帆科技—交通执法软件开发
责令改正通知书
某交综执责改〔2019〕1-8号张三:
经调查,你(单位)存在下列违法事实:
1、未取得道路货物运输经营许可,擅自从事道路货物运输经营
2、╲
根据《中华人民共和国道路运输条例》第六十三条的规定,现责令你(单位)对上述第 1 项问题立即改正;对第 2 项问题于╲年╲月╲日╲时╲分前整改完毕。
改正内容和要求如下:
1、按相关要求补办车辆道路运输证。
2、╲
被责令改正人签名及时间:执法人员签名及执法证号:
、51011473
、51011447
某某某市交通运输综合行政执法支队(印章)
年月日
(本文书一式两份:一份存根,一份交被登记保存人或其代理人。
)
备注:此文书模板借鉴某市交通运输综合行政执法支队执法文书整理,仅供参考。
违反交通违规纪律通知书一、背景介绍在我们的生活中,交通违规现象时常发生。
为了维护道路交通秩序、保障交通安全,各地交通管理部门对交通违规行为进行了制度化管理和规范化处理。
一种常见的处理方式是向违法行为人发放《违反交通违规纪律通知书》。
二、违反交通违规纪律通知书的含义和功能《违反交通违规纪律通知书》是一种行政处罚决定书,也称“罚单”。
它主要对违反交通违规行为的人员进行警告或罚款等处理。
具体来说,它可以起到以下四个方面的作用:1.警示作用。
《违反交通违规纪律通知书》可以向行为人传达出交通违规行为的危害性和不良后果,让人们通过自我反思、规范自身行为。
2.惩戒作用。
《违反交通违规纪律通知书》是一种行政处罚决定书,可以对交通违规行为进行处罚,让行为人痛感违法及其后果。
3.管理作用。
《违反交通违规纪律通知书》可以对交通违规行为进行规范化管理,从根源上管控道路上的交通秩序,并增强日常交通管理的效果。
4.社会效益作用。
《违反交通违规纪律通知书》的发放可以促进人们遵守交通规则,从而提升整个社会的文明程度和安全系数,从而增进社会和谐。
三、违反交通违规纪律通知书的处理程序应当指出的是,违反交通违规纪律通知书的处理程序会因地而异,本文采用城市治理场景作为讲解案例。
首先,当交警在执勤工作中发现一种或多种违反交通规定的违法行为后,会对涉及的车辆或行人进行询问核实。
如果经核实确实存在交通违规行为,交警会当场向行为人发放《违反交通违规纪律通知书》。
其次,行为人在收到《违反交通违规纪律通知书》后,应该及时到指定地点(通常为所属区域的交警队或者市公安局)完成相关罚款等手续。
需要注意的是,未在指定时间内完成相关手续的,将会造成额外罚款。
最后,如果行为人对《违反交通违规纪律通知书》有异议,可以向相应的交通管理部门提出质疑,并寻求法律援助。
四、小结《违反交通违规纪律通知书》是一种行政处罚决定书,它的发放既能够达到规范交通违规行为、维护交通秩序和安全的目的,也可以通过警示、惩戒、管理等作用,不断提升社会文明程度和安全系数。
酒后驾车处罚通知范文尊敬的先生/女士:您好!经过我单位执勤人员的核查,于XX年XX月XX日XX时许,在XX市XX街XX路段,您驾驶号牌为XXX的车辆行驶时被我单位发现酒后驾驶的行为。
根据《中华人民共和国道路交通安全法》(以下简称《道交法》)有关规定,我单位将对您做出如下处罚:一、事实和证据经调查核实,我单位确认了您酒后驾车的违法事实,以下是我单位获取的相关证据:1. 当事人身份证明:通过您提供的驾驶证、行驶证以及身份证明,确认您为其驾驶车辆的正当持有人;2. 目击证人陈述:我单位执勤人员在现场目击了您驾驶车辆的情况,并在当场进行拍摄录像作为证据保存;3. 呼气酒精测试仪结果:我单位执勤人员在事发现场对您进行了呼气酒精测试,测试结果显示您体内酒精含量超出法定限值。
综上所述,根据以上证据,我单位确认了您酒后驾车的事实成立。
二、法律依据1. 根据《道交法》第九十四条第一款规定,醉酒驾驶机动车的,处十五日以上六个月以下有期徒刑,并处罚金;情节较轻的,处十五日以下拘留或者罚款。
2. 根据《道交法》第九十四条第二款规定,醉酒驾驶机动车,构成犯罪的,依法追究刑事责任。
三、处罚决定鉴于您的违法行为,我单位依法做出如下处罚决定:1. 行政处罚:根据您的违法行为,依据《道交法》的相关规定,决定对您处以罚款 XX 元,并吊销您的驾驶证,期间不得重新申领驾驶证,吊销期满后,重新申请需参加新的驾驶培训并通过考试。
2. 行政拘留:根据《道交法》的相关规定,我单位决定对您进行XX 日的行政拘留。
四、法律救济途径如果您对上述处罚决定有异议,可以依法向我单位提出申请复议。
复议逾期或者复议不予通过的,您还可以依法向有管辖权的人民法院提起诉讼。
五、执法公正我单位一直严格按照法律法规执法,对所有违法行为都依法予以处罚。
如果您对执法结果有任何疑问或建议,可以向我单位反映,并将依法进行调查处理。
特此通知。
望您在今后的行车活动中,切实遵守交通法规,以示对自己、他人以及社会的负责。
交警支队行政处罚催缴通知书范文
[驾驶人姓名]:
你好啊!咱们之前有过一次不太愉快的“交道”呢。
你还记得[具体违法事件,如在[具体地点]于[具体时间]违反了[具体交通法规,如闯红灯]这件事吧。
当时,我们交警支队按照相关规定,依法对你做出了行政处罚,罚款金额为[X]元。
这罚款可不是闹着玩的呀,就像是一场游戏里的规则惩罚,既然违反了交通规则这个游戏规则,就得接受相应的惩罚,缴纳罚款就是这个惩罚的一部分。
可到现在呢,我们还没收到你的罚款。
这就好比你答应了一件事却没做到,我们心里可一直惦记着呢。
你看啊,交通规则是为了大家的安全和交通秩序设立的,罚款也不是目的,是为了让大家更加重视规则。
你要是一直拖着不缴罚款,就像游戏里一直欠着债一样,会有很多麻烦的。
这可能会影响到你以后办理一些与车辆、驾驶证相关的业务,比如车辆年检、驾驶证换证之类的,就像一个小麻烦变成了大麻烦的雪球,越滚越大。
所以呢,咱们都别再拖啦。
你可以通过[具体缴费方式,如到[具体银行名称]网点缴费、使用[具体APP名称]线上缴费等],在接到本通知后的[X]个工作日内把罚款缴清。
如果你对这个处罚有任何疑问或者异议,也可以在这个时间内到我们交警支队[具体办公地点]来,咱们好好聊聊,把事情弄清楚。
要是超过了这个时间还没缴,那我们可能就得采取一些进一步的措施啦,就像游戏里升级了惩罚一样,到时候可就更麻烦了。
希望你能尽快处理这件事,让我们的交通秩序更加和谐,也让你自己没有后顾之忧。
[交警支队名称]
[通知日期]。
罚款通知范文【罚款通知范文一】尊敬的xx市民:您好!通过我部门的巡查发现,在xx区域内道路两侧的消防栓处停放了您的机动车牌号为xxxxx的车辆,违反了《xxxxx城市道路交通管理条例》第xx条规定:机动车不应当停放在以下场所:消防通道、消防栓、步行街、人行道、公交车站牌等道路交通设施上。
经查证属实,依照相关规定,您的车辆应当被罚款并扣除2分,故本部门向您发出罚款通知。
罚款金额:200元罚款方式:1. 现场缴纳:请您在收到本通知后的5个工作日内,携带相关证件和罚款通知书至我部门办理窗口,现场缴纳罚款并扣除相应的记分。
2. 网上缴纳:请您在收到本通知后的5个工作日内,登陆我市公安交通管理局官方网站,在“车辆违法查询”页面输入车辆信息和本通知书号,选择罚款金额并在线支付。
如有疑问,请联系我部门相关工作人员。
罚款通知书号:xxxxxx请您在收到本通知书后的5个工作日内进行相应的缴纳,如超过规定时间未缴纳,将依据相关法规进行滞纳金和强制执行等处理。
请您遵守我市的相关交通规定,共同维护道路交通安全和市容环境的良好秩序。
此致敬礼!xx公安交通管理局【罚款通知范文二】尊敬的xx市民:您好!我局针对近期举报的一些机动车在机动车道和非机动车道行驶违规等交通违法行为进行了查处,发现您的车辆在xx路未按规定在机动车道行驶,扰乱了正常车流秩序,且未按规定参加道路交通安全教育,属于违反《xxxxx城市道路交通管理条例》第xx条和第xx条,我局依据相关规定,对您的车辆处以了罚款并扣除3分的处罚。
罚款金额:300元罚款方式:1. 现场缴纳:请您在收到本通知后的5个工作日内,携带相关证件和罚款通知书至我部门办理窗口,现场缴纳罚款并扣除相应的记分。
2. 网上缴纳:请您在收到本通知后的5个工作日内,登陆我市公安交通管理局官方网站,在“车辆违法查询”页面输入车辆信息和本通知书号,选择罚款金额并在线支付。
如有疑问,请联系我部门相关工作人员。
处罚通知单(附案例)(完整版)【正文】处罚通知单案例:违法停车罚款通知尊敬的车主先生/女士:经过我公司的巡逻员核实,您的车辆被发现违规停放在禁停区域。
根据相关法规和规章制度,我公司决定对您的车辆做出如下处罚:1. 违法行为:违规停车地点:某某街道XX路XX号2. 处罚情况:(1) 罚款金额:200元(2) 缴纳期限:自收到本通知之日起5个工作日内(3) 缴款方式:- 现金:请携带本通知单到我公司指定地点缴纳罚款;- 银行转账:请按下方账户信息进行转账。
3. 处罚期限:自通知发出之日起10个工作日。
请您在上述期限内主动履行缴款义务,以免造成不必要的麻烦和后果。
如您无法按时缴纳,您将面临以下可能的后果:1. 处罚增加:逾期未缴纳罚款,每日将追加5%的滞纳金;2. 扣车处置:若您超过处罚期限后仍未缴纳罚款,我公司有权依法进行车辆扣押和处置;3. 法律诉讼:若您对处罚决定有异议,您可以在处罚期限内向我公司提出书面申诉。
未能提出申诉或申诉未被采纳的情况下,我公司有权将案件移交给相关法律机构进行进一步处理。
若您已经确认违法行为并愿意接受处罚,请您按照以下方式进行缴款:收款单位:XXX道路管理公司开户行:某某银行XX支行账户:XXXXXXXXXXXXXXXXXXXXX如涉及银行转账,请您务必在备注中注明您的车牌号码和处罚通知书编号以便我们核实缴款信息。
请您在收到本通知之日起关注并履行您的缴款义务。
如果您对本处罚决定有任何异议或需要进一步解释,请及时联系我们进行沟通。
感谢您的理解和合作。
此致XXX道路管理公司日期:年月日。
车辆违章处罚通知书
鲁车于年月日时分在营运过程中出现
(违章)现象,公司按照安全法规和公司相关制度规定决定对该车驾驶员处以元罚
款,要求你在今后的营运过程中严格按照相关法律法规运行。
(注:罚款金额请在返程后立即
到公司缴纳)
驾驶员保证:
驾驶员签字:年月日
车辆违章处罚通知书
鲁车于年月日时分在营运过程中出现
(违章)现象,公司按照安全法规和公司相关制度规定决定对该车驾驶员处以元罚
款,要求你在今后的营运过程中严格按照相关法律法规运行。
(注:罚款金额请在返程后立即
到公司缴纳)
驾驶员保证:
驾驶员签字:年月日篇二:交通运
输违章违规处罚通知书
上海xxxx化工危险物品运输有限公司
交通运输违章违规处罚通知书
沪x处字(20 )第号
车号_____________驾驶员_____________押运员_____________:
经检查,你驾驶的车辆于______年______月______日______:______在
________________________地点,存在____________________________________ 违章违规
行为,违反了______________________规定第___条第___款第__项的规定,公司令你立即
改正上述行为,并照章给予________________________的处罚。
年月日
--------------------------------------------------------------------------------
-------------------------------------- 上海xxx化工危险物品运输有限公司
交通运输违章违规处罚通知书
沪x处字(20 )第号
车号_____________驾驶员_____________押运员_____________:
经检查,你驾驶的车辆于______年______月______日______:______在
________________________地点,存在____________________________________ 违章违规
行为,违反了______________________规定第___条第___款第__项的规定,公司令你立即
改正上述行为,并照章给予________________________的处罚。
年月日
篇三:数据库系统原理,第二章课后答案
数据库系统原理,第二章课后答案
交通违法处罚通知书的er图
图中显示一张交通违章处罚通知书,根据这张通知书提供的信息,设计一个e-r模型,
并将这个e-r模型转换成关系数据模型,要求标注主码和外码。
交通违章通知书编号:tz11719 e-r图
关系模型:司机(驾照号,姓名,地址,邮编,电话) pk=驾照号机动车(牌照号,
型号,制造厂,生产日期)pk=牌照号警察(警察编号,姓名)pk=警察编号通知书(编号,
日期,时间,地点,违章记载,驾照号,牌照号,
警察编号)
pk=编号
fk1=驾照号,fk2=牌照号,fk3=警察编号处罚(编号,处罚方式)
pk=编号,处罚方式
篇四:罚款通知单(2014.1.6) 承包单位:中交集团第二公路工程局合同号:t5 备注:本通知单一式三份,整改单位、检查单位、经营部各一份。