南京理工大学2016年硕士研究生国家奖学金获奖学生汇总表
- 格式:pdf
- 大小:121.67 KB
- 文档页数:6
南京理工大学材料科学与工程学院研究生国家奖学金评审实施办法(试行)(201509修订)研究生国家奖学金是国家面向优秀研究生设立的最高荣誉奖项,是发展中国特色研究生教育、促进研究生培养机制改革、提高研究生培养质量的重要举措。
根据《省财政厅省教育厅关于印发<江苏省普通高校研究生国家奖学金管理暂行办法>的通知》(苏财规[2012]35号)和《省教育厅关于切实做好2012年普通高校研究生国家奖学金工作的通知》(苏教助函[2012]64号)文件的精神,结合我院实际,特制定本办法。
一、评审机构学院成立由院长、书记、分管研究生副院长、副书记、研究生教务员、研究生辅导员、导师代表、学生代表组成的研究生国家奖学金评审组,对研究生国家奖学金的等级进行评定。
二、奖励标准博士研究生国家奖学金奖励标准为每生每年3万元,硕士研究生国家奖学金奖励标准为每生每年2万元。
三、参评对象及条件1、参评对象:学校文件规定的可参选人员,包括新生,但必须有科研成果(论文、专利、获奖),且南京理工大学为第一完成单位。
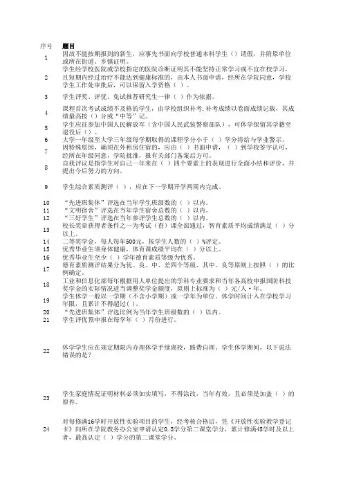
2、评选条件(一)申请人基本条件:1)热爱社会主义祖国,拥护中国共产党的领导;2)遵守宪法和法律,遵守高等学校规章制度;3)诚实守信,道德品质优良;4)学习成绩优异,科研能力显著,发展潜力突出。
(二)申请人基本标准:1)学习成绩无补考课程;2)博士生至少以第一作者身份公开发表1篇学校科研部门认可的SCI论文,或者在本专业研究领域具有同等贡献;硕士生应有一定的科研成果,在社会实践、科技创新、学术活动等方面表现优秀。
研究生国家奖学金的科研成果认定时间为申请人自入学起至参加评审截止日期前,曾经获得国家奖学金的研究生再次申请时,申请材料的有效期从上一次申请时间之后开始计算,科研成果中论文和专利必须是第一作者或指导老师排名第一(申请人排名第二);3)遵守校纪校规,无违法违纪行为,有良好的生活习惯,积极参加劳动、卫生等公益活动,所在宿舍卫生状况好;4)积极参加暑期社会实践锻炼活动、研究生科技论坛、“创新杯”、“挑战杯”、数模竞赛等科技学术活动,并取得一定成效;5)尊敬师长,团结同学,乐于助人,关心集体。
南京理工大学2014研究生奖助学金————————————————————————————————作者:————————————————————————————————日期:南京理工大学南京理工大学研究生奖助学金评审办法奖助学金个人感觉不太理想,供大家参考南理工研〔2014〕261号关于印发研究生奖助工作相关管理和实施办法的通知各有关单位:根据国家和江苏省关于研究生奖助的相关政策、文件精神以及《南京理工大学研究生奖助体系改革实施方案(试行)》的规定,学校制定了《南京理工大学研究生国家奖学金评审办法》等文件,现予以印发,望严格遵照执行。
特此通知。
附件:1、《南京理工大学研究生国家奖学金评审办法》2、《南京理工大学研究生学业奖学金评审办法(试行)》3、《南京理工大学研究生助学金管理办法》4、《南京理工大学研究生“三助”工作管理办法》南京理工大学2014年6月3日附件1南京理工大学研究生国家奖学金评审办法第一章总则第一条根据财政部、教育部《研究生国家奖学金管理暂行办法》和《普通高等学校研究生国家奖学金评审办法》的规定,为做好我校研究生国家奖学金的评审工作,制定本办法。
第二条研究生国家奖学金每年评审一次,所有在学校规定的标准学制内的具有中华人民共和国国籍且纳入全国研究生招生计划的全日制(全脱产学习)研究生均有资格申请,当年毕业的研究生不再具备申请研究生国家奖学金资格。
第三条学校根据国家下达的研究生国家奖学金名额,按照各学院符合条件的参评人数比例将名额下达给各学院,奖励标准按照国家核定标准执行。
第二章申请条件和参评资格第四条研究生国家奖学金基本申请条件:1、热爱社会主义祖国,拥护中国共产党的领导;2、遵守宪法和法律,遵守学校规章制度;3、诚实守信,道德品质优良;4、学习成绩优异,科研能力显著,发展潜力突出。
第五条直博生和招生简章中注明不授予中间学位的本硕博、硕博连读学生,根据当年所修课程的层次阶段确定身份参与研究生国家奖学金的评定。
南京理工大学2016年硕士研究生国家奖学金获奖学生汇总表序号姓名性别专业学号入学年月1洪珊女电力系统及其自动化1141100008852014.9 2洪宇男控制理论与控制工程1151100010072015.9 3杨莹女交通运输工程5151100019932015.9 4吴妍女控制理论与控制工程1141100009532014.9 5黄瑛女载运工具运用工程1141100010282014.9 6徐洋超男电气工程5141100017952014.9 7葛景男电力系统及其自动化1141100009002014.9 8陈永亮男控制工程5141100018522014.9 9林立斌男电机与电器1151100009512015.9 10姜雪娇女载运工具运用工程1141100010262014.9 11仲露女控制工程5141100018372014.9 12解坤男电力系统及其自动化1141100009012014.9 13何莉君女控制工程5141100018192014.9 14周鹏男交通运输工程5141100018552014.9 15满灿女电气工程5141100018092014.9 16章婷婷女控制理论与控制工程1141100009812014.9 17杨滨华男导航制导与控制1141100010172014.9 18王露女系统工程1141100010122014.9 19宁玉可男控制工程5141100018272014.9 20邓雨亭男知识产权1151190013722015.09 21樊云滨男法律硕士(非法学)5151190021212015.0922孙胜难女外国语言学及应用语言学1141140011122014.923黄宏女MTI5141140019002014.9 24朱姝颖女MTI5151140020262015.9 25王蓉女MTI5141140019032014.9 26罗旻烨男工程热物理1141080007912014.9 27秦俊华男兵器工程5141080024902014.9 28潘伟男工程热物理1141080007932014.9 29赵雪维女动力工程5141080017412014.930谢雪腾女兵器发射理论与技术1141080008452014.9 31赵乐女兵器工程5141080017582014.9 32刘怡女兵器发射理论与技术1151080009112015.9 33王静女产业经济学1141070007142014.9 34尚优男管理科学与工程1141070007362014.9 35王佳敏男情报学1141070007852014.9 36崔玉萌女会计硕士5141070017132014.9 37路霞女情报学1141070007812014.9 38郭逸女金融硕士5141070016792014.9 39张晓勇男图书情报硕士5141070017272014.9 40李文思女会计学1151070008112015.9 41张丽萍女管理科学与工程1151070007912015.9 42董晶晶女金融硕士5141070016712014.9 43郭蕾女国际商务硕士5151070018472015.9 44史宝生男金融学1151070007542015.9 45李冬琼女情报学1151070008462015.9 46李广庆男模式识别与智能系统1141060005982014.9 47许忠奇男计算机应用技术1141060006742014.9 48夏小旭男计算机应用技术1141060006752014.9 49邓佳女软件工程1141060006902014.9 50蒋珏女计算机技术5141060016112014.9 51杜璐女计算机技术5141060016212014.9 52杨先霞女计算机技术5141060016332014.9 53钱芳女软件工程5141060016492014.9 54耿夏琛男计算机应用技术1151060007002015.9 55丁芙蓉女计算机应用技术1151060007162015.9 56宋恺涛男计算机应用技术1151060007192015.9 57胡建洪男应用软件工程1151060007522015.9 58胡佳慧女环境工程1141020002432014.9 59熊尚超男环境工程5141020013542014.9 60宁丹女环境工程1141020002582014.9 61肖鑫男环境工程1151020002722015.9 62吴小磊男生物化工1141020002272014.9 63李登科女光学工程1151240014122015.964李智姗女化学工程5141030013962014.9 65陈会男男化学工程5141030013972014.9 66王亚男女化学工程5141030014082014.9 67赵玮男应用化学1141030003542014.9 68周建男应用化学1141030003422014.9 69盛伟男应用化学1141030003442014.9 70张啸男应用化学1151030003862015.9 71叶仁龙男物理化学1151030002992015.9 72俞春培男军事化学与烟火技术1151030004382015.9 73熊文慧男军事化学与烟火技术1141030003772014.9 74郁榴华男材料学1141030002912014.9 75殷标男材料学1151030003382014.9 76范昊雯女材料学1151030003392015.9 77张贺女材料工程5141030013752014.9 78张树婷女材料学1141030002972014.9 79李俊男安全工程5141030014332014.9 80薛志谦男社会工作5151150020772015.9 81赵娅薇女社会工作5151150020722015.9 82郝诗语女社会工作5141150019452014.9 83陈明男行政管理1151150012932015.9 84李江男行政管理1141150011442014.9 85赵超颖女信号与信息处理1141040005912014.9 86呙星女光学工程5141040014692014.9 87顾煜洁女光学工程5141040014652014.9 88唐彦琴女光学工程5141040015852014.9 89陈泉男电子与通信工程5141040015092014.9 90孔富城男光学工程1141040004052014.9 91李博文男电子与通信工程5141040015262014.9 92田杰男光学工程1141040004152014.9 93刘毅男电磁场与微波技术1141040004692014.9 94乔冬春男通信与信息系统1141040005102014.9 95范瑶女光学工程1151040005092015.9 96姚哲毅男光学工程1141040004042014.997陈冬冬男光学工程1151040004972015.9 98徐华女光学工程1141040004022014.9 99闫奕芸女光学工程5141040014642014.9 100李昕男电磁场与微波技术1141040004672014.9 101陈浩男通信与信息系统1141040005562014.9 102周鹏男信号与信息处理1141040005772014.9 103洪美玲女电子与通信工程5141040014872014.9 104马翼女光学工程1141040004062014.9 105林飞男物理电子学1141040004442014.9 106孟栋梁男电子与通信工程5141040024882014.9 107孙超男通信与信息系统1151040006162015.9 108王鑫男通信与信息系统1151040006172015.9 109杨洋女光学工程5141040014712014.9 110朱唯唯女通信与信息系统1141040005552014.9111上官永明男材料学1141160011842014.9112华桂祥男材料工程5141160019822014.9 113潘赛男材料学1141160011742014.9 114刘飞男材料学1141160011822014.9 115管宝儒男材料物理与化学1141160011712014.9 116李嵬卿男材料工程5151160020792015.9 117欧园园女材料学1151160013392015.9 118张恒男材料工程5151160020882015.9 119汪鸿韬男工程力学1141210012122014.9 120刘梦珂女兵器工程5141210020042014.10 121钱云云女概率论与数理统计1141130010402014.9 122徐晓男金融学1141130010312014.9 123任思超男计算数学1141130010372014.9 124董士军男光学工程5141130018712014.9 125张芬女光学工程5141130018692014.9 126张正洋男建筑与土木工程5141130018862014.9 127程奇鹏男土木工程1141130011052014.9 128彭亦鹏男固体力学1141130010762014.9129贾卜宇男工业设计工程5141090017772014.9 130吴天宇男设计学1141090008592014.9 131张龙男传播学1141090008552014.9 132赵祎乾男工业设计工程5141090017752014.9 133单胜男女思想政治教育1141230012352014.09 134孟恒男机械制造及其自动化1141010000252014.9 135付乾辰男机械制造及其自动化1141010000382014.9 136杨静男机械电子工程1141010000832014.9 137仇杨男机械电子工程1141010000852014.9 138陆飞男机械电子工程1141010000872014.9 139刘宣男机械电子工程1141010000962014.9 140祝云峰男机械电子工程1141010001092014.9 141任桃桃男机械设计及理论1141010001112014.9 142麻文龙男机械设计及理论1141010001232014.9 143孔振兴男车辆工程1141010001352014.9 144胥加林男车辆工程1141010001362014.9 145张庆渴男车辆工程1141010001382014.9 146崔兴梅女测试计量技术及仪器1141010001592014.9 147陈龙男测试计量技术及仪器1141010001612014.9148何坤男航空宇航推进理论与工程1141010001702014.9149倪庆乐男武器系统与运用工程1141010001792014.9150徐立志男火炮、自动武器与弹药工程1141010002062014.9151李兵男火炮、自动武器与弹药工程1141010002132014.9152蒋杰男机械工程5141010012532014.9 153单丹凤女机械工程5141010012592014.9 154李精伟男机械工程5141010012812014.9 155殷瑱男机械工程5141010012822014.9 156王琪男机械工程5141010012842014.9 157相恒升男兵器工程5141010013052014.9 158步超男兵器工程5141010013132014.9 159岳欣男兵器工程5141010013222014.9 160彭安琪女车辆工程5141010013412014.9文章来源:文彦考研旗下南京理工大学考研网。
南京理工大学2011-2012学年国家奖助学金的初审名单公示各位同学:现将2011-2012学年国家奖助学金的初审名单公示如下,如有意见或异议,请拨打84303118。
截止时间为2012年10月28日学生工作处2012年10月22日国家奖学金(140):1机械学院(19)任昕元黄汋龚成明李鹏顾小雨余家泉崔仁洁季宇雷周强雷晓云童心朱雨晗单新有袁祖龙陈昊刘欣宇周清泉周黎高科2化工学院(10)王戈修健敏徐琳童红鑫杨瑞权吴蓉张卞阳洋胡冲孙小伟叶雪梅3电光学院(24)冯丹萍邬小敏黄志伟程国枭张军宋亚敏徐云沈善普邹玉江李静雪章勤杰邱文斌余英瑞于佳玮曹肖阳庞伟余劲同秦颖邵亚男王丹姚越越刘昊宇刘兴民李培4计算机学院(11)刘艺吴难难杨海祥薛斌金梦洁郑济达刘利闵大为丁陈梅吴灿强杨増光5经管学院(11)杨阳刘莹张宇婧丁慧君喻姝瑶李玢戴碧芸庄云侠宛思嘉马琳娟刘秋艳6能动学院(8)苗龙朱丽瑶应遥瑶柴敏胡一东沈倩李涛孟翔宇7自动化学院(18)臧林怡张铭辉马晗怡郑旭娟苏娜娜杨丰源蒋力李波章心忆汤雪萍周文强孙璐李勇奇周雨琪左金鑫陆宇朱琳穆志洋8理学院(9)沈兰张凯文刘霞李桂璞杨爱华俞凯丽陈祺朱兵夏骏14国防生学院(3)杨猛朱小祥邓金球13设传学院(4)张郅政崔岳云郑竹薇方秋棠10外语学院(4)吴春晓鲁娇安蒋珏贡浴滢9人文学院(5)秦荧张丽君袁丽丽毕海燕季肖菡11材料学院(8)王向戴丽华洪蔚陆嘉伟沈家骏唐海燕孙蕾徐丽璇12环生学院(3)姚佳斌罗李娜卢晋秋15校级实验班(3)侯璐朱庄翟耿晓玉国家励志奖学金(435):1机械学院(62)陈海华张菲菲李英玉严金凤潘彬彬吴陈飞陈海军王晓浩蔡鹏鹏李坤杜家磊周昊罗鑫左军成蒋晶王宝军刘小杰亓新新贾晋杰徐秀霖陈静张梦妹陈伊琳单丹凤樊琦张婷熊伟李志华周健黄宣彬陈帅张超于情波朱建军夏镇娟蒋明飞周祥祥高强孔上峰莫杭杰姚元元徐锦顺黄晨晨刘颖姜启福刘雪松聂守成李永昆张志立张琦高超姚雨馨刘方彬姚学斌贺敏谭亚平沈杰王丽群陈晓雅姚中兵牛建成张姝娴2化工学院(45)夏佳伟尹新星安晓芸程莹李林玲张彩星张琳李成印刘鹏陈雨虹于兰兰卜梅杰唐乐王泽浦焦新艳张健力张云秀费翔石珍王文倩刘君君邱志强施烨晖王海军张磊张泽豪冯周舟吴芬于冉孔峰沈云任志伟卜慧璇范星刘欢欢温丰叶惠丽刘亚徐勇勇匡桐刘文杰赵自豪曹美乔刘雅阿不都你赛布尔·阿3电光学院(65)李静王莹孟栋梁朱亚秋杜筱佳杨恒张新鹏吴青青杨钰婷王愈周游宇刘星炯龙永刚方君婷胡芬罗莎赵加玉李子龙方超刘方范事成沈汉文王淑芬舒余飞张磊华滟凌陈奇杨振兴刘心璇李华荣李康徐文文刘雪梅陈浩孔富城马啸白凯丽肖晶吴雄洲朱文华刘浩罗端廖树日詹健王萌乔露露朱林董丹丹黄菲赵佳敏匡伟陈颖李智伟吴兴旺谭晶石慧涂智华程莹李新梦查衡许伟朱江刘丽华潘锦涛王建博4计算机学院(29)刘佳佳吴小雄郭婷婷赵军旺李锋晶王增忠张金康郑奇峰刘晓迁张晓玲陈娜吴欢欢杨洁吴根蔚刘善翼张军宋家臣张鹏于鹏程邵叶青王荣郑士梁周磊刘忠耿赵亮李克南韩晗刘文华杨蓓5经管学院(41)赵嘉婧赵芹艺郭洪梅郭瑜张梦辰白楠楠刘浩卢海陵陈蝶付涵洪萍萍朱晓晨李红梅吴小丽陈彩慧马刘彬姜媛媛王静王彩霞张晶彭月李爽龚思兰唐燕花涂霞杨淑霞梁敏张丽赵棋楠江慧贤陈丽芝唐兰琴唐丽娜胡江南蔡晓瑜姜海燕史小欢郑伟男武春丽范佳林贡文东6能动学院(34)赵莉黄永平沈杰谭浩朱小萌孟丹钟芬潘浩冉应燕徐秋坪卢艺杰阳维佀婷婷汪丽旭杨智惠陈玲廖吟霜武震袁祥张瑞华陈培林王雷吴凌峰赵斌郑思源贺辉辉苏杭孙博康月李志立缪云飞杨建东冯利佳周焰红7自动化学院(41)袁凤程光敏徐丹罗孝美王志彬邹城秦冬亮耿旭东刘冶王荀杨彬彬章伟丁翠玲雷鹏飞牛新平施盼罗兰李月婷刘中华吴立珠祝明乐刘俊妧沈丹丹陈龚吴芬张梦甜丁棋炳王薇林燕贞李京伟邹文成孙璐沈宏丽石青白惠文黄书华王树磊徐彬彬秦文静俞赛艳李光彦8理学院(29)胡军史伟强陈亮周超伟吴晓宇王静李红兵郑健周伟达凌洁徐晓尤东森董士军高凯刘欣欣徐树李徽秋施志俊赵亚运朱志鹏秦建华陈绍齐高方宥苏勇倪浩浩秦枭苏潇阳张天齐翟晓凯14国防生学院(5)周钰鑫贺达超马建业徐鑫王烁13设传学院(11)邓中良刘伟时天骑南议波杨琴秀刘运良陈琳琳嵇苏婷韩秋月周威远付中焱10外语学院(15)管宇辰王慧玲朱凤成陈妍青李梦如赵燕刘力王蓉宁笑翡张金婷陈严刘玉茹王崧卜王梓宁范琳琳9人文学院(12)吉成英陶凝芝王庭庭刘斌颜文俊张龙周露晶曹杏曾超李冰雪田委陈明11材料学院(31)韩军杰陈田朱蒋红黄显浩赵浩川陈珊洪小娟刘苇马庆飞李蓉张波黄亚兰尚梦诗范李鹏李玲针薛洁汤琴师建行陈婷婷徐玉青李梦思闫健单宇晨刘志颖刘艳南李洪强魏鹏李金翠邢雪君段然李磊12环生学院(10)陈荣王鹏娟胡明英刘聪聪周甜陈彤彤尹昌平杨美君肖鑫陈伟15校级实验班(5)孙栋任鹏商玉霞陈涛杨英国家助学金(2134):1机械学院(310)黄庆赵琴蔡凤北杜恩武乐联华刘宗驰骆程鹏肖宗康陈大俊丁坤隋树浩易鹏梁超翔林育盛倪超王军谢佩闫欢欢张康乐张兴朱明俊高海振李文航刘太素刘武刘云云祁景枫谭健于小康常永寿陈泽嵩乔新永宋志伟苏岑杨鑫侯静杨雪叶青窦春生李银平刘明皓刘宇张天斌王亚王钰韩强何亚军李飞张艳兵张征何有为马启明杨相礼张涛郑志礼朱桂利董蕾刘凤鸣白晓宇汪亚峰吴喜富吾斯曼·托合提张武凤王亮肖雄杨松张乐张强赵朋龙廉雅景皮小芹蔡升强费晓伟刘国华刘经兴吕润程伟王浩然崔兴梅夏晴余闯童楷杰肖凯张洁秦保侠裴凤雀叶道辉钟惠昌刘新越刘军沙亚雄沈琪峰施祥玲宋珂宋伟张希武时晓露曹鑫韩勇蒋杰李雪茹李凤娇朱雪飞代兴超高欣高兴李慧谭选龙李芳樊永富钱志远孙祥青肖治顺于永强张林威张念薄慕婷刘晓霞陈志群李旭东刘丙凯朱奇峰曹帅何坤胡孟磊苏浩鄢章渝杨永亮徐琪陈雄高兴全李磊林怀雄刘闯刘鹏秦朝轩刘超超陆武倪庆乐严登超赵鹏韬陈绵炎沈轩吴英秀夏权方段登桂庞博文唐剑于金山李辉韩雪永赵聪聪任洁谢登玲李耀光林晶乔媛媛郭向阳黄磊贾玉林任旭晨杨林峰刘柏松谭鑫张传起卜庆伟采海洋黄兴同马毓孟德龙王咸锋伍力杨震张富禄葛丛李珺罗富溶朴禹滈孙锡亮徐志鹏张育朱立坤朱朔陈舒婷万明燕冯尔奋盘富华吴旭炯张晓明赵浩周凯冯洁黑希鹏李金山李敬国邵城杨宏展姚志超钟晓良何立宏黎座辰李泽峰宋琦谢政龙杨海涛周宇侯辉赖华锦林书豪邱宏荣姚发袁登偕徐灿鲁伟俊罗杰宁伟秦潮许文超刘婷婷蔡昀彤苌方元陈代平李金城彭野余皎任朋飞苏凯王绍辉杨红伟郑立臻常诚汲鹏举曾庆德邹德祺阿勒马王凌朱莹莹高敏杰郭嘉伟江午阳斯·叶肯贾婷婷车玉亮谌秋生豆国涛黄家栋黄伟黄鑫井泽明李琦潘忠祥李亚萍陈宝骞彭煌沈康苏尔艾提·阿卜来提李树立刘军涛牛明杰齐鹏冉亚龙石博博孙建聪陶宏洲汪清宝温广鑫徐新照闫时雨尤祺袁堂晓张晓光赵金鑫林笑陈昌远代伟费树波龚秋云郇久成奎宗文李武李鑫李跃飞梁防伟刘礼刘涛马元尹路越师军飞覃旭耀唐德荣田硕王江波王士欣王遊于文燕杨戬赵建鹏赵紫月周都陈志伟戴海腾狄豪付条奇王超张世平周海成杨晨光高勇刚江毕进刘佩洋燕中山2化工学院(248)阿依吐拉·艾李温超王芳魏晓婷查道松高凡琛李志永鲁亦杉陶涛丁静韩萌萌许丽张林芝陈璟黄程峰尼瓦赖宝程李彤李洋任金辉代佳鑫迪娜冉·热合曼李靖廖逢辉石小瑶王杰群张娜王升杰颜明强张明杨张想周旋陈晓娟董瑞英符星琴甘露姜丽刘琼娜扎开提·肉孜王美莎王亚运陈威游峰阿尔祖亚·多力空古丽努尔·艾尼刘玉婷王美玲林志强宋冬冬田承耀张袁斌成臣刘茹茹谢慧敏郑再芳朱琳侯果文卢加相欧腾达依不拉音·艾合买提张庆霖赵文清郑国强蔡莉郭觅罗玉婷钱沁莱张贺周鹤陈瑞吴尧徐毅代秀李玲玉潘珍珍詹彬鑫张茜茜赖习军孙广元孙亚威汪李杨翟顺张旭敏胡亚君彭琪琪陈帅陈忠洋杜康海热提·赛达合买李圆李征辉王永旭殷有军邓雅西韩建美李菲李智姗于佳佳袁凡舒陈焕陈会男盖石琨彭雪峰徐晶晶许洋洋林雅玫郭涛章佳威郭翠玲车玉亭成语崔宇高泽志许建兵杨帅张强龙周志强丁晨迪冯晶高亚东陆嘉伟鲜磊张健杨秋秋邓睿鑫何敏萨其日叶雪尹雯陈亮陈苏杭郭棒热那提·海米提王飞王凯隆王云坤胥垚徐聪杨锐武张凡周彦霖郝冰洁闵梦珂夏克丽娅·艾合买提杨艳潘胜米娜瓦尔·买买提曾晚婷张彩霞卢新璋汤鹤阳王圣苏华玺王云杨丽筠赵晓娟韩亮李芦苇王凯张少凯赵萌宁漂荣晓娇石小卫杨笔晶陈伟坤侯王蒙刘新峰马牧野邢季张迪赵普林朱申鹏葛彩云李萌萌袁园庄新颖迟斌凡川徐超建陈瑞迟中良柯香袁威张金杰郑军军支星星罗腾肖桂蓉张鑫安石陈亚杰郭祥友黄博刘金马军喜毛吾列提别克·肯杰别克屈明和杨建垒叶斯哈提·阿地里汉阿尔曼·塔力木汗别梦瑶陈瑶邓银璐迪丽尼哥尔·迪里夏提蔡荣斌丁卫平董利君耿雪其龚莉萍郭艳飞纪晓林焦雨晨方路季清思李刚李冰李君华刘凤平李凯罗凯沈玉环孙园园王秋梅欧阳东旭施源鹏唐大明田清岭王康王三源王扬顺吴克林吴星亮王悦吴玉婷薛晓东谢炯杨铭杨喜付于亚林杨秋辰岳金如张咪赵璐佳赵媛媛赵伟郑介明钟学鹏宗子厚3电光学院(273)俞文全再乃普·阿卜杜克热木何明孟栋梁唐良勇耿秀华张敏美尔孜提·莫合太石继桥刘瑶沈丹萍孙红磊周云唐露露吴佳均倪磊祝遵坤董利娟刘淼苗慧陈海兵徐俊周显陈红何曦鹏胡仕明李龙吴赛男牛世伟赵耀张程程周璐冯涛国少卿李三江杨锡政刘立超盛海林陈浙锋李巧沈磊王华林叶东华雅雯刘欢欢乔磊曹琪陈晓兵颜俊男杨震霄蔡云吴姿妍范冲吴晨阳徐栋张志远刘晓莹唐秋香艾尔西丁·阿布拉赵少腾陈旭贤阴盼强崔祖亭王谦刘凯旋暴敏梁军赵玲林伟陆佳元吾吉阿卜杜拉·米吉提郭瑞王清华杨诗倩曹征洋杨挺郑浩罗磊权双龙侯云飞陆乐王丽君努尔艾合麦提·图尔荪朱乃洪李静伍晓慧蒋跃王凯歌薛志勇杨硕李亚飞彭政张超张家庆陈春花汤雪娇王丽芸马如鹏赵付胜孙希峰吴传奇张黎张以明孙金山杨洋陈浩徐凌云杨德良姚哲毅林春汉谭周燚吴代磊许剑南张浩张宇仵娜杨小丹张娟李冬许杰桂能林李雄周斌斌徐华周建强邓文康刘程威罗浩魏明君邓锋吴凯朱梅虹檀毛琴王萌蒋华熔王涛朱熠良葛玲玉毛崇雪肉孜·艾沙王威韩璐霞宛安琪印倩于杏李庆威王凯徐海艳张枫霞库尔班·玉苏甫廖志成刘世会图尔洪·艾斯克尔王允何婷杨金彭树根杨梦林张宇航陈朝霞张少玲匡伟周文忠白婵娟李玲徐亭亭唐丛林迟英朋邓炼刘新张政季爽巩洪川徐皖峰郑茂丁敏李培汤亚洲杨文涛张瑞张伟梁爽肖悦曹振华王陈光张敏亮赵龙李之秀张吉璇黄明成孔永刚张劲松宋雯炼汪丽高青松厉申博赵阳莹吴李勇陶文武潘泽光张成舒肖云陈东旭曹睿阿迪力·阿比地力赖佳彬刘新新罗童童廖俊杰努尔艾力江·穆合塔尔孟倩邱佳伟沈珈靓王佳佳王萍王闯魏一鸣张学友蔡怡范婉华陈波匡鑫李亚周林晓峰卢加文马雪珂张亚君夏雨闫孝天张若曦季伟钢唐小林宫玉琴刘蕾杨维黄能魏久富张小强耿嘉范利光范聿杰李明东刘腾元牟向阳王炜鹏张渴陈倩王清蒿岭李浩宇李锐熊琴琴朱素梅唐小东王大成肖晓尤国庆于振华詹坤烽高超廖杰蒲黎明张壮陈小康陈子威候西亮李想罗民斯涛吴长强赵晨旭周剑朱国强4计算机学院(145)邓佳顾小妹焦雪李刚汪向东王世杰江志浩李少朋尚景浩毕瑞华零文燕高安坤刘红玉赵丹丹董家成邵帅杨镒铭姚凌翔卡比努林晓翠吴丽霞杨铃刘岩威陆胜伟韦腾俞兴华袁志伟张文军黄龙霞牛永波尔·巴热杨基隆龚雪芳唐娇娇党二涛邓奥林曾英杰范晓雷芦深圳孙智仲王改革冯新淇刘高见许小强穆晶晶周迎春代坤鹏吕志鹏赵慧潮周杏朱艺楠刘海青张莹莹黄超谢伟康苑俊旺张鹏李凤兰陈龙石霖艾热夏提·吾司曼谭逢杰万洲翟义强蒋冬菊李雨含宋丹丹毛磊王清远赵雄王倩舒薛欣颖张亚慧钟丽宾李涛史恒飞张天任张信仁张洁张梦月崔清伟杜仲舒胡建洪张鹏飞黄晓晴龙娟娟马显明薛鹏曾文涛郝丽媛干伦郭长庚刘航宇罗长兵苏理阳于秀周珍珍董坤范良悦王丹夏丽张从凤高玉立郭赛南曹伟鑫常震陈祥禄陈晓涛高锦博韩仁松何诗远何宇侯鑫候梦男雷茜黄名堡贾军李高杰李天砚李婷婷陆平平刘骏刘一驰宋佰超秦均玲施宇孙安宁王光明王焕章王佩强韦军韦金利魏小莹翁鑫波杨双婷吴晴吴玮吴震熊丹闫铭杨晨尘杨杰平余德丛张超张富尧张泽鹏5经管学院(195)李小杨汪梦洁吴佳云张朴真陈尚尚亚博朱小星金荣荣徐楠楠许鹏飞王学娟向鹏周磊陈婷姜桂萍石云霞徐婷婷岳梅蔡尚格秦朋秦渝宋超颖宋佳陈晗吴仙云殷乐刘蒙尼玛欧珠陈红丽刘莉洛桑卓玛庞雅文吴丽琴张建霞陈强刘长春马东升唐贵丁玲兰佘诗明石玲张晶晶袁碧张杰进张俊杰张帅帅邹房颖付杨高利陶杨琴王婷婷伍娟娟徐小庆周婷叶鹏程董晶晶罗慧张冬雪曾东湘马大莹王静田胜强杨学祥洪妹秘璐瑶王帅彬康静芳梁芸廖弼君徐子苏张甜甜张新君郑佳玉庄云侠丁燕刘进王晓喻凤熙刘攀虎陈明慧黎亚男刘曼芹张倩楠钟雪娟曹飞陈俊君张照森曹金蕾高文静刘佳琪努尔布布·阿曼盛秀娟夏贝贝赵华赵洁丛宇清李小军张天旭黄美瑶孙陆祎夏库热木·帕尔哈提杨金娇阿卜杜克尤木·艾散宋庆尹晓维张建广王越张瑞冬江慧贤彭雪纯陈小丽唐兰琴郑银国旦增罗养潘孝全王路胡江南张欣艾力·艾则孜俞圆圆扎堆旺久张林尧姜海燕刘美花史小欢杨联印杨磊郑伟男葛遥陈海燕何芳李冬琼魏本营徐学敏陈坤刁立国范佳林尹行攀贡文东艾金金丁倩陈帆陈英杰刘青刘孝霞尼卡·伊力哈木王婷尚文浩提滨舟王仕国殷杰张笛杨文强云红程莹莹何得娟胡乐胡莹李丹刘露洁罗兰陈锦元顾宝笙梅龙云秦利达王莹吴丽君吴星吴艳芳夏洪张凤霞张慧慧尹志坚张子帅巴张玉代斌董梦媛侯小芳贾国琼师婷鲍方郎崔树勇胡成周月华宋万成郑文强布热比亚·买买提依明蔡瑶池雪花高星刘娟刘英英吴静麦色提·麦麦提郑琛琛经管学院王丽淑双学位(5)王晶晶王倩傅青松余志伟6能动学院(173)巴哈达提·吐尔汗别克郑明珠苏听听陈金星丁诚江庆阳王远保朱镭马艳许青青张敏豆松松李宝星叶荣帅詹志刚周永杰朱文波帕丽达·吉恩斯贾胜彬梁鹏王春龙伊力亚尔·库尔班江张仲月赵跃朱鑫黄晓红宋真真陈健伟黄旋峰罗永成马超马海涛毛岸杰任金磊史君良张克石张欣尉周军秦蕊朱伍军卢洁丽白浩郝雅君廖磊刘敏彭伟唐国诚杨尉张彬华家雨佀婷婷徐赵研许欢陈建强段小伟廉海浔马龙泽马杨苏松林庄军涛艾莉菲热·艾海提阿巴丝·力提甫陈家林侯扬光林绿亮马学清文艺吾仁武震雪合热提·依沙克邱林莉赵乐李店员李松林庆育宋飞飞苏宪飞汪健强徐先彬冶海顺张杨白福川符盼马小兵邱杰阙刚翟冀南邹家标冀晨曦姜绍光彭国楷张本敬张竹伟郑思源美热古丽努尔孜娅古丽·赛迪尔丁阿布都拉·艾沙贺优优黄贤坤买买提江·马热木米热迪力江·热合曼涂俊宣丰楠安亚飞陈谢健党建涛范匆胡雨博黄成黄生航逯峤麻永晶马金龙唐林王富生王家祥王琦魏明胜杨进朱一萍车春文陈浪李赛邱汉杰施哲栋王鹏许蛟杨俊翔周乐园刘岩马萍萍陈升富陈园飞胡敬超贾彭辉雷凯李鹏飞李延平刘海龙龙家豪王永光徐廷喜叶春霖张博放依再提古丽·阿不力克木艾尼瓦尔江·巴拉提布音巴特·布亚方雷梁继刈马热木·木纳瓦尔宁金璐如则托合提·如则麦麦提宋宁王付刚王景弘王凯平王新华杨国于佳兴陈俊君哈依那儿别克·买的特汉贺智亮李金帅李泽鹏刘剑刘文华陆营波普承恩余海丰赵康王君康天山杨云辉7自动化学院(187)阿斯古丽·依沙古丽吉娜特·居马西张倩珩刘康隋永贺童晓鹏王晓东吴日学卞辰耀田少雄金金林莎曹鹏程胡星东张明慧黄雨晴纪俊彬贾鹏辉路旭明岳凯旋张亚洲赵祺杨明芳付武辉高业杰郭鑫赖志成温贤海吴昶夏方涛易腾蛟袁晓超冷博阳刘楠苏娅姚胜男谢治鹏姚睿凯郑冉丁亚男史海花胡晨辉涂昕杨武尹振峰胡芝佳黄开珍李丽兰刘亚玲马丽许光胜张正刚李哲居青马爱华沈婷婷段海军刘鑫荣聂建高范蕾林逵葛景黄荣锋李威刘大成汪飞王文辉张君健张笑乾宋橙橙韩缪勇刘雷卢贺虞啸川胡婷平林朝峰刘琦盛沈阳徐洋超鞠彬朱莹玲冯明军马陈强孙汝龙李梅李薛丽吴妍张文娟赵玲朱姣姣刘明胜龙竹青王洋赵鑫马学燕那孜依古力·帕尔阿卜杜热依木·艾孜则艾力·爱不的拉斯陈诚陆凯健吴文强谢文俊宣守旺王冲范颖李佳美王希俞爱娟朱羽韩旭李明磊陆炳姚思辉张俊飞郝英杰霍旺谢桥格让佐黄琳雁黄志雄刘攀宋晓健姚仕林张天玉凌云翟桐陈路李华龙林立斌刘屹东向旭东王丽洋向露何闻亭李小强杨晨严惠刘小壮张兴江阿卜杜克热穆·图荪托合提艾买尔·吾布力佧米力江·达吾提米沙力江·赛麦提乔宇伊力阿尔·伊敏哈孜吴中山魏巍吴瑶周影韩亚涛李福印李青陆叶青马福龙彭思清汪拓严威杨涛云珂董朵朵黄月影孙玉娟阿地力·阿不都米吉提鲁骏彭刚童浩万广弟吴海涛王佳骐阿扎提江·阿布德克热木丛子荃贺小林刘孝禹陆帅米尔阿迪力·阿力木肉孜麦提·吾斯曼孙斌唐杨图布星巴义尔王立新王智刚魏小忠张泽陈兰浪丁海龙胡雪冰李志翔8理学院(167)冯鸿雁赵俊李金龙梁跃东刘代春钟仁顺陈成丁俊飞李楠宁偲任豪朱正天赖盛英马合木提·吐尓迪南朋玉王傲严志鸿周福顺谢颖翟丽辉艾克热木江·艾尔肯程增辉王帅曾星宇马佳侠朱文康蔡启俊程君董少博姜子龙李金涛王俊提陈小阳陈渊钊邓鹏管凌飞韩祝文李俊伟吴坤张日艺陈奇鹏黄小龙吕韩彭扬朱继业柳代权董大鼎侯德华侯阳阳朱少成杨欢张宇亭帕尔丁·再依丁王学正曾凡喜章泽华朱丽博木牙斯沙尔·卡地尔李志健刘剑穆萨江·纳斯尔渠向举张乾方谭红梅王舒舒李梦梦木尔提扎·努尔买王文超邢福存也力下提·地力木拉提潘胜兰周毛毛李将李远林梅达邵传东叶涛郑红俊郭圆圆梅璐璐王春伟蔡新林樊晓康甘梦翔高业唐奎肖柳青王燕者李万业南选红康宝蕾唐俊杰袁广鲁张博涵张梦西任古丽·依斯拉英黄哲强宋见龙许军赵雄涛闫丹赵婷婷敖黎铭陈鹏郭恩来李春光陈鹏龚浩龙李金多李新亮刘康康马强王佳林王云奇袁子骞江雯雯程万健丁伟梅晓亮王勇肖前勇赵宇航顾志娟陶政王勇志闫好博严明坤朱浩浩臧梦玲张燕李文欣马骏李杰李瑞刘宇熊明张玉伟甄甜党山清邓力升黄瑞涛刘琦蒙辉辉向汉林薛朝勋张培德巴飞飞郭超黄振李浩全宋发安王岗周洋鑫邓淑真耿志卿卢懿宗汤纪豹张中建胡肖勤刘洋洋岳苗陈志岩杜宏祥黄赫李露雄汤亮吴俊13设传学院(63)卡特儿·巴力何情梅霜谢小茹孙宗飘王敏文靓吴洋洋戴苹刘玲周德洋巢静洁德吉卓嘎姜泉华阿来·司拉木汉胡翔翔普布色珍陈丛哲陈鑫多吉卓玛杜亚玲吕志伟赵娜潘明吴成委尚静司玉莹储晓慧李琳买热木古丽·加帕尔其美玉珍向静陈静静李君平罗明红马文赵罗曼龙湘泉叶尚荣范丽娟何赵芸徐红姚娜娜王晓晖朱莲莉程乾葛叶虎达瓦央宗格桑卓嘎刘巧红高醒星瞿单刘亚贤罗露马羽汐许青张虹张晓令苗丰涛吴洪昆吴青桥张立平赵彬10外语学院(65)李玲玉王慧玲姚燕朱凤成陈妍青李梦如梁言陆红霞孙茹吴春晓吴雪梅龚凌霄毛林尚珍珍余林孔莎莎任亚婷张冰邓娟娟胡笛风赵燕刘力王蓉张春红郑玉婷柳尧熊乐刘苗苗童丹陈昊祎张晓龙宁笑翡沈娟娟张金婷陈严贡浴滢胡启苓刘玉茹汪乐王崧卜袁森白雪莹倪菁汤颖丁倩倩袁修灯陈颖杜茜韩婷黄魏贾亚男刘岩祁婷婷沈思仪武秀枝张莉张欣赵露露王浩王宁张岳黄颖张霞赵雯珊高鑫9人文学院(57)吉成英陶凝芝白玛贡吉边巴措王庭庭韩超侯无双孙璇赵丽莎陈康文龚鸿翔刘斌苏悠悠周腾涛桑姆措姆。
南京理工大学研究生学业奖学金评定实施细则(试行)第一章总则第一条为规范南京理工大学研究生学业奖学金评定标准和工作程序,提高学院研究生培养质量,激励研究生勤奋学习、潜心科研、勇于创新、积极进取,根据财政部、教育部《研究生学业奖学金管理暂行办法》、《南京理工大学研究生奖助体系改革实施方案(试行)》(南理工研[2014]259号文件)、《关于印发《研究生奖助工作相关评审和管理办法》的通知》(南理工研[2014]261号文件)及《关于做好2014年研究生奖助学金评审工作的通知》(南理工研[2014]274号文件)的文件精神,结合南京理工大学的实际情况,特制定本实施细则。
第二条本评定细则适用对象为在学校规定的标准学制内具有中华人民共和国国籍的非定向就业全日制研究生(包括非在职少数民族高层次骨干人才计划研究生)。
第三条学院成立奖学金评定工作领导小组、评审委员会、申诉委员会,负责本院奖学金评定工作。
上述组织由学院书记、分管研究生副院长、副书记、研究生教务员、研究生辅导员、导师代表、学生代表等组成。
第二章等级、比例和标准研究生奖学金等级、评定比例和发放标准按《南京理工大学研究生学业奖学金评审办法》的规定执行。
第五条硕士研究生学业奖学金等级、比例和第三章硕士研究生奖学金评定办法第六条硕士研究生第一学年学业奖学金评定安排在入学前完成,根据入学成绩确定获奖等级,在入学通知书中通知研究生。
具体评定办法和程序如下:1.将硕士一年级学生分为免试生和统考生两类;2. 校内外推免生单独排序,原则上可获得一等奖学金;3. 统考生按学术型和专业学位分为两类,各自按考试总成绩(初试成绩+复试成绩)排序,根据比例确定奖学(一)研究生思想品德考核研究生思想品德考核由研究生所在班级进行考核,主要考核研究生政治素质、品德修养、团队合作精神、遵守法律法规与学校规章制度情况和学术行为等方面。
研究生所在班级班委对班级所有研究生的思想品德进行考核,并出具考核结果,上报至学院。
南京大学2016年硕士生学业奖学金评审结果商学院002商学院MG1602001丁凡一等002商学院MG1602002段文一等002商学院MG1602003高洁一等002商学院MG1602004侯蓉一等002商学院MG1602005吉莉三等002商学院MG1602006姜萍一等002商学院MG1602007蒋蕴春一等002商学院MG1602008李梦飞三等002商学院MG1602009刘冰镜一等002商学院MG1602010刘璐二等002商学院MG1602011鲁源三等002商学院MG1602012马莹一等002商学院MG1602013申彤二等002商学院MG1602014吴丹一等002商学院MG1602015吴晓亮三等002商学院MG1602016张翔一等002商学院MG1602017张英二等002商学院MG1602018戴云山三等002商学院MG1602019李笑雯一等002商学院MG1602020刘佳雯二等002商学院MG1602021王烁一等002商学院MG1602022叶昊楠一等002商学院MG1602023张驰一等002商学院MG1602024张君一等002商学院MG1602025陆静一等002商学院MG1602026谭云琪一等002商学院MG1602027王陆晨三等002商学院MG1602028陈雅婷一等002商学院MG1602029池彪二等002商学院MG1602030董文倩一等002商学院MG1602031李希博一等002商学院MG1602032蔡欣磊一等002商学院MG1602033戴树三等002商学院MG1602034胡畅三等002商学院MG1602035柯自超二等002商学院MG1602036李赛一等002商学院MG1602037梁红玉二等002商学院MG1602038刘怡雯一等002商学院MG1602039施沈宇一等002商学院MG1602040施燕一等002商学院MG1602041覃筱珂一等002商学院MG1602042王丹丹三等002商学院MG1602043王婷一等002商学院MG1602044王晓蕾二等002商学院MG1602045王一丹一等002商学院MG1602046张安驰一等002商学院MG1602047张鹏清一等002商学院MG1602048庄天慈一等002商学院MG1602049陈昌平一等002商学院MG1602050陈楚一等002商学院MG1602051程珊琳三等002商学院MG1602052高爽一等002商学院MG1602053高雅一等002商学院MG1602054龚萌萌一等002商学院MG1602055郭昕一等002商学院MG1602056嵇靖楠一等002商学院MG1602057蒋如玥一等002商学院MG1602058李茹三等002商学院MG1602059林惠敏一等002商学院MG1602060刘必麟一等002商学院MG1602061刘帆一等002商学院MG1602062刘小倩一等002商学院MG1602063钱源一等002商学院MG1602064秦圣君一等002商学院MG1602065孙瑾瑜二等002商学院MG1602066汪远一等002商学院MG1602067王晔三等002商学院MG1602068王卓星二等002商学院MG1602069魏春三等002商学院MG1602070徐翰杰一等002商学院MG1602071姚清一等002商学院MG1602072殷颖煜一等002商学院MG1602073庾宇成一等002商学院MG1602075张力戈二等002商学院MG1602076张伟三等002商学院MG1602077赵泽君二等002商学院MG1602078包江麟三等002商学院MG1602079高皓凌一等002商学院MG1602080李苏南一等002商学院MG1602081林勇一等002商学院MG1602082刘欣然一等002商学院MG1602083刘哲三等002商学院MG1602084毛弋波一等002商学院MG1602085任若琰一等002商学院MG1602086孙宁二等002商学院MG1602087孙冉三等002商学院MG1602088孙生二等002商学院MG1602089孙誉嘉一等002商学院MG1602090翟梦菲一等002商学院MG1602091张梦凡一等002商学院MG1602092赵尧羲一等002商学院MG1602093郑畅一等002商学院MG1602094曹彩云一等002商学院MG1602095曹国强二等002商学院MG1602096丁宁一等002商学院MG1602097方晨三等002商学院MG1602098胡雪波一等002商学院MG1602099黄婷二等002商学院MG1602100贾珊山三等002商学院MG1602101蒋慧丹一等002商学院MG1602102蒋岩一等002商学院MG1602103李林青一等002商学院MG1602104刘硕一等002商学院MG1602105刘娅蘭一等002商学院MG1602106吕艳艳三等002商学院MG1602107潘超二等002商学院MG1602108钱思雨一等002商学院MG1602109石煜一等002商学院MG1602110时世衍三等002商学院MG1602111王灿一等002商学院MG1602112王俪霖三等002商学院MG1602113徐磊一等002商学院MG1602114徐葳舒二等002商学院MG1602115张立炎一等002商学院MG1602116张梦一等002商学院MG1602117张玉旺一等002商学院MG1602118甄琦一等002商学院MG1602119姜雨潇二等002商学院MG1602120李铭秋一等002商学院MG1602121孙仁杰三等002商学院MG1602122袁梨一等002商学院MG1602123周伊威一等002商学院MF1602001曹东晓三等002商学院MF1602002曹译之一等002商学院MF1602003陈铖二等002商学院MF1602004程百合一等002商学院MF1602005崔馨月三等002商学院MF1602006龚丽二等002商学院MF1602007郝瑶一等002商学院MF1602008胡单波一等002商学院MF1602009居睿媛二等002商学院MF1602010李桃桃三等002商学院MF1602011李英一等002商学院MF1602012林伟一等002商学院MF1602013刘思洁一等002商学院MF1602014乔小凡一等002商学院MF1602015王花一等002商学院MF1602017许义娜三等002商学院MF1602018袁明明二等002商学院MF1602019张敏三等002商学院MF1602020张栩然一等002商学院MF1602021陈冬倩一等002商学院MF1602022陈俊英一等002商学院MF1602023陈琪一等002商学院MF1602024程撒撒三等002商学院MF1602025方蕾一等002商学院MF1602026韩恒怡一等002商学院MF1602027李梧铭一等002商学院MF1602028刘宇桦一等002商学院MF1602029栾海庆一等002商学院MF1602030罗汉文一等002商学院MF1602031彭丽姣二等002商学院MF1602032师梦珍二等002商学院MF1602033孙峰三等002商学院MF1602034韦群三等002商学院MF1602035徐贇一等002商学院MF1602036尤心悦一等002商学院MF1602037张雅汶一等002商学院MF1602038钟林君二等002商学院MF1602039朱志强三等002商学院MG1602124陈剑宇二等002商学院MG1602125陈晓敏三等002商学院MG1602126丁汀一等002商学院MG1602127杜思凝一等002商学院MG1602128范若宇一等002商学院MG1602129韩啸一等002商学院MG1602130黄漫文三等002商学院MG1602131金韵一等002商学院MG1602132李静一等002商学院MG1602133李俊清三等002商学院MG1602134李思美琳一等002商学院MG1602135刘静一等002商学院MG1602136罗澄一等002商学院MG1602137彭慧琳一等002商学院MG1602138宋良仪一等002商学院MG1602139唐洁一等002商学院MG1602140滕蕙阳一等002商学院MG1602141杨丽芳一等002商学院MG1602142杨晓薇二等002商学院MG1602143杨新宇一等002商学院MG1602144张昊一等002商学院MG1602145郑博文一等002商学院MG1602146郑润蕾二等002商学院MG1602147卞葳葳一等002商学院MG1602148蔡佳艳一等002商学院MG1602149曹元娜一等002商学院MG1602150陈洋一等002商学院MG1602151陈云萍一等002商学院MG1602152程学生三等002商学院MG1602153杜楠楠三等002商学院MG1602154伏丹二等002商学院MG1602155龚尹一等002商学院MG1602156谷俊杰三等002商学院MG1602157郭丹一等002商学院MG1602158韩晋一等002商学院MG1602159何刚二等002商学院MG1602160胡冰一等002商学院MG1602161华再冉一等002商学院MG1602162黄琦彧一等002商学院MG1602163黄思红三等002商学院MG1602164贾鹏一等002商学院MG1602165雷蕾一等002商学院MG1602166凌子超一等002商学院MG1602167刘慧娟一等002商学院MG1602168刘健阳三等002商学院MG1602169刘蔚欣一等002商学院MG1602170刘文静二等002商学院MG1602171陆汇源一等002商学院MG1602172吕思阳一等002商学院MG1602173麦晓冬一等002商学院MG1602174潘晓庆一等002商学院MG1602175秦璐一等002商学院MG1602176瞿友凯二等002商学院MG1602177石睿一等002商学院MG1602178苏哲三等002商学院MG1602179孙天瑀一等002商学院MG1602180汤雅军二等002商学院MG1602182王程珏一等002商学院MG1602183王红月一等002商学院MG1602184王吉茹一等002商学院MG1602185王婕三等002商学院MG1602186王丽娜一等002商学院MG1602187王倩二等002商学院MG1602188王晓君一等002商学院MG1602189王鑫一等002商学院MG1602190吴坤一等002商学院MG1602191谢亚楠二等002商学院MG1602192邢静怡一等002商学院MG1602193徐晓敏三等002商学院MG1602194徐语佳一等002商学院MG1602195杨烨一等002商学院MG1602196姚贇茜二等002商学院MG1602198尤奕人二等002商学院MG1602199余华颖三等002商学院MG1602201张婷玉一等002商学院MG1602202张心悦一等002商学院MG1602203赵文浩三等002商学院MG1602204赵玥一等002商学院MG1602205钟珩一等002商学院MG1602206周晨越一等002商学院MG1602207朱轶敏一等002商学院MG1602208邹昕一等002商学院MF1602418查旭三等002商学院MF1602419陈春筱二等002商学院MF1602420陈建宇三等002商学院MF1602423高蓉三等002商学院MF1602424顾丹丹一等002商学院MF1602425胡杨意二等002商学院MF1602426黄博恒一等002商学院MF1602427纪岑一等002商学院MF1602428蒋雨辰三等002商学院MF1602429寇思佳二等002商学院MF1602430李敏二等002商学院MF1602431李清质二等002商学院MF1602432李伟颖二等002商学院MF1602433李萧二等002商学院MF1602434林仪一等002商学院MF1602435卢泽宇三等002商学院MF1602436陆陶二等002商学院MF1602437陆雨萌一等002商学院MF1602438马尧三等002商学院MF1602439毛妍三等002商学院MF1602440彭心睿三等002商学院MF1602441祁萃杰一等002商学院MF1602442戎蓉一等002商学院MF1602443尚琪二等002商学院MF1602444盛浩宇三等002商学院MF1602445宋碧三等002商学院MF1602446孙肖元一等002商学院MF1602447汤书雅三等002商学院MF1602448陶茂讲二等002商学院MF1602449田茹阳三等002商学院MF1602450王菡三等002商学院MF1602451王陆旸三等002商学院MF1602452王漫凝三等002商学院MF1602453王欣桐三等002商学院MF1602454项欣二等002商学院MF1602455谢春玮一等002商学院MF1602456谢涵宇三等002商学院MF1602457谢清远三等002商学院MF1602458徐谦三等002商学院MF1602459徐汝亮三等002商学院MF1602460徐瑛星二等002商学院MF1602461许璐二等002商学院MF1602462杨超超三等002商学院MF1602463詹雅婷三等002商学院MF1602464张诗雨二等002商学院MF1602465张盈盈二等002商学院MF1602466周晨曦二等002商学院MF1602467朱婷婷三等002商学院MG1502036郭佳赫三等002商学院MG1502039李海英三等002商学院MG1502046乌云三等002商学院MG1502067蒲鑫欣三等002商学院MG1502082左爽三等002商学院MG1502152郑祺然三等002商学院MG1502169黄琪淇三等002商学院MG1502186石山丹三等002商学院MG1502189谭香平三等002商学院MG1502201颜志琼三等002商学院MF1502042吴祥勋三等002商学院MG1502047杨彩娇三等文章来源:文彦考研旗下南京大学考研网。
南京理工大学校级实验班学生奖学金评定办法(讨论稿)依据《南京理工大学拔尖创新人才培养方案》以及《南京理工大学校级实验班学生管理规定》的相关要求,为激励学生加强专业知识学习,培养专业技能,全面提升自身综合素质,积极投身社会实践,从而营造优良班风和学风,特制定本评定办法。
一、适用范围本办法适用于南京理工大学校级实验班对接受普通高等学历教育本科阶段且在校级实验班学习的学生(以下称学生)个体进行奖学金评定。
二、奖励等级(一)特等奖学金,每人每年3000元,按学生人数的10%评定;(二)一等奖学金,每人每年1000元,按学生人数的20%评定;(三)二等奖学金,每人每年500元,按学生人数的30%评定;(四)三等奖学金,每人每年300元,授予符合评奖标准条件者。
三、评奖要求(一)校级实验班学生奖学金评定内容包括思想行为、学业成绩、能力素质三个大项,大项下可设分项,分项下可设小项。
三大项所占权重比例为思想行为10%、学业成绩70%、能力素质20%。
(二)奖学金评定工作每学期进行一次,定于下一学期开学的两周内完成,由班级辅导员组织各班级实施,结果经教务处审核后向全班同学公示。
(三)结果经公示无争议后,依据结果进行排名并进行奖学金评定。
1、特等奖学金按学生人数的10%评定,必须满足下列条件之一:(1)考试课学习成绩均分为85分以上,单科成绩在80分以上;(2)获得当年度省级以上各类学科竞赛一等奖者,单科成绩在70分以上。
2、一等奖学金按学生人数的25%评定,必须满足下列条件之一:(1)考试课学习成绩均分在80分以上,单科成绩在75分以上;(2)获得当年度省级以上各类学科竞赛二、三等奖者,单科成绩在70分以上。
3、二等奖学金按学生人数的40%评定,必须满足下列条件之一:(1)考试课学习成绩均分在80分以上,单科成绩在70分以上;(2)获得当年度校级以上各类学科竞赛一等奖者,单科成绩70分以上。
4、三等奖学金按学生人数的15%评定,必须满足下列条件之一:(1)考试课学习成绩均分在75分以上,单科成绩在70分以上;(2)获得当年度校级以上各类学科竞赛二、三等奖者,单科成绩无不及格。
2016 级国家奖、助学金获奖公示名单一、国家奖学金(1人)宋瑾阳二、国家励志奖学金(20人)李心帅梁毅豪林威王孟李晨阳刘欣孙文明杨峥吴雄孟龙龙邱烈望张琛刘洋魏天柱盛钰如赵海溪刘世康齐玉涵王雪妍李青朋三、国家助学金一等(共18人):常可锋杨亚洲郑军强汪伦火亮龙杭孙福平张学虎程聪刘成才廖明龙刘志攀刘立华崔志佳龙正发余文鹏罗俊王展二等(共84人):李欣雅施玉光江乐宇吴国立崔波伟武义强邢保印王明达刘柯李志超李众生盛帅桂书润付梦园谢旭浩黄奇张欢欢周翔王鹏王维付玉婷孙本利孙富威庄鑫君韩枥兵王佩印袁孟贞许鸣哲姜文李霄吴泽鹏严艳超左一铭张富豪李昂赵玉凯沈凤琳孟鑫李金航周俊杰聂鑫孟恒锐徐迎迎刘春光马锴吉陈俊弛赵朋飞康富淇宋孝天胡玉波刘傲博于运生吕锦壮陈钊郭超杨宇冰张军豪陈洪城王宇航王凯刘雪纯吴昊宸宋雨浓张森李子义曹媛马英豪司佳鹏杨灿灿马文佳麻少辉台泽雯龚其宇程明董超尹洪岩尹钰宋成彬陈金浩陈剑恒韩思杨高京金卓田沛宜三等(共23人):雷金泽李安宁吕志强王滨王一凯刘松彪郭壮壮王超赵亚丽付垒李卓艺王炎张富城吴宾白港王倩曹建康孙一飞孟佳佳杨文峰吕斌付达马志浩地球科学与工程学院2019年9月23日2017级国家奖、助学金获奖公示名单一、国家奖学金( 2 人)孟凡可李亚博二、国家励志奖学金( 20 人)魏芊惠王前朋郑茜月高云飞程浩然靳一鸣李紫颖吕昕涵郝禹霏张朝利郑文珂黄振清张笑和谢宏丽石晓莹姚雯雯张宇恒田华威李昌明潘德康三、国家助学金一等(共15人):年海涛朱小超董丹阳罗干曾凌垚邹通马立朝吴涛范翔李相鹏陈自炫李宁臧东升姚林林张运生二等(共82人):王晓晓付小鹏边心宇张浩张泽锈谷雷秦绍明惠选旗雷云超刘毅超张璐陈彩虹胡牧云姬浩然曹梓威冀雪涛王铭余冰冰李亚超李加瑞贾飞曾莉安成纪宋朝辉杨迪杨家宁孟铎贺贝豪谢明实王十川冯崎刘晓峰张方正倪成梁王文婷任博文刘骁锋纪玥琨赵雷明刘广飞李克用刘于鑫刘华鉴张蕾杨玄武帅鹏娄鑫赵海鹏殷兴云籍文鑫王喆王柏森孙竟飞张宸王亚坤王光增王瑞琦胡国庆柴玉荣代晨飞杨笑天马正一王俊祥王宝兴申国涛张茂林苗珂程翀董雅妮王红伟李肖肖李鸿源赵慧欣倪芳洲郭子轩王洪波王婉莹石贾豪张一鸣李慧港高恺姚琦冰三等(共13人):张珂朱宇豪张伟寒李林哲朱根根邹子昊支江伟何天乐雷萌朱冰洋陈怡张炎菲张锦洋地球科学与工程学院2019年9月23日2018 级国家奖、助学金获奖公示名单一、国家奖学金(1人)梁博文二、国家励志奖学金(15人)钟容福贾梦燚王钰鑫徐安娜杨玥朱雪黄金涛魏高昂赵贺蕊徐亚飞苏孜敏田浩华文中旭周子怡赵肖飞三、国家助学金一等(共19人):黄明宝张丽娜杨震武云龙夏雨璇王风巧高竞赛张炜万美晨刘小可杨永能董如莲刘思班辉辉郑皓元霍铮阳刘善凡马天宇陈庆祥二等(共65人):王锦博任克博张承钰李臣洋李剑汪世婵史钦文张子豪徐鸣商宁坤焦其宪靳振伟孙晓萌何文康张振州田洪旭吕豪苏富江潘星昊王文博韦国刘阔朱成杰彭玉杰马丽孙沐尧李俊仪顿帅康马双洋王孟乾王亚波张添李薇杨金竹胡欢耀曹梦珂窦保洋万飞格王静刘怀昇孙肖乾闫泓琛杨梦超杨磊周岩路松祥吴鹏博杜明浩周启越赵雷超桑庆岩郭云涛魏振东王卓然田安乐余满仓汪潇杰徐雨杰雷庆龙丁子彬毛亚东王浩蔺张凯李杨朱金榜三等(共16人):刘喆宇师晴宋刘桌李其峰罗勇熊梅龙丁涛张昊李刚李雪瑶杨贵建郭豪杰李凯源弥林智韩金泽张航地球科学与工程学院2019年9月23日2019 级国家奖、助学金获奖公示名单国家助学金一等(共18人):李亚德赵恒欢马春龙王金昌韩祥梅米国良谢松腾王新艳杨瑞隆红飞刘杰次仁拉嘎梁运王永亮孙康星朱月阳徐建坤王路腾二等(共78人):代亚波兰云天刘权威刘城甫刘兴宁吕佳慧张淑婕李焱李欣李妮妮杨继诚漆基孝戴淼朱佳豪刘昊伦李志鹏赵文晟冀明帅马俊俊王丽鹏银垚王昊郭睿康褚艺博解红坤石慧闫志兵余满满李家豪周鹏虎曾庆卓嘻玛见参马占龙王怡力左发林李东阳洪龙新王紫恒张智博李佩瑶陆明杰周邦龙庞伟涛郭宁郭玉峰王品兰王俊傲王娟娟张豪杰张玉敏曹玉丽王雯佳王梦雪刘慧芳刘梦琪张政李少杰李鹏沈家傲段宁佳台群飞刘诗文李旭辉杨泽荣邱嘉霖赵传彪高培璐熊海生刘杨刘旭涛杨晨程思圆理相涵肖凡王中文尹明浩宋磊张昊三等(共18人):尹洪飞李兵高字翔王晨饶微张朝顾文佳牧楠甄帅龙韩金远韩鹏坤王谦韦思王振秦雨张震崔振雨樊昱锋地球科学与工程学院2019年9月23日。
1、南京理工大学最近几年发展很快,请介绍一下学校概况?南京理工大学是隶属于工业和信息化部的全国重点大学,秉承哈军工的优良传统,在五十多年的建设历程中凝练出“以人为本、厚德博学”的办学理念,发扬“团结、献身、求是、创新”的优良校风,坚持改革创新,锐意进取,提高质量,现已建成以工为主,理、工、文、经、管、法、教等多学科综合配套、协调发展的国家首批“211工程”重点建设院校。
2、请你介绍一下南京理工大学的办学条件?南京理工大学座落在钟灵毓秀的六朝古都南京中山陵风景区,占地面积3118亩,环境优美,是江苏省首批“花园式校园”。
各项设施齐全,设备先进。
建有2万多平方米的基础教学实验楼、6000平方米的大学生活动中心---艺文馆、4000平方米的现代化大型体育馆、两个标准体育场、游泳馆、网球场、乒乓球馆、健身馆,设施先进的教学大楼中各类多媒体教室、网络信息中心、语音室等一应俱全;我校12400平方米的现代化大型图书馆,馆藏中外图书文献182万册。
8000平方米的学术交流中心,设施一流,功能齐备,能容纳近2000人的标准学术大厅,堪称江苏高校之最;5万平方米能容纳17000名学生同时上课的第四教学楼是目前国内功能最为齐全、设施最为先进的单体教学楼。
我校建有全国首家学生电视台。
3、请你介绍一下学校的学科建设和师资力量情况?学校现有11个院系,6个国家级重点学科,18个部省级重点学科,28个省部级重点建设的品牌、特色专业;拥有12个一级学科博士后流动站、覆盖15个一级学科的39个博士点、覆盖36个一级学科的110个硕士点,以及分布于工、理、经、管、法、文等6个学科门类的57个本科专业,学校近一半的本科专业列入省部级重点建设品牌、特色专业,覆盖现有在校学生的70%以上。
学校拥有一支阵容整齐、结构合理、素质优秀、实力雄厚的师资队伍,现有教职工3033人,其中工程院院士4人,国家级有突出贡献的中青年专家8人,“长江学者奖励计划”特聘教授2人,博士生导师195人,高级职称教师1066人。
______________________________________________________________________________________________________________南京理工大学博士、硕士学位论文撰写格式为了规范博士、硕士学位论文的撰写,根据由国家标准局批准颁发的GB7713-87《科学技术报告、学位论文和学术论文的编写格式》,将博士、硕士学位论文的编写格式及有关标准统一规定如下:1 学位论文的装订博士、硕士学位论文页面设置一律为:上空30mm,下空24mm,左空25mm,右空25mm,对称页边距,页眉20mm,页脚20mm。
用A4(297mm×210mm)标准大小的白纸,装订成册后尺寸为(292mm×207mm)。
硕士论文封面用157g白色铜版纸,博士论文封面用230g黄色云彩纸。
封二、英文封二、声明和学位论文使用声明采用单页印刷,从中文摘要开始采用双面印刷。
正文中的一级标题(章目)用小3号加粗宋体,段前段后各空18磅,居左;二级标题(条)用4号加粗宋体,段前段后各空12磅,居左;三级标题(款)用小4号加粗宋体,段前段后各空6磅,居左;四级标题(项)同正文用小4号宋体,行距20磅。
数字和字母采用Times New Roman体。
样本详见附件。
学位论文格式为:( 注:页眉字体为小5号宋体)奇数页眉博士/硕士论文论文题目奇数页码偶数页眉章节号和名博士/硕士论文偶数页码2 学位论文前置部分2.1 封面封面按统一的博士、硕士学位论文封面的内容和格式填写。
(见附件一,注:密级部分如:秘密、机密或绝密必须填,其余可不填。
密级后面★作标志,★后注明保密期限。
)书脊要注明学位论文题名及学位授予单位名称。
2.2 封二学位论文的封二可作为封面标识项目的延续,内容包括学位论文级别、题目、作者、指导教师、作者单位、出版时间等。
该页置于封面下面,包括中英文版,中文在前,英文在后。
南理工研究生奖学金标准一、奖学金种类南京理工大学设立了研究生奖学金,包括国家奖学金、校长奖学金、优秀学业奖学金、励志奖学金、科研创新奖学金等多种类型,以奖励在学习、科研和社会实践等方面表现突出、成绩优异的研究生。
二、奖学金资助对象本人在南京理工大学注册的全日制硕士、博士研究生、直博生,以及研究生推荐免试攻读硕士学位研究生(以下简称研究生)三、奖学金评定周期南京理工大学每年进行一次研究生奖学金评定工作。
评定周期为上一年度秋季学期、春季学期和寒暑假三个学期的学业成绩和科研成果。
四、奖学金资助对象的条件1.严格遵守国家法律、法规和学校纪律规定,无违法违纪记录;2.本校研究生在学期末须取得学年绩点平均分为3.5以上,无不及格课程,且在导师指导下取得相对应的科研成果,如在学术期刊上发表文章、获得专利、参与国家级、省级及其以上重点项目等;3.根据学生身份,可能会额外设置一些特定条件,例如动态学术活动、学业进步、科研竞赛、社会实践、公益活动等。
五、奖学金评定标准南京理工大学研究生奖学金评定根据学生的学业成绩、科研能力、学术活动、社会实践等方面的表现来综合考虑。
主要包括以下内容:1.学业成绩研究生学年绩点平均分在3.5以上,无不及格科目。
2.科研创新能力发表学术论文、参与科研项目、获得专利等。
3.学术活动参加学术交流、学术竞赛或者在学术活动中获得奖项等。
4.社会实践参与公益活动、社会实践等。
六、奖学金资助额度南京理工大学研究生奖学金资助额度分为国家奖学金、校长奖学金、优秀学业奖学金、励志奖学金、科研创新奖学金等。
具体额度根据奖学金类型的不同而有所差异,一般根据绩点排名和科研能力综合情况来确定奖学金资助额度。
七、奖学金资助方式1.一次性奖学金通过一次性奖学金的方式资助,直接发放到获奖研究生的银行账户。
2.月度奖学金将奖学金按月度发放,资助研究生的学习和生活,鼓励学生在接下来的学习和科研中取得更好的成绩。
八、奖学金评定程序1.学校设置奖学金评定小组,由研究院领导担任,根据学院推荐的名单,对研究生的学业成绩和科研项目进行综合评定。
南京理工大学2016年硕士研究生国家奖学金获奖学生汇总表序号姓名性别专业学号入学年月1洪珊女电力系统及其自动化1141100008852014.9 2洪宇男控制理论与控制工程1151100010072015.9 3杨莹女交通运输工程5151100019932015.9 4吴妍女控制理论与控制工程1141100009532014.9 5黄瑛女载运工具运用工程1141100010282014.9 6徐洋超男电气工程5141100017952014.9 7葛景男电力系统及其自动化1141100009002014.9 8陈永亮男控制工程5141100018522014.9 9林立斌男电机与电器1151100009512015.9 10姜雪娇女载运工具运用工程1141100010262014.9 11仲露女控制工程5141100018372014.9 12解坤男电力系统及其自动化1141100009012014.9 13何莉君女控制工程5141100018192014.9 14周鹏男交通运输工程5141100018552014.9 15满灿女电气工程5141100018092014.9 16章婷婷女控制理论与控制工程1141100009812014.9 17杨滨华男导航制导与控制1141100010172014.9 18王露女系统工程1141100010122014.9 19宁玉可男控制工程5141100018272014.9 20邓雨亭男知识产权1151190013722015.09 21樊云滨男法律硕士(非法学)5151190021212015.0922孙胜难女外国语言学及应用语言学1141140011122014.923黄宏女MTI5141140019002014.9 24朱姝颖女MTI5151140020262015.9 25王蓉女MTI5141140019032014.9 26罗旻烨男工程热物理1141080007912014.9 27秦俊华男兵器工程5141080024902014.9 28潘伟男工程热物理1141080007932014.9 29赵雪维女动力工程5141080017412014.930谢雪腾女兵器发射理论与技术1141080008452014.9 31赵乐女兵器工程5141080017582014.9 32刘怡女兵器发射理论与技术1151080009112015.9 33王静女产业经济学1141070007142014.9 34尚优男管理科学与工程1141070007362014.9 35王佳敏男情报学1141070007852014.9 36崔玉萌女会计硕士5141070017132014.9 37路霞女情报学1141070007812014.9 38郭逸女金融硕士5141070016792014.9 39张晓勇男图书情报硕士5141070017272014.9 40李文思女会计学1151070008112015.9 41张丽萍女管理科学与工程1151070007912015.9 42董晶晶女金融硕士5141070016712014.9 43郭蕾女国际商务硕士5151070018472015.9 44史宝生男金融学1151070007542015.9 45李冬琼女情报学1151070008462015.9 46李广庆男模式识别与智能系统1141060005982014.9 47许忠奇男计算机应用技术1141060006742014.9 48夏小旭男计算机应用技术1141060006752014.9 49邓佳女软件工程1141060006902014.9 50蒋珏女计算机技术5141060016112014.9 51杜璐女计算机技术5141060016212014.9 52杨先霞女计算机技术5141060016332014.9 53钱芳女软件工程5141060016492014.9 54耿夏琛男计算机应用技术1151060007002015.9 55丁芙蓉女计算机应用技术1151060007162015.9 56宋恺涛男计算机应用技术1151060007192015.9 57胡建洪男应用软件工程1151060007522015.9 58胡佳慧女环境工程1141020002432014.9 59熊尚超男环境工程5141020013542014.9 60宁丹女环境工程1141020002582014.9 61肖鑫男环境工程1151020002722015.9 62吴小磊男生物化工1141020002272014.9 63李登科女光学工程1151240014122015.964李智姗女化学工程5141030013962014.9 65陈会男男化学工程5141030013972014.9 66王亚男女化学工程5141030014082014.9 67赵玮男应用化学1141030003542014.9 68周建男应用化学1141030003422014.9 69盛伟男应用化学1141030003442014.9 70张啸男应用化学1151030003862015.9 71叶仁龙男物理化学1151030002992015.9 72俞春培男军事化学与烟火技术1151030004382015.9 73熊文慧男军事化学与烟火技术1141030003772014.9 74郁榴华男材料学1141030002912014.9 75殷标男材料学1151030003382014.9 76范昊雯女材料学1151030003392015.9 77张贺女材料工程5141030013752014.9 78张树婷女材料学1141030002972014.9 79李俊男安全工程5141030014332014.9 80薛志谦男社会工作5151150020772015.9 81赵娅薇女社会工作5151150020722015.9 82郝诗语女社会工作5141150019452014.9 83陈明男行政管理1151150012932015.9 84李江男行政管理1141150011442014.9 85赵超颖女信号与信息处理1141040005912014.9 86呙星女光学工程5141040014692014.9 87顾煜洁女光学工程5141040014652014.9 88唐彦琴女光学工程5141040015852014.9 89陈泉男电子与通信工程5141040015092014.9 90孔富城男光学工程1141040004052014.9 91李博文男电子与通信工程5141040015262014.9 92田杰男光学工程1141040004152014.9 93刘毅男电磁场与微波技术1141040004692014.9 94乔冬春男通信与信息系统1141040005102014.9 95范瑶女光学工程1151040005092015.9 96姚哲毅男光学工程1141040004042014.997陈冬冬男光学工程1151040004972015.9 98徐华女光学工程1141040004022014.9 99闫奕芸女光学工程5141040014642014.9 100李昕男电磁场与微波技术1141040004672014.9 101陈浩男通信与信息系统1141040005562014.9 102周鹏男信号与信息处理1141040005772014.9 103洪美玲女电子与通信工程5141040014872014.9 104马翼女光学工程1141040004062014.9 105林飞男物理电子学1141040004442014.9 106孟栋梁男电子与通信工程5141040024882014.9 107孙超男通信与信息系统1151040006162015.9 108王鑫男通信与信息系统1151040006172015.9 109杨洋女光学工程5141040014712014.9 110朱唯唯女通信与信息系统1141040005552014.9111上官永明男材料学1141160011842014.9112华桂祥男材料工程5141160019822014.9 113潘赛男材料学1141160011742014.9 114刘飞男材料学1141160011822014.9 115管宝儒男材料物理与化学1141160011712014.9 116李嵬卿男材料工程5151160020792015.9 117欧园园女材料学1151160013392015.9 118张恒男材料工程5151160020882015.9 119汪鸿韬男工程力学1141210012122014.9 120刘梦珂女兵器工程5141210020042014.10 121钱云云女概率论与数理统计1141130010402014.9 122徐晓男金融学1141130010312014.9 123任思超男计算数学1141130010372014.9 124董士军男光学工程5141130018712014.9 125张芬女光学工程5141130018692014.9 126张正洋男建筑与土木工程5141130018862014.9 127程奇鹏男土木工程1141130011052014.9 128彭亦鹏男固体力学1141130010762014.9129贾卜宇男工业设计工程5141090017772014.9 130吴天宇男设计学1141090008592014.9 131张龙男传播学1141090008552014.9 132赵祎乾男工业设计工程5141090017752014.9 133单胜男女思想政治教育1141230012352014.09 134孟恒男机械制造及其自动化1141010000252014.9 135付乾辰男机械制造及其自动化1141010000382014.9 136杨静男机械电子工程1141010000832014.9 137仇杨男机械电子工程1141010000852014.9 138陆飞男机械电子工程1141010000872014.9 139刘宣男机械电子工程1141010000962014.9 140祝云峰男机械电子工程1141010001092014.9 141任桃桃男机械设计及理论1141010001112014.9 142麻文龙男机械设计及理论1141010001232014.9 143孔振兴男车辆工程1141010001352014.9 144胥加林男车辆工程1141010001362014.9 145张庆渴男车辆工程1141010001382014.9 146崔兴梅女测试计量技术及仪器1141010001592014.9 147陈龙男测试计量技术及仪器1141010001612014.9148何坤男航空宇航推进理论与工程1141010001702014.9149倪庆乐男武器系统与运用工程1141010001792014.9150徐立志男火炮、自动武器与弹药工程1141010002062014.9151李兵男火炮、自动武器与弹药工程1141010002132014.9152蒋杰男机械工程5141010012532014.9 153单丹凤女机械工程5141010012592014.9 154李精伟男机械工程5141010012812014.9 155殷瑱男机械工程5141010012822014.9 156王琪男机械工程5141010012842014.9 157相恒升男兵器工程5141010013052014.9 158步超男兵器工程5141010013132014.9 159岳欣男兵器工程5141010013222014.9 160彭安琪女车辆工程5141010013412014.9文章来源:文彦考研旗下南京理工大学考研网。